Complete Digital Workflow for Manufacturing Presurgical Orthodontic Palatal Plates in Newborns and Infants with Cleft Lip and/or Palate
Abstract
1. Introduction
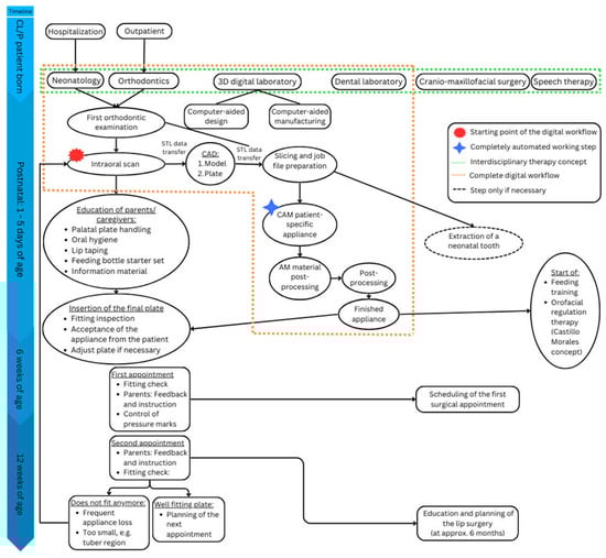
2. Materials and Methods
2.1. Patient Data Acquisition through Intraoral Scanning
2.2. Computer-Aided Design (CAD) of the Dental Maxillary Model
2.3. Computer-Aided Design (CAD) of the Presurgical Orthodontic Palatal Plate
2.4. Computer-Aided Manufacturing (CAM) of the Presurgical Orthodontic Palatal Plate
2.5. Post-Processing of the Manufactured Appliance
2.6. Quality Control of the Manufactured Appliance
2.7. Implementation of the Digital Workflow for Bilateral Cleft Cases
2.8. Implementation of the Digital Workflow in the Interdisciplinary Approach
3. Implementation in the Clinical Routine—Exemplary Case
4. Results and Discussion
4.1. Patient Data Acquisition through Intraoral Scanning
4.2. Use of CAD/CAM for the Creation and Manufacturing of the Presurgical Cleft Covering Palatal Plate
4.3. Treatment Outcome
4.4. Limitations
5. Conclusions
- IOS demonstrated superiority over conventional impressions in terms of safety, quality, user-friendliness, feasibility, and cost-effectiveness.
- The use of a CAD/CAM protocol, when compared to conventional impressions, was found to be safer, higher in quality, more user-friendly, feasible, and cost-effective.
- In the presented exemplary case, presurgical passive palatal plate treatment showed significant progress by reducing the cleft width and promoting enhanced physiological arch formation within an 11-week period.
Author Contributions
Funding
Institutional Review Board Statement
Informed Consent Statement
Data Availability Statement
Acknowledgments
Conflicts of Interest
References
- Cobourne, M.T. The complex genetics of cleft lip and palate. Eur. J. Orthod. 2004, 26, 7–16. [Google Scholar] [CrossRef] [PubMed]
- Berkowitz, S. Section III. Orofacial growth and dentistry. Cleft Palate J. 1977, 14, 288–301. [Google Scholar]
- Berkowitz, S. Cleft Lip and Palate; Springer: Berlin/Heidelberg, Germany, 2006. [Google Scholar]
- McNeil, C. Orthodontic procedures in the treatment of congenital cleft palate. Dent. Record. 1950, 70, 126–132. [Google Scholar]
- Scott, J.H. The analysis of facial growth. Am. J. Orthod. 1958, 44, 507–512. [Google Scholar] [CrossRef]
- Burston, W.R. The Early Orthodontic Treatment of Alveolar Clefts. Proc. R. Soc. Med. 1965, 58, 767–772. [Google Scholar] [CrossRef]
- Rosenstein, S.W. A new concept in the early orthopedic treatment of cleft lip and palate. Am. J. Orthod. 1969, 55, 765–775. [Google Scholar] [CrossRef] [PubMed]
- Rosenstein, S.W.; Grasseschi, M.; Dado, D.V. A Long-Term Retrospective Outcome Assessment of Facial Growth, Secondary Surgical Need, and Maxillary Lateral Incisor Status in a Surgical-Orthodontic Protocol for Complete Clefts. Plast. Reconstr. Surg. 2003, 111, 1–13. [Google Scholar] [CrossRef]
- Rosenstein, S.; Kernahan, D.; Dado, D.; Grasseschi, M.; Griffith, B.H. Orthognathic Surgery in Cleft Patients Treated by Early Bone Grafting. Plast. Reconstr. Surg. 1991, 87, 835–839. [Google Scholar] [CrossRef]
- Brauer, R.O.; Cronin, T.D.; Reaves, E.L. Early Maxillary Orthopedics, Orthodontia and Alveolar Bone Grafting in Complete Clefts of the Palate. Plast. Reconstr. Surg. 1962, 29, 625–641. [Google Scholar] [CrossRef]
- Weil, J. Orthopaedic Growth Guidance and Stimulation For Patients With Cleft Lip and Palate. Scand. J. Plast. Reconstr. Surg. 1987, 21, 57–63. [Google Scholar] [CrossRef]
- Hotz, M.; Gnoinski, W. Comprehensive care of cleft lip and palate children at Zürich University: A preliminary report. Am. J. Orthod. 1976, 70, 481–504. [Google Scholar] [CrossRef] [PubMed]
- Hotz, M.M.; Gnoinski, W.M. Effects of early maxillary orthopaedics in coordination with delayed surgery for cleft lip and palate. J. Maxillofac. Surg. 1979, 7, 201–210. [Google Scholar] [CrossRef]
- Hotz, M.M. Pre-and early postoperative growth-guidance in cleft lip and palate cases by maxillary orthopedics (an alternative procedure to primary bone-grafting). Cleft Palate J. 1969, 6, 368–372. [Google Scholar]
- Georgiade, N. Early Utilization of Prosthetic Appliances in Cleft Palate Patients. Plast. Reconstr. Surg. 1964, 34, 617–623. [Google Scholar] [CrossRef]
- Harkins, C.S. Principles of Cleft Palate Prosthesis: Aspects in the Rehabilitation of the Cleft Palate Individual; Temple University Publications: Philadelphia, PA, USA, 1960. [Google Scholar]
- Huddart, A. Presurgical changes in unilateral cleft palate subjects. Cleft Palate J. 1979, 16, 147–157. [Google Scholar] [PubMed]
- Huddart, A. Treatment procedures in cleft lip and palate cases. Br. Dent. J. 1967, 122, 185–192. [Google Scholar] [PubMed]
- Millard, D.R.; Latham, R.A. Improved Primary Surgical and Dental Treatment of Clefts. Plast. Reconstr. Surg. 1990, 86, 856–871. [Google Scholar] [CrossRef]
- Grayson, B.H.; Wood, R. Preoperative columella lengthening in bilateral cleft lip and palate. Plast. Reconstr. Surg. 1993, 92, 1422–1423. [Google Scholar]
- Ross, R.B.; Macnamera, M.C. Effect of Presurgical Infant Orthopedics on Facial Esthetics in Complete Bilateral Cleft Lip and Palate. Cleft Palate-Craniofacial J. 1994, 31, 68–73. [Google Scholar] [CrossRef]
- Abd El-Ghafour, M.; Aboulhassan, M.A.; El-Beialy, A.R.; Fayed, M.M.S.; Eid, F.H.K.; El-Gendi, M.; Emara, D. Is Taping Alone an Efficient Presurgical Infant Orthopedic Approach in Infants with Unilateral Cleft Lip and Palate? A Randomized Controlled Trial. Cleft Palate-Craniofacial J. 2020, 57, 1382–1391. [Google Scholar] [CrossRef]
- López Gualdrón, C.-I.; Bravo Ibarra, E.-R.; Murillo Bohórquez, A.-P.; Garnica Bohórquez, I. Present and future for technologies to develop patient-specific medical devices: A systematic review approach. Med. Devices Evid. Res. 2019, 12, 253–273. [Google Scholar] [CrossRef] [PubMed]
- Memon, A.R.; Wang, E.; Hu, J.; Egger, J.; Chen, X. A review on computer-aided design and manufacturing of patient-specific maxillofacial implants. Expert Rev. Med. Devices 2020, 17, 345–356. [Google Scholar] [CrossRef]
- Aretxabaleta, M.; Roehler, A.; Poets, C.F.; Xepapadeas, A.B.; Koos, B.; Weise, C. Automation of Measurements for Personalized Medical Appliances by Means of CAD Software—Application in Robin Sequence Orthodontic Appliances. Bioengineering 2022, 9, 773. [Google Scholar] [CrossRef]
- Chate, R.A.C. A Report on the Hazards Encountered When Taking Neonatal Cleft Palate Impressions (1983–1992). Br. J. Orthod. 1995, 22, 299–307. [Google Scholar] [CrossRef]
- Reichert, F.; Amrhein, P.; Uhlemann, F. Unnoticed aspiration of palate plate impression material in a neonate: Diagnosis, therapy, outcome. Pediatr. Pulmonol. 2017, 52, E58–E60. [Google Scholar] [CrossRef]
- Sabarinath, V.P.; Hazarey, P.V.; Ramakrishna, Y.; Vasanth, R.; Girish, K. Caring for cleft lip and palate infants: Impression procedures and appliances in use. J. Indian Prosthodont. Soc. 2009, 9, 76. [Google Scholar] [CrossRef]
- Chate, R. Respiratory arrest during an orthodontic impression of a cleft palate, in a baby with Brachmann-de Lange syndrome. J. R. Coll. Surg. Edinb. 1994, 39, 121–123. [Google Scholar] [PubMed]
- Weise, C.; Frank, K.; Wiechers, C.; Weise, H.; Reinert, S.; Koos, B.; Xepapadeas, A.B. Intraoral scanning of neonates and infants with craniofacial disorders: Feasibility, scanning duration, and clinical experience. Eur. J. Orthod. 2021, 44, 279–286. [Google Scholar] [CrossRef]
- Aretxabaleta, M.; Unkovskiy, A.; Koos, B.; Spintzyk, S.; Xepapadeas, A.B. Accuracy evaluation of additively and subtractively fabricated palatal plate orthodontic appliances for newborns and infants—An in vitro study. Materials 2021, 14, 4103. [Google Scholar] [CrossRef]
- Xepapadeas, A.B.; Weise, C.; Frank, K.; Spintzyk, S.; Poets, C.; Wiechers, C.; Arand, J.; Koos, B. Technical note on introducing a digital workflow for newborns with craniofacial anomalies based on intraoral scans-part I: 3D printed and milled palatal stimulation plate for trisomy 21. BMC Oral Health 2020, 20, 20. [Google Scholar] [CrossRef]
- Xepapadeas, A.B.; Weise, C.; Frank, K.; Spintzyk, S.; Poets, C.; Wiechers, C.; Arand, J.; Koos, B. Technical note on introducing a digital workflow for newborns with craniofacial anomalies based on intraoral scans—Part II: 3D printed Tübingen palatal plate prototype for newborns with Robin sequence. BMC Oral Health 2020, 20, 171. [Google Scholar] [CrossRef] [PubMed]
- Aretxabaleta, M.; Xepapadeas, A.B.; Poets, C.F.; Koos, B.; Spintzyk, S. Comparison of additive and subtractive CAD/CAM materials for their potential use as Tübingen Palatal Plate: An in-vitro study on flexural strength. Addit. Manuf. 2021, 37, 101693. [Google Scholar] [CrossRef]
- Aretxabaleta, M.; Xepapadeas, A.B.; Poets, C.F.; Koos, B.; Spintzyk, S. Fracture load of an Orthodontic appliance for Robin Sequence Treatment in a digital workflow. Materials 2021, 14, 344. [Google Scholar] [CrossRef]
- Zarean, P.; Zarean, P.; Thieringer, F.M.; Mueller, A.A.; Kressmann, S.; Erismann, M.; Sharma, N.; Benitez, B.K. A Point-of-Care Digital Workflow for 3D Printed Passive Presurgical Orthopedic Plates in Cleft Care. Children 2022, 9, 1261. [Google Scholar] [CrossRef]
- Krey, K.-F.; Ratzmann, A.; Metelmann, P.H.; Hartmann, M.; Ruge, S.; Kordaß, B. Fully digital workflow for presurgical orthodontic plate in cleft lip and palate patients. Int. J. Comput. Dent. 2018, 21, 251. [Google Scholar]
- Aizenbud, D.; Hazan-Molina, H.; Zere, E.; Aizenbud, N.; Aizenbud, Y. Intraoral iTero scanning for an infant with cleft lip and palate. Am. J. Orthod. Dentofac. Orthop. 2021, 160, 4–6. [Google Scholar] [CrossRef]
- Morales-Konzept, C. Das Castillo Morales-Konzept. Sprache Stimme Gehör 2021, 45, 108–109. [Google Scholar]
- Castillo-Morales, R.; Brondo, J.; Hoyer, H.; Limbrock, G. Die Behandlung von Kau-, Schluck-und Sprechstörungen bei behinderten Kindern mit der orofazialen Regulationstherapie nach Castillo-Morales: Aufgabe für Pädiater und Zahnarzt. Zahnärztl. Mitt. 1985, 75, 935–942. [Google Scholar]
- Schiewack, M. Ganzheitliche Behandlung–Castillo Morales. Ergopraxis 2021, 14, 51. [Google Scholar] [CrossRef]
- Benitez, B.K.; Brudnicki, A.; Surowiec, Z.; Wieprzowski, Ł.; Rasadurai, A.; Nalabothu, P.; Lill, Y.; Mueller, A.A. Digital impressions from newborns to preschoolers with cleft lip and palate: A two-centers experience. J. Plast. Reconstr. Aesthetic Surg. 2022, 75, 4233–4242. [Google Scholar] [CrossRef]
- Hayama, H.; Fueki, K.; Wadachi, J.; Wakabayashi, N. Trueness and precision of digital impressions obtained using an intraoral scanner with different head size in the partially edentulous mandible. J. Prosthodont. Res. 2018, 62, 347–352. [Google Scholar] [CrossRef]
- Nedelcu, R.; Olsson, P.; Nyström, I.; Rydén, J.; Thor, A. Accuracy and precision of 3 intraoral scanners and accuracy of conventional impressions: A novel in vivo analysis method. J. Dent. 2018, 69, 110–118. [Google Scholar] [CrossRef]
- Russo, L.L.; Caradonna, G.; Troiano, G.; Salamini, A.; Guida, L.; Ciavarella, D. Three-dimensional differences between intraoral scans and conventional impressions of edentulous jaws: A clinical study. J. Prosthet. Dent. 2020, 123, 264–268. [Google Scholar] [CrossRef]
- Deferm, J.T.; Baan, F.; Nijsink, J.; Verhamme, L.; Maal, T.; Meijer, G. Intraoral scanning of the edentulous jaw without additional markers: An in vivo validation study on scanning precision and registration of an intraoral scan with a cone-beam computed tomography scan. Imaging Sci. Dent. 2023, 53, 21. [Google Scholar] [CrossRef] [PubMed]
- Okazaki, T.; Kawanabe, H.; Fukui, K. Comparison of conventional impression making and intraoral scanning for the study of unilateral cleft lip and palate. Congenit. Anom. 2023, 63, 16–22. [Google Scholar] [CrossRef] [PubMed]
- Kongprasert, T.; Winaikosol, K.; Pisek, A.; Manosudprasit, A.; Manosudprasit, A.; Wangsrimongkol, B.; Pisek, P. Evaluation of the effects of cheiloplasty on maxillary arch in UCLP infants using three-dimensional digital models. Cleft Palate-Craniofacial J. 2019, 56, 1013–1019. [Google Scholar] [CrossRef]
- Mangano, F.G.; Veronesi, G.; Hauschild, U.; Mijiritsky, E.; Mangano, C. Trueness and precision of four intraoral scanners in oral implantology: A comparative in vitro study. PLoS ONE 2016, 11, e0163107. [Google Scholar] [CrossRef]
- Mangano, A.; Beretta, M.; Luongo, G.; Mangano, C.; Mangano, F. Conventional Vs Digital Impressions: Acceptability, Treatment Comfort and Stress Among Young Orthodontic Patients. Open Dent. J. 2018, 12, 118–124. [Google Scholar] [CrossRef]
- Yuzbasioglu, E.; Kurt, H.; Turunc, R.; Bilir, H. Comparison of digital and conventional impression techniques: Evaluation of patients’ perception, treatment comfort, effectiveness and clinical outcomes. BMC Oral Health 2014, 14, 10. [Google Scholar] [CrossRef]
- Chalmers, E.V.; McIntyre, G.T.; Wang, W.; Gillgrass, T.; Martin, C.B.; Mossey, P.A. Intraoral 3D Scanning or Dental Impressions for the Assessment of Dental Arch Relationships in Cleft Care: Which is Superior? Cleft Palate-Craniofacial J. 2016, 53, 568–577. [Google Scholar] [CrossRef]
- Chantadilok, W.; Pisek, P.; Manosudprasit, A.; Chowchuen, B.; Manosudprasit, A.; Manosudprasit, M. Three-dimensional digital evaluation of maxillary arch changes after using nasoalveolar molding devices in unilateral complete cleft lip and palate patients. J. Med. Assoc. Thail. 2019, 102, 27. [Google Scholar]
- Chaisooktaksin, N.; Chimruang, J.; Worasakwutiphong, S.; Tansalarak, R. Three-dimensional changes of maxillary alveolar morphology after using modified nasoalveolar molding in patients with complete unilateral cleft lip and palate. Cleft Palate Craniofacial J. 2023, 60, 928–937. [Google Scholar] [CrossRef]
- Benitez, B.K.; Brudnicki, A.; Tache, A.; Wieprzowski, Ł.; Surowiec, Z.; Nalabothu, P.; Lill, Y.; Mueller, A.A. Comparative study on cleft palate morphology after passive presurgical plate therapy in unilateral cleft lip and palate. J. Plast. Reconstr. Aesthetic Surg. 2024, 92, 198–206. [Google Scholar] [CrossRef]
- Moss, M.L. Neurotrophic Processes in Orofacial Growth. J. Dent. Res. 1971, 50, 1492–1494. [Google Scholar] [CrossRef]
- Moss, M.L.; Bromberg, B.E.; Song, I.G.; Eisenman, G. The Passive Role of Nasal Septal Cartilage in Mid-Facial Growth. Plast. Reconstr. Surg. 1968, 41, 536–542. [Google Scholar] [CrossRef]
- Hochban, W.; Austermann, K.-H. Presurgical orthopaedic treatment using hard plates. J. Cranio-Maxillofac. Surg. 1989, 17, 2–4. [Google Scholar] [CrossRef] [PubMed]
- Mishima, K.; Mori, Y.; Sugahara, T.; Minami, K.; Sakuda, M. Comparison Between Palatal Configurations in UCLP Infants with and without a Hotz Plate Until Four Years of Age. Cleft Palate-Craniofacial J. 2000, 37, 185–190. [Google Scholar] [CrossRef]
- Brogan, W.F.; McComb, H. The early management of cleft lip and palate deformities. Aust. Dent. J. 1973, 18, 212–217. [Google Scholar] [CrossRef]
- Pruzansky, S. Pre-surgical orthopedics and bone grafting for infants with cleft lip and palate: A dissent. Cleft Palate J 1964, 1, 164–187. [Google Scholar]
- Prahl, C.; Kuijpers-Jagtman, A.M.; Van ‘T Hof, M.A.; Prahl-Andersen, B. A randomised prospective clinical trial into the effect of infant orthopaedics on maxillary arch dimensions in unilateral cleft lip and palate (Dutchcleft). Eur. J. Oral Sci. 2001, 109, 297–305. [Google Scholar] [CrossRef]
- Bongaarts, C.; Prahl-Andersen, B.; Bronkhorst, E.; Prahl, C.; Ongkosuwito, E.; Borstlap, W.; Kuijpers-Jagtman, A. Infant Orthopedics and Facial Growth in Complete Unilateral Cleft Lip and Palate Until 6 Years of Age (Dutchcleft). Cleft Palate-Craniofacial J. 2009, 46, 654–663. [Google Scholar] [CrossRef] [PubMed]
- Prahl, C. The Effects of Infant Orthopedics in Patients with Cleft Lip and Palate. Doctor Thesis, Radboud University Nismegen Medical Centre, Nijmegen, The Netherlands, 2007. [Google Scholar]
- Prahl, C.; Kuijpers-Jagtman, A.M.; Van’t Hof, M.A.; Prahl-Andersen, B. Infant Orthopedics in UCLP: Effect on Feeding, Weight, and Length: A Randomized Clinical Trial (Dutchcleft). Cleft Palate-Craniofacial J. 2005, 42, 171–177. [Google Scholar] [CrossRef] [PubMed]
- Friede, H.; Johanson, B. A Follow-Up Study of Cleft Children Treated with Primary Bone Grafting: I. Orthodontic Aspects. Scand. J. Plast. Reconstr. Surg. 1974, 8, 88–103. [Google Scholar] [CrossRef]
- Jolleys, A.; Robertson, N.R.E. A study of the effects of early bone-grafting in complete clefts of the lip and palate—Five year study. Br. J. Plast. Surg. 1972, 25, 229–237. [Google Scholar] [CrossRef]
- Kramer, G.J.C.; Hoeksma, J.B.; Prahl-Andersen, B. Early Palatal Changes in Complete and Incomplete Cleft Lip and/or Palate. Cells Tissues Organs 1992, 144, 202–212. [Google Scholar] [CrossRef]
- Berkowitz, S.; Duncan, R.; Evans, C.; Friede, H.; Kuijpers-Jagtman, A.M.; Prahl-Anderson, B.; Rosenstein, S. Timing of Cleft Palate Closure Should Be Based on the Ratio of the Area of the Cleft to That of the Palatal Segments and Not on Age Alone. Plast. Reconstr. Surg. 2005, 115, 1483–1499. [Google Scholar] [CrossRef]
- Jensen, S.W.C.; Jensen, E.D.; Kaminer-Levin, G.; Caro, C.; Stevens, K. Presurgical Cleft Management of Infants: A Survey of ACPA Approved and International Cleft Palate and Craniofacial Teams. Cleft Palate Craniofacial J. 2022, 60, 1521–1528. [Google Scholar] [CrossRef]
- Shaw, W.C.; Semb, G.; Nelson, P.; Brattström, V.; Mølsted, K.; Prahl-Andersen, B.; Gundlach, K.K.H. The Eurocleft Project 1996–2000: Overview. J. Cranio-Maxillofac. Surg. 2001, 29, 131–140. [Google Scholar] [CrossRef]
- Wlodarczyk, J.R.; Wolfswinkel, E.M.; Fahradyan, A.; Rhee, C.; Liu, A.; Gibreel, W.; Magee, W.; Urata, M.M.; Hammoudeh, J.A. Nasoalveolar Molding: Assessing the Burden of Care. J. Craniofacial Surg. 2020, 32, 574–577. [Google Scholar] [CrossRef]
- Agell Sogbe, A.; Mitiko Aseka Garcia, M.; Souza Lima Wan-Dall, B.; Sierra, N.E.; da Silva Freitas, R. Comparative Study of Maxillary Growth in Patients With Unilateral Cleft Treated With and Without Pre-Surgical Orthopedics. Cleft Palate Craniofacial J. 2024, 61, 957–964. [Google Scholar] [CrossRef]
- Gong, X.; Zhao, J.; Zheng, J.; Yu, Q. A digital assessment of the maxillary deformity correction in infants with bilateral cleft lip and palate using computer-aided nasoalveolar molding. J. Craniofacial Surg. 2017, 28, 1543–1548. [Google Scholar] [CrossRef] [PubMed]
- Shen, C.; Yao, C.A.; Magee, W., III; Chai, G.; Zhang, Y. Presurgical nasoalveolar molding for cleft lip and palate: The application of digitally designed molds. Plast. Reconstr. Surg. 2015, 135, 1007e–1015e. [Google Scholar] [CrossRef]
- Ritschl, L.M.; Rau, A.; Güll, F.D.; Wolff, K.-D.; Schönberger, M.; Bauer, F.X.; Wintermantel, E.; Loeffelbein, D.J. Pitfalls and solutions in virtual design of nasoalveolar molding plates by using CAD/CAM technology—A preliminary clinical study. J. Cranio-Maxillofac. Surg. 2016, 44, 453–459. [Google Scholar] [CrossRef]
- Loeffelbein, D.; Ritschl, L.; Rau, A.; Wolff, K.-D.; Barbarino, M.; Pfeifer, S.; Schönberger, M.; Wintermantel, E. Analysis of computer-aided techniques for virtual planning in nasoalveolar moulding. Br. J. Oral Maxillofac. Surg. 2015, 53, 455–460. [Google Scholar] [CrossRef] [PubMed]
- Ogino, S.; Kawanabe, H.; Fukui, K.; Sone, R.; Oyama, A. Effect of Pre-Surgical Orthopedic Treatment on Hard and Soft Tissue Morphology in Infants with Cleft Lip and Palate. Diagnostics 2023, 13, 1444. [Google Scholar] [CrossRef]
- Shanbhag, G.; Pandey, S.; Mehta, N.; Kini, Y.; Kini, A. A virtual noninvasive way of constructing a nasoalveolar molding plate for cleft babies, using intraoral scanners, CAD, and prosthetic milling. Cleft Palate-Craniofacial J. 2020, 57, 263–266. [Google Scholar] [CrossRef]












| Case Scenario | 1st Palatal Plate | 2nd Palatal Plate |
|---|---|---|
| Age | <1 day | 11 weeks |
| Scan | ||
| Appointment time | 9 a.m. | 11 a.m. |
| Preparation scanner | about 5 min | about 5 min |
| Scanning procedure | ||
| → Time | 3 min 16 s | 1 min 44 s |
| → Number of pictures | 1257 | 1480 |
| Post-processing scan | N/A | N/A |
| CAD | ||
| Digital model | 10 min | |
| Cleft covering palatal plate | 15 min | |
| CAM | ||
| Slicing + printing preparation | Ca. 10 min | |
| Manufacturing in machine | ||
| → Duration | 38 min 15 s | 48 min 19 s |
| → Number of layers (layer thickness = 100 µm) | 256 | 320 |
| Post-processing | ||
| Post-processing AM material | 25 min | |
| Dental lab post-processing | about 10 min | |
| Delivery time (hh:mm) | 4 p.m. | 2.30 p.m. |
| Total waiting time patient | 7 h | 3 h 30 min |
| Palatal Plate Evaluation | Clinical Picture | Course of Action | |
|---|---|---|---|
| Extent | Posterior | Cover the maxillary tuber region and end at the soft palate to ensure unhindered movement, such as during swallowing, and to avoid triggering the gag reflex. | If the base of the palatal plate is too short, indication for a new IOS If it is too long, grinding and polishing at the appropriate point |
| Lateral | Extend as widely as possible in the muco-buccal fold at the attached gingiva, while relieving the lateral frenulum to allow for its movement. | ||
| Anterior (cleft region) | Relieve the vestibular region to provide adequate space for lip taping and surgical lip repair. Adjustments to the gained space in this region will be necessary during each follow-up visit. | ||
| Rotation (horizontal dimension) | Cause: If the appliance becomes too small, it may rotate horizontally on the maxilla as its rim loses grip in the muco-buccal fold. Recurrence: Arises always due to physiological growth. | New IOS is indicated | |
| Tilting (vertical dimension) | Cause: Incorrect IOS or misalignment of cleft segments (wide/deep cleft conditions). Recurrence: Occurs only if the appliance does not fit the anatomy. | New IOS is indicated | |
| Mucosal local peculiarities | Pressure marks (traumatic ulcerations) | Appearance: oval shaped white spot with a red edge and the size of a lentil. Recurrence: rare. Pain: yes, must be addressed before resuming treatment. | Plate needs to be adjusted chairside (grinding, polishing) to provide space in between the plate and the mucosa for the healing process. In certain cases, new IOS is necessary. |
| Indentations | Appearance: Impressions with an intact mucosal surface. Recurrence: Arises always if appliance is too small or malpositioned. Pain: none, tolerable during treatment. | In the case of a new device: Virtual wax blocking in this region, that the resilient mucosa can normalize. | |
| Other considerations | Neonatal teeth | Recurrence: Rare, mostly in the cleft region or mandibular front region. | Surgical extraction needed |
| Odontiasis of a deciduous tooth | Recurrence: always as the treatment progresses | In the anterior region: plate therapy still possible by removal of material according to affected region (grinding, polishing) In the posterior region: therapy must be finished | |
| Mucosal general peculiarities, e.g., thrush | Recurrence: rare | Increasing the oral hygiene, e.g., frequent plate changes and cleaning | |
| Count (n) | Scans | Passive/Active Palatal Plate Ratio | Patients | |
|---|---|---|---|---|
| UCL/P | 255 (68.92%) | 245/10 (96.08/3.92%) | 96 (97.61%) | Total: 96 (100%) |
| Right CL/P: 31 (32.29%) | ||||
| Right CL: 1 (1.04%) | ||||
| Left CLP: 59 (61.46%) | ||||
| Left CL: 5 (5.21%) | ||||
| BCL/P | 85 (22.97%) | 68/17 (80/20%) | 32 (22.54%) | |
| CP | 30 (8.11%) | 30/0 (100/0%) | 14 (9.86%) | |
| Total | 370 (100%) | 343/27 (92.70/7.30%) | 142 (100%) | |
| Efficiency and Expense Level—Data Acquisition | |||
|---|---|---|---|
| Alginate Impression | >/< | IOS | |
| Preparing setting for impression taking | 15 min | 5 min | |
| Individual impression tray manufacturing | 15 min | N/A | |
| Informing neonatal team, fixation extra appointment | 5 min | N/A | |
| Impression taking process | 5 min | 2 min | |
| Total time | 40 min | > | 7 min |
| Individual impression tray | 65.00 € | N/A | |
| Impression material | 3.00 € | N/A | |
| Total costs | 68.00 € | > | N/A |
| Efficiency and Expense Level—Appliance Design and Manufacturing | |||
|---|---|---|---|
| Conventional Dental Lab | >/< | CAD/CAM Technologies | |
| Model fabrication | 30 min (* 15 min) | (*) 15 min (virtual design) | |
| Palatal plate design | N/A | (*) 20 min | |
| Fabrication time | (*) 1 h 10 min | 1 h 3 min | |
| Post-processing AM material | N/A | (*) 17 min | |
| Post-processing conventional | (*) 45 min | (*) 10 min | |
| Total hands-on (*) time | 2 h 10 min | > | 1 h 2 min |
| Model fabrication | 7.00 € | 25.00 € | |
| Palatal plate design | N/A | 50.00 € | |
| Palatal plate material | 0.24 € | 0.77 € | |
| Fabrication | 65.00 € | 17.00 € | |
| Post-processing AM material | N/A | 33.00 € | |
| Post-processing conventional | 20.00 € | 25.00 € | |
| Total fabrication costs | Approx. 92.24 € | < | Approx. 151.00 € |
| Total workflow time | 2 h 25 min | > | 2 h 5 min |
| Total workflow costs (fabrication + data acquisition) | Approx. 160.24 € | > | Approx. 151.00 € |
Disclaimer/Publisher’s Note: The statements, opinions and data contained in all publications are solely those of the individual author(s) and contributor(s) and not of MDPI and/or the editor(s). MDPI and/or the editor(s) disclaim responsibility for any injury to people or property resulting from any ideas, methods, instructions or products referred to in the content. |
© 2024 by the authors. Licensee MDPI, Basel, Switzerland. This article is an open access article distributed under the terms and conditions of the Creative Commons Attribution (CC BY) license (https://creativecommons.org/licenses/by/4.0/).
Share and Cite
Weismann, C.; Xepapadeas, A.B.; Bockstedte, M.; Koos, B.; Krimmel, M.; Poets, C.F.; Aretxabaleta, M. Complete Digital Workflow for Manufacturing Presurgical Orthodontic Palatal Plates in Newborns and Infants with Cleft Lip and/or Palate. J. Funct. Biomater. 2024, 15, 301. https://doi.org/10.3390/jfb15100301
Weismann C, Xepapadeas AB, Bockstedte M, Koos B, Krimmel M, Poets CF, Aretxabaleta M. Complete Digital Workflow for Manufacturing Presurgical Orthodontic Palatal Plates in Newborns and Infants with Cleft Lip and/or Palate. Journal of Functional Biomaterials. 2024; 15(10):301. https://doi.org/10.3390/jfb15100301
Chicago/Turabian StyleWeismann, Christina, Alexander B. Xepapadeas, Marit Bockstedte, Bernd Koos, Michael Krimmel, Christian F. Poets, and Maite Aretxabaleta. 2024. "Complete Digital Workflow for Manufacturing Presurgical Orthodontic Palatal Plates in Newborns and Infants with Cleft Lip and/or Palate" Journal of Functional Biomaterials 15, no. 10: 301. https://doi.org/10.3390/jfb15100301
APA StyleWeismann, C., Xepapadeas, A. B., Bockstedte, M., Koos, B., Krimmel, M., Poets, C. F., & Aretxabaleta, M. (2024). Complete Digital Workflow for Manufacturing Presurgical Orthodontic Palatal Plates in Newborns and Infants with Cleft Lip and/or Palate. Journal of Functional Biomaterials, 15(10), 301. https://doi.org/10.3390/jfb15100301

