In Vivo and In Vitro Investigation of a Novel Gelatin/Sodium Polyacrylate Composite Hemostatic Sponge for Topical Bleeding
Abstract
1. Introduction
2. Materials and Methods
2.1. Materials
2.2. Fabrication of Novel Gelatin/Sodium Polyacrylate (GSp) Scaffolds
2.3. Physical Characterization
2.3.1. Microstructure Detection, EDS and Pore Diameter Inspection
2.3.2. Fourier Transform Infrared Spectroscopy (FTIR)
2.3.3. Swelling Rate (%) of Scaffolds
2.3.4. pH Sensitivity Evaluation
2.3.5. Contact Angle Measurement
2.4. In Vitro Study
2.4.1. Cell Culture
2.4.2. Scaffold Sterilization and Preparation of the Media
2.4.3. In Vitro Biocompatibility Study
2.4.4. Live and Dead Assay
2.4.5. In Vitro Hemolysis Assay
2.4.6. Evaluation of Coagulation Capacity
2.5. In Vivo Study (Rat Tail Amputation Model)
2.6. Statistical Analysis
3. Result and Discussion
3.1. Morphology and Microarchitecture Analysis
3.2. Fourier Transform Infrared Spectroscopy (FTIR)
3.3. PBS Uptake Behavior
3.4. pH Change Evaluation
3.5. Water Contact Angle
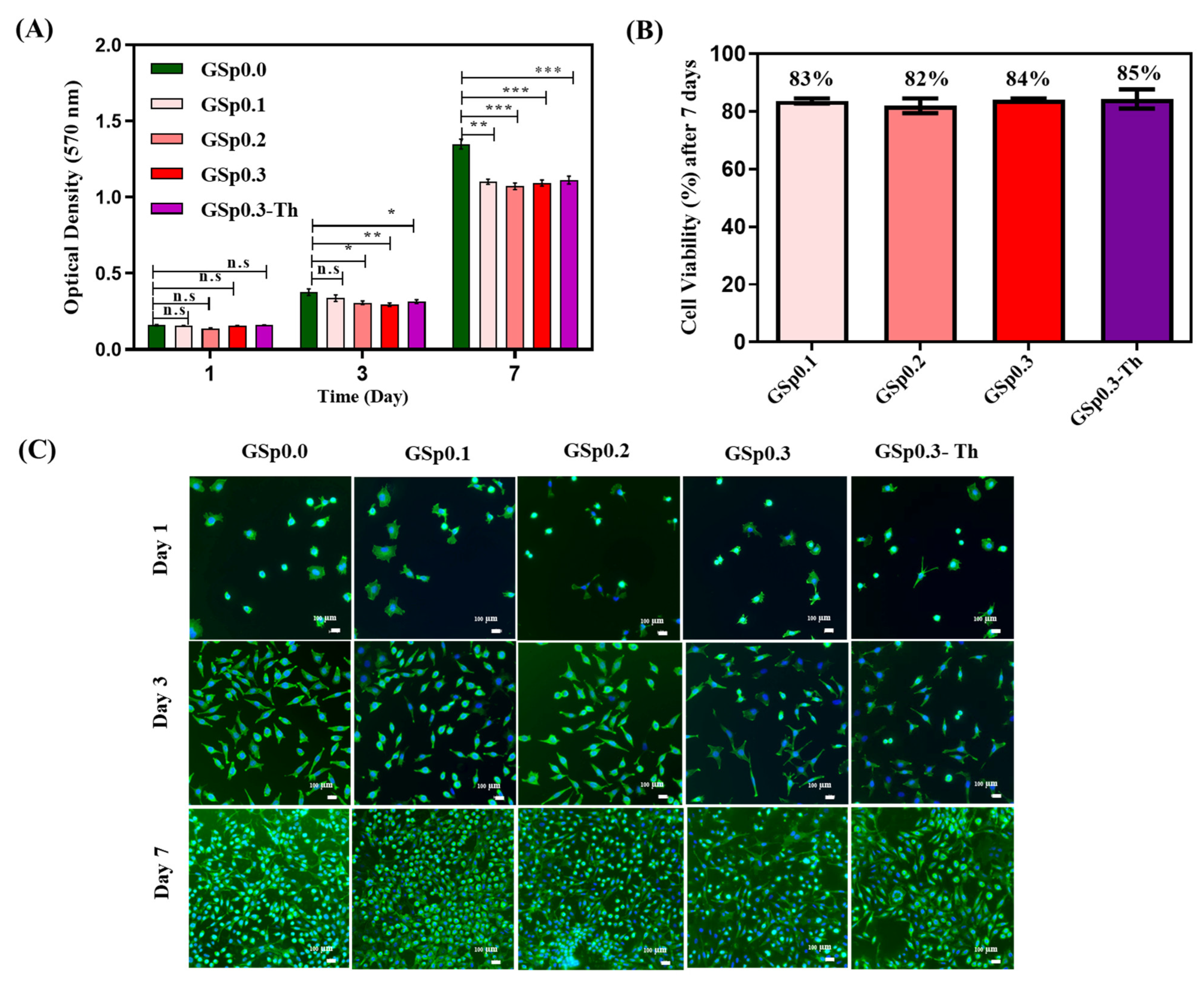
3.6. In Vitro Biocompatibility Study
3.7. Live and Dead Assay
3.8. In Vitro Hemocompatiblity Study
3.9. In Vivo Rat Tail Model
4. Conclusions
Author Contributions
Funding
Institutional Review Board Statement
Data Availability Statement
Conflicts of Interest
References
- Zhou, L.; Xi, Y.; Xue, Y.; Wang, M.; Liu, Y.; Guo, Y.; Lei, B. Injectable self-healing antibacterial bioactive polypeptide-based hybrid nanosystems for efficiently treating multidrug resistant infection, skin-tumor therapy, and enhancing wound healing. Adv. Funct. Mater. 2019, 29, 1806883. [Google Scholar] [CrossRef]
- Pourshahrestani, S.; Zeimaran, E.; Kadri, N.A.; Mutlu, N.; Boccaccini, A.R. Polymeric hydrogel systems as emerging biomaterial platforms to enable hemostasis and wound healing. Adv. Healthc. Mater. 2020, 9, 2000905. [Google Scholar] [CrossRef]
- Shefa, A.A.; Taz, M.; Hossain, M.; Kim, Y.S.; Lee, S.Y.; Lee, B.-T. Investigation of efficiency of a novel, zinc oxide loaded TEMPO-oxidized cellulose nanofiber based hemostat for topical bleeding. Int. J. Biol. Macromol. 2019, 126, 786–795. [Google Scholar] [CrossRef]
- Grinstaff, M.W. Designing hydrogel adhesives for corneal wound repair. Biomaterials 2007, 28, 5205–5214. [Google Scholar] [CrossRef] [PubMed]
- Shi, C.; Wang, C.; Liu, H.; Li, Q.; Li, R.; Zhang, Y.; Liu, Y.; Shao, Y.; Wang, J. Selection of appropriate wound dressing for various wounds. Front. Bioeng. Biotechnol. 2020, 8, 182. [Google Scholar] [CrossRef]
- Ghobril, C.; Grinstaff, M. The chemistry and engineering of polymeric hydrogel adhesives for wound closure: A tutorial. Chem. Soc. Rev. 2015, 44, 1820–1835. [Google Scholar] [CrossRef] [PubMed]
- Athawale, V.D.; Lele, V. Recent Trends in Hydrogels Based on Starchgraft-Acrylic Acid: A Review. Starch-Stärke 2001, 53, 7–13. [Google Scholar] [CrossRef]
- Shi, R.; Sun, T.L.; Luo, F.; Nakajima, T.; Kurokawa, T.; Bin, Y.Z.; Rubinstein, M.; Gong, J.P. Elastic–plastic transformation of polyelectrolyte complex hydrogels from chitosan and sodium hyaluronate. Macromolecules 2018, 51, 8887–8898. [Google Scholar] [CrossRef]
- Mahon, R.; Balogun, Y.; Oluyemi, G.; Njuguna, J. Swelling performance of sodium polyacrylate and poly (acrylamide-co-acrylic acid) potassium salt. SN Appl. Sci. 2020, 2, 117. [Google Scholar] [CrossRef]
- Khanlari, S.; Dubé, M.A. Effect of pH on Poly (acrylic acid) Solution Polymerization. J. Macromol. Sci. Part A 2015, 52, 587–592. [Google Scholar] [CrossRef]
- Hua, F.; Qian, M. Synthesis of self-crosslinking sodium polyacrylate hydrogel and water-absorbing mechanism. J. Mater. Sci. 2001, 36, 731–738. [Google Scholar] [CrossRef]
- Liu, M.; Guo, T. Preparation and swelling properties of crosslinked sodium polyacrylate. J. Appl. Polym. Sci. 2001, 82, 1515–1520. [Google Scholar] [CrossRef]
- Fang, S.; Wang, G.; Xing, R.; Chen, X.; Liu, S.; Qin, Y.; Li, K.; Wang, X.; Li, R.; Li, P. Synthesis of superabsorbent polymers based on chitosan derivative graft acrylic acid-co-acrylamide and its property testing. Int. J. Biol. Macromol. 2019, 132, 575–584. [Google Scholar] [CrossRef] [PubMed]
- Liao, R.; Ren, S.; Yang, P. Quantitative fractal evaluation of herbicide effects on the water-absorbing capacity of superabsorbent polymers. J. Nanomater. 2014, 2014, 905630. [Google Scholar] [CrossRef]
- Buchholz, F.L.; Graham, A.T. Modern Superabsorbent Polymer Technology; John Wiley & Sons, Inc.: New York, NY, USA, 1998; 279p. [Google Scholar]
- Xie, X.; Bahnemann, J.; Wang, S.; Yang, Y.; Hoffmann, M.R. “Nanofiltration” enabled by super-absorbent polymer beads for concentrating microorganisms in water samples. Sci. Rep. 2016, 6, 20516. [Google Scholar] [CrossRef]
- Buchholz, F.L. Superabsorbent polymers: An idea whose time has come. J. Chem. Educ. 1996, 73, 512. [Google Scholar] [CrossRef]
- Brannon-Peppas, L.; Harland, R.S. Absorbent Polymer Technology; Elsevier: Amsterdam, The Netherlands, 2012. [Google Scholar]
- Zohourian, M.M.; Kabiri, K. Superabsorbent polymer materials: A review. Iran. Polym. J. 2008, 17, 451–477. [Google Scholar]
- Andrade, J.D. Hydrogels for Medical and Related Applications; ACS Publications: Washington, DC, USA, 1976. [Google Scholar]
- Po, R. Water-absorbent polymers: A patent survey. J. Macromol. Sci. Part C Polym. Rev. 1994, 34, 607–662. [Google Scholar] [CrossRef]
- Buchholz, F.L.; Peppas, N.A. Superabsorbent Polymers: Science and Technology; ACS Publications: Washington, DC, USA, 1994. [Google Scholar]
- Luo, Y.-D.; Dai, C.-A.; Chiu, W.-Y. P (AA–SA) latex particle synthesis via inverse miniemulsion polymerization–nucleation mechanism and its application in pH buffering. J. Colloid Interface Sci. 2009, 330, 170–174. [Google Scholar] [CrossRef]
- Kamoun, E.A.; Kenawy, E.-R.S.; Chen, X. A review on polymeric hydrogel membranes for wound dressing applications: PVA-based hydrogel dressings. J. Adv. Res. 2017, 8, 217–233. [Google Scholar] [CrossRef]
- Young, S.; Wong, M.; Tabata, Y.; Mikos, A.G. Gelatin as a delivery vehicle for the controlled release of bioactive molecules. J. Control. Release 2005, 109, 256–274. [Google Scholar] [CrossRef] [PubMed]
- Ulubayram, K.; Cakar, A.N.; Korkusuz, P.; Ertan, C.; Hasirci, N. EGF containing gelatin-based wound dressings. Biomaterials 2001, 22, 1345–1356. [Google Scholar] [CrossRef] [PubMed]
- Ward, A.G.; Courts, A. Science and Technology of Gelatin; Academic Press: Cambridge, MA, USA, 1977. [Google Scholar]
- Tabata, Y.; Ikada, Y. Protein release from gelatin matrices. Adv. Drug Deliv. Rev. 1998, 31, 287–301. [Google Scholar] [CrossRef] [PubMed]
- Bigi, A.; Panzavolta, S.; Rubini, K. Relationship between triple-helix content and mechanical properties of gelatin films. Biomaterials 2004, 25, 5675–5680. [Google Scholar] [CrossRef] [PubMed]
- Muyonga, J.; Cole, C.; Duodu, K. Extraction and physico-chemical characterisation of Nile perch (Lates niloticus) skin and bone gelatin. Food Hydrocoll. 2004, 18, 581–592. [Google Scholar] [CrossRef]
- Li, X.-F.; Lu, P.; Jia, H.-R.; Li, G.; Zhu, B.; Wang, X.; Wu, F.-G. Emerging materials for hemostasis. Coord. Chem. Rev. 2023, 475, 214823. [Google Scholar] [CrossRef]
- Chou, P.-Y.; Su, C.-M.; Huang, C.-Y.; Tang, C.-H. The characteristics of thrombin in osteoarthritic pathogenesis and treatment. BioMed Res. Int. 2014, 2014, 407518. [Google Scholar] [CrossRef]
- Peng, X.; Xu, X.; Deng, Y.; Xie, X.; Xu, L.; Xu, X.; Yuan, W.; Yang, B.; Yang, X.; Xia, X. Ultrafast self-gelling and wet adhesive powder for acute hemostasis and wound healing. Adv. Funct. Mater. 2021, 31, 2102583. [Google Scholar] [CrossRef]
- Ito, T.; Otani, N.; Fujii, K.; Mori, K.; Eriguchi, M.; Koyama, Y. Bioadhesive and biodissolvable hydrogels consisting of water-swellable poly (acrylic acid)/poly (vinylpyrrolidone) complexes. J. Biomed. Mater. Res. Part B Appl. Biomater. 2020, 108, 503–512. [Google Scholar] [CrossRef]
- Bain, E.D.; Long, T.R.; Beyer, F.L.; Savage, A.M.; Dadmun, M.D.; Martin, H.; Lenhart, J.L.; Mrozek, R.A. Tough, rapidly swelling thermoplastic elastomer hydrogels for hemorrhage control. Macromolecules 2018, 51, 4705–4717. [Google Scholar] [CrossRef]
- Nakagawa, K.; Murakami, W.; Hatanaka, T. Redistribution of protein biological activity in a freeze-dried cake. Dry. Technol. 2013, 31, 102–111. [Google Scholar] [CrossRef]
- Chen, K.; Wan, H.; Fang, X.; Chen, H. Laser Additive Manufacturing of Anti-Tetrachiral Endovascular Stents with Negative Poisson’s Ratio and Favorable Cytocompatibility. Micromachines 2022, 13, 1135. [Google Scholar]
- Ibne Mahbub, M.S.; Sultana, T.; Gwon, J.-G.; Lee, B.-T. Fabrication of thrombin loaded TEMPO-oxidized cellulose nanofiber-gelatin sponges and their hemostatic behavior in rat liver hemorrhage model. J. Biomater. Sci. Polym. Ed. 2022, 33, 499–516. [Google Scholar]
- Wang, Y.; Wang, W.; Shi, X.; Wang, A. Enhanced swelling and responsive properties of an alginate-based superabsorbent hydrogel by sodium p-styrenesulfonate and attapulgite nanorods. Polym. Bull. 2013, 70, 1181–1193. [Google Scholar] [CrossRef]
- Ma, X.; Wen, G. Development history and synthesis of super-absorbent polymers: A review. J. Polym. Res. 2020, 27, 136. [Google Scholar] [CrossRef]
- Lv, Q.; Wu, M.; Shen, Y. Enhanced swelling ratio and water retention capacity for novel super-absorbent hydrogel. Colloids Surf. A Physicochem. Eng. Asp. 2019, 583, 123972. [Google Scholar] [CrossRef]
- Matushek, M. History of Super Absorbent Polymer Chemistry. Available online: https://m2polymer.com/2019/02/history-of-super-absorbent-polymer-chemistry (accessed on 8 May 2023).
- Farris, S.; Introzzi, L.; Biagioni, P.; Holz, T.; Schiraldi, A.; Piergiovanni, L. Wetting of biopolymer coatings: Contact angle kinetics and image analysis investigation. Langmuir 2011, 27, 7563–7574. [Google Scholar] [CrossRef]
- Sultana, T.; Amirian, J.; Park, C.; Lee, S.J.; Lee, B.-T. Preparation and characterization of polycaprolactone–polyethylene glycol methyl ether and polycaprolactone–chitosan electrospun mats potential for vascular tissue engineering. J. Biomater. Appl. 2017, 32, 648–662. [Google Scholar] [CrossRef]
- Law, K.-Y. Definitions for hydrophilicity, hydrophobicity, and superhydrophobicity: Getting the basics right. J. Phys. Chem. Lett. 2014, 5, 686–688. [Google Scholar] [CrossRef]
- Doumeng, M.; Makhlouf, L.; Berthet, F.; Marsan, O.; Delbé, K.; Denape, J.; Chabert, F. A comparative study of the crystallinity of polyetheretherketone by using density, DSC, XRD, and Raman spectroscopy techniques. Polym. Test. 2021, 93, 106878. [Google Scholar] [CrossRef]
- Al Fahad, M.A.; Rahaman, M.S.; Mahbub, M.S.I.; Park, M.; Lee, H.-Y.; Lee, B.-T. Endothelialization and smooth muscle cell regeneration capabilities of a bi-layered small diameter vascular graft for blood vessel reconstruction. Mater. Des. 2022, 225, 111488. [Google Scholar] [CrossRef]
- Mahbub, M.S.I.; Bae, S.H.; Gwon, J.-G.; Lee, B.-T. Decellularized liver extracellular matrix and thrombin loaded biodegradable TOCN/Chitosan nanocomposite for hemostasis and wound healing in rat liver hemorrhage model. Int. J. Biol. Macromol. 2023, 225, 1529–1542. [Google Scholar] [CrossRef] [PubMed]
- Yang, X.; Liu, W.; Li, N.; Wang, M.; Liang, B.; Ullah, I.; Neve, A.L.; Feng, Y.; Chen, H.; Shi, C. Design and development of polysaccharide hemostatic materials and their hemostatic mechanism. Biomater. Sci. 2017, 5, 2357–2368. [Google Scholar] [CrossRef] [PubMed]










| Name | Gelatin, G (g/L) | Sodium Polyacrylate, Sp (g/L) | Thrombin, Th (NIH/mL) |
|---|---|---|---|
| GSp0.0 | 20 | - | - |
| GSp0.1 | 20 | 1 | - |
| GSp0.2 | 20 | 2 | - |
| GSp0.3 | 20 | 3 | - |
| GSp0.3-Th | 20 | 3 | 50 |
Disclaimer/Publisher’s Note: The statements, opinions and data contained in all publications are solely those of the individual author(s) and contributor(s) and not of MDPI and/or the editor(s). MDPI and/or the editor(s) disclaim responsibility for any injury to people or property resulting from any ideas, methods, instructions or products referred to in the content. |
© 2023 by the authors. Licensee MDPI, Basel, Switzerland. This article is an open access article distributed under the terms and conditions of the Creative Commons Attribution (CC BY) license (https://creativecommons.org/licenses/by/4.0/).
Share and Cite
Jahan, N.; Ibne Mahbub, M.S.; Lee, B.-T.; Bae, S.H. In Vivo and In Vitro Investigation of a Novel Gelatin/Sodium Polyacrylate Composite Hemostatic Sponge for Topical Bleeding. J. Funct. Biomater. 2023, 14, 265. https://doi.org/10.3390/jfb14050265
Jahan N, Ibne Mahbub MS, Lee B-T, Bae SH. In Vivo and In Vitro Investigation of a Novel Gelatin/Sodium Polyacrylate Composite Hemostatic Sponge for Topical Bleeding. Journal of Functional Biomaterials. 2023; 14(5):265. https://doi.org/10.3390/jfb14050265
Chicago/Turabian StyleJahan, Nusrat, Md Sowaib Ibne Mahbub, Byong-Taek Lee, and Sang Ho Bae. 2023. "In Vivo and In Vitro Investigation of a Novel Gelatin/Sodium Polyacrylate Composite Hemostatic Sponge for Topical Bleeding" Journal of Functional Biomaterials 14, no. 5: 265. https://doi.org/10.3390/jfb14050265
APA StyleJahan, N., Ibne Mahbub, M. S., Lee, B.-T., & Bae, S. H. (2023). In Vivo and In Vitro Investigation of a Novel Gelatin/Sodium Polyacrylate Composite Hemostatic Sponge for Topical Bleeding. Journal of Functional Biomaterials, 14(5), 265. https://doi.org/10.3390/jfb14050265
