PCLLA-nanoHA Bone Substitute Promotes M2 Macrophage Polarization and Improves Alveolar Bone Repair in Diabetic Environments
Abstract
:1. Introduction
2. Materials and Methods
2.1. Synthesis of a PCLLA-nanoHA Bone Substitute
2.2. Scanning Electron Microscopy
2.3. X-ray Photoelectron Spectroscopy
2.4. Mechanical Property
2.5. Cell Culture
2.6. Immunofluorescence Analysis
2.7. RT-qPCR
2.8. In Vivo Experiment
2.9. Microcomputed Tomography Scan
2.10. RNA Sequencing
2.11. Bioinformatics Analysis of RNA-seq
2.12. Statistical Analysis
3. Results
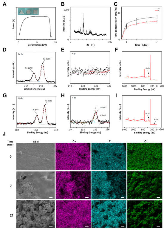
3.1. Characterization of PCLLA-nanoHA Bone Substitute
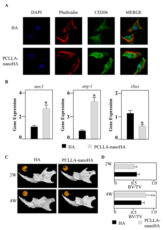
3.2. Macrophage M2 Polarization and Alveolar Bone Repair
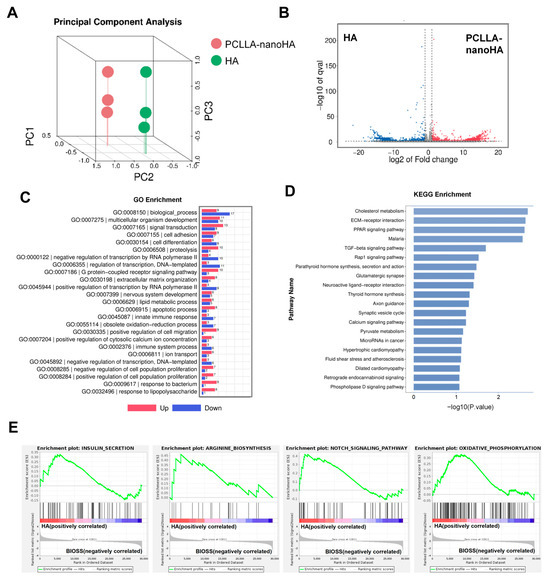
3.3. Comparative Analysis of Macrophage Polarization Characteristics
3.4. Enhanced Alveolar Bone Repair in Diabetic Mouse Models
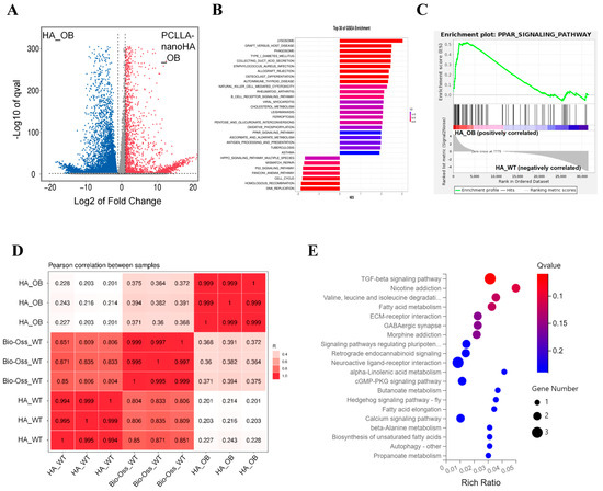
3.5. Mechanisms of PCLLA-nanoHA Material in Promoting M2 Polarization of Macrophages from Diabetic Mouse Models
4. Discussion
5. Conclusions
Supplementary Materials
Author Contributions
Funding
Data Availability Statement
Acknowledgments
Conflicts of Interest
References
- DiMeglio, L.A.; Evans-Molina, C.; Oram, R.A. Type 1 Diabetes. Lancet 2018, 391, 2449–2462. [Google Scholar] [CrossRef] [PubMed]
- Lee, C.Y. Glucagon-Like Peptide-1 Formulation—The Present and Future Development in Diabetes Treatment. Basic Clin. Pharmacol. Toxicol. 2016, 118, 173–180. [Google Scholar] [CrossRef] [PubMed]
- Kudiyirickal, M.G.; Pappachan, J.M. Diabetes Mellitus and Oral Health. Endocrine 2015, 49, 27–34. [Google Scholar] [CrossRef] [PubMed]
- Zhao, P.; Xu, A.; Leung, W.K. Obesity, Bone Loss, and Periodontitis: The Interlink. Biomolecules 2022, 12, 865. [Google Scholar] [CrossRef] [PubMed]
- Chukkapalli, S.S.; Lele, T.P. Periodontal Cell Mechanotransduction. Open Biol. 2018, 8, 180053. [Google Scholar] [CrossRef]
- Resorption, B.; Ikeda, Y.; Chigasaki, O.; Mizutani, K.; Sasaki, Y.; Aoyama, N.; Takeuchi, Y. The Potential of a Saliva Test for Screening of Alveolar. Healthcare 2023, 11, 1822. [Google Scholar] [CrossRef]
- Jiang, S.; Zeng, Q.; Zhao, K.; Liu, J.; Sun, Q.; Huang, K.; He, Y.; Zhang, X.; Wang, H.; Shi, X.; et al. Chirality Bias Tissue Homeostasis by Manipulating Immunological Response. Adv. Mater. 2022, 34, 2105136. [Google Scholar] [CrossRef]
- Yang, Y.; Huang, C.; Zheng, H.; Meng, Z.; Heng, B.C.; Zhou, T.; Jiang, S.; Wei, Y. Superwettable and Injectable GelMA-MSC Microspheres Promote Cartilage Repair in Temporomandibular Joints. Front. Bioeng. Biotechnol. 2022, 10, 1026911. [Google Scholar] [CrossRef]
- Rashighi, M.; Harris, J.E. Macrophages in Tissue Repair, Regeneration, and Fibrosis Thomas. Immunity 2017, 176, 139–148. [Google Scholar] [CrossRef]
- Cui, K.; Ardell, C.L.; Podolnikova, N.P.; Yakubenko, V.P. Distinct Migratory Properties of M1, M2, and Resident Macrophages Are Regulated by Adβ2and Amβ2integrin-Mediated Adhesion. Front. Immunol. 2018, 9, 2650. [Google Scholar] [CrossRef]
- Jain, N.; Moeller, J.; Vogel, V. Mechanobiology of Macrophages: How Physical Factors Coregulate Macrophage Plasticity and Phagocytosis. Annu. Rev. Biomed. Eng. 2019, 21, 267–297. [Google Scholar] [CrossRef] [PubMed]
- Nomura-Komoike, K.; Saitoh, F.; Fujieda, H. Phosphatidylserine Recognition and Rac1 Activation Are Required for Müller Glia Proliferation, Gliosis and Phagocytosis after Retinal Injury. Sci. Rep. 2020, 10, 1488. [Google Scholar] [CrossRef] [PubMed]
- Zhou, X.; Li, W.; Wang, S.; Zhang, P.; Wang, Q.; Xiao, J.; Zhang, C.; Zheng, X.; Xu, X.; Xue, S.; et al. YAP Aggravates Inflammatory Bowel Disease by Regulating M1/M2 Macrophage Polarization and Gut Microbial Homeostasis. Cell Rep. 2019, 27, 1176–1189.e5. [Google Scholar] [CrossRef] [PubMed]
- Meli, V.S.; Atcha, H.; Veerasubramanian, P.K.; Nagalla, R.R.; Luu, T.U.; Chen, E.Y.; Guerrero-Juarez, C.F.; Yamaga, K.; Pandori, W.; Hsieh, J.Y.; et al. YAP-Mediated Mechanotransduction Tunes the Macrophage Inflammatory Response. Sci. Adv. 2020, 6, eabb8471. [Google Scholar] [CrossRef]
- Yang, Y.; Nagai, S.; Kang, S.; Xia, Y.; Kawano, Y.; Miyake, K.; Karasuyama, H.; Azuma, M. Tolerogenic Properties of CD206+ Macrophages Appeared in the Sublingual Mucosa after Repeated Antigen-Painting. Int. Immunol. 2020, 32, 509–518. [Google Scholar] [CrossRef]
- Louiselle, A.E.; Niemiec, S.M.; Zgheib, C.; Liechty, K.W. Macrophage Polarization and Diabetic Wound Healing. Transl. Res. 2021, 236, 109–116. [Google Scholar] [CrossRef]
- Jukka, P.; Tzuhua, L.; Emmanuel, G.; Yusuke, K.; Maruyama, M.; Karthik, N.; Laura, L.; Zhenyu, Y.; Stuart, B.G. Mesenchymal Stem Cell-Macrophage Crosstalk and Bone Healing. Biomaterials 2019, 196, 80–89. [Google Scholar] [CrossRef]
- Li, X.; Saeed, S.; Heydari, M.; Reza, M. Experimental Measurement and Simulation of Mechanical Strength and Biological Behavior of Porous Bony Scaffold Coated with Alginate-Hydroxyapatite for Femoral Applications. Compos. Sci. Technol. 2021, 214, 108973. [Google Scholar] [CrossRef]
- Shafiq, M.; Kim, S.H. Covalent Immobilization of MSC-Affinity Peptide on Poly(L-Lactide-Co-ε-Caprolactone) Copolymer to Enhance Stem Cell Adhesion and Retention for Tissue Engineering Applications. Macromol. Res. 2016, 24, 986–994. [Google Scholar] [CrossRef]
- Rhee, J.; Shafiq, M.; Kim, D.; Jung, Y.; Kim, S.H. Covalent Immobilization of EPCs-Affinity Peptide on Poly(L-Lactide-Co-ε-Caprolactone) Copolymers to Enhance EPCs Adhesion and Retention for Tissue Engineering Applications. Macromol. Res. 2019, 27, 61–72. [Google Scholar] [CrossRef]
- Gui, X.; Peng, W.; Xu, X.; Su, Z.; Liu, G.; Zhou, Z.; Liu, M.; Li, Z.; Song, G.; Zhou, C.; et al. Synthesis and Application of Nanometer Hydroxyapatite in Biomedicine. Nanotechnol. Rev. 2022, 11, 2154–2168. [Google Scholar] [CrossRef]
- Wu, Y.; Zeng, W.; Xu, J.; Sun, Y.; Huang, Y.; Xiang, D.; Zhang, C.; Fu, Z.; Deng, F.; Yu, D. Preparation, Physicochemical Characterization, and in Vitro and in Vivo Osteogenic Evaluation of a Bioresorbable, Moldable, Hydroxyapatite/Poly(Caprolactone-Co-Lactide) Bone Substitute. J. Biomed. Mater. Res. Part A 2023, 111, 367–377. [Google Scholar] [CrossRef] [PubMed]
- Jiang, S.; Li, H.; Zeng, Q.; Xiao, Z.; Zhang, X.; Xu, M.; He, Y.; Wei, Y.; Deng, X. The Dynamic Counterbalance of RAC1-YAP/OB-Cadherin Coordinates Tissue Spreading with Stem Cell Fate Patterning. Adv. Sci. 2021, 8, 2004000. [Google Scholar] [CrossRef] [PubMed]
- Ahmed, M.B.; Islam, S.U.; Alghamdi, A.A.A.; Kamran, M.; Ahsan, H.; Lee, Y.S. Phytochemicals as Chemo-Preventive Agents and Signaling Molecule Modulators: Current Role in Cancer Therapeutics and Inflammation. Int. J. Mol. Sci. 2022, 23, 15765. [Google Scholar] [CrossRef]
- Yoo, J.; Park, J.E.; Han, J.S. HMC Ameliorates Hyperglycemia via Acting PI3K/AKT Pathway and Improving FOXO1 Pathway in ob/ob Mice. Nutrients 2023, 15, 2023. [Google Scholar] [CrossRef]
- Dang, E.V.; Lei, S.; Radkov, A.; Volk, R.F.; Zaro, B.W.; Madhani, H.D. Secreted Fungal Virulence Effector Triggers Allergic Inflammation via TLR4. Nature 2022, 608, 161–167. [Google Scholar] [CrossRef]
- Keewan, E.; Naser, S.A. The Role of Notch Signaling in Macrophages during Inflammation and Infection: Implication in Rheumatoid Arthritis? Cells 2020, 9, 111. [Google Scholar] [CrossRef]
- Nguyen, N.M.; Kakarla, A.B.; Nukala, S.G.; Kong, C.; Baji, A. Evaluation of Physicochemical Properties of a Hydroxyapatite Polymer Nanocomposite for Use in Fused Filament Fabrication. Polymers 2023, 15, 3980. [Google Scholar] [CrossRef]
- Han, S.; Park, W. Comparative Efficacy of Traditional Corticotomy and Flapless Piezotomy in Facilitating Orthodontic Tooth Movement: A Systematic Review and Meta-Analysis. Medicina 2023, 59, 1804. [Google Scholar] [CrossRef]
- Leclerc, E.; Furukawa, K.S.; Miyata, F.; Sakai, Y.; Ushida, T.; Fujii, T. Fabrication of microstructures in photosensitive biodegradable polymers for tissue engineering applications. Biomaterials 2004, 25, 4683–4690. [Google Scholar] [CrossRef]
- He, L.; Jhong, J.H.; Chen, Q.; Huang, K.Y.; Strittmatter, K.; Kreuzer, J.; DeRan, M.; Wu, X.; Lee, T.Y.; Slavov, N.; et al. Global Characterization of Macrophage Polarization Mechanisms and Identification of M2-Type Polarization Inhibitors. Cell Rep. 2021, 37, 109955. [Google Scholar] [CrossRef] [PubMed]
- Meli, V.S.; Veerasubramanian, P.K.; Atcha, H.; Reitz, Z.; Downing, T.L.; Liu, W.F. Biophysical Regulation of Macrophages in Health and Disease. J. Leukoc. Biol. 2019, 106, 283–299. [Google Scholar] [CrossRef] [PubMed]
- Wen, J.; Cai, D.; Gao, W.; He, R.; Li, Y.; Zhou, Y.; Klein, T.; Xiao, L.; Xiao, Y. Osteoimmunomodulatory Nanoparticles for Bone Regeneration. Nanomaterials 2023, 13, 692. [Google Scholar] [CrossRef] [PubMed]
- Dai, X.; Wei, Y.; Zhang, X.; Meng, S.; Mo, X.; Liu, X.; Deng, X.; Zhang, L.; Deng, X. Attenuating Immune Response of Macrophage by Enhancing Hydrophilicity of Ti Surface. J. Nanomater. 2015, 2015, 712810. [Google Scholar] [CrossRef]
- Wei, Y.; He, Y.; Li, X.; Chen, H.; Deng, X. Cellular Uptake and Delivery-Dependent Effects of Tb3+-Doped Hydroxyapatite Nanorods. Molecules 2017, 22, 1043. [Google Scholar] [CrossRef]
- Patel, S.; Tang, J.; Overstreet, J.M.; Anorga, S.; Lian, F.; Arnouk, A.; Goldschmeding, R.; Higgins, P.J.; Samarakoon, R. Rac-GTPase Promotes Fibrotic TGF-Β1 Signaling and Chronic Kidney Disease via EGFR, P53, and Hippo/YAP/TAZ Pathways. FASEB J. 2019, 33, 9797–9810. [Google Scholar] [CrossRef]
- Charo, I.F. Macrophage Polarization and Insulin Resistance: PPARγ in Control. Cell Metab. 2007, 6, 96–98. [Google Scholar] [CrossRef]
- Ding, L.-N.; Li, Y.-T.; Wu, Y.-Z.; Li, T.; Geng, R.; Cao, J.; Zhang, W.; Tan, X.-L. Plant Disease Resistance-Related Signaling Pathways: Recent Progress and Future Prospects. Int. J. Mol. Sci. 2022, 23, 16200. [Google Scholar] [CrossRef]
- Boikov, S.I.; Sibarov, D.A.; Stepanenko, Y.D.; Karelina, T.V.; Antonov, S.M. Calcium-Dependent Interplay of Lithium and Tricyclic Antidepressants, Amitriptyline and Desipramine, on N-methyl-D-aspartate Receptors. Int. J. Mol. Sci. 2022, 23, 16177. [Google Scholar] [CrossRef]
- Chen, P.-C.; Ho, C.-H.; Fan, C.-K.; Liu, S.-P.; Cheng, P.-C. Antimicrobial Peptide LCN2 Inhibited Uropathogenic Escherichia coli Infection in Bladder Cells in a High-Glucose Environment through JAK/STAT Signaling Pathway. Int. J. Mol. Sci. 2022, 23, 15763. [Google Scholar] [CrossRef]
- Chen, Q.; Shou, P.; Zheng, C.; Jiang, M.; Cao, G.; Yang, Q.; Cao, J.; Xie, N.; Velletri, T.; Zhang, X.; et al. Fate Decision of Mesenchymal Stem Cells: Adipocytes or Osteoblasts? Cell Death Differ. 2016, 23, 1128–1139. [Google Scholar] [CrossRef] [PubMed]
- Wang, S.; Sudan, R.; Peng, V.; Zhou, Y.; Du, S.; Yuede, C.M.; Lei, T.; Hou, J.; Cai, Z.; Cella, M.; et al. TREM2 Drives Microglia Response to Amyloid-β via SYK-Dependent and -Independent Pathways. Cell 2022, 185, 4153–4169. [Google Scholar] [CrossRef] [PubMed]





| Target Gene | Forward Sequence (5′-3′) | Reward Sequence (5′-3′) |
|---|---|---|
| iNOS | GAGCGAGTTGTGGATTGTC | TGAGGGCTTGGCTGAGTGAG |
| ARG-1 | CATATCTGCCAAAGACATC | ACATCAAAGCTCAGGTGAAT |
| CD206 | AGTCAGAACAGACTGCGTG | CAGAGGGATCGCCTGTTCTG |
| GADPH | CCTCGTCCCGTAGACAATG | TGAGGTCGAAGGGGTCGT |
Disclaimer/Publisher’s Note: The statements, opinions and data contained in all publications are solely those of the individual author(s) and contributor(s) and not of MDPI and/or the editor(s). MDPI and/or the editor(s) disclaim responsibility for any injury to people or property resulting from any ideas, methods, instructions or products referred to in the content. |
© 2023 by the authors. Licensee MDPI, Basel, Switzerland. This article is an open access article distributed under the terms and conditions of the Creative Commons Attribution (CC BY) license (https://creativecommons.org/licenses/by/4.0/).
Share and Cite
Wang, D.; Wei, L.; Hao, J.; Tang, W.; Zhou, Y.; Zhang, C.; Wang, J. PCLLA-nanoHA Bone Substitute Promotes M2 Macrophage Polarization and Improves Alveolar Bone Repair in Diabetic Environments. J. Funct. Biomater. 2023, 14, 536. https://doi.org/10.3390/jfb14110536
Wang D, Wei L, Hao J, Tang W, Zhou Y, Zhang C, Wang J. PCLLA-nanoHA Bone Substitute Promotes M2 Macrophage Polarization and Improves Alveolar Bone Repair in Diabetic Environments. Journal of Functional Biomaterials. 2023; 14(11):536. https://doi.org/10.3390/jfb14110536
Chicago/Turabian StyleWang, Dandan, Ling Wei, Jialin Hao, Weifeng Tang, Yuan Zhou, Chenguang Zhang, and Jinming Wang. 2023. "PCLLA-nanoHA Bone Substitute Promotes M2 Macrophage Polarization and Improves Alveolar Bone Repair in Diabetic Environments" Journal of Functional Biomaterials 14, no. 11: 536. https://doi.org/10.3390/jfb14110536
APA StyleWang, D., Wei, L., Hao, J., Tang, W., Zhou, Y., Zhang, C., & Wang, J. (2023). PCLLA-nanoHA Bone Substitute Promotes M2 Macrophage Polarization and Improves Alveolar Bone Repair in Diabetic Environments. Journal of Functional Biomaterials, 14(11), 536. https://doi.org/10.3390/jfb14110536
