Differential Foreign Body Reactions between Branched and Linear Glucomannan Scaffolds
Abstract
1. Introduction
2. Materials and Methods
2.1. Materials
2.2. Synthesis of Acetyl Glucomannan
2.3. Characterization of acGM and acBSP
2.4. Preparation of Electrospun Scaffolds
2.5. Contact Angle Measurement
2.6. Scanning Electron Microscopy (SEM) and Quantification of Electrospun Scaffolds
2.7. Cell Culture
2.8. Cell Adhesion and Proliferation on the Electrospun Scaffolds
2.9. Enzyme-Linked Immunosorbent Assay (ELISA)
2.10. Real-Time Quantitative PCR
2.11. In Vivo Subcutaneous Implantation and Histological Evaluation
2.12. Immunofluorescence Staining
2.13. Statistical Analysis
3. Results and Discussion
3.1. Preparation and Acetylation of BSP and GM
3.2. Preparation and Characterization of acBSP and acGM as Electrospun Scaffolds
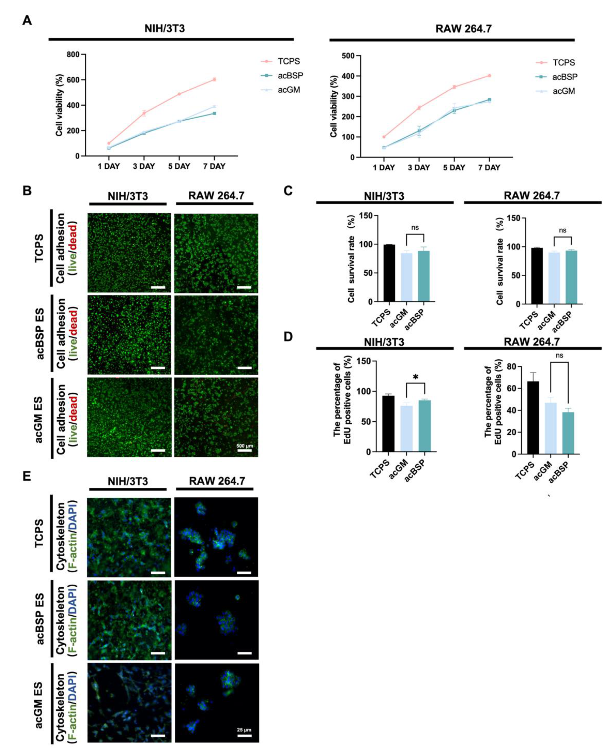
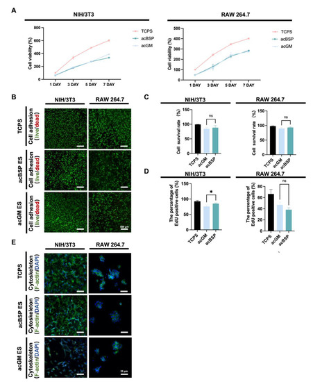
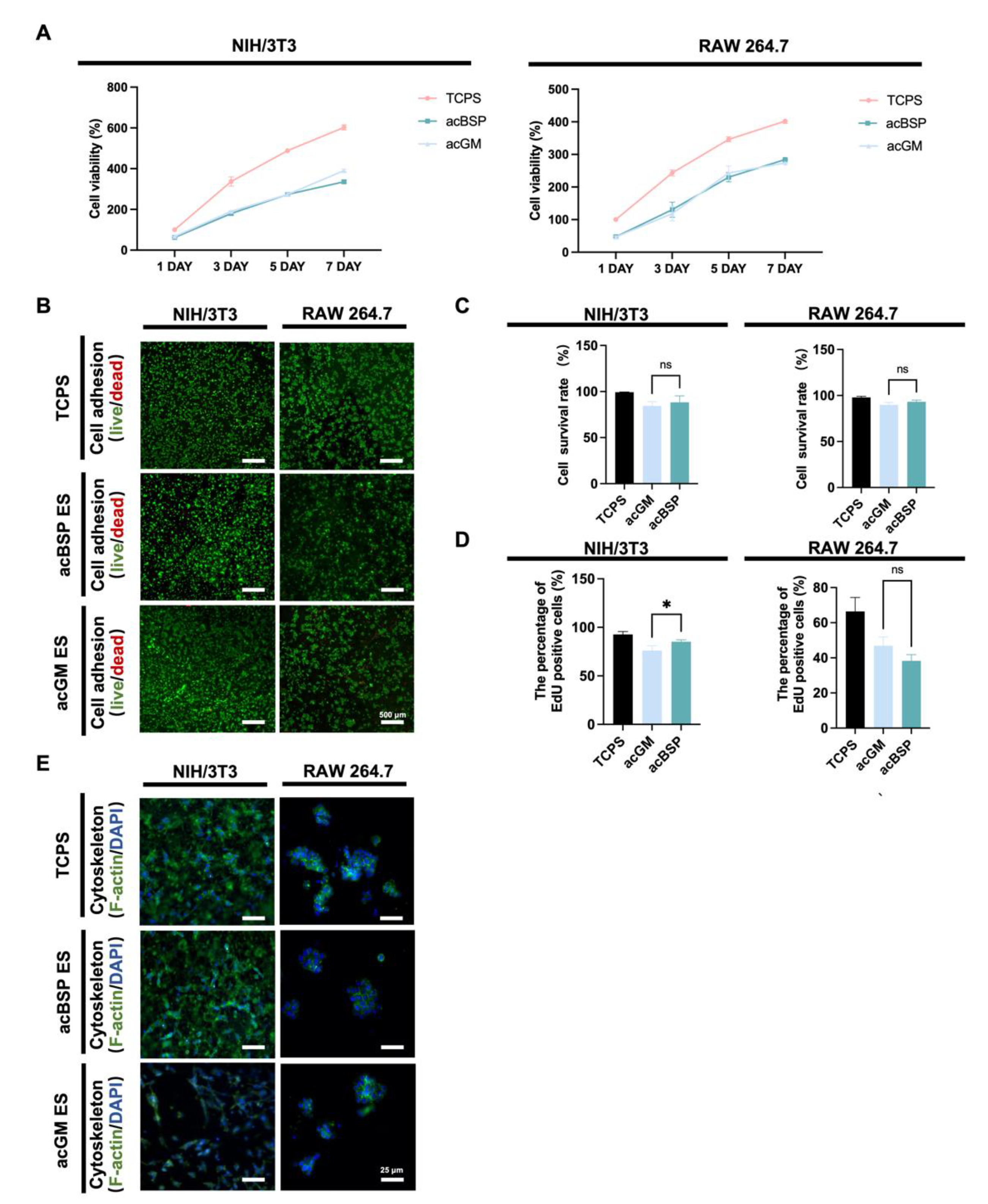
3.3. Biocompatibility of Electrospun Scaffolds
3.4. Gene Expression of Macrophages and NIH/3T3 on Electrospun Scaffolds
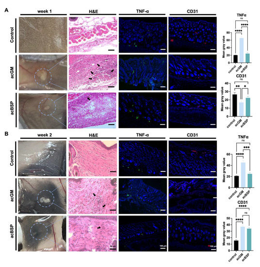
3.5. Comparison of In Vivo Immune Responses of Electrospun Scaffolds
4. Conclusions
Author Contributions
Funding
Institutional Review Board Statement
Informed Consent Statement
Data Availability Statement
Acknowledgments
Conflicts of Interest
References
- Bombaldi de Souza, R.F.; Bombaldi de Souza, F.C.; Rodrigues, C.; Drouin, B.; Popat, K.C.; Mantovani, D.; Moraes, Â.M. Mechanically-enhanced polysaccharide-based scaffolds for tissue engineering of soft tissues. Mater. Sci. Eng. C-Mater. Biol. Appl. 2019, 94, 364–375. [Google Scholar] [CrossRef] [PubMed]
- Dinoro, J.; Maher, M.; Talebian, S.; Jafarkhani, M.; Mehrali, M.; Orive, G.; Foroughi, J.; Lord, M.S.; Dolatshahi-Pirouz, A. Sulfated polysaccharide-based scaffolds for orthopaedic tissue engineering. Biomaterials 2019, 214, 119214. [Google Scholar] [CrossRef] [PubMed]
- Naahidi, S.; Jafari, M.; Logan, M.; Wang, Y.; Yuan, Y.; Bae, H.; Dixon, B.; Chen, P. Biocompatibility of hydrogel-based scaffolds for tissue engineering applications. Biotechnol. Adv. 2017, 35, 530–544. [Google Scholar] [CrossRef] [PubMed]
- Anderson, J.M.; Rodriguez, A.; Chang, D.T. Foreign body reaction to biomaterials. Semin. Immunol. 2008, 20, 86–100. [Google Scholar] [CrossRef]
- Balabiyev, A.; Podolnikova, N.P.; Kilbourne, J.A.; Baluch, D.P.; Lowry, D.; Zare, A.; Ros, R.; Flick, M.J.; Ugarova, T.P. Fibrin polymer on the surface of biomaterial implants drives the foreign body reaction. Biomaterials 2021, 277, 121087. [Google Scholar] [CrossRef]
- Hu, W.-J.; Eaton, J.W.; Ugarova, T.P.; Tang, L.P. Molecular basis of biomaterial-mediated foreign body reactions. Blood 2001, 98, 1231–1238. [Google Scholar] [CrossRef]
- Zhou, H.; Xue, Y.; Dong, L.; Wang, C. Biomaterial-based physical regulation of macrophage behaviour. J. Mater. Chem. B 2021, 9, 3608–3621. [Google Scholar] [CrossRef]
- Borges, J.; Sousa, M.P.; Cinar, G.; Caridade, S.G.; Guler, M.O.; Mano, J.F. Nanoengineering Hybrid Supramolecular Multilayered Biomaterials Using Polysaccharides and Self-Assembling Peptide Amphiphiles. Adv. Funct. Mater. 2017, 27, 1605122. [Google Scholar] [CrossRef]
- Fragal, E.H.; Fragal, V.H.; Silva, E.P.; Paulino, A.T.; da Silva Filho, E.C.; Mauricio, M.R.; Silva, R.; Rubira, A.F.; Muniz, E.C. Magnetic-responsive polysaccharide hydrogels as smart biomaterials: Synthesis, properties, and biomedical applications. Carbohydr. Polym. 2022, 292, 119665. [Google Scholar] [CrossRef]
- Ng, J.Y.; Obuobi, S.; Chua, M.L.; Zhang, C.; Hong, S.; Kumar, Y.; Gokhale, R.; Ee, P.L.R. Biomimicry of microbial polysaccharide hydrogels for tissue engineering and regenerative medicine–A review. Carbohydr. Polym. 2020, 241, 116345. [Google Scholar] [CrossRef]
- Liu, Y.; Sun, Y.; Huang, G. Preparation and antioxidant activities of important traditional plant polysaccharides. Int. J. Biol. Macromol. 2018, 111, 780–786. [Google Scholar] [CrossRef]
- Tang, Q.; Huang, G. Preparation and antioxidant activities of cuaurbit polysaccharide. Int. J. Biol. Macromol. 2018, 117, 362–365. [Google Scholar] [CrossRef]
- Huang, G.; Huang, H. The derivatization and antitumor mechanisms of polysaccharides. Future Med. Chem. 2017, 9, 1931–1938. [Google Scholar] [CrossRef]
- Wang, J.; Bao, A.; Meng, X.; Guo, H.; Zhang, Y.; Zhao, Y.; Kong, W.; Liang, J.; Yao, J.; Zhang, J. An efficient approach to prepare sulfated polysaccharide and evaluation of anti-tumor activities in vitro. Carbohydr. Polym. 2018, 184, 366–375. [Google Scholar] [CrossRef]
- Jiang, J.; Meng, F.-Y.; He, Z.; Ning, Y.-L.; Li, X.-H.; Song, H.; Wang, J.; Zhou, R. Sulfated modification of longan polysaccharide and its immunomodulatory and antitumor activity in vitro. Int. J. Biol. Macromol. 2014, 67, 323–329. [Google Scholar] [CrossRef]
- Zhang, M.M.; Wang, G.; Lai, F.; Wu, H. Structural Characterization and Immunomodulatory Activity of a Novel Polysaccharide from Lepidium meyenii. J. Agric. Food Chem. 2016, 64, 1921–1931. [Google Scholar] [CrossRef]
- Freichels, H.; Jérôme, R.; Jérôme, C. Sugar-labeled and PEGylated (bio)degradable polymers intended for targeted drug delivery systems. Carbohydr. Polym. 2011, 86, 1093–1106. [Google Scholar]
- Li, H.; Liang, X.; Chen, Y.; Liu, K.; Fu, X.; Zhang, C.; Wang, X.; Yang, J. Synergy of antioxidant and M2 polarization in polyphenol-modified konjac glucomannan dressing for remodeling wound healing microenvironment. Bioeng. Transl. Med. 2022, e10398. [Google Scholar] [CrossRef]
- Ni, Y.; Lin, W.; Mu, R.; Wu, C.; Lin, Z.; Chen, S.; Pang, J. Facile fabrication of novel konjac glucomannan films with antibacterial properties via microfluidic spinning strategy. Carbohydr. Polym. 2019, 208, 469–476. [Google Scholar] [CrossRef]
- Qin, Z.; Pang, Y.; Lu, C.; Yang, Y.F.; Gao, M.; Zheng, L.; Zhao, J. Photo-crosslinkable methacrylated konjac glucomannan (KGMMA) hydrogels as a promising bioink for 3D bioprinting. Biomater. Sci. 2022, 10, 6549–6557. [Google Scholar] [CrossRef]
- Zhu, F. Modifications of konjac glucomannan for diverse applications. Food Chem. 2018, 256, 419–426. [Google Scholar] [CrossRef] [PubMed]
- Wang, Y.; Han, S.; Li, R.; Cui, B.; Ma, X.; Qi, X.; Hou, Q.; Lin, M.; Bai, J.; Li, S. Structural characterization and immunological activity of polysaccharides from the tuber of Bletilla striata. Int. J. Biol. Macromol. 2019, 122, 628–635. [Google Scholar] [CrossRef] [PubMed]
- Li, Q.; Xie, R.; Liu, S.; Wang, R.; Shi, Y.; Wang, Y.; Dong, L.; Wang, C. Modulating the phenotype of host macrophages to enhance osteogenesis in MSC-laden hydrogels: Design of a glucomannan coating material. Biomaterials 2017, 139, 39–55. [Google Scholar]
- Niu, Y.; Wang, L.; Yu, N.; Xing, P.; Wang, Z.; Zhong, Z.; Feng, Y.; Dong, L.; Wang, C. An “all-in-one” scaffold targeting macrophages to direct endogenous bone repair in situ. Acta Biomater. 2020, 111, 153–169. [Google Scholar] [CrossRef] [PubMed]
- Liao, Z.; Niu, Y.; Wang, Z.; Chen, J.; Sun, X.; Dong, L.; Wang, C. A “Nonsolvent Quenching” Strategy for 3D Printing of Polysaccharide Scaffolds with Immunoregulatory Accuracy. Adv. Sci. 2022, 9, 2203236. [Google Scholar] [CrossRef]
- Mu, R.; Zhang, Y.; Yan, L.; Liao, Z.; Yang, Y.; Su, H.; Dong, L.; Wang, C. A “Bridge-Building” Glycan Scaffold Mimicking Microbial Invasion for In Situ Endothelialization. Adv. Mater. 2021, 33, e2103490. [Google Scholar]
- Zhan, X.; Jia, L.; Niu, Y.; Qi, H.; Chen, X.; Zhang, Q.; Zhang, J.; Wang, Y.; Dong, L.; Wang, C. Targeted depletion of tumour-associated macrophages by an alendronate-glucomannan conjugate for cancer immunotherapy. Biomaterials 2014, 35, 10046–10057. [Google Scholar] [CrossRef]
- Enomoto-Rogers, Y.; Ohmomo, Y.; Iwata, T. Syntheses and characterization of konjac glucomannan acetate and their thermal and mechanical properties. Carbohydr. Polym. 2013, 92, 1827–1834. [Google Scholar] [CrossRef]
- Xu, Y.; Ding, W.; Liu, J.; Li, Y.; Kennedy, J.F.; Gu, Q.; Shao, S. Preparation and characterization of organic-soluble acetylated starch nanocrystals. Carbohydr. Polym. 2010, 80, 1078–1084. [Google Scholar] [CrossRef]
- Feng, Y.; Mu, R.; Wang, Z.; Xing, P.; Zhang, J.; Dong, L.; Wang, C. A toll-like receptor agonist mimicking microbial signal to generate tumor-suppressive macrophages. Nat. Commun. 2019, 10, 2272. [Google Scholar] [CrossRef]
- Violot, S.; Galisson, F.; Carrique, L.; Jugnarain, V.; Conchou, L.; Robert, X.; Thureau, A.; Helbert, W.; Aghajari, N.; Ballut, L. Exploring molecular determinants of polysaccharide lyase family 6–1 enzyme activity. Glycobiology 2021, 31, 1557–1570. [Google Scholar] [CrossRef]
- Zhang, D.; Chen, Q.; Shi, C.; Chen, M.; Ma, K.; Wan, J.; Liu, R. Dealing with the Foreign-Body Response to Implanted Biomaterials: Strategies and Applications of New Materials. Adv. Funct. Mater. 2020, 31, 2007226. [Google Scholar] [CrossRef]




Publisher’s Note: MDPI stays neutral with regard to jurisdictional claims in published maps and institutional affiliations. |
© 2022 by the authors. Licensee MDPI, Basel, Switzerland. This article is an open access article distributed under the terms and conditions of the Creative Commons Attribution (CC BY) license (https://creativecommons.org/licenses/by/4.0/).
Share and Cite
Li, Y.; Liu, Y.; Campos de Souza, S.; Chao, T.; Dong, L.; Sun, G.; Wang, C.; Niu, Y. Differential Foreign Body Reactions between Branched and Linear Glucomannan Scaffolds. J. Funct. Biomater. 2022, 13, 293. https://doi.org/10.3390/jfb13040293
Li Y, Liu Y, Campos de Souza S, Chao T, Dong L, Sun G, Wang C, Niu Y. Differential Foreign Body Reactions between Branched and Linear Glucomannan Scaffolds. Journal of Functional Biomaterials. 2022; 13(4):293. https://doi.org/10.3390/jfb13040293
Chicago/Turabian StyleLi, Yuwei, Yu Liu, Senio Campos de Souza, Tzuwei Chao, Lei Dong, Guoxing Sun, Chunming Wang, and Yiming Niu. 2022. "Differential Foreign Body Reactions between Branched and Linear Glucomannan Scaffolds" Journal of Functional Biomaterials 13, no. 4: 293. https://doi.org/10.3390/jfb13040293
APA StyleLi, Y., Liu, Y., Campos de Souza, S., Chao, T., Dong, L., Sun, G., Wang, C., & Niu, Y. (2022). Differential Foreign Body Reactions between Branched and Linear Glucomannan Scaffolds. Journal of Functional Biomaterials, 13(4), 293. https://doi.org/10.3390/jfb13040293

