Abstract
The recognition of transversal skills from job ads is important for ensuring a proper match between potential candidates and the requirements formulated in job ad texts. We contribute to understanding and interpreting job ad phrasings in two significant ways: firstly, we propose neural network-based classification models for the recognition of the six fundamental transversal skills formulated within the European Skills, Competences, Qualifications, and Occupations (ESCO) platform; secondly, we develop a means of identifying meaningful terms relevant to each transversal skill class, using feature importance-scoring methods that highlight the relevance of the words for recognizing each transversal skill. The resulting pipeline allows for the identification of skills in job ad texts, as well as the highlighting of important key terms for each recognized skill, therefore contributing to a better understanding of the skill taxonomy as well as the correlation of the related skill base with the corresponding formulations from job ads.
1. Introduction
In an increasingly dynamic labor market, the ability to identify and articulate transferable or transversal skills—skills that are applicable across various jobs and industries—has become essential for both job seekers and employers. These skills, which include critical thinking, communication, teamwork, and problem-solving, are valued for their direct applicability to specific tasks, as well as for their broader contributions to an individual’s adaptability and long-term career development. As organizations seek to remain competitive, the emphasis on hiring individuals with strong transversal skills has gained importance.
Despite the recognized importance of transversal skills, there remains a significant challenge in accurately identifying and categorizing these skills from job advertisements. Job ads typically describe the skills required for specific roles, often using diverse and non-standardized terminology. This variability makes it difficult to systematically extract and classify transversal skills using traditional manual methods. Considering the significant volume of job ads, as well as their continuous increase and dynamic nature, there is significant potential for the use of automated means of recognizing, processing, and assessing transversal skills potentially expressed in job ad texts.
Identifying transversal skills from job advertisements and extracting relevant keywords is important for labor market analytics and natural language processing. Transversal skills include competencies such as problem-solving, teamwork, communication, and adaptability. Unlike technical skills, which are often explicitly stated in job descriptions, transversal skills are embedded within the structure of job postings, making their identification challenging, yet useful. The ability to automatically detect transversal skills in job advertisements provides an understanding of the evolving demands of the labor market, helping educators, policymakers, and job seekers align their training and career development with industry needs. An analysis of job descriptions allows for the quantification of the demand for specific transversal skills across industries, identifying emerging trends, as well as for supporting the design of competency-based education programs. This knowledge also enables better career guidance by suggesting pathways where a person’s existing transversal skills might be transferable to new job roles.
Key terms play an important role in this process, as they serve as indicators of the presence of specific skills within job advertisements. An important aspect in this regard is the extraction of meaningful keywords associated with transversal skills. Since job ads often contain vague or indirect references to these skills, traditional keyword-based approaches typically fail to represent how they are expressed in natural language. A more sophisticated strategy involves combining term importance metrics, such as Term Frequency–Inverse Document Frequency (TF-IDF), with feature selection methods used in classification models. Thus, through a combination of supervised and unsupervised learning, we identify sets of key terms that are closely associated with transversal skills across a wide range of job advertisements.
Despite its importance, this area of research remains underexplored. Many existing studies focus on the detection of technical skills using explicit keyword matching, while transversal skills often require deeper linguistic and contextual analysis. Also, job postings exhibit variability in wording, industry jargon, and implicit descriptions, making it necessary to develop models that generalize well across diverse job ads. The research gap in this field extends to the evaluation of models designed for transversal skill extraction. Unlike technical skill identification, where ground truth labels are more straightforward, labeling transversal skills involves subjective assessment and domain expertise. As a result, constructing high-quality annotated datasets remains a challenge. Additionally, there is limited work on how well these models transfer across different labor markets, languages, and job posting structures.
Consequently, in this paper, we contribute to the field by offering a methodological framework for the classification and identification of transversal skills from job ads, as well as of the related key terminology. The outcomes of this research have the potential to enhance the efficiency of recruitment processes, support workforce development initiatives, and ultimately improve the alignment between job seekers’ skills and employers’ needs.
Our contribution is two-fold: firstly, we search for, tune, and develop classifiers for the identification of transversal skills from job ads. The classifiers are based on fully connected neural networks, each specialized in a particular transversal skill, which we train and tune so as to find the most reliable and highest-accuracy models. We handle multiple data-related obstacles, such as class imbalance, or the wide range of phrasings used within various job ads to refer to the same skills. To this end, we test various augmentation and sampling methods, from simple cloning of the instances to more elaborate interpolation algorithms. Secondly, we propose a method for identifying key terms from job ad phrases that are most representative of each transversal skill. We use a combination of feature importance metrics to determine importance scores for each term, therefore identifying the most relevant such terms for each transversal skill. Thus, our joint pipeline involves both the classification of job ads for the recognition of transversal skills using supervised classifiers and the identification of relevant terms associated with the corresponding skills. In this sense, our aim is to contribute to the understanding of job ad phrasings in terms of potentially required transversal skills expressed both directly and indirectly.
The primary objective of this paper is to develop a robust methodology for the classification and analysis of job advertisements with the aim of identifying transversal skills. This involves the extraction of relevant information from the text of job ads, as well as the classification of these skills into meaningful categories that align with established frameworks of transversal skills. This way, we seek to automate the process of parsing job ads and identifying key terms associated with transversal skills, thus providing a scalable solution to a common problem.
The rest of the paper is structured as follows: Section 2 reviews related work on skill extraction and classification methodologies, highlighting existing challenges and approaches. In Section 3, we describe the dataset and define the problem, including the classification of transversal skills. Section 4 details the proposed methodology, including preprocessing, feature extraction, and classification models. Section 5 presents the experimental results and evaluates the effectiveness of the classifiers and keyword extraction methods. Section 6 includes a discussion, and finally, Section 7 concludes the paper, summarizing key findings and suggesting directions for future research.
2. Related Work
2.1. Transferable Skills in Education and Workforce Preparation
Following an in-depth review of similar topics in the open literature, we noticed little in-depth research on the connection between transferable skills and employability in higher education. The development of transferable skills—such as communication, teamwork, and problem-solving—has been widely recognized as essential for preparing students for the workforce. However, research suggests that these skills are often not explicitly emphasized in higher education curricula. Hora and Lee [1] investigated the extent to which faculty teaching favors workplace-relevant transferable skills, using a mixed-method approach that combined survey responses (N = 1140) and interviews (N = 89). Their hierarchical linear modeling (HLM) analysis revealed that while faculty efforts can enhance career readiness, transferable skills are not systematically integrated into instructional practices. Similarly, Dekker [2] explored students’ perspectives on generic skill development in liberal arts and sciences programs. Their findings suggest that a multidisciplinary, student-centered approach—with open assessment and an academic community focus—can effectively support skill acquisition.
Other authors have highlighted the broader economic and technological aspects shaping the demand for transferable skills. Wilson [3] emphasized that skill development is important for individual and societal performance, especially in response to labor market transformations such as increased flexibility and globalization [4]. Meanwhile, the rise of artificial intelligence (AI) is predicted to displace routine tasks while amplifying demand for specialized competencies, as discussed by Gleason [5] and Goos et al. [6]. Despite these insights, a persistent challenge is that transferable skills are difficult to integrate into traditional academic settings. Ioannou et al. [7] analyzed how maker-educators integrate 21st-century skills in FabLabs and makerspaces, finding that their approaches lack formalized frameworks for skill development. Likewise, Rayna and Striukova [8] argued that many essential competencies—such as creativity and adaptability—cannot be effectively taught within conventional classroom environments. These findings suggest a disconnect between educational structures and workforce needs, pointing out the need for innovative pedagogical models.
Beyond education, the labor market plays an essential role in shaping skill demand. Employers increasingly rely on data-driven approaches to assess skill relevance, particularly as job roles evolve. Khaouja et al. [9] conducted a systematic review of 108 studies on skill identification methodologies, examining the role of natural language processing (NLP), machine learning (ML), and deep learning (DL) in extracting skills from job advertisements. Their findings highlight the growing importance of skill taxonomies and the effectiveness of contextualized word embeddings in improving skill recognition. Ao et al. [10] explored how different skill categorization methods influence wage prediction models, demonstrating that topic modeling approaches (e.g., latent Dirichlet allocation, LDA) explain 45% of wage variations—far outperforming traditional keyword-based methods, which account for only 20%. These studies highlight the importance of advanced computational techniques in labor market analytics.
2.2. Computational Approaches for Skill Identification
Given the rise of online job postings, automated methods for skill extraction have become increasingly sophisticated. Recent research has employed graph-based representations and deep learning to model the relationships between job roles and required competencies. Goyal et al. [11] proposed JobXMLC, a graph neural network (GNN)-based framework for the extreme multi-label classification of job skills. Their results demonstrated significant gains in precision and recall, particularly in large-scale recruitment datasets. Jia et al. [12] explored the use of knowledge graphs for representing job-skill relationships, integrating long short-term memory (LSTM)-based named entity recognition with rule-based relationship extraction. Their findings reinforce the potential of AI-driven approaches in structuring skill taxonomies for improved job matching. On a similar note, knowledge graphs provide structured representations of skills and occupations, improving job matching and career recommendations. Several studies have explored their integration with machine learning models to enhance labor market analytics. Fettach et al. [13] introduced JobEdKG, a knowledge graph-based framework designed for skill prediction and course recommendation. Their system effectively identifies missing skills in job advertisements and suggests relevant training programs by combining deep learning techniques with rule-based inference. Similarly, Gugnani and Misra [14] developed an implicit skill extraction framework based on document embeddings and graph-based methods. Their approach infers skills by analyzing semantic similarities across job descriptions, significantly improving job-matching accuracy.
Beyond direct entity recognition, researchers have also explored topic modeling and clustering techniques to analyze trends in job postings. Gurcan and Sevik [15] employed LDA to classify job advertisements into 20 distinct expertise roles, uncovering patterns that align with industry needs and educational requirements. In a similar effort, Gurcan and Cagiltay [16] applied LDA to big data job postings, identifying 30 key topics corresponding to knowledge domains and skills. These findings offer valuable insights into how job requirements evolve and emphasize the need to align educational programs with labor market demands. Complementing these studies, Debao et al. [17] utilized k-means clustering to analyze job advertisements in China, revealing variations in educational requirements, experience levels, and salary distributions across different regions. These clustering and topic modeling approaches provide a broader perspective on skill demand by identifying latent structures within job posting datasets.
An important aspect of skill extraction lies in entity recognition, where researchers have sought to identify relevant skills, qualifications, and occupations within job postings. Green et al. [18] developed a benchmark corpus for entity recognition in job descriptions, providing annotated datasets that facilitate model evaluation. Their baseline conditional random fields (CRFs) model achieved an F1-score of 0.59, establishing a reference point for subsequent studies. Similarly, Fareri et al. [19] introduced SkillNER, a named entity recognition system specifically designed for soft skill extraction. Using support vector machines (SVMs), their approach attained an F1-score of 72.6%, demonstrating the viability of traditional machine learning models for this task.
Djumalieva et al. [20] proposed a semi-supervised machine learning methodology to classify occupations based on skill requirements in job ads. Using 37 million UK job postings, it introduces a four-layer hierarchical classification, integrating skill specialization and salary-based skill levels. The approach improves career tracking, job recommendations, and labor market analytics with data-driven occupational mapping.
Multiple text classification techniques are applied in [21] to classify web job advertisements against a standard occupational classification system, CP2011 [22]. It evaluates machine learning approaches, including linear SVM and LDA, using both a hit/not-hit metric and an affinity-based distance function. The results show that machine learning methods outperform rule-based approaches, with LDA achieving the shortest classification distance to the correct occupation.
A major challenge in skill extraction is the scarcity of labeled datasets. To address this, researchers have explored weak and distant supervision techniques, which use external knowledge sources or heuristic rules to generate training data with minimal human annotation. Zhang et al. [23] introduced a weak supervision framework based on linguistic similarities and vector embeddings to extract skills using weighted span embedding (WSE). Their approach demonstrated high precision and recall while reducing dependence on manually labeled training data. Decorte et al. [24] focused on negative sampling strategies to improve distantly supervised skill extraction, particularly by addressing false negatives in training data. Their method led to an 8% improvement in precision, highlighting the impact of combining sampling techniques with distant supervision. Beyond taxonomy-driven methods, Sayfullina et al. (2018) investigated neural network-based approaches such as CNNs and LSTMs for soft skill classification. Their system achieved high recall and precision, particularly for tasks requiring nuanced classification of implicit, context-dependent skills [25]. These studies collectively illustrate that while weak and distant supervision techniques reduce reliance on human annotation, effective sampling strategies and feature engineering remain essential for model reliability.
2.3. Transformer-Based Models and Large Language Models
Transformer-based models have revolutionized NLP by improving the accuracy and robustness of skill extraction from job descriptions. Traditional approaches struggled with missing skills and context-dependent terminology, but fine-tuning pre-trained transformers has mitigated these challenges. Bhola et al. [26] proposed BERT-XMLC, a multi-label classification framework that incorporates correlation-aware bootstrapping (CAB) to address missing skills in job postings. Their model demonstrated a 10.5% improvement in recall and a 6.8% increase in normalized discounted cumulative gain (nDCG), highlighting the importance of considering skill dependencies in multi-label classification. Similarly, Tamburri et al. [27] developed a DataOps pipeline that integrates machine learning models, including BERT, for real-time skill extraction and job matching. Their approach achieved high accuracy and recall in dynamic labor market applications. Multilingual skill extraction has also benefited from transformer-based models. Zhang et al. [28] introduced ESCOXLM-R, a multilingual pre-trained model designed for job market tasks. Using the ESCO taxonomy, their model significantly improves sequence labeling and classification performance across multiple languages. These findings highlight the effectiveness of transformer architecture in improving skill extraction, particularly when paired with domain-specific taxonomies and correlation-aware learning strategies.
The emergence of large language models (LLMs) such as GPT-4 has introduced new possibilities for handling ambiguous and complex skill mentions. Unlike traditional supervised models, LLMs can generalize across different contexts using few-shot learning and prompt engineering. Nguyen et al. [29] investigated the potential of LLMs for skill extraction, comparing them with supervised classification models. Their findings indicate that while LLMs underperform in structured prediction tasks, they excel in identifying ambiguous and context-dependent skill references. This suggests that LLMs can serve as a complementary tool for refining taxonomy-based skill extraction methods, particularly in highly ambiguous labor market contexts. The integration of LLMs into this domain has also been explored by Li et al. [30], who proposed SkillGPT, a RESTful API service designed for multilingual skill extraction and standardization. Their approach highlights the scalability of LLMs and their ability to map extracted skill descriptions to standard taxonomies, addressing challenges related to cross-lingual adaptation.
Recent efforts have also explored synthetic data generation to enhance skill extraction. The JOBSKAPE framework introduced by Magron et al. [31] uses LLMs to generate synthetic job postings, significantly improving the coherence and accuracy of skill-matching algorithms. Similarly, Beauchemin et al. [32] developed the French Insurance Job Offer (FIJO) dataset for soft skill extraction in French insurance job ads, demonstrating that transformer-based models such as CamemBERT outperform traditional approaches in recognizing soft skills.
Cross-lingual transfer learning has further advanced skill classification. Zhang et al. [33] introduced the KOMPETENCER dataset for fine-grained skill classification in Danish job postings, showing that domain-adapted BERT models achieve superior performance over general-purpose NLP models. Also, their SKILLSPAN dataset [34] provides large-scale resources for extracting both hard and soft skills from English job postings, demonstrating improved accuracy in long-span skill phrasings. These findings suggest that multilingual and domain-adaptive techniques can enhance skill detection across different labor markets.
Further advancements in retrieval-augmented skill extraction have been proposed by Zhang et al. [35], who introduced the nearest neighbor occupational skill extraction (NNOSE) method. Their model incorporates k-nearest neighbors (kNN) with contextual token representations, achieving a 30% increase in span-F1 scores, particularly for infrequent skills. This highlights the potential of context-aware methodologies in extracting skills from sparse datasets. Syntax-based methods have also been explored. Smith et al. [36] developed a syntax-based skill extractor that identifies skills using syntactic dependencies rather than predefined taxonomies. Their method reduces reliance on manually curated taxonomies, achieving better recall while maintaining high precision. In addition, domain adaptation has emerged as an essential factor in labor market applications.
Gnehm et al. [37] examined the impact of transfer learning and domain adaptation on German-speaking job advertisements, demonstrating that adapting pre-trained language models to specific labor markets significantly enhances profession classification and experience extraction. This shows the importance of domain-specific training for effective skill extraction across diverse job markets. Gnehm et al. [38] applied pre-trained transformer models for fine-grained skill classification in German-language job advertisements, achieving a mean average precision of 0.969.
The increasing complexity of job descriptions has also driven the adoption of various other deep learning techniques for skill extraction. Hoang et al. [39] introduced the SKILL system, which combines semantic word vectors with entity normalization to improve large-scale skill tagging. Their system achieved a precision of 90% and a recall of 73%, demonstrating the potential of embedding-based representations for workforce analytics. Cao et al. [40] extended this line of research by using BERT-BiLSTM-CRF models for skill-related entity recognition, showing high precision, recall, and F1-scores through cross-validation experiments. Their findings highlight the effectiveness of combining transformers with sequence tagging architectures for extracting structured information from job postings. Further advancing the application of deep learning, Senger et al. [41] conducted a survey on skill extraction methods, emphasizing the benefits of domain-specific adaptations and pre-trained language models for improving classification accuracy.
Clavié et al. [42] investigated graduate job classification using traditional machine learning (SVM, DeBERTa) and LLMs such as GPT-3.5-turbo and demonstrated that LLMs, optimized with structured prompt engineering, can outperform supervised models. The study highlights how prompt design significantly impacts LLM classification accuracy and reliability.
The surveyed works collectively illustrate the evolution of skill extraction methodologies, from traditional statistical models to advanced deep learning techniques. While substantial progress has been made, several challenges persist, including data sparsity, class imbalance, and the need for domain-specific adaptations. The integration of transfer learning, multilingual resources, and more robust annotation frameworks remains a key factor in improving extraction accuracy.
3. Dataset and Problem Definition
Our objective is to contribute to improving the interpretation of job ads by correlating the formulation of the job ad phrases with the equivalent terminology necessary for identifying transversal skills. Consequently, we aim to achieve the following two goals:
- The development of classification models for the recognition of transversal skills from job ads;
- The identification of key terms from job ad texts that constitute relevant terminology related to each transversal skill.
Our data consist of a corpus of job ads collected from the EURES and EURAXXES platforms [43]. The dataset consists of job ads posted between January 2023 and February 2024. For this paper, we focused on English language ads originating from various European countries, including Belgium, France, Sweden, Germany, Finland, Luxembourg, the United Kingdom, and Ireland.
We first split the job ads into sentences, resulting in a total of 18,205 phrases. Then, each of the sentences was manually labeled by expert users as containing zero, one, or more of the following transversal skills from the ESCO taxonomy:
- T1—Core skills and competences;
- T2—Thinking skills and competences;
- T3—Self-management skills and competences;
- T4—Social and communication skills and competences;
- T5—Physical and manual skills and competences;
- T6—Life skills and competences.
- We therefore obtained a dataset consisting of pairs formed from sentences and their corresponding transversal skill labels. Thus, the identification of the transversal skills is formulated as a classification problem, where the goal is to train and validate classification models using the labeled data in order to identify whether the phrases from job ads indicate a requirement for any of the aforementioned transversal skills. We found this problem to be challenging because of two important properties of the dataset:
- Varied phrasings: The authors of job ads use a wide variety of formulations to express the qualities and skills required by potential employees. The formulation of the transversal skill from the ESCO taxonomy is not guaranteed to result directly from the corresponding formulation in the job ad since the authors of the job ads do not use the direct phrasing of the transversal skill, nor do they explicitly name ESCO transversal skills. Therefore, the skills have to be inferred from seemingly related sentences of the job ad, without implying a direct mapping between job ad phrasings and the words used to formulate the transversal skills. The phrasings themselves are highly diverse, from ones that obviously point to a specific transversal skill to ones where the skill is vaguely implied. This aspect made it difficult to annotate the phrases in order to obtain labeled data, as certain skills are highly interpretable in terms of which sentences contain them.
- Class imbalance: Overall, few of the sentences from the job ads contain indications of transversal skill requirements. Most of the job ad text is dedicated to describing the job posting and formulating technical skills directly addressing the mentioned job. Most of the formulations dedicated to transversal skills are located toward the end of the job ad, and in many cases, they are vaguely mentioned or not present at all. This leads to a significant imbalance of phrases containing transversal skills to those that indicate other requirements. Consequently, our dataset is heavily biased toward instances labeled as “zero”, meaning most instances do not point to an ESCO transversal skill. We illustrate this aspect in Table 1, where we present the number of sentences containing each of the transversal skills, those without the corresponding skills, and the resulting skill-to-no-skill ratio. The small ratio values indicate a heavy imbalance in favor of phrases that do not contain corresponding skills. In subsequent sections, we present several approaches toward mitigating this imbalance.
Table 1. Numbers of sentences containing/not containing each of the ESCO transversal skills, as well as corresponding ratios, indicating a strong class imbalance.
4. Description of Method
Our approach consists of training and testing binary classifiers for identifying each of the six ESCO transversal skills and then using the classifiers to identify meaningful words for each skill, according to the importance of the words for classification. We primarily use TF-IDF word scores as classification features and then determine importance scores for the features in order to find the most significant words for each of the transversal skills. Our pipeline is illustrated in Figure 1. The main components of our approach are as follows:
Figure 1.
Diagram illustrating the main elements of the processing pipeline.
- Sentence preprocessing (Figure 1a): We first split each job ad into sentences. We then convert each word to lowercase and remove punctuation and stop words. Each remaining word is then reduced to its root form through stemming (i.e., reducing words to their root by removing affixes, often yielding incomplete or non-dictionary forms, e.g., “playing” → “play”) and lemmatization (i.e., converting words to their base form, or lemma, using linguistic analysis, ensuring valid dictionary words, e.g., “better” → “good”). This significantly reduces the feature space since we avoid using multiple versions of the same word by removing conjugations, cases, and articles.
- TF-TDF computation (Figure 1b): We determine the TF-IDF scores of the words in the preprocessed sentences. Thus, for each sentence, we obtain a feature vector formed from the TF-IDF values of the root words in the sentence.
- Dataset generation (Figure 1c): Our full dataset contains pairs of TF-IDF feature vectors and corresponding transversal skill labels. From this body of data, we generate six datasets, one for each of the fundamental transversal skills T1, …, T6. Each instance for these datasets is labeled “1”, or “0”, depending on whether the phrase in the instance indicates or not the corresponding transversal skill. Thus, from the initial dataset, we obtain six binary-labeled datasets, one for each of the ESCO transversal skills.
- Classification models (Figure 1d): Using the aforementioned datasets, we train six neural network-based classifiers, specialized in recognizing each of the six ESCO skills. We split each of the datasets into training and testing subsets, and subsequently train a neural network on each set, using k-fold cross-validation to identify the best-performing neural network model. Given the significant class imbalance mentioned in Section 3, we consider having a distinct classifier for each skill a more robust option for training a multi-label classifier over the original dataset.
- Determining relevant keywords (Figure 1e): We identify the key terms that are most closely associated with each transversal skill by analyzing the importance of each word for identifying that skill through classification. Using each classifier, we determine the significance of each word by measuring the importance of its corresponding TF-IDF score as a feature for recognizing the related skill. We use three metrics, namely NeuralWeight, Permutation, and SHAP, as well as their mean value, for determining the feature importance of each word, and then we rank the words according to their related feature importance when identifying the corresponding transversal skill. Thus, we obtain sets of keywords that we find to be most closely associated with each transversal skill, as resulting from our datasets and corresponding classifiers.
4.1. Classification Models
We use neural networks as our main approach toward building classifiers for transversal skill recognition. Due to the scarcity of sentences containing transversal skills, we opt for building a dedicated model for each “Tx” skill, individually, as we found that a multi-label approach suffers from having a very broad problem space, making a multi-label classifier difficult to work with [44]. Thus, we first build six datasets out of the full corpus of data. Each such set contains TF-IDF features corresponding to each sentence, and each sentence is labeled as “1” if it indicates skill “Tx” or 0 if it does not. We then use these datasets to train six fully connected neural network-based classifiers specialized in recognizing each “Tx” skill. This allows us to fine-tune each neural network to the particularities of each skill, though it is also true that this approach does not account for any inter-skill relationships or correlations. However, we consider our approach to be a good compromise between having reliable models and learning correlations among skills. We opt for neural network-based classifiers, as neural networks have consistently served as useful models for language modeling problems [45], and they are flexible enough to allow for the detailed fine-tuning of their hyperparameters.
4.2. Handling Class Imbalance
The imbalance between the instances containing skills and those not indicating skills, as shown in Table 1, is a property of the data that may cause problems when interpreting the classification results. We use the term “positive” to suggest that an instance indicates a particular transversal skill and “negative” to indicate that a sentence does not point to the corresponding skill. Our data suffers from a strong imbalance between positive and negative instances. This imbalance is due to the fact that, of all phrases from a job ad, relatively few indicate a requirement for transversal skills, as most of the job ad is dedicated towards describing the job offer and the required specific, technical skills. Conversely, transversal skills are typically found in the last few sentences of the job ad. This is reflected in the imbalance found in our data, where positive instances are nearly two orders of magnitude fewer than negative ones. This property of the dataset creates a problem that needs to be explicitly handled, as it can lead to a misinterpretation of classification results. Specifically, when training a classifier on imbalanced data, the classifier learns to recognize the negative instances very well, to the detriment of the positive ones since the negatively labeled instances are dominant. This leads to situations where the classifier has very high accuracy on the entire dataset but performs poorly when classifying positive data, which is the result of the fact that the negative label is dominant in the dataset. Thus, the classifier ends up performing poorly on the positive instances, which are significantly fewer in the training set. In other words, classifiers trained on imbalanced data become highly capable of recognizing when a sentence does not indicate a transversal skill but are very bad at recognizing whether a sentence does indicate such a skill. However, due to the dominance of negative instances, the overall accuracy of the classifier tends to be high, wrongly indicating a reliable classification model. Consequently, we use the following three methods to attempt to mitigate the class imbalance problem:
- (a)
- Using weights on positive labels: This approach modifies the binary cross entropy used as a loss function during training of the classification models, such that the positive instances are proportionally as important as the negative ones. It involves assigning a weight to the positive instances, such that they are better represented when computing the loss. The idea is illustrated in Equation (1). Considering label y and the logit ŷ, which is the output of the neural network, we assign weight wp to the positive term of the binary cross entropy (BCE) such that the BCE behaves as if there were multiple instances labeled as “1”. Specifically, we use the ratio of negative-to-positive instances from the training dataset as the values of wp. Thus, positively labeled instances will have a greater impact on the loss value and, consequently, on the manner in which the corresponding model is trained. By increasing the importance of the positively labeled instances, we attempt to compensate for their scarcity.
- (b)
- Cloning positive instances: We artificially increase the number of positively labeled instances by randomly oversampling from the existing ones. We randomly sample instances from the minority class, with replacement, and add them to the training dataset until the number of instances with both labels is matched. This allows the classifier to better learn features from the minority class;
- (c)
- Generating synthetic instances: We generate new instances of the minority class in order to compensate for their small number. We use the Adaptive Synthetic Sampling (ADASYN) method [46], which, compared to alternatives such as the Synthetic Minority Over-sampling Technique (SMOTE) [47], focuses on generating samples from regions in the problem space that are closer to the decision boundary, where minority samples are harder to classify. This way, we artificially fill in the set of positive instances with samples that are harder to learn, in an attempt to improve classifier performance on challenging cases. Furthermore, ADASYN has proven to reduce bias when generating synthetic samples compared to alternative methods.
4.3. Extraction of Meaningful Keywords
When referring to the keywords of a transversal skill, we mean words that are most closely associated with that skill. Due to the extremely varied phrasings of transversal skill requirements found throughout the job ads, such words are not necessarily found within the captions of the corresponding ESCO taxonomy; therefore, direct word matching is in all likelihood an imprecise approach to identifying relevant terminology. Finding such meaningful terms thus requires an indirect approach, where relevant keywords extracted from the job ads indicate a transversal skill but are not necessarily required to be part of the skill description. Our approach exploits the neural network-based classifiers, each specialized in detecting a particular transversal skill. Specifically, we define relevant keywords as words whose corresponding feature value is important in recognizing the corresponding skill. In other words, relevant keywords are those whose TF-IDF values represent important features when recognizing the targeted skill. Conversely, words whose feature values do not make much difference for the classifier are themselves less important to the significance of the skill.
The identification of keywords is one of the main justifications for using TF-IDF values as classification features. While in previous work, we obtained satisfying results using sentence embeddings [44], TF-IDF values have the advantage of being able to be directly traced back to their originating word. This allows us to easily and directly formulate the word significance problem as a feature importance problem in the machine learning sense. A specific word is relevant to a transversal skill if its corresponding feature is important for identifying the transversal skill by a classifier.
We experimented with three approaches for determining the importance of a word by means of its corresponding feature for recognizing transversal skills:
- (a)
- Neural network weights: We assign different priorities to each word using the weights in the first layer of the corresponding neural network. Thus, for each neural network input, we average the weights connecting it to the first hidden layer. The justification for this approach is that more important features tend to generate higher weights in the first layer, thus allowing the use of the weights to determine importance scores for said features. The principle is illustrated in Figure 2. Considering words X0, X1, … and their corresponding TF-IDF features I1, I2, …., the importance of each word for determining the output O1 and the corresponding class label y is greater, as the weights linking the feature Ii to the hidden states Hj are themselves greater. Plus, B1 and B2 are the bias terms. Thus, a word could be considered more important for deducing the corresponding transversal skill, as the average of its weights is higher;
- (b)
- Feature permutation: A common approach to determining the importance of the feature for the classification outcome is permutation importance [48]. Feature permutation is a model-agnostic method for determining feature importance by measuring the impact of shuffling or permuting the values of a single feature on a model’s performance. This approach evaluates how much the model relies on each feature to make predictions by introducing random noise and observing the resulting drop in accuracy. The central idea is that if a feature is important, then permuting its values should significantly reduce the model’s performance, whereas permuting an unimportant feature will have little or no effect. To implement feature permutation, we first measure the baseline performance of the model using the original dataset. Then, we randomly shuffle the values of one feature while keeping all other features unchanged. This shuffling breaks any relationship between the feature and the target variable, effectively removing its predictive contribution. We then re-evaluate the model’s performance with the permuted data, and the drop in performance is recorded. The process is repeated multiple times to account for variability due to randomness, and the average performance drop is used as the importance score for that feature. This way, words whose TF-IDF scores cause a more significant drop in accuracy when their values are permuted, are considered more important for identifying the corresponding skill;
- (c)
- SHAP values: SHAP (Shapley Additive Explanations) is a well-established approach for determining feature importance in machine learning models [49]. SHAP values quantify both the direction and magnitude of a feature’s impact on the prediction, making them particularly interpretable. The absolute magnitude of a SHAP value represents the strength of the feature’s contribution, allowing for a clear ranking of feature importance. SHAP values provide an explanation for the predictions of a model by attributing the output to each feature in a way that satisfies properties like consistency and local accuracy. This method evaluates how each feature influences the prediction by considering all possible subsets of features and calculating the marginal contribution of the feature in question when it is added to each subset. SHAP provides a measure of feature importance by averaging these contributions across all possible combinations.
Figure 2.
Illustration of a neural network architecture where the weight magnitudes are shown using the thickness of the corresponding line segment [50].
Figure 2.
Illustration of a neural network architecture where the weight magnitudes are shown using the thickness of the corresponding line segment [50].

Our approach involves computing each of the three previously mentioned importance metrics for each feature. We then account for each of the metrics by normalizing and averaging them, as each provides its own perspective on the importance of the features. Thus, the word importance is a linear combination of the three metrics. We then normalize the averages and sort the words in descending order of the resulting scores. This allows us to identify which words play a more important role in identifying the six ESCO skills and, therefore, which words are more closely associated with, and more meaningful to, each respective skill.
5. Experimental Results
Our method is a two-step process. We first train and tune neural network-based models in order to find the ones that offer the best predictions in terms of identifying transversal skills based on TF-IDF values of job ad sentences. As discussed in Section 3, while searching for the optimal model, we cannot solely rely on accuracy as the main metric. Rather, we also take into account the predictive capabilities of the model of the negative and positive classes, individually. We aim for models that offer balanced accuracies when predicting true positives and true negatives. Given the unbalanced nature of our dataset, positive predictions are generally lower than negative ones. We use three-fold cross-validation to identify the optimal model and an 80/20 train test split to test the resulting neural networks. We use ReLU activations in the hidden layers and sigmoid activation in the output layer. The Adam optimizer is used during training to adjust network weights. We separately apply the three measures meant to mitigate the class imbalance issue, as discussed in Section 4.2:
- None: No class imbalance mitigation measure is applied, and the dataset is left unaltered;
- PosWeight: Weights are applied to the positive components of the BCE loss so that positive predictions have a greater impact on the loss values;
- Clone: The training set is augmented by randomly sampling from existing instances so that the number of positive instances matches the negative ones;
- ADASYN: The training set is augmented using the ADASYN method.
We present our findings in this regard in Table 2, which lists our best models in terms of three accuracy values, all measured on the test set:
Table 2.
Results of skill-specific classifiers with different augmentation methods. h1 and h2 are the hidden sizes of the neural network. α is the learning rate and d is the dropout probability. All, Neg, and Pos are accuracies over the entire dataset, and when predicting only true negatives and true positives, respectively.
- All: Accuracy over the entire test set;
- Neg: Accuracy when predicting the negative instances only;
- Pos: Accuracy when predicting positive instances only.
The results from Table 2 highlight the impact of the different augmentation methods on classifier performance across the six transversal skills. Models without augmentation (None) generally achieved higher accuracy on the negative class, but their performance on the positive class was lower, reflecting challenges posed by class imbalance. PosWeight consistently improved positive-class accuracy compared to no augmentation, suggesting its effectiveness in addressing imbalances. However, overall accuracy often declined slightly, indicating trade-offs between generalization and minority class performance.
Clone augmentation demonstrated balanced performance improvements, especially for T1, T2, and T3, achieving relatively higher positive-class accuracy without severely sacrificing negative-class performance. This suggests that duplicating minority samples provided more reliable data for classifiers to learn from.
ADASYN generally showed promising results in balancing performance across positive and negative classes, particularly in skills T1 and T5, where its positive-class accuracy improved notably. However, in some cases, such as T3 and T6, ADASYN led to a larger drop in overall accuracy, possibly due to oversampling noise.
The architectural and hyperparameter variations across methods reveal that deeper networks (such as ADASYN with two hidden layers) often performed better for more complex distributions, while simpler architectures were sufficient when class distributions were less skewed. The learning rate α and dropout probability d varied widely, indicating the need for careful tuning specific to the augmentation method and skill.
Overall, the results suggest that augmentation methods can effectively improve performance for imbalanced datasets, but the choice of method depends on the trade-offs between overall and class-specific accuracy required for the application. In Table 2, we highlighted in bold the models that represent the best compromises between high overall accuracy and a balance between the accuracies of positive and negative predictions.
Keyword Extraction
Aside from determining suitable classifiers for identifying the six transversal skills, a secondary objective has been the identification of keywords that may be closely associated with each of the transversal skills. We base our extraction method on the hypothesis that a word is associated with a transversal skill if its corresponding TF-IDF feature is important for identifying that skill. Using the most reliable classifiers, as identified in Table 2, we measure the importance of each word as a classification feature using the metrics discussed in Section 4.3. As a result, we obtain an ordering of the words in the vocabulary used within the job ads from our corpus, in descending order of their importance for identifying each transversal skill. We present the 20 most important root words in Table 3, for each transversal skill, using the following importance metrics:
Table 3.
Twenty most important root words for each transversal skill, based on three feature importance metrics and their normalized mean, in descending order of their normalized importance scores. These root words result from stemming which uses simple rules to remove affixes. In the parentheses, the forms after lemmatization are included when different from the original root word.
- NeuralWeight: Importance determined by averaging the weights in the first hidden layer of the neural network used to identify the corresponding skill;
- Permutation: Importance determined by permuting the values of the corresponding feature and measuring the drop in accuracy;
- SHAP: Importance determined via the SHAP value;
- Mean: The mean of the normalized scores of the three metrics.
These data allow us to identify patterns in keyword frequency and relevance to gain knowledge of the linguistic and semantic features contributing to the classification of these skills. The most frequently occurring keywords across all skills include terms such as “applic (application)”, “team”, “research”, “spoken”, “verbal”, “fluent”, and “written”. These keywords indicate a strong emphasis on communication, collaboration, and analytical capabilities, suggesting that transversal skills rely heavily on verbal and written articulation, teamwork, and research-driven problem-solving.
We further examine the importance of keywords associated with the six transversal skills (T1–T6) based on the four metrics—NeuralWeight, Permutation, SHAP, and Mean. The analysis incorporates the definitions of the transversal skills to contextualize the findings.
T1, defined as Core Skills and Competencies, emphasizes foundational abilities such as language proficiency, communication, and essential knowledge. Dominant keywords such as “english”, “fluent”, “spoken”, and “written” highlight the importance of linguistic and verbal articulation. Additional terms such as “mentor”, “submit”, and “elig (eligible)” suggest capabilities related to mentoring, eligibility screening, and submitting information, reflecting core skills necessary for workplace integration and personal development.
T2, focused on Thinking Skills and Competencies, emphasizes analytical and cognitive abilities. Keywords such as “system”, “develop”, “python”, “tensorflow”, and “pytorch” point to programming and computational skills, while terms like “experi (experience)”, “research”, and “architectur (architecture)” highlight problem-solving and design capabilities. These findings suggest that T2 requires strong logical reasoning, research skills, and the ability to conceptualize and implement solutions, often involving AI and data science.
T3, which pertains to Self-Management Skills and Competencies, reflects personal organization and responsibility. Keywords such as “futur (future)”, “join”, “relev (relevant)”, and “qualif (qualification)” emphasize future planning, relevance assessment, and adaptability. The presence of terms such as “design”, “build”, and “particip (participate)” suggests the importance of self-directed learning, project ownership, and collaborative problem-solving, aligning with competencies related to managing one’s actions and decisions effectively.
T4, related to Social and Communication Skills and Competencies, highlights the ability to interact effectively with others. Keywords such as “team”, “commun (communicate)”, “recruit”, and “verbal” suggest the role of interpersonal communication, collaboration, and recruitment. Additional terms, such as “extens (extensive)”, “qualifi (qualify)”, and “valid”, indicate the ability to validate and evaluate information while working in group settings. This skill set emphasizes teamwork, negotiation, and relational abilities essential for social cohesion and professional networking.
T5, defined as Physical and Manual Skills and Competencies, focuses on practical and hands-on abilities. Keywords such as “mechan (mechanic)”, “valid”, “experi (experience)”, and “duti (duty)” suggest expertise in mechanical processes, validation tasks, and directed problem-solving. The appearance of terms such as “equip (equipment)”, “operat (operate)”, and “devic (device)” reflects the need for technical knowledge and manual precision in operating tools and devices, supporting physical tasks that require dexterity and coordination.
T6, encompassing Life Skills and Competencies, involves managing personal and professional life effectively. Keywords such as “research”, “intellig (intelligence)”, “skill”, and “knowledg (knowledge)” point to general competence, problem-solving, and adaptability. Terms like “chemistri (chemistry)”, “discoveri (discovery)”, and “execut (execute)” suggest an emphasis on scientific inquiry, exploration, and decision-making, while words such as “perform”, “custom”, and “educ (education)” highlight adaptability and performance-oriented skills necessary for handling diverse life situations.
A broader pattern emerges when analyzing the metrics. The NeuralWeight metric consistently identifies domain-specific keywords, such as programming languages and AI frameworks in T2 and scientific terms in T6, indicating its sensitivity to technical features. Permutation and SHAP metrics highlight broader thematic keywords, such as collaboration, communication, and research, reflecting their focus on general patterns. The Mean metric combines aspects of specificity and generality, often identifying keywords found using the other metrics.
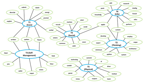
The chart from Figure 3 illustrates the relationships among the 10 most important root words and their corresponding transversal skills. The chart’s layout highlights significant patterns, particularly the clustering of communication-related keywords around T1 and T4, and technical terms near T2 and T6. It also demonstrates how self-management (T3) connects organizational skills to broader collaborative and analytical contexts, while physical skills (T5) maintain distinctiveness yet rely on communication for integration. This visual representation highlights the interconnected nature of transversal skills, illustrating how competencies often complement each other rather than functioning in isolation. The analysis reveals that while certain skills exhibit specialization, overlaps indicate shared traits that can facilitate multi-domain competence development.
Figure 3.
Chart illustrating relationships among words and transversal skills.
6. Discussion
In this study, a classification pipeline for identifying transversal skills in job advertisements using neural network models was successfully developed. The method involved training six binary classifiers, each specialized in one transversal skill from the ESCO taxonomy. This approach improved accuracy in recognizing transversal skills despite significant variations in job advertisement phrasing.
A major challenge was the significant class imbalance in the dataset. Most job advertisement sentences did not explicitly reference transversal skills, which led to classifiers favoring negative classifications. This resulted in lower recall for the minority positive class. To address this, the study tested three augmentation techniques: weighted loss, random oversampling, and synthetic data generation (ADASYN). Weighted loss improved recall for positive instances by increasing the influence of minority class samples, but this came at the cost of slightly reduced overall accuracy. Random oversampling provided a balanced improvement by duplicating positive instances. ADASYN generated synthetic samples to improve positive class detection, but its introduction of artificial noise sometimes reduced classification accuracy.
The relevant findings from our experimental results include the following:
- Models augmented with ADASYN often achieved a more balanced performance across positive and negative instances, especially for T1 and T5, where positive-class accuracy improved substantially;
- The weighted loss method effectively enhanced recall for positive classes but sometimes at the cost of slightly lower overall accuracy;
- Random oversampling provided a compromise between simplicity and performance gains, achieving competitive results without introducing synthetic data.
They suggest that the choice of augmentation strategy should depend on the priority between model stability, recall, and overall accuracy. When high recall is needed for skill detection, augmentation techniques such as weighted loss or ADASYN may be beneficial, but when maintaining overall classification stability is the priority, random oversampling offers a good alternative.
The study also examined the importance of neural network architecture and hyperparameter tuning in classification performance. Deeper networks improved accuracy when dealing with complex class distributions, particularly in conjunction with augmentation strategies. However, for skills with more balanced distributions, simpler models performed adequately. This suggests that increasing model complexity does not always yield better results. These findings emphasize the importance of adapting model depth and complexity to the dataset characteristics rather than arbitrarily increasing computational costs. Hyperparameter tuning also played an essential role in refining classification accuracy. Learning rate adjustments, dropout layers, and activation functions significantly impacted model performance. The results indicate that optimizing network depth and hyperparameters on a per-skill basis enhances classification accuracy and generalization.
Beyond classification, keyword extraction provided additional insights into how transversal skills are described in job postings. The study found that certain transversal skills, such as communication, teamwork, and problem-solving, frequently appeared in multiple contexts. Analytical and cognitive skills were more tightly clustered around domain-specific terminology. These findings confirm that distinct linguistic patterns characterize different transversal skills, which has direct implications for workforce analytics, recruitment strategies, and human resource (HR) planning. The extracted keywords can provide recruiters with insights into the terminology associated with different competences, which can potentially improve automated job-matching systems. The interpretability of feature importance analysis makes this approach preferable in domains that require transparency, such as labor market research and HR decision-making.
While neural networks with TF-IDF features were shown to classify transversal skills effectively, alternative approaches such as LLMs and transformer-based models have been explored in recent research for skill extraction tasks. However, structured classification using LLMs presents significant challenges. We conducted some preliminary experiments for this study with LLMs and found that they often produce inconsistent results when applied to structured classification tasks. Each model run yielded slightly different classifications for the same job description. This instability makes them less reliable for structured mappings, such as those required for ESCO-based classification. Another limitation that we discovered was the tendency of LLMs to overgeneralize, frequently assigning job descriptions to multiple, unrelated categories. This excessive subclass assignment highlights their difficulty in making structured decisions within hierarchical taxonomies. Also, LLMs are black-box models, i.e., it is difficult to interpret how they reach their classification decisions. Unlike neural networks with TF-IDF features, which provide explicit feature importance scores, LLMs lack built-in transparency, and this limits their usability in settings where explainability is important. Computational efficiency is another concern—LLMs require significantly more resources than the specialized neural networks used in this study.
Of course, these observed limitations encourage future efforts to apply LLMs to this task. As these models continue to improve and as prompt engineering techniques become more refined, LLMs can become effective tools for skill identification. Future research will explore strategies to enhance their response consistency, interpretability, and structured classification capabilities.
7. Conclusions
This work introduced a machine learning-based approach for the classification of transversal skills in job advertisements. By using TF-IDF feature extraction and neural network classifiers, the methodology effectively identified six ESCO-defined transversal skills despite the linguistic diversity of job descriptions. The research addressed the challenge of recognizing transversal skills that are often expressed implicitly, demonstrating that a structured classification pipeline can improve skill recognition. The keyword extraction component provided interpretable insights into the terminology used to describe transversal skills, which can reveal important patterns across different job roles. A central contribution of this work was the systematic evaluation of augmentation techniques to address the significant class imbalance in job advertisement datasets.
While effective, the proposed methodology has limitations. The reliance on TF-IDF features does not capture the full contextual meaning of words, which may lead to misclassification in cases where transversal skills are expressed in more nuanced ways. The independent nature of the separate classifiers for the six skill classes means that potential relationships between transversal skills are not explicitly modeled, which could lead to an incomplete understanding of skill co-occurrence.
Future research should focus on incorporating context-aware embeddings such as BERT, LLMs, or domain-specific pre-trained models to improve skill detection in job advertisements, where phrasing is highly variable. The adoption of multi-label classification architectures could enhance the ability to recognize multiple transversal skills within a single job description. Also, semi-supervised and self-supervised learning techniques could reduce reliance on manually labeled data and make the classification pipelines able to scale to larger datasets. Another direction worth investigating is to explore the generalizability of our methodology to broader taxonomies or domain-specific competencies.
Author Contributions
M.G.: Conceptualization; Methodology; Investigation; Validation; Software; Writing—original draft; Writing—review and editing. F.L.: Conceptualization; Methodology; Validation; Writing—original draft; Writing—review and editing. A.-A.M.: Funding acquisition; Project administration; Writing—original draft; Writing—review and editing. All authors have read and agreed to the published version of the manuscript.
Funding
This research was funded by Horizon-Widera, grant number 101095292.
Institutional Review Board Statement
Not applicable.
Informed Consent Statement
Not applicable.
Data Availability Statement
The data presented in this study are available on request from the corresponding author. (please specify the reason for restriction, e.g., the data are not publicly available due to privacy or ethical restrictions).
Acknowledgments
This work was supported by the DocTalent4EU project—Transforming Europe through Doctoral Talent and Skills Recognition—Horizon-Widera, GA no. 101095292, 2022–2025.
Conflicts of Interest
The authors declare no conflict of interest.
References
- Hora, M.T.; Lee, C. Does Industry Experience Influence Transferable Skills Instruction? Implications for Faculty Development and Culture Theory. Innov. High. Educ. 2024, 49, 799–820. [Google Scholar] [CrossRef]
- Dekker, T.J. Generic skills development in European liberal arts and sciences programs: A student perspective. Tert. Educ. Manag. 2024, 30, 187–203. [Google Scholar] [CrossRef]
- Wilson, R. Skills Anticipation—The Future of Work and Education. Int. J. Educ. Res. 2013, 61, 101–110. [Google Scholar] [CrossRef]
- Allen, J.; Van der Velden, R. Introduction. In The Flexible Professional in the Knowledge Society: New Challenges for Higher Education; Allen, J., Van der Velden, R., Eds.; Springer Science & Business Media: Berlin/Heidelberg, Germany, 2011; pp. 1–9. [Google Scholar]
- Gleason, N. Introduction. In Higher Education in the Era of the Fourth Industrial Revolution; Gleason, N., Ed.; Springer Nature: Berlin/Heidelberg, Germany, 2018. [Google Scholar]
- Goos, M.; Binder, M.; Ćurković, K.; Hieronimus, S.; Kirov, V.; Lehdonvirta, V.; Mcfaul, K.; Savona, M.; Shaughnessy, G.; Velasco, L. The Impact of Digital Transformation on EU Labour Markets; Publications Office of the European Union: Brussels, Belgium, 2019. [Google Scholar]
- Ioannou, A.; Miliou, O.; Adamou, M.; Kitsis, A.; Timotheou, S.; Mavri, A. Understanding practicing and assessment of 21st-century skills for learners in makerspaces and FabLabs. Educ. Inf. Technol. 2024, 22, 1–8. [Google Scholar] [CrossRef]
- Rayna, T.; Striukova, L. Fostering skills for the 21st century: The role of Fab labs and makerspaces. Technol. Forecast. Soc. Change 2021, 164, 120391. [Google Scholar] [CrossRef]
- Khaouja, I.; Kassou, I.; Ghogho, M. A Survey on Skill Identification From Online Job Ads. IEEE Access 2021, 9, 118134–118153. [Google Scholar] [CrossRef]
- Ao, Z.; Horváth, G.; Sheng, C.; Song, Y.; Sun, Y. Skill requirements in job advertisements: A comparison of skill-categorization methods based on wage regressions. Inf. Process. Manag. 2023, 60, 103185. [Google Scholar] [CrossRef]
- Goyal, N.; Kalra, J.; Sharma, C.; Mutharaju, R.; Sachdeva, N.; Kumaraguru, P. JobXMLC: EXtreme Multi-Label Classification of Job Skills with Graph Neural Networks. In Proceedings of the Findings of the Association for Computational Linguistics: EACL 2023, Dubrovnik, Croatia, 2–6 May 2023; pp. 2181–2191. [Google Scholar] [CrossRef]
- Jia, S.; Liu, X.; Zhao, P.; Liu, C.; Sun, L.; Peng, T. Representation of Job-Skill in Artificial Intelligence with Knowledge Graph Analysis. In Proceedings of the 2018 IEEE Symposium on Product Compliance Engineering—Asia (ISPCE-CN), Shenzhen, China, 5–7 December 2018; pp. 1–6. [Google Scholar] [CrossRef]
- Fettach, Y.; Bahaj, A.; Ghogho, M. JobEdKG: An uncertain knowledge graph-based approach for recommending online courses and predicting in-demand skills based on career choices. Eng. Appl. Artif. Intell. 2024, 131, 107779. [Google Scholar] [CrossRef]
- Gugnani, A.; Misra, H. Implicit Skills Extraction Using Document Embedding and Its Use in Job Recommendation. Proc. AAAI Conf. Artif. Intell. 2020, 34, 13286–13293. [Google Scholar] [CrossRef]
- Gurcan, F.; Sevik, S. Expertise Roles and Skills Required by the Software Development Industry. In Proceedings of the 2019 1st International Informatics and Software Engineering Conference (UBMYK), Ankara, Turkey, 6–7 November 2019; pp. 1–4. [Google Scholar] [CrossRef]
- Gurcan, F.; Cagiltay, N.E. Big Data Software Engineering: Analysis of Knowledge Domains and Skill Sets Using LDA-Based Topic Modeling. IEEE Access 2019, 7, 82541–82552. [Google Scholar] [CrossRef]
- Debao, D.; Yinxia, M.; Min, Z. Analysis of big data job requirements based on K-means text clustering in China. PLoS ONE 2021, 16, e0255419. [Google Scholar] [CrossRef] [PubMed]
- Green, T.; Maynard, D.; Lin, C. Development of a Benchmark Corpus to Support Entity Recognition in Job Descriptions. In Proceedings of the Thirteenth Language Resources and Evaluation Conference. European Language Resources Association, Marseille, France, 20–25 June 2022; pp. 1201–1208. [Google Scholar]
- Fareri, S.; Melluso, N.; Chiarello, F.; Fantoni, G. SkillNER: Mining and mapping soft skills from any text. Expert Syst. Appl. 2021, 184, 115544. [Google Scholar] [CrossRef]
- Djumalieva, J.; Lima, A.; Sleeman, C. Classifying occupations according to their skill requirements in job advertisements. Econ. Stat. Cent. Excell. (ESCoE) Discuss. Pap. 2018, 28, 2018-04. [Google Scholar]
- Amato, F.; Boselli, R.; Cesarini, M.; Mercorio, F.; Mezzanzanica, M.; Moscato, V.; Persia, F.; Picariello, A. Classification of web job advertisements: A case study. In Proceedings of the 23rd Italian Symposium on Advanced Database Systems (SEBD), Gaeta, Italy, 23–26 June 2015; pp. 144–151. [Google Scholar]
- Italian National Institute of Statistics (ISTAT). Classification of Occupations, ISTAT Official Website. 2024. Available online: https://www.istat.it/en/classification/classification-of-occupations/ (accessed on 12 February 2025).
- Zhang, M.; Jensen, K.; Goot, R.V.; Plank, B. Skill Extraction from Job Postings using Weak Supervision, RecSys in HR’22: The 2nd Workshop on Recommender Systems for Human Resources. In Proceedings of the 16th ACM Conference on Recommender Systems, Seattle, WA, USA, 18–23 September 2022. [Google Scholar]
- Decorte, J.-J.; Van Hautte, J.; Deleu, J.; Develder, C.; Demeester, T. Design of negative sampling strategies for distantly supervised skill extraction. In Proceedings of the 2nd Workshop on Recommender Systems for Human Resources (RecSys-in-HR 2022), Seatle, WA, USA, 18–23 September 2022; p. 3218. [Google Scholar]
- Sayfullina, L.; Malmi, E.; Kannala, J. Learning Representations for Soft Skill Matching, Analysis of Images. In Social Networks and Texts; Springer: Cham, Switzerland, 2018; pp. 141–152. [Google Scholar] [CrossRef]
- Bhola, A.; Halder, K.; Prasad, A.; Kan, M.-Y. Retrieving Skills from Job Descriptions: A Language Model Based Extreme Multi-label Classification Framework. In Proceedings of the 28th International Conference on Computational Linguistics, Barcelona, Spain, 13–18 September 2020. [Google Scholar] [CrossRef]
- Tamburri, D.A.; Heuvel, W.-J.V.D.; Garriga, M. DataOps for Societal Intelligence: A Data Pipeline for Labor Market Skills Extraction and Matching. In Proceedings of the 2020 IEEE 21st International Conference on Information Reuse and Integration for Data Science (IRI), Las Vegas, NV, USA, 11–13 August 2020; pp. 391–394. [Google Scholar] [CrossRef]
- Zhang, M.; van der Goot, R.; Plank, B. ESCOXLM-R: Multilingual Taxonomy-driven Pre-training for the Job Market Domain. In Proceedings of the 61st Annual Meeting of the Association for Computational Linguistics (Volume 1: Long Papers), Toronto, ON, Canada, 9–14 July 2023. [Google Scholar] [CrossRef]
- Nguyen, K.; Zhang, M.; Montariol, S.; Bosselut, A. Rethinking Skill Extraction in the Job Market Domain using Large Language Models. In Proceedings of the First Workshop on Natural Language Processing for Human Resources (NLP4HR 2024), Association for Computational Linguistics, St. Julian’s, Malta, 21–22 March 2024; pp. 27–42. [Google Scholar]
- Li, N.; Kang, B.; Bie, T.D. SkillGPT: A RESTful API service for skill extraction and standardization using a Large Language Model. arXiv 2023, arXiv:2304.11060. [Google Scholar]
- Magron, A.; Dai, A.; Zhang, M.; Montariol, S.; Bosselut, A. JobSkape: A Framework for Generating Synthetic Job Postings to Enhance Skill Matching. In Proceedings of the First Workshop on Natural Language Processing for Human Resources (NLP4HR 2024), Association for Computational Linguistics, St. Julian’s, Malta, 21–22 March 2024; pp. 43–58. [Google Scholar]
- Beauchemin, D.; Laumonier, J.; Ster, Y.L.; Yassine, M. ‘FIJO’: A French Insurance Soft Skill Detection Dataset. In Proceedings of the Canadian Conference on Artificial Intelligence, Toronto, ON, Canada, 30 May–3 June 2022. [Google Scholar] [CrossRef]
- Zhang, M.; Jensen, K.N.; Plank, B. Kompetencer: Fine-grained Skill Classification in Danish Job Postings via Distant Supervision and Transfer Learning. In Proceedings of the Thirteenth Language Resources and Evaluation Conference, European Language Resources Association, Marseille, France, 20–25 June 2022; pp. 436–447. [Google Scholar]
- Zhang, M.; Jensen, K.; Sonniks, S.; Plank, B. SkillSpan: Hard and Soft Skill Extraction from English Job Postings. In Proceedings of the 2022 Conference of the North American Chapter of the Association for Computational Linguistics: Human Language Technologies, Seattle, WA, USA, 10–15 July 2022. [Google Scholar] [CrossRef]
- Zhang, M.; van der Goot, R.; Kan, M.-Y.; Plank, B. NNOSE: Nearest Neighbor Occupational Skill Extraction. In Proceedings of the 18th Conference of the European Chapter of the Association for Computational Linguistics (Volume 1: Long Papers), Association for Computational Linguistics, St. Julian’s, Malta, 17–22 March 2024; pp. 589–608. [Google Scholar]
- Smith, E.; Braschler, M.; Weiler, A.; Haberthuer, T. Syntax-Based Skill Extractor for Job Advertisements. In Proceedings of the 2019 6th Swiss Conference on Data Science (SDS), Bern, Switzerland, 14 June 2019; pp. 80–81. [Google Scholar] [CrossRef]
- Gnehm, A.-S.; Bühlmann, E.; Clematide, S. Evaluation of Transfer Learning and Domain Adaptation for Analyzing German-Speaking Job Advertisements. In Proceedings of the Thirteenth Language Resources and Evaluation Conference, France. European Language Resources Association, Marseille, France, 20–25 June 2022; pp. 3892–3901. [Google Scholar]
- Gnehm, A.; Bühlmann, E.; Buchs, H.; Clematide, S. Fine-Grained Extraction and Classification of Skill Requirements in German-Speaking Job Ads. In Proceedings of the Fifth Workshop on Natural Language Processing and Computational Social Science (NLP+CSS), Abu Dhabi, UAE, 7 November 2022; pp. 14–24. [Google Scholar] [CrossRef]
- Hoang, P.; Mahoney, T.; Javed, F.; McNair, M. Large-Scale Occupational Skills Normalization for Online Recruitment. AI Mag. 2018, 39, 5–14. [Google Scholar] [CrossRef]
- Cao, L.; Zhang, J.; Ge, X.; Chen, J. Occupational profiling driven by online job advertisements: Taking the data analysis and processing engineering technicians as an example. PLoS ONE 2021, 16, e0253308. [Google Scholar] [CrossRef]
- Senger, E.; Zhang, M.; van der Goot, R. Plank Deep Learning-based Computational Job Market Analysis: A Survey on Skill Extraction and Classification from Job Postings. In Proceedings of the First Workshop on Natural Language Processing for Human Resources (NLP4HR 2024), Association for Computational Linguistics, St. Julian’s, Malta, 17–22 March 2024; pp. 1–15. [Google Scholar]
- Clavié, B.; Ciceu, A.; Naylor, F.; Soulié, G.; Brightwell, T. Large Language Models in the Workplace: A Case Study on Prompt Engineering for Job Type Classification. arXiv 2023, arXiv:2303.07142. [Google Scholar]
- Van Der Hijden, P. European Union Initiatives to Enhance the Attractiveness of the Research Profession in Europe. Eur. Educ. Res. J. 2009, 8, 550–554. [Google Scholar] [CrossRef]
- Leon, F.; Gavrilescu, M.; Floria, S.-A.; Minea, A.A. Hierarchical Classification of Transversal Skills in Job Advertisements Based on Sentence Embeddings. Information 2024, 15, 151. [Google Scholar] [CrossRef]
- Chang, Y.; Wang, X.; Wang, J.; Wu, Y.; Yang, L.; Zhu, K.; Chen, H.; Yi, X.; Wang, C.; Wang, Y.; et al. A survey on evaluation of large language models. ACM Trans. Intell. Syst. Technol. 2024, 15, 1–45. [Google Scholar] [CrossRef]
- He, H.; Bai, Y.; Garcia, E.A.; Li, S. ADASYN: Adaptive synthetic sampling approach for imbalanced learning. In Proceedings of the 2008 IEEE International Joint Conference on Neural Networks (IEEE World Congress on Computational Intelligence), Hong Kong, 1–8 June 2008; pp. 1322–1328. [Google Scholar] [CrossRef]
- Chawla, N.V.; Bowyer, K.W.; Hall, L.O.; Kegelmeyer, W.P. SMOTE: Synthetic Minority Over-sampling Technique. J. Artif. Intell. Res. 2002, 16, 321–357. [Google Scholar] [CrossRef]
- Altmann, A.; Toloşi, L.; Sander, O.; Lengauer, T. Permutation importance: A corrected feature importance measure. Bioinformatics 2010, 26, 1340–1347. [Google Scholar] [CrossRef] [PubMed]
- Lundberg, S.M.; Lee, S.-I. A unified approach to interpreting model predictions. In Proceedings of the Proceedings of the 31st International Conference on Neural Information Processing Systems (NIPS’17), Curran Associates Inc., Red Hook, NY, USA, 4–7 December 2017; pp. 4768–4777. [Google Scholar]
- Beck, M.W. Variable importance in neural networks. BeckMW Blog, 12 August 2013. Available online: https://beckmw.wordpress.com/2013/08/12/variable-importance-in-neural-networks/ (accessed on 14 October 2024).
Disclaimer/Publisher’s Note: The statements, opinions and data contained in all publications are solely those of the individual author(s) and contributor(s) and not of MDPI and/or the editor(s). MDPI and/or the editor(s) disclaim responsibility for any injury to people or property resulting from any ideas, methods, instructions or products referred to in the content. |
© 2025 by the authors. Licensee MDPI, Basel, Switzerland. This article is an open access article distributed under the terms and conditions of the Creative Commons Attribution (CC BY) license (https://creativecommons.org/licenses/by/4.0/).

