Understanding Social Engineering Victimisation on Social Networking Sites: A Comprehensive Review of Factors Influencing User Susceptibility to Cyber-Attacks
Abstract
1. Introduction
- This study comprehensively reviews and analyses 47 scholarly works, identifying 90 independent variables influencing SEV on SNSs. These variables were grouped into seven perspectives: socio-demographics, personality traits, socio-emotional, habitual, perceptual/cognitive, message characteristics, and sender characteristics.
- This study evaluates the dominant theories and frameworks used in SEV research, such as the Heuristic–Systematic Model, Source Credibility Theory, and Grounded Theory. The paper also highlights gaps in using criminological theories like Routine Activity Theory in the related SEV studies.
- This study identifies and categorises critical factors affecting susceptibility to SEV, offering a structured perspective to enhance understanding of user vulnerabilities and the effectiveness of SE mitigation strategies.
- This study uncovers contradictory findings in the existing SEV research and emphasises the need for more empirical studies to address these inconsistencies. It specifically highlights gaps in the empirical validation of proposed frameworks and the underutilisation of criminological theories.
- By analysing the existing literature and identifying limitations, this study proposes future research directions in order to deepen the understanding of behavioural factors leading to SEV and improve mitigation strategies.
- This study provides actionable insights into reducing SEV in SNS contexts, emphasising the roles of user awareness, training programs, and enhanced cybersecurity strategies tailored to human vulnerabilities.
2. Background
2.1. What Is Social Engineering?
2.2. Social Networking Sites
2.3. User Vulnerabilities
2.4. Social-Engineering Victimisation
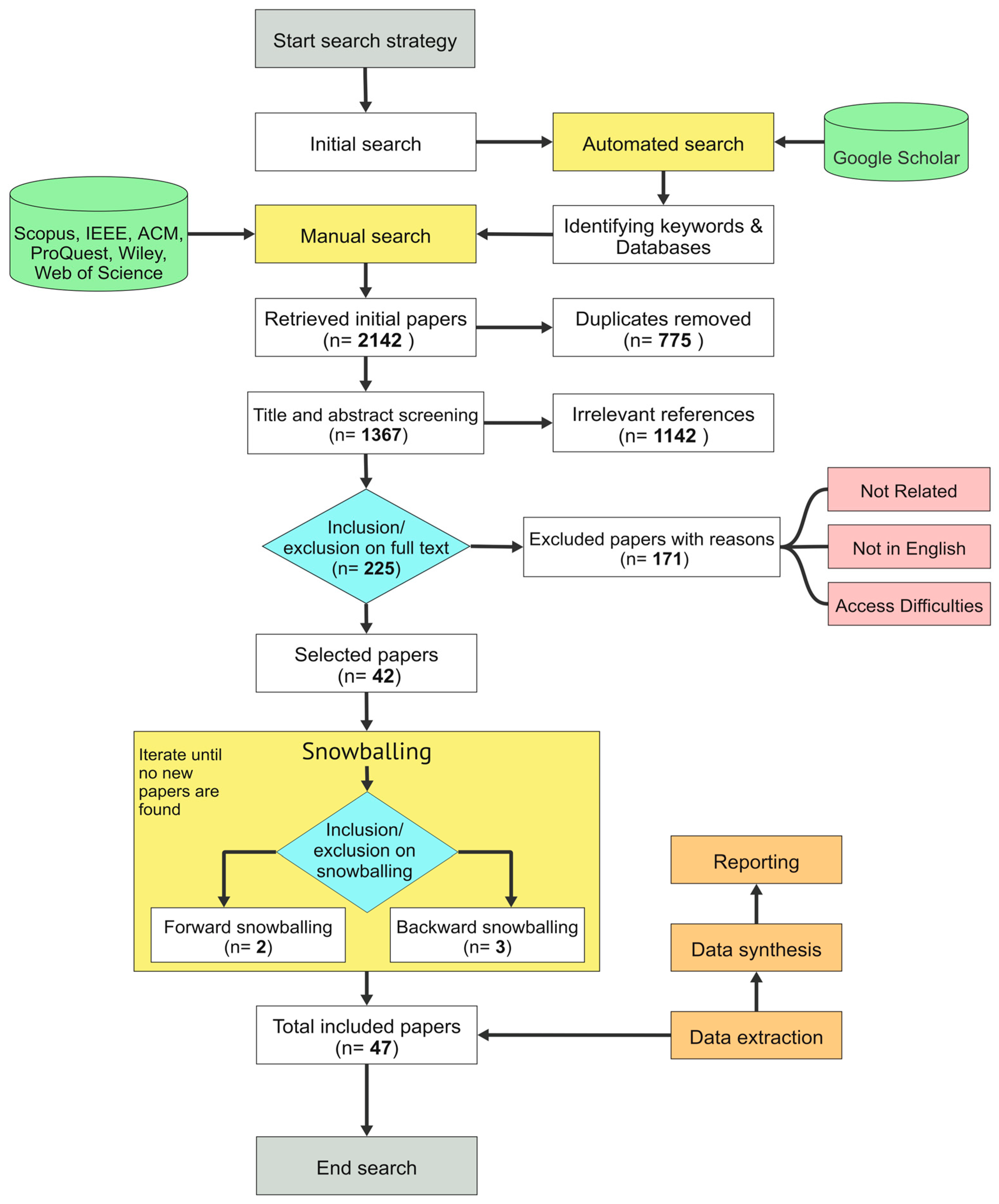
3. Research Methodology
3.1. Planning the Review
- -
- Formulating the research questions that the review will answer.
- -
- Conducting a preliminary search to identify relevant search terms and strings.
- -
- Defining the selection criteria for determining which papers to include or exclude from the review
- -
- Formulating the search strategy and protocol to document the process taken in each step and the number of papers included or excluded.
3.1.1. Formulating the Research Questions
3.1.2. Conducting Preliminary Search and Identifying Databases
(“social engineering” AND (“social networks” OR “social media”))
(“social engineering” OR “deception” OR “impersonation”) AND (“social media” OR “social networks”)
3.1.3. Defining Inclusion and Exclusion Criteria
3.1.4. Formulating Search Strategy and Search Protocol
3.2. Conducting the Review
3.2.1. Collecting Related Studies
The Use of Covidence
3.2.2. Title and Abstract Screening
- -
- Moving the paper to the next stage (full-text review stage);
- -
- Moving the paper to the resolve conflict list;
- -
- Moving the paper to the irrelevant references list.
Resolving Conflicts
3.2.3. Full-Text Review
3.2.4. Snowballing
Backward Snowballing
Forward Snowballing
3.2.5. Data Extraction
4. Findings and Discussion
) to label studies that proposed or examined at least one factor from each of the specified perspectives. Conversely, studies that did not propose or examine any factors related to a specific perspective were labeled with a white circle (
).4.1. Socio-Demographic Perspective
4.2. Personality Traits Perspective
4.3. Socio-Emotional Perspective
4.4. The Perspective of Habit
4.5. Perceptual/Cognitive Perspective
4.6. ‘Message Characteristics’ Perspective
4.7. ‘Sender Characteristics’ Perspective
- Being rich, and having wealth, celebrity, or qualifications increased the perceived competence of the sender.
- Good looks/good appearance and good writing skills increased the perceived attraction of the sender.
- Authority, sexual compatibility, and reciprocity increased the perceived worthiness of the sender.
- Content interaction, common beliefs, common interests, anonymity, common followers, common friends, and having a real name and picture increased the perceived sincerity of the sender.
5. Limitations
- To what extent do SNSs influence users’ susceptibility to SEV?
- What are the primary factors in SNS environments that contribute to user susceptibility to SEV?
- What are the underlying factors contributing to the conflicting findings regarding user susceptibility to SEV on SNSs?
- How can a comprehensive conceptual model be designed to incorporate the various factors influencing user susceptibility to SEV on SNSs?
- How can interventions be designed to minimise user risky behaviours toward SECAs and encourage safe practices?
- How does cultural background influence users’ information-security decision-making processes in the context of social-engineering threats on SNSs?
- What are the behavioural variables that influence user information-processing in the context of SEV?
- Which mediators play a significant role in influencing users’ susceptibility to SEV on SNSs?
- Which moderators play a significant role in influencing users’ susceptibility to SEV on SNSs?
6. Conclusions
Author Contributions
Funding
Data Availability Statement
Conflicts of Interest
Abbreviations
| SE | Social Engineering |
| SEV | Social-Engineering Victimisation |
| SECA | Social-Engineering Cyber-Attack |
| SNS | Social Networking Site |
References
- Al-Thani, N.A. Adolescents’ and Social Engineering: The Role of Psychometrics Factors in Determining Vulnerability and Designing Inter-ventions. In Proceedings of the 2022 9th International Conference on Behavioural and Social Computing (BESC), Matsuyama, Japan, 29–31 October 2022. [Google Scholar]
- Alqarni, Z.; Algarni, A.; Xu, Y. Toward Predicting Susceptibility to Phishing Victimization on Facebook. In Proceedings of the 2016 IEEE International Conference on Services Computing (SCC), San Francisco, CA, USA, 27 June–2 July 2016; pp. 419–426. [Google Scholar]
- Algarni, A.; Xu, Y.; Chan, T. Social Engineering in Social Networking Sites: The Art of Impersonation. In Proceedings of the 2014 IEEE International Conference on Services Computing, Anchorage, AK, USA, 27 June–2 July 2014; pp. 797–804. [Google Scholar]
- Albladi, S.M.; Weir, G.R.S. User Characteristics That Influence Judgment of Social Engineering Attacks in Social Networks. Hum. Centric Comput. Inf. Sci. 2018, 8, 5. [Google Scholar] [CrossRef]
- Wulandari, N.; Adnan, M.S.; Wicaksono, C.B. Are You a Soft Target for Cyber Attack? Drivers of Susceptibility to Social Engineering-Based Cyber Attack (SECA): A Case Study of Mobile Messaging Application. Hum. Behav. Emerg. Technol. 2022, 2022, 5738969. [Google Scholar] [CrossRef]
- Statista Internet and Social Media Users in the World 2024. Available online: https://www.statista.com/statistics/617136/digital-population-worldwide/ (accessed on 28 December 2024).
- Algarni, A.; Xu, Y.; Chan, T. An Empirical Study on the Susceptibility to Social Engineering in Social Networking Sites: The Case of Facebook. Eur. J. Inf. Syst. 2017, 26, 661–687. [Google Scholar] [CrossRef]
- Frauenstein, E.D.; Flowerday, S. Susceptibility to Phishing on Social Network Sites: A Personality Information Processing Model. Comput. Secur. 2020, 94, 101862. [Google Scholar] [CrossRef] [PubMed]
- Hamoud, A.; Aïmeur, E. Handling User-Oriented Cyber-Attacks: STRIM, a User-Based Security Training Model. Front. Comput. Sci. 2020, 2, 25. [Google Scholar] [CrossRef]
- Frauenstein, E.D.; Flowerday, S.V. Social Network Phishing: Becoming Habituated to Clicks and Ignorant to Threats? In Proceedings of the 2016 Information Security for South Africa (ISSA), Johannesburg, South Africa, 17–18 August 2016; pp. 98–105. [Google Scholar]
- Wang, Z.; Zhu, H.; Sun, L. Social Engineering in Cybersecurity: Effect Mechanisms, Human Vulnerabilities and Attack Methods. IEEE Access 2021, 9, 11895–11910. [Google Scholar] [CrossRef]
- Statista Social Media Main Cyber Threats 2023. Available online: https://www.statista.com/statistics/1499087/social-media-main-cybersecurity-threats/ (accessed on 28 December 2024).
- Kano, Y.; Nakajima, T. Trust Factors of Social Engineering Attacks on Social Networking Services. In Proceedings of the 2021 IEEE 3rd Global Conference on Life Sciences and Technologies (LifeTech), Nara, Japan, 9–11 March 2021; pp. 25–28. [Google Scholar]
- Albladi, S.M.; Weir, G.R.S. Predicting Individuals’ Vulnerability to Social Engineering in Social Networks. Cybersecurity 2020, 3, 7. [Google Scholar] [CrossRef]
- Albladi, S.; Weir, G. A Semi-automated Security Advisory System to Resist Cyber-Attack in Social Networks. In Proceedings of the 10th International Conference, ICCCI 2018, Bristol, UK, 5–7 September 2018; Volume 11055, pp. 146–156. [Google Scholar]
- Albladi, S.M.; Weir, G.R. Personality Traits and Cyber-Attack Victimisation: Multiple Mediation Analysis. In Proceedings of the 2017 Internet of Things Business Models, Users, and Networks, Copenhagen, Denmark, 23–24 November 2017; pp. 1–6. [Google Scholar]
- Mitnick, K.D.; Simon, W.L. The Art of Deception: Controlling the Human Element of Security; Wiley: New York, NY, USA, 2002. [Google Scholar]
- Yasin, A.; Fatima, R.; Liu, L.; Wang, J.; Ali, R.; Wei, Z. Understanding and Deciphering of Social Engineering Attack Scenarios. Secur. Priv. 2021, 4, e161. [Google Scholar] [CrossRef]
- Alturki, A.; Alsanad, A.; Alhathal, S. Source Credibility in Twitter. Int. J. Comput. Sci. Netw. Secur. 2022, 22, 383–410. [Google Scholar] [CrossRef]
- Banire, B.; Al Thani, D.; Yang, Y. Investigating the Experience of Social Engineering Victims: Exploratory and User Testing Study. Electronics 2021, 10, 2709. [Google Scholar] [CrossRef]
- APWG Phishing Activity Trends Report. Available online: https://docs.apwg.org/reports/apwg_trends_report_q4_2014.pdf (accessed on 28 August 2024).
- APWG Phishing Activity Trends Report. Available online: https://docs.apwg.org/reports/apwg_trends_report_q3_2019.pdf (accessed on 28 August 2024).
- Algarni, A.; Xu, Y.; Chan, T.; Tian, Y.-C. Social Engineering in Social Networking Sites: How Good Becomes Evil. In Proceedings of the 18th Pacific Asia Conference on Information Systems (PACIS), Chengdu, China, 24–28 June 2014. [Google Scholar]
- Albladi, S.; Weir, G.R.S. Vulnerability to Social Engineering in Social Networks: A Proposed User-Centric Framework. In Proceedings of the 2016 IEEE International Conference on Cybercrime and Computer Forensic (ICCCF), Vancouver, BC, Canada, 12–14 June 2016. [Google Scholar]
- Collier, H. Including Human Behaviors Into IA Training Assessment: A Better Way Forward! In Proceedings of the 21st European Conference on Cyber Warfare and Security, Chester, UK, 16–17 June 2022; Volume 21, pp. 52–59. [Google Scholar]
- Algarni, A. What Message Characteristics Make Social Engineering Successful on Facebook: The Role of Central Route, Peripheral Route, and Perceived Risk. Information 2019, 10, 211. [Google Scholar] [CrossRef]
- Fan, W.; Kevin, L.; Rong, R. Social Engineering: IE Based Model of Human Weakness for Attack and Defense Investigations. IJ Comput. Netw. Inf. Secur. 2017, 9, 1–11. [Google Scholar] [CrossRef]
- Steinmetz, K.; Pimentel, A.; Goe, W. Performing Social Engineering: A Qualitative Study of Information Security Deceptions. Comput. Hum. Behav. 2021, 124, 106930. [Google Scholar] [CrossRef]
- Muscanell, N.L.; Guadagno, R.E.; Murphy, S. Weapons of Influence Misused: A Social Influence Analysis of Why People Fall Prey to Internet Scams. Soc. Personal. Psychol. Compass 2014, 8, 388–396. [Google Scholar] [CrossRef]
- Algarni, A.; Xu, Y.; Chan, T. Measuring SOURCE credibility of Social Engineering Attackers on Facebook. In Proceedings of the 2016 49th Hawaii International Conference on System Sciences (HICSS), Koloa, HI, USA, 5–8 January 2016; pp. 3686–3695. [Google Scholar]
- Kyi, E.L. Stobert “I don’t Really Give Them Piece of Mind”: User Perceptions of Social Engineering Attacks. In Proceedings of the 2022 APWG Symposium on Electronic Crime Research (eCrime), Boston, MA, USA, 30 November–2 December 2022; pp. 1–13. [Google Scholar]
- Kitchenham, B.; Brereton, P. A Systematic Review of Systematic REVIEW Process research in Software Engineering. Inf. Softw. Technol. 2013, 55, 2049–2075. [Google Scholar] [CrossRef]
- Kitchenham, B.; Charters, S. Guidelines for Performing Systematic Literature Reviews in Software Engineering; Keele University and Durham University Joint Report; Keele University: Keele, UK, 2007; Volume 2. [Google Scholar]
- Wohlin, C. Guidelines for Snowballing in Systematic Literature Studies and A Replication in Software Engineering. In Proceedings of the 18th International Conference on Evaluation and Assessment in Software Engineering, London, UK, 13–14 May 2014; pp. 1–10. [Google Scholar]
- Covidence Covidence—Better Systematic Review Management. Available online: https://www.covidence.org/ (accessed on 7 June 2024).
- Frauenstein, E.D.; Flowerday, S.; Mishi, S.; Warkentin, M. Unraveling the Behavioral Influence of Social Media on Phishing Susceptibility: A Personality-Habit-Information Processing Model. Inf. Manag. 2023, 60, 103858. [Google Scholar] [CrossRef]
- Parker, H.J.; Flowerday, S.V. Contributing Factors to Increased Susceptibility to Social Media Phishing Attacks. S. Afr. J. Inf. Manag. 2020, 22, 1–10. [Google Scholar] [CrossRef]
- Vishwanath, A. Diffusion of Deception in Social Media: Social Contagion Effects and Its Antecedents. Inf. Syst. Front. 2015, 17, 1353–1367. [Google Scholar] [CrossRef]
- Njenga, K. Social Media Information Security Threats: Anthropomorphic Emoji Analysis on Social Engineering. In IT Convergence and Security 2017; Springer: Singapore, 2018; Volume 450, pp. 185–192. [Google Scholar]
- Kirwan, G.H.; Fullwood, C.; Rooney, B. Risk Factors for Social Networking Site Scam Victimization among Malaysian Students. Cyberpsychol. Behav. Soc. Netw. 2018, 21, 123–128. [Google Scholar] [CrossRef]
- Uebelacker, S.S. Quiel The Social Engineering Personality Framework. In Proceedings of the 2014 Workshop on Socio-Technical Aspects in Security and Trust, Vienna, Austria, 18 July 2014; pp. 24–30. [Google Scholar]
- Alturki, N.A.; Alshwihi, A. Algarni Factors Influencing Players’ Susceptibility to Social Engineering in Social Gaming Networks. IEEE Access 2020, 8, 97383–97391. [Google Scholar] [CrossRef]
- Lawson, P.; Pearson, C.J.; Crowson, A.; Mayhorn, C.B. Email Phishing and Signal Detection: How Persuasion Principles and Personality Influence Response Patterns and Accuracy. Appl. Ergon. 2020, 86, 103084. [Google Scholar] [CrossRef] [PubMed]
- Collier, H.; Morton, C.; Alharthi, D.; Kleiner, J. Cultural Influences on Information Security. In Proceedings of the 22nd European Conference on Cyber Warfare and Security, Piraeus, Greece, 22–23 June 2023; Volume 22, pp. 143–150. [Google Scholar]
- Vishwanath, A. Habitual Facebook Use and Its Impact on Getting Deceived on Social Media. J. Comput. Mediat. Commun. 2015, 20, 83–98. [Google Scholar] [CrossRef]










| Criteria | Inclusion | Exclusion |
|---|---|---|
| Type of study | Peer-reviewed, published in a conference proceeding or journal | Grey literature such as blogs, webpages, and government documents |
| Period | 2014–2024 | Before 2014 |
| Language | English | Other languages |
| Access | Full/open access | Closed access/permission |
| Content | Related to the topic searched or answering the outlined research questions | Not related to the topic searched or not answering the outlined research questions |
| Search Type | Search Terms and Queries |
|---|---|
| Automated search | Google Scholar—(“social engineering” OR “deception” OR “impersonation”) AND (“social media” OR “social networks”) |
| Manual search | Scopus—(TITLE-ABS-KEY (“social engineering” OR “deception” OR “impersonation”) AND TITLE-ABS-KEY (“social media” OR “social network*” OR “online social platform*”)) AND PUBYEAR > 2013 AND PUBYEAR < 2025 AND (LIMIT-TO (DOCTYPE, “ar”) OR LIMIT-TO (DOCTYPE, “cp”)) AND (LIMIT-TO (LANGUAGE, “English”)) AND (LIMIT-TO (SRCTYPE, “j”) OR LIMIT-TO (SRCTYPE, “p”)) AND (LIMIT-TO (PUBSTAGE, “final”)) |
| ProQuest—noft(“social engineering” OR “deception” OR “impersonation”) AND noft(“social media” OR “social network*” OR “online social platform*”) AND (la.exact(“ENG”) AND yr(2014-2024) AND PEER(yes)) | |
| IEEE—(“All Metadata”:”social engineering” OR “All Metadata”:”impersonation” OR “All Metadata”:”deception”) AND (“All Metadata”:”social media” OR “All Metadata”:”social network*” OR “All Metadata”:”online social platform*”) |
| First Vote | Second Vote | Covidence Decision |
|---|---|---|
| Yes | Yes | Move reference to the full-text review stage |
| Yes | Maybe | Move reference to the full-text review stage |
| Yes | No | Move reference to the resolve conflicts list (Third vote is required) |
| No | Maybe | Move reference to the resolve conflicts list (Third vote is required) |
| No | No | Move reference to the irrelevant references list |
| Maybe | Maybe | Move reference to the full-text review stage |
| First Vote | Second Vote | Third Vote | Covidence Decision |
|---|---|---|---|
| Yes | Yes | Yes | Move reference to the full-text review stage |
| Yes | Maybe | No | Move reference to the irrelevant references list |
| Yes | No | Maybe | Move reference to the full-text review stage |
| No | Maybe | Yes | Move reference to the full-text review stage |
| No | No | No | Move reference to the irrelevant references list |
| Maybe | Maybe | Maybe | Move reference to the full-text review stage |
| First Vote | Second Vote | Covidence Decision |
|---|---|---|
| Include | Include | Move reference to the extraction stage |
| Include | Exclude | Move reference to the resolve conflicts list (third vote is required) |
| Exclude | Exclude | Excluded for same reasons, move reference to the excluded references list |
| Exclude | Exclude | Excluded for different reasons, move it to resolve conflicts list (third vote is required) |
| Author (Year) | Context | Theory Used | Sample | Country | Instrument | Tested |
|---|---|---|---|---|---|---|
| Uebelacker and Quiel (2014) [41] | N/A | N/A | N/A | N/A | N/A | No |
| Algarni et al. (2014) [3] | Grounded Theory Model | 20 participants | Different countries | In-depth interviews and observations of participants’ profiles and timelines. | No | |
| Algarni et al. (2016) [30] | Source Credibility Theory | 120 participants | Saudi Arabia | Role-play (scenario-based) experiment + questionnaire | Yes | |
| Fan et al. (2017) [27] | N/A | N/A | N/A | N/A | N/A | No |
| Algarni et al. (2017) [7] | Qualitative Grounded Theory and Source Credibility Theory | 340 employees (60% male, 40% female) | Saudi Arabia | Role-play (scenario-based) experiment | Yes | |
| Albladi and Weir (2017) [15] | N/A | 316 participants | Saudi Arabia | Role-play (scenario-based) experiment | Yes | |
| Albladi and Weir (2018) [4] | N/A | N/A | Two samples—First phase (15 security experts), Second phase (12 security experts) | Saudi Arabia | Questionnaire via expert interviews | No? |
| Algarni (2019) [26] | Elaboration Likelihood Model | 239 participants | Saudi Arabia and United Arab Emirates | Role-play (scenario-based) experiment via questionnaire | Yes | |
| Parker and Flowerday (2020) [37] | SNS | Heuristic–Systematic Model | N/A | N/A | N/A | No |
| Albladi and Weir (2020) [14] | N/A | 316 participants | Saudi Arabia | Questionnaire (including scenario-based experiment) | Yes | |
| Alturki et al. (2020) [42] | Social gaming networks | Health Belief Model and Competition and Cooperation Theory | 302 participants | Saudi Arabia | Online survey | Yes |
| Frauenstein and Flowerday (2020) [8] | Heuristic–Systematic Model | 215 students | South Africa | Survey | Yes | |
| Wulandari et al. (2022) [5] | N/A | 114 students and/or employees | Indonesia | Questionnaire | Yes | |
| Alturki et al., (2022) [19] | Source Credibility Theory | 200 participants | Saudi Arabia | Role-play (scenario-based) experiment via questionnaire | Yes | |
| Frauenstein et al. (2023) [36] | Heuristic–Systematic Model | 215 students | South Africa | Survey | Yes |
| Socio-Demographics (8 Factors) | Personality Traits (5 Factors) | Socio-Emotional (14 Factors) | Habitual (6 Factors) | Perceptual/Cognitive (23 Factors) | Message Characteristics (11 Factors) | Sender Characteristics (23 Factors) |
|---|---|---|---|---|---|---|
| Age Gender Education Socioeconomic status Family structure Job positions Culture Social norms | Openness to new experiences Conscientiousness Extraversion Agreeableness Neuroticism | Trust Trusting SNS providers Trusting SNS members Motivation Impulsiveness (attention) Impulsiveness (cognitive instability) Impulsiveness (motor) Impulsiveness (perseverance) Impulsiveness (self-control) Impulsiveness (cognitive complexity) Confidence Accuracy Cooperation Competition | Habit Frequency of use Length of time using SNS Number of devices used Social media usage Level of involvement | Risk perception Perceived severity Perceived likelihood Perceived susceptibility Perceived barriers Perceived benefits Perceived informativeness Perceived persuasiveness Perceived vulnerability Cues to action Social proof Privacy awareness Security awareness Computer knowledge Social network experience Competence Self-efficacy Concern for privacy Cybercrime experience Computer self-efficacy Internet experience Phishing education Computer and security knowledge | Message style Message content interaction Message content Content of the post Message length Message organisation Spelling in the message Grammar in the message Picture supporting the message Video supporting the message Number of likes of the message | Number of connections Content interaction Common interests Common beliefs Having real name and picture Real name Common followers/common friends Celebrity Being rich Qualifications Good looks/good appearance Good writing skills Picture of the sender Anonymity (identifier) Percentage of known friends Number of close friends Number of posts Wealth Authority Sexual compatibility Reciprocity Profile details of the attacker |
| Study | Socio-Demographics | Personality Traits | Socio-Emotional | Habitual | Perceptual/Cognitive | Message Characteristics | Sender Characteristics |
|---|---|---|---|---|---|---|---|
| [1] | ![]() | ![]() | ![]() | ![]() | ![]() | ![]() | ![]() |
| [7] | ![]() | ![]() | ![]() | ![]() | ![]() | ![]() | ![]() |
| [5] | ![]() | ![]() | ![]() | ![]() | ![]() | ![]() | ![]() |
| [37] | ![]() | ![]() | ![]() | ![]() | ![]() | ![]() | ![]() |
| [44] | ![]() | ![]() | ![]() | ![]() | ![]() | ![]() | ![]() |
| [38] | ![]() | ![]() | ![]() | ![]() | ![]() | ![]() | ![]() |
| [42] | ![]() | ![]() | ![]() | ![]() | ![]() | ![]() | ![]() |
| [45] | ![]() | ![]() | ![]() | ![]() | ![]() | ![]() | ![]() |
| [31] | ![]() | ![]() | ![]() | ![]() | ![]() | ![]() | ![]() |
| [25] | ![]() | ![]() | ![]() | ![]() | ![]() | ![]() | ![]() |
| [16] | ![]() | ![]() | ![]() | ![]() | ![]() | ![]() | ![]() |
| [14] | ![]() | ![]() | ![]() | ![]() | ![]() | ![]() | ![]() |
| [40] | ![]() | ![]() | ![]() | ![]() | ![]() | ![]() | ![]() |
| [19] | ![]() | ![]() | ![]() | ![]() | ![]() | ![]() | ![]() |
| [8] | ![]() | ![]() | ![]() | ![]() | ![]() | ![]() | ![]() |
| [2] | ![]() | ![]() | ![]() | ![]() | ![]() | ![]() | ![]() |
| [13] | ![]() | ![]() | ![]() | ![]() | ![]() | ![]() | ![]() |
| [36] | ![]() | ![]() | ![]() | ![]() | ![]() | ![]() | ![]() |
| [4] | ![]() | ![]() | ![]() | ![]() | ![]() | ![]() | ![]() |
| [26] | ![]() | ![]() | ![]() | ![]() | ![]() | ![]() | ![]() |
| Independent Variables with Similar Meanings | Merged Variable |
|---|---|
| Number of friends [2,7,38] Number of connections [5,14] Total number of Facebook friends [45] Number of followers [19] | Number of connections |
| Habitual Facebook use [45] Routine usage of SNSs [40] Frequency of Facebook usage [2] Social media usage [25,44] | Frequency of use |
| Social network experience [14] Past experience with social network [4] | Social media experience |
| Self-efficacy [42] Computer self-efficacy [4,36] | Self-efficacy |
| Factor | Positive Effect [Study] | Negative Effect [Study] | No Effect [Study] |
|---|---|---|---|
| Age | [4,40] | [5] | |
| Gender | [1,2,4,5,37,40] | ||
| Education | [4] | [1,2,5] | |
| Culture | [4] | ||
| Openness to new experiences | [40] [8], mediated by systematic processing [36], mediated by habit | [16], mediated by motivation | |
| Conscientiousness | [36], mediated by habit | [16], mediated by competence and motivation [8], mediated by heuristic processing | [40] [8], mediated by systematic processing |
| Extraversion | [16], mediated by motivation [36], mediated by habit | [40] [8], mediated by heuristic processing and systematic processing | |
| Agreeableness | [36], mediated by heuristic processing and systematic processing | [16], mediated by experience with cyber-crimes; [36] mediated by habit | [40] |
| Neuroticism | [8], mediated by heuristic processing and systematic processing; [36], mediated by habit | [16], mediated by competence and trust | [40] |
| Trust Trusting SNS providers Trusting SNS members | [14] [4] [4] | [5] | |
| Motivation | [4] | [5,14] | |
| Habit | [36] [36], mediated by heuristic processing | [36], mediated by systematic processing | |
| Frequency of use | [4,40,45] | [2], mediated by perceived severity and perceived vulnerability | |
| Level of involvement | [5,14] | ||
| Risk perception | [26] | [4,5] | [14,36] |
| Perceived severity | [4,42] [2], mediated by the number of strangers the user is connected to | ||
| Cybercrime experience | [5,14] | [4] | |
| Self-efficacy | [4,36,42] | ||
| Competence | [14] | [5] | |
| Message characteristics | [26] | ||
| Video supporting the message | [26], mediated by perceived persuasiveness | ||
| Message content | [19] | [13], moderated by negative response | |
| Number of connections | [4,5,38,45] [7], mediated by perceived sincerity [19], mediated by perceived sincerity [2], mediated by perceived sincerity | [14] | |
| Sender characteristics | [7,19] |
Disclaimer/Publisher’s Note: The statements, opinions and data contained in all publications are solely those of the individual author(s) and contributor(s) and not of MDPI and/or the editor(s). MDPI and/or the editor(s) disclaim responsibility for any injury to people or property resulting from any ideas, methods, instructions or products referred to in the content. |
© 2025 by the authors. Licensee MDPI, Basel, Switzerland. This article is an open access article distributed under the terms and conditions of the Creative Commons Attribution (CC BY) license (https://creativecommons.org/licenses/by/4.0/).
Share and Cite
Alshammari, S.S.; Soh, B.; Li, A. Understanding Social Engineering Victimisation on Social Networking Sites: A Comprehensive Review of Factors Influencing User Susceptibility to Cyber-Attacks. Information 2025, 16, 153. https://doi.org/10.3390/info16020153
Alshammari SS, Soh B, Li A. Understanding Social Engineering Victimisation on Social Networking Sites: A Comprehensive Review of Factors Influencing User Susceptibility to Cyber-Attacks. Information. 2025; 16(2):153. https://doi.org/10.3390/info16020153
Chicago/Turabian StyleAlshammari, Saad S., Ben Soh, and Alice Li. 2025. "Understanding Social Engineering Victimisation on Social Networking Sites: A Comprehensive Review of Factors Influencing User Susceptibility to Cyber-Attacks" Information 16, no. 2: 153. https://doi.org/10.3390/info16020153
APA StyleAlshammari, S. S., Soh, B., & Li, A. (2025). Understanding Social Engineering Victimisation on Social Networking Sites: A Comprehensive Review of Factors Influencing User Susceptibility to Cyber-Attacks. Information, 16(2), 153. https://doi.org/10.3390/info16020153

