Optimization for the Assessment of Spudcan Peak Resistance in Clay–Sand–Clay Deposits
Abstract
1. Introduction
2. Deterministic Prediction of Peak Resistance
2.1. Soil Parameters
2.2. Modified Predictive Model
2.2.1. Distribution Factor DF
2.2.2. Peak Resistance Depth dpeak
2.2.3. Soil Resistances from the Sand Plug
2.2.4. Non-Linear Load-Penetration Response before Peak
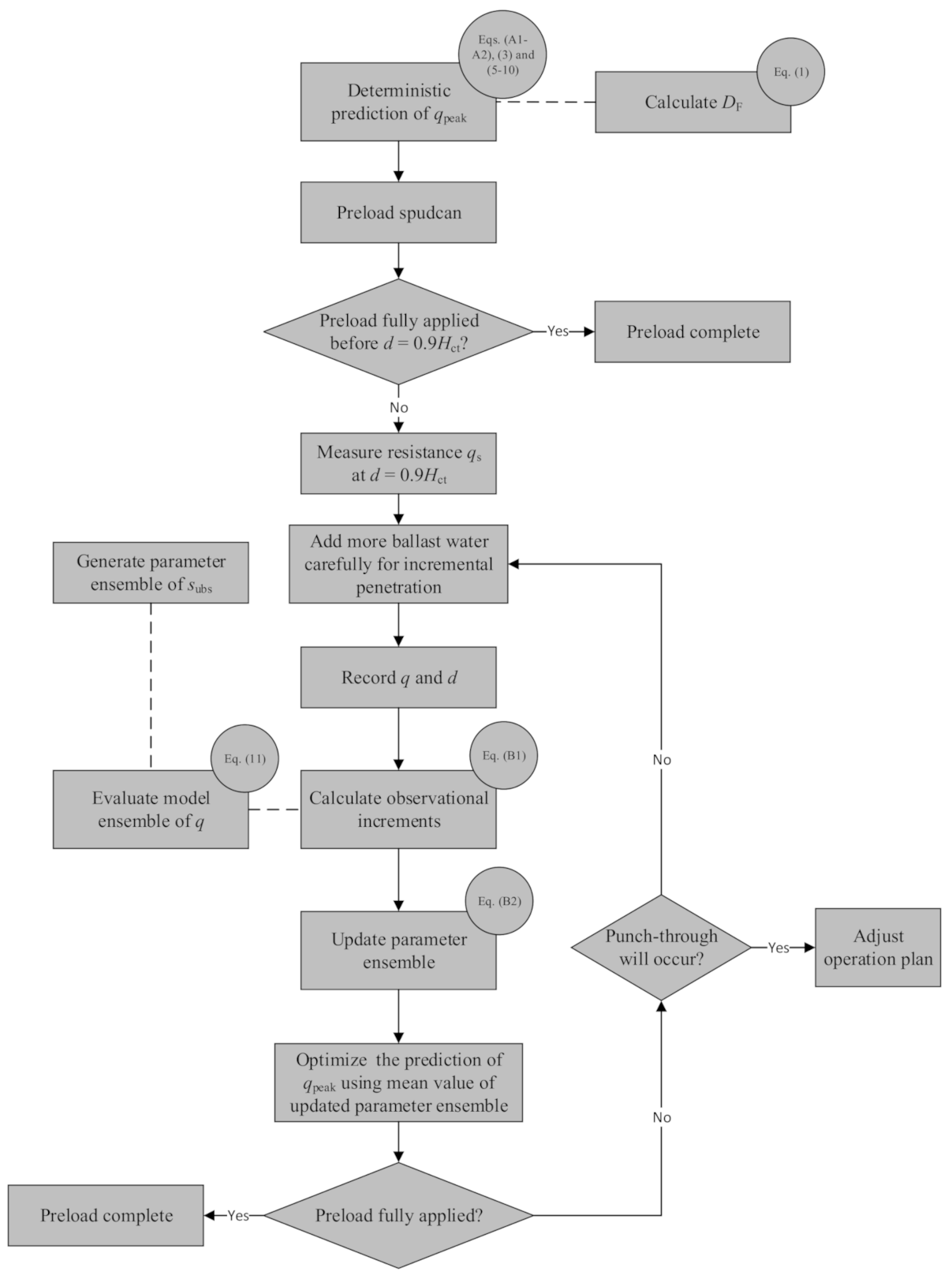
3. Application of POT for Spudcan in Clay–Sand–Clay Deposits
3.1. POT Scheme for qpeak in Clay–Sand–Clay
3.2. Procedure of Application
- (1)
- Carry out an assessment of punch-through before jack-up installation by making a deterministic prediction of qpeak according to the modified predictive model, i.e., Equations (A1), (A2), (3) and (5)–(10) with DF from Equation (1). Note that DF from Equation (1) is only applicable for 0.16 ≤ Hs/D ≤ 1.0. If the designated preload is much lower than the predicted qpeak, e.g., less than 0.75qpeak, POT may not be necessary as the spudcan is highly likely to rest in the top clay layer. However, caution should still be exercised, especially when the spudcan continues to approach the top clay–sand interface with the increase of ballast water.
- (2)
- Lower the jack-up legs to the seabed and commence the installation. Arrange and apply the load increments carefully to make the spudcan approach the depth of d = 0.9Hct. If the preload is fully applied before the spudcan reaches the depth of d = 0.9Hct, POT is not required for optimization. Otherwise, record the observed penetration resistance qs at the depth of d = 0.9Hct.
- (3)
- Generate the parameter ensemble of subs to be optimized, which comprises 10,000 random values with the expectation selected as the value used in the deterministic prediction and the standard deviation (SD) taken as 20% of the expected value.
- (4)
- Add more ballast water carefully to jack the spudcan down further (e.g., by an increment of 0.025Hct or smaller), and record the current vertical load q and the resulted penetration depth d. The recorded load (i.e., penetration resistance) serves as the observed value VO in Equation (A6) of Appendix B, and its SD is set as [18].
- (5)
- Evaluate the model ensemble of q at the observation location according to Equation (11), in which qs is obtained from Step 2, dpeak from Equation (2) and qpeak from the modified predictive model with the parameter subs from the parameter ensemble generated in Step 3. Each member in the model ensemble serves as the model prediction in Equation (A6), and the mean and SD of the model ensemble are and , respectively.
- (6)
- Obtain the observational increments according to Equation (A6) based on the variable values determined in Steps 4 and 5, and update the parameter ensemble according to the increments calculated from Equation (A7).
- (7)
- Optimize the prediction of qpeak using the mean value of the updated parameter ensemble obtained in Step 6.
- (8)
- Repeat Steps 4–7 to make real-time judgments about whether punch-through will occur or not, and adjust the operation plan accordingly.
4. Performance of the Proposed Approach
4.1. Performance of Modified Predictive Model
4.2. Performance of POT
4.2.1. Overall Performance
4.2.2. Discussions
5. Conclusions
Author Contributions
Funding
Institutional Review Board Statement
Informed Consent Statement
Acknowledgments
Conflicts of Interest
Notation
| A | fitting parameter |
| D | spudcan diameter at largest section |
| D1 | upper base diameter of sand frustum in bottom clay layer |
| D2 | lower base diameter of sand frustum in bottom clay layer |
| DF | distribution factor |
| d | penetration depth of spudcan base (lowest point at largest section) |
| dpeak | depth of peak resistance |
| dsq | penetration depth at which squeezing is triggered |
| E* | model parameter |
| HBF | height of backfill soil on top of spudcan |
| Hc | height of trapped clay |
| Hct | thickness of top clay layer |
| Heff | effective sand layer height |
| Hplug3 | height of sand frustum in bottom clay layer |
| Hs | thickness of interbedded sand layer |
| kb | rate of increase of undrained shear strength in bottom clay layer |
| kt | rate of increase of undrained shear strength in top clay layer |
| Nc0 | bearing capacity factor of clay at sand-bottom clay interface |
| q | total penetration resistance on spudcan |
| q0 | surcharge on soil surface |
| qpeak | peak resistance |
| qplug | vertical resistance on soil plug base due to soil shearing |
| qs | measured penetration resistance at d = 0.9Hct |
| r | ratio of predicted to measured peak resistance |
| su,Hc | average undrained shear strength of trapped clay |
| su,plug3 | average undrained shear strength of clay around sand frustum in bottom clay layer |
| subs | undrained shear strength of bottom layer clay at sand-clay interface |
| suts | undrained shear strength of top layer clay at mudline |
| Vf | volume of spudcan embedded by soil |
| VO | observed variable |
| ith member of model ensemble | |
| mean value of model ensemble | |
| observational increment for ith ensemble member | |
| z | depth below upper base of sand frustum |
| effective unit weight of bottom clay layer | |
| effective unit weight of interbedded sand layer | |
| effective unit weight of top clay layer | |
| increment of ith member of parameter ensemble | |
| standard deviation of model ensemble | |
| standard deviation of observed variable | |
| ϕ* | reduced friction angle of sand |
| ψ | dilation angle of sand |
Appendix A. The Mathematic Framework of Predictive Model for Ullah et al.’s Method
Appendix B. Steps for Implementation of POT
- (1)
- Generate a number of random values that follow a standard normal distribution for each of the model parameters to be optimized, which serve as the parameter ensemble.
- (2)
- Carry out probabilistic predictions based on the predictive model using the parameter ensemble generated in the last step, and the predicted results form the model ensemble.
- (3)
- Calculate the observational increment for each member of the model ensemble based on the relationship between the observed data and the model predictions at the observation location, i.e.,where V represents the observable variable at the observation location; is the standard deviation of V; the superscript i denotes the ith ensemble member; the subscripts O and M refers to “observation” and “model”, respectively; and the overbar denotes the ensemble mean.
- (4)
- Distribute the observational increments onto the parameter ensemble by calculating the increments of the parameter ensemble according towhere P denotes the parameter to be optimized, and hence is the increment of the ith member of the parameter ensemble, while refers to the covariance between the parameter ensemble and model ensemble.
- (5)
- The parameter ensemble is updated by adding to the corresponding ensemble member. With the mean value of the updated parameter ensemble, an optimized prediction can be obtained.
References
- Hossain, M.S. Experimental investigation of spudcan penetration in multi-layer clays with interbedded sand layers. Géotechnique 2014, 64, 258–276. [Google Scholar] [CrossRef]
- Zheng, J.; Hossain, M.S.; Wang, D. Numerical modeling of spudcan deep penetration in three-layer clays. Int. J. Geomech. 2015, 15, 04014089. [Google Scholar] [CrossRef]
- InSafeJIP. Improved Guidelines for the Prediction of Geotechnical Performance of Spudcan Foundations during Installation and Removal of Jack-Up Units; EOG0574-Rev1c; RPS Energy: Woking, UK, 2011. [Google Scholar]
- Ullah, S.N.; Stanier, S.; Hu, Y.; White, D.J. Foundation punch-through in clay with sand: Analytical modelling. Géotechnique 2017, 67, 672–690. [Google Scholar] [CrossRef]
- Zheng, J.; Hossain, M.S.; Wang, D. Numerical investigation of spudcan penetration in multi-layer deposits with an interbedded sand layer. Géotechnique 2017, 67, 1050–1066. [Google Scholar] [CrossRef]
- Lee, K.K.; Randolph, M.F.; Cassidy, M.J. Bearing capacity on sand overlying clay soils: A simplified conceptual model. Géotechnique 2013, 63, 1285–1297. [Google Scholar] [CrossRef]
- Hu, P.; Stanier, S.A.; Cassidy, M.J.; Wang, D. Predicting peak resistance of spudcan penetrating sand overlying clay. J. Geotech. Geoenviron. Eng. 2014, 140, 04013009. [Google Scholar] [CrossRef]
- Hossain, M.S.; Zheng, J.; Menzies, D.; Meyer, L.; Randolph, M.F. Spudcan penetration analysis for case histories in clay. J. Geotech. Geoenviron. Eng. 2014, 140, 04014034. [Google Scholar] [CrossRef]
- Hossain, M.S.; Hu, P.; Cassidy, M.J.; Menzies, D.; Wingate, A. Measured and calculated spudcan penetration profiles for case histories in sand-over-clay. Appl. Ocean Res. 2019, 82, 447–457. [Google Scholar] [CrossRef]
- Houlsby, G.T. A probabilistic approach to the prediction of spudcan penetration of jack-up units. In Frontiers in Offshore Geotechnics II, 1st ed.; Gouvenec, S., White, D., Eds.; CRC Press: Boca Raton, FL, USA, 2010; pp. 673–678. [Google Scholar]
- Cassidy, M.J.; Li, J.; Hu, P.; Uzielli, M.; Lacasse, S. Deterministic and probabilistic advances in the analysis of spudcan behavior. In Frontiers in Offshore Geotechnics III, 1st ed.; Meyer, V., Ed.; CRC Press: Boca Raton, FL, USA, 2015; pp. 183–212. [Google Scholar]
- Yi, J.T.; Huang, L.Y.; Li, D.Q.; Liu, Y. A Large-deformation random finite-element study: Failure mechanism and bearing capacity of spudcan in a spatially varying clayey seabed. Géotechnique 2020, 70, 392–405. [Google Scholar] [CrossRef]
- Li, J.; Tian, Y.; Cassidy, M. Failure mechanism and bearing capacity of footings buried at various depths in spatially random soil. J. Geotech. Geoenviron. Eng. 2015, 141, 1–11. [Google Scholar] [CrossRef]
- Li, L.; Li, J.; Huang, J.; Gao, F. Bearing capacity of spudcan foundations in a spatially varying clayey seabed. Ocean Eng. 2017, 143, 97–105. [Google Scholar] [CrossRef]
- Li, L.; Li, J.; Huang, J.; Liu, H.; Cassidy, M.J. The bearing capacity of spudcan foundations under combined loading in spatially variable soils. Eng. Geol. 2017, 227, 139–148. [Google Scholar] [CrossRef]
- Uzielli, M.; Cassidy, M.J.; Hossain, M.S. Bayesian prediction of punch-through for spudcans in stiff-over-soft clay. In Proceedings of the Geotechnical Safety and Reliability: Honoring Wilson H. Tang, Proceedings of Geo-Risk, Denver, CO, USA, 4–7 June 2017; Juang, C.H., Gilbert, R.B., Zhang, L., Zhang, J., Zhang, L., Eds.; American Society of Civil Engineers: Reston, VA, USA, 2017; pp. 247–265. [Google Scholar]
- Li, J.; Hu, P.; Uzielli, M.; Cassidy, M.J. Bayesian prediction of peak resistance of a spudcan penetrating sand-over-clay. Géotechnique 2018, 68, 905–917. [Google Scholar] [CrossRef]
- Jiang, J.; Wang, D.; Zhang, S. Improved prediction of spudcan penetration resistance by an observation-optimized model. J. Geotech. Geoenviron. Eng. 2020, 146, 06020014. [Google Scholar] [CrossRef]
- Ullah, S.N.; Stanier, S.; Hu, Y.; White, D.J. Foundation punch-through in clay with sand: Centrifuge modelling. Géotechnique 2017, 67, 870–889. [Google Scholar] [CrossRef]
- Zheng, J.; Chen, Y.; Chen, X.; Wang, D.; Jing, S. Improved prediction of peak resistance for spudcan penetration in sand layer overlying clay. J. Geotech. Geoenviron. Eng. (under review).
- ISO International Organization for Standardization. Petroleum and Natural Gas Industries—Site Specific Assessment of Mobile Offshore Units—Part 1: Jack-Ups. ISO 19905-1; ISO: Geneva, Switzerland, 2016. [Google Scholar]
- Skempton, A.W. The Bearing Capacity of Clays; Building Research Congress: London, UK, 1951. [Google Scholar]
- Young, A.G.; Remmes, B.D.; Meyer, B.J. Foundation performance of offshore jack-up drilling rigs. J. Geotech. Eng. 1984, 110, 841–859. [Google Scholar] [CrossRef]
- Jazwinski, A.H. Stochastic Processes and Filtering Theory; Academic Press: New York, NY, USA, 1970. [Google Scholar]
- Evensen, G. Sequential data assimilation with a nonlinear quasi-geostrophic model using Monte Carlo methods to forecast error statistics. J. Geophys. Res. 1994, 99, 10143–10162. [Google Scholar] [CrossRef]
- Fukumori, I.; Raghunath, R.; Fu, L.; Chao, Y. Assimilation of TOPEX/POSEIDON data into a global ocean circulation model: How good are the results? J. Geophys. Res. 1999, 104, 25647–25665. [Google Scholar] [CrossRef]
- Annan, J.D.; Hargreaves, J.C.; Edwards, N.R.; Marsh, R. Parameter estimation in an intermediate complexity Earth System Model using an ensemble Kalman filter. Ocean Model. 2005, 8, 135–154. [Google Scholar] [CrossRef]
- Aksoy, A.; Zhang, F.; Nielsen-Gammon, J.W. Ensemble-based simultaneous state and parameter estimation. Geophys. Res. Lett. 2006, 33, L12801. [Google Scholar] [CrossRef]
- Kondrashov, D.; Sun, C.; Ghil, M. Data assimilation for a coupled ocean-atmosphere model, Part II: Parameter estimation. Mon Weather Rev. 2008, 136, 5062–5076. [Google Scholar] [CrossRef][Green Version]
- Zhang, S. Impact of observation-optimized model parameters on decadal predictions: Simulation with a simple pycnocline prediction model. Geophys. Res. Lett. 2011, 38, 1–5. [Google Scholar] [CrossRef]
- Zhang, S. A study of impacts of coupled model initial shocks and state-parameter optimization with observations on climate predictions using a simple pycnocline prediction model. J. Clim. 2011, 24, 6210–6226. [Google Scholar] [CrossRef]
- Zhang, S.; Liu, Z.; Rosati, A.; Delworth, T. A study of enhancive parameter correction with coupled data assimilation for climate estimation and prediction using a simple coupled model. Tellus A Dyn. Meteorol. Oceanogr. 2012, 64, 10963. [Google Scholar] [CrossRef]
- Houlsby, G.T.; Martin, C.M. Undrained bearing capacity factors for conical footings on clay. Géotechnique 2003, 53, 513–520. [Google Scholar] [CrossRef]
- Drescher, A.; Detournay, E. Limit load in translational failure mechanisms for associative and non-associative materials. Géotechnique 1993, 43, 443–456. [Google Scholar] [CrossRef]
- Bolton, M.D. The strength and dilatancy of sands. Géotechnique 1986, 36, 65–78. [Google Scholar] [CrossRef]










| Test | D (m) | 1st Layer Clay | 2nd Layer Sand | 3rd Layer Clay | ||||||||
|---|---|---|---|---|---|---|---|---|---|---|---|---|
| Hct (m) | suts (kPa) | kt (kPa/m) | Hs (m) | Relative Density | Critical State Friction Angle | subs (kPa) | kb (kPa/m) | |||||
| T1SP | 6 | 2.38 | 4.9 | 1.9 | 6.85 | 4 | 74% | 31° | 10.6 | 25.6 | 2.5 | 7.32 |
| T2SP | 6 | 4.32 | 4.5 | 1.6 | 6.85 | 4 | 74% | 31° | 10.6 | 27 | 2.5 | 7.32 |
| T3SP | 6 | 5.47 | 4.1 | 1.5 | 6.85 | 4 | 74% | 31° | 10.6 | 26 | 2.3 | 7.32 |
| T5SP | 6 | 3.44 | 4.7 | 1.7 | 6.85 | 2 | 74% | 31° | 10.6 | 18.2 | 2 | 7.32 |
| T6SP | 6 | 4.35 | 4.5 | 1.6 | 6.85 | 6 | 74% | 31° | 10.6 | 26 | 2.3 | 7.32 |
| SPa16 | 16 | 6.42 | 0.2 | 0.5 | 6.61 | 6.25 | 51% | 31° | 10.14 | 22.6 | 2.2 | 7.63 |
| SPa14 | 14 | 6.42 | 0.2 | 0.5 | 6.61 | 6.25 | 51% | 31° | 10.14 | 22.6 | 2.2 | 7.63 |
| SPa12 | 12 | 6.42 | 0.2 | 0.5 | 6.61 | 6.25 | 51% | 31° | 10.14 | 22.6 | 2.2 | 7.63 |
| SPa10 | 10 | 6.42 | 0.2 | 0.5 | 6.61 | 6.25 | 51% | 31° | 10.14 | 22.6 | 2.2 | 7.63 |
| SPa6 | 6 | 6.42 | 0.2 | 0.5 | 6.61 | 6.25 | 51% | 31° | 10.14 | 22.6 | 2.2 | 7.63 |
| SPb16 | 16 | 6.32 | 0.2 | 0.5 | 6.61 | 4 | 51% | 31° | 10.14 | 24.6 | 2.4 | 7.63 |
| SPb12 | 12 | 6.32 | 0.2 | 0.5 | 6.61 | 4 | 51% | 31° | 10.14 | 24.6 | 2.4 | 7.63 |
| SPb8 | 8 | 6.32 | 0.2 | 0.5 | 6.61 | 4 | 51% | 31° | 10.14 | 24.6 | 2.4 | 7.63 |
| SPb6 | 6 | 6.32 | 0.2 | 0.5 | 6.61 | 4 | 51% | 31° | 10.14 | 24.6 | 2.4 | 7.63 |
| SPc16 | 16 | 4 | 0.3 | 0.58 | 6.61 | 4 | 51% | 31° | 10.14 | 23 | 2.5 | 7.63 |
| SPc8 | 8 | 4 | 0.3 | 0.58 | 6.61 | 4 | 51% | 31° | 10.14 | 23 | 2.5 | 7.63 |
| SPc6 | 6 | 4 | 0.3 | 0.58 | 6.61 | 4 | 51% | 31° | 10.14 | 23 | 2.5 | 7.63 |
| FS12 | 6 | 3.7 | 0.5 | 0.75 | 7.1 | 1.5 | 89% | 34° | 11 | 4.4 | 0.75 | 7.1 |
| FS13 | 6 | 3.7 | 0.5 | 0.75 | 7.1 | 2 | 89% | 34° | 11 | 4.775 | 0.75 | 7.1 |
| FS14 | 6 | 3.7 | 0.5 | 0.75 | 7.1 | 4 | 89% | 34° | 11 | 6.275 | 0.75 | 7.1 |
| Predictive Model | Design Formulas | Peak Resistance Ratio, r | MAE * | ||
|---|---|---|---|---|---|
| Min. | Max. | SD | |||
| Ullah et al. [4] | Equations (A1) and (A2) with DF from Equation (A3), Heff = 0.88Hs and Nc0subs from Equation (A4) | 0.732 | 1.267 | 0.126 | 9.7% |
| Figure 4 in this study | Equations (A1) and (A2) with DF from Equation (1), Heff from Equation (3) and Nc0subs from Equation (5) | 0.770 | 1.101 | 0.094 | 8.3% |
| Predictive Model | Design Formulas | Peak Resistance Ratio, r | MAE * | ||
|---|---|---|---|---|---|
| Min. | Max. | SD | |||
| Figure 4 in this study | Equations (A1) and (A2) with DF from Equation (1), Heff from Equation (3) and Nc0subs from Equation (5) | 0.803 | 1.127 | 0.075 | 5.9% |
| Centrifuge Test | Type of Variable | Observation Location | |||
|---|---|---|---|---|---|
| 0.925Hct | 0.95Hct | 0.975Hct | Hct | ||
| SPc16 | SD of parameter ensemble subs (kPa) | 0.32 | 0.16 | 0.10 | 0.07 |
| Mean of parameter ensemble subs (kPa) | 23.8 | 24.6 | 25.3 | 26.1 | |
| Experimental value of subs (kPa) | 23.0 | ||||
| Deterministic prediction of q (kPa) | 251.2 | 269.4 | 285.7 | 300.4 | |
| Optimized prediction of q (kPa) | 286.7 | 303.1 | 319.0 | 334.4 | |
| Measured q (kPa) | 286.6 | 303.3 | 320.1 | 336.8 | |
| Deterministic prediction of qpeak (kPa) | 421.1 | ||||
| Optimized prediction of qpeak (kPa) | 427.0 | 433.5 | 439.8 | 446.0 | |
| Measured qpeak (kPa) | 486.7 | ||||
| Centrifuge Test | Type of Variable | Observation Location | |||
|---|---|---|---|---|---|
| 0.925Hct | 0.95Hct | 0.975Hct | Hct | ||
| SPb16 | SD of parameter ensemble subs (kPa) | 0.22 | 0.11 | 0.07 | 0.06 |
| Mean of parameter ensemble subs (kPa) | 23.3 | 24.5 | 25.7 | 26.9 | |
| Experimental value of subs (kPa) | 24.6 | ||||
| Deterministic prediction of q (kPa) | 264.3 | 291.0 | 313.6 | 342.1 | |
| Optimized prediction of q (kPa) | 275.6 | 301.5 | 326.2 | 349.7 | |
| Measured q (kPa) | 275.6 | 302.5 | 329.4 | 356.2 | |
| Deterministic prediction of qpeak (kPa) | 439.6 | ||||
| Optimized prediction of qpeak (kPa) | 428.6 | 438.9 | 448.9 | 458.8 | |
| Measured qpeak (kPa) | 519.6 | ||||
| Centrifuge Test | Type of Variable | Observation Location | |||
|---|---|---|---|---|---|
| 0.925Hct | 0.95Hct | 0.975Hct | Hct | ||
| T6SP | SD of parameter ensemble subs (kPa) | 0.38 | 0.19 | 0.12 | 0.09 |
| Mean of parameter ensemble subs (kPa) | 43.7 | 44.3 | 44.7 | 45.1 | |
| Experimental value of subs (kPa) | 26.0 | ||||
| Deterministic prediction of q (kPa) | 583.9 | 654.8 | 712.8 | 760.2 | |
| Optimized prediction of q (kPa) | 1182.8 | 1198.2 | 1212.6 | 1226.1 | |
| Measured q (kPa) | 1183.5 | 1199.1 | 1214.8 | 1230.4 | |
| Deterministic prediction of qpeak (kPa) | 953.9 | ||||
| Optimized prediction of qpeak (kPa) | 1246.3 | 1255.5 | 1262.2 | 1268.7 | |
| Measured qpeak (kPa) | 1238.7 | ||||
| Centrifuge Test | Type of Variable | Observation Location | |||
|---|---|---|---|---|---|
| 0.925Hct | 0.95Hct | 0.975Hct | Hct | ||
| SPb6 | SD of parameter ensemble subs (kPa) | 0.07 | 0.04 | 0.03 | 0.03 |
| Mean of parameter ensemble subs (kPa) | 7.7 | 9.5 | 11.7 | 13.7 | |
| Experimental value of subs (kPa) | 24.6 | ||||
| Deterministic prediction of q (kPa) | 442.5 | 519.0 | 570.1 | 604.2 | |
| Optimized prediction of q (kPa) | 293.0 | 355.4 | 412.1 | 461.9 | |
| Measured q (kPa) | 290.3 | 362.8 | 435.3 | 507.8 | |
| Deterministic prediction of qpeak (kPa) | 659.0 | ||||
| Optimized prediction of qpeak (kPa) | 434.4 | 455.9 | 483.2 | 510.2 | |
| Measured qpeak (kPa) | 635.4 | ||||
Publisher’s Note: MDPI stays neutral with regard to jurisdictional claims in published maps and institutional affiliations. |
© 2021 by the authors. Licensee MDPI, Basel, Switzerland. This article is an open access article distributed under the terms and conditions of the Creative Commons Attribution (CC BY) license (https://creativecommons.org/licenses/by/4.0/).
Share and Cite
Zheng, J.; Zhang, S.; Wang, D.; Jiang, J. Optimization for the Assessment of Spudcan Peak Resistance in Clay–Sand–Clay Deposits. J. Mar. Sci. Eng. 2021, 9, 689. https://doi.org/10.3390/jmse9070689
Zheng J, Zhang S, Wang D, Jiang J. Optimization for the Assessment of Spudcan Peak Resistance in Clay–Sand–Clay Deposits. Journal of Marine Science and Engineering. 2021; 9(7):689. https://doi.org/10.3390/jmse9070689
Chicago/Turabian StyleZheng, Jingbin, Shaoqing Zhang, Dong Wang, and Jun Jiang. 2021. "Optimization for the Assessment of Spudcan Peak Resistance in Clay–Sand–Clay Deposits" Journal of Marine Science and Engineering 9, no. 7: 689. https://doi.org/10.3390/jmse9070689
APA StyleZheng, J., Zhang, S., Wang, D., & Jiang, J. (2021). Optimization for the Assessment of Spudcan Peak Resistance in Clay–Sand–Clay Deposits. Journal of Marine Science and Engineering, 9(7), 689. https://doi.org/10.3390/jmse9070689

