Next Article in Journal
High-Precision Surfacing Position Prediction for Underwater Gliders via Coordinate Transformation
Previous Article in Journal
Improving Waterjet Performance Through Simulation-Based Optimization
 
 
Font Type:
Arial Georgia Verdana
Font Size:
Aa Aa Aa
Line Spacing:
Column Width:
Background:
Article

Correction Method for Initial Conditions of Underwater Explosion

1
Green & Smart River-Sea-Going Ship, Cruise and Yacht Research Center, Wuhan University of Technology, Wuhan 430063, China
2
School of Naval Architecture, Ocean and Energy Power Engineering, Wuhan University of Technology, Wuhan 430063, China
3
School of Naval Architecture and Ocean Engineering, Huazhong University of Science and Technology, Wuhan 430074, China
4
Hubei Key Laboratory of Naval Architecture & Ocean Engineering Hydrodynamics (HUST), Wuhan 430074, China
5
National Key Laboratory on Ship Vibration & Noise, China Ship Development and Design Center, Wuhan 430064, China
*
Author to whom correspondence should be addressed.
J. Mar. Sci. Eng. 2025, 13(4), 759; https://doi.org/10.3390/jmse13040759
Submission received: 8 March 2025 / Revised: 29 March 2025 / Accepted: 8 April 2025 / Published: 10 April 2025
(This article belongs to the Section Ocean Engineering)

Abstract

In numerical simulations of underwater explosions, inaccuracies in the parameters of the Jones–Wilkins–Lee (JWL) equation of state often result in significant deviations between predicted shock wave pressure peaks or bubble pulsation periods and experimental or empirical results. To achieve the precise forecasting of underwater explosion loads, a corrected method for adjusting the initial conditions of explosives is proposed. This method regulates explosion loads by correcting the initial density and initial internal energy per unit mass of the explosive, offering a straightforward implementation and easy extension to complex scenarios. In addition, the accuracy and feasibility of the proposed method were validated through comparisons with experimental data and empirical formulas from international studies. The numerical framework employs the Runge–Kutta Discontinuous Galerkin (RKDG) method to solve the one-dimensional Euler equations. The spatial discretization of the Euler domain is achieved using the discontinuous Galerkin (DG) method, while temporal discretization utilizes a third-order Runge–Kutta (RK) method. The results demonstrate that the proposed correction method effectively compensates for load discrepancies caused by inaccuracies in the JWL equation of state parameters. After correction, the maximum error in the shock wave pressure peak is reduced to less than 4.5%, and the maximum error in the bubble pulsation period remains below 1.9%.

1. Introduction

Warships are vulnerable to attacks from underwater weapons, such as torpedoes, mines, and depth charges during maritime operations. These weapons, widely deployed in warfare, pose significant threats to naval vessel survivability by inducing destructive underwater explosions near or directly on ships [1]. Structural damage to ships primarily arises from diverse underwater explosion loadings, including shock waves, bubble pulsations, jet impacts, and cavitation effects [2,3,4]. Full-scale ship trials are the most direct and effective means to evaluate the anti-shock performance and protective measures. However, their high cost, prolonged timelines, and operational constraints often lead to uncertain outcomes [5,6]. Ship structures comprise plates, beams, rods, and shells, and some studies have focused on testing hierarchical structural components [7]. For instance, Chen et al. [8] conducted three underwater explosion experiments with varying TNT charge weights to investigate the dynamic response of fixed square steel plates. Their results showed that the plate damage decreased with increases in the strength, thickness, and detonation distance. However, excessive shock wave pressures destroyed pressure sensors, and bubble pulsation data were unobtainable for larger charges.
Fortunately, numerical simulation methods offer efficient, cost-effective alternatives for studying underwater explosion phenomena and remain a focal point in global research. Barras et al. [9] employed the Arbitrary Lagrangian–Eulerian (ALE) method to simulate underwater explosions, emphasizing bubble pulsation dynamics. Zhang et al. [10] developed an axisymmetric smoothed particle hydrodynamics (SPH) model coupled with the boundary element method (BEM) to capture the full physics of cylindrical charge explosions. Zong et al. [11] applied a “scattered wave” acoustic-structure coupling approach to analyze whole-ship structural damage. Gan et al. [12] investigated the dynamic response of hull girders under bubble loading, while Li et al. [13] introduced an improved eigenvalue method for simulating 1D underwater explosions and secondary shock waves. Gao et al. [14] established a fully coupled thermomechanical model to analyze a 13-layer composite under underwater explosion loading, incorporating thermal deformation effects. Other studies combined small-scale experiments with numerical simulations to explore structural damage, dynamic responses, and loading characteristics [4,15,16,17,18]. For example, Lin et al. [19] validated shock wave superposition effects and clamped circular plate damage using LS-DYNA simulations and equivalent underwater explosion tests. Mao et al. [20] studied the dynamic response of pressurized cylindrical shells subjected to near-field underwater explosions, focusing on bubble pulsation and energy transfer. Huang [21] developed a finite element model to analyze the cavitation during bubble pulsation, though discrepancies in bubble pulsation periods persisted between the simulations and experiments. Inaccuracies in loading inputs, particularly those arising from errors in the equation of state parameters of explosives, hinder reliable predictions of structural responses.
An accurate underwater explosion load prediction is critical for anti-explosion ship designs and explosive power regulation. Extensive research has focused on theoretical models and numerical methods for shock waves and bubble pulsations, the primary underwater explosion load components [22]. Taylor’s 1941 theoretical analysis of the incident and reflected pressures on plates [23] laid the groundwork for shock wave studies. Cole [24] consolidated experimental and theoretical advancements in underwater explosions, formulating empirical equations for shock wave loads. Zamyshlyaev [25] derived empirical formulas for bubble pulsation, while Zhang et al. [26] proposed a unified bubble dynamics theory for gravity-influenced environments. Souers [27] revised the Lawrence Livermore National Laboratory (LLNL) detonation EOS, underscoring the need for precise explosive product modeling. Current numerical approaches often assign initial conditions using actual explosive dimensions/densities or a high-pressure bubble matching the explosive’s radius and energy [16,28,29,30]. Alternatively, pressure time histories from empirical formulas are directly input into finite element software [31]. The numerical accuracy of the shock wave pressure and bubble pulsation period is equally critical. The complexity of underwater detonation processes, including ambiguous gas–liquid interfaces, necessitates robust numerical methods to resolve shock wave peaks and bubble pulsation periods. Finite difference, finite volume, discontinuous Galerkin, and Runge–Kutta discontinuous Galerkin methods are widely adopted for their efficacy in handling fluid discontinuities, non-physical oscillations, and cavitation [32,33,34,35,36]. Multiphase flow challenges are addressed via Level Set techniques, front tracking, or the Ghost Fluid Method (GFM) [37,38,39]. Wu et al. [40] proposed an h-adaptive local discontinuous Galerkin (LDG) method for second-order wave equations, refining elements based on pressure gradients to enhance the efficiency and accuracy.
Despite its advantages, numerical underwater explosion modeling faces limitations in accuracy and computational cost, potentially leading to structural overdesign or underprotection. Particularly, in numerical simulations of underwater explosions, inaccuracies in the parameters of the Jones–Wilkins–Lee (JWL) equation of state often result in significant deviations between predicted shock wave pressure peaks or bubble pulsation periods and experimental or empirical results. This study focuses on underwater explosion loads, by first conducting research in a 1D free-field underwater explosion scenario; we isolate interference from structural deformation-induced complexities, such as bubble deformation, jet formation, and cavitation, which are inherent in near-field explosions or 3D structural response analyses. This approach allows for the precise validation of explosive parameters and load characteristics in an idealized environment. Subsequently, applying these validated loads to near-field or 3D applications eliminates inaccuracies arising from load inputs, enabling researchers to exclusively investigate other factors, such as structural behavior and constitutive models. If the explosive parameters satisfy accuracy requirements in 1D free-field simulations, they are more likely to yield reliable results in complex scenarios. This methodology ensures that load prediction errors are decoupled from structural modeling uncertainties, enhancing the robustness of underwater explosion studies for naval architecture and marine engineering applications.
This paper aims to reduce load prediction errors by proposing a corrected initial condition method for explosives, adjusting the initial density and specific internal energy to align simulated shock wave peaks and bubble periods with experimental or empirical benchmarks. Section 2 details governing equations, the correction methodology, and the numerical validation. Section 3 applies the method to underwater explosion cases, demonstrating its accuracy. Conclusions are summarized in Section 4.

2. Correction Methods

To enhance the research efficiency, this study will establish a one-dimensional spherical symmetric free-field model for numerical investigations of underwater explosions. Within this model, both gaseous and liquid phases will be modeled using the one-dimensional Euler equations in conservation form. These governing equations will be closed by employing appropriate equations of state: the JWL equation of state for explosive gases and the Tait equation of state for water as the liquid medium.
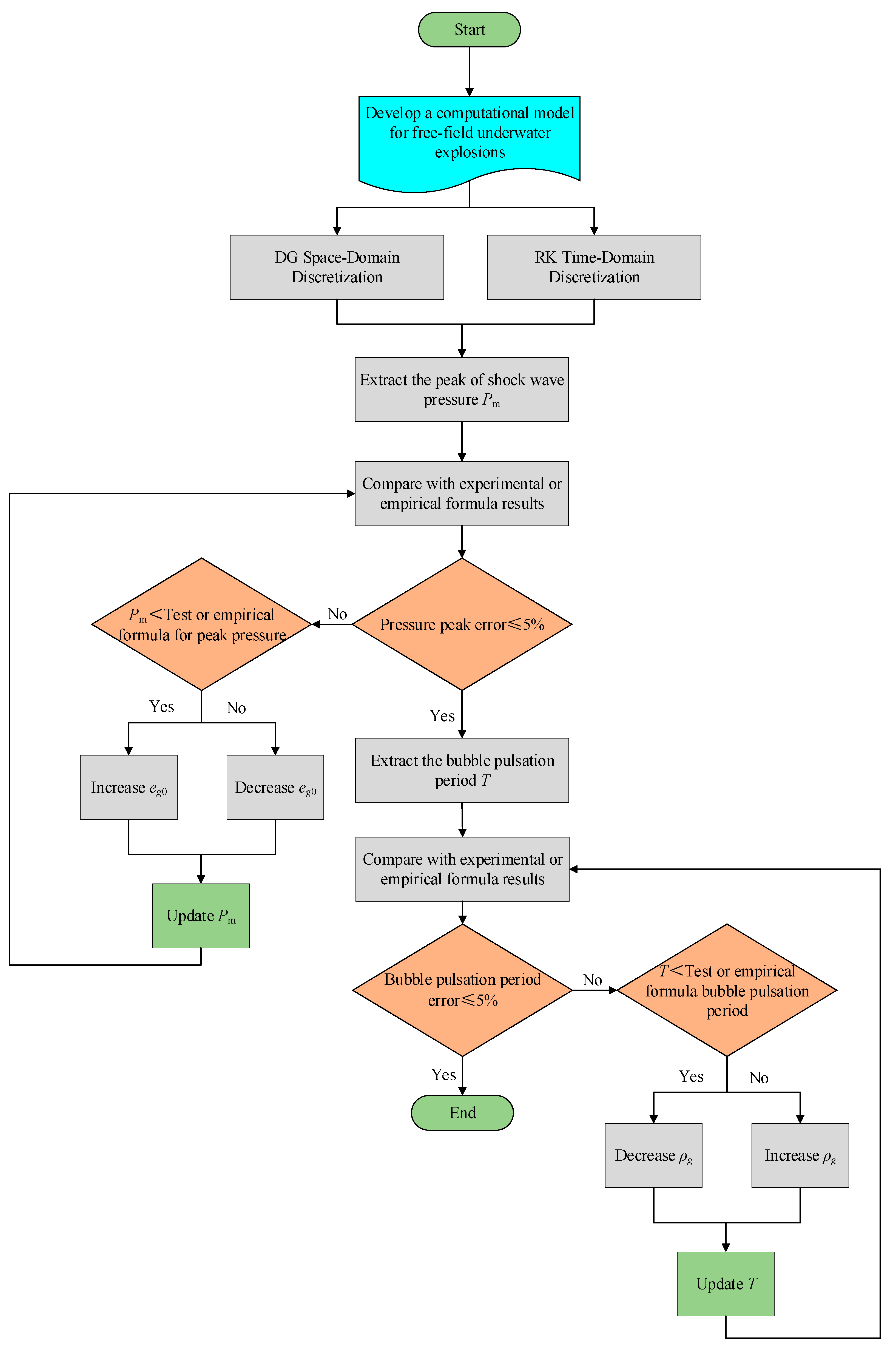
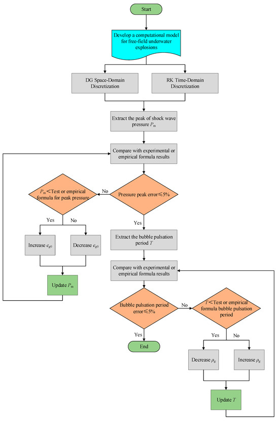
Building upon this theoretical framework, the initial conditions of the explosive will be modified through a dual adjustment approach. The correction method is based on the positive correlation between the shock wave pressure and the specific internal energy per unit mass of the explosive. If the initial parameters yield a shock wave pressure peak lower than experimental or empirical results, the specific internal energy per unit mass is incrementally increased. Conversely, if the simulated peak is higher than benchmarks, the specific internal energy is decreased. Iterative recalculations are performed until the error reduces to within 5%. Subsequently, leveraging the inverse relationship between volume and density under mass conservation (with fixed explosive mass), if the simulated bubble pulsation period is shorter than the experimental or empirical value, the density of the detonation products is reduced to increase their volume. Conversely, if the simulated period is longer than the experimental or empirical value, the density is increased to reduce the volume, thereby optimizing the bubble pulsation period until the error falls within 5%. The adjustment magnitude for each step is determined through iterative trials and empirical evaluation, and the schematic representation of this correction process is illustrated in Figure 1.

2.1. Governing Equations of Fluid Dynamics

2.1.1. One-Dimensional Fluid Equations

The modeling of the gas and liquid phases employs the Euler equations to describe the flow dynamics of compressible fluids. The one-dimensional Euler equations in conservation form can be expressed as
U t + f ( U ) x = S ( U )
where the conservative variables U, flux vector f(U), and geometric source term S(U) can be expressed as
U = ρ ,   ρ v ,   E T f = ρ v ,   ρ v 2 + p ,   v ( E + p ) T S = α r ρ v ,   ρ v 2 ,   v ( E + p ) T
The parameter α = 0 corresponds to one-dimensional problems, α = 1 to planar axisymmetric problems, and α = 2 to spherically symmetric problems. Here, t denotes time, x represents the spatial coordinate, ρ is the fluid density, v is the velocity, p is the fluid pressure, and E is the total energy per unit volume. The total energy E is defined as
E = ρ e + 1 2 ρ v 2
where e denotes the internal energy per unit mass of the fluid, defined as a function of the fluid pressure p and density ρ, satisfying
e = e ( p , ρ )

2.1.2. Equations of State

(1) JWL equation of state
The JWL equation of state, which describes the relationship between pressure, density, and energy in detonation gases, can be analogized to the interplay of pressure, volume, and energy during fuel combustion in an internal combustion engine. In both systems, the rapid energy release drives dynamic changes in thermodynamic states, though the timescales and physical mechanisms differ significantly. The pressure p during underwater detonation is expressed by Equation (5)
p = A ( 1 ω ρ g R 1 ρ c 0 ) exp ( R 1 ρ c 0 ρ g ) + B ( 1 ω ρ g R 2 ρ c 0 ) exp ( R 2 ρ c 0 ρ g ) + ω ρ g e g
where A, B, R1, R2, and ω are the coefficients of the JWL equation of state, determined by fitting experimental data. These parameters are material-dependent constants. ρc0 denotes the initial density of the explosive, ρg represents the density of the detonation gas, and eg is the internal energy per unit mass of the explosive. The explosive material and associated parameters used in this study are listed in Table 1.
(2) Tait equation of state
The Euler equations can be closed using an equation of state (EOS) to establish the relationship between pressure and other flow variables. Water can be described by the Tait equation of state
p = D ρ ρ r N D ¯
where the reference density ρr = 1000  kg/m3; the constant C = 1.0 × 105  Pa; the constant D = 3.31 × 108  Pa; D ¯ = DC = 3.309 × 108  Pa; and the constant N = 7.15.
The Tait equation of state can be used to simulate the behavior of water under relatively moderate pressures [41].
Table 1. Parameters of the JWL equation of state.
Table 1. Parameters of the JWL equation of state.
ρc0 (kg/m3)A (GPa)B (GPa)R1R2ωeg0 (MJ/kg)p0 (GPa)
TNT (Wardlaw, 1998 [28])1630548.49.3754.941.210.284.28147.8039
TNT (Dobratz, 1972 [42])1630373.83.7474.150.90.353.6818.427

2.2. Correction Principles and Procedures

Assuming the explosive is approximated as a sphere, the initial parameters of the JWL equation of state for the explosive include the initial density of the detonation products and the initial specific internal energy per unit mass of the explosive. A free-field spherically symmetric underwater explosion computational model is established. The Euler domain is spatially discretized using the discontinuous Galerkin method, while the temporal domain is discretized via the Runge–Kutta method, yielding preliminary pressure time-history curves at different spatial locations. The peak shock wave pressure is extracted and compared with experimental or empirical formula results. If the error does not exceed 5%, the initial specific internal energy per unit mass of the explosive is retained. Since the peak shock wave pressure is positively correlated with the initial specific internal energy per unit mass, the initial specific internal energy is adjusted iteratively until the error in the peak shock wave pressure is within 5%. For the correction related to the bubble pulsation period, the initial density of the detonation products can be adjusted based on mass conservation to modify the bubble volume, thereby refining the bubble pulsation period until its error relative to experimental or empirical formula results is within 5%. This completes the correction of the initial explosive conditions for the underwater explosion numerical simulation.
To validate and compare the method, two models were selected: the Zamyshlyayev empirical formulas and the Geers–Hunter model. The Zamyshlyayev underwater explosion empirical formulas are semi-empirical and semi-analytical models derived from extensive experimental data. These formulas are primarily used to rapidly estimate key parameters of underwater explosions, such as shock wave pressure peaks, bubble pulsation periods, and energy decay rates.
The Zamyshlyayev empirical formulas for underwater explosions include the following:
(1) Shock wave phase
p t = P m e t / θ , t < θ
p t = 0.368 P m θ t 1 t t p 1.5 , θ t t 1
p t = P * 1 t t p 1.5 Δ P , t 1 t t p
p t = 10 5 r ¯ 0.686 P ¯ 0 0.96 ξ + 5.978 P ¯ 0 0.62 ( 1 ξ 2 ) ξ 0.92 30.1 P ¯ 0 0.65 ξ 0.36
1.73 × 10 10 r ¯ 4 P ¯ 0 0.43 1 ξ 2 ξ 0.1 , t p t T t 2
Equation (7) represents the pressure waveform during the exponential decay phase, Equation (8) describes the pressure waveform during the reciprocal decay phase, Equation (9) corresponds to the pressure waveform after the post-reciprocal decay phase, and Equation (10) pertains to the pressure waveform during the bubble expansion–contraction phase, where
P m = 4.41 × 10 7 Q 1 / 3 R 1.5 , 6 r ¯ < 12 5.24 × 10 7 Q 1 / 3 R 1.13 , 12 r ¯ < 240 , θ = 0.45 r 0 r ¯ 0.45 10 3 , r ¯ 30 3.5 r 0 c lg r ¯ 0.9 , r ¯ > 30 ,
r ¯ = R r 0 , t ¯ = c r 0 t , t ¯ 1 = c r 0 t 1 , Δ P = 10 r ¯ 4 5635 t ¯ 0.54 0.113 P ¯ 0 t ¯ 2 , P * = 7.173 × 10 8 r ¯ t ¯ + 5.2 m 0.87 ,
t p = 850 P ¯ 0 0.81 20 P ¯ 0 1 / 3 + m r 0 c , t ¯ 1 t ¯ 1 + 5.2 m 0.87 = 4.9 × 10 10 P m r ¯ θ c r 0 , ξ = sin π t ¯ 2 t ¯ m , t ¯ m = 4350 P ¯ 0 0.83 30.7 P ¯ 0 0.35 + m ,
P 0 = P atm + ρ g H 0 , P ¯ 0 = P 0 P atm , T = 2.11 Q 1 / 3 P 0 / ρ g 5 / 6 , t 2 = 3290 r 0 P 0 0.71 , m = 11.4 10.6 r ¯ 0.13 + 1.51 r ¯ 1.26 ;
(2) Bubble pulsation phase
p ( t ) = P m 1 e t T 2 / θ 1 2 , T t 2 < t < T + t 2
where
θ 1 = 20.7 r 0 P 0 0.41 , P m 1 = 39 × 10 6 + 24 P 0 R ¯ b c , R ¯ b c = R b c r 0 , R b c = R 2 + Δ H 2 2 R Δ H sin φ
In the equations, t denotes time; Q is the weight of the TNT explosive; θ is the shock wave decay coefficient; R is the standoff distance; Pm is the peak pressure of the shock wave; H0 is the depth of the explosive; r0 is the initial radius of the spherical explosive; ρw is the fluid density; c is the speed of sound in water; Patm is the atmospheric pressure; g is the gravitational acceleration; Pm1 is the peak pressure of the bubble pulsation load; θ1 is the decay coefficient of the bubble pulsation load; Rbc is the distance from the measurement point to the bubble center; φ is the angle between the line connecting the explosion center and the observation point and the horizontal line; ΔH is the bubble rise distance; and T is the bubble pulsation period.
Geers and Hunter proposed a computational model that divides the underwater explosion load into two phases: the shock wave phase and the bubble pulsation phase. The core objective of this model is to provide a comprehensive mathematical description of the physical processes governing underwater explosions. Using a second-order doubly asymptotic approximation, they derived a system of equations for the bubble rise motion. The functional expressions are as follows:
During the underwater explosion shock wave load phase (t < 7Tc), the pressure function is given by Equation (12)
p t = 1 R ρ 4 π r 0 R F V ¨ t
In Equation (12), the bubble expansion acceleration V ¨ t can be calculated by the following equation
V ¨ t = 4 π r 0 ρ P c [ 0.8251 exp ( 1.338 t / T c ) + 0.1749 exp ( 0.1805 t / T c ) ]
where P c = L Q 1 / 3 / r 0 1 + F , T c = l Q 1 / 3 Q 1 / 3 / r 0 G , L, l, F, and G are material constants.
During the bubble pulsation load phase (t ≥ 7Tc), the bubble pulsation pressure is expressed by Equation (14)
p ( t ) = 1 R ρ ( a ¨ a 2 + 2 a a ˙ )
The parameters related to the bubble radius a in the equation can be determined by solving Equations (15)–(19) simultaneously.
a ˙ = φ l 0 a c 1 φ ˙ l 0 a ˙ 2 1 3 u ˙ 2 2 3 u ˙ a φ l 1
u ˙ = 2 φ l 1 a c 1 φ ˙ l 1 2 a ˙ u ˙
φ ˙ l 0 = 1 1 + ς 1 2 + 1 2 ρ g ρ + ς a ˙ 2 + 1 3 u ˙ 2 ρ g ρ c g φ l 0 a + 2 3 1 + ς u ˙ φ l 1 a Z
φ ˙ l 1 = 1 1 + ς 1 + ρ g ρ + 2 ζ a ˙ u ˙ 1 ρ g ρ g a ρ g ρ c g 2 φ l 1 a + φ g 1 a + 3 8 C D u ˙ E D
φ ˙ g 1 = 1 1 + ς 2 + c g c + ς a ˙ u ˙ + c g c 1 ρ g ρ g a c g 2 φ l 1 a + φ g 1 a + 3 8 c g c C D u ˙ E D
In the equations, the expressions for the relevant symbols are as follows
ς = ρ g c g ρ c , P g = K c V c V γ , ρ g = ρ c V c V , c g = c c V c V 1 2 γ 1 , c c = γ K c ρ c ,
Z = 1 ρ P g P 0 + ρ g u + 1 3 φ l 1 a 2 ρ g ρ φ g 1 a 2
where ρc is the explosive density, ζ is the ratio of the acoustic impedance of the gas inside the bubble to that of the external fluid, cg is the gas speed of sound, c is the speed of sound in the fluid field, CD is the fluid drag coefficient, Vc represents the initial volume of the spherical explosive, V = 4/3πa3 is the current bubble volume, Kc is the adiabatic constant of the explosive (MPa), γ is the specific heat ratio of the gas, and ED is the adjustment exponent calibrated to match experimental values.

2.3. Equation Solving

Underwater explosions generate intense shock waves, the propagation of which can be analogized to ripple-like pressure waves formed by a stone dropped into water, albeit with orders of magnitude greater intensity and complexity. These shock waves induce intricate fluid dynamics during underwater transmission, including abrupt pressure gradients and potential cavitation zones. And the bubble pulsation can be described as a “breathing sphere”, expanding and contracting due to the energy exchange with the surrounding fluid. To accurately capture these strong physical discontinuities, numerical methods capable of modeling complex flows and resolving the shock wave propagation must be employed.
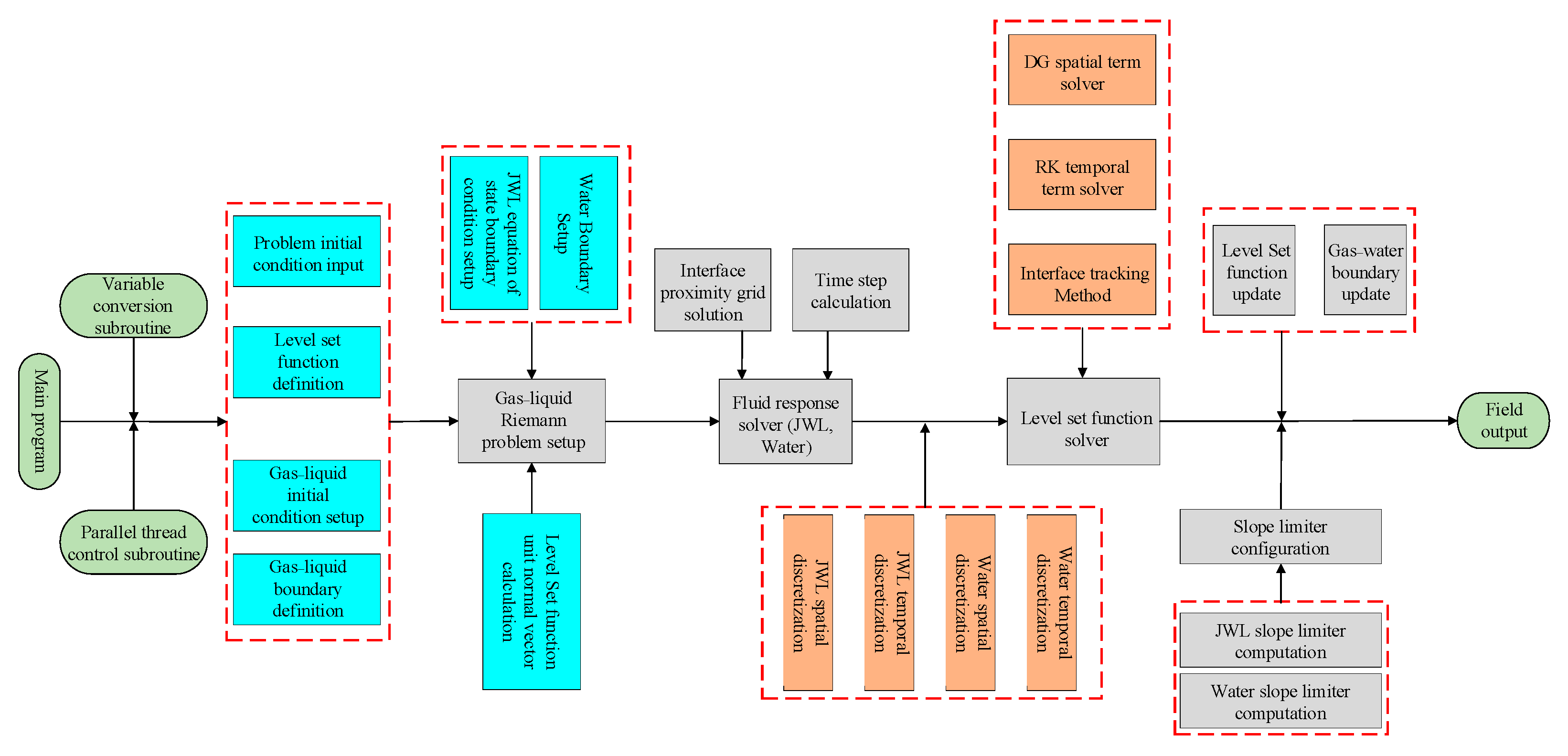
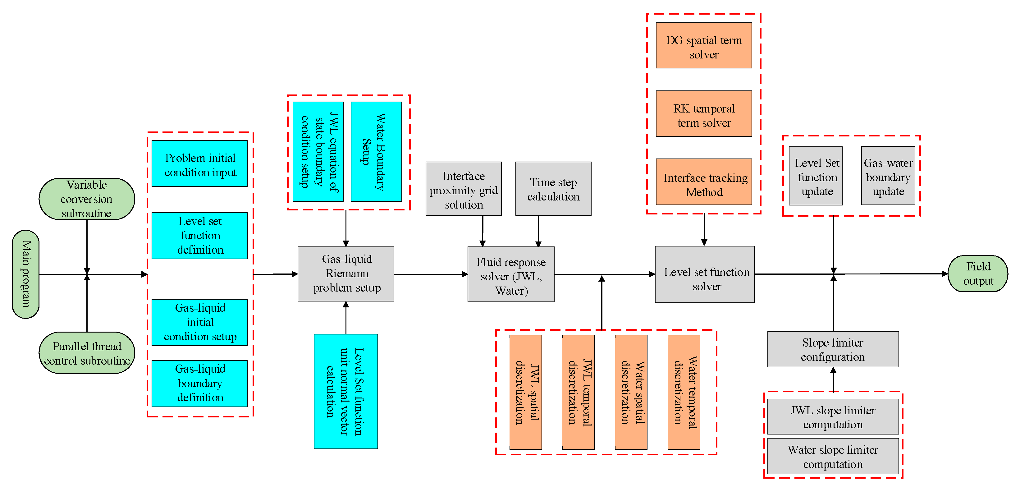
The solution procedure is illustrated in Figure 2. A fluid Eulerian grid is constructed, initial conditions are defined, and the gas–water interface is captured using the Level Set method. The RKDG method is employed to solve the Riemann problem under complex equation-of-state conditions.

2.3.1. Solving 1D Euler Equations by RKDG Method

This section details the RKDG method for solving the one-dimensional Euler equations in this work, including spatial discretization, temporal discretization, and nonlinear slope limiting.
(1) The spatial discretization of the 1D Euler equations
Multiply Equation (1) by the test function ϕ(x) and integrate over the cell K
K U t + f ( U ) x ϕ ( x ) d x = K S ( U ) ϕ ( x ) d x
By applying the integration by parts, we obtain
𝜕 𝜕 t K U ϕ ( x ) d x + z 𝜕 K z f ( U ) n z , K ϕ ( x ) d Γ K f ( U ) ϕ x ( x ) d x = K S ( U ) ϕ ( x ) d x
where z represents the boundary of element K, nz,K denotes the outward normal vector on the boundary z of element K, and the test function ϕ(x) satisfies the following: ϕ V h k ( K ) , Here, V h k ( K ) represent the numerical solution and test function spaces, respectively, satisfying V h k ( K ) = P : P K P k ( K ) , while Pk(K) denotes the polynomial space of a degree no greater than k. Let the element K = Ii = [xi−1/2,xi+1/2].
Continue to simplify Equation (21)
𝜕 𝜕 t x i 1 / 2 x i + 1 / 2 U i ϕ ( x ) d x + f ( U i ( x , t ) ) ϕ ( x ) x i 1 / 2 x i + 1 / 2 x i 1 / 2 x i + 1 / 2 f ( U i ) d ϕ ( x ) d x d x = x i 1 / 2 x i + 1 / 2 S ( U i ) ϕ ( x ) d x
The flux term f(U(xz, t)) can be replaced by a numerical flux. Considering the computational efficiency and the resolution of discontinuities, this study adopts the FORCE flux, which is the arithmetic average of the LF flux and the Richtmyer flux
f ( U ( x z , t ) ) f FORCE ( U , U + ) = 1 2 f LF ( U , U + ) + f RI ( U , U + )
where
f LF ( U , U + ) = 1 2 f ( U ) + f ( U + ) α U + U
f RI ( U , U + ) = f ( U * )
U * = 1 2 U + U + Δ t Δ x f ( U + ) f ( U )
U and U+ denote the values of U(xz,t) at the adjacent cell interfaces of the current time step, and α represents the maximum eigenvalue of the Jacobian matrix f(U)/U.
The trial function ϕ(x) is selected as the orthogonal basis functions (Legendre polynomials)
ϕ 0 ( x ) = 1 , ϕ 1 ( x ) = x x i Δ x i / 2 ,
where xi = (xi−1/2 + xi+1/2)/2 and Δxi = xi+1/2xi−1/2.
Solving the trial function yields
d U i ( k ) ( t ) d t = L ( U i ( k ) ( t ) ) , k = 0 , 1 , 2 ,
L ( U i ( k ) ( t ) ) = 2 a k Δ x 1 1 f ( U i h ) d ϕ k ( ξ ) d ξ d ξ f i + 1 / 2 ( U , U + ) ϕ k ( 1 ) f i 1 / 2 ( U , U + ) ϕ k ( 1 ) + 1 a k 1 1 S ( U i h ) ϕ k ( x ) d ξ
where dϕ0(ξ)/dξ = 0, dϕ1(ξ)/dξ = 1, dϕ2(ξ)/dξ = 2ξ, ϕ0(–1) = ϕ0(1) = 1, ϕ1(–1) = −1, ϕ1(1) = 1, and ϕ2(–1) = ϕ2(1) =2/3.
The integral term in L ( U i ( k ) ( t ) ) is evaluated using the three-point Gauss quadrature method. Consequently, L ( U i ( k ) ( t ) ) in Equation (28) can be expressed as
L ( U i ( k ) ( t ) ) = 2 a k Δ x [ m = 1 M ω ¯ m f ( U i h ( ξ m , t ) ) d ϕ k ( ξ m ) d ξ f i + 1 / 2 ( U , U + ) ϕ k ( 1 ) f i 1 / 2 ( U , U + ) ϕ k ( 1 ) ] + 1 a k s = 1 S ω ¯ s S ( U i h ( ξ s , t ) ) ϕ k ( ξ s )
This completes the spatial discretization process.
(2) The temporal discretization of the 1D Euler equations
The temporal term is discretized using the TVD Runge–Kutta (RK) method. For third-order accuracy, the TVD RK discretization of Equation (28) is expressed as
U i ( k ) ( t n 1 ) = U i ( k ) ( t n ) + Δ t L ( U i ( k ) ( t n ) ) U i ( k ) ( t n 2 ) = 3 4 U i ( k ) ( t n ) + 1 4 U i ( k ) ( t n 1 ) + Δ t L ( U i ( k ) ( t n 1 ) ) U i ( k ) ( t n + 1 ) = 1 3 U i ( k ) ( t n ) + 2 3 U i ( k ) ( t n 2 ) + Δ t L ( U i ( k ) ( t n 2 ) )
where Δt is determined based on spatial accuracy. Let Pk denote the order of the Legendre polynomial; the time step satisfies
Δ t 1 2 k + 1 Δ x max ( u + c ) = CFL Δ x max ( u + c )
where CFL is the Courant–Friedrichs–Lewy number. In this study, CFL = 0.3 is selected for the second-order spatial accuracy and CFL = 0.18 for the third-order spatial accuracy.
(3) The nonlinear slope limiter for the 1D Euler equations
Implementing a nonlinear slope limiter is essential to maintain stability in discontinuous problems when using the DG method. Common limiters include flux limiters, TVD/TVB limiters, and WENO/HWENO/simple WENO limiters. Among these, WENO-type limiters aim to eliminate numerical instability in discontinuous regions without degrading the accuracy in smooth regions. However, HWENO and simple WENO limiters may fail to fully suppress oscillations near discontinuities, while WENO limiters introduce an excessive computational cost and dissipation. Therefore, the von Leer TVD limiter with TVB detection is adopted for underwater explosion simulations to balance accuracy and efficiency.
The limiter can be applied to conservative or characteristic variables. Studies show that applying the limiter to characteristic variables enhances numerical stability and reduces the number of cells requiring limiting. Let Rx denote the matrix of right eigenvectors of the conservative vector U. The characteristic variables W are defined as
W = R x 1 U
The TVD limiter (with TVB detection) is formulated as
W i ( 1 ) = TVB _ MINMOD W i ( 1 ) , W i ( 0 ) W i 1 ( 0 ) , W i + 1 ( 0 ) W i ( 0 ) , d x , M
where
R x = 1 1 1 u c u u + c h u c h 1 / b 1 h + u c , R x 1 = 1 + b 1 ( u 2 h ) 2 + u 2 c ( b 1 u 2 + 1 2 c ) b 1 2 b 1 ( u 2 h ) b 1 u b 1 1 + b 1 ( u 2 h ) 2 u 2 c b 1 u 2 + 1 2 c b 1 2
h = (E + p)/ρ, b1 = Γ/c2, Γ = pe/ρ. For JWL gases: Γ = ω, b1 =ω/c2.
W i ( 0 ) = R x 1 U i ( 0 ) , W i 1 ( 0 ) = R x 1 U i 1 ( 0 ) ,   W i + 1 ( 0 ) = R x 1 U i + 1 ( 0 ) , W i ( 1 ) = R x 1 U i ( 1 )
TVB _ MINMOD a , b , c , h , M = a = a   if   a M h 2 a = MINMOD ( a , b , c )   otherwise
MINMOD a , b , c = sgn ( a ) m i n ( a , b , c )   if   sgn ( a ) = sgn ( b ) = sgn ( c ) 0 otherwise
For the third-order accuracy, Wi(2) = Rx−1·Ui(2),when the nonlinear slope limiter is applied, Wi(2) = 0 is enforced. After completing the slope limiting on the characteristic variables, the results are transformed back to conservative variables as follows
U i ( 1 ) = R x W i ( 1 ) , U i ( 2 ) = R x W i ( 2 )
The limiter is applied at each RK substep to ensure stable, oscillation-free results.

2.3.2. Gas–Water Interface Treatment

For gas–water interactions, the method first solves each fluid domain independently under the assumption of a single fluid, then imposes boundary conditions near the interface.
The Level Set equation is used to track the moving interface, where ϕ(x,t) represents the signed distance from each grid point to the interface
𝜕 ϕ ( x , t ) 𝜕 t + u ϕ ( x , t ) = 0
where u = (u,v,w) is the fluid velocity in the Eulerian grid.
For a 1D interface located at element i, the Riemann problem is defined as
U I = ( U i 1 , U i + 1 )
Here, UI represents the interface state, defined as UI = (UIL, UIR); UIL and UIR denote the left and right states at the interface, respectively, and denotes the Riemann solver. The extrapolation technique is illustrated in Figure 3.

2.4. Numerical Validation of Solution Method

Underwater free-field explosions, particularly spherical charge explosions, serve as fundamental scenarios for studying underwater blast phenomena. To validate the accuracy and feasibility of the numerical approach, this section replicates the simulation case from Wardlaw [28], who employed the Arbitrary Lagrangian–Eulerian (ALE) method to model the explosion of a 28 kg TNT charge at a water depth of 178 m. In the computational model, the TNT charge is replaced by a high-pressure bubble with an equivalent volume and internal energy, where the bubble radius is derived from the mass. The parameters of the JWL equation of state for TNT are listed in Table 1. Wardlaw’s simulations [28] covered both the early-stage pressure field and pressure time-history calculations (C1) and long-term bubble pulsation radius calculations (C2). Table 2 summarizes the initial conditions for subcases C1 and C2.
For subcase C1, the computational domain spans [0, 10 m], with an Eulerian grid resolution of 1 mm. Subcase C2 employs a domain of [0, 100 m], where the gas and water regions are discretized with grid sizes of 0.5 mm and 2.5 mm, respectively. To ensure temporal accuracy over prolonged simulations, a third-order RK method is adopted. The results of C1 and C2 are presented in Figure 4 and Figure 5, respectively.
Through numerical simulations and a comparison of the results obtained by the proposed method with Wardlaw’s experimental data, a high degree of agreement is observed, demonstrating that this method can effectively address the multi-medium problem involving JWL gas and water.

3. Numerical Model and Results

3.1. Numerical Simulation Setup

The explosive is approximated as a sphere, and a free-field spherically symmetric underwater explosion model is established. The computational domain spans [0, 50 m], with a locally refined region for detonation products within [0, 0.5 m]. The initial parameters for the JWL equation of state include the initial density and initial internal energy per unit mass of the explosive. The Euler domain is spatially discretized using the DG method, and the temporal domain is discretized using a third-order RK scheme.

3.1.1. Material Parameters

The TNT explosive is modeled using the Jones–Wilkins–Lee equation of state. The JWL parameters, based on Dobratz’s work [42], are as follows: initial density ρc0 = 1630  kg/m3, initial internal energy per unit mass eg0 = 3.681 MJ/kg, and constants A = 373.8 GPa, B = 3.747 GPa, R1 = 4.15, R2 = 0.9, and ω = 0.35. The material parameters are summarized in Table 1 [42].

3.1.2. Case Configurations

The experimental data for validating the numerical method are derived from Swift Jr.’s work [43]. Choi et al. [44] further validated their numerical simulations using this experimental dataset, with the results exhibiting a strong agreement between computational predictions and empirical observations. The validation experiments are described as follows: Two free-field tests were conducted using TNT charges equivalent to 0.227 kg, with charge depths of 182.88 m and 91.44 m. Underwater free-field pressure sensors were placed in the water domain at 0.69 m from the initial bubble center. Based on the measured pressure time-history curves at the 182.88 m charge depth and bubble radius time-history curves at both 182.88 m and 91.44 m charge depths, the proposed method was used to correct the initial explosive conditions in the numerical simulations, ensuring the alignment between numerical and experimental results.
For the validation against the Zamyshlyayev empirical formulas, the cases include a 1 kg TNT equivalent charge at a depth of 100 m, with standoff distances of 1.0 m, 4.0 m, and 7.0 m.
For the validation against the Geers–Hunter model, the cases involve a 1 kg TNT equivalent charge at a depth of 100 m, with standoff distances of 2.0 m, 3.5 m, and 5.0 m.
Details of the validation cases are provided in Table 3.

3.2. Grid Convergence Analysis

To enhance the computational efficiency while ensuring the accuracy of shock wave pressure peaks and bubble pulsation periods, three grid schemes for the gas domain (denoted as Mg1, Mg2, and Mg3) and water domain (denoted as Mw1, Mw2, and Mw3) were proposed. A comparison of the pressure time-history curves and bubble radius time-history curves for different grid schemes is presented in Figure 6 and Figure 7. Specifically, for the gas domain grid sizes of 0.7 mm, 1.0 mm, and 1.4 mm were tested while maintaining a constant water domain grid size of 2 mm. The results demonstrated that a gas domain grid size of 1.0 mm (paired with a water domain grid size of 2 mm) achieved shock wave pressure peaks and bubble pulsation periods comparable to those obtained with the finer 0.7 mm gas domain grid. Consequently, the optimal grid configuration was determined as follows: a gas domain grid size of 1.0 mm (totaling 500 grids) and a remaining water domain grid size of 2 mm (totaling 24,750 grids).
Detailed grid division schemes are summarized in Table 4.
A grid sensitivity study indicates that further refinement does not significantly improve the computational accuracy. Selecting a gas domain grid size of 1 mm for Mg2 and a water domain grid size of 2 mm for Mw2 effectively simulates underwater explosion loads.

3.3. Results

3.3.1. Comparison with Swift Experiment

For the case with a charge depth of 182.88 m, the initial shock wave pressure peak extracted from the pressure time-history curve was 45.2 MPa, showing a 7.0% deviation compared to the experimental value of 48.6 MPa. The bubble pulsation period calculated from the initial parameters was 14.5 ms, resulting in an 8.8% error relative to the experimental period of 15.9 ms. To address these discrepancies, the eg0 was increased by a factor of 1.3 to 4.7853 MJ/kg. Recalculations with the adjusted parameters yielded an updated shock wave pressure peak of 48.7 MPa, achieving a 0.2% error compared to the experimental result. The bubble pulsation period, determined from the timing of the secondary shock wave peak in the revised pressure time-history curve, was 16.2 ms, corresponding to a 1.9% error relative to the experimental value of 15.9 ms. This confirmed the validity of the initial condition corrections.
For the 91.44 m charge depth case, experimental pressure data were unavailable in Reference [43], so only the bubble pulsation period was corrected. The experimental bubble pulsation period was 26.7 ms, while the initial simulation yielded a period of 24.1 ms (9.7% error). By reducing the explosive density to 1390 kg/m3 (thereby increasing the explosive volume to extend the bubble dynamics), the recalculated bubble radius time-history curve exhibited a pulsation period of 26.9 ms, achieving a 0.7% error.
The errors in pressure peaks and bubble pulsation periods for Case No.1 and Case No.2, before and after corrections to the JWL equation of state parameters, are summarized in Table 5. The pressure and bubble radius time-history curves for Case No.1 and Case No.2, both pre- and post-correction, are presented in Figure 8 and Figure 9.

3.3.2. Comparison with Zamyshlyayev Empirical Formulas

The feasibility of the corrected initial conditions for underwater explosion simulations was validated by comparing results with those derived from the Zamyshlyayev empirical formulas (Section 2.2). Validation cases employed a 1 kg TNT equivalent charge at a depth of 100 m with standoff distances of 1.0, 4.0, and 7.0 m (Case No.3–Case No.5). The errors in pressure peaks and bubble pulsation periods for Case No.3–Case No.5, before and after corrections to the JWL equation of state parameters, are summarized in Table 6. The pressure and bubble radius time-history curves for Case No.3–Case No.5, both pre- and post-correction, are presented in Figure 10, Figure 11, Figure 12 and Figure 13.
For Case No.3–Case No.5, the initial shock wave pressure peaks extracted from the pressure time-history curves were 52.3, 11.3, and 6.8 MPa, respectively. These values deviated by 1.9%, 5.0%, and 0% from the Zamyshlyayev empirical results (53.3, 11.9, and 6.8 MPa, respectively), which incorporated the hydrostatic pressure at the 100 m depth. Consequently, the specific internal energy per unit mass of the explosive eg0 was retained.
The bubble pulsation periods, determined from the timing of secondary shock wave peaks in the initial simulations, were 37.9, 39.9, and 41.8 ms, corresponding to errors of 10.6%, 9.9%, and 9.7% relative to the empirical formula results (42.4, 44.3, and 46.3 ms). To mitigate these errors, the explosive density was reduced to 1400 kg/m3, thereby increasing the explosive volume to prolong the bubble pulsation period. Post-correction simulations yielded bubble pulsation periods of 42.5, 44.4, and 46.4 ms, achieving errors of 0.2% for all cases. The revised shock wave pressure peaks were 53.9, 11.7, and 7.1 MPa, with errors of 1.1%, 1.7%, and 4.4% compared to the empirical results.
As the standoff distance increases, the finite propagation time of shock waves in water leads to a growing temporal discrepancy between the detected pulsation peak and the actual bubble collapse moment. For Case No.5, the increased pressure peak error after the correction arises from a trade-off: while the initial conditions already provided highly accurate results for near-field pressure predictions, improving the accuracy of the bubble pulsation period necessitated increasing the bubble volume, thereby elevating the total energy of the gas phase.

3.3.3. Comparison with Geers–Hunter Model

To validate the feasibility of the corrected initial conditions for underwater explosion simulations, results were compared with those derived from the Geers–Hunter model (Section 2.2). Validation cases employed a 1 kg TNT equivalent charge at a depth of 100 m with standoff distances of 2.0, 3.5, and 5.0 m (Case No.6–Case No.8). The errors in pressure peaks and bubble pulsation periods for Case No.6–Case No.8, before and after corrections to the JWL equation of state parameters, are summarized in Table 7. The pre- and post-correction pressure and bubble radius time-history curves for these cases are illustrated in Figure 14, Figure 15, Figure 16 and Figure 17.
For Case No.6–Case No.8, the initial shock wave pressure peaks extracted from the pressure time-history curves were approximately 23.2, 12.9, and 9.1 MPa, respectively. These values deviated by 3.3%, 0%, and 3.4% from the Geers–Hunter model results (24.0, 12.9, and 8.8 MPa, respectively), which incorporated the hydrostatic pressure at a 100 m depth. Consequently, the specific internal energy per unit mass of the explosive eg0 was retained.
The bubble pulsation periods, determined from the timing of secondary shock wave peaks in the initial simulations, were 38.6, 39.5, and 40.5 ms, corresponding to errors of 6.3%, 6.6%, and 6.7% relative to the Geers–Hunter model results (41.2, 42.3, and 43.2 ms). To mitigate these errors, the explosive density was reduced to 1525 kg/m³, thereby increasing the explosive volume to prolong the bubble pulsation period. Post-correction simulations yielded bubble pulsation periods of 40.6, 41.6, and 42.5 ms, achieving errors of 1.5%, 1.7%, and 1.6% compared to the Geers–Hunter model. The revised shock wave pressure peaks were 23.4, 13.0, and 9.2 MPa, with errors of 2.5%, 0.8%, and 4.5% relative to the Geers–Hunter model results. Our methodology prioritizes simultaneous compliance with the dual criteria (pressure and period errors ≤ 5%), as exceeding this threshold for either parameter would invalidate the explosive’s calibration. When the initial pressure peak is already accurate (e.g., <3.4% error), further adjustments to improve the bubble pulsation period may slightly increase the pressure error (e.g., from 3.4% to 4.5%) but ensure that both parameters remain within the 5% error threshold. This balance reflects the compromise inherent in multi-parameter optimization, where slight deviations in one parameter are tolerated to achieve global accuracy across all metrics.
The small errors in shock wave pressure peaks, both before and after correction, demonstrate the high accuracy of the numerical simulations in predicting shock wave dynamics. The further reduction in errors post-correction indicates that the selected initial explosive parameters closely align with the Geers–Hunter model, with the correction method exerting a minor yet observable refinement effect on pressure peak calculations.
The larger initial errors in bubble pulsation periods highlight inherent deviations in simulating bubble dynamics. However, adjusting the explosive density significantly reduced these errors, underscoring the pronounced impact of the correction method on improving the bubble pulsation period accuracy. This confirms the method’s efficacy in refining gas-phase energy and volume interactions.

4. Conclusions

The corrected initial conditions method for explosives proposed in this study was validated through comparisons with experimental data and empirical formulas across multiple working conditions.
The results demonstrate that this method effectively compensates for load discrepancies caused by inaccuracies in the JWL equation of state parameters. After correction, the maximum error in shock wave pressure peaks was reduced to less than 4.5%, and the maximum error in bubble pulsation periods remained below 1.9% across all tested conditions. Additionally, the numerical methods employed in this study exhibited a strong accuracy and feasibility in addressing complex multiphase problems, such as underwater explosions, providing an effective numerical framework for related research fields.
By adjusting two key parameters—the initial density and specific internal energy per unit mass of the explosive—errors in shock wave pressure peaks and bubble pulsation periods were significantly reduced, enabling the accurate prediction of underwater explosion loads. Furthermore, validating explosive parameters in 1D free-field scenarios ensures their reliability for generating precise results in more complex applications, such as near-field underwater explosions or 3D structural response analyses. This methodology decouples load prediction errors from structural modeling uncertainties, thereby mitigating challenges arising from multi-factor interactions.
The research presented in this study alleviates computational burdens in advanced underwater explosion simulations by eliminating interference factors, enhancing efficiency. It presents critical implications for naval ship anti-explosion design, explosive power regulation, and safety assessments of underwater structures.

Author Contributions

Conceptualization, Z.J., C.Y. and X.K.; methodology, Z.J. and C.Y.; software, Z.J.; validation, Z.L.; formal analysis, W.X.; investigation, W.X.; resources, Z.J. and C.Y.; data curation, Z.L.; writing—original draft preparation, Z.J. and W.X.; writing—review and editing, Z.J., C.Y. and X.K.; visualization, W.X. and X.K.; supervision, X.K.; project administration, Z.J.; funding acquisition, Z.J. and C.Y. All authors have read and agreed to the published version of the manuscript.

Funding

This research was funded by the National Natural Science Foundation of China (NSFC), grant number 12202277 and 12372358.

Data Availability Statement

The data presented in this study are available upon request.

Conflicts of Interest

The authors declare no conflicts of interest.

References

  1. Rajendran, R.; Lee, J.M. Blast loaded plates. Mar. Struct. 2009, 22, 99–127. [Google Scholar] [CrossRef]
  2. Gong, Y.; Zhang, W.; Du, Z. Damage mechanisms of a typical simplified hull girder with thinner plates subjected to near-field underwater explosions. Ocean Eng. 2023, 285, 115403. [Google Scholar] [CrossRef]
  3. Lai, Z.; Deng, S.; Qin, J.; Chi, H.; Meng, X.; Yang, X.; Huang, R. Investigation on bubble load characteristics of near-field underwater explosion. Ocean Eng. 2023, 284, 115215. [Google Scholar] [CrossRef]
  4. Wen, Y.; Qin, J.; Lai, Z.; Meng, X.; Yang, X.; Chi, H.; Chen, Y.; Huang, R. Experimental and numerical simulation investigation of cavitation phenomenon during bubble pulsation process. Int. J. Impact Eng. 2024, 186, 104891. [Google Scholar] [CrossRef]
  5. Praba, R.P.S.; Ramajeyathilagam, K. Numerical investigations on the large deformation behaviour of ring stiffened cylindrical shell subjected to underwater explosion. Appl. Ocean Res. 2020, 101, 102262. [Google Scholar] [CrossRef]
  6. Yao, X.; Zhao, K.; Shi, D. Study on the effectiveness of impact factor in underwater explosion model test. Int. J. Impact Eng. 2024, 185, 104839. [Google Scholar] [CrossRef]
  7. Kong, X.; Zhou, H.; Zheng, C.; Pei, Z.; Yuan, T.; Wu, W. Research on the dynamic buckling of a typical deck grillage structure subjected to in-plane impact Load. Mar. Struct. 2021, 78, 103003. [Google Scholar] [CrossRef]
  8. Chen, S.; Qin, J.; Deng, S.; Meng, X.; Huang, R.; Yang, X. Experimental and numerical studies on fixed steel sheets subjected to underwater explosion. Materials 2022, 15, 6419. [Google Scholar] [CrossRef]
  9. Barras, G.; Souli, M.; Aquelet, N.; Couty, N. Numerical simulation of underwater explosions using an ALE method. The pulsating bubble phenomena. Ocean Eng. 2012, 41, 53–66. [Google Scholar] [CrossRef]
  10. Zhang, A.; Yang, W.; Huang, C.; Ming, F. Numerical simulation of column charge underwater explosion based on SPH and BEM combination. Comput. Fluids 2013, 71, 169–178. [Google Scholar] [CrossRef]
  11. Zong, Z.; Zhao, Y.; Li, H. A numerical study of whole ship structural damage resulting from close-in underwater explosion shock. Mar. Struct. 2013, 31, 24–43. [Google Scholar] [CrossRef]
  12. Gan, N.; Liu, L.T.; Yao, X.L.; Wang, J.X.; Wu, W.B. Experimental and numerical investigation on the dynamic response of a simplified open floating slender structure subjected to underwater explosion bubble. Ocean Eng. 2021, 219, 108308. [Google Scholar] [CrossRef]
  13. Li, X.; Zhang, C.; Wang, X.; Hu, X. Numerical study of underwater shock wave by a modified method of characteristics. J. Appl. Phys. 2014, 115, 104905. [Google Scholar] [CrossRef]
  14. Gao, Y.; Oterkus, S. Peridynamic analysis of marine composites under shock loads by considering thermomechanical coupling effects. J. Mar. Sci. Eng. 2018, 6, 38. [Google Scholar] [CrossRef]
  15. Li, G.; Shi, D.; Chen, Y.; Yao, X.; Wang, Z.; Helal, W.M.K. A study on damage characteristics of double-layer cylindrical shells subjected to underwater contact explosion. Int. J. Impact Eng. 2023, 172, 104428. [Google Scholar] [CrossRef]
  16. Phan, T.-H.; Nguyen, V.-T.; Duy, T.-N.; Kim, D.-H.; Park, W.-G. Numerical study on simultaneous thermodynamic and hydrodynamic mechanisms of underwater explosion. Int. J. Heat Mass Tran. 2021, 178, 121581. [Google Scholar] [CrossRef]
  17. Zhou, Z.; Liu, J.; Wang, H.; Zhou, X. Experimental and numerical investigation on cavitation collapse reloading and bubble evolution for close-in and contact underwater explosion. Ocean Eng. 2024, 293, 116549. [Google Scholar] [CrossRef]
  18. Huang, R.; Jiang, Y.; Qin, J.; Meng, X.; Chi, H.; Yang, X.; Zheng, X.; Lai, Z. Investigation on the coupling damage effects of ships subjected to near-field underwater explosion loads. Mar. Struct. 2024, 98, 103664. [Google Scholar] [CrossRef]
  19. Lin, S.; Wang, J.; Liu, L.; Li, H.; Ma, T.; Tang, K. Research on damage effect of underwater multipoint synchronous explosion shock waves on air-backed clamped circular plate. Ocean Eng. 2021, 240, 109985. [Google Scholar] [CrossRef]
  20. Mao, W.; Zhong, M.; Xie, X.; Ma, H.; Yang, G.; Fan, L. Research on the dynamic response of pressurized cylindrical shell structures subjected to a near-field underwater explosion. AIP Adv. 2023, 13, 025046. [Google Scholar] [CrossRef]
  21. Huang, R.; Chen, Y.; Qin, J.; Meng, X.; Wen, Y.; Yang, X.; Lai, Z. Investigation on cavitation phenomena and load characteristics of fixed square plates subjected to near-field underwater explosion. Ocean Eng. 2024, 295, 116905. [Google Scholar] [CrossRef]
  22. Fan, Y.; Chen, T.; Yang, G.; Cui, X.; Lu, W.; Wang, G.; Tian, B. Experimental investigation on dynamic response of concrete gravity dam under shock wave and bubble pulsation. Eng. Struct. 2024, 318, 118796. [Google Scholar] [CrossRef]
  23. Taylor, G.I. The pressure and impulse of submarine explosion waves on plates. Sci. Pap. GI Taylor 1941, 3, 287–303. [Google Scholar]
  24. Cole, R.H. Underwater Explosions. Phys. Today 1948, 1, 35. [Google Scholar] [CrossRef]
  25. Zamyshlyaev, B.V.; Yakovlev, Y.S. Dynamic Loads in Underwater Explosion; Naval Intelligence Support Center: Washington, DC, USA, 1973. [Google Scholar]
  26. Zhang, A.; Li, S.; Cui, P.; Li, S.; Liu, Y. A unified theory for bubble dynamics. Phys. Fluids 2023, 35, 033323. [Google Scholar] [CrossRef]
  27. Souers, P.C.; Wu, B.; Haselman, L.C. Detonation Equation of State at LLNL; Lawrence Livermore National Laboratory: Livermore, CA, USA, 1996. [Google Scholar]
  28. Wardlaw, A. Underwater Explosion Test Cases; IHTR-2069; Office of Naval Research: Arlington, VA, USA, 1998. [Google Scholar]
  29. Xu, L.; Liu, T. Modified ghost fluid method as applied to fluid-plate interaction. Adv. Appl. Math. Mech. 2014, 6, 24–48. [Google Scholar] [CrossRef]
  30. Cao, L.; Fei, W.; Grosshans, H.; Cao, N. Simulation of underwater explosions initiated by high-pressure gas bubbles of various initial shapes. Appl. Sci. 2017, 7, 880. [Google Scholar] [CrossRef]
  31. Gao, P.; Wang, Q.; Du, Z.; Yan, M.; Zhang, L.; Zhang, S. Experimental and numerical investigation on displacement damage effect of caisson wharves subjected to underwater explosion. Ocean Eng. 2024, 307, 118170. [Google Scholar] [CrossRef]
  32. Pandare, A.K.; Waltz, J.; Bakosi, J. A reconstructed discontinuous Galerkin method for multi-material hydrodynamics with sharp interfaces. Int. J. Numer. Methods Fluids 2020, 92, 874–898. [Google Scholar] [CrossRef]
  33. Wilkinson, S.D.; Barton, P.T.; Nikiforakis, N. A thermal equilibrium approach to modelling multiple solid–fluid interactions with phase transitions, with application to cavitation. Int. J. Multiph. Flow 2022, 157, 104234. [Google Scholar] [CrossRef]
  34. Maltsev, V.; Skote, M.; Tsoutsanis, P. High-order hybrid DG-FV framework for compressible multi-fluid problems on unstructured meshes. J. Comput. Phys. 2024, 502, 112819. [Google Scholar] [CrossRef]
  35. Jin, Z.; Yin, C.; Chen, Y.; Cui, Y.D.; Khoo, B.C.; Jiao, S.; Hua, H. Study on the cavitation effects induced by the interaction between underwater blast and various boundaries. Ocean Eng. 2021, 222, 108596. [Google Scholar] [CrossRef]
  36. Yu, J.; Liu, J.; Wang, H.; Wang, J.; Zhang, L.; Liu, G. Numerical simulation of underwater explosion cavitation characteristics based on phase transition model in compressible multicomponent fluids. Ocean Eng. 2021, 240, 109934. [Google Scholar] [CrossRef]
  37. Xu, L.; Liu, T. Accuracies and conservation errors of various ghost fluid methods for multi-medium Riemann problem. J. Comput. Phys. 2011, 230, 4975–4990. [Google Scholar] [CrossRef]
  38. Wang, C.W.; Liu, T.G.; Khoo, B.C. A real ghost fluid method for the simulation of multimedium compressible flow. SIAM J. Sci. Comput. 2006, 28, 278–302. [Google Scholar] [CrossRef]
  39. Zhao, Z.; Rong, J.; Zhang, S. A numerical study of underwater explosions based on the ghost fluid method. Ocean Eng. 2022, 247, 109796. [Google Scholar] [CrossRef]
  40. Wu, W.; Liu, Y.; Zhang, A.; Liu, M. An h-adaptive local discontinuous Galerkin method for second order wave equation: Applications for the underwater explosion shock hydrodynamics. Ocean Eng. 2022, 264, 112526. [Google Scholar] [CrossRef]
  41. Fu, M.; Lu, T. A General Cavitation Model for the Highly Nonlinear Mie-Grüneisen Equation of State. Numer. Math.-Theory Methods Appl. 2021, 14, 1110–1135. [Google Scholar]
  42. Dobratz, B.M. Properties of Chemical Explosives and Explosive Simulants; California University: Livermore, CA, USA, 1972. [Google Scholar]
  43. Swift, E.; Decius, J.C. Measurement of Bubble Pulse Phenomena, III. Radius and Period Studies in Underwater Explosion Research; Office of Naval Research: Washington, DC, USA, 1950. [Google Scholar]
  44. Choi, K.; Kim, H.; Kim, C. Effects of phase change in double underwater explosion bubbles. Ocean Eng. 2024, 308, 118254. [Google Scholar] [CrossRef]
Figure 1. Schematic diagram of initial condition correction process.
Figure 1. Schematic diagram of initial condition correction process.
Jmse 13 00759 g001
Figure 2. Solution process.
Figure 2. Solution process.
Jmse 13 00759 g002
Figure 3. Schematic of gas–water interface extrapolation technique.
Figure 3. Schematic of gas–water interface extrapolation technique.
Jmse 13 00759 g003
Figure 4. Comparisons between calculations by RKDG and results presented by Wardlaw (1998) [28] for TNT-explosive underwater explosion in free field: (a) pressure fields and (b) pressure histories.
Figure 4. Comparisons between calculations by RKDG and results presented by Wardlaw (1998) [28] for TNT-explosive underwater explosion in free field: (a) pressure fields and (b) pressure histories.
Jmse 13 00759 g004
Figure 5. Comparisons between calculated bubble radius using RKDG and results presented by Wardlaw (1998) [28] for bubble pulse problem in free field.
Figure 5. Comparisons between calculated bubble radius using RKDG and results presented by Wardlaw (1998) [28] for bubble pulse problem in free field.
Jmse 13 00759 g005
Figure 6. Mesh convergence analysis for the gas domain: (a) pressure time-history curves and (b) bubble radius time-history curves.
Figure 6. Mesh convergence analysis for the gas domain: (a) pressure time-history curves and (b) bubble radius time-history curves.
Jmse 13 00759 g006
Figure 7. Mesh convergence analysis for the water domain: (a) pressure time-history curves and (b) bubble radius time-history curves.
Figure 7. Mesh convergence analysis for the water domain: (a) pressure time-history curves and (b) bubble radius time-history curves.
Jmse 13 00759 g007
Figure 8. Pressure and bubble radius histories of Validation 1.
Figure 8. Pressure and bubble radius histories of Validation 1.
Jmse 13 00759 g008
Figure 9. Bubble radius history of Validation 1 and 2.
Figure 9. Bubble radius history of Validation 1 and 2.
Jmse 13 00759 g009
Figure 10. Pressure and bubble radius histories of Validation 3.
Figure 10. Pressure and bubble radius histories of Validation 3.
Jmse 13 00759 g010
Figure 11. Pressure and bubble radius histories of Validation 4.
Figure 11. Pressure and bubble radius histories of Validation 4.
Jmse 13 00759 g011
Figure 12. Pressure and bubble radius histories of Validation 5.
Figure 12. Pressure and bubble radius histories of Validation 5.
Jmse 13 00759 g012
Figure 13. Pressure history of Validation 3~5 (corrected).
Figure 13. Pressure history of Validation 3~5 (corrected).
Jmse 13 00759 g013
Figure 14. Pressure and bubble radius histories of Validation 6.
Figure 14. Pressure and bubble radius histories of Validation 6.
Jmse 13 00759 g014
Figure 15. Pressure and bubble radius histories of Validation 7.
Figure 15. Pressure and bubble radius histories of Validation 7.
Jmse 13 00759 g015
Figure 16. Pressure and bubble radius histories of Validation 8.
Figure 16. Pressure and bubble radius histories of Validation 8.
Jmse 13 00759 g016
Figure 17. Pressure history of Validation 6~8 (corrected).
Figure 17. Pressure history of Validation 6~8 (corrected).
Jmse 13 00759 g017
Table 2. Initial conditions for subcases C1 and C2.
Table 2. Initial conditions for subcases C1 and C2.
Caser (m)Fluid Leftρ0L (kg/m3)p0L (GPa)u0L (m/s)Fluid Rightρ0R (kg/m3)p0R (Pa)u0R (m/s)
C10.16JWL16307.800Water1000.01.0 × 1050
C20.16JWL16307.800Water1000.381.0 × 1050
Table 3. Validation case information.
Table 3. Validation case information.
Case No.Charge Quantity (kg)Charge Depth (m)Detonation Distance (m)Contrast Object
10.227182.880.69Test of Swift
20.22791.440.69
31.01001.0Empirical formula of Zamyshlyayev
41.01004.0
51.01007.0
61.01002.0Model of Geers–Hunter
71.01003.5
81.01005.0
Table 4. Grid division scheme.
Table 4. Grid division scheme.
Grid Division SchemeGas Domain Grid Size (mm)Water Domain Grid Size (mm)
Mg10.72.0
Mg21.0
Mg31.4
Mw11.01.4
Mw22.0
Mw32.8
Table 5. Errors in pressure peaks and bubble pulsation periods for Case No.1 and Case No.2 before and after corrections.
Table 5. Errors in pressure peaks and bubble pulsation periods for Case No.1 and Case No.2 before and after corrections.
Case No.eg0 Variationρc0 VariationPressure Peak ErrorPulsation Period Error
1eg0→1.3eg0-7.0%→0.2%8.8%→1.9%
2-1630→1390-9.7%→0.7%
Table 6. Errors in pressure peaks and bubble pulsation periods for Case No.3–Case No.5 before and after corrections.
Table 6. Errors in pressure peaks and bubble pulsation periods for Case No.3–Case No.5 before and after corrections.
Case No.eg0 Variationρc0 VariationPressure Peak ErrorPulsation Period Error
3-1630→14001.9%→1.1%10.6%→0.2%
45.0%→1.7%9.9%→0.2%
50%→4.4%9.7%→0.2%
Table 7. Errors in pressure peaks and bubble pulsation periods for Case No.6–Case No.8 before and after corrections.
Table 7. Errors in pressure peaks and bubble pulsation periods for Case No.6–Case No.8 before and after corrections.
Case No.eg0 Variationρc0 VariationPressure Peak ErrorPulsation Period Error
6-1630→15253.3%→2.5%6.3%→1.5%
70%→0.8%6.6%→1.7%
83.4%→4.5%6.7%→1.6%
Disclaimer/Publisher’s Note: The statements, opinions and data contained in all publications are solely those of the individual author(s) and contributor(s) and not of MDPI and/or the editor(s). MDPI and/or the editor(s) disclaim responsibility for any injury to people or property resulting from any ideas, methods, instructions or products referred to in the content.

Share and Cite

MDPI and ACS Style

Jin, Z.; Xu, W.; Yin, C.; Lei, Z.; Kong, X. Correction Method for Initial Conditions of Underwater Explosion. J. Mar. Sci. Eng. 2025, 13, 759. https://doi.org/10.3390/jmse13040759

AMA Style

Jin Z, Xu W, Yin C, Lei Z, Kong X. Correction Method for Initial Conditions of Underwater Explosion. Journal of Marine Science and Engineering. 2025; 13(4):759. https://doi.org/10.3390/jmse13040759

Chicago/Turabian Style

Jin, Zeyu, Wentao Xu, Caiyu Yin, Zhiyang Lei, and Xiangshao Kong. 2025. "Correction Method for Initial Conditions of Underwater Explosion" Journal of Marine Science and Engineering 13, no. 4: 759. https://doi.org/10.3390/jmse13040759

APA Style

Jin, Z., Xu, W., Yin, C., Lei, Z., & Kong, X. (2025). Correction Method for Initial Conditions of Underwater Explosion. Journal of Marine Science and Engineering, 13(4), 759. https://doi.org/10.3390/jmse13040759

Note that from the first issue of 2016, this journal uses article numbers instead of page numbers. See further details here.

Article Metrics

Back to TopTop