Risk-Aware Vessel Scheduling and Routing Optimization with CVaR and LSTM-MSNet Prediction
Abstract
1. Introduction
2. Literature Review
2.1. Ship Deployment and Routing Optimization
2.2. Speed Optimization and Container Arrival Rates Impacting by Weather Conditions
2.3. Feasibility Analysis of Hybrid Algorithms
2.4. Contributions
- (1)
- Our study aims to optimize the economic and environmental benefits for shipping companies. Based on market realities, we address the profit fluctuations caused by demand and freight rate volatility in the spot market. These fluctuations are typically driven by factors such as seasonality, market competition, and macroeconomic conditions. To manage the risks associated with spot market volatility, we introduce the CVaR metric, which allows us to accurately track and manage demand fluctuations, thereby reducing the associated risks. Additionally, contract shipping also plays a crucial role. By signing long-term contracts with manufacturers and large retailers, liner companies can ensure stable cargo flow and income. However, compared to spot transportation, while contract transportation provides stability, the prices for transporting goods are significantly lower. To balance stability and profitability, we need to strategically allocate contract and spot container transportation capacity at each port.
- (2)
- We develop a sailing speed reduction incentive strategy for each port to minimize carbon emissions. Our model synthetically considers full real-world factors including vessel chartering costs, vessel delay penalties, fuel costs, vessel chartering income, contract container arrival rates, and contract options. In particular, we consider the impact of severe weather on one leg of the voyage, which forces the vessel to travel at minimum speed or even stagnate.
- (3)
- Finally, we propose a prediction-based optimization modeling framework. We embed an LSTM-MSNet prediction technique to accurately estimate the number of spot and contract containers at each port. Prediction results contribute to capturing the demand fluctuation trends in advance. It enables our optimization scheme to match well as the market changes.
3. Mathematical Modeling
3.1. Problem Description
- (i)
- How to deploy the reasonable heterogeneous fleet allowing for demand fluctuations;
- (ii)
- How to determine the visiting sequence between multi-type vessels and different ports, specifically under the bad-weather delay circumstance;
- (iii)
- How to decrease the delay cost under CVaR.
- (1)
- Vessel type assignment: select the appropriate vessel type for each route to ensure transport requirements are met.
- (2)
- Capacity meets demand: ensure that the allocated vessel capacity meets the cargo transport requirements on each route.
- (3)
- Carbon emission tax: calculate the carbon tax payable for carbon dioxide emissions generated by the voyage.
- (4)
- Delay costs: calculate the corresponding delay costs if the vessel fails to arrive at the port on time or arrives early.
- (5)
- VSRIP participation: consider whether the vessel should participate in the VSRIP for potential benefits.
- (6)
- Dynamic fuel consumption: fuel consumption is dynamically calculated based on the vessel’s sailing speed to optimize fuel costs.
- (1)
- Port of departure selection: determine the appropriate port of departure to improve operational efficiency.
- (2)
- Departure frequency: the frequency of departures of the vessel should meet the established service frequency requirements to ensure service quality.
3.2. Notations
3.3. Baseline Model Without Considering Profit Change Margin
3.4. Extended Model with Handling Conditional Value-At-Risk
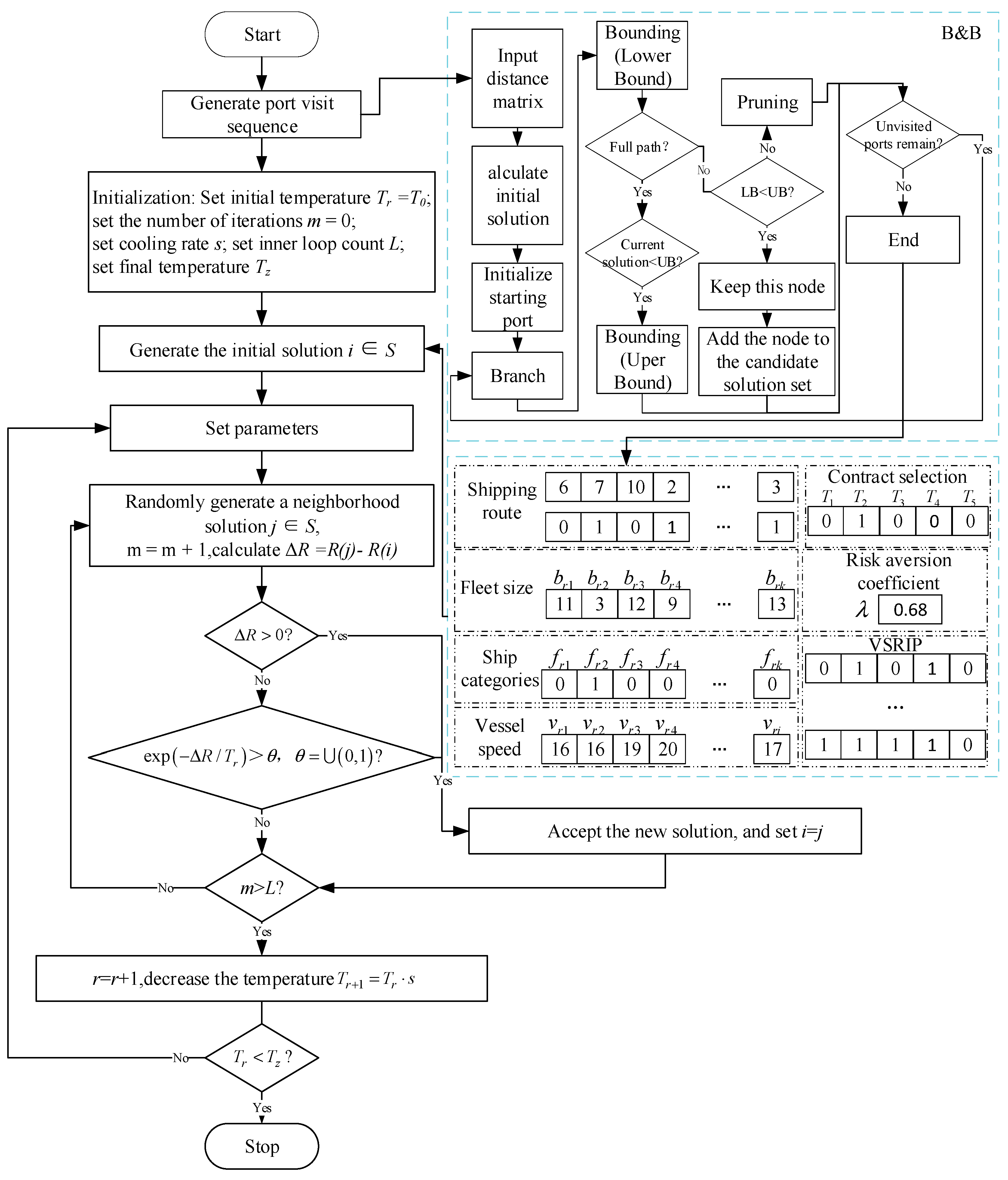
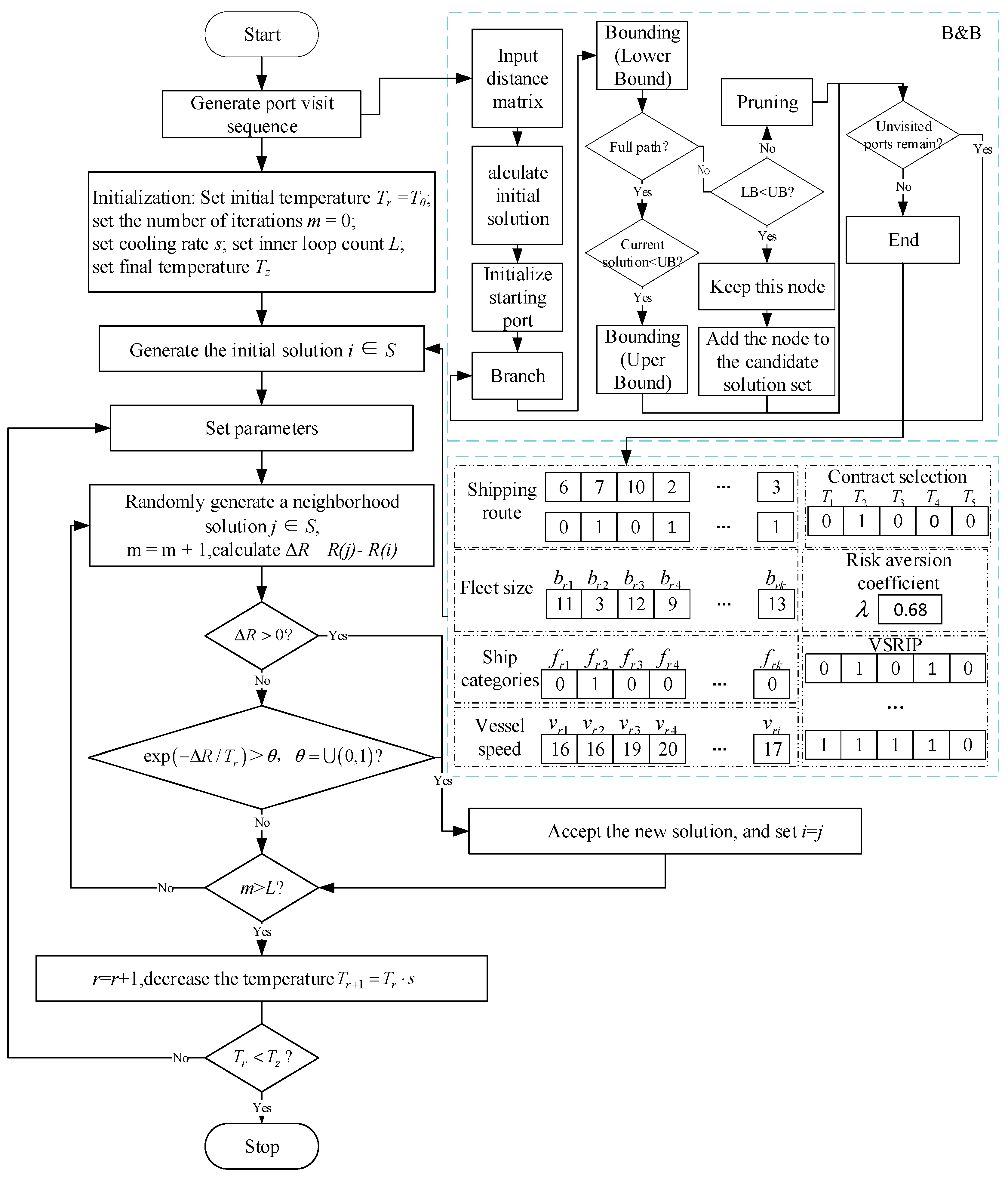
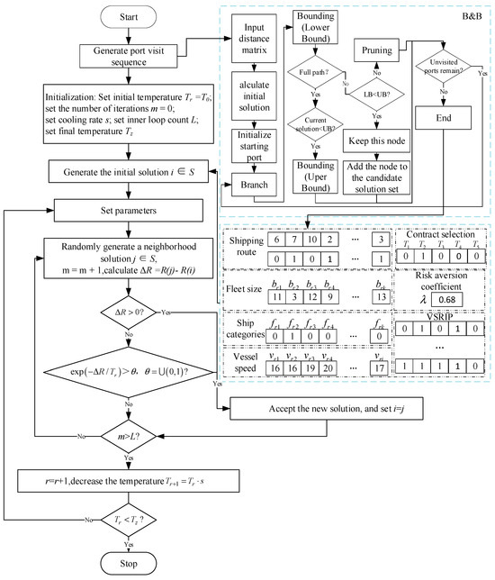
4. Algorithm Solution
4.1. Genetic Algorithm
4.2. Simulated Annealing Algorithm
4.3. Adaptive Large Neighborhood Search Algorithm
5. Prediction Method
5.1. Preprocessing Layer
5.2. Recurrent Layer
5.3. Post-Processing Layer
6. Case Study
6.1. Parameter Settings
6.2. Computational Results
6.2.1. Small-Scale Case
6.2.2. Large-Scale Case
6.3. Sensitivity Analysis
6.3.1. Arrival Rate Analysis
6.3.2. Risk Aversion Level Analysis
6.3.3. Spot Quantity Variation Analysis
6.3.4. Sailing Speeds’ Analysis
7. Conclusions
Author Contributions
Funding
Institutional Review Board Statement
Informed Consent Statement
Data Availability Statement
Conflicts of Interest
References
- Del Rosal, I. Trade effects of liner shipping across world regions. Marit. Bus. Rev. 2024, 9, 2–16. [Google Scholar] [CrossRef]
- Bilican, M.S.; Karatas, M.; Zheng, Y.J.; Turan, H.H.; Deveci, M. A survey of shipping line Container Stowage Planning problems. Expert Syst. Appl. 2024, 255, 124408. [Google Scholar] [CrossRef]
- Wang, Y.; Wang, S. Deploying, scheduling, and sequencing heterogeneous vessels in a liner container shipping route. Transp. Res. Part E Logist. Transp. Rev. 2021, 151, 102365. [Google Scholar] [CrossRef]
- Branchini, R.M.; Armentano, V.A.; Morabito, R. Routing and fleet deployment in liner shipping with spot voyages. Transp. Res. Part C Emerg. Technol. 2015, 57, 188–205. [Google Scholar] [CrossRef]
- Wang, Y.; Meng, Q. Optimizing freight rate of spot market containers with uncertainties in shipping demand and available ship capacity. Transp. Res. Part B Methodol. 2021, 146, 314–332. [Google Scholar] [CrossRef]
- Wang, Y.; Meng, Q.; Kuang, H. Jointly optimizing ship sailing speed and bunker purchase in liner shipping with distribution-free stochastic bunker prices. Transp. Res. Part C Emerg. Technol. 2018, 89, 35–52. [Google Scholar] [CrossRef]
- Godet, A.; Wallner, L.J.M.; Panagakos, G.; Barfod, M.B. Developing correction factors for weather’s influence on the energy efficiency indicators of container ships using model-based machine learning. Ocean Coast. Manag. 2024, 258, 107390. [Google Scholar] [CrossRef]
- International Maritime Organization. Fourth Imo Ghg Study 2020; International Maritime Organization: London, UK, 2020. [Google Scholar]
- Chang, C.C.; Jhang, C.W. Reducing speed and fuel transfer of the green flag incentive program in kaohsiung port taiwan. Transp. Res. Part D Transp. Environ. 2016, 46, 1–10. [Google Scholar] [CrossRef]
- López-Aparicio, S.; Tønnesen, D.; Thanh, T.N.; Neilson, H. Shipping emissions in a Nordic port: Assessment of mitigation strategies. Transp. Res. Part D Transp. Environ. 2017, 53, 205–216. [Google Scholar] [CrossRef]
- Meng, Q.; Wang, S. Liner ship fleet deployment with week-dependent container shipment demand. Eur. J. Oper. Res. 2012, 222, 241–252. [Google Scholar] [CrossRef]
- Bell, M.G.; Liu, X.; Rioult, J.; Angeloudis, P. A cost-based maritime container assignment model. Transp. Res. Part B Methodol. 2013, 58, 58–70. [Google Scholar] [CrossRef]
- Wang, H.; Wang, S.; Meng, Q. Simultaneous optimization of schedule coordination and cargo allocation for liner container shipping networks. Transp. Res. Part E Logist. Transp. Rev. 2014, 70, 261–273. [Google Scholar] [CrossRef]
- Wang, Y.; Meng, Q.; Du, Y. Liner container seasonal shipping revenue management. Transp. Res. Part B Methodol. 2015, 82, 141–161. [Google Scholar] [CrossRef]
- Ng, M. Container vessel fleet deployment for liner shipping with stochastic dependencies in shipping demand. Transp. Res. Part B Methodol. 2015, 74, 79–87. [Google Scholar] [CrossRef]
- Akyüz, M.H.; Lee, C.Y. Service type assignment and container routing with transit time constraints and empty container repositioning for liner shipping service networks. Transp. Res. Part B Methodol. 2016, 88, 46–71. [Google Scholar] [CrossRef]
- Zhao, H.; Meng, Q.; Wang, Y. Probability estimation model for the cancellation of container slot booking in long-haul transports of intercontinental liner shipping services. Transp. Res. Part C Emerg. Technol. 2020, 119, 102731. [Google Scholar] [CrossRef] [PubMed]
- Wang, T.; Meng, Q.; Wang, S.; Qu, X. A two-stage stochastic nonlinear integer-programming model for slot allocation of a liner container shipping service. Transp. Res. Part B Methodol. 2021, 150, 143–160. [Google Scholar] [CrossRef]
- Ma, W.; Zhang, J.; Han, Y.; Zheng, H.; Ma, D.; Chen, M. A chaos-coupled multi-objective scheduling decision method for liner shipping based on the NSGA-III algorithm. Comput. Ind. Eng. 2022, 174, 108732. [Google Scholar] [CrossRef]
- Mehrzadegan, E.; Ghandehari, M.; Ketabi, S. A joint dynamic inventory-slot allocation model for liner shipping using revenue management concepts. Comput. Ind. Eng. 2022, 170, 108333. [Google Scholar] [CrossRef]
- Luo, T.; Chang, D.; Xu, Z.; Hu, X. Empty container leasing and channel coordination in a Dual-Channel container transportation service chain based on joint contracts. Comput. Ind. Eng. 2023, 181, 109334. [Google Scholar] [CrossRef]
- Meng, L.; Ge, H.; Wang, X.; Yan, W.; Han, C. Optimization of ship routing and allocation in a container transport network considering port congestion: A variational inequality model. Ocean Coast. Manag. 2023, 244, 106798. [Google Scholar] [CrossRef]
- Xiang, X.; Liu, C.; Jia, S. Tactical vessel deployment and empty container repositioning considering container turnover times. Comput. Ind. Eng. 2024, 190, 110032. [Google Scholar] [CrossRef]
- Liang, J.; Ma, Z.; Wang, S.; Liu, H.; Tan, Z. Dynamic container slot allocation with empty container repositioning under stochastic demand. Transp. Res. Part E Logist. Transp. Rev. 2024, 187, 103603. [Google Scholar] [CrossRef]
- Wang, Q.; Zheng, J.; Lu, B. Liner shipping hub location and empty container repositioning: Use of foldable containers and container leasing. Expert Syst. Appl. 2024, 237, 121592. [Google Scholar] [CrossRef]
- Zhang, X.; Li, R.; Wang, C.; Xue, B.; Guo, W. Robust optimization for a class of ship traffic scheduling problem with uncertain arrival and departure times. Eng. Appl. Artif. Intell. 2024, 133, 108257. [Google Scholar] [CrossRef]
- Guericke, S.; Tierney, K. Liner shipping cargo allocation with service levels and speed optimization. Transp. Res. Part E Logist. Transp. Rev. 2015, 84, 40–60. [Google Scholar] [CrossRef]
- Lashgari, M.; Akbari, A.A.; Nasersarraf, S. A new model for simultaneously optimizing ship route, sailing speed, and fuel consumption in a shipping problem under different price scenarios. Appl. Ocean Res. 2021, 113, 102725. [Google Scholar] [CrossRef]
- Wang, Y.; Gu, Y.; Wang, T.; Zhang, J. A risk-averse approach for joint contract selection and slot allocation in liner container shipping. Transp. Res. Part E Logist. Transp. Rev. 2022, 164, 102781. [Google Scholar] [CrossRef]
- Li, X.; Sun, B.; Jin, J.; Ding, J. Speed optimization of container ship considering route segmentation and weather data loading: Turning point-time segmentation method. J. Mar. Sci. Eng. 2022, 10, 1835. [Google Scholar] [CrossRef]
- Li, X.; Sun, B.; Jin, J.; Ding, J. Ship speed optimization method combining Fisher optimal segmentation principle. Appl. Ocean Res. 2023, 140, 103743. [Google Scholar] [CrossRef]
- Li, X.; Ding, K.; Xie, X.; Yao, Y.; Zhao, X.; Jin, J.; Sun, B. Bi-objective ship speed optimization based on machine learning method and discrete optimization idea. Appl. Ocean Res. 2024, 148, 104012. [Google Scholar] [CrossRef]
- Yan, R.; Liu, Y.; Wang, S. A data-driven optimization approach to improving maritime transport efficiency. Transp. Res. Part B Methodol. 2024, 180, 102887. [Google Scholar] [CrossRef]
- Yan, R.; Chu, Z.; Wu, L.; Wang, S. Predicting vessel service time: A data-driven approach. Adv. Eng. Inform. 2024, 62, 102718. [Google Scholar] [CrossRef]
- Das, P.K.; Behera, H.S.; Panigrahi, B.K. A hybridization of an improved particle swarm optimization and gravitational search algorithm for multi-robot path planning. Swarm Evol. Comput. 2016, 28, 14–28. [Google Scholar] [CrossRef]
- Hu, G.; Huang, F.; Shu, B.; Wei, G. MAHACO: Multi-algorithm hybrid ant colony optimizer for 3D path planning of a group of UAVs. Inf. Sci. 2025, 694, 121714. [Google Scholar] [CrossRef]
- Kant, R.; Kumar, B.; Maurya, S.P.; Singh, R.; Tiwari, A.K. Exploring the utility of nonlinear hybrid optimization algorithms in seismic inversion: A comparative analysis. Phys. Chem. Earth Parts A/B/C 2024, 136, 103754. [Google Scholar] [CrossRef]
- MidhulaSri, J.; Ravikumar, C.V. Offloading computational tasks for MIMO-NOMA in mobile edge computing utilizing a hybrid Pufferfish and Osprey optimization algorithm. Ain Shams Eng. J. 2024, 15, 103136. [Google Scholar] [CrossRef]
- Iqbal, M.S.; Limon, M.F.A.; Kabir, M.M.; Hossain, M.Z.; Jubayer, M.F.; Soeb, M.J.A. A Hybrid Optimization Algorithm Based on Cascaded (1+ PI)-PI-PID Controller for Load Frequency Control in Interconnected Power Systems. Results Eng. 2024, 24, 103624. [Google Scholar] [CrossRef]
- Ngei, U.M.; Nyete, A.M.; Moses, P.M.; Wekesa, C. Optimal sizing and placement of STATCOM, TCSC and UPFC using a novel hybrid genetic algorithm-improved particle swarm optimization. Heliyon 2024, 10, e40682. [Google Scholar] [CrossRef]
- Fan, L.; Shen, H.; Yin, J. Mixed compliance option decisions for container ships under global sulphur emission restrictions. Transp. Res. Part D Transp. Environ. 2023, 115, 103582. [Google Scholar] [CrossRef]
- Wang, X.; Jin, C.; Zheng, H.; Xu, S.; Wu, S.; Wang, C. A two-phase optimization model for low-sulphur operation of container liners in the context of carbon neutrality. Ocean Eng. 2023, 286, 115669. [Google Scholar] [CrossRef]
- Loennechen, O.; Fagerholt, K.; Lagemann, B.; Stålhane, M. Maritime fleet composition under future greenhouse gas emission restrictions and uncertain fuel prices. Marit. Transp. Res. 2024, 6, 100103. [Google Scholar] [CrossRef]
- Li, M.; Xie, C.; Li, X.; Karoonsoontawong, A.; Ge, Y.E. Robust liner ship routing and scheduling schemes under uncertain weather and ocean conditions. Transp. Res. Part C Emerg. Technol. 2022, 137, 103593. [Google Scholar] [CrossRef]
- Wang, S.; Meng, Q. Container liner fleet deployment: A systematic overview. Transp. Res. Part C Emerg. Technol. 2017, 77, 389–404. [Google Scholar] [CrossRef]
- Wang, S.; Meng, Q. Liner ship fleet deployment with container transshipment operations. Transp. Res. Part E Logist. Transp. Rev. 2012, 48, 470–484. [Google Scholar] [CrossRef]
- Rockafellar, R.T.; Uryasev, S. Optimization of conditional value-at-risk. J. Risk 2000, 2, 21–42. [Google Scholar] [CrossRef]
- Bandara, K.; Bergmeir, C.; Hewamalage, H. LSTM-MSNet: Leveraging forecasts on sets of related time series with multiple seasonal patterns. IEEE Trans. Neural Netw. Learn. Syst. 2020, 32, 1586–1599. [Google Scholar] [CrossRef]
- COSCO. Asia-North Europe. AEU1~AEU9. 2023. Available online: http://lines.coscoshipping.com/home/Services/route (accessed on 10 March 2024).









| Publication (Chronologically) | Weather | Contract and Spot Goods | Profit Change | Delay Costs | Carbon Dioxide Emissions | Speed Optimization | Operational Costs | Charter Costs | Charter Revenue | Operational Revenue of Vessels | Penalty Costs | Fuel Costs |
|---|---|---|---|---|---|---|---|---|---|---|---|---|
| Meng et al. [11] | √ | |||||||||||
| Wang et al. [13] | √ | √ | ||||||||||
| Wang et al. [14] | √ | √ | √ | |||||||||
| Ng, M. [15] | √ | √ | √ | |||||||||
| Akyüz et al. [16] | √ | √ | √ | |||||||||
| Wang et al. [18] | √ | √ | ||||||||||
| Wang et al. [3] | √ | √ | √ | √ | ||||||||
| Lashgari et al. [28] | √ | √ | √ | |||||||||
| Ma et al. [19] | √ | √ | √ | √ | ||||||||
| Fan et al. [41] | √ | √ | ||||||||||
| Wang et al. [42] | √ | √ | √ | √ | ||||||||
| Li et al. [31] | √ | √ | ||||||||||
| Loennechen et al. [43] | √ | √ | √ | |||||||||
| Our paper (2025) | √ | √ | √ | √ | √ | √ | √ | √ | √ | √ | √ | √ |
| Sets | |
|---|---|
| Set of all available ship types | |
| Set of all ports | |
| Set of routes | |
| Set of port indices on route | |
| Set of contracts | |
| Sailing speed within the slow-down zone in the VSRIP program | |
| Set of candidate ships on route | |
| Parameters | |
| Planning horizon | |
| Fuel prices for ships within the slow-down zone | |
| Regular fuel price | |
| Low-sulfur fuel price | |
| Carbon tax costs | |
| Load capacity of ship | |
| Refund amount obtainable by each port participating in the VSRIP 20 nautical miles plan | |
| Refund amount obtainable by each port participating in the VSRIP 40 nautical miles plan | |
| Fixed income available from contract | |
| Arrival time of ship type k at port j on route | |
| Dwell time of ship type k at port j on route | |
| Sailing time of ship type k to port j on route | |
| Departure time of ship type k from port j on route | |
| Dwell time of ship type k on port i on route | |
| Average time for loading/unloading a container for vessel type | |
| Variables | |
| Chartering cost for a ship with type | |
| Revenue from chartering out a ship of type | |
| Number of ships of type k that can be chartered out, | |
| Revenue for transporting one unit of contract container from origin port o to destination port d on route r under contract | |
| Revenue for transporting one unit of spot container from origin port o to destination port d on route r under contract | |
| Actual number of contract containers transported from origin port o to destination port d on route | |
| Actual number of contract containers transported by a third-party vessel from origin port o to destination port d on route | |
| Actual number of spot containers transported from origin port o to destination port d on route | |
| Operating cost of a ship of type k on route | |
| Distance of the i-th leg on route , unit: nautical miles. | |
| Slot purchase cost per unit container from port o to port | |
| The maximum number of ships of type k allowed to be chartered, | |
| Number of type available ships owned | |
| The number of ships of type k rented from other shipowners, | |
| Arrival delay of inbound trip at port | |
| Arrival delay of outbound trip at port | |
| Unit penalty costs due to delays at port | |
| Actual sailing time from port o to port | |
| The number of containers needed to be transported from port o to port d on route | |
| Risk aversion coefficient of the shipping company | |
| Decision variables | |
| Binary variables, equals 1 if a ship with type k voyages from port o to port d; otherwise, equals 0, | |
| Binary variables, equals 1 if port dd participates in the VSRIP 20 nautical miles plan; otherwise, it is 0, | |
| Binary variables, equals 1 if port dd participates in the VSRIP 40 nautical miles plan; otherwise, it is 0, | |
| Binary variables, equals 1 if contract c is selected; otherwise, equals 0, | |
| Binary variables, equals 1 if the ship of type k is deployed on route r; otherwise, equals 0, | |
| Binary variables, equals 1 if port i is the initial port on route r; otherwise, equals 0, | |
| Binary variables, equals 1 if ship k is a small ship; otherwise, equals 0, | |
| Binary variables, equals 1 if ship k is a medium ship; otherwise, equals 0, | |
| Binary variables, equals 1 if ship k is a large ship; otherwise, equals 0, | |
| Binary variables, equals 1 if the segment from port o to port d belongs to route r; otherwise, it equals 0, | |
| Binary variables, equals 1 if the weather on the i-th segment of route r is bad; otherwise, it is 0, | |
| Binary variables, equals 1 if the port can be arrived at; otherwise, it is 0 if the port cannot be arrived at due to adverse weather or other reasons | |
| The number of owned ships of type k deployed on route | |
| The number of chartered ships of type k deployed on route | |
| The number of ships of type k deployed on route | |
| Speed of a ship on route r during the i-th leg, | |
| Linearization auxiliary variable, which equals | |
| Speed of a ship in the slow-down zone on route r during the i-th leg, | |
| Sailing time for a type k ship on route | |
| The number of extra purchased container slots for route r from port o to port | |
| The number of containers carried on ships of type k departing from port o and in transit in leg i of route | |
| The number of containers loaded on type k ships starting from port o and loading at port j on route | |
| The number of containers unloaded from type k ships starting from port o and unloading at port j on route | |
| The number of containers can be transported by a type k ship on route r from port o to port | |
| Index of Vessel Types | Load Capacity (TEU) | The Number of Ships Owned by the Shipping Company | The Number of Ships Available for Rent |
|---|---|---|---|
| 1 | 15,250 | 11 | 6 |
| 2 | 18,063 | 15 | 5 |
| 3 | 10,106 | 15 | 6 |
| 4 | 18,005 | 14 | 7 |
| 5 | 3450 | 11 | 4 |
| 6 | 14,711 | 12 | 6 |
| 7 | 16,888 | 15 | 5 |
| 8 | 20,011 | 10 | 8 |
| 9 | 19,088 | 10 | 5 |
| 10 | 21,010 | 9 | 9 |
| 11 | 22,150 | 9 | 4 |
| 12 | 19,999 | 8 | 4 |
| 1 | 2 | 3 | 4 | 5 | 6 | 7 | 8 | 9 | 10 | |
|---|---|---|---|---|---|---|---|---|---|---|
| 20 nm | 1909 | 1235 | 1758 | 1618 | 1909 | 1401 | 1236 | 1020 | 1524 | 1471 |
| 40 nm | 2675 | 2318 | 2210 | 2465 | 2347 | 2671 | 2104 | 2381 | 2433 | 2239 |
| 1 | 2 | 3 | 4 | 5 | 6 | |
|---|---|---|---|---|---|---|
| 20 nm | 1208 | 1621 | 1946 | 1031 | 1525 | 1631 |
| 40 nm | 2821 | 2811 | 2696 | 2095 | 2498 | 2830 |
| Gurobi (Benchmark) | GA | SA | ALNS | |
|---|---|---|---|---|
| Choice of Contract | 1 | 1 | 1 | 1 |
| Type of Vessel Used | 1, 5 | 1, 5 | 1, 5 | 1, 5 |
| Contract Spot Quantity for Transport | 47,951 | 5589 | 33,511 | 45,818 |
| Spot Quantity for Transport | 54,823 | 48,579 | 61,824 | 56,967 |
| 95% | 95% | 95% | 95% | |
| 0.53 | 0.08 | 0.09 | 0.58 | |
| Obj (USD) | 75,270,349 | 63,360,846 | 58,672,959 | 73,314,299 |
| Time (s) | 24 | 201 | 101 | 0.7 |
| Profit Volatility (%) | - | 10.3% | 2.2% | 4.2% |
| GAP-Time (s) | - | 177 ↑ | 77 ↑ | 23.3 ↓ |
| GAP-Obj (%) | - | 15.82% | 22.05% | 2.60% |
| Without CvaR (USD) | 80,116,193 | 72,551,308 | 65,220,537 | 76,664,907 |
| Profit fluctuation risk (USD) | 10,211,298 | 11,711,941 | 5,413,947 | 9,251,538 |
| Gurobi (Benchmark) | GA | SA | ALNS | |
|---|---|---|---|---|
| Choice of Contract | 1 | 1 | 1 | 1 |
| Type of Vessel Used | 1, 7, 8, 9, 3, 6, 2, 5 | 1, 7, 2, 5 9, 12, 8, 6 | 9, 3, 1, 6, 2, 4, 8, 5 | 1, 7, 8, 9, 3, 6, 2, 5 |
| Contract Spot Quantity for Transport | 168,049 | 177,727 | 158,832 | 150,117 |
| Spot Quantity for Transport | 151,317 | 166,906 | 145,894 | 168,685 |
| 95% | 95% | 95% | 95% | |
| 0.65 | 0.98 | 0.98 | 0.60 | |
| Obj (USD) | 107,432,768 | 64,469,297 | 80,398,366 | 101,838,790 |
| Time (s) | 584 | 449 | 306 | 5.4 |
| Profit Volatility (%) | - | 5.9% | 24.3% | 28.7% |
| GAP-Time (s) | - | 135 ↓ | 278 ↓ | 578.6 ↓ |
| GAP-Obj (%) | - | 39.99% | 25.16% | 5.21% |
| Without CvaR (USD) | 142,865,535 | 81,971,952 | 85,076,592 | 134,927,199 |
| Profit fluctuation risk (USD) | 58,175,672 | 31,119,133 | 33,915,439 | 55,001,992 |
| Arrival Rate | 0.5 | 0.6 | 0.7 | 0.8 | 0.9 |
|---|---|---|---|---|---|
| Choice of Contract | 1 | 1 | 2 | 3 | 5 |
| Contract Spot Quantity for Transport | 37,082 | 44,498 | 40,216 | 37,537 | 26,436 |
| Spot Quantity for Transport | 60,485 | 56,459 | 55,132 | 55,452 | 60,098 |
| Obj (USD) | 91,033,571 | 88,368,470 | 80,738,230 | 76,468,486 | 72,885,305 |
| Change amplitude (%) | - | −2.93% | −8.62% | −5.29% | −4.69% |
| 0.1 | 0.3 | 0.5 | 0.7 | 0.9 | |
|---|---|---|---|---|---|
| Contract Spot Quantity for Transport | 36,213 | 28,466 | 39,795 | 30,795 | 10,221 |
| Spot Quantity for Transport | 57,228 | 58,710 | 56,693 | 63,466 | 70,627 |
| Obj (USD) | 42,860,637 | 73,626,935 | 73,489,759 | 69,608,757 | 60,663,622 |
| Change amplitude (%) | - | 71.78% | −0.19% | −5.28% | −12.85% |
| Variations in Spot Quantity | 50% | 5 Times | 10 Times | 20 Times | 25 Times | 30 Times |
|---|---|---|---|---|---|---|
| Contract Spot Quantity for Transport | 39,803 | 20,306 | 20,302 | 20,297 | 20,299 | 20,297 |
| Spot Quantity for Transport | 29,417 | 146,133 | 194,668 | 229,725 | 239,384 | 242,998 |
| Obj (USD) | 60,805,556 | 122,884,203 | 145,257,454 | 160,363,324 | 162,679,803 | 163,443,648 |
| Change amplitude (%) | - | 102.08% | 18.21% | 10.40% | 1.44% | 0.47% |
| 12 kn | 13 kn | 14 kn | 15 kn | 16 kn | |
|---|---|---|---|---|---|
| Number of participants in VSRIP | 3 | 6 | 9 | 15 | 17 |
| Obj (USD) | 75,189,290 | 75,192,613 | 75,198,871 | 75,222,627 | 75,255,249 |
| Change amplitude (%) | - | 0.0044% | 0.0083% | 0.0316% | 0.0434% |
Disclaimer/Publisher’s Note: The statements, opinions and data contained in all publications are solely those of the individual author(s) and contributor(s) and not of MDPI and/or the editor(s). MDPI and/or the editor(s) disclaim responsibility for any injury to people or property resulting from any ideas, methods, instructions or products referred to in the content. |
© 2025 by the authors. Licensee MDPI, Basel, Switzerland. This article is an open access article distributed under the terms and conditions of the Creative Commons Attribution (CC BY) license (https://creativecommons.org/licenses/by/4.0/).
Share and Cite
Cao, Z.; Zhu, Z.; Lu, W.; Zhang, S. Risk-Aware Vessel Scheduling and Routing Optimization with CVaR and LSTM-MSNet Prediction. J. Mar. Sci. Eng. 2025, 13, 207. https://doi.org/10.3390/jmse13020207
Cao Z, Zhu Z, Lu W, Zhang S. Risk-Aware Vessel Scheduling and Routing Optimization with CVaR and LSTM-MSNet Prediction. Journal of Marine Science and Engineering. 2025; 13(2):207. https://doi.org/10.3390/jmse13020207
Chicago/Turabian StyleCao, Zhichao, Zhiwei Zhu, Weike Lu, and Silin Zhang. 2025. "Risk-Aware Vessel Scheduling and Routing Optimization with CVaR and LSTM-MSNet Prediction" Journal of Marine Science and Engineering 13, no. 2: 207. https://doi.org/10.3390/jmse13020207
APA StyleCao, Z., Zhu, Z., Lu, W., & Zhang, S. (2025). Risk-Aware Vessel Scheduling and Routing Optimization with CVaR and LSTM-MSNet Prediction. Journal of Marine Science and Engineering, 13(2), 207. https://doi.org/10.3390/jmse13020207

