Abstract
Moving fast by high-speed planing craft (HSPC) is advantageous for some special missions, though it causes severe hull vibrations and shocks that can transfer to the human body and increase health and comfort risks. This study reviews the current safety standards to avoid human safety risks affected by whole-body vibrations (WBVs), as well as the safety status of HSPC occupants. In addition, the efficiency of motion-reduction devices (trim tab and interceptor) and shock/vibration-mitigation devices (shock-mitigation seat) in improving the safety of HSPC occupants is examined according to existing documents. The research methodology was based on the Preferred Reporting Items for Systematic Reviews and Meta-Analyses (PRIS-MA) method, and published papers in the Scholar, Scopus, and Web of Science databases were analyzed. Because most of these publications are academic research, issues of bias in the eligible publications were not of particular interest. During this systematic review, many gaps and challenges in current information on safety improvement devices were found that need to be addressed in future studies, such as a lack of information on motion-reduction devices and shock-mitigation seat performance in reducing lateral and fore-and-aft motions. Referring to these gaps and challenges can be valuable as a suggestion to improve current knowledge in research and reduce safety risks.
1. Introduction
High-speed planing crafts (HSPCs) are types of small high-speed crafts with length Froude numbers higher than 1 that can skim over the water surface. Although operation at high speeds by HSPCs offers significant advantages, it can also result in severe hull motions and intense shocks when encountering rough waters. These conditions pose safety concerns, leading to potential human injuries and disabilities for HSPC crews, as observed in previous studies [1,2,3]. Therefore, it is essential to improve HSPC occupants’ safety by understanding the performance of the safety improvement devices and implementing them more effectively.
Figure 1 shows the literature trend for published documents using the terms “high-speed craft” and “human safety” in their abstracts for every five years from 1987 to 2023. Since the entirety of 2024 annual data is not yet available, it was not considered in this annual output. According to Figure 1, before 1992, safety on board HSPCs was not given as much attention, while the number of publications indicates an upward trend with time. Considering various reports of health risks on board these vessels [4,5,6], this upward trend demonstrates the increasing importance of the safety improvements of HSPCs.
Figure 1.
Annual scientific outputs contain “high-speed craft” and “human safety” in their abstracts.
There is numerous evidence demonstrating that the main reason for safety risks on board HSPCs is severe hull motions in different directions [7,8,9,10,11,12,13]. As hull motions occur in different directions with varying acceleration magnitudes and frequencies, HSPC occupants might experience intense shocks and vibrations in all directions. These kinds of mechanical vibrations that can transfer to the human body and lead to safety risks and discomfort are known as whole-body vibrations (WBVs). WBVs can cause various safety risks for humans, such as pain in different parts of the human body, chronic stress, musculoskeletal problems, and nervousness [14,15,16,17,18].
During high-speed operations, fly-over phenomena with harsh impact shocks are probable [19], which lead to harsh shocks in both vertical and fore-and-aft directions. In these conditions, having a small roll angle during the impact causes severe lateral acceleration with serious effects on human nerve fibers, precipitating back pain and sciatica [20]. Figure 2 shows some examples of HSPC accelerations provided in previous research on an Atlantic 75 RIB boat operating in a mixture of head, beam, and following seas at speeds between 7.7 and 10.3 ms−1.
Figure 2.
Examples of accelerations time series of HSPCs in vertical, lateral and fore–and–aft directions [21].
According to Figure 2, the highest acceleration is related to the vertical direction, with a maximum impact acceleration of 8× g (here, g represents gravitational acceleration). In addition, maximum impact acceleration in fore-and-aft and lateral directions is 3× g and 4× g, respectively. These high fore-and-aft and lateral acceleration peaks occur at the same time with high vertical acceleration. Therefore, it is expected that high vertical impact shocks could cause impact shocks in fore-and-aft and also lateral directions. The effect of vertical vibrations recorded by Allen et al. [21] on human safety are analyzed later, considering the current safety standards.
Although vertical impact shocks are associated with impact shocks in fore-and-aft and lateral directions, the highest value of vibrations is in the vertical direction, which can even exceed 20× g [22].
Hull motions in different directions can be transmitted to the human body and cause various safety risks. The effects of WBVs on the human body exposed to vibrations can be evaluated using current safety standards. These standards recommend a safe range for WBVs, considering the vibration direction, magnitude, and frequency, to avoid human health and discomfort risks. There are various published studies to evaluate human safety by comparing vibrations on board these vessels against the standard allowable ranges [23,24]. Although they have focused on vertical vibration and ignored other directions of vibrations, their results demonstrate that WBVs on board HSPCs are often higher than allowable safe ranges. Therefore, again, it implies the importance of the safety improvement of HSPCs to reduce human health issues.
1.1. Classification of Previous Studies on Safety Improvement of High-Speed Crafts
Generally, the preceding step to safety improvement is safety assessment. The previous studies on the safety assessment of humans on board HSPCs have been conducted by collecting crews’ self-reports or safety evaluations using existing standards. The results of self-reported studies are qualitative, and they do not determine which kinds of vibrations and directions cause reported risks. However, the results of safety evaluations by employing safety standards are quantitative in terms of RMS and VDV values, which could be useful in finding the main reason for health issues and appropriate methods to avoid them. Consequently, the first part of this literature study will focus on safety standards and a summary of their applications to provide a basis for further discussions on motion reduction and shock-mitigation devices.
Since the main cause of human health risks are vibrations and shocks resulting from hull motions in rough water, two approaches are reviewed to improve human safety on board HSPCs: reducing hull motions (motion-reduction devices) and mitigating shock/vibration (shock-mitigation seats).
1.1.1. Standards
As mentioned before, some HSPC motions can be transferred to the human body and cause various health risks. Therefore, some national and international organizations have defined various safety guidelines and standards that can be used for the evaluation of the safety risks for humans exposed to WBVs. Some of these standards are defined by the International Standard Organization (ISO), European Union (EU), British Standards Institute (BSI), American National Standards Institute (ANSI), and Japanese Industrial Standards Committee (JISC). By implementing these standards in the context of HSPCs, safety-related issues can be accurately identified, enabling effective safety improvements.
Current safety standards for safety assessments consider different weighting factors for acceleration in each direction according to their frequency. Then, the root mean square (RMS) and vibration dose value (VDV) of weighted frequency accelerations should be calculated to compare against the allowable range for human health and comfort. In cases where RMS or VDV exceeds the allowable range recommended by standards, reducing WBVs is essential to avoid human health risks and discomfort.
Hull parameters such as deadrise angle, L/B ratio, and displacement have an impact on the hydrodynamic performance of an HSPC, including hull motions and accelerations [25,26,27]. Consequentially, when designing an HSPC, the consideration the safety issues is very important. However, for existing hulls, other safety improvement methods need to be considered.
Although reducing hull speeds may be the first action taken for crew safety, it is crucial to prioritize the well-being of the entire human–machine system and the mission. In addition to reducing operation speeds, the use of various motion and vibration reduction tools and devices on HSPCs can be introduced as a preventive measure to reduce human health and comfort risks on board the HSPC.
1.1.2. Motion-Reduction Devices
HSPCs can be equipped with motion reduction equipment that actively or passively modulates body motion and improves not only crew safety but also calm water performance [28,29,30,31]. Although there are various types of motion-reduction devices, trim tabs and interceptors are used most commonly on HSPCs due to numerous published documents emphasizing their performance in reducing hull motions. Therefore, this study reviews current published studies on the effect of using these devices in HSPC motions to provide a deeper understanding of their performance and efficiency in safety improvements.
1.1.3. Vibration/Shock-Mitigation Devices
In addition, WBVs can be reduced by mitigating vibrations to avoid transferring them to the human body [32,33]. Shock-mitigation seats are effective devices for mitigating vibrations and shocks to improve the safety of seated humans. This study reviews the various studies that examine the efficiency of shock-mitigation seats in reducing WBVs using sea trial tests, drop-tower tests, and mathematical simulations.
1.2. Paper Ojective and Structure
This paper aims to provide a systematic review of occupant safety on board HSPCs and the performance of safety improvement devices and methods that can be implemented to reduce safety risks. This systematic review plays an important role in identifying existing gaps and challenges that need to be addressed in future studies to enhance current knowledge of the safety improvement of high-speed crafts. This aim can be achieved through the following objectives:
- Analyzing the current safety standards, considering the occupants’ safety on board HSPCs.
- Investigating the influence of motion-reduction devices on the safety improvement of HSPC occupants.
- Examining shock-mitigation seat performance for the safety improvement of HSPC occupants.
- Identifying current research gaps and challenges in the safety improvement of small high-speed crafts.
This study is categorized into eight sections. Section 1 contains an introduction to the importance of safety improvements of HSPCs, considering the effects of WBVs on human safety risks. The literature review methodology for reviewing the safety of HSPC occupants is described in Section 2. In Section 3, Section 4 and Section 5 the selected documents are reviewed to answer the research questions and identify existing gaps and challenges. Section 3 reviews current safety standards to avoid human health risks, discomfort, and motion sickness as well as previous safety evaluations of HSPCs conducted by previous researchers. If vibrations on board an HSPC exceed the allowed range recommended by safety standards, it is crucial to reduce WBVs to avoid human safety risks. Therefore, Section 4 investigates motion-reduction devices and their effects on safety improvement. Additionally, the effectiveness of shock-mitigation seats in mitigating WBVs is analyzed in Section 5 by considering published studies based on seat trials, drop-tower tests, and mathematical simulations. Finally, Section 6 presents identified gaps and challenges in the safety improvement of HSPCs. The last section, Section 7, gives a summary of current information and future outlooks regarding required information that should be prioritized in future studies based on the identified gaps and challenges. Through this analysis, the paper strives to foster the implementation of effective safety measures to ensure a safer and more comfortable environment for HSPC crew members.
2. Literature Review Methodology
This systematic review follows the updated version of the Preferred Reporting Items for Systematic Reviews and Meta-Analyses (PRISMA) method, presented by Page et al. [34], based on a 27-item checklist. Figure 3 indicates the searching strategy for this review, which was a multi-step process of searching in different databases. The main research questions, inclusion and exclusion criteria, and defined keywords will be discussed later.
Figure 3.
Search strategy.
According to Figure 3, from the collected relevant documents found for selected keywords, a search procedure on their cited references and keywords is conducted to find other documents that might not have been indexed in considered databases and defined keywords. The last step involves studying and analyzing all the collected references to provide appropriate answers to each research question.
2.1. Main Research Questions
There are many questions that might be raised by HSPC researchers, designers, and users regarding human safety that could cover a wide range of studies from various perspectives. In this paper, four main research questions are provided considering the objectives of this systematic review on the effects of WBVs on humans, as follows:
- RQ1. What are the current safety standards considering human safety on board HSPCs?
- RQ2. What is the effect of motion-reduction devices on improving the safety of HSPC occupants?
- RQ3. What is the effect of shock-mitigation seats on improving the safety of HSPC occupants?
- RQ4. What gaps and challenges exist in the current knowledge of safety improvement devices and methods that need to be addressed in future studies?
Regarding these questions and previous studies, appropriate keywords were selected that will be explained in Section 2.2. The next step involved exploring published studies containing selected keywords in their text in several scientific databases, including Google Scholar, Scopus, and Web of Science.
2.2. Search Keywords
Table 1 shows the initial research keywords selected according to the previous background, and the number of papers found in databases for each keyword combination. These results were found until February 2024, and some papers were repeated in two or three databases and even in two keyword groups. The first chosen keyword was “high-speed craft,” specified by “whole-body vibration”, because numerous documents confirmed that the main reason for human health risk on board HSPCs are WBVs. It could be useful to gather current evidence on WBVs on board HSPCs and their effect on human safety. In this step, some papers that studied the effect of WBVs on HSPCs’ structure were excluded because they did not correspond to the aim of this study. Analyzing the results found revealed that most of them referred to using specific safety standards, including ISO 2631-1 [15], ISO 2631-5 [35], Directive 2002 [36], and BS 6841 [37]. Therefore, in the next stage, the guidance for these standards and their combination with “high-speed craft” was searched. Most of the papers found in this stage demonstrated that WBVs on HSPCs exceed the allowable range suggested by these standards. In such cases, it is necessary to minimize WBVs. Thus, various WBV reduction devices on board HSPCs were investigated using two approaches: reducing hull motions with motion-reduction devices and mitigating vibration with shock-mitigation seats, which both reduce the vibrations transmitted to the human body.
Table 1.
Results of searching for keywords in different databases.
Motion-reduction devices introduced for high-speed crafts included transom flaps (interceptor and trim tab). Hence, the combination of “high-speed craft” with “interceptor” and “trim tab” was searched to find their efficiency in reducing hull motion and, consequently, WBV. In addition, the keywords “high-speed craft” combined with “shock-mitigation seat” were investigated as an effective means for mitigating WBVs and improving safety for a seated person. Shock-mitigation seats on board a vessel can be examined using sea trial tests, drop-tower tests (also called impact tests), and mathematical simulations. These keywords were searched in combination with “shock-mitigation seat” to ensure that no article was missed. Although the most reliable results for shock-mitigation seats on vessels are sea trial tests, Table 1 shows that current published studies in this field are limited. Hence, the combination of “shock-mitigation seat” with “drop-tower test”, “impact test”, and “mathematical model” were also examined. Using these keywords caused us to find some research on shock-mitigation seats in other vehicles, which were not excluded because we believe that these mathematical models and drop tests can be developed for HSPCs and sea states. Consequently, papers that contained those keywords were included in this study, even for other vehicles.
Figure 4 presents the percentage of documents found in each section of this review. According to this figure, 31% of existing research on HSPC safety evaluates human safety using current standards, and 46% focuses on improving safety. From all of the published studies on safety evaluations, the majority (39%) considered the ISO 2631-1 [15] standard as a safety regulation for humans exposed to WBVs.
Figure 4.
Percentage of studies included in each stage of this study.
To improve the safety of HSPCs, most researchers studied motion-reduction devices (55% interceptor and 32% trim tabs), while current information on shock-mitigation seats is limited (13%) because motion-reduction devices are also efficient in drag reduction. Figure 4 shows that investigating shock-mitigation seat performance is usually conducted mathematically (42%), which might be due to the lower cost and time associated with this approach. In addition, there are no CFD simulations of HSPCs containing a shock-mitigation seat. For instance, there are numerous hydrodynamic simulations of HSPCs in wave conditions using the Star CCM+. In addition, Star CCM+ has the opportunity to model mass, spring, and damper, though there are no CFD simulations of HSPCs combined with the shock-mitigation seat model.
2.3. Eligibility Criteria
After removing duplicates from the documents found for the search keywords, they were analyzed to exclude ineligible documents, considering defined exclusion criteria. Ineligibility criteria for this research included (a) some documents studied high-speed crafts that did not implement planning characteristics, (b) safety risk assessment documents related to other reasons than WBVs, (c) documents that studied the effects of vibration on structure, and (d) documents published by manufacturers of motion-reduction devices and shock-mitigation seats that could affect this research’s bias.
Eligible papers for this review were (a) safety assessments of HSPC occupants considering the effects of WBVs, (b) hydrodynamic investigations of motion-reduction device performance on HSPCs, and (c) analyses of performance of various shock-mitigation seat models. Notably, the current studies of shock-mitigation seat performance in other vehicles, which were conducted using drop-tower tests or mathematical simulations, were also included because they can be useful to identify the lack of information in the marine environment.
3. Existing Safety Standards
Various transportation vehicles, including high-speed crafts (HSPCs), operate at different speeds and encounter environmental vibrations that can affect human health. To evaluate the effects of these vibrations on occupants, national and international committees have developed guidelines for human safety [15,35,36,37,38,39,40]. These guidelines consider factors such as vibration magnitude, frequency, direction, duration, and the individual characteristics of the occupants’ bodies based on previous studies [41,42]. By measuring vibrations in different vehicles, such as trains, planes, cars, helicopters, and vessels, the potential risks for occupant health, comfort, and motion sickness can be assessed. Some of these standards are ISO 2631-1 [15], ISO 2631-5 [35], BS 6841 [37], and EU Directive 2002 [36], as well as ISO 2041 [38] and ISO 5805 [39] for vibration and shock terminology, and ISO 10326-1 [40] for vehicle seat vibration evaluation.
ISO 2631-1 [15] and BS 6841 [37] play a crucial role in guiding the measurement of WBV effects on human health, performance, comfort, perception, and motion sickness. These standards consider motion frequencies in the range of 0.1 to 80 Hz as effective vibrations on human bodies, while vibrations outside of this range have insignificant effects. Moreover, since vibrations can occur in different directions and have varying effects on the human body, weighted frequency signals are used to amplify hazardous frequencies and suppress non-hazardous ones in the time history of acceleration. Then, the effect of WBVs on human health, comfort, and motion sickness can be evaluated by calculating RMS and VDV for weighted accelerations in each direction. The RMS and VDV formulations can be found in Equations (1) and (2), considering ISO 2631-1 [15]:
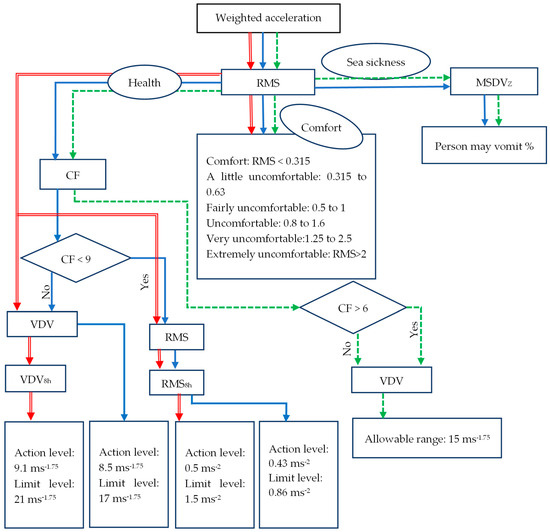
where aw(t) is the frequency-weighted acceleration and T is the time period of the measurement. Figure 5 presents the safety evaluation process for different standards regarding the RMS and VDV values.
Figure 5.
Safety evaluation methods according to the standards’ (blue line is ISO 2631-1 [15], green dashed line is BS 6841 [37], and red double line is Directive 2002/44 [36]) guidance.
3.1. Human Health Assessment
Current safety standards consider human health problems as any injury to different parts of the body resulting from WBVs and use RMS and VDV for evaluating the possibility of human safety risks. ISO 2631-1 [15] suggests RMS as a criterion to assess human health risks and introduces a caution zone when the crest factor (maximum peak/weighted RMS) is lower than 9. The crest factor (CF) is a dimensionless parameter that is calculated by dividing the maximum instantaneous peak of the frequency-weighted acceleration by its RMS value.
A higher CF indicates harsh impact shocks in acceleration time history. In the case of using RMS individually to estimate human risks, impact shocks might be underestimated because occasional shocks can have a serious effect on the human body. Therefore, studying CF is as important as RMS to estimate human health risks.
According to ISO 2631-1 [15], RMS8h > 0.43 ms−2 demonstrates a potential health risk, and if it exceeds 0.86 ms−2, the likelihood of health risks escalates. Moreover, for CF > 9 with severe slam impact, using eVDV (estimated VDV; see the equation in [15]) or VDV has been suggested. In this case, VDV > 8.5 ms−1.75 indicates an action level, and VDV > 17.0 ms−1.75 is a limitation level for human health risks. Similarly, BS 6841 [37] proposes VDV < 15 ms−1.75 as allowable ranges to avoid human health injuries, which can be used for CFs lower and higher than 6.
The EU Directive 2002 [36] considers a wider range for RMS and VDV8h to avoid human health risks. As is shown in Figure 5, RMS > 0.5 ms−2 demonstrates the action level, and RMS > 1.15 ms−2 the limitation range for human health. It also specifies VDV8h > 9.1 ms−1.75 as an action value and VDV8h > 21 ms−1.75 as a limitation value for vibration.
3.2. Human Comfort Assessment
Improving the comfort of occupants on board an HSPC is another crucial aspect of safety enhancement. According to current standards, an RMS value below 0.315 ms−2 indicates a comfortable condition for the crew. However, this comfort level changes to an uncomfortable situation when the RMS ranges from 0.8 to 1.8 ms−2 and becomes extremely uncomfortable for RMS values greater than 2.0 ms−2. Similar to the health limitation ranges, these comfort criteria apply only for CF values less than 6.0 in BS 6841 [37] and less than 9.0 in ISO 2631-1 [15]. However, both standards do not provide predictions for crew comfortability for higher CF values, emphasizing the importance of considering these factors when assessing occupant comfort on HSPCs.
3.3. Motion Sickness Assessment
Motion sickness is a common issue faced by crews on board HSPCs, particularly within the motion frequency range from 0.1 to 0.5 Hz (BS 6841 [37] and ISO 2631-1 [15]). Both standards provide a similar prediction method for motion sickness, aiming to assess the likelihood of vomiting during vertical motions by calculating the motion sickness dose value (MSDVz) of vertical vibrations (see the equation in ISO 2631-1 [15]).
ISO 2631-1 [15] states that the possibility of motion sickness may be higher in children and women compared to adult individuals and men. Therefore, it is crucial to consider individual human characteristics when evaluating the occurrence of motion sickness. However, human gender and age are not considered in evaluating the motion sickness dose value. Additionally, MSDVz is calculated for vertical accelerations, and the effect of vibrations in other directions is neglected, while various studies showed the high possibility of motion sickness during pitch and roll and lateral vibrations [43,44,45].
3.4. Assessing Long-Term Effects of WBVs
In addition to the effects of WBVs on human health, comfort, and motion sickness, it is crucial to consider the long-term effects of vibration over an individual’s lifetime. To address this, ISO 2631-5 [35] introduced a method to measure the effect of environmental vibrations on the bony vertebral endplate, considering the daily acceleration dose.
In ISO 2631-5 [35], two factors, Sed and R, are utilized to predict the effects of environmental vibrations on human health over a lifetime. Sed is used to assess adverse health effects based on the daily acceleration dose, while R evaluates these effects over a specific number of years of exposure. The equations for Sed and R can be found in ISO 2631-5 [35].
According to ISO 2631-5 [35], adverse health effects are less likely for Sed values lower than 0.5 MPa, whereas they become more prevalent for Sed values higher than 0.8 MPa. Similarly, R values lower than 0.8 indicate a lower possibility of health problems over the specified exposure time, while R values higher than 1.2 suggest a higher likelihood of adverse health effects during an individual’s lifetime.
3.5. Safety Evaluations of HSPCs
There is some evidence from the safety assessment of HSPCs that indicates the high possibility of human health risks on board these vessels. Table 2 presents the measured RMSz and VDV8h,z for conventional HSPCs in various sea states provided by previous researchers. It is worth mentioning that conventional HSPC, in this study, refers to the common hull form employed for monohull high-speed planing crafts, because there are special types of HSPCs that are designed especially to be more comfortable with lower WBVs, such as catamarans, trimarans, and some HSPCs with suspension decks.
Table 2.
Safety evaluation of conventional HSPCs.
According to Table 2, in all considered sea states and speeds, VDV8h,z is extremely higher than the range recommended by standards. In addition, the RMSzs presented in all case studies are in “very uncomfortable” to “extremely uncomfortable” zones, which can cause discomfort issues for the occupants. Similarly, the Sed calculated by Garme et al. [24] demonstrates a high prevalence of adverse health effects (additional results for other sea states can be found in [24,46]). According to these results, WBVs in the vertical direction in all investigated HSPCs are higher than the safe ranges suggested by standards. Therefore, there is a high possibility of safety risks for the occupants, and improving the safety of conventional HSPCs is essential to avoid safety risks.
It is also worth noting that most previous studies on safety evaluations of HSPCs have focused on vertical vibrations, and current information on the effects of other directions of vibration on human safety is limited. Therefore, current information is not enough to provide a general view of how much other directions of vibration could affect human safety. However, Ullman et al.’s [6] survey indicated that most of the human injuries occurred during the impact shock, which contained fore-and-aft and lateral accelerations.
4. Safety Improvement with Motion-Reduction Devices
The effects of WBVs on human safety can be assessed using current safety standards; thus, in the case of exceeding the recommended allowable range to avoid human injuries, it is essential to improve safety by reducing WBVs. To enhance human safety and comfort on board HSPCs, the focus lies on reducing WBVs through the implementation of various WBV reduction devices. For an HSPC, WBVs have a hydrodynamic source resulting from hull motions in rough water that are associated with severe accelerations. As a result, decreasing WBVs in HSPCs can be accomplished by reducing hull motions using motion-reduction devices such as trim tabs and interceptors.
In this section, we will focus on motion-reduction devices designed to mitigate the adverse effects of hull motions and vertical/lateral accelerations experienced by HSPC occupants, even during straight-line navigation in calm water conditions. These devices aim to suppress undesirable motions and accelerations to improve crew safety. The arrangement and general effect of these motion-reduction devices on the boat’s hydrodynamics can be understood from Figure 6. To provide a comprehensive understanding, we will review previous studies on the implementation of these devices and compare their performance and effectiveness in reducing WBVs and enhancing the overall riding experience for onboard crews. The focus will be on the trim tab and interceptor.
Figure 6.
Hydrodynamic force around the HSPC for (a) bare hull, (b) with trim tab, and (c) with interceptor.
4.1. Trim Tab
The trim tab is a motion-reduction device that reduces hull motions by creating an additional lift force at the transom. Figure 6a,b illustrate the comparison of hydrodynamic force distribution over the hull bottom with and without the trim tab. Without the trim tab, the high-pressure region in the stagnation line creates a high lift force acting at ×1 distance from the CG (Center of Gravity), resulting in a bow-up torque that increases the trim angle and leads to severe slamming. However, when a trim tab is added at the transom, it creates another high-pressure region near the transom and generates a bow-down torque to reduce the trim angle [30]. This implementation of the trim tab helps in reducing hull motions and, consequently, acceleration to enhance crew safety and comfort on HSPCs.
Various studies have investigated the effects of trim tabs on reducing the trim angle [45,46,47,48,49,50,51] and avoiding porpoising in calm water [52,53,54,55]. These studies collectively demonstrate the significant role of trim tabs in improving hull stability and reducing motion in various water conditions. Furthermore, it should be considered that trim tab efficiency is influenced by factors such as trim tab geometry, dimension, and angle [56,57,58,59]. Careful consideration of these factors is crucial for achieving optimal results in WBV reduction and the overall safety enhancement for HSPCs.
Indeed, while reducing trim angle and avoiding porpoising in calm water may be effective in reducing vertical motions and acceleration in waves, when using a fixed trim tab, designing an optimal trim tab for every wave condition is challenging, even when assuming a constant speed. Wang [52] demonstrated that a fixed trim tab can effectively reduce vertical hull acceleration in certain wave conditions. However, in scenarios with higher wave frequencies or lower speeds, it can result in excessive pitch motion and increased vertical acceleration. This limitation highlights the need for adaptive or controllable trim tab systems that can dynamically adjust to varying wave conditions and vessel speeds to ensure the optimal reduction of vertical acceleration and improve overall crew comfort and safety during HSPC operations. Such adaptive systems can play a vital role in mitigating the effects of hull acceleration and enhancing the onboard experience for the crew in a variety of sea states.
The implementation of a controllable trim tab, where the tab can rotate around the connection point while maintaining constant span and chord length, has shown promising results in reducing vertical motions in wave conditions. Previous studies revealed that a controllable trim tab can effectively reduce the amplitude, velocity, and impact acceleration of vertical motions [52,60]. Katayama et al. [61] demonstrated a significant reduction in pitch motion, with a 25% decrease in wavelength at 1.3 LOA (the overall length of the hull) and an approximately 70% reduction in pitch amplitude in irregular waves.
Moreover, Santos et al. [62] employed a fuzzy controller system for transom trim tabs and a T-foil near the bow to address vertical motions and enhance safety at different speeds. Their study showed that the control system led to a remarkable reduction in vertical acceleration, with an approximately 67% decrease in pitch acceleration, thereby reducing the possibility of motion sickness.
Table 3 provides a concise summary of previous research findings on the efficiency of trim tabs in reducing various HSPC motions and accelerations in waves. These studies collectively indicate that controllable trim tabs offer a promising solution to effectively mitigate the adverse effects of hull motions in different sea states, enhancing crew comfort and safety on board high-speed crafts.
Table 3.
Effects of trim tab on motion reduction of various HSPCs.
While vertical accelerations are a significant concern for onboard crew injuries in HSPC, it is essential to acknowledge that longitudinal and lateral accelerations also play crucial roles in influencing human safety. Studies have primarily focused on the trim tab’s efficiency in reducing HSPC roll motion, as demonstrated by Hughes and Weems [63]. However, there is still limited information available on the trim tab’s effect on reducing longitudinal and lateral accelerations.
Addressing the reduction of longitudinal and lateral accelerations is vital, as they can lead to discomfort, motion sickness, and potential injuries for the crew. Further research and studies are required to explore and quantify the trim tab’s impact on minimizing longitudinal and lateral accelerations. Understanding these effects will be valuable in designing more comprehensive and effective solutions to enhance crew safety and comfort on board HSPCs.
4.2. Interceptor
The interceptor is a vertical transom flap installed symmetrically in the transom to reduce hull motion and acceleration. Similar to the trim tab, the interceptor creates a high-pressure region near the transom, as shown in Figure 6c, resulting in a large lift force that helps reduce vertical hull motions and acceleration, thereby improving HSPC safety and fuel consumption [64].
Numerous studies have demonstrated the interceptor’s effectiveness in reducing the trim angle and hull motions [65,66,67]. While the interceptor’s behavior resembles that of the trim tab, researchers have compared the two devices to identify the most effective solution for reducing hull motions.
Some studies demonstrated that interceptors are superior in trim reduction [68], while others showed that trim tabs result in more trim reduction [56]. These differences could be attributed to variations in the dimensions and configurations of the trim tab and interceptor used in each study. Similar to trim tabs, the performance of interceptors is highly influenced by their geometry, including position, span, and height. As a result, the effect of interceptors on reducing hull trim angle may vary significantly depending on their specific dimensions, even when applied to the same hull at the same speed [69].
Increasing the height of interceptors can lead to a reduction in trim and resistance in calm water conditions [70,71,72,73,74,75,76]. However, caution is necessary, as using an interceptor height exceeding 60% of the boundary layer thickness around the hull may induce negative trim angles, increase hull resistance, and pose safety concerns [30,71].
Furthermore, Avci and Barlas [77,78] explored the impact of interceptor position on trim reduction and found that a full-length interceptor, covering the entire width of the transom, is more effective. Nevertheless, they noted that a full-length interceptor with a height-to-waterline length ratio (h/L) greater than 0.15 could lead to negative trim angles at high speeds. To address these issues and optimize performance, the use of controllable or active systems for interceptors has been suggested by researchers such as Katayama et al. [61] and Park et al. [79]. With a controllable system, the interceptor height can be adjusted based on the operating speed and sea conditions, providing an efficient and adaptable solution for trim reduction and enhanced safety on HSPCs.
Several studies have demonstrated the effectiveness of installing interceptors on the HSPC’s transom in reducing vertical hull motions and acceleration in wave conditions [80,81,82]. However, it should be noted that the efficiency of interceptors in wave conditions is influenced by hull speed and wave frequency, which can lead to a negative trim angle at certain wavelengths and speeds. To address this issue and optimize the interceptor’s performance, the use of a controllable or active system has been suggested [29,61,83].
The superiority of an active interceptor over a fixed interceptor in reducing heave and pitch motions has been demonstrated by Park et al. [79]. By employing a controllable system, the interceptor’s height can be adjusted dynamically, allowing for better adaptability to different sea waves and avoiding adverse effects that could arise with fixed interceptors. Overall, using a controllable or active system for interceptors provides a more versatile and efficient solution to reduce vertical hull motions and acceleration to enhance the safety and comfort of occupants on board HSPCs during wave conditions.
5. Safety Improvement by Shock/Vibration-Mitigation Devices
Despite using motion-reduction devices, hull motions of high-speed crafts (HSPCs) in rough waves cannot be entirely eliminated, subjecting onboard crews to vibrations. To enhance human safety, shock-mitigation seats are employed to mitigate WBVs transmitted to the human body.
Shock-mitigation seats have been developed and widely adopted in various modes of transportation like aircraft, trains, and marine vehicles. These seats utilize a combination of mass, spring, and damper systems to absorb vibrations and ensure comfort for the seated person. There are four main types of suspension seats designed to mitigate accelerations exceeding 0.001 ms−2: passive, adaptive, semi-active, and active suspension seats. Each type differs in energy source, cost, maintenance, fixability, and efficiency across different frequency ranges. For further details, see [84,85,86].
When selecting a suitable suspension seat for high-speed crafts (HSPCs), several factors, such as lateral stability constraints, foot strap cost, and efficiency in the marine environment, must be considered [22]. To identify the most effective models for HSPCs, researchers have compared the efficiency of different seats. McMorris et al. [17] highlighted the advantages of suspension seats over fixed seats in reducing fatigue and sleepiness in HSPCs. The efficiency of suspension seats in mitigating WBVs compared to fixed seats can also be found in [8,23,86,87]. Various approaches can be used to examine shock-mitigation seat efficiency, considering the most dangerous vibrations for humans.
Human injuries on board HSPCs can result from repeated continuous vibrations and slam impact shocks. For repeated continuous vibration, typically, sea trial tests are conducted to evaluate human safety. On the other hand, slam impact shocks are studied using drop-tower tests, which allow researchers to predict the seat response to transient pulses. In addition, the mathematical model of shock-mitigation seats can also be used to simulate both repeated continuous vibration and drop-tower tests to predict seat efficiency with lower cost and time. These distinct approaches enable a comprehensive understanding of the effects of both mechanisms on reducing vibrations and shocks. Therefore, in the next subsections, previous studies on shock-mitigation seats are discussed, considering their investigation methods.
5.1. Sea Trial Tests
To estimate the effects of vibrations on human response, safety standards emphasize considering the time duration of exposure as a critical parameter. Sea trial tests have emerged as a well-established method for studying this aspect, extensively used by numerous researchers. For instance, Allen et al. [21] conducted two sea trials on an HSPC, varying speed and duration, and measured the VDV. Their findings revealed that the VDV exceeded the proposed standard ranges, indicating potential safety concerns. Dobbin et al. [23] analyzed the VDV and crest factors for both fixed and suspension seats in the vertical direction. While both seat types showed considerably higher values than the standards, suspension seats demonstrated the ability to reduce peak impact acceleration by up to 57%. Additionally, Garme et al. [24] conducted 12 sea trial tests, studying human response to vibration. These studies demonstrated that shock-mitigation seats effectively reduce the vertical VDV and human health risks across different sea states, highlighting the benefits of implementing such seats in HSPC operations.
Indeed, there are different perspectives on shock-mitigation seats. Riley et al. [88] presented an alternative view based on their sea trial studies. Surprisingly, they found that using a soft seat cushion could lead to vertical acceleration amplification [89], resulting in an increased number of acceleration peaks or impacts. As it has been mentioned, shock-mitigation seat performance in absorbing slam impact shock can be investigated with drop-tower tests.
5.2. Drop-Tower Tests
Indeed, while sea trials are highly effective for studying shock-mitigation seat performance, they come with significant costs and time requirements. Additionally, sea trials may not adequately address harsh impact shocks and accidental conditions. To address these limitations, researchers have proposed laboratory drop-tower tests as an alternative method for predicting seat performance in absorbing slam impact shocks and determining damping duration.
Various studies have explored the use of drop-tower tests for this purpose, such as [90,91,92,93,94,95,96]. These laboratory-based tests offer a controlled and repeatable environment for simulating transient pulses like slam impacts, providing valuable insights into seat performance, and enhancing their design for improved passenger safety in challenging conditions. In the drop-tower test method, the shock-mitigation seat is raised to a certain height and then released to impact a surface on the ground. This test measures the seat’s response and the time duration for damping vertical acceleration. For more details, refer to [97].
According to Kearn’s investigations in a drop-test study from 2001, when the seat is released, the seat base experiences vertical acceleration due to the gravity force, while the seat cushion has no acceleration [97]. The seat pan acceleration begins when the seat base reaches maximum negative acceleration. As a result, there is a phase difference between the seat base and seat pan responses. This phase difference has also been confirmed by other researchers [88,98,99]. Understanding these dynamics is crucial for accurately assessing the shock-mitigation seat’s performance and optimizing its design to effectively absorb impacts during marine operations.
The experiments conducted by Kearn [97] and Alam et al. [95] were replicated at different drop heights, and they demonstrated significant shock reduction using suspension seats in all considered conditions. However, contrary opinions have been expressed, stating that suspension seats could sometimes result in the amplification of relative acceleration between the deck and the occupant [88,98,100,101,102].
Drop test studies conducted by Petersen and Riley [103] revealed the challenge of absorbing long-duration wave impact shocks (ranging from 100 to 450 milliseconds) for HSPC seats, and the possibility of dynamic amplification. Shock amplification by a suspension seat during slamming impact depends on the specific seat characteristics and can be predicted by selecting an appropriate drop height in the drop-test study.
Indeed, careful assessment and understanding of suspension seat dynamics in various scenarios are crucial for ensuring optimal design and performance, ultimately enhancing passenger safety during high-speed marine operations. Choosing the appropriate drop height for drop-tower tests is a critical parameter that should be determined by considering the wave impact data obtained from sea trials, as highlighted in [89,102]. Predicting the possibility of shock amplification that may lead to bottom impacts and human injuries is essential for improving occupant safety in HSPCs under different sea states.
Other studies on shock-mitigation seats using drop-tower tests have been presented in [104,105,106]. Although Gunston et al. [107] believed that this method might not accurately match high-impact and stochastic conditions, Marshall and Riley [96] conducted a comparative study between a shock-mitigation seat’s performance in a laboratory drop test and real sea trials. Their findings showed good accuracy in predicting the seat’s mitigation capabilities for shock impacts.
By combining sea trial data with well-designed drop-tower tests, researchers can gain valuable insights into shock-mitigation seat behavior, enabling improvements in seat design and enhancing passenger safety in HSPCs under varying environmental conditions.
5.3. Mathematical Modeling of Shock-Mitigation Seat
Mathematical modeling is a reliable approach for predicting shock-mitigation seat performance in mitigating repeated continual vibrations and impact shocks. The studies by Olausson and Garme [108] and Marshall and Riley [96] have compared mathematical results with both sea trials and drop-tower tests, confirming the acceptable accuracy of the models. Other researchers have also conducted sea trial tests on shock-mitigation seats to verify mathematical models against real sea states [87,104,109].
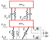
Selecting an appropriate seat model is a crucial step in using mathematical models for dynamic studies of shock-mitigation seats. As mentioned earlier, shock-mitigation seats comprise a system of mass, spring, and damper with various configurations and properties. Therefore, considering the seat configurations and the study aim, various mathematical models can be suggested for studying seat efficacy. For instance, to study the seat cushion’s influence on vibrations, a model with two DOFs is required. However, the seat cushion effect might not be the aim of some other studies, and others prefer to use a 1DOF seat model and ignore the cushion effect to simplify the problem. The choice of the seat model should be carefully considered to ensure that it accurately reflects the seat’s behavior and response to different dynamic conditions, thereby providing valuable insights for improving seat design and enhancing passenger safety in high-speed marine operations. Table 4 shows some of the different types of shock-mitigation seat models that have been used by previous researchers for mathematical modeling. These models are categorized based on their complexity. It is also worth mentioning that some seat models in Table 4 have been designed for other vehicles; however, there are two reasons for including them: current seat models for HSPCs are still limited, and these seat models can also be employed to investigate the effects of fore-and-aft and lateral vibrations, which are significant in HSPCs. Therefore, it is suggested to consider these kinds of seat models for HSPCs in future studies.
The seat model A1, with its single degree of freedom (1DOF), is the simplest representation used by researchers to simulate the slam impact test [102,110,111,112,113]. In this seat model, K and C are spring stiffness and damping coefficients that are used for the seat by the manufacturer, and m1 is a summation of seat weight + cushion weight + the weight of the upper body and thighs of the seated human body. The weight of the upper body and thighs is 72.3% and 9.5% of the total human weight, respectively [114].
Although seat model A1 can simply model the shock-mitigation seat, it is important to consider that Riley et al. [88] found that seat cushions may amplify vertical acceleration, a factor that is not accounted for in this basic model. Moreover, the effects of longitudinal and lateral acceleration cannot be studied using this model, while, according to the Ullman et al.’s [6] study, most of the human injuries are related to impacts that contain lateral force. As a result, more complex seat models with additional degrees of freedom are suggested to better understand and predict the behavior of shock-mitigation seats under various dynamic conditions.
To study the effects of both longitudinal and vertical vibrations, seat model A2 can be used. Chen et al. [115] adopted this model, which consists of an oblique damper with longitudinal and vertical elements to absorb vibrations in these directions. This model is the simplest model and it can be developed to consider the effects of seat cushions.
Seat models B1 to B4, which incorporate 2 degrees of freedom (2DOFs), are recommended for studying shock-mitigation seat performance with a cushion and focus on vertical acceleration. In this model, m1 is the weight of the seat mass, and m2 is a summation of seat cushion weight (if the cushion effect is ignored) and the weight of the seated human’s upper body and thighs. In addition, K1 and C1 are the seat model parameters, which are the same as seat model A1. If this seat model is considered to simulate the seat cushion, K2 and C2 can refer to the cousin parameters defined by the manufacturer. In some studies that ignored the seat cushion, K2 and C2 have been used as human parameters. According to Olausson and Garme, K2 is 869.40 m2 and C2 is 21.25 m2.
Model B1 was used to compare foam and suspension seats in waves, with an emphasis on mitigating vertical acceleration [116]. In this model, the occupant’s mass (m2), cushion stiffness (K2), and damper (C2) are considered, along with seat characteristics (m1, k1, and c1).
Following the introduction of model B1, Alam et al. [95], Townsend et al. [16], Ereq [109], and Ekstrom [86] used model B2 to predict seat performance in absorbing slam impacts. Additionally, model B2 was applied by other researchers to study HSPCs in different sea states [84,86,108,109,117,118]. In previous research, seat model B2 garnered more interest among researchers compared to model B1. However, Wei and Garffin [119] conducted a comparison between these two models and recommended using model B1 as it was found to be more accurate.
Another seat model that considers the seat cushion effect, introduced by Wice [99], is known as model B3. Wice [99] used this model to study slamming impacts and simulating sea states, achieving good agreement with experimental results. As is shown in Table 4, the active component force (fu), friction force, and also the pitch moment have been considered in this model.
These 2DOFs seat models (B1 to B3) offer a more comprehensive representation of shock-mitigation seat behavior, incorporating both cushion properties and seat characteristics, thereby providing a more accurate understanding of the seat’s performance in various dynamic conditions compared to seat model A.
Although vertical vibration is usually associated with the highest weighted acceleration in HSPCs, longitudinal and lateral acceleration are also relevant and can influence human health and comfort. Therefore, different directions of vibration should be addressed in designing and evaluating shock-mitigation seat performance. Seat model C1 is a mathematical model developed by Maciejewski et al. [120] to investigate the effects of longitudinal acceleration on a seated person. However, this model cannot investigate the effects of vertical vibrations.
Seat model C2, introduced by Choi et al. [121] considers two degrees of freedom (2DOFs) for shock-mitigation seats. In this model, m1, m2, K1, K2, C1, and C2 are the same as seat model B, and also, K3, C3, and u refer to seat properties defined by the manufacturer. Although this seat model has been designed for trucks due to its high vertical and horizontal accelerations, it can also be used for studying shock-mitigation seats in marine environments, which have high accelerations in different directions, similarly to trucks. This model is capable of mitigating both vertical and longitudinal acceleration as it incorporates an x-direction component. In contrast, seat models A, B, and C (Table 4) are free to move upward, and their travel length is not defined.
The travel length of shock-mitigation seats is an essential parameter for predicting the occurrence of the “Bottom impact” phenomenon. A few previous studies have presented the maximum displacement obtained during their research to predict the possibility of bottom impact, such as Olausson and Garme [108]. However, other studies on shock-mitigation seats on trucks, roads, and off-road vehicles have preferred to use seat models D1 to D3, which are limited in travel length, to avoid bottom impact. By incorporating these limitations, seat models D1 to D3 provide a more accurate representation of the seat’s behavior during extreme dynamic events, particularly when the seat might reach its travel limit and experience bottom impacts. These seat models can also be used for HSPCs that have a high possibility of bottom impact.
The choice of seat model depends on the research objectives and the specific scenario being studied. Models with limited travel length are especially useful for simulating harsh impacts and avoiding the potential risks associated with bottom impacts.
Rebelle [122,123] proposed the simplest seat model, considering vertical motion with restrictive components, which was initially designed as a lift truck seat model. This basic concept was further developed into the D2 model in [124,125,126]. Model D2 not only incorporates longitudinal components but also has a limitation on vertical motion.
In response to the limitations of D2, Gunston et al. [107] decided to use seat model D3, which includes restrictive components in both the x- and z-directions. By adding restrictions in two directions, model D3 provides a more comprehensive representation of shock-mitigation seat behavior, particularly in situations involving multi-directional impacts and dynamic forces.
These seat models (D1 to D3) with restrictive components are especially valuable for studying shock mitigation in extreme conditions where the seat’s motion may be constrained, providing insights into the seat’s performance under challenging dynamic events and helping to ensure passenger safety in high-speed marine operations. It is worth mentioning that these seat types have not been employed on board marine vehicles so far.
Table 4.
Various mathematical models for shock-mitigation seats.
Table 4.
Various mathematical models for shock-mitigation seats.
| Seat Model | Modeling Schematic | Description | References |
|---|---|---|---|
| A1 | ![]() | Single degree of freedom Ignoring the cushion effects | [102,110,111,112,115,119] |
| A2 | ![]() | Capability to study vertical and longitudinal vibrations | [115] |
| B1 | ![]() | Considering cushion effects Considering rigid support | [116,119] |
| B2 | ![]() | Eliminating rigid support Considering cushion effects | [16,85,86,94,108,109,117,118,119,127] |
| B3 | ![]() | Considering fixed frame and cushion effects Considering friction and active components Capability to study angular acceleration mitigation | [98] |
| C1 | ![]() | Considering longitudinal acceleration | [120] |
| C2 | ![]() | Considering seat and cushion effects Considering oblique damper and spring Considering active controller (u) for seat Capability to study lateral motion mitigation Proposed for trucks | [121] |
| D1 | ![]() | Suggested for truck seats Considering top and bottom buffers Ignoring cushion effects Proposed for trucks | [122,123] |
| D2 | ![]() | Considering seat and cushion effects Considering top and bottom buffer Considering oblique damper Proposed for on-road and off-road vehicles | [124,125,126] |
| D3 | ![]() | Considering seat and cushion effects Considering top and bottom buffer Considering oblique spring, damper, and friction component Capability to mitigate lateral motion Considering end-stop buffer for lateral motions Proposed for off-road vehicles | [107] |
Once the most suitable seat model is selected for mathematical simulation, seat component parameters such as stiffness, damping coefficient, mass, etc., can be determined through laboratory tests, as demonstrated in [99,105,128]. These laboratory tests provide valuable data to accurately represent the behavior and response of the shock-mitigation seat under different dynamic conditions.
To study more about human safety on board HSPCs, the results of the seat’s performance in mitigating vibrations can then be utilized in a biodynamic study to predict the potential for human injuries. By considering the interactions between the seat and the human body, the biodynamic study helps assess the seat’s effectiveness in reducing vibration-related health risks for onboard crews during high-speed marine operations.
The integration of mathematical modeling, laboratory tests, and biodynamic studies forms a comprehensive approach to designing and evaluating shock-mitigation seats, ultimately leading to improved passenger safety and reduced risks of injury during marine operations.
6. Gaps and Challenges
This paper has addressed the current standards related to human safety in vibrated environments and analyzed the safety of HSPCs regarding these safety standards. Safety evaluations of HSPCs demonstrate the high possibility of safety risks though safety improvement devices can efficiently improve human safety. Therefore, the efficiency of motion-reduction devices (such as trim tabs and interceptors) and vibration/shock-reduction devices (shock-mitigation seats) in reducing hull acceleration has been investigated. During this systematic review of current studies, many gaps and challenges in the safety assessment of HSPC occupants and safety improvement devices have been identified that are required to be addressed in future studies:
Identified Gaps and Challenges
- Current information on the effects of vibrations in different directions is limited. Measuring vibration in all directions during sea trial tests of HSPCs and considering all directions of vibration in safety evaluations is required to evaluate the effect of fore-and-aft and lateral vibrations on human safety. In addition to the sea trial tests, numerical approaches might be applicable in predicting impact shocks in other directions, as [19] demonstrate their capability in predicting vertical impact shocks.
- Current information on motion-reduction devices’ performance in reducing fore-and-aft and lateral acceleration is limited. Therefore, it is required to investigate the efficiency of trim tabs and interceptors in reducing lateral and fore-and-aft accelerations, as well as the effect of their dimensions. This study could be useful to implement them more efficiently, with the aim of improving the safety of HSPC occupants.
- Although numerous studies confirm the efficiency of using active control systems to improve the efficiency of motion-reduction devices, current information is still limited. Therefore, more research is needed to optimize the design and efficiency of active control systems for motion-reduction devices in HSPCs, especially in wave conditions.
- There are some studies that show promise in reducing hull motions and acceleration using combined motion-reduction devices, for instance, interceptor–trim tab, but there are few published studies, and their performance in waves and lateral acceleration reduction requires exploration. Combined motion-reduction devices can be studied in future work using mathematical models, CFDs, and experimental approaches.
- Existing studies on shock-mitigation seats mainly focus on vertical motion and overlook the effects of lateral and fore-and-aft accelerations, which are significant factors for occupants’ safety. Although there are some new types of shock-mitigation seats that manufacturers believe are effective in reducing vibrations in other directions, there are no academic publications to confirm this. Future studies can provide an important step toward improving seated human safety by studying the efficiency of these seat models in mitigating vibrations in other directions.
- There are numerous studies that demonstrate the effects of footrests on transmitted vibrations to the human body in other vehicles. However, in most of the current studies on safety evaluations and shock-mitigation seat performance for HSPCs, the effect of footrests has been ignored. In addition, the seat backrest is also effective in mitigating fore-and-aft acceleration and rotational vibrations, which are ignored in current studies. Therefore, it is required to develop the current mathematical seat models to consider the effect of backrests and footrests in future studies.
- There is a lack of appropriate human models for HSPC occupants. Numerous studies have simulated the seated human body using a system of masses, springs, and dampers. These studies are useful to predict the transmitted vibrations to each part of the human body and estimate the probability of injury to that part. These models can also be employed for a standing position, which is a common work position on HSPCs.
7. Summary and Future Outlook
This paper addressed the current standards related to human safety in vibrated environments and safety improvement methods for reducing HSPC motions (trim tab and interceptor) and reducing vibration/shock transmitted to seated humans (shock-mitigation seat). Reviewing published documents is an efficient way to determine the safety status of HSPCs, safety improvement device performance, and existing gaps and challenges in current information. As an example, most studies on safety evaluations of HSPCs and motion-reduction devices have focused on reducing vertical motions, with limited information on their effectiveness in reducing other directions of motion. In addition, active control systems for these devices have been proposed as a superior solution, but more research is needed to optimize their design and efficiency, especially in wave conditions.
Regarding shock-mitigation seats, numerous studies have evaluated their performance in absorbing vibrations for various vehicles. However, the use of CFD models for shock-mitigation seat studies in HSPCs is still limited. Additionally, existing studies have mainly focused on vertical motion and neglected the effects of other motions, such as lateral and fore-and-aft accelerations. The consideration of seat backrests, footrests, and buffers to control bottom impacts is also lacking in current seat models.
Future Outlook
To address the identified gaps and challenges in safety improvement devices and implement them more efficiently, future research should focus on developing a criterion to assess the effects of vibration in different directions on motion sickness (see Section 3.3). This criterion can be achieved through statistical investigations in various sea states that measure vibration in different directions and human responses to the vibration. Moreover, epidemiologic research on the effects of vibration direction, magnitude, and duration can provide the necessary information for defining this criterion (see [43]). These epidemiologic studies can also assist in predicting the type of human injury and its location by installing sensors on different parts of the human body affected by WBVs and presenting the critical vibration that causes injuries in each part. Afterward, in marine environments, mathematical modeling of the human body can be employed to predict the vibration transmitted to each part of the human body, such as the pelvis, back, and legs, and compare the results against the provided criteria to estimate the most vulnerable part of the human body to injury. Some mathematical modeling of the human body can be found in [129,130,131,132,133].
In the safety improvement strategies, the effects of trim tabs and interceptors (passive, controllable, and active systems) in reducing hull motions in different directions should be explored during sea trial tests, towing tank tests, numerical simulation, or mathematical modeling. This is an important subject to address in designing motion-reduction devices to improve human safety, because most human injuries are caused by lateral and forward impacts. Furthermore, shock-mitigation seats for HSPCs should mitigate vibrations in more than one direction. Although there are some new types of shock-mitigation seats for HSPCs with new configurations to absorb forward and lateral vibrations, there is no published evidence regarding their efficiency in safety improvement compared to the previous seat models. Therefore, future studies on these types of shock-mitigation seats by measuring and comparing vibration in different directions on the deck and seat through sea trial tests are required to investigate their efficiency. This investigation can also be achieved using mathematical modeling of these kinds of seats.
By addressing these gaps and challenges, the future outlook for human safety in vibrated environments, particularly HSPCs, will be significantly improved. This will lead to more effective design strategies, optimized motion-reduction devices, and safer conditions for occupants during high-speed marine operations.
Author Contributions
Conceptualization, F.R. and A.D.; methodology, F.R., A.D., and P.K.; formal analysis, F.R.; investigation, F.R. and A.D.; resources, F.R.; data curation, F.R.; writing—original draft preparation, F.R.; writing—review and editing, F.R., A.D., and P.K.; visualization, F.R.; supervision, A.D.; project administration, A.D. All authors have read and agreed to the published version of the manuscript.
Funding
This research received no external funding.
Institutional Review Board Statement
Not applicable.
Informed Consent Statement
Not applicable.
Data Availability Statement
Data are contained within the article.
Conflicts of Interest
The authors declare no conflict of interest.
References
- Bovenzi, M.; Hulshof, C.T.J. An updated review of epidemiologic studies on the relationship between exposure to whole-body vibration and low back pain. J. Sound Vib. 1998, 215, 595–611. [Google Scholar] [CrossRef]
- Meyer, L.T.; Moore, J.; Sopchick-Smith, T. Proceedings of the Naval Special Warfare Sports Medicine Conference Proceedings, Report number: NHRC-TD-95-4D, Accession Number: ADA299974. Coronado, CA, USA, 4–6 May 1994; p. 0149. Available online: https://apps.dtic.mil/sti/tr/pdf/ADA299974.pdf (accessed on 24 February 2022).
- Bazrgari, B.; Shirazi-Adl, A.; Kasra, M. Seated whole body vibrations with high-magnitude accelerations—Relative roles of inertia and muscle forces. J. Biomech. 2008, 41, 2639–2646. [Google Scholar] [CrossRef] [PubMed]
- Ensign, W.; Hodgdon, J.A.; Prusaczyk, W.K.; Ahlers, S.; Shapiro, D.; Lipton, M. A Survey of Self-Reported Injuries among Special Boat Operators; Naval Health Research Centre: San Diego, CA, USA, 2000; 48p. [Google Scholar]
- Carvalhais, A. Incidence and Severity of Injuries to Surf Boat Operators. In Proceedings of the 75th Shock and Vibration Symposium, Virginia Beach, VA, USA, 24–26 October 2004; Volume 37. [Google Scholar]
- Ullman, J.; Hengst, D.; Carpenter, R.; Robinson, Y. Does military high-speed boat slamming cause severe injuries and disability? Clin. Orthop. Relat. Res. 2022, 480, P2163–P2173. [Google Scholar] [CrossRef] [PubMed]
- Wikström, B.O.; Kjellberg, A.; Landström, U. Health effects of long-term occupational exposure to whole-body vibration: A review. Int. J. Ind. Ergon. 1994, 14, 273–292. [Google Scholar] [CrossRef]
- Leung, A.W.; Chan, C.C.; Ng, J.J.; Wong, P.C. Factors contributing to officers’ fatigue in high-speed maritime craft operations. Appl. Ergon. 2006, 37, 565–576. [Google Scholar] [CrossRef] [PubMed]
- Myers, S.D.; Dobbins, T.D.; King, S.; Hall, B.; Holmes, S.R.; Gunston, T.; Dyson, R. Effectiveness of suspension seats in maintaining performance following military high-speed boat transits. Hum. Factors 2012, 54, 264–276. [Google Scholar] [CrossRef] [PubMed]
- Martire, R.L.; de Alwis, M.P.; Äng, B.O.; Garme, K. Construction of a web-based questionnaire for longitudinal investigation of work exposure, musculoskeletal pain and performance impairments in high-performance marine craft populations. BMJ Open 2017, 7, e016006. [Google Scholar] [CrossRef]
- de Alwis, M.P.; Garme, K.; Lo Martire, R.; Kåsin, J.I.; Äng, B. Crew acceleration exposure, health and performance in high-speed operations at sea. In Proceedings of the 11th Symposium on High-Speed Marine Vehicles (HSMV 2017), Naples, Italy, 25–26 October 2017. [Google Scholar]
- de Alwis, M.P.; Garme, K. Effect of occupational exposure to shock and vibration on health in high-performance marine craft occupants. Proc. Inst. Mech. Eng. Part M J. Eng. Marit. Environ. 2021, 235, 394–409. [Google Scholar] [CrossRef]
- Burström, L.; Nilsson, T.; Wahlström, J. Whole-body vibration and the risk of low back pain and sciatica: A systematic review and meta-analysis. Int. Arch. Occup. Environ. Health 2015, 88, 403–418. [Google Scholar] [CrossRef]
- Guruguntla, V.; Lal, M.; Ghantasala, G.S.P.; Vidyullatha, P.; Alqahtani, M.S.; Alsubaie, N.; Abbas, M.; Soufiene, B.O. Ride comfort and segmental vibration transmissibility analysis of an automobile passenger model under whole body vibration. Sci. Rep. 2023, 13, 1–13. [Google Scholar] [CrossRef]
- ISO 2631–1; Shock—Evaluation of Human Exposure to Whole-Body Vibration—Part 1: General Requirements. International Organization for Standardization: Geneva, Switzerland, 1997.
- Townsend, N.C.; Coe, T.E.; Wilson, P.A.; Shenoi, R.A. High speed marine craft motion mitigation using flexible hull design. Ocean Eng. 2012, 42, 126–134. [Google Scholar] [CrossRef]
- McMorris, T.; Myers, S.; Dobbins, T.; Hall, B.; Dyson, R. Seating type and cognitive performance after 3 hours travel by high-speed boat in sea states 2–3. Aviat. Space Environ. Med. 2009, 80, 24–28. [Google Scholar] [CrossRef] [PubMed]
- Myers, S.D.; Dobbins, T.D.; King, S.; Hall, B.; Ayling, R.M.; Holmes, S.R.; Dyson, R. Physiological consequences of military high-speed boat transits. Eur. J. Appl. Physiol. 2011, 111, 2041–2049. [Google Scholar] [CrossRef] [PubMed]
- Roshan, F.; Tavakoli, S.; Mancini, S.; Dashtimanesh, A. Dynamic of Tunneled Planing Hulls in Waves. J. Mar. Sci. Eng. 2022, 10, 1038. [Google Scholar] [CrossRef]
- Griffin, K.; Knight, J. (Eds.) Human Development and the International Development Strategy for the 1990s; Macmillan: London, UK, 1990; Volume 8, 258p. [Google Scholar]
- Allen, D.P.; Taunton, D.J.; Allen, R. A study of shock impacts and vibration dose values onboard highspeed marine craft. Trans. R. Inst. Nav. Archit. Part A: Int. J. Marit. Eng. 2008, 150, 1–10. Available online: http://eprints.soton.ac.uk/id/eprint/64778 (accessed on 24 February 2022).
- ABCD Group. High Speed Craft Human Factors Engineering and Design Guide, ABCD TR-08-01 V1.0 Edition. 2008. Available online: https://www.ullmandynamics.com/wp-content/uploads/2011/02/hsc-human-factors-design-guide_2mg.pdf (accessed on 24 February 2022).
- Dobbins, T.; Myers, S.; Withey, W.; Dyson, R.; Gunston, T.; King, S. High speed craft motion analysis: Impact count index (ici). In Proceedings of the 43rd UK Conference on Human Response to Vibration, Leicester, UK, 15–17 September 2008. [Google Scholar]
- Garme, K.; Burström, L.; Kuttenkeuler, J. Measures of vibration exposure for a high-speed craft crew. Proc. Inst. Mech. Eng. Part M J. Eng. Marit. Environ. 2011, 225, 338–349. [Google Scholar] [CrossRef]
- Fridsma, G. A Systematic Study of the Rough-Water Performance of Planing Boats; Davidson Laboratory, Stevens Institute of Technology: Hoboken, NJ, USA, 1969. [Google Scholar]
- De Luca, F.; Pensa, C. The Naples Systematic Series–Second part: Irregular waves, seakeeping in head sea. Ocean. Eng. 2019, 194, 106620. [Google Scholar] [CrossRef]
- Tavakoli, S.; Zhang, M.; Kondratenko, A.A.; Hirdaris, S. A review on the hydrodynamics of planing hulls. Ocean Eng. 2024, 303, 117046. [Google Scholar] [CrossRef]
- Turner, T.; McKillop, J. Calm Water Resistance of a 1: 25 Scale Model of the Armidale Class Patrol Boat; Defense Science and Technology Organization: Melbourne, Australia, 2012.
- Rijkens, A.A.K.; Keuning, J.A.; Huijsmans, R.H.M. A computational tool for the design of ride control systems for fast planing vessels. Int. Shipbuild. Prog. 2011, 58, 165–190. [Google Scholar] [CrossRef]
- Mansoori, M.; Fernandes, A.C.; Ghassemi, H. Interceptor design for optimum trim control and minimum resistance of planing boats. Appl. Ocean Res. 2017, 69, 100–115. [Google Scholar] [CrossRef]
- Ashkezari, A.Z.; Moradi, M. Three-dimensional simulation and evaluation of the hydrodynamic effects of stern wedges on the performance and stability of high-speed planing monohull craft. Appl. Ocean Res. 2021, 110, 102585. [Google Scholar] [CrossRef]
- Atindana, V.A.; Xu, X.; Kwaku, N.J.; Akayeti, A.; Jiang, X. A novel semi-active control of an integrated chassis and seat quasi-zero stiffness suspension system for off-road vehicles. J. Vib. Control. 2024, 1–24. [Google Scholar] [CrossRef]
- Davoodi, E.; Safarpour, P.; Pourgholi, M.; Khazaee, M. Design and evaluation of vibration reducing seat suspension based on negative stiffness structure. Proc. Inst. Mech. Eng. Part C J. Mech. Eng. Sci. 2020, 234, 4171–4189. [Google Scholar] [CrossRef]
- Page, M.J.; McKenzie, J.E.; Bossuyt, P.M.; Boutron, I.; Hoffmann, T.C.; Mulrow, C.D.; Shamseer, L.; Tetzlaff, J.M.; Akl, E.A.; Brennan, S.E.; et al. The PRISMA 2020 statement: An updated guideline for reporting systematic reviews. Int. J. Surg. 2021, 88, 105906. [Google Scholar] [CrossRef] [PubMed]
- ISO 2631–2635:2004; Shock–Evaluation of Human Exposure to Whole Body Vibration–Part 5: Method for Evaluation of Vibration Containing Multiple Shocks. ISO: Geneva, Switzerland, 2004.
- DIRECTIVE 2002/44/EC; Directive 2002/44/EC of the European Parliament and of the Council of 25th June 2002 on the Minimum Health and Safety Requirements Regarding the Exposure of Workers to the Risks Arising from Physical Agents (vibration), 2002. European Union: Luxembourg, 2002.
- British Standards Institution 6841; Measurement and Evaluation of Human Exposure to Whole-Body Mechanical Vibration. BSI: London, UK, 1987.
- ISO 2041/TC 108; Mechanical Vibration, Shock and Condition Monitoring—Vocabulary. ISO: Geneva, Switzerland, 2009.
- ISO 5805/TC 108/SC; Mechanical Vibration and Shock—Human Exposure—Vocabulary—Vocabulary. ISO: Geneva, Switzerland, 1997.
- ISO 10326-1/TC 108/SC 4; Mechanical Vibration—Laboratory Method for Evaluating Vehicle Seat Vibration—Part 1: Basic Requirements. ISO: Geneva, Switzerland, 2016.
- Griffin, M.J.; Whitham, E.M.; Parsons, K.C. Vibration and comfort I. Translational seat vibration. Ergonomics 1982, 25, 603–630. [Google Scholar] [CrossRef] [PubMed]
- Griffin, M.J.; Parsons, K.C.; Whitham, E.M.W. Vibration and comfort IV. Application of experimental results. Ergonomics 1982, 25, 721–739. [Google Scholar] [CrossRef] [PubMed]
- Joseph, J.A.; Griffin, M.J. Motion sickness: Effect of changes in magnitude of combined lateral and roll oscillation. Aviat. Space Environ. Med. 2008, 79, 1019–1027. [Google Scholar] [CrossRef] [PubMed]
- Howarth, H.V.; Griffin, M.J. Effect of roll oscillation frequency on motion sickness. Aviat. Space Environ. Med. 2003, 74, 326–331. [Google Scholar] [PubMed]
- McCauley, M.E.; Royal, J.W.; Wylie, C.D.; O’Hanlon, J.F.; Mackie, R.R. Motion Sickness Incidence: Exploratory Studies of Habituation, Pitch and Roll, and the Refinement of a Mathematical Model; Technical Report; Human Factors Research Division, Canyon Research/Group Inc.: Goleta, CA, USA, 1976; pp. 1733–2000. [Google Scholar]
- Taunton, D.J.; Hudson, D.A.; Shenoi, R.A. Characteristics of a series of high speed hard chine planing hulls-part II: Performance in waves. Int. J. Small Craft Technol. 2011, 153, B1–B22. [Google Scholar]
- Folsø, R. Comfort Monitoring of High Speed Passenger Ferries. Ph.D. Thesis, Technical University of Denmark, Copenhagen, Denmark, 2004. [Google Scholar]
- Brown, P.W. An Experimental and Theoretical Study of Planing Surfaces with Trim Flaps; Report No. SIT-DL-71-1463; Stevens Institute of Technology, Davidson Laboratory: Hoboken, NJ, USA, 1971. [Google Scholar]
- Seo, K.C.; Gopakumar, N.; Atlar, M. Experimental investigation of dynamic trim control devices in fast speed vessel. J. Navig. Port Res. 2013, 37, 137–142. [Google Scholar] [CrossRef][Green Version]
- Ghadimi, P.; Loni, A.; Nowruzi, H.; Dashtimanesh, A.; Tavakoli, S. Parametric study of the effects of trim tabs on running trim and resistance of planing hulls. Adv. Shipp. Ocean Eng. 2014, 3, 1–12. [Google Scholar]
- Mansoori, M.; Fernandes, A.C. Interceptor and trim tab combination to prevent interceptor’s unfit effects. Ocean Eng. 2017, 134, 140–156. [Google Scholar] [CrossRef]
- Wang, L.W. A study on motions of high-speed planing boats with controllable flaps in regular waves. Int. Shipbuild. Prog. 1985, 32, 6–23. [Google Scholar] [CrossRef]
- Xi, H.; Sun, J. Feedback stabilization of high-speed planing vessels by a controllable transom flap. IEEE J. Ocean. Eng. 2006, 31, 421–431. [Google Scholar] [CrossRef]
- Jokar, H.; Zeinali, H.; Tamaddondar, M.H. Planing craft control using pneumatically driven trim tab. Math. Comput. Simul. 2020, 178, 439–463. [Google Scholar] [CrossRef]
- Kim, S.; Oshima, N.; Lee, S.; Lee, G.; Seo, K. Hydrodynamic performance and appendage considerations of wave-piercing planing craft overlapping waves and porpoising. J. Fluid Sci. Technol. 2020, 15, JFST0013. [Google Scholar] [CrossRef]
- Song, K.W.; Guo, C.Y.; Gong, J.; Li, P.; Wang, L.Z. Influence of interceptors, stern flaps, and their combinations on the hydrodynamic performance of a deep-vee ship. Ocean Eng. 2018, 170, 306–320. [Google Scholar] [CrossRef]
- Yaakob, O.; Shamsuddin, S.; Koh, K.K. Stern flap for resistance reduction of planing hull craft: A case study with a fast crew boat model. J. Teknol. 2004, 41, 43–52. [Google Scholar] [CrossRef][Green Version]
- Brizzolara, S.; Villa, D. A systematic CFD analysis of flaps/interceptors hydrodynamic performance. In Proceedings of the 10th International Conference on Fast Sea Transportation (FAST 2009), Athens, Greece, 5–8 October 2009. [Google Scholar]
- Mohebbi, M.; Ghassemi, M.A.; Ghassemi, H. Obtaining the Practical Formula for the Trim-tab Dimensions to Reach the Minimum Drag for Planing Boat. Am. J. Mech. Eng. 2020, 8, 163–171. [Google Scholar] [CrossRef]
- Savitsky, D.; Brown, P.W. Procedures for hydrodynamic evaluation of planing hulls in smooth and rough water. Mar. Technol. SNAME News 1976, 13, 381–400. [Google Scholar] [CrossRef]
- Katayama, K.; Suzuki, K.; Ikeda, Y. A new ship motion control system for high-speed craft. In Proceedings of the FAST 2003 the 7th International Conference on Fast Sea Transportation, Ischia, Italy, 7–10 October 2003; pp. 7–10. [Google Scholar]
- Santos, M.; López, R.; De la Cruz, J.M. Fuzzy control of the vertical acceleration of fast ferries. Control. Eng. Pract. 2005, 13, 305–313. [Google Scholar] [CrossRef]
- Hughes, M.J.; Weems, K.M. Time-domain seakeeping simulations for a high speed catamaran with an active ride control system. In Proceedings of the 11th International Conference on FAST2011, Honolulu, HI, USA, 26–29 September 2011. [Google Scholar]
- Ekman, F.; Rydelius, F. Model for Predicting Resistance and Running Attitude of High-Speed Craft Equipped with Interceptors: A Comparative Study Including Validation on Swedish Coast Guard Patrol Boat KBV 315. Bachelor’s Thesis, KTH Royal Institute of Technology, Stockholm, Sweden, 2016. [Google Scholar]
- Praveen, P.C.; Khan, M.K. Interceptor for better Hydrodynamic Performance of a Planing Hull. In Proceedings of the International Workshop Conference & Expo in Engineering and Marine Applications, Auckland, New Zealand, 21–24 February 2010. [Google Scholar]
- John, S.; Kareem Khan, M.D.; Praveen, P.C.; Manu, K.; Panigrahi, P.K. Hydrodynamic Performance Enhancement Using Stern Wedges, Stern Flaps and Interceptors; Naval Science & Technological Laboratory: Visakhapatnam, India, 2011. [Google Scholar]
- Putra AM, F.; Suzuki, H. Experimental and numerical study on the high-speed ship hydrodynamics influenced by an interceptor with varied angle of attack. Int. J. Nav. Archit. Ocean Eng. 2024, 16, 100566. [Google Scholar] [CrossRef]
- Tsai, J.F.; Hwang, J.L. Study on the compound effects of interceptor with stern flap for two fast monohulls. In Proceedings of the Oceans’04 MTS/IEEE Techno-Ocean’04, 2004, Kobe, Japan, 9–12 November 2004; Volume 2, pp. 1023–1028. [Google Scholar] [CrossRef]
- Ghassemi, H.; Mansouri, M.; Zaferanlouei, S. Interceptor hydrodynamic analysis for handling trim control problems in the high-speed crafts. Proc. Inst. Mech. Eng. Part C J. Mech. Eng. Sci. 2011, 225, 2597–2618. [Google Scholar] [CrossRef]
- Molini, A.; Brizzolara, S. Hydrodynamics of interceptors: A fundamental study. In Proceedings of the International Conference on Marine Research and Transportation, Napels, Italy, 28–30 June 2005; Volume 1. [Google Scholar]
- Day, A.H.; Cooper, C. An experimental study of interceptors for drag reduction on high-performance sailing yachts. Ocean Eng. 2011, 38, 983–994. [Google Scholar] [CrossRef]
- Karimi, M.H.; Seif, M.S.; Abbaspoor, M. An experimental study of interceptor’s effectiveness on hydrodynamic performance of high-speed planing crafts. Pol. Marit. Res. 2013, 20, 21–29. [Google Scholar] [CrossRef][Green Version]
- Seok, W.; Park, S.Y.; Rhee, S.H. An experimental study on the stern bottom pressure distribution of a high-speed planing vessel with and without interceptors. Int. J. Nav. Archit. Ocean Eng. 2020, 12, 691–698. [Google Scholar] [CrossRef]
- Mansoori, M.; Fernandes, A.C. Hydrodynamics of the interceptor on a 2-D flat plate by CFD and experiments. J. Hydrodyn. Ser. B 2015, 27, 919–933. [Google Scholar] [CrossRef]
- Mansoori, M.; Fernandes, A.C. The interceptor hydrodynamic analysis for controlling the porpoising instability in high speed crafts. Appl. Ocean Res. 2016, 57, 40–51. [Google Scholar] [CrossRef]
- Deng, R.; Zhang, Z.; Luo, F.; Sun, P.; Wu, T. Investigation on the Lift Force Induced by the Interceptor and Its Affecting Factors: Experimental Study with Captive Model. J. Mar. Sci. Eng. 2022, 10, 211. [Google Scholar] [CrossRef]
- Avci, A.G.; Barlas, B. The usage of interceptors in high speed crafts. In Proceedings of the 1st International Congress on Ship and Marine Technology, İstanbul, Turkey, 8–9 December 2016; Volume 1. [Google Scholar]
- Avci, A.G.; Barlas, B. An experimental investigation of interceptors for a high speed hull. Int. J. Nav. Archit. Ocean Eng. 2019, 11, 256–273. [Google Scholar] [CrossRef]
- Park, J.Y.; Choi, H.; Lee, J.; Choi, H.; Woo, J.; Kim, S.; Kim, N. An experimental study on vertical motion control of a high-speed planing vessel using a controllable interceptor in waves. Ocean. Eng. 2019, 173, 841–850. [Google Scholar] [CrossRef]
- Najafi, A.; Alimirzazadeh, S.; Seif, M.S. RANS simulation of interceptor effect on hydrodynamic coefficients of longitudinal equations of motion of planing catamarans. J. Braz. Soc. Mech. Sci. Eng. 2015, 37, 1257–1275. [Google Scholar] [CrossRef]
- Luca, F.; Pensa, C. The prediction of the interceptor performances based on towing tank test data: Ship-model correlation and hull form influence. Positions 2014, 9707, C0301. [Google Scholar]
- Karimi, M.H.; Seif, M.S.; Abbaspoor, M. A study on vertical motions of high-speed planing boats with automatically controlled stern interceptors in calm water and head waves. Ships Offshore Struct. 2015, 10, 335–348. [Google Scholar] [CrossRef]
- Ertogan, M.; Wilson, P.A.; Tayyar, G.T.; Ertugrul, S. Optimal trim control of a high-speed craft by trim tabs/interceptors Part I: Pitch and surge coupled dynamic modelling using sea trial data. Ocean Eng. 2017, 130, 300–309. [Google Scholar] [CrossRef]
- AuCoin, C. Shock Mitigating Seat Single Impact Program; Naval Engineering Test Establishment: Montreal, QC, Canada, 2014. [Google Scholar]
- Liam, C.C. Testing and Modeling of Shock Mitigating Seats for High Speed Craft. Master’s Thesis, Faculty of the Virginia Polytechnic Institute and State University in Partial Fulfillment of the Requirements, Blacksburg, VA, USA, 2011. [Google Scholar]
- Ekstrom, V. Semi-Active Suspension Seats in High Speed Crafts, Degree Project in Mechanical Engineering. Master’s Thesis, KTH Royal Institute of Technology, Second Cycle, 30 Credits, Stockholm, Sweden, 2019. Available online: http://kth.diva-portal.org/smash/record.jsf?pid=diva2%3A1379727&dswid=9823 (accessed on 17 December 2019).
- Coats, T.W.; Riley, M.R. A Comparison of Shock Isolated Seat and Rigid Seat Acceleration Responses to Wave Impacts in a High-Speed Craft; Technical Report; Naval Surface Warfare Center Carderock Division, Naval Architecture and Engineering Department: Carderock, VA, USA, 2018; NSWCCD-80-TR-2018/010, Accession Number: AD1055641. [Google Scholar]
- Riley, M.R.; Murphy, H.P.; Coats, T.W. Initial Investigation of Wave Impact Load Transfer Through Shock Isolation Seats in High Speed Craft; Naval Surface Warfare Center Carderock Division: Virginia Beach, VA, USA, 2013. [Google Scholar]
- Riley, M.R.; Coats, T.W. The Simulation of Wave Slam Impulses to Evaluate Shock Mitigation Seats for High-Speed Planing Craft; Naval Surface Warfare Center Carderock Division: Virginia Beach, VA, USA, 2013. [Google Scholar]
- Reed, W.H.; Carroll, D.F.; Rothe, V.E. Armored Crew Seat Drop Test Program; Bell Helicopter Textron Inc.: Fort Worth, TX, USA, 1966. [Google Scholar]
- Harris, K.; Melotik, J. TARDEC Occupant Protection Seat; Army Tank Automotive Research Development and Engineering Center: Warren, Mi, USA, 2012. [Google Scholar]
- Murphy, H.P.; Riley, M.R.; Coats, T.W. A Consistent Wave Impact Load Model for Studying Structure, Equipment Ruggedness, Shock Isolation Seats, and Human Comfort in Small High Speed Craft; Naval Surface Warfare Center Carderock Division: Virginia Beach, VA, USA, 2016. [Google Scholar]
- Li, K.; Darby, A.P. Modelling a buffered impact damper system using a spring–damper model of impact. Struct. Control Health Monit. Off. J. Int. Assoc. Struct. Control Monit. Eur. Assoc. Control Struct. 2017, 16, 287–302. [Google Scholar] [CrossRef]
- Zuneid Alam, S. Implementation of a Drop Test Impact Rig for Dynamic Testing of High Speed Craft Shock Mitigation Seats and Extraction of Modal Parameters. Ph.D. Thesis, Carleton University, Ottawa, ON, Canada, 2013. [Google Scholar]
- Alam, Z.; Afagh, F.; Langlois, R. Efficient Identification of Naval High-Speed Craft Shock Mitigation Seat Modal Parameters From Drop-Test Data. J. Dyn. Syst. Meas. Control. 2017, 139, 031009. [Google Scholar] [CrossRef]
- Marshall, J.T.; Riley, M.R. A Comparison of the Mechanical Shock Mitigation Performance of a Shock Isolation Seat Subjected to Laboratory Drop Tests and at-Sea Seakeeping Trials; NAVSEA Carderock: Bethesda, MD, USA, 2020. [Google Scholar]
- Kearns, S.D. Analysis and Mitigation of Mechanical Shock Effects on High Speed Planing Boats. Master’s Thesis, Massachusetts Institute of Technology, Cambridge, MA, USA, 2001. [Google Scholar]
- Reynolds, D.; Ayyad, E.A.; Hachem, M. Evaluation of a Pneumatic-Seat-Bladder-System Designed for Shock and Vibration Isolation; University of Nevada: Las Vegas, NV, USA, 2012. [Google Scholar]
- Wice, A.M. Spatial Dynamic Modelling of High-Speed Craft Suspension Seating. Ph.D. Thesis, Carleton University, Ottawa, ON, Canada, 2015. [Google Scholar]
- Coltman, J.W. Design and Test Criteria for Increased Energy-Absorbing Seat Effectiveness; Simula, Inc.: Tempe, AZ, USA, 1983. [Google Scholar]
- Olivares, D. Dynamic Seat Certification by Analysis: Volume III–Comparison of Hybrid II Versus Hybrid III ATD Dynamic Evaluation NIAR Test Series; NIAR Technical Report FAA-003D; NIAR: Wichita, KS, USA, 2009. [Google Scholar]
- Gannon, L. Single impact testing of suspension seats for high-speed craft. Ocean. Eng. 2017, 141, 116–124. [Google Scholar] [CrossRef]
- Petersen, S.M.; Riley, M.R. The Use of Shock Isolation mounts in Small High-Speed Craft to Protect Equipment from Wave Slam Effects; Naval Surface Warfare Center Carderock: West Bethesda, MD, USA, 2017. [Google Scholar]
- Sorensen, F.W.A. Development of Control Strategies and Testing Procedures for Suspension Seats Used in High Speed Craft. Ph.D. Thesis, Carleton University, Ottawa, ON, Canada, 2020. [Google Scholar]
- Wang, M.; Chen, Z.; Wereley, N.M. Adaptive magnetorheological energy absorber control method for drop-induced shock mitigation. J. Intell. Mater. Syst. Struct. 2021, 32, 449–461. [Google Scholar] [CrossRef]
- Jin, S.; Deng, L.; Yang, J.; Sun, S.; Ning, D.; Li, Z.; Li, W.H. A smart passive MR damper with a hybrid powering system for impact mitigation: An experimental study. J. Intell. Mater. Syst. Struct. 2021, 32, 1452–1461. [Google Scholar] [CrossRef]
- Gunston, T.P.; Rebelle, J.; Griffin, M.J. A comparison of two methods of simulating seat suspension dynamic performance. J. Sound Vib. 2004, 278, 117–134. [Google Scholar] [CrossRef]
- Olausson, K.; Garme, K. Prediction and evaluation of working conditions on high-speed craft using suspension seat modelling. Proc. Inst. Mech. Eng. Part M J. Eng. Marit. Environ. 2015, 229, 281–290. [Google Scholar] [CrossRef]
- Ereq, K. Active Suspension Seat for High-Speed Craft. Master Thesis, Degree Project in Mechanical Engineering, Second Cycle,. KTH Royal Institute of Technology, 30 Credits, Stockholm, Sweden, 2018. Available online: http://www.diva-portal.se/smash/get/diva2:1247182/FULLTEXT01.pdf (accessed on 11 September 2018).
- Mayton, A.G.; DuCarme, J.P.; Jobes, C.C.; Matty, T.J. Laboratory investigation of seat suspension performance during vibration testing. In Proceedings of the ASME International Mechanical Engineering Congress and Exposition, Chicago, IL, USA, 5–10 November 2006; Volume 47675, pp. 177–183. [Google Scholar] [CrossRef]
- Cheng, M.; Bueley, D.; Dionne, J.P.; Makris, A. Survivability evaluation of blast mitigation seats for armored vehicles. In Proceedings of the 26th International Symposium on Ballistics, Miami, FL, USA, 12–16 September 2011. [Google Scholar]
- Riley, M.R.; Coats, T.W. Quantifying Mitigation Characteristics of Shock Isolation Seats in a Wave Impact Environment; Naval Surface Warfare Center: Carderock, MD, USA, 2015. [Google Scholar]
- Roberts, O.C. Development of the High-Speed Craft Slam Impact Seat Test Rig. Master’s Thesis, Carleton University Ottawa, Ottawa, ON, Canada, 2015. [Google Scholar]
- Fairley, T.E.; Griffin, M.J. The apparent mass of the seated human body: Vertical vibration. J. Biomech. 1989, 22, 81–94. [Google Scholar] [CrossRef]
- Chen, Q.; Zhang, Y.; Zhu, C.; Wu, J.; Zhuang, Y. A sky-hook sliding mode semiactive control for commercial truck seat suspension. J. Vib. Control 2021, 27, 1201–1211. [Google Scholar] [CrossRef]
- Coe, T.; Shenoi, R.A.; Xing, J.T. Human body vibration response models in the context of high speed planing craft and seat isolation systems. In Proceedings of the Sixth International Conference on High-performance marine vehicles (HIPER’08), Naples, Italy, 18–19 September 2008; pp. 18–19. [Google Scholar]
- Olausson, K. Vibration Mitigation for High Speed Craft. Master’s Thesis, Centre for Naval Architecture Royal Institute of Technology, Stockholm, Sweden, 2012. [Google Scholar]
- Olausson, K. On Evaluation and Modelling of Human Exposure to Vibration and Shock on Planing High-Speed Craft. Ph.D. Thesis, KTH Royal Institute of Technology, Stockholm, Sweden, 2015. [Google Scholar]
- Wei, L.; Griffin, M.J. Mathematical models for the apparent mass of the seated human body exposed to vertical vibration. J. Sound Vib. 1998, 212, 855–874. [Google Scholar] [CrossRef]
- Maciejewski, I.; Blazejewski, A.; Pecolt, S.; Krzyzynski, T. A sliding mode control strategy for active horizontal seat suspension under realistic input vibration. J. Vib. Control 2023, 29, 2539–2551. [Google Scholar] [CrossRef]
- Choi, S.B.; Nam, M.H.; Lee, B.K. Vibration control of a MR seat damper for commercial vehicles. J. Intell. Mater. Syst. Struct. 2000, 11, 936–944. [Google Scholar] [CrossRef]
- Rebelle, J. Development of a numerical model of seat suspensions to optimize the end-stop buffers. In Proceedings of the UK Conference on Human Responses to Vibration, Southampton, UK, 17–19 September 2000. [Google Scholar]
- Rebelle, J. Methodology to improve the performance of the end-stop buffers of suspension seats. Veh. Syst. Dyn. 2004, 42, 211–233. [Google Scholar] [CrossRef]
- Ma, X.Q.; Rakheja, S.; Su, C.Y. Damping requirement of a suspension seat subject to low frequency vehicle vibration and shock. Int. J. Veh. Des. 2008, 47, 133–156. [Google Scholar] [CrossRef]
- Rakheja, S.; Boileau, P.É.; Wang, Z.; Politis, H. Performance analysis of suspension seats under high magnitude vibration excitations: Part 1: Model development and validation. J. Low Freq. Noise Vib. Act. Control. 2003, 22, 225–252. [Google Scholar] [CrossRef]
- Rakheja, S.; Boileau, P.É.; Wang, Z. Performance analysis of suspension seats under high magnitude vibration excitations: II. Design parameter study. J. Low Freq. Noise Vib. Act. Control. 2004, 23, 7–25. [Google Scholar] [CrossRef]
- Abdelkareem, M.A.; Zhang, R.; Jing, X.; Wang, X.; Ali, M.K.A. Characterization and implementation of a double-sided arm-toothed indirect-drive rotary electromagnetic energy-harvesting shock absorber in a full semi-trailer truck suspension platform. Energy 2022, 239, 121976. [Google Scholar] [CrossRef]
- Fouad, Y.H. An Experimental Methodology for Characterizing High Speed Craft Seat Suspension Components. Master’s Thesis, Carleton University, Ottawa, ON, Canada, 2015. [Google Scholar]
- Zhao, Y.; Bi, F.; Shu, H.; Guo, L.; Wang, X. Prediction of the driver’s head acceleration and vibration isolation performance of the seating suspension system using the time and frequency domain modeling. Appl. Acoust. 2021, 183, 108308. [Google Scholar] [CrossRef]
- Zhao, Y.; Bi, F.; Khayet, M.; Symonds, T.; Wang, X. Study of seat-to-head vertical vibration transmissibility of commercial vehicle seat system through response surface method modeling and Genetic Algorithm. Appl. Acoust. 2023, 203, 109216. [Google Scholar] [CrossRef]
- Singh, H.J.; Wereley, N.M. Mitigation of Biodynamic Response to Shock Loads Using Semi-Active Vertically Stroking Crew Seats. In Proceedings of the Smart Materials, Adaptive Structures and Intelligent Systems, Philadelphia, PA, USA, 1 September 2010; Volume 44168, pp. 481–490. [Google Scholar] [CrossRef]
- Singh, H.J.; Wereley, N.M. Model-based optimal control of biodynamic response to vertical crash loads for an occupant seated in a helicopter. In Proceedings of the AHS 69th Annual Forum, Phoenix, AZ, USA, 23–26 May 2013. [Google Scholar]
- Singh, H.J.; Wereley, N.M. Influence of occupant compliance on a vertically stroking helicopter crew seat suspension. J. Aircr. 2015, 52, 1286–1297. [Google Scholar] [CrossRef]
Disclaimer/Publisher’s Note: The statements, opinions and data contained in all publications are solely those of the individual author(s) and contributor(s) and not of MDPI and/or the editor(s). MDPI and/or the editor(s) disclaim responsibility for any injury to people or property resulting from any ideas, methods, instructions or products referred to in the content. |
© 2024 by the authors. Licensee MDPI, Basel, Switzerland. This article is an open access article distributed under the terms and conditions of the Creative Commons Attribution (CC BY) license (https://creativecommons.org/licenses/by/4.0/).









