Next Article in Journal
Underwater Refractive Stereo Vision Measurement and Simulation Imaging Model Based on Optical Path
Next Article in Special Issue
Distributionally Robust Optimal Scheduling of Hybrid Ship Microgrids Considering Uncertain Wind and Wave Conditions
Previous Article in Journal
Adaptive Pitch-Tracking Control with Dynamic and Static Gains for Remotely Operated Towed Vehicles
Previous Article in Special Issue
Optimizing Ship Draft Observation with Wave Energy Attenuation and PaddlePaddle-OCR in an Anti-Fluctuation Device
 
 
Font Type:
Arial Georgia Verdana
Font Size:
Aa Aa Aa
Line Spacing:
Column Width:
Background:
Article

A Novel Approach to Enhancing the Accuracy of Prediction in Ship Fuel Consumption

by
Tianrui Zhou
1,*,
Jinggai Wang
2,
Qinyou Hu
3 and
Zhihui Hu
4
1
Fujian Chuanzheng Communications College, Fuzhou 350007, China
2
College of Transport and Communications, Shanghai Maritime University, Shanghai 201306, China
3
Merchant Marine College, Shanghai Maritime University, Shanghai 201306, China
4
Navigation College, Jimei University, Xiamen 361021, China
*
Author to whom correspondence should be addressed.
J. Mar. Sci. Eng. 2024, 12(11), 1954; https://doi.org/10.3390/jmse12111954
Submission received: 11 August 2024 / Revised: 27 September 2024 / Accepted: 15 October 2024 / Published: 31 October 2024

Abstract

Ship fuel consumption plays a crucial role not only in understanding ships’ energy efficiency but also in gaining insights into their emissions. However, enhancing the accuracy of these predictions poses significant challenges due to data limitations and the methods employed. Due to these factors, such as data variability and equipment characteristics, ship fuel consumption exhibits certain fluctuations under specific conditions. Previous fuel consumption prediction methods primarily generate a single specific value, making it difficult to capture the volatility of and variability in fuel consumption. To overcome this limitation, this paper proposes a novel method that integrates Gaussian process prediction with quantile regression theory to perform interval predictions of ship fuel consumption, providing a range of possible outcomes. Through comparative analyses with traditional methods, the possibility of using the method is verified and its results are validated. The results indicate the following: (1) at a 95% confidence level, the proposed method achieves a prediction interval coverage probability of 0.98 and a prediction interval normalized average width of 0.123, which are significantly better than those of the existing backpropagation neural network (BPNN) and gradient boosting decision tree (GBDT) quantile regression models; (2) the prediction accuracy of the proposed method is 92% for point forecasts; and (3) the proposed method is applicable to main datasets, including both noon report and sensor datasets. These findings provide valuable insights into interval predictions of ship fuel consumption and highlight their potential applications in related fields, emphasizing the importance of accurate interval predictions in intelligent energy efficiency optimization.

1. Introduction

As a key component of global trade, the shipping industry plays a significant role in the world economy [1]. However, its substantial fuel consumption for transportation results in significant pollutant emissions, posing serious threats to the marine environment and human health [2,3]. Addressing the challenges of saving energy and emission reductions in the shipping sector has become a focal point for governments worldwide. To mitigate carbon emissions from shipping vessels, various countries and relevant organizations have formulated a series of policies aimed at achieving the goal of reducing carbon emissions. The International Maritime Organization (IMO) introduced the Carbon Intensity Indicator (CII) as part of its strategy to reduce greenhouse gas emissions from ships, mandating that ships annually calculate and report their carbon intensity during their operations [4]. Furthermore, if a vessel’s carbon emissions do not meet regulatory standards, shipping companies are required to provide an energy efficiency improvement plan. In a similar vein, the European Commission has enacted multiple regulations to compel ship operators to enhance energy efficiency and reduce carbon emissions. For instance, the Monitoring, Reporting, and Verification (MRV) system is applied to enhance the transparency of carbon emissions in the maritime industry and promote the reduction in greenhouse gases [5]. Upon the implementation of the European Union Emissions Trading System (EU ETS) [6], ships will be mandated to hold emission allowances proportional to their carbon emissions. All of these actions are intended to make a positive contribution to the global effort to mitigate climate change within the shipping industry.
To address the stringent environmental pressure for emissions reductions, the maritime industry is accelerating its transition towards greener and low-carbon operations [7]. This compels shipping companies to adopt energy-saving and emissions reduction strategies to meet carbon emission regulations, including enhancing ship energy efficiency, optimizing hull cleaning [8], improving propulsion performance [9], operational optimization [10,11], and utilizing alternative fuels [12]. Operational optimization, including route and speed optimization, stands out due to its minimal requirement for additional equipment expenditures [13,14]. The optimization of navigation routes and speed enables vessels to avoid adverse sea conditions, improving their energy efficiency. Consequently, it not only decreases fuel expenses for shipping companies but also ensures compliance with carbon emission regulations [15].
As we all know, the Energy Efficiency Operational Indicator (EEOI) and CII are closely related to a ship’s fuel consumption [16]. Additionally, speed optimization and trim optimization are common fuel-saving strategies employed during the operational phase. By accurately predicting a vessel’s fuel consumption, it is possible to optimize voyage planning, select the most energy-efficient routes and speeds, and thereby maximize economic benefits. Furthermore, developing an accurate fuel consumption prediction model allows for the continuous monitoring of discrepancies between actual fuel usage and expected consumption, enabling a comprehensive assessment of the vessel’s performance and condition. For instance, when the level of fuel consumption exceeds one’s expectations, this could indicate potential issues, such as hull fouling or mechanical faults.
The enhancement of ship energy efficiency and reduction in carbon emissions through technological advancements fundamentally depend on the construction of a high-precision ship fuel consumption model [17]. The energy efficiency of a vessel typically comprises two components: the design phase and the operational phase. For a specific vessel, the hull shape, structural configuration, and propulsion system remain fixed over short periods, rendering the energy efficiency determined during the design phase generally stable and unchanged. In contrast, the energy efficiency during the operational phase is influenced by factors [18] such as the navigational route, selected sailing speed, and cargo load, which are subject to significant variability in actual operations. Additionally, during actual navigation, it is essential to first verify the navigability of the chosen route to ensure the safety of the vessel. This involves confirming that the navigational area meets the draft requirements of the ship to avoid grounding and similar incidents. Moreover, it is crucial to ensure that the vessel has sufficient fuel to reach the destination port. Consequently, these factors present significant challenges for accurately predicting a vessel’s fuel consumption.
The objective of this study is to develop a highly accurate interval prediction model for ship fuel consumption, considering multiple influencing factors. The proposed model not only accurately predicts the point estimate of ship fuel consumption but also provides a prediction interval for its consumption. Such a model will support the subsequent identification of anomalies in ship energy efficiency. By integrating big data analysis and machine learning techniques [19], this research introduces a novel approach and perspective for predicting ship fuel consumption, thereby promoting energy savings, emission reductions, and green development in the shipping industry.
The structure of this paper is organized as follows: Section 1 introduces the current background of energy conservation and emission reductions in the shipping industry. Section 2 describes the relevant methods for fuel consumption prediction in the previous literature. Section 3 details the data sources and processing methods used in this study. Section 4 presents the construction of the interval prediction model for ship fuel consumption. Section 5 analyzes the model prediction results and compares them with the experimental results of other mainstream existing models. Section 6 summarizes the findings of this study and discusses their practical significance for energy efficiency management.

2. Literature Review

An extensive review of the prior related literature reveals that current ship fuel consumption prediction methods are primarily constructed using either physics-based knowledge or data-driven approaches. Depending on the combination of these two approaches, prediction methods can be classified into three categories: physics-based models, data-driven models, and hybrid models.

2.1. Physics-Based Ship Fuel Consumption Prediction Models

The prediction of ship fuel consumption based on physical models primarily involves calculating the ship’s resistance under various wind and wave conditions [20]. By considering the transmission efficiency between the propeller and the main engine, a functional relationship is derived between the ship’s fuel consumption and speed under different environmental conditions. The Hotrolp method is commonly used to calculate ship resistance, including wind and wave resistance [21]. Wang et al. employed theoretical formulas to calculate the variation in resistance with speed and subsequently constructed an integrated route–speed optimization model, which was experimentally validated on an ocean-going vessel [22].
A critical aspect of this prediction involves calculating the ship’s resistance in various wind and wave conditions. Computational fluid dynamics (CFD) methods have been employed in several studies to numerically simulate the sailing environment and provide precise calculations of ship resistance. La Ferlita et al. utilized CFD software to calculate ship resistance in diverse operational environments and applied automated machine learning algorithms to predict ship performance [23]. Sang et al. analyzed the ship propulsion system and conducted simulation modeling of various operational conditions to develop a fuel consumption prediction model [24], which was experimentally validated on a 38,800 DWT bulk cargo ship, achieving an error margin of less than 5%.
Due to the impact of wind and wave resistance as well as fouling resistance on ship energy consumption, some studies have considered these factors when developing more accurate fuel consumption models. Guo et al. based their ship fuel consumption predictions on their knowledge of physics while accounting for the effects of wind, waves, and fouling on ship resistance [25].
The construction of a physics-driven ship fuel consumption prediction model typically requires complex physical formulas and a series of parameter values to calculate the ship’s resistance. Therefore, the accuracy of ship fuel consumption predictions based on this method is easily influenced by these parameters. Due to the integration of physical knowledge and ship mechanism knowledge, the constructed fuel consumption model possesses strong transferability and interpretability.

2.2. Data-Driven Ship Fuel Consumption Prediction Models

The construction of data-driven ship fuel consumption models leverages big data technology and various machine learning techniques to learn from and train on data, thereby outputting ship fuel consumption based on different input variables. The data used for ship fuel consumption prediction include ship maneuvering and navigation data [26,27], marine environmental data [28,29], main engine fuel data [30], and noon report data [31]. These data are either automatically transmitted by ship equipment or manually filled in. Due to the ability of machine learning to learn latent knowledge from large datasets and handle high-dimensional feature data, many studies have utilized machine learning techniques such as multiple linear regressions (MLRs), decision trees (DTs), and artificial neural networks (ANNs) for ship fuel consumption model construction [32].
Many studies assume that ship fuel consumption has a nonlinear functional relationship with voyaging speed, using statistical methods to obtain the relevant coefficients. Du et al. assumed an exponential functional relationship between fuel consumption and speed and derived this relationship from container voyage report data [33]. Additionally, this relationship was used to guide speed and trim optimization.
Due to the ease of understanding and interpreting tree models, many studies have employed them for fuel consumption prediction. Zhou et al. used an RF for constructing a fuel consumption prediction model, utilizing data from two sister ships and publicly available navigation meteorological data [34]. The experimental results showed that the RF model achieved a prediction accuracy of over 92%, surpassing that of an MLR, least absolute shrinkage and selection operator (LASSO), and a Bayesian ridge regression. Yan et al. innovatively proposed a two-stage fuel consumption prediction and optimization method based on the random forest (RF) method [35], which has been validated on a dry bulk carrier.
To address the issue of low model accuracy caused by data mismatches and missing features, some studies utilize publicly available data for data fusion, resulting in more comprehensive and accurate datasets. Li et al. conducted energy efficiency data fusion based on noon report data, automatic identification system (AIS) data, and publicly available data [36]; the experimental results consistently demonstrated that data fusion can improve the accuracy of ship fuel consumption prediction.
To overcome the limitations of single models in fuel consumption prediction, some studies have employed ensemble learning algorithms. Hu et al. proposed a ship fuel consumption prediction model based on ensemble learning [37] and constructed a two-stage trim optimization model, which were validated on an ocean-going vessel, achieving a fuel reduction of 0.69%–1.82%. Lan et al. improved the blending ensemble model (BEM) for fuel consumption predictions of wing-diesel hybrid ships [38], and their experimental results indicated that the improved model reduced prediction errors by 16.99% compared to a support vector machine (SVM) model.
Due to the effectiveness of long short-term memory (LSTM) networks in predicting time series data, models based on LSTM networks are commonly used for real-time fuel consumption prediction. Panapakidis et al. improved the LSTM model to make real-time fuel consumption predictions concerning a passenger ship [39]. Zhang et al. developed a novel bidirectional long short-term memory (Bi-LSTM) ship fuel consumption prediction model based on the LSTM structure and incorporated an attention mechanism [40]. To address the structure and parameters of LSTM models, various bio-inspired evolutionary algorithms are employed for optimization. Han et al. used the improved grey wolf optimization (IGWO) algorithm to optimize the LSTM structure and parameters [41]; their experimental results indicated that these evolutionary algorithms can effectively improve the accuracy of fuel consumption prediction.

2.3. Ship Fuel Consumption Prediction Based on Hybrid Models

Hybrid models, which combine physical models and data-driven approaches, can be classified into parallel and series models based on their connection methods [42]. In parallel models, the physical model and the data-driven model independently predict fuel consumption. The outputs of these two models are then either used together as inputs or combined to form the final prediction result. In series models, the output of the physical model typically serves as the input for the data-driven model, which is trained to learn and predict fuel consumption.
Wang et al. used an RF algorithm combined with a physically derived fuel consumption formula to construct a parallel grey model [43]. Based on this model, they developed a path optimization method using an improved A* algorithm. The effectiveness of the proposed method was validated for an ocean-going vessel, achieving a 5.48% reduction in fuel consumption. Cai et al. developed an LSTM grey fuel consumption prediction model [44] that uses fuel consumption derived from physical formulas as its input. Due to the integration of system knowledge and expert experience, the model’s prediction accuracy reached 98.8%.
To address the issue of low fuel consumption prediction accuracies in white-box models for diesel–hybrid ships, Ruan et al. employed six machine learning methods to construct a parallel grey-box model [45]. The effectiveness of this model was validated on a very large ore carrier with a length of 327 m; compared to the white-box model, the proposed model reduced the error by 41.7%.
Due to the integration of prior knowledge from physical models, hybrid models generally exhibit higher fuel consumption prediction accuracies compared to purely physical models. Additionally, in cases of limited data, hybrid models typically outperform data-driven models in terms of prediction accuracy. However, with a large amount of data available, their predictive performance may be inferior to that of data-driven models.

2.4. Research Gaps and Contributions

Despite the extensive research on data-driven ship fuel consumption modeling, there are still several gaps in the existing literature. First, numerous factors influence the energy efficiency of ships. Although some studies have considered various factors, including environmental conditions, propulsion system efficiency, and navigation status, they often neglect the temporal variations of these factors. Therefore, it is essential to account for these temporal changes. Second, the quality and volume of data significantly impact the accuracy of data-driven ship fuel consumption predictions. While some studies have processed data to improve their quality, there remain potential outliers that have not been identified. Thus, the influence of data noise on the uncertainty of ship fuel consumption must be considered. Third, most studies predict ship fuel consumption by outputting a specific value under given input variables, but this approach fails to capture the range of fluctuations in fuel consumption. Therefore, a method is needed to accurately describe fuel consumption variability under various conditions.
To address these gaps, we propose an interval prediction method for ship fuel consumption based on a Gaussian process quantile regression. The main contributions of this research are as follows: (i) Experiments were conducted using noon report data and multi-source sensor data to validate the model’s effectiveness and robustness; and (ii) Based on a Gaussian process regression combined with quantile regression theory, a series of quantile intervals were set to construct the interval prediction model for ship fuel consumption. Comparative experiments with quantile regression models based on backpropagation neural networks and gradient boosting decision trees demonstrate that the proposed method achieves a higher accuracy in interval predictions of fuel consumption and more accurately reflects the fluctuations in fuel consumption.

3. Data Description and Preprocessing

3.1. Data Descrption

To verify the effectiveness and robustness of the fuel consumption prediction model, it is necessary to evaluate its performance across various datasets. Currently, mainstream research datasets primarily consist of noon report data and sensor data. Consequently, this study utilizes these two types of datasets for model construction and testing. The noon report data are manually recorded by on duty personnel at noon each day. These datasets include features related to the navigation environment and the main engine’s fuel data of the target vessel. Key data features include wind speed, wind direction, current speed, current direction, ship speed, and daily fuel consumption, among others.
Sensor data are collected through various sensor devices installed on the ship. These sensors gather real-time information about the ship’s navigation, the main engine’s operational status, and the surrounding navigational environment. Compared to noon report data, these sensor data are more comprehensive but also more costly to acquire. For this study, both noon report data and sensor data are used to validate the model’s effectiveness and robustness in predicting fuel consumption. The noon report data are sourced from a bulk carrier, while the sensor data are obtained from both a container ship and a bulk carrier. Table 1 provides the basic parameters of the target ships used in this study, Table 2 shows the data collection time range, sampling frequency, and voyage information of the target vessel, and Table 3 shows some of the collected data features.

3.2. Data Preprocessing

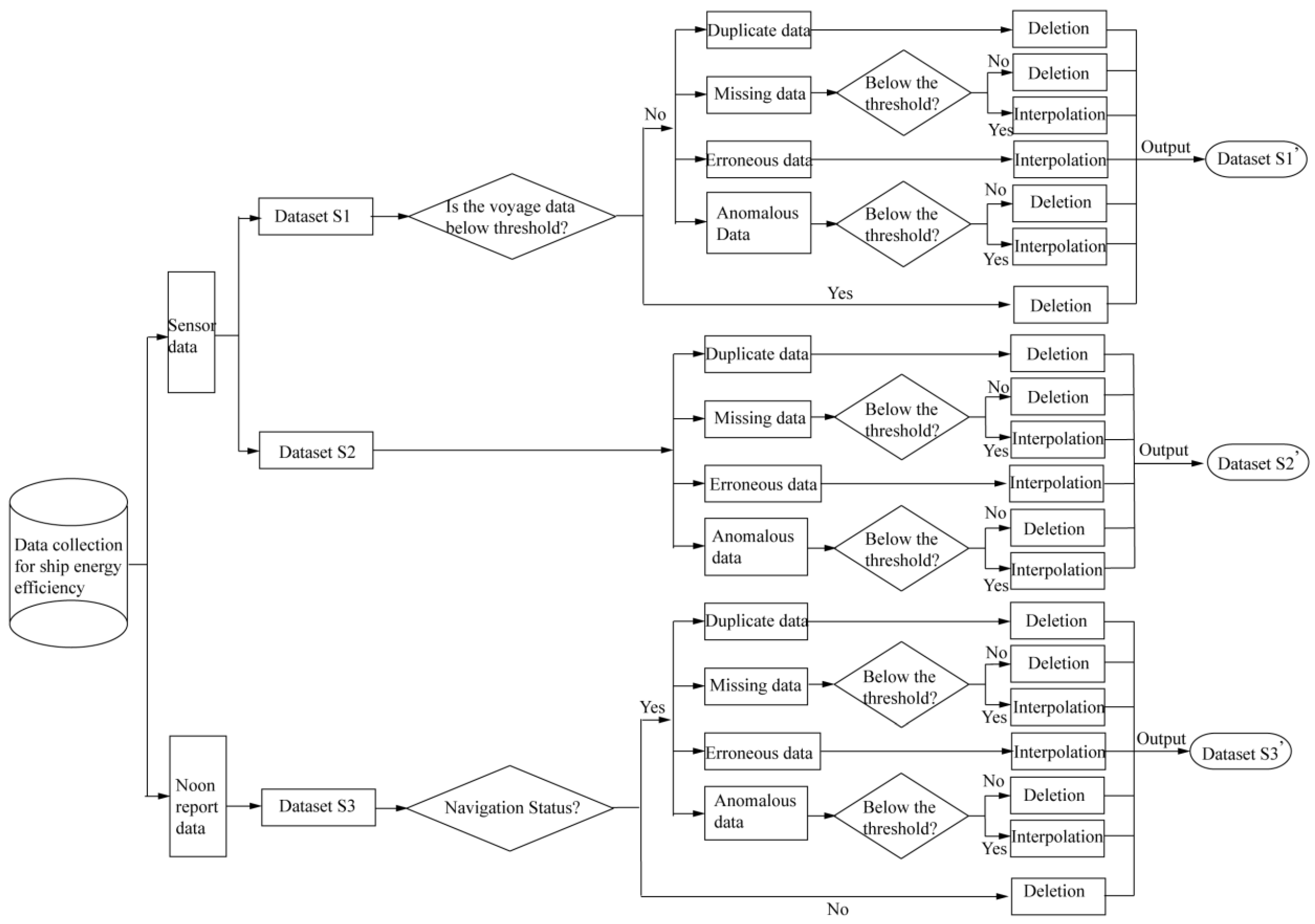
Due to challenges related to data transmission, sensor equipment, and information collection, some of the collected feature data contain errors, omissions, and anomalies. Consequently, these data require preprocessing prior to their utilization in model construction. Leveraging domain knowledge and analyzing the distribution of various features, the data preprocessing for ship energy consumption addresses issues such as duplicate data, missing data, erroneous data, and outliers. The data preprocessing methodology is illustrated in Figure 1.
Based on domain knowledge and a statistical analysis, this study identifies several types of anomalies in energy efficiency data, namely duplicated data points, missing feature data, erroneous data, and outliers. If these anomalous data are used directly for model training, they can interfere with the model’s prediction performance. Therefore, it is essential to preprocess the collected data before model construction to obtain cleaner and higher-quality data.
Duplicated data can lead to overfitting; thus, duplicates should be removed, retaining only one instance of each duplicated data point. For missing data, if a specific feature has too many missing values, direct interpolation may bring too many errors. Therefore, a threshold must be set; if the amount of missing data for that feature is below the threshold, linear interpolation is performed using the nearest time points. Otherwise, the data are directly deleted. A similar approach is applied to outlier data, determining whether to interpolate or delete them based on the threshold. For erroneous data, direct interpolation is used for correction.
Through the above preprocessing steps, some obvious outlier data were handled. These preprocessing steps ensure that the data used for model training are of higher quality, thereby improving the model’s performance.

3.3. Data Feature Distribution

Due to the differing equipment attributes of each ship, certain features, such as draft and speed, are not collected with the same frequency as fuel consumption data. Consequently, these features must be converted to match the frequency of fuel consumption data collection. The distribution of various features across each dataset is illustrated in Figure 2, Figure 3 and Figure 4.
As shown in Figure 2, Figure 3 and Figure 4, the distribution ranges for various features in the datasets for dataset S1 are as follows: the speed distribution range is [5, 25] knots, the average draft (defined as the average of the forward and aft drafts) distribution range is [8, 13] m, the wind speed distribution range is [0, 27] m/s, the current speed distribution range is [0, 1.8] knots, and the ship fuel consumption distribution range is [0, 200] MT. The ranges are as follows for dataset S2: the speed distribution range is [0, 16] knots, and the average draft distribution range is [21, 23.2] m. Since draft data are acquired through measurement instruments, there is an inherent potential for measurement error. Additionally, during ocean voyages, strong winds and waves in the navigational area can induce the rolling and pitching of the vessel, resulting in fluctuations in the fore and aft draft measurements. The wind speed distribution range is [2, 16] m/s, the current speed distribution range is [0, 1.8] knots, and the ship fuel consumption distribution range is [0, 90] MT. The ranges for dataset S3 are as follows: the speed distribution range is [6, 14] knots, the average draft distribution range is [6, 16] m, the wind speed distribution range is [0, 18] m/s, the current speed distribution range is [0, 1] knots, and the ship fuel consumption distribution range is [16, 28] MT.

4. Methodology

4.1. Overall Framework

The interval prediction structure for ship fuel consumption in this study consists of three primary components: data collection, data preprocessing, and model construction, as depicted in Figure 5. The data utilized in this research are obtained from multiple sensors and noon reports. Data preprocessing involves applying domain knowledge and statistical methods to address duplicate, abnormal, erroneous, and missing data through interpolation and deletion. For model construction, Gaussian processes and quantile regression models are employed. Ship fuel consumption is influenced by a range of factors, including the ship’s navigational status and the maritime environment, both of which are subject to continuous variations throughout the voyage. To effectively capture these dynamic conditions, the model incorporates the ship’s fore draft, aft draft, wind speed, wind direction, current speed, and current direction as input variables, while daily fuel consumption is defined as the output variable.
The entire dataset is partitioned into a training dataset and a testing dataset based on a predefined ratio. The training dataset is used for model training and learning, employing Bayesian optimization and cross-validation methods to optimize model parameters, while the testing dataset is reserved for prediction purposes.

4.2. Gaussian Process Regression

Gaussian process regression (GPR) is a machine learning method developed based on statistical learning and Bayesian theory [46]. The method does not require prior knowledge and has strong training and generalization abilities. As a non-parametric method, it is assumed that any subset of the dataset follows a multivariate Gaussian distribution. GPR is represented by mean function u ( x ) and covariance function k ( x , x * ) , given test set T * = { x i * , y i * , i = n + 1 , n + 2 ,   n + m } . f ( x * ) is the predicted values for test samples x * . The Gaussian distribution without noise can be expressed by Equations (1)–(3). The specific information can be found in Appendix A.
y = f ( x )   ~   G P ( u ( x ) , k ( x , x * ) )
u ( x ) = E f ( x )
k ( x , x * ) = E { [ f ( x ) u ( x ) ] | [ f ( x * ) u ( x ) ] }
In the prediction of ship fuel consumption, the data typically contain noise. Therefore, it is necessary to model this noise using Gaussian processes for accurate predictions. The Gaussian distribution with noise can be expressed by Equations (4) and (5).
y = f ( x ) + ε , ε   ~   N ( 0 , δ n 2 I n )
c o v ( y ) = k ( x , x * ) + δ n 2 I n
where ε is noise, following a Gaussian normal distribution, δ n 2 is noise variance, and I n is the n × n unit matrix. After adding noise to the Gaussian process, the joint prior distribution of train set output and test set output can be expressed by Equation (6).
y f *   ~   N u ( x ) , K + δ n 2 I n k T k * k ( x * , x * )
The posterior distribution of the test set f ( x * ) can be expressed as Equation (7).
p ( f * | x , y , x * )   ~   N f * ¯ , c o v ( f * )
wherein the expectations and variances of f * can be expressed as Equation (8).
f * ¯ = E ( f * | x , y , x * ) = k ( x , x * ) ( k ( x , x ) + δ n 2 I n ) 1 y
c o v ( f * ¯ ) = k ( x * , x * ) k ( x , x * ) ( k ( x , x ) + δ n 2 I n ) 1 k ( x , x * )
f * ¯ obeys the standard normal distribution, E ( · ) is the expected function, K * = k ( x 1 , x * ) , k ( x 2 , x * ) , , k ( x n , x * ) , and K is Gram matrix, represented as Equation (10).
K = k ( x 1 , x 1 ) k ( x 1 , x * ) k ( x * , x 1 ) k ( x * , x * )
The selection of kernel function is crucial for accuracy of Gaussian predictions. The radial basis function is generally chosen as kernel function without much prior knowledge, expressed as Equation (11).
k ( x i , x j ) = δ f 2   e x p ( ( x i x i ) 2 2 p 2 )
δ f 2 is variance in kernel function, and p 2 is length scale of kernel function.

4.3. Gaussian Process Quantile Regression

Quantile regression is used to study the relationship between the independent variables and the conditional quantiles of the dependent variable [47]. A quantile is defined such that the probability of the random variable α being less than or equal to the quantile τ is α ( τ ) . The definition is expressed as Equation (12).
τ = P α α ( τ ) = F ( τ )
The Gaussian process quantile regression (GPQR) model is based on the probabilistic framework of Gaussian processes and integrates quantile regression to output conditional quantiles. GPQR introduces the quantile loss function, as expressed in Equation (13).
L τ α i = τ 1 ε i ,   ε i < 0 τ ε i , ε i 0
where ε i = y i y i ¯ is the prediction error. By setting different quantiles and minimizing the loss function, the predicted ship fuel consumption at different quantiles can be obtained. Assuming the confidence level is 2 β , the upper percentile τ u   is   β and the corresponding predicted value is U β , the lower quantile τ l is 0.5 β and the corresponding predicted value is L 0.5 β , and the prediction interval is L 0.5 β , U β .

4.4. Bayesian Optimization-Based Gaussian Process Regression

Hyperparameter optimization plays a crucial role in enhancing the predictive accuracy of models. In recent years, methods based on Bayesian algorithms have become prevalent for hyperparameter optimization, owing to their efficacy in navigating various hyperparameter spaces. Unlike traditional grid search and random search techniques, Bayesian optimization is more adept at locating the global optimum, is less prone to local optima, and is more time-efficient.
Bayesian hyperparameter optimization leverages surrogate functions and acquisition functions to iteratively improve the selection of hyperparameters. The acquisition function, which guides the search for the next hyperparameter value, relies on the prior distribution of historical hyperparameters and the objective function. Concurrently, the surrogate function models the relationship between hyperparameter values and the objective function value.
The optimization process is iterative, terminating either when the desired accuracy is achieved or when a predefined number of iterations is completed. The entire Bayesian optimization process can be mathematically expressed in Equation (14).
ω * = a r g m i n ( f ( ω ) ) , ω ω ¯
where ω represents the hyperparameters to be optimized. ω ¯ is the range of optimized hyperparameters. Bayesian hyperparameter optimization is typically combined with K-fold cross validation for parameter tuning; for the detailed process, please refer to reference [48]. In this study, we employed 10-fold cross validation.

4.5. Error Metric

In the context of single-value prediction for ship fuel consumption, the model’s prediction accuracy is evaluated using the determination coefficient (R2), mean absolute error (MAE), and mean absolute percentage error (MAPE). The specific evaluation metrics can be expressed as Equations (15)–(17).
R 2 = 1 i = 1 m   f x i y i 2 i = 1 m   y i y 2
M A E = 1 m i = 1 m   f x i y i
M A P E = 100 % m i = 1 m   f x i y i y i
where f x i is the predicted value of data sample x i , y i is actual value of data sample x i , y ¯ is the mean of all actual values, and m is the number of data samples. R2 ranges from 0 to 1, a higher R2 and lower MAE and MAPE values indicate better model prediction accuracy.
In the context of interval prediction for ship fuel consumption, the prediction interval coverage probability (PICP) and prediction interval normalized average width (PINAW) are employed to assess the performance of the predictive model. The values of these indicators can be determined by Equations (18)–(20).
P I N A W = 1 T R 2 β i = 1 T ( U i β L i 0.5 β )
P I C P = 1 T i = 1 T A ( Y i )
A i Y i = 1 , L i 0.5 β y i U i β 0 ,   Y i > U i β , y i < L i 0.5 β
The variables L 0.5 β and U β represent the lower and upper limits of interval prediction at a specified confidence level of 2 β , respectively. R 2 β represents the interval prediction range at the confidence level of 2 β .
According to the definition, a higher PICP indicates that a larger number of samples fall within the predicted confidence interval, and a lower PINAW value signifies smaller prediction intervals. Therefore, effective predictive models should aim for high PICP values and narrow PINAW to ensure both reliability and accuracy in their interval predictions.

5. Results and Discussion

5.1. Analysis of Ship Fuel Consumption Prediction Results

All data prediction experiments in this study were conducted using Python 3.8 version or MATLAB R2012A software. First, the entire dataset is divided into a training set and a validation set. By setting a specific quantile (e.g., the quantile is 0.8), the constructed Gaussian process regression model is used to calculate the ship fuel consumption values. Then, the difference between the actual values and the predicted values is calculated, along with the value of the loss function in Equation (13). Hyperparameter iteration and adjustments are performed based on the loss function value to obtain the model’s optimal parameters. Once the model training is complete, it is finally applied to the validation set for predictions. To evaluate the prediction accuracy of the GPR model in comparison with a Backpropagation Neural Network Regression (BPNR) and gradient boosting regression (GBR), each dataset was partitioned into training and testing sets using an 80:20% ratio. Figure 6 presents the ship fuel consumption predictions produced by each model, while Figure 7 illustrates the distribution of the R2, MAE, and MAPE for each model.
As illustrated in Figure 6 and Figure 7, for datasets S1 and S2, the GPR model exhibits the highest R-squared values and the lowest MAE and MAPE values, indicating a superior prediction accuracy for these datasets. In contrast, for dataset S3, the evaluation metrics for each model are relatively similar, suggesting comparable prediction accuracies among the three models for this dataset. Additionally, the prediction accuracy of all models on datasets S1 and S2 was superior to that on dataset S3, indicating that the models performed better with the sensor data than with the noon report data.

5.2. Interval Prediction and Analysis of Ship Fuel Consumption

To investigate the interval predictions of ship fuel consumption at varying confidence levels, the confidence levels were set to 0.8, 0.85, 0.9, and 0.95, respectively. Figure 8 displays the interval prediction distributions of ship fuel consumption based on the GPQR model at these different confidence levels. Due to the large size of the test sets for datasets S1 and S2, only the distributions for 100 testing samples are shown. Conversely, for dataset S3, which has a smaller test set, all interval prediction distributions are presented.
As shown in Figure 7, Figure 8, Figure 9 and Figure 10, the actual values of ship fuel consumption for each dataset mostly fall within the predicted intervals at various confidence levels. Table 4 presents the Gaussian process quantile prediction metrics for each dataset at different confidence levels. As observed in Table 4, for dataset S1, the prediction interval coverage probabilities of the fuel consumption intervals at all four confidence levels exceed the specified confidence level values. For datasets S2 and S3, the value of PICP is nearly equal to the confidence level. Additionally, the value of PINAW for all datasets at the four confidence levels is less than 0.3. Based on the above analysis, it can be concluded that the GPQR model can effectively perform interval predictions of ship fuel consumption.

5.3. Interval Prediction Results and Analysis for Each Model

To validate the superiority of the GPQR method, a comparison was made with a gradient boosting quantile regression (GBQR) and a backpropagation neural network quantile regression (BPQR). Figure 11, Figure 12 and Figure 13 present the evaluation metrics for interval predictions of ship fuel consumption using various methods across the three datasets; additionally, the ratio of PICP to PINAW is defined as the prediction interval coverage normalized (PICN) in Figure 11, Figure 12 and Figure 13.
As illustrated in Figure 11, Figure 12 and Figure 13, the PICP and PINAW values for each model increase with the confidence level. Furthermore, in any dataset, the PICP value of the GPQR is higher than that of the GBQR and BPQR. For datasets S1 and S2, the PINAW value of the GPQR is lower than that of the GBQR and BPQR, indicating that the interval prediction accuracy of the GPQR is superior to that of the GBQR and BPQR on the sensor datasets. Additionally, it is noteworthy that for dataset S3, the GBQR exhibits a lower PINAW compared to the GPQR for confidence levels between 0.80 and 0.85. This phenomenon may be explained by the fact that datasets S1 and S2 consist of sensor data, while dataset S3 contains noon report data. The number of data points used for training and testing in the experiments is 7646, 8263, and 291, respectively. When the dataset size is relatively small, tree-based models may achieve a higher prediction accuracy for ship fuel consumption compared to other models. The PICN value for the GPQR is higher than that for the GBQR and BPQR across all datasets. Based on the above analysis, it can be concluded that the GPQR outperforms the GBQR and BPQR in terms of accuracy for both sensor data and noon report data.
According to the experimental results, the program’s runtime does not exceed five minutes, while the data collection intervals for the experimental datasets S1, S2, and S3 are fifteen minutes, five minutes, and one hour, respectively. As the runtime is shorter than the data collection frequency, the program meets the requirements for real-time fuel consumption prediction for ships. This processing duration is considered acceptable by shipowners and managers.
It should be noted that fuel consumption and emission indices are influenced not only by the amount of fuel consumed but also by the type of fuel used. When calculating gas emissions, it is essential to consider the type of fuel and the associated emission factors.

6. Conclusions

This paper combines a Gaussian process regression and quantile regression to propose a Gaussian process quantile regression method for interval predictions of ship fuel consumption. The method is validated on mainstream ship energy efficiency datasets.
For ship fuel consumption prediction, the mean absolute percentage error of the GPR model for both noon report data and sensor data is below 8%, indicating a prediction accuracy exceeding 92%. The GPR model outperforms the GBR and BPNR across all datasets. This demonstrates that the proposed GPR method is suitable for both sensor and noon report data, and its prediction accuracy surpasses that of the GBR and BPNR, highlighting the superiority of the GPR in ship fuel consumption prediction.
Regarding interval predictions of ship fuel consumption, the prediction accuracy of the GPQR increases with the confidence level. The prediction intervals effectively reflect the volatility of ship fuel consumption under different influencing factors. Whether using sensor data or noon report data, the prediction accuracy of the GPQR is higher than that of the GBQR and BPQR, confirming the superiority of the GPQR in interval predictions of ship fuel consumption.
The proposed method has been primarily applied to three vessels, specifically bulk carriers and container ships. To enhance the generalizability of the method, future research should extend its application to a broader range of vessel types and deadweight tonnages. Such an expansion would be instrumental in validating the method’s effectiveness across diverse maritime settings. Additionally, it is crucial to examine the applicability of this method to inland waterway vessels, particularly those operating in the Yangtze River and other inland waterways, to assess its suitability for these unique environments.
Sensor malfunctions leading to data loss or difficulties in data acquisition significantly impact the accuracy and reliability of proposed methods, particularly in complex and variable marine environments. Incomplete data prevent models from fully reflecting real-world conditions, thereby adversely affecting decision making. To enhance the applicability of such methods, future research should focus more on integrating theoretical foundations with practical applications. By incorporating physical formulas and mathematical models, it will be possible to develop more robust and adaptable models tailored to different maritime scenarios, such as varying routes, climate conditions, and vessel types. Additionally, the development of fault-tolerant sensor systems should be considered to minimize the impact of data loss on predictive outcomes, thus improving the overall performance and practical value of these models.

Author Contributions

Conceptualization, T.Z.; methodology, T.Z. and Z.H.; software, T.Z.; validation, T.Z. and J.W.; formal analysis, T.Z. and J.W.; investigation, Q.H.; resources, Q.H.; data curation, Q.H.; writing—original draft preparation, T.Z. and J.W.; writing—review and editing, T.Z. and J.W.; visualization, Z.H.; supervision, Z.H.; project administration, T.Z.; funding acquisition, T.Z. All authors have read and agreed to the published version of the manuscript.

Funding

This research was funded by “Fujian Province Young and Middle-aged Teachers’ Education Research Project, JAT231208” and “Doctoral Research Start-up Fund, 20230102”.

Institutional Review Board Statement

Not applicable.

Informed Consent Statement

Not applicable.

Data Availability Statement

The data can be accessed by sending an email to the corresponding author.

Conflicts of Interest

The authors declare no conflicts of interest.

List of Abbreviations

AbbreviationsMeaningAbbreviationsMeaning
BPNNBackpropagation Neural NetworkRFRandom Forest
GBDTGradient Boosting Decision TreeAISAutomatic Identification System
IMOInternational Maritime OrganizationBEMBlending Ensemble Model
CIICarbon Intensity IndicatorSVMSupport Vector Machine
MRVMonitoring, Reporting, and VerificationLSTMLong Short-Term Memory
EUETSEuropean Union Emissions Trading SystemBi-LSTMBidirectional Long Short-Term Memory
EEOIEnergy Efficiency Operational IndicatorGPRGaussian Process Regression
CFDComputational Fluid DynamicsGPQRGaussian Process Quantile Regression
ECAEmission Control AreasR2Determination Coefficient
EUEuropean UnionMAEMean Absolute Error
MLRMultiple Linear RegressionMAPEMean Absolute Percentage Error
DTDecision TreePICPPrediction Interval Coverage Probability
ANNArtificial Neural NetworkPINAWPrediction Interval Normalized Average Width
LASSOLeast Absolute Shrinkage and Selection OperatorBPQRBackpropagation Neural Network Quantile Regression

Appendix A

Table A1. List of notations used in this study.
Table A1. List of notations used in this study.
NotationsDefinitions
x , x * Data sample and test data sample.
u ( x ) Mean function.
k ( x , x * ) Covariance function.
f ( x * ) The predicted values for test samples x * .
E · Expected function.
ε , δ n 2 , I n Noise, Noise variance, n × n unit matrix.
K Gram matrix.
k ( x i , x j ) Kernel function.
δ f 2 , p 2 Variance in kernel function, length scale of kernel function.
τ Quantile value.
β Value of confidence level.
ω , ω * , ω ¯ Hyperparameters, optimal hyperparameters, the range of optimized hyperparameters.
R 2 β The interval prediction range at the confidence level 2 β .
L 0.5 β , U β The lower and upper limits of interval prediction at a specified confidence level 2 β .

References

  1. Kim, Y.R.; Jung, M.; Park, J.B. Development of a Fuel Consumption Prediction Model Based on Machine Learning Using Ship In-Service Data. J. Mar. Sci. Eng. 2021, 9, 137. [Google Scholar] [CrossRef]
  2. Chen, X.; Dou, S.; Song, T.; Wu, H.; Sun, Y.; Xian, J. Spatial-Temporal Ship Pollution Distribution Exploitation and Harbor Environmental Impact Analysis via Large-Scale AIS Data. J. Mar. Sci. Eng. 2024, 12, 960. [Google Scholar] [CrossRef]
  3. Xiao, G.; Wang, Y.; Wu, R.; Li, J.; Cai, Z. Sustainable Maritime Transport: A review of Intelligent Shipping Technology and Green Port Construction Applications. J. Mar. Sci. Eng. 2024, 12, 1728. [Google Scholar] [CrossRef]
  4. Zhou, T.; Hu, Q.; Hu, Z.; Zhi, J. Theory and Application of Vessel Speed Dynamic Control considering Safety and Environmental Factors. J. Adv. Transp. 2022, 2022, 5333171. [Google Scholar] [CrossRef]
  5. Ho, D.T.; Bopp, L.; Palter, J.B.; Long, M.C.; Boyd, P.; Neukermans, G.; Bach, L. Monitoring, Reporting, and Verification for Ocean Alkalinity Enhancement. Sci. Synth. Rep. Assess. 2023, 2, 12. [Google Scholar]
  6. Mao, Z.; Ma, A.; Zhang, Z. Towards Carbon Neutrality in Shipping: Impact of European Union’s Emissions Trading System for Shipping and China’s Response. Ocean Coast. Manag. 2024, 249, 107006. [Google Scholar] [CrossRef]
  7. Oloruntobi, O.; Mokhtar, K.; Gohari, A.; Asif, S.; Chuah, L.F. Sustainable Transition Towards Greener and Cleaner Seaborne Shipping Industry: Challenges and Opportunities. Clean. Eng. Technol. 2023, 13, 100628. [Google Scholar] [CrossRef]
  8. Tadros, M.; Ventura, M.; Guedes Soares, C. Review of the Decision Support Methods Used in Optimizing Ship Hulls Towards Improving Energy Efficiency. J. Mar. Sci. Eng. 2023, 11, 835. [Google Scholar] [CrossRef]
  9. Karagiannidis, P.; Themelis, N. Data-Driven Modelling of Ship Propulsion and the Effect of Data Pre-Processing on the Prediction of Ship Fuel Consumption and Speed Loss. Ocean Eng. 2021, 222, 108616. [Google Scholar] [CrossRef]
  10. Bassam, A.M.; Phillips, A.B.; Turnock, S.R.; Wilson, P.A. Artificial Neural Network-Based Prediction of Ship Speed Under Operating Conditions for Operational Optimization. Ocean Eng. 2023, 278, 114613. [Google Scholar] [CrossRef]
  11. Karatuğ, Ç.; Tadros, M.; Ventura, M.; Guedes Soares, C. Strategy for Ship Energy Efficiency Based on Optimization Model and Data-Driven Approach. Ocean Eng. 2023, 279, 114397. [Google Scholar] [CrossRef]
  12. Moshiul, A.M.; Mohammad, R.; Hira, F.A. Alternative Fuel Selection Framework Toward Decarbonizing Maritime Deep-Sea Shipping. Sustainability 2023, 15, 5571. [Google Scholar] [CrossRef]
  13. Jimenez, V.J.; Kim, H.; Munim, Z.H. A Review of Ship Energy Efficiency Research and Directions Towards Emission Reduction in the Maritime Industry. J. Clean. Prod. 2022, 366, 132888. [Google Scholar] [CrossRef]
  14. Chen, X.; Ma, D.; Liu, R.W. Application of Artificial Intelligence in Maritime Transportation. J. Mar. Sci. Eng. 2024, 12, 439. [Google Scholar] [CrossRef]
  15. Shih, Y.C.; Tzeng, Y.A.; Cheng, C.W.; Huang, C.H. Speed and Fuel Ratio Optimization for a Dual-Fuel Ship to Minimize Its Carbon Emissions and Cost. J. Mar. Sci. Eng. 2023, 11, 758. [Google Scholar] [CrossRef]
  16. Fan, A.; Yang, J.; Yang, L.; Wu, D.; Vladimir, N. A Review of Ship Fuel Consumption Models. Ocean Eng. 2022, 264, 112405. [Google Scholar] [CrossRef]
  17. Smith, A.; Jones, B. A Two-Step Strategy for Fuel Consumption Prediction and Optimization of Maritime Transport. Transp. Res. Part D Transp. Environ. 2021, 93, 102873. [Google Scholar]
  18. Hu, Z.; Zhou, T.; Osman, M.T.; Li, X.; Jin, Y.; Zhen, R. A Novel Hybrid Fuel Consumption Prediction Model for Ocean-Going Container Ships Based on Sensor Data. J. Mar.Sci. Eng. 2021, 9, 449. [Google Scholar] [CrossRef]
  19. Chen, X.; Wu, H.; Han, B.; Liu, W.; Montewka, J.; Liu, R.W. Orientation-aware ship detection via a rotation feature decoupling supported deep learning approach. Engineering Applications of Artificial Intelligence. Eng. Appl. Artif. Intell. 2023, 125, 106686. [Google Scholar] [CrossRef]
  20. Kim, Y.R.; Steen, S.; Kramel, D.; Muri, H.; Strømman, A.H. Modelling of Ship Resistance and Power Consumption for the Global Fleet: The MariTEAM Model. Ocean Eng. 2023, 281, 114758. [Google Scholar] [CrossRef]
  21. Holtrop, J. A Statistical Re-Analysis of Resistance and Propulsion Data. Int. Shipbuild. Prog. 1984, 31, 363. [Google Scholar]
  22. Wang, K.; Li, J.; Huang, L.; Ma, R.; Jiang, X.; Yuan, Y.; Mwero, N.A.; Negenborn, R.R.; Sun, P.; Yan, X. A Novel Method for Joint Optimization of the Sailing Route and Speed Considering Multiple Environmental Factors for More Energy Efficient Shipping. Ocean Eng. 2020, 216, 107591. [Google Scholar] [CrossRef]
  23. La Ferlita, A.; Qi, Y.; Di Nardo, E.; El Moctar, O.; Schellin, T.E.; Ciaramella, A. A Framework of a Data-Driven Model for Ship Performance. Ocean Eng. 2024, 309, 118486. [Google Scholar] [CrossRef]
  24. Sang, Y.; Ding, Y.; Xu, J.; Sui, C. Ship Voyage Optimization Based on Fuel Consumption under Various Operational Conditions. Fuel 2023, 352, 129086. [Google Scholar] [CrossRef]
  25. Guo, B.; Liang, Q.; Tvete, H.A.; Brinks, H.; Vanem, E. Combined Machine Learning and Physics-Based Models for Estimating Fuel Consumption of Cargo Ships. Ocean Eng. 2022, 255, 111435. [Google Scholar] [CrossRef]
  26. Papandreou, C.; Ziakopoulos, A. Predicting VLCC Fuel Consumption with Machine Learning Using Operationally Available Sensor Data. Ocean Eng. 2022, 243, 110321. [Google Scholar] [CrossRef]
  27. Vasilikis, N.I.; Geertsma, R.D.; Visser, K. Operational Data-Driven Energy Performance Assessment of Ships: The Case Study of a Naval Vessel with Hybrid Propulsion. J. Mar. Eng. Technol. 2023, 22, 84–100. [Google Scholar] [CrossRef]
  28. Kim, H.S.; Roh, M.I. Interpretable, Data-Driven Models for Predicting Shaft Power, Fuel Consumption, and Speed Considering the Effects of Hull Fouling and Weather Conditions. Int. J. Nav. Archit. Ocean Eng. 2024, 16, 100592. [Google Scholar] [CrossRef]
  29. Vorkapić, A.; Radonja, R.; Martinčić-Ipšić, S. Predicting Seagoing Ship Energy Efficiency from the Operational Data. Sensors 2021, 21, 2832. [Google Scholar] [CrossRef]
  30. Yuksel, O.; Bayraktar, M.; Sokukcu, M. Comparative Study of Machine Learning Techniques to Predict Fuel Consumption of a Marine Diesel Engine. Ocean Eng. 2023, 286, 115505. [Google Scholar] [CrossRef]
  31. Bayraktar, M.; Sokukcu, M. Marine Vessel Energy Efficiency Performance Prediction Based on Daily Reported Noon Reports. Ships Offshore Struct. 2024, 19, 831–840. [Google Scholar] [CrossRef]
  32. Agand, P.; Kennedy, A.; Harris, T.; Bae, C.; Chen, M.; Park, E.J. Fuel Consumption Prediction for a Passenger Ferry Using Machine Learning and In-Service Data: A Comparative Study. Ocean Eng. 2023, 284, 115271. [Google Scholar] [CrossRef]
  33. Du, Y.; Meng, Q.; Wang, S.; Kuang, H. Two-Phase Optimal Solutions for Ship Speed and Trim Optimization over a Voyage Using Voyage Report Data. Transp. Res. Part B Methodol. 2019, 122, 88–114. [Google Scholar] [CrossRef]
  34. Zhou, Y.; Pazouki, K.; Murphy, A.J.; Uriondo, Z.; Granado, I.; Quincoces, I.; Fernandes-Salvador, J.A. Predicting Ship Fuel Consumption Using a Combination of Metocean and On-Board Data. Ocean Eng. 2023, 285, 115509. [Google Scholar] [CrossRef]
  35. Yan, R.; Wang, S.; Du, Y. Development of a Two-Stage Ship Fuel Consumption Prediction and Reduction Model for a Dry Bulk Ship. Transp. Res. Part E Logist. Transp. Rev. 2020, 138, 101930. [Google Scholar] [CrossRef]
  36. Li, X.; Du, Y.; Chen, Y.; Nguyen, S.; Zhang, W.; Schönborn, A.; Sun, Z. Data Fusion and Machine Learning for Ship Fuel Efficiency Modeling: Part I—Voyage Report Data and Meteorological Data. Commun. Transp. Res. 2022, 2, 100074. [Google Scholar] [CrossRef]
  37. Hu, Z.; Zhou, T.; Zhen, R.; Jin, Y.; Li, X.; Osman, M.T. A Two-Step Strategy for Fuel Consumption Prediction and Optimization of Ocean-Going Ships. Ocean Eng. 2022, 249, 110904. [Google Scholar] [CrossRef]
  38. Lan, T.; Huang, L.; Ma, R.; Ruan, Z.; Ma, S.; Li, Z.; Zhao, H.; Wang, C.; Zhang, R.; Wang, K. A Novel Method of Fuel Consumption Prediction for Wing-Diesel Hybrid Ships Based on High-Dimensional Feature Selection and Improved Blending Ensemble Learning Method. Ocean Eng. 2024, 307, 118156. [Google Scholar] [CrossRef]
  39. Panapakidis, I.; Sourtzi, V.M.; Dagoumas, A. Forecasting the Fuel Consumption of Passenger Ships with a Combination of Shallow and Deep Learning. Electronics 2020, 9, 776. [Google Scholar] [CrossRef]
  40. Zhang, M.; Tsoulakos, N.; Kujala, P.; Hirdaris, S. A Deep Learning Method for the Prediction of Ship Fuel Consumption in Real Operational Conditions. Eng. Appl. Artif. Intell. 2024, 130, 107425. [Google Scholar] [CrossRef]
  41. Han, P.; Liu, Z.; Sun, Z.; Yan, C. A Novel Prediction Model for Ship Fuel Consumption Considering Shipping Data Privacy: An XGBoost-IGWO-LSTM-Based Personalized Federated Learning Approach. Ocean Eng. 2024, 302, 117668. [Google Scholar] [CrossRef]
  42. Leifsson, L.; Sævarsdóttir, H.; Sigurðsson, S.; Vésteinsson, A. Grey-Box Modeling of an Ocean Vessel for Operational Optimization. Simul. Model. Pract. Theory 2008, 16, 923–932. [Google Scholar] [CrossRef]
  43. Wang, C.; Huang, L.; Ma, R.; Wang, K.; Sheng, J.; Ruan, Z.; Hua, Y.; Zhang, R. A Novel Cooperative Optimization Method of Course and Speed for Wing-Diesel Hybrid Ship Based on Improved A* Algorithm. Ocean Eng. 2024, 302, 117669. [Google Scholar] [CrossRef]
  44. Cai, Z.; Li, L.; Yu, L.; Li, C.; Sun, M. Diversity, Quality, and Quantity of Real Ship Data on the Black-Box and Gray-Box Prediction Models of Ship Fuel Consumption. Ocean Eng. 2024, 291, 116434. [Google Scholar] [CrossRef]
  45. Ruan, Z.; Huang, L.; Wang, K.; Ma, R.; Wang, Z.; Zhang, R.; Wang, C. A Novel Prediction Method of Fuel Consumption for Wing-Diesel Hybrid Vessels Based on Feature Construction. Energy 2024, 286, 129516. [Google Scholar] [CrossRef]
  46. Tartakovsky, A.M.; Ma, T.; Barajas-Solano, D.A.; Tipireddy, R. Physics-Informed Gaussian Process Regression for States Estimation and Forecasting in Power Grids. Int. J. Forecast. 2023, 39, 967–980. [Google Scholar] [CrossRef]
  47. Abid, N.; Ahmad, F.; Aftab, J.; Razzaq, A. A Blessing or a Burden? Assessing the Impact of Climate Change Mitigation Efforts in Europe Using Quantile Regression Models. Energy Policy 2023, 178, 113589. [Google Scholar] [CrossRef]
  48. Zhou, T.; Hu, Q.; Hu, Z.; Zhen, R. An Adaptive Hyperparameter Tuning Model for Ship Fuel Consumption Prediction Under Complex Maritime Environments. J. Ocean Eng. Sci. 2022, 7, 255–263. [Google Scholar] [CrossRef]
Figure 1. The preprocessing flow for ship energy consumption data.
Figure 1. The preprocessing flow for ship energy consumption data.
Jmse 12 01954 g001
Figure 2. Distribution of various features in dataset S1.
Figure 2. Distribution of various features in dataset S1.
Jmse 12 01954 g002
Figure 3. Distribution of various features in dataset S2.
Figure 3. Distribution of various features in dataset S2.
Jmse 12 01954 g003
Figure 4. Distribution of various features in dataset S3.
Figure 4. Distribution of various features in dataset S3.
Jmse 12 01954 g004
Figure 5. The GPQN framework for the prediction of ship fuel consumption.
Figure 5. The GPQN framework for the prediction of ship fuel consumption.
Jmse 12 01954 g005
Figure 6. The fuel consumption predictions of each model.
Figure 6. The fuel consumption predictions of each model.
Jmse 12 01954 g006
Figure 7. Ship fuel consumption prediction metrics for each model.
Figure 7. Ship fuel consumption prediction metrics for each model.
Jmse 12 01954 g007
Figure 8. Interval predictions of ship fuel consumption for dataset S1.
Figure 8. Interval predictions of ship fuel consumption for dataset S1.
Jmse 12 01954 g008
Figure 9. Interval predictions of ship fuel consumption for dataset S2.
Figure 9. Interval predictions of ship fuel consumption for dataset S2.
Jmse 12 01954 g009
Figure 10. Interval predictions of ship fuel consumption for dataset S3.
Figure 10. Interval predictions of ship fuel consumption for dataset S3.
Jmse 12 01954 g010
Figure 11. Evaluation metrics for ship fuel consumption interval prediction in dataset S1.
Figure 11. Evaluation metrics for ship fuel consumption interval prediction in dataset S1.
Jmse 12 01954 g011
Figure 12. Evaluation metrics for ship fuel consumption interval prediction in dataset S2.
Figure 12. Evaluation metrics for ship fuel consumption interval prediction in dataset S2.
Jmse 12 01954 g012
Figure 13. Evaluation metrics for ship fuel consumption interval prediction in dataset S3.
Figure 13. Evaluation metrics for ship fuel consumption interval prediction in dataset S3.
Jmse 12 01954 g013
Table 1. Target ship’s basic parameters.
Table 1. Target ship’s basic parameters.
DatasetData TypeShip TypeShip LengthShip WidthDesign Speed
S1Sensor dataContainer ship349 m46 m24.8 kn
S2Sensor dataBulk carrier361 m65 m14.5 kn
S3Noon report dataBulk carrier229 m32 m14 kn
Table 2. Sampling information for some features of the target vessel.
Table 2. Sampling information for some features of the target vessel.
DatasetTime RangeFuel Consumption Data FrequencyNumber of Voyages
S114 September 2017–25 September 2018Every 15 min34 voyages
S22 March 2018–19 April 2018Every 5 min1 voyage
S35 March 2020–19 September 2021Daily10 voyages
Table 3. Some of the collected data features.
Table 3. Some of the collected data features.
Data NumberShip Speed (kn)Mean Draft (m)Wind Speed (m/s)Wind Direction (Degree)Current Speed
(kn)
Current Direction
(Degree)
Fuel Consumption (MT/Day)
1#11.46022.6246.02314.1530.831150.69341.494
2#11.50022.6586.01615.0260.835149.89244.419
3#11.54022.6156.00816.1700.839148.76241.662
4#11.50022.6336.00014.9080.841149.96743.800
5#11.50022.6265.99314.9180.845149.96640.575
N#
Table 4. Ship fuel consumption prediction metrics for GPQR model at different confidence levels.
Table 4. Ship fuel consumption prediction metrics for GPQR model at different confidence levels.
ModelDatasetError Metric80% Confidence Level85% Confidence Level90% Confidence Level95% Confidence Level
GPQRS1PICP0.8800.9050.9350.959
PINAW0.1420.1600.1820.217
S2PICP0.8310.8470.8980.949
PINAW0.1610.1810.2060.246
S3PICP0.8570.8920.9270.957
PINAW0.1800.2020.2310.275
Disclaimer/Publisher’s Note: The statements, opinions and data contained in all publications are solely those of the individual author(s) and contributor(s) and not of MDPI and/or the editor(s). MDPI and/or the editor(s) disclaim responsibility for any injury to people or property resulting from any ideas, methods, instructions or products referred to in the content.

Share and Cite

MDPI and ACS Style

Zhou, T.; Wang, J.; Hu, Q.; Hu, Z. A Novel Approach to Enhancing the Accuracy of Prediction in Ship Fuel Consumption. J. Mar. Sci. Eng. 2024, 12, 1954. https://doi.org/10.3390/jmse12111954

AMA Style

Zhou T, Wang J, Hu Q, Hu Z. A Novel Approach to Enhancing the Accuracy of Prediction in Ship Fuel Consumption. Journal of Marine Science and Engineering. 2024; 12(11):1954. https://doi.org/10.3390/jmse12111954

Chicago/Turabian Style

Zhou, Tianrui, Jinggai Wang, Qinyou Hu, and Zhihui Hu. 2024. "A Novel Approach to Enhancing the Accuracy of Prediction in Ship Fuel Consumption" Journal of Marine Science and Engineering 12, no. 11: 1954. https://doi.org/10.3390/jmse12111954

APA Style

Zhou, T., Wang, J., Hu, Q., & Hu, Z. (2024). A Novel Approach to Enhancing the Accuracy of Prediction in Ship Fuel Consumption. Journal of Marine Science and Engineering, 12(11), 1954. https://doi.org/10.3390/jmse12111954

Note that from the first issue of 2016, this journal uses article numbers instead of page numbers. See further details here.

Article Metrics

Back to TopTop