Characteristics of Microbial Diversity and Metabolic Versatility in Dynamic Mid-Okinawa Trough Subsurface Sediments
Abstract
1. Introduction
2. Materials and Methods
2.1. Sampling Sites and Sample Collection
2.2. Methane and Sediment Pore Water Analyses
2.3. DNA Library Preparation and Sequencing
2.4. Quality Control, Assembly, and Metagenomic Community Profiling
2.5. Functional Annotation
2.6. Statistical Analysis
3. Results
3.1. Overview of the Study Region
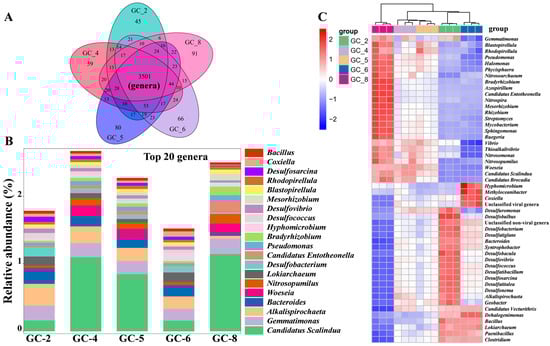
3.2. Taxonomic Distribution of Metagenome Sequences at Five Different Sampling Sites
3.3. Functional Protein-Encoding Genes in Microbial Communities from Mid-OT Sediment
3.3.1. Carbon Metabolism
3.3.2. Sulfur Metabolism
3.3.3. Nitrogen Metabolism
4. Discussion
4.1. Microbial Habitat-Specific Distribution in the Mid-OT
4.2. The Dependencies and Interactions Between Nitrogen Metabolism Microorganisms in the Subsurface Sediments at the Site of GC-8, Close to the Minami-EnseiKnoll Hydrothermal Field of the Mid-OT
4.3. Metabolic Plasticity and Specialization of Denitrifiers in Mid-OT Sediments
4.4. Implications for the Natural Environment
4.5. Metabolic Functional Analysis Has Uncovered Microbial Genes That Play a Role in Diverse Metabolic Pathways Related to Carbon Fixation
5. Conclusions
Supplementary Materials
Author Contributions
Funding
Institutional Review Board Statement
Informed Consent Statement
Data Availability Statement
Conflicts of Interest
References
- Grossmann, L.; Jensen, M.; Heider, D.; Jost, S.; Glücksman, E.; Hartikainen, H. Protistan community analysis: Key findings of a large-scale molecular sampling. ISME J. 2016, 10, 2269–2279. [Google Scholar] [CrossRef]
- Orcutt, B.N.; Sylvan, J.B.; Knab, N.J.; Edwards, K.J. Microbial ecology of the dark ocean above, at, and below the seafloor. Microbiol. Mol. Biol. Rev. 2011, 75, 361–422. [Google Scholar] [CrossRef] [PubMed]
- Reysenbach, A.L.; Shock, E. Merging genomes with geochemistry in hydrothermal ecosystems. Science 2002, 296, 1077–1082. [Google Scholar] [CrossRef]
- Oulas, A.; Polymenakou, P.N.; Seshadri, R.; Tripp, H.J.; Mandalakis, M.; Paez-Espino, A.D.; Pati, A.; Chain, P.; Nomikou, P.; Carey, S.; et al. Metagenomic investigation of the geologically unique Hellenic Volcanic Arc reveals a distinctive ecosystem with unexpected physiology. Environ. Microbiol. 2016, 18, 1122–1136. [Google Scholar] [CrossRef] [PubMed]
- Sherr, B.F.; Sherr, E.B.; Caron, D.A.; Vaulot, D.; Worden, A.Z. Oceanic protists. Oceanography 2007, 20, 130–134. [Google Scholar] [CrossRef]
- Caron, D.A.; Alexander, H.; Allen, A.E.; Archibald, J.M.; Armbrust, E.V.; Bachy, C. Probing the evolution, ecology and physiology of marine protists using transcriptomics. Nat. Rev. Microbiol. 2016, 15, 6–20. [Google Scholar] [CrossRef]
- Huettel, M.; Berg, P.; Kostka, J.E. Benthic exchange and biogeochemical cycling in permeable sediments. Ann. Rev. Mar. Sci. 2014, 6, 23–51. [Google Scholar] [CrossRef]
- Glud, R.N. Oxygen dynamics of marine sediments. Mar. Biol. Res. 2008, 4, 243–289. [Google Scholar] [CrossRef]
- Glasby, G.P.; Notsu, K. Submarine hydrothermal mineralization in the Okinawa Trough, SW of Japan: An overview. Ore. Geol. Rev. 2003, 23, 299–339. [Google Scholar] [CrossRef]
- Sun, Z.L.; Wu, N.Y.; Cao, H.; Xu, C.L.; Liu, L.; Yin, X.J. Hydrothermal metal supplies enhance the benthic methane filter in oceans: An example from the Okinawa Trough. Chem. Geol. 2019, 525, 190–209. [Google Scholar] [CrossRef]
- Nakamura, K.; Takai, K. Theoretical constraints of physical and chemical properties of hydrothermal fluids on variations in chemolithotrophic microbial communities in seafloor hydrothermal systems. Prog. Earth Planet. Sci. 2014, 1, 5. [Google Scholar] [CrossRef]
- Wu, N.Y.; Xu, C.L.; Li, A.; Cao, H.; Chen, Y.; Zhang, X.L.; Geng, W.; Zhai, B.; Li, Q.; Sun, Z.L. Oceanic carbon cycle in a symbiotic zone between hydrothermal vents and cold seeps in the Okinawa Trough. Geosystems Geoenvironment 2022, 1, 100059. [Google Scholar] [CrossRef]
- Xu, C.L.; Wu, N.Y.; Sun, Z.L.; Zhang, X.L.; Geng, W.; Cao, H.; Wang, L.B.; Zhang, X.R.; Zhai, B. Assessing methane cycling in the seep sediments of the mid-Okinawa Trough: Insights from pore-water geochemistry and numerical modeling. Ore. Geol. Rev. 2020, 129, 103909. [Google Scholar] [CrossRef]
- Li, D.H.; Liu, C.-M.; Luo, R.B.; Sadakane, K.; Lam, T.-W. MEGAHIT: An ultra-fast single-node solution for large and complex metagenomics assembly via succinct de Bruijn graph. Bioinformatics 2015, 31, 1674–1676. [Google Scholar] [CrossRef]
- Hu, X.J.; Gu, H.D.; Liu, J.J.; Wei, D.; Zhu, P.; Cui, X.A.; Zhou, B.K.; Chen, X.L.; Jin, J.; Liu, X.B.; et al. Metagenomics reveals divergent functional profiles of soil carbon and nitrogen cycling under long-term addition of chemical and organic fertilizers in the black soil region. Geoderma 2022, 418, 115846. [Google Scholar] [CrossRef]
- Wang, H.L.; Sun, L. Comparative metagenomic analysis of the microbial communities in the surroundings of Iheya north and Iheya ridge hydrothermal fields reveals insights into the survival strategy of microorganisms in deep-sea environments. J. Mar. Syst. 2018, 102–111. [Google Scholar] [CrossRef]
- Ogata, H.; Goto, S.; Sato, K.; Fujibuchi, W.; Bono, H.; Kanehisa, M. KEGG: Kyoto encyclopedia of genes and genomes. Nucleic Acids Res. 1999, 27, 29–34. [Google Scholar] [CrossRef]
- Wu, P.F.; Li, D.X.; Kong, L.F.; Li, Y.Y.; Zhang, H.; Xie, Z.X.; Lin, L.; Wang, D.Z. The diversity and biogeography of microeukaryotes in the euphotic zone of the northwestern Pacific Ocean. Sci. Total. Environ. 2020, 698, 134289. [Google Scholar] [CrossRef]
- Nakagawa, S.; Takai, K. Deep-sea vent chemoautotrophs: Diversity, biochemistry and ecological significance. FEMS Microbiol. Ecol. 2008, 65, 1–14. [Google Scholar] [CrossRef]
- Wang, F.P.; Zhou, H.Y.; Meng, J.; Peng, X.T.; Jiang, L.J.; Sun, P.; Zhang, C.L.; Van Nostrand, J.D.; Deng, Y.; He, Z.L.; et al. GeoChip-based analysis of metabolic diversity of microbial communities at the Juan de Fuca Ridge hydrothermal vent. Proc. Natl. Acad. Sci. USA 2009, 106, 4840–4845. [Google Scholar] [CrossRef]
- Berg, I.A.; Kockelkorn, D.; Ramos-Vera, W.H.; Say, R.F.; Zarzycki, J.; Hügler, M.; Alber, B.E.; Fuchs, G. Autotrophic carbon fixation in Archaea. Nat. Rev. Microbiol. 2010, 8, 447–460. [Google Scholar] [CrossRef] [PubMed]
- Hügler, M.; Sievert, S.M. Beyond the Calvin cycle: Autotrophic carbon fixation in the ocean. Annu. Rev. Mar. Sci. 2011, 3, 261–289. [Google Scholar] [CrossRef] [PubMed]
- King, G.M.; Weber, C.F. Distribution, diversity and ecology of aerobic CO-oxidizing bacteria. Nat. Rev. Microbiol. 2007, 5, 107–118. [Google Scholar] [CrossRef] [PubMed]
- Kӧnneke, M.; Schubert, D.M.; Brown, P.C.; Hügler, M.; Standfest, S.; Schwander, T.; von Borzyskowski, L.S.; Erb, T.J.; Stahl, D.A.; Berg, I.A. Ammonia-oxidizing archaea use the most energy-efficient aerobic pathway for CO2 fixation. Proc. Natl. Acad. Sci. USA 2014, 111, 8239–8244. [Google Scholar] [CrossRef]
- Hallam, S.J.; Putnam, N.; Preston, C.M.; Detter, J.C.; Rokhsar, D.; Richardson, P.M.; DeLong, E.F. Reverse methanogenesis: Testing the hypothesis with environmental genomics. Science 2004, 305, 1457–1462. [Google Scholar] [CrossRef]
- Ermler, U.; Grabarse, W.; Shima, S.; Goubeaud, M.; Thauer, R.K. Crystal structure of methyl-coenzyme M reductase: The key enzyme of biological methane formation. Science 1997, 278, 1457–1462. [Google Scholar] [CrossRef]
- Meyer, B.; Kuever, J. Molecular analysis of the distribution and phylogeny of dissimilatory adenosine-5′-phosphosulfate reductase-encoding genes (aprBA) among sulfur oxidizing prokaryotes. Microbiology 2007, 153, 3478–3498. [Google Scholar] [CrossRef]
- Bradley, A.S.; Leavitt, W.D.; Johnston, D.T. Revisiting the dissimilatory sulfate reduction pathway. Geobiology 2011, 9, 446–457. [Google Scholar] [CrossRef]
- Cerqueira, T.; Pinho, D.; Froufe, H.; Santos, R.S.; Bettencourt, R.; Egas, C. Sediment microbial diversity of three deep-sea hydrothermalvents southwest of the Azores. Microb. Ecol. 2017, 74, 332–349. [Google Scholar] [CrossRef]
- Roussel, E.G.; Konn, C.; Charlou, J.L.; Donval, J.P.; Fouquet, Y.; Querellou, J.; Prieur, D.; Bonavita, M.A.C. Comparison of microbial communities associated with three Atlantic ultramafic hydrothermal systems. FEMS Microbiol. Ecol. 2011, 77, 647–665. [Google Scholar] [CrossRef]
- Voss, M.; Bange, H.W.; Dippner, J.W.; Middelburg, J.J.; Montoya, J.P.; Ward, B. The marine nitrogen cycle: Recent discoveries, uncertainties and the potential relevance of climate change. Philos. Trans. R. Soc. Lond. Ser. B Biol. Sci. 2013, 368, 20130121. [Google Scholar] [CrossRef] [PubMed]
- Xin, Y.Z.; Wu, N.Y.; Sun, Z.L.; Wang, H.M.; Chen, Y.; Xu, C.L.; Geng, W.; Cao, H.; Zhang, X.L.; Zhai, B.; et al. Methane seepage intensity distinguish microbial communities in sediments at the Mid-Okinawa Trough. Sci. Total. Environ. 2022, 851, 158213. [Google Scholar] [CrossRef] [PubMed]
- Liang, B.; Wang, L.Y.; Mbadinga, S.M.; Liu, J.F.; Yang, S.Z.; Gu, J.D.; Mu, B.Z. Anaerolineaceae and Methanosaeta turned to be the dominant microorganisms in alkanes-dependent methanogenic culture after long-term of incubation. AMB Express 2015, 5, 117. [Google Scholar] [CrossRef]
- Poritz, M.; Schiffmann, C.L.; Hause, G.; Heinemann, U.; Seifert, J.; Jehmlich, N.; von Bergen, M.; Nijenhuis, I.; Lechner, U. Dehalococcoides mccartyi strain DCMB5 respires a broad spectrum of chlorinated aromatic compounds. Appl. Environ. Microbiol. 2015, 81, 587–596. [Google Scholar] [CrossRef]
- Schmid, M.C.; Risgaard-Petersen, N.; Van de Vossenberg, J.; Kuypers, M.M.M.; Lavik, G.; Petersen, J.; Hulth, S.; Thamdrup, B.; Canfield, D.; Dalsgaard, T.; et al. Anaerobic ammonium-oxidizing bacteria in marine environments: Widespread occurrence but low diversity. Environ. Microbiol. 2007, 9, 1476–1484. [Google Scholar] [CrossRef] [PubMed]
- Woebken, D.; Lam, P.; Kuypers, M.M.M.; Naqvi, S.W.A.; Kartal, B.; Strous, M.; Jetten, M.S.M.; Fuchs, B.M.; Amann, R. A microdiversity study of anammox bacteria reveals a novel Candidatus Scalindua phylotype in marine oxygen minimum zones. Environ. Microbiol. 2008, 10, 3106–3119. [Google Scholar] [CrossRef]
- Kawagoshi, Y.; Nakamura, Y.; Kawashima, H.; Fujisaki, K.; Furukawa, K.; Fujimoto, A. Enrichment of marine anammox bacteria from seawater-related samples and bacterial community study. Water Sci. Technol. 2010, 61, 119–126. [Google Scholar] [CrossRef]
- Kindaichi, T.; Awata, T.; Suzuki, Y.; Tanabe, K.; Hatamoto, M.; Ozaki, N.; Ohashi, A. Enrichment using an up-flow column reactor and community structure of marine anammox bacteria from coastal sediment. Microbes Environ. 2011, 26, 67–73. [Google Scholar] [CrossRef]
- Kuypers, M.M.; Sliekers, A.O.; Lavik, G.; Schmid, M.; Jorgensen, B.B.; Kuenen, J.G.; Sinninghe Damsté, J.S.; Strous, M.; Jetten, M.S. Anaerobic ammonium oxidation by anammox bacteria in the Black Sea. Nature 2003, 422, 608–611. [Google Scholar] [CrossRef]
- Ettwig, K.; Butler, M.K.; Le Paslier, D.; Pelletier, E.; Mangenot, S.; Kuypers, M.M.M.; Schreiber, F.; Dutilh, B.E.; Zedelius, J.; de Beer, D.; et al. Nitrite-driven anaerobic methane oxidation by oxygenic bacteria. Nature 2010, 464, 543–548. [Google Scholar] [CrossRef]
- Wu, M.L.; de Vries, S.; van Alen, T.A.; Butler, M.K.; Op den Camp, H.J.; Keltjens, J.T.; Jetten, M.S.M.; Strous, M. Physiological role of the respiratory quinoloxidase in the anaerobic nitrite-reducing methanotroph ‘Candidatus Methylomirabilis oxyfera’. Microbiology 2011, 157, 890–898. [Google Scholar] [CrossRef] [PubMed]
- He, Z.; Zhang, Q.; Feng, Y.; Luo, H.; Pan, X.; Gadd, G.M. Microbiological and environmental significance of metal-dependent anaerobic oxidation of methane. Sci. Total. Environ. 2018, 611, 759–768. [Google Scholar] [CrossRef] [PubMed]
- Zhang, J.; Sun, Q.L.; Zeng, Z.G.; Chen, S.; Sun, L. Microbial diversity in the deep-sea sediments of Iheya North and Iheya Ridge, Okinawa Trough. Microbiol. Res. 2015, 177, 43–52. [Google Scholar] [CrossRef] [PubMed]
- Suzuki, M.T.; Beja, O.; Taylor, L.T.; DeLong, E.F. Phylogenetic analysis of rRNA operons from uncultivated coastal marine bacterioplankton. Environ. Microbiol. 2001, 3, 323–331. [Google Scholar] [CrossRef]
- Cook, P.L.; Frank, W.; Glud, R.; Felix, J.; Markus, H. Benthic solute exchange and carbonmineralization in two shallow subtidal sandy sediments: Effect of advective pore-water exchange. Limnol. Oceanogr. 2007, 52, 1943–1963. [Google Scholar] [CrossRef]
- Hu, B.L.; Shen, L.D.; Liu, S.; Cai, C.; Chen, T.T.; Kartal, B.; Harhangi, H.R.; Op den Camp, H.J.M.; Lou, L.P.; Xu, X.Y.; et al. Enrichment of an anammox bacterial community from a flooded paddy soil. Environ. Microbiol. Rep. 2013, 5, 483–489. [Google Scholar] [CrossRef]
- Long, A.; Heitman, J.; Tobias, C.; Philips, R.; Song, B. Co-occurring anammox, denitrification, and co-denitrification in agricultural soils. Appl. Environ. Microbiol. 2013, 79, 168–176. [Google Scholar] [CrossRef]
- Güven, D.; Dapena, A.; Kartal, B.; Schmid, M.C.; Maas, B.; van der, P.K.; Sozen, S.; Mendez, R.; Hj, O.D.C.; Jetten, M.S. Propionate oxidation by and methanol inhibition of anaerobic ammonium-oxidizing bacteria. Appl. Environ. Microbiol. 2005, 71, 1066–1071. [Google Scholar] [CrossRef]
- van de Vossenberg, J.; Woebken, D.; Maalcke, W.J.; Wessels, H.J.C.T.; Dutilh, B.E.; Kartal, B.; Janssen-Megens, E.M.; Roeselers, G.; Yan, J.; Speth, D.; et al. The metagenome of the marine anammox bacterium ‘Candidatus Scalindua profunda’ illustrates the versatility of this globally important nitrogen cycle bacterium. Environ. Microbiol. 2013, 15, 1275–1289. [Google Scholar] [CrossRef]
- Suzuki, Y.; Inagaki, F.; Takai, K.; Nealson, K.H.; Horikoshi, K. Microbial diversity in inactive chimney structures from deep-sea hydrothermal systems. Microb. Ecol. 2004, 47, 186–196. [Google Scholar] [CrossRef]
- Wu, Z.; Li, J.; Jin, X.L.; Shang, J.; Li, S.; Jin, X. Distribution, features, and influence factors of the submarine topographic boundaries of the Okinawa Trough. Sci. China-Earth Sci. 2014, 57, 1885–1896. [Google Scholar] [CrossRef]
- Marchant, H.K.; Tegetmeyer, H.E.; Ahmerkamp, S.; Holtappels, M.; Lavik, G.; Graf, J.; Schreiber, F.; Mussmann, M.; Strous, M.; Kuypers, M.M.M. Metabolic specialization of denitrifiers in permeable sediments controls N2O emissions. Environ. Microbiol. 2018, 20, 4486–4502. [Google Scholar] [CrossRef] [PubMed]
- Kessler, A.J.; Roberts, K.L.; Bissett, A.; Cook, P.L.M. Biogeochemical controls on the relative importance of denitrification and dissimilatory nitrate reduction to ammonium in estuaries. Glob. Biogeochem. Cycles 2018, 32, 1045–1057. [Google Scholar] [CrossRef]
- Kartal, B.; Kuypers, M.M.M.; Lavik, G.; Schalk, J.; Op den Camp, H.J.M.; Jetten, M.S.M.; Strous, M. Anammox bacteria disguised as denitrifiers: Nitrate reduction to dinitrogen gas via nitrite and ammonium. Environ. Microbiol. 2007, 9, 635–642. [Google Scholar] [CrossRef]
- Kato, S.; Shibuya, T.; Takaki, Y.; Hirai, M.; Nunoura, T.; Suzuki, K. Genome-enabled metabolic reconstruction of dominant chemosynthetic colonizers in deep-sea massive sulfide deposits. Environ. Microbiol. 2018, 20, 862–877. [Google Scholar] [CrossRef]
- Inoue, J.I.; Oshima, K.; Suda, W.; Sakamoto, M.; Iino, T.; Noda, S.; Hongoh, Y.; Hattori, M.; Ohkuma, M. Distribution and evolution of nitrogen fixation genes in the phylum Bacteroidetes. Microbes. Environ. 2015, 30, 44–50. [Google Scholar] [CrossRef]
- Wang, H.; He, Q.; Chen, D.; Wei, L.; Zou, Z.; Zhou, J.; Yang, K.; Zhang, H. Microbial community in a hydrogenotrophic denitrification reactor based on pyrosequencing. Appl. Microbiol. Biotechnol. 2015, 99, 10829–10837. [Google Scholar] [CrossRef]
- Xu, L.; Zeng, X.-C.; Nie, Y.; Luo, X.; Zhou, E.; Zhou, L.; Pan, Y.F.; Li, W.J. Pontibacter diazotrophicus sp. nov., a novel nitrogen-fixing bacterium of the family Cytophagaceae. PLoS ONE 2014, 9, e92294-e. [Google Scholar] [CrossRef][Green Version]
- Zarzycki, J.; Brecht, V.; Müller, M.; Fuchs, G. Identifying the missing steps of the autotrophic 3-hydroxypropionate CO2 fixation cycle in Chloroflexus aurantiacus. Proc. Natl. Acad. Sci. USA 2009, 106, 21317–21322. [Google Scholar] [CrossRef]
- Dombrowski, N.; Teske, A.P.; Baker, B.J. Expansive microbial metabolic versatility and biodiversity in dynamic Guaymas Basin hydrothermal sediments. Nat. Commun. 2018, 9, 4999. [Google Scholar] [CrossRef]
- Soares, M.I.M. Denitrification of groundwater with elemental sulfur. Water Res. 2002, 36, 1392–1395. [Google Scholar] [CrossRef] [PubMed]
- Cardoso, R.B.; Sierra-Alvarez, R.; Rowlette, P.; Flores, E.R.; Gómez, J.; Field, J.A. Sulfide oxidation under chemolithoautotrophic denitrifying conditions. Biotechnol. Bioeng. 2006, 95, 1148–1157. [Google Scholar] [CrossRef] [PubMed]
- Sahinkaya, E.; Kilic, A. Heterotrophic and elemental-sulfur-based autotrophic denitrification processes for simultaneous nitrate and Cr (VI) reduction. Water Res. 2014, 50, 278–286. [Google Scholar] [CrossRef] [PubMed]
- Yang, W.; Zhao, Q.; Lu, H.; Ding, Z.; Meng, L.; Chen, G.H. Sulfide-driven autotrophic denitrification significantly reduces N2O emissions. Water Res. 2016, 90, 176–184. [Google Scholar] [CrossRef]
- Di Capua, F.; Ahoranta, S.H.; Papirio, S.; Lens, P.N.; Esposito, G. Impacts of sulfur source and temperature on sulfur-driven denitrification by pure and mixed cultures of Thiobacillus. Process. Biochem. 2016, 51, 1576–1584. [Google Scholar] [CrossRef]
- Sjöstedt, J.; Koch-Schmidt, P.; Pontarp, M.; Canbäck, B.; Tunlid, A.; Lundberg, P.; Hagström, A.; Riemann, L. Recruitment of members from the rare biosphere of marine bacterioplankton communities after an environmental disturbance. Appl. Environ. Microbiol. 2012, 78, 1361–1369. [Google Scholar] [CrossRef]
- Nohno, T.; Noji, S.; Taniguchi, S.; Saito, T. The narX and narL genes encoding the nitrate-sensing regulators of Escherichia coli are homologous to a family of prokaryotic two-component regulatory genes. Nucl. Acids Res. 1989, 17, 2947–2957. [Google Scholar] [CrossRef]
- Grimm, F.; Doblert, N.; Dahl, C. Regulation of dsr genes encoding proteins responsible for the oxidation of stored sulfur in Allochromatium vinosum. Microbiology 2010, 156, 764–773. [Google Scholar] [CrossRef]
- Sorokin, D.Y.; Tourova, T.P.; Antipov, A.N.; Muyzer, G.; Kuenen, J.G. Anaerobic growth of the haloalkaliphilic denitrifying sulfur-oxidizing bacterium Thialkavibrio thiocyandentrificans sp.nov with thiocyanate. Microbiome 2004, 150, 2435–2442. [Google Scholar]
- Liu, C.S.; Zhao, D.F.; Yan, L.H.; Wang, A.J.; Gu, Y.Y.; Lee, D.-J. Elemental sulfur formation and nitrogen removal from wastewaters by autotrophic denitrifiers and anammox bacteria. Bioresour. Technol. 2015, 191, 332–336. [Google Scholar] [CrossRef]
- Hunter, E.M.; Mills, H.J.; Kostka, J.E. Microbial community diversity associated with carbon and nitrogen cycling in permeable marinesediments. Appl. Environ. Microbiol. 2006, 72, 5689–5701. [Google Scholar] [CrossRef] [PubMed]
- Moosvi, S.A.; McDonald, I.R.; Pearce, D.A.; Kelly, D.P.; Wood, A.P. Molecular detection and isolation from Antarctica of methylotrophic bacteria able to grow with methylated sulfur compounds. Syst. Appl. Microbiol. 2005, 28, 541–554. [Google Scholar] [CrossRef]
- Sun, W.M.; Sun, X.X.; Lia, B.Q.; Xua, R.; Young, L.Y.; Dong, Y.R.; Zhang, M.M.; Kong, T.L.; Xiao, E.Z.; Wang, Q. Bacterial response to sharp geochemical gradients caused by acid mine drainage intrusion in a terrace: Relevance of C, N, and S cycling and metal resistance. Environ. Int. 2020, 138, 105601. [Google Scholar] [CrossRef]
- Probandt, D.; Knittel, K.; Tegetmeyer, H.E.; Ahmerkamp, S.; Holtappels, M.; Amann, R. Permeability shapes bacterial communities in sublittoral surface sediments. Environ. Microbiol. 2017, 19, 1584–1599. [Google Scholar] [CrossRef] [PubMed]
- Follows, M.J.; Dutkiewicz, S. Modeling diverse communities of marine microbes. Annu. Rev. Mar. Sci. 2011, 3, 427–451. [Google Scholar] [CrossRef]
- Tokeshi, M. Spatial structures of hydrothermal vents and vent-associated megafauna in the back-arc basin system of the Okinawa Trough, western Pacific. J. Oceanogr. 2011, 67, 651–665. [Google Scholar] [CrossRef]
- Yanagawa, K.; Breuker, A.; Schippers, A.; Nishizawa, M.; Ijiri, A.; Hirai, M. Microbial community stratification controlled by the subseafloor fluid flow and geothermal gradient at the Iheya North hydrothermal field in the Mid-Okinawa Trough (Integrated Ocean Drilling Program Expedition 331). Appl. Environ. Microbiol. 2014, 80, 6126–6135. [Google Scholar] [CrossRef]
- Kawagucci, S.; Ueno, Y.; Takai, K.; Toki, T.; Ito, M.; Inoue, K.; Makabe, A.; Yoshida, N.; Muramatsu, Y.; Takahata, N.; et al. Geochemical origin of hydrothermal fluid methane in sediment-associated fields and its relevance to the geographical distribution of whole hydrothermal circulation. Chem. Geol. 2013, 339, 213–225. [Google Scholar] [CrossRef]
- Anderson, R.E.; Reveillaud, J.; Reddington, E.; Delmont, T.O.; Eren, A.M.; McDermott, J.M.; Seewald, J.S.; Huber, J.A. Genomic variation in microbial populations inhabiting the marine sub-seafloor at deep-sea hydrothermal vents. Nat. Commun. 2017, 8, 1114. [Google Scholar] [CrossRef]
- Tiago, I.; Veríssimo, A. Microbial and functional diversity of a subterrestrial high pH groundwater associated to serpentinization. Environ. Microbiol. 2013, 15, 1687–1706. [Google Scholar] [CrossRef]
- Glombitza, C.; Jaussi, M.; Røy, H.; Seidenkrantz, M.-S.; Lomstein, B.A.; Jørgensen, B.B. Formate, acetate, and propionate as substrates for sulfate reduction in subarctic sediments of Southwest Greenland. Front. Microbiol. 2015, 6, 27. [Google Scholar] [CrossRef] [PubMed]
- Higashioka, Y.; Kojima, H.; Watanabe, T.; Fukui, M. Draft genome sequence of Desulfatitaleatepidiphila S28bFT. Genome Announc. 2015, 3, e01326. [Google Scholar] [CrossRef] [PubMed]
- Berg, I.A. Ecological aspects of the distribution of different autotrophic CO2 fixation pathways. Appl. Environ. Microbiol. 2011, 77, 1925–1936. [Google Scholar] [CrossRef] [PubMed]
- Oostergetel, G.T.; van Amerongen, H.; Boekema, E.J. The chlorosome: Aprototype for efficient light harvesting in photosynthesis. Photosynth. Res. 2010, 104, 245–255. [Google Scholar] [CrossRef]
- Khadka, B.; Adeolu, M.; Blankenship, R.E.; Gupta, R.S. Novel insights into the origin and diversification of photosynthesis based on analyses of conserve dindels in the core reaction center proteins. Photosynth. Res. 2017, 131, 159–171. [Google Scholar] [CrossRef]






| Sampling Site | GC-2 | GC-4 | GC-5 | GC-6 | GC-8 |
|---|---|---|---|---|---|
| DIC (mmol/L) | 1.84 | 1.93 | 1.80 | 2.17 | 1.72 |
| DOC (µg/mL) | 17.51 | 14.35 | 8.37 | 9.01 | 5.54 |
| H2S (μmol/L) | 0.253 | 0.461 | 0.455 | 0.118 | 0.392 |
| NO2− (mg/L) | — | 0.0008 | 0.0139 | 0.0005 | 0.0023 |
| NH4+ (mg/L) | 1.72 | 1.856 | 0.8404 | 0.6953 | 0.1201 |
| SO42− (mg/L) | 2633 | 2662 | 2732 | 2756 | 2832 |
| TN (%) | 0.18 | 0.18 | 0.19 | 0.15 | 0.02 |
| TOC (%) | 1.30 | 1.37 | 1.52 | 1.20 | 0.17 |
| CH4 (μL/L) | 353 | 9.41 | 17 | 48.3 | 7.97 |
| Fe2+ (μmol/L) | 19.85 | 10.96 | 13.60 | 10.14 | 6.22 |
Disclaimer/Publisher’s Note: The statements, opinions and data contained in all publications are solely those of the individual author(s) and contributor(s) and not of MDPI and/or the editor(s). MDPI and/or the editor(s) disclaim responsibility for any injury to people or property resulting from any ideas, methods, instructions or products referred to in the content. |
© 2024 by the authors. Licensee MDPI, Basel, Switzerland. This article is an open access article distributed under the terms and conditions of the Creative Commons Attribution (CC BY) license (https://creativecommons.org/licenses/by/4.0/).
Share and Cite
Xin, Y.; Zhang, T.; Chen, Y.; Wu, L.; Jiang, C.; Wu, N. Characteristics of Microbial Diversity and Metabolic Versatility in Dynamic Mid-Okinawa Trough Subsurface Sediments. J. Mar. Sci. Eng. 2024, 12, 1924. https://doi.org/10.3390/jmse12111924
Xin Y, Zhang T, Chen Y, Wu L, Jiang C, Wu N. Characteristics of Microbial Diversity and Metabolic Versatility in Dynamic Mid-Okinawa Trough Subsurface Sediments. Journal of Marine Science and Engineering. 2024; 12(11):1924. https://doi.org/10.3390/jmse12111924
Chicago/Turabian StyleXin, Youzhi, Tao Zhang, Ye Chen, Linqiang Wu, Chengzhu Jiang, and Nengyou Wu. 2024. "Characteristics of Microbial Diversity and Metabolic Versatility in Dynamic Mid-Okinawa Trough Subsurface Sediments" Journal of Marine Science and Engineering 12, no. 11: 1924. https://doi.org/10.3390/jmse12111924
APA StyleXin, Y., Zhang, T., Chen, Y., Wu, L., Jiang, C., & Wu, N. (2024). Characteristics of Microbial Diversity and Metabolic Versatility in Dynamic Mid-Okinawa Trough Subsurface Sediments. Journal of Marine Science and Engineering, 12(11), 1924. https://doi.org/10.3390/jmse12111924

