Next Article in Journal
RDCP: A Real Time Sea Fog Intensity and Visibility Estimation Algorithm
Next Article in Special Issue
Maximizing Efficiency in the Suez Canal: A New Approach to Evaluate the Impact of Optimal Time-Varying Tolls on Ship Arrival Times
Previous Article in Journal
Data- and Model-Driven Crude Oil Supply Risk Assessment of China Considering Maritime Transportation Factors
Previous Article in Special Issue
Integrating Software FMEA and STPA to Develop a Bayesian Network-Based Software Risk Model for Autonomous Ships
 
 
Font Type:
Arial Georgia Verdana
Font Size:
Aa Aa Aa
Line Spacing:
Column Width:
Background:
Article

Changes in Accessibility of Chinese Coastal Ports to Arctic Ports under Melting Ice

1
College of Maritime Economics and Management, Dalian Maritime University, Dalian 116026, China
2
Navigation College, Dalian Maritime University, Dalian 116026, China
3
College of Transportation Engineering, Dalian Maritime University, Dalian 116026, China
*
Author to whom correspondence should be addressed.
J. Mar. Sci. Eng. 2024, 12(1), 54; https://doi.org/10.3390/jmse12010054
Submission received: 27 November 2023 / Revised: 22 December 2023 / Accepted: 23 December 2023 / Published: 25 December 2023
(This article belongs to the Special Issue Safety and Efficiency of Maritime Transportation and Ship Operations)

Abstract

Global warming has accelerated the melting of Arctic sea ice, providing favorable conditions for Arctic shipping. Arctic ports are gaining prominence in shipping networks and international trade. Accessibility is a key indicator of port facilitation, and identifying trends in Arctic port accessibility holds significance for Arctic route planning and port development. To achieve this, this paper develops a modeling framework for assessing the accessibility of Arctic ports. First, we utilize the Coupled Model Intercomparison Project (CMIP6) model to predict sea ice conditions and quantify the navigation risk for open water (OW) vessels and Arc4 ice-class (Arc4) vessels during the summer months of 2030–2050. The A-star (A*) algorithm is then used to plan the vessel’s shortest route while avoiding high-risk waters. Finally, changes in the accessibility of Arctic ports are calculated by using an improved gravity model. The framework is applied for the quantitative analysis of the accessibility of Chinese coastal ports to Arctic ports. The results indicate that accessibility to Arctic ports will gradually increase for all Chinese ports in the future, with the port of Shanghai continuing to maintain its prominence under the trend of melting sea ice.

1. Introduction

Global warming has significantly reduced ice cover in the Arctic, providing new opportunities for the development of Arctic shipping. Satellite data show that from 1979 to 2020, the extent of Arctic sea ice in September decreased by approximately 45%, while its thickness diminished by about 66% [1]. The extent of the Arctic sea ice shrank to a record low in September 2012, covering only 3.41 million square kilometers [2]. Projections from climate models suggest that the trend of sea ice melting may persist, potentially leading to a seasonally ice-free Arctic Ocean by the middle of the 21st century or even sooner [3]. Concerningly, the increase in global emissions of greenhouse gases has not effectively been curbed. Even if greenhouse gas concentrations in the atmosphere remain stable, the Arctic region will continue to receive more heat radiation. Coupled with the polar amplification effect of global warming, the trend of rising temperatures in the Arctic has become increasingly difficult to reverse [4,5]. Consequently, the melting of Arctic sea ice will become a continuous and irreversible natural phenomenon.
The feasibility of Arctic navigation is influenced by various factors, such as sea ice conditions, water depth, weather, hydrological conditions, and legal and regulatory aspects [6]. Among these, sea ice stands as the primary natural obstacle that restricts vessel navigation in the Arctic. Sea ice not only increases the navigation risks and fuel consumption of vessels, but also limits speed in icy water. Currently, commercial navigation in the Arctic is only feasible during a limited time frame within a year. For the Northern Sea Route (NSR), the summer navigation season typically begins in July and extends until the end of November. With the reduction in sea ice volume and the expansion of open water areas, the feasibility of commercial navigation in the Arctic region is gradually improving.
Existing studies have focused primarily on the economic feasibility of Arctic transport, while relatively limited attention has been paid to the feasibility of Arctic navigation [7]. The Arctic region possesses abundant natural resources, with primary resource types including oil, natural gas, coal, and mineral resources. Approximately 30% of the world’s untapped natural gas and 13% of untapped oil reserves coalesce within this region. To harness these abundant energy resources effectively, Russia has embarked on an extensive array of oil and natural gas development projects, including Yamal LNG Project, Arctic LNG 1 Project, Arctic LNG 2 Project, East Siberia-Pacific Oil Pipeline, and so on [8].
Eastern Russia is linked to China, and geographically has the advantage of energy trade cooperation with China. Bilateral trade between China and Russia exceeds $190 billion in 2022, with energy trade accounting for 43%. Data from Russian Federal Statistical Service show that in 2022, NSR transported about 34.1 million tons of cargo, of which energy products accounted for 82%. With the gradual improvement in the Arctic navigation environment, NSR will become an important channel for China to obtain energy from Russia. Arctic ports assume a significant role in supporting energy transportation and facilitating international trade transit in the Arctic, with port accessibility playing a pivotal role in optimizing logistics and transportation efficiency in the region. Besides, the strategy of building the Ice Silk Road, jointly proposed by China and Russia, provides policy support for the development and utilization of NSR and Arctic ports. Arctic ports are key nodes in the Arctic shipping network and important hubs for facilitating the integration of the Arctic region into global trade. Given the uniqueness of Arctic shipping, there is an urgent need to further explore the spatial and temporal variability of the Arctic navigational environment and the accessibility of Arctic ports.
The aim of this study is to assess changes in the accessibility of Chinese ports to Arctic ports under melting sea ice. It complements previous studies by presenting a modeling framework for assessing the accessibility of Arctic ports. This framework consists of three main parts, which are the prediction of Arctic sea ice concentration and thickness and the quantification of navigation risk for different vessels, the planning of vessel paths using the A* algorithm, and the measurement of Arctic port accessibility using a gravity model. Our findings reveal trends in the evolution of the accessibility of Chinese ports to Arctic ports and provide recommendations for relevant decision makers.
The structure of the paper is delineated as follows: Section 2 reviews the existing literature. Section 3 presents the research data, elucidating the methodologies employed for the calculation of navigation risk and port accessibility. Section 4 provides relevant results and discussion. The last section concludes the study.

2. Literature Review

The Arctic region is covered with snow and ice all year round, and the low-temperature environment limits Arctic shipping. Satellite monitoring data show that the polar region is warming dramatically and that the area covered by sea ice is decreasing. Considering the variability and uncertainty of sea ice, existing studies have employed various methods, including statistical models, machine learning models, and atmospheric–ocean general circulation models, to monitor and simulate sea ice extent and thickness. Mokhov et al. [9] were pioneers in proposing the use of climate models to assess the potential for trans-Arctic transport in studies of Arctic sea ice and navigability of shipping lanes. The research conducted an evaluation of the navigational potential of Arctic routes using simulated data sourced from the CMIP3 dataset. The findings reveal a sustained increase in the navigational window along the Arctic coast throughout the 21st century, with variations observed in the duration across different seas. Although the research explored only one single global climate model, scholars such as Khon et al. [10] and Stephenson et al. [11] used it as a basis for applying sea ice assessment methods to a range of global climate models. CMIP6 is the latest generation of climate models, with enhancements and improvements in the resolution and simulation process [12,13,14,15]. Currently, CMIP6 has become a common tool for exploring the effects of climate change on Arctic ice conditions. Chen et al. [4] modeled future sea ice trends using CMIP6 to assess future changes in the Arctic navigational environment. Min et al. [12] used CMIP6 predictions of daily sea ice concentration and thickness to assess the future potential for Arctic shipping and found that the navigable area for ships will continue to increase in the coming September. Chen et al. [16] focused on assessing changes in Arctic sea ice thickness and found that, despite differences between models, most models simulated the spatial distribution of mean sea ice thickness reasonably well.There are also scholars who analyzed ice conditions in key areas of the Arctic Ocean, for example, Pan et al. [17] modeled and predicted changes in winter sea ice in the Barents Sea. Besides sea ice concentration and thickness, Arctic sea surface temperature [18], Arctic sea fog [19], and wind speed [20] are also factors that scholars have considered when analyzing the feasibility of Arctic shipping. In addition to examining the impact of natural factors such as ice conditions, as well as meteorological and hydrological environments, scholars have also explored the impact of external environmental factors such as navigational safety, relevant laws, and ports and navigational aids on the feasibility of Arctic navigation [21].
Based on the analysis of Arctic sea ice conditions, scholars have further explored Arctic accessibility and navigability. Table 1 presents studies related to Arctic accessibility. Nam et al. [22] developed a transit model based on numerical simulations of sea ice and environmental data in the Arctic, which allowed for route simulation, cost estimation, and other applications by integrating the simulated data into the transit model. Li et al. [23] proposed a route planning tool for ships entering Arctic waters, with consideration of risk. Some scholars analyzed the accessibility of different Arctic regions and shipping lanes. For example, Stephenson et al. [24] explored the accessibility of NSR and its key sea areas. Chen et al. [25,26] used the Arctic transportation accessibility model (ATAM) to assess the accessibility of the Northeast Passage and Northwest Passage from 2021 to 2050. Chen et al. [4] examined projections of future changes in sea ice conditions and the navigability of Arc7 ice-class ships in the Arctic shipping lanes, using the ensemble average of CMIP6 model projections for two emission scenarios. There are also scholars who discussed the changes in Arctic accessibility in terms of the navigation period and transit time. Melia et al. [27] found that by mid-century, the frequency of navigable periods doubled and routes through the central Arctic became available. Wei et al. [15] found that by the end of the 21st century, the season for trans-Arctic shipping will be extended from 5 months to 7.5 (9) months under different emission scenarios. Zhou et al. [28] simulated the navigability of the Arctic routes from 2011 to 2016 based on SIC and SIT data and satellite monitoring data, and measured the navigability period and transit time of the Arctic routes at daily frequencies. Sibul et al. [29] analyzed the navigation through the Northern Sea Route, using 2019–2020 data for simulations, and found that it took ships between 11 and 38 days to complete the entire voyage. Zhang et al. [30] used the CMIP6 model to predict changes in Arctic shipping lanes and navigation potential over the next 30 years and found that more time would be saved compared with previous studies of Arctic navigation. Dong et al. [31] calculated the values for four indicators, potential ice road area, potential ice road days, potential ice road onset date, and potential ice road end date, from 1979–2017 in the Arctic to assess the contribution of changes in potential ice roads to port accessibility. To summarize, existing studies have analyzed overall Arctic accessibility and neglected the important role of ports in the Arctic transportation network. Moreover, most of the existing studies use the Dijkstra algorithm to plan the shortest path for ships, but the A* algorithm performs better. The A* algorithm combines heuristic estimation and real cost to evaluate the nodes with an effective heuristic function, and explores the region that is most likely to lead to the shortest path in a more targeted manner. This approach reduces the search space and enhances search efficiency. Sea ice uncertainty and seasonal changes in Arctic routes increase the complexity of path planning. Compared with the Dijkstra algorithm, the A* algorithm can cope with environmental factors more flexibly and improve the accuracy and feasibility of path planning.
The concept of accessibility was first defined as the potential opportunity for interaction between nodes in a transportation network [32]. According to Bruinsma and Rietveld [33], the essence of accessibility is the ease or difficulty of reaching a particular activity area using a specific mode of transportation. With the integration of the concept of accessibility into geographic information science and technology, accessibility has been applied to transportation planning, urban planning, and other fields [34,35]. A review of previous accessibility studies reveals that scholars have proposed a variety of accessibility measures depending on the research objectives [36,37]. Commonly used models or methods for accessibility calculation include the distance method [38], gravity model [39], network analysis method [40], raster analysis method [41], and so on. In land transportation accessibility studies, commonly used accessibility indicators include weighted average travel time, daily accessibility, potential accessibility, traffic frequency, connectivity index, opportunity accessibility, and so on [42,43,44].
Port accessibility is generally recognized as the likelihood or opportunity for cargo to reach a port through a network. Different from general transportation accessibility, port accessibility includes three aspects: hinterland accessibility, foreland accessibility, and land–sea coordination accessibility [45]. As a key node in the maritime network, port accessibility is affected by the network structure. Many studies have explored port accessibility from a transportation geography perspective based on complex networks. For instance, Guo et al. [45] proposed a unified analytical measurement framework based on complex network theory to compare the accessibility of coastal ports in China. Tovar et al. [46] assessed the connectivity and accessibility of the Canary’s main ports based on node centrality. Additionally, some researchers used container liner data to measure port accessibility. Wang and Cullinane [47] proposed the principal eigenvector method to quantify accessibility and stated that port accessibility is an important indicator for assessing port competitiveness. Additionally, Kang et al. [48] constructed a global liner shipping network topology and assessed the inbound accessibility and outbound accessibility of ports in various regions of the world using a container port accessibility model.
In summary, although researchers have studied Arctic ice melt and its impacts, they have mostly focused on Arctic navigability or accessibility and navigation periods. Reductions in sea ice cover are known to reduce navigation risks, and some studies have assessed Arctic accessibility changes from a risk perspective. However, exploration of Arctic port accessibility is lacking in the existing literature. As the exploitation of Arctic resources, Arctic ports play an important role in facilitating the transportation of trans-Arctic goods and promoting the development of international trade. Hence, the future accessibility of Arctic ports needs to be clarified. The aim of this research is to evaluate trends in Arctic port accessibility under sea ice melting. The findings might be useful to practitioners when making transport decisions and to policy makers when developing Arctic port planning.

3. Data and Methods

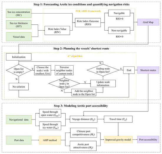
In the context of Arctic ice melt, combining the Polar Operational Limit Assessment Risk Indexing System (POLARIS) risk assessment framework, the A* shortest path algorithm, the Analytic Hierarchy Process (AHP) method, and the gravity model, a simulation framework for analyzing the accessibility of Arctic ports in the context of melting Arctic ice is proposed. Figure 1 shows the three main research steps.
Step 1: Forecasting Arctic ice conditions and quantifying navigation risks. The evolution of Arctic summer sea ice conditions from 2030–2050 is analyzed based on data from eight climate models in CMIP6. To improve the simulation accuracy, a multi-model ensemble mean (MMEM) approach is employed. On this basis, the POLARIS framework is used to quantify the navigation risk for different categories of vessels under future sea ice conditions.
Step 2: Identifying the shortest routes for vessels. A gridding map is produced based on the navigation risks in Step 1. The A* algorithm is then employed to plan the vessel’s shortest voyage in the Arctic, illustrating the vessel’s shipping route and the shortest voyage distance.
Step 3: Modeling Arctic port accessibility. The hierarchical analysis (AHP) method is used to assess the attractiveness of the ports. The shortest voyage obtained in Step 2 is converted into the sailing time, and the Arctic port accessibility is calculated based on an improved gravity model.

3.1. Data

3.1.1. Sea Ice Data

Arctic sea ice melting is a continuous and complex process. Records of changes in Arctic sea ice date back centuries, but it was not until the 1970s, with the advent of satellite-based multichannel passive microwave sensors for acquiring sea ice observations that the spatial and temporal reliability of the observations was ensured [25].
The CMIP6 model provides simulation data from global coupled models of the atmosphere, oceans, and the Earth’s climate system, providing a platform for studying past, present, and future climate change [12]. Each CMIP6 model has different characteristics compared with the historical observational record; therefore, the appropriate model needs to be selected to create better future projections. Wei et al. [15] proposed two screening criteria for climate models: one is that data on SIC and SIT should be provided; the other is that these two variables can be used in historical and future simulations under multiple scenarios. Based on the simulation results of existing studies, eight CMIP6 models with a better performance were selected as the basic data for this study [13,14,15,23,49,50,51,52,53,54]. We estimated future sea ice conditions in the Arctic using projected monthly SIC and SIT data for the period of 2021–2050 provided by these CMIP6 models. These models included the Community Earth System Model version 2 (CESM2), Earth System Model version 3 (EC-Earth3), FIO Earth System Model version 2 (FIO-ESM-2-0), Geophysical Fluid Dynamics Laboratory Earth System Model version 4 (GFDL-ESM4), Max Planck Institute Earth System Model version 1.2 (MPI-ESM1-2-HR), Max Planck Institute Earth System Model version 1.2 (MPI-ESM1-2-LR), Meteorological Research Institute Earth System Model version 2 (MRI-ESM2-0), and Norwegian Earth System Model version 2 (NorESM2-LM). Table 2 provides essential details about these selected CMIP6 models. Data were from the World Climate Research Programme (WCRP) (https://esgf-node.llnl.gov/search/cmip6/, accessed on 10 July 2023).
Considering the differences in the resolution and projection of different CMIP6 models, the basic data need to be preprocessed. For each model, the data were normalized using a linear interpolation method that uniformly interpolated the data to a 1° × 1° regular grid. Because of the uncertainty in the prediction of the spatial distribution of sea ice by a single CMIP6 model, to eliminate random errors, this research intends to use the MMEM method to process the simulation results of different models. This method involves summing and re-averaging the predictions of multiple models to finally obtain the prediction results, which performed better than other individual models in terms of temporal and spatial properties [27].

3.1.2. Port Data

This study assessed the accessibility of five Chinese ports to Arctic ports: Dalian Port, Tianjin Port, Qingdao Port, Shanghai Port, and Shenzhen Port. The selection of these ports was based on several criteria, encompassing strategic positioning, cargo throughput capacity, and geographical significance. For example, Dalian Port assumed the role of the largest multi-purpose port in northeastern China, functioning as a pivotal trade gateway to the Pacific Ocean region. The Shanghai Port ranks among the world’s largest and busiest ports, playing a central role in China’s foreign trade. Meanwhile, Shenzhen Port is the largest comprehensive port in South China and serves as an important economic and transport center for the Pearl River Delta region.
In the context of NSR, which traverses five major sea areas when traveling from east to west, we selected one or two representative ports within each of these regions: Murmansk, Arkhangelsk, Sabetta, Dixon, Tiksi, and Pevek. Murmansk is the largest port along NSR and stands out as a strategic choice for Arctic shipping due to its year-round ice-free conditions. Arkhangelsk is a deep-water port with railroad connections, offering the advantage of efficient cargo transportation and trade. Sabetta plays a pivotal role as an LNG export hub and contributes significantly to regional energy trade. Dixon benefits from an extended navigation season and favorable berthing conditions, making it an attractive option for maritime activities. Tiksi is strategically located with access to inland waterways, facilitating regional and transshipment operations. Meanwhile, Pevek focuses primarily on bulk cargo handling and is an important node for bulk cargo transportation in the Arctic [55,56]. The data regarding these Russian Arctic ports were from the Russian Port Statistics and the World Port Source. Figure 2 illustrates the spatial distribution of Chinese coastal ports and Arctic ports.

3.2. Methods

3.2.1. Navigation Risk Index Calculation

The retreat of sea ice has facilitated Arctic navigation, and ice conditions are a major determinant of waterway navigability. Among these determinants, the most pivotal parameters are SIC and SIT. Most studies have focused on SIC as the primary criterion for assessing the navigability of shipping lanes; these studies generally concluded that OW vessels can operate in sea ice concentrations of less than 15%, while ice-class vessels can operate in sea ice concentrations of 25% or more [57,58]. However, in areas characterized by a relatively low concentration but substantial thickness, relying solely on SIC as a determinant of ice conditions and navigability presents limitations. This research integrates the impacts of SIC and SIT on the navigability of the Arctic, and quantifies the risk of Arctic navigation by using the POLARIS released by the International Maritime Organization (IMO) [59]. Similar to the Arctic Transportation Accessibility Model (ATAM), the POLARIS model assesses the safety and feasibility of navigation in ice areas based on the structural characteristics of the vessel and the ice conditions.
In the POLARIS framework, the risk index outcome (RIO) can be utilized to assess the restrictions imposed by sea ice on ship navigation in ice areas. RIO for a specific vessel class can be calculated as the sum of a series of ice concentration weighted risk index values (RIVs) for various ice types, as follows:
R I O v = n S I C n × R I V v , n
where  R I O v  indicates the navigation risk index for vessel class v in sea ice,  S I C n  is the SIC of ice type n, and  R I V v n  denotes the risk value of vessel class v in sea ice areas of type n. RIV is affected by the vessel type and sea ice type. Each type of sea ice has a different range of thickness, and thickness is usually closely related to glacier age. In the POLARIS framework, for each combination of vessel ice class and ice thickness, a RIV is assigned, ranging from −8 to 3 [60]. A higher value of RIV indicates a lower risk, while a negative value of RIV indicates that ice conditions are quite dangerous and vessels should avoid entry. If  R I O v  is negative, it means that the area is not navigable, while if  R I O v  is greater than or equal to zero, it means that the area is navigable.
This research focuses on assessing the navigation feasibility of two types of vessels, OW vessel and Arc4 vessel. According to the classification societies’ descriptions of the navigability of ice-class vessels, the Arc4 vessels can operate in first-year ice (<0.7 m) and the OW vessels can operate in ice free or grey ice (<0.15 m) conditions (Table A1). The formulas for the RIV values for OW vessels and Arc4 vessels are as follows:
R I V o w = 3 , S I T = 0 1 , 0 S I T < 0.1 0 , 0.1 S I T < 0.15 1 , 0.15 S I T < 0.3 2 , 0.3 S I T < 0.5 3 , 0.5 S I T < 0.7 4 , 0.7 S I T < 1 5 , 1 S I T < 1.2 6 , 1.2 S I T < 2 7 , 2 S I T < 2.5 8 , S I T 2.5
R I V A r c 4 = 3 , S I T = 0 2 , 0 S I T < 0.3 1 , 0.3 S I T < 0.7 0 , 0.7 S I T < 1 1 , 1 S I T < 1.2 2 , 1.2 S I T < 2 3 , S I T 2

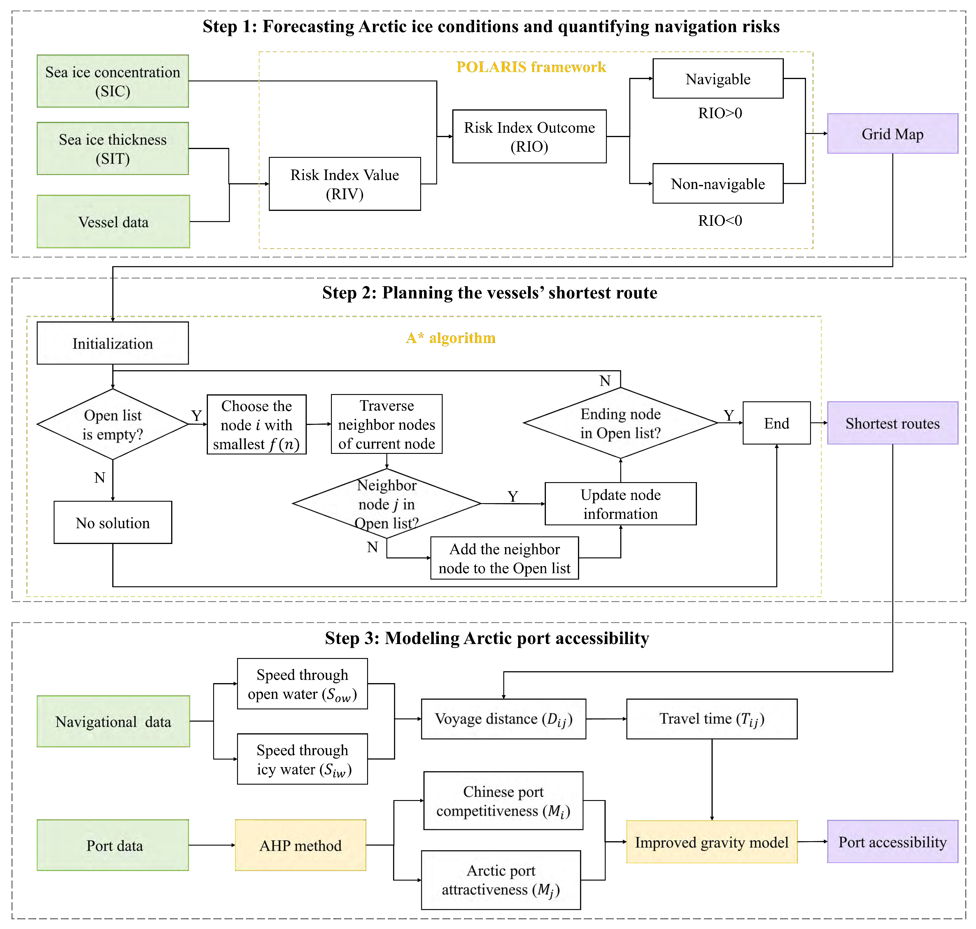
3.2.2. Ship Route Planning

When evaluating the voyage distances between ports in the Arctic navigation setting, it’s essential to consider the impact of sea ice restrictions on navigation. Before planning Arctic shipping routes, it is essential to establish the navigational environment, which involves mapping the starting and ending nodes, as well as integrating sea ice data and other relevant information onto an Earth projection plane. In this study, the Earth projection is divided into 360 × 180 grid maps with an area resolution of 1° × 1°. After modeling the vessel navigational environment using the gird method, relevant information is loaded into each grid containing SIC data, SIT data, and vessel navigation risk data. The binary method is employed to partition the navigable sea area, where navigable grids are designated as 1, and non-navigable grids are designated as 0.
To reflect the direct application of the vessel navigational risk index in route planning, the route planning algorithm is applied to the distance adjacency matrix constructed by the safe navigation grid. Compared with traditional route optimization problems, there are few studies on the application of route planning for Arctic vessels [22,61]. Considering the limitations of sea ice on navigational conditions, this research analyzes the navigability of the Arctic by using the A* algorithm. The A* algorithm is one of the commonly used heuristics in path planning, mainly used to solve the single-source shortest path problem in directed graphs or tree diagrams [29,62]. The A* algorithm can balance search speed and global optimal by using a specific utility function  f ( n ) . It can improve the search efficiency by efficiently pruning and reducing the number of searches through the valuation function, while guaranteeing the optimal solution. When using the A* algorithm to plan ship route paths, the following estimating equations are proposed to be used to perform a heuristic search:
f ( n ) = g ( n ) + h ( n )
where  f ( n )  represents the total estimated value from the starting point to the current node n g ( n )  denotes the actual value of the vessel from the starting point to the current node n, and  h ( n )  denotes the estimated value from the current node n to the destination point, calculated as follows:
h ( n ) = ( x n x end ) 2 + ( y n y end ) 2
Utilizing the A* algorithm for path planning serves two primary objectives. The first is to circumvent waters that pose a potential risk to navigational safety within acceptable risk limits. The second is to chart routes that ensure the shortest voyage between ports while avoiding dangerous waters.
The specific process of the A* algorithm is as follows:
Step 1: Initialize the map grid and insert data into the grid. Initialize the Open list and Closed list and set the coordinates for the starting node and ending node.
Step 2: Construct the utility function  f ( n ) , calculate the utility value of the starting node, and add the starting node to the Open list.
Step 3: Check if the Open list is empty. If it is empty, the problem has no solution, indicating there is no path between the two nodes, and the algorithm terminates. If the Open list is not empty, proceed to Step 4.
Step 4: Select the node with the smallest  f ( n )  in the Open list, denote it as the current node i, and remove it from the Open list to the Closed list.
Step 5: Traverse all neighbor nodes j of current node i. If neighbor node j is not in the Open list, set the parent node of j to i, calculate the  g ( n )  for node j, and add it to the Open list. If neighbor node j already exists in the Open list, recalculate the  g ( n )  for that node. If the recalculated  g ( n )  is smaller than the original value stored in the Open list, indicating a more efficient path, update the  g ( n )  and  f ( n )  in the Open list for j and set its parent node to i.
Step 6: Check if there is any expanded node in the Open list that belongs to the ending node. If none is found, return to Step 3. If one is found, start backtracking from that expanded node, tracing the parent nodes step by step until the starting node is reached.
Figure 3 illustrates the flowchart of the A* algorithm.

3.2.3. Port Accessibility Calculation

As discussed in the literature review section, existing studies have employed diverse methodologies for assessing port accessibility [45]. Common methods of accessibility calculation include gravity model and its improved models, the weighted average travel time method, the distance method, the cumulative chance method, the spatio-temporal method, the topological method, and so on [63]. Given the challenging geographic conditions and substantial spatial separation inherent to the Arctic region, the gravity model can offer a simulation framework for evaluating how these variables shape the interactions between the Arctic ports and other ports. Unlike normal transportation accessibility, the value of both the origin and destination ports in port accessibility simulations has an impact on transportation choices. Considering the attractiveness of the origin and destination ports is more reflective of the actual situation than considering the attractiveness of the destination port alone.
This study firstly constructs two distinct evaluation systems: one is a system of evaluation indicators for Chinese ports, and the other is a system for assessing the development potential of Arctic ports. Both Chinese port competitiveness and Arctic port development potential are subjected to analysis through the utilization of AHP. Subsequently, accounting for variations in vessel speed across different sea areas, the shortest distance is transformed into sailing time. Finally, the accessibility measurement model is constructed by combining Chinese port competitiveness and Arctic port potential, as well as the sailing time between them. The improved gravity model integrates the spatial distance factor, Arctic navigational environment, and node attributes.
The gravity model was first proposed by Hansen to model the relationship between transportation and urban development. It incorporates mass or attractiveness of locations and distance as key determinants [32]. The equation of the gravity model is generally expressed as follows:
A i = j a j f ( c i j )
where  A i  denotes the accessibility of point i a j  denotes the attraction of destination point j, and  f i j  is an impedance function regarding the travel cost  c i j  between point i to the destination point j. The gravity modeling method is a typical method for estimating accessibility. The form of the impedance function and its variables have a significant impact on the results of the accessibility measure. The cost calculation can use indicators such as actual distance, travel time, and travel cost [64].
Given the complex navigational conditions in the Arctic, there are differences in vessel speeds between icy water and open water. By incorporating sailing times that account for these speed differences, the improved gravity model provides a more realistic representation of actual conditions in Arctic waters, thereby improving the accuracy of accessibility assessment. The accessibility of Chinese ports to Arctic ports can be expressed as follows:
A i j = M i M j T i j β
T i j = k D i j k S i j k
where  A i j  indicates the accessibility between a Chinese port i and Arctic port j M i  is the competitiveness of Chinese port i M j  is the attractiveness factor for the Arctic port j β  is the travel friction coefficient,  T i j  is the sailing time between Chinese port i and Arctic port j D i j k  is the navigable distance of section k between a Chinese port i and Arctic port j S i j k  is the vessel speed on section k between a departure Chinese port i and Arctic port j; vessel speeds vary in different segments due to the sea ice. In this model, sailing time is utilized to represent the distance impedance between ports. The distance between the Chinese ports and Arctic ports is defined as the shortest sailing distance along NSR, and the sailing time is the time required to sail along this shortest route.
The evaluation of port accessibility necessitates the integration of port node attributes. In view of this, a AHP method is used to assess the value of ports. AHP is a commonly used method for deriving weights from discrete or pairwise comparisons [65]. It decomposes complex decision problems into a hierarchical structure, and utilizing the processes of pairwise comparisons and weight calculations, it enables decision-makers to systematically assess and compare the relative importance of different factors, criteria, or alternative options for making a final decision [66].
Within the assessment the competitiveness of Chinese ports, we identified three main criteria: geographical and facility condition  ( B 1 ) , port capacity  ( B 2 ) , and regional economic and trade  ( B 3 ) . Based on these main criteria, nine sub-criteria were identified, namely maximum depth  ( B 11 ) , length of berth  ( B 12 ) , loading facilities  ( B 13 ) , container handling efficiency  ( B 21 ) , TEU throughput  ( B 22 ) , throughput  ( B 23 ) , ports connectivity  ( B 31 ) , international trade  ( B 32 ) , and GDP  ( B 33 ) . In evaluating the attractiveness of Arctic ports, a comprehensive framework comprising four main criteria was established: geographical condition  ( C 1 ) , facility condition  ( C 2 ) , port capacity  ( C 3 ) , and development potential  ( C 4 ) . The ‘geographical condition’ criterion includes two sub-criteria, namely maximum depth  ( C 11 )  and length of berth  ( C 12 ) . The criterion ‘facility condition’ consists of three sub-criteria, namely number of berths  ( C 21 ) , loading facilities  ( C 22 ) , and yard area  ( C 23 ) . The ‘facility condition’ criterion consists of two sub-criteria: port calls  ( C 31 )  and throughput  ( C 32 ) . Finally, the ‘development potential’ criterion includes two sub-criteria, which are population  ( C 41 )  and resource  ( C 42 ) . The setting of specific sub-criteria for each of the four main criteria is based on a summary of the existing literature [67,68,69].
The importance of each criterion is assessed by experts using a scale ranging from 1 to 9. The results of the pairwise comparisons were employed to calculate the relative importance or weights of the criteria and sub-criteria. Once the weights for each criterion and sub-criterion were determined, they were aggregated or combined to produce a competitiveness score for each Chinese port and an overall attractiveness score for each Arctic port.

4. Results and Discussion

4.1. Results

4.1.1. Changes in Sea Ice

We used the eight CMIP6 models provided in Table 2 to predict future SIC and SIT, and processed the simulation results using the MMEM method to reduce the random errors of individual climate models.
Figure 4 depicts the interannual variation in the spatial distribution of Arctic summer mean SIC for the period 2030–2050. A discernible trend of diminishing Arctic summer sea ice extent is evident. By the summer of 2030, a substantial portion of the Arctic maritime expanse is expected to remain covered by ice, particularly in the northern regions of the Novosibirsk Sea and the central Arctic. Areas of lower SIC are predominantly situated in the Kara Sea and Laptev Sea. Over the course of time, a noticeable northward migration of the sea ice boundary is evident. By the year 2050, a significant reduction in the expanse of Arctic sea ice coverage is anticipated, accompanied by a notable decrease in SIC within the central Arctic.
Figure 5 illustrates the interannual variability of the spatial distribution of Arctic summer mean SIT for the period 2030–2050. In the summer of 2030, regions characterized by thicker sea ice are predominantly concentrated near the Novosibirsk Islands and the Canadian Arctic Archipelago. Conversely, ice thickness in the Barents and Kara Seas is less than 0.5, with an average thickness of less than 2 meters elsewhere in the region. By the year 2040, a noticeable reduction in SIT becomes evident along the peripheries, particularly surrounding the Novosibirsk Islands, while the Kara Sea and the contiguous areas linking to the central Arctic remain relatively stable. Progressing into 2050, a noteworthy retreat of sea ice is observed, resulting in an average thickness of less than 0.5 meters in both the Barents Sea and the Kara Sea. Changes in mean SIT exhibit a greater degree of discernibility compared with alterations in mean SIC, and the attenuation in SIT extends into the central Arctic.

4.1.2. Shipping Risk Prediction Map

By incorporating the modelled SIC and SIT data into the POLARIS framework, combined with the navigational parameters of vessels, it was possible to assess the navigation risk for various types of vessels along NSR. Figure 6 presents a map of the spatial distribution of the navigation risk for OW vessel and Arc4 vessel navigating NSR in the summer of 2030–2050. The red areas on the map signify regions where navigation risks exist. The deeper the red, the higher the navigation risk, indicating that vessels cannot navigate in these areas. The blue areas stand for safe navigation zones, indicating that the area is either ice-free or has minimal ice presence.
For OW vessels, the navigable expanse within NSR is progressively expanding, with a discernible tendency towards diminishing navigation risk. In the summer of 2030, significant non-navigable areas are mainly concentrated in the East Siberian Sea, the Chukchi Sea, and the central Arctic region. Conversely, there are no navigational constraints within the Barents Sea, the Kara Sea, and the Laptev Sea. During this period, OW vessels can opt for low-latitude routes through the East Siberian and Chukchi Seas, while mid-latitude routes continue to be fraught with risk and remain unviable. By the year 2050, most of the Arctic region will be considered safe for navigation by OW vessels. While certain regions of the central Arctic still pose significant navigation risks, OW vessels will be capable of routinely navigating along high-latitude shipping lanes.
In the case of Arc4 vessels, the distribution of navigation risk was similar to that of OW vessels. The areas limiting the safe navigation of Arc4 vessels were primarily concentrated in the Chukchi Sea, the northern part of the Siberian Sea area, and the area connecting the Arctic Ocean. Although navigation risks remain in certain Arctic areas during the summer of 2030, the composite risk index is low and there are no restrictions on Arc4 vessels completing the NSR. Compared with OW vessels, Arc4 vessels are more capable of navigating on ice, enabling safe navigation in the early stages of sea ice melt.

4.1.3. Changes in Port Accessibility

Figure 7 illustrates the shortest routes in NSR for OW and Arc4 vessels during the summer months of 2030–2050. In comparing the shortest routes of OW vessels and Arc4 vessels simultaneously, it becomes apparent that the Arc4 vessel navigates closer to the central Arctic and covers shorter distances. For example, in 2030, OW vessels are constrained to low-latitude waters in northern Russia, while Arc4 vessels can sail along high-latitude shipping lanes.
Table 3 and Table 4 show the shortest voyage distances from Chinese ports to Arctic ports along NSR for the period 2030 to 2050. Compared with OW vessels, Arc4 vessels consistently hold a distance advantage in navigable routes across various time points. This is primarily due to the broader navigable areas accessible to Arc4 vessels in the Arctic and the shorter distances of routes as vessels approach higher latitudes. For example, in the summer of 2030, Arc4 vessels will have a minimum range that is 5.7–9.4% shorter than OW vessels. It is worth noting that the difference in voyage distances to Arctic ports between OW and Arc4 vessels progressively narrows over the period of 2030 to 2050. This indicates that the inherent advantages of the Arc4 vessels are diminishing because of the improving sea ice conditions.
The weights of each criterion for evaluating the competitiveness of Chinese ports, as well as the weights of each criterion for evaluating the attractiveness of Arctic ports, are presented in Appendix A Table A2 and Table A3.
The improved gravity model calculations show that the accessibility of Arctic ports will increase from 2030 to 2050, but the change in accessibility varies widely among ports. Figure 8 shows the trend in the accessibility of the Arctic from 2030 to 2050. The increased accessibility of the Arctic is largely attributable to the gradual melting of sea ice. While accessibility is improved for both vessel types, Arc4 vessels consistently maintain excellent accessibility indices in most ports, reflecting their better navigational capabilities in the Arctic environment. By 2050, the Arctic port accessibility index for the OW and Arc4 scenarios converge. Over the entire research period, Arc4 vessels consistently demonstrate greater resilience to Arctic conditions. Meanwhile, the gradual reduction in sea ice enables OW vessels to overcome early navigational challenges and ultimately reach a similar level of accessibility by 2050. It is worth noting that the growth rate of Arctic port accessibility increases each year in the OW vessel scenario. In contrast, under the Arc4 vessel scenario, the growth rate of the port accessibility index tends to decrease. This is mainly because with the melting of sea ice, the range distance advantage of ice-class vessels decreases and the navigability of OW vessels increases, resulting in an opposite trend in the rate of change of the accessibility index.
We focus on trends in accessibility of Chinese ports to Arctic ports under the OW vessel scenario. Improvements in the Arctic navigational environment result in a significant increase in the accessibility of Arctic ports in the future. In 2030, Shanghai Port has the highest accessibility with an accessibility index of 10.138, followed by Qingdao Port with an accessibility index of 6.095. Shenzhen Port secures the third-highest accessibility, registering an accessibility index of 4.959. Meanwhile, the ports of Dalian and Tianjin are similar in terms of accessibility and slightly lower than the other ports with accessibility indices of 1.152 and 1.121, respectively. Arctic port accessibility is expected to improve for all Chinese ports by 2050. Shanghai Port maintains its preeminent position in the accessibility index, registering a notable increase to 12.457. By examining the changes in Arctic accessibility, it becomes evident that shifts in accessibility metrics diverge among Chinese ports. Among these, the port of Shanghai shows the largest increase in accessibility. Meanwhile, Arctic port accessibility for the ports of Qingdao, Dalian, and Tianjin experiences substantial increases, with growth rates of 14.25%, 13.89%, and 13.69%, respectively, by the year 2050. These findings emphasize the dynamics of Arctic accessibility and the differing trends among Chinese major ports.

4.2. Discussion

Differences in model structure and parameter selection lead to variations in how different CMIP6 climate models simulate sea ice conditions [14]. Therefore, the selection of the model has an important impact on the simulation results. In this study, eight climate models with a better performance are selected based on existing studies, and the simulation error is reduced by multi-model ensemble averaging. However, it should be noted that the simulation results are still affected by the uncertainty of climate models. A case-by-case correction of the simulation results of the climate model is expected to further improve the accuracy of the simulation results. Moreover, meteorological factors such as wind speed and sea fog are also important influences on Arctic navigation, and the inclusion of such factors in the modeling framework could be more realistic in the future.
Previous studies have suggested that melting sea ice will improve Arctic navigability, increasing the navigable range of Arctic ships, shortening voyage distances, and reducing voyage times. However, most studies have focused on Arctic navigation time, and fewer studies have focused on changes in the vessel’s shortest voyage distance [28]. In this study, we calculate the shortest routes for vessel navigation in the Arctic using the A* algorithm based on simulated sea ice melting. The simulation results reveal the potential for OW vessels to traverse the low-latitude channel by the summer of 2030 and the high-latitude channel by the summer of 2050. Arc4 vessels sail shorter distances than OW vessels at the same point in time. For example, in 2030, there is a difference of 0.13% to 10.38% in the distance sailed by these two types of vessels. The conclusions of this study are broadly like the existing results, but there are differences in the results reached due to the origin and destination ports, as well as the selection of vessel types.
The main contribution of this study is to present a modeling framework for quantitative analysis of the accessibility of Arctic ports based on sea ice simulation. Unlike previous studies that focused on assessing the navigability of Arctic seas, this study focuses on the accessibility of Arctic ports. Given that ports are important logistics and trade hubs, this study contributes to a comprehensive understanding of the feasibility of an Arctic transportation network. The Arctic region has abundant energy resources, and energy trade from Chinese ports to the Arctic requires Arctic ports as an important medium. A comparison of the simulation results for the various scenarios shows that the difference in sailing distances between OW vessels and Arc4 vessels decreases significantly under sea ice melt, but the rankings of the accessibility of Chinese ports to Arctic ports remain consistent. The findings can provide reference for relevant stakeholders and assist in identifying port development potentials and formulating development plans. However, future work needs to refine the model to enhance its applicability and to further improve the accuracy and reliability of the simulation results.

5. Conclusions

Existing studies have focused on the accessibility of Arctic seas, but there is limited research on the accessibility of Arctic ports. Recognizing that ports serve as pivotal nodes in the shipping network, an evaluation of Arctic port accessibility becomes imperative for the sustainable development of Arctic resources and addressing transportation needs. Consequently, this study establishes a simulation framework to assess the accessibility of Arctic ports based on projected sea ice melt. The framework is divided into three main parts, starting with CMIP6 models that predict changes in sea ice concentration and thickness, and that quantify the risk of different types of vessels navigating in the Arctic. Afterwards, the shortest shipping route is calculated using the A* algorithm, and finally, the accessibility of Arctic ports is calculated using a gravity model by analyzing the port data. The simulation framework provides a reliable tool to study the changes in the accessibility of Chinese ports to Arctic ports in the context of melting Arctic sea ice. The findings indicate that significant interannual changes in Arctic sea ice concentration and thickness will occur. Under the impact of reducing the navigation risk in the ice area, the navigable range of the Arctic will be expanded and port accessibility will be improved. Based on the simulation results, the following conclusions can be drawn.
(1) Interannual trends in Arctic sea ice concentration and thickness are evident. The extent of Arctic sea ice shows a decreasing trend by year, and changes in SIC are mainly in marginal waters, with the earliest melting trends occurring in the Kara Sea, the Laptev Sea, and the Chukchi Sea. The central Arctic has thicker sea ice, followed by the East Siberian Sea, the Laptev Sea, and the Chukchi Sea, while the Barents Sea and the Kara Sea contain less sea ice thickness.
(2) In terms of navigation risk quantification, there are some differences in the regional distribution of navigation risk between OW vessels and Arc4 vessels along the NSR. The key areas affecting navigation are mainly the East Siberian Sea and the sea area around the northern part of the Northland Islands. As the study period moves on, the trend of the risk areas for ship navigation changes from complex to single, and the safe navigation of all shipping lanes is gradually realized in the Arctic sea.
(3) The accessibility of Chinese ports to Arctic ports will keep increasing from 2030 to 2050. The increase in the accessibility index in the OW vessel scenario is faster than in the Arc4 vessel scenario, mainly because the melting of sea ice extends the range and shortens the route distances for OW vessels, reducing the navigational advantages of ice-class vessels. A comparison of the accessibility indices for different ports reveals that port value is an important factor in evaluating port accessibility.
Arctic routes have a profound impact on international trade. This study only explores the accessibility from Chinese coastal ports to Arctic ports, neglecting to analyze the cargo transport process from the hinterland to the port nodes. Future research efforts could delve deeper into the hinterland-to-port transport chain, exploring the integration of inland transport networks with Arctic routes. Investigating the efficiency, sustainability, and economic impacts of such interconnected supply chains will contribute to a comprehensive understanding of the dynamics of Arctic port accessibility.

Author Contributions

Conceptualization, R.Z., S.C., Y.Z. and Z.S.; methodology, R.Z. and Z.S.; software, R.Z. and S.C.; formal analysis, R.Z., Z.S. and Y.Z.; data curation, S.C. and Z.S.; writing—original draft, R.Z., Z.S. and Y.Z.; writing—review and editing, Y.Z.; visualization, R.Z. and S.C.; supervision, Y.Z. All authors have read and agreed to the published version of the manuscript.

Funding

This work is supported by the National Social Science Fund (grant no. 21BGJ073), the National Natural Science Foundation of China (grant nos. 52131101 and 51939001), and the Science and Technology Fund for Distinguished Young Scholars of Dalian (grant no. 2021RJ08).

Institutional Review Board Statement

Not applicable.

Informed Consent Statement

Not applicable.

Data Availability Statement

The sea ice data can be available from the World Climate Research Programme, accessed on 10 July 2023, (https://esgf-node.llnl.gov/search/cmip6/).

Conflicts of Interest

The funders had no role in the design of the study; in the collection, analyses, or interpretation of data; in the writing of the manuscript; or in the decision to publish the results.

Appendix A

Table A1. Navigation risk index values (RIV) for various types of vessels in ice areas.
Table A1. Navigation risk index values (RIV) for various types of vessels in ice areas.
Vessel Type<0.1[0.1, 0.15][0.15, 0.3][0.3, 0.5][0.5, 0.7][0.7, 1][1, 1.2][1.2, 2][2, 2.5][2.5, 3]>3
PC433322210−1−2−2
PC53332210−1−2−2−2
PC6222210−1−2−3−3−3
PC7222110−1−2−3−3−3
IB2210−1−2−3−4−5−6−6
IC210−1−2−3−4−5−6−7−8
OW10−1−2−3−4−5−6−7−8−8
Table A2. Weight of criteria for evaluating the competitiveness of Chinese ports.
Table A2. Weight of criteria for evaluating the competitiveness of Chinese ports.
CriteriaWeightsSub-CriteriaWeights
Geographical and facility condition0.53Maximum depth0.33
Length of berth0.26
Loading facilities0.41
Port capacity0.33Container handling efficiency0.21
TEU throughput0.13
Throughput0.66
Regional economic and trade0.14Ports connects0.16
Trade0.30
GDP0.54
Table A3. Weight of criteria for evaluating the development potential of Arctic ports.
Table A3. Weight of criteria for evaluating the development potential of Arctic ports.
CriteriaWeightsSub-CriteriaWeights
Geographical condition0.41Maximum depth0.50
Length of berth0.50
Facility condition0.32Number of berths0.57
Loading facilities0.29
Port capacity0.17Yard area0.14
Port calls0.67
Throughput0.33
Potential0.10Population0.25
Resource0.75

References

  1. DeRepentigny, P.; Jahn, A.; Holland, M.M.; Kay, J.E.; Fasullo, J.; Lamarque, J.-F.; Tilmes, S.; Hannay, C.; Mills, M.J.; Bailey, D.A.; et al. Enhanced simulated early 21st-century Arctic sea ice loss due to CMIP6 biomass burning emissions. Sci. Adv. 2022, 8, eabo2405. [Google Scholar] [CrossRef]
  2. Jeong, H.; Park, H.S.; Stuecker, M.F.; Yeh, S.W. Record Low Arctic Sea Ice Extent in 2012 Linked to Two-Year La Niña-Driven Sea Surface Temperature Pattern. Geophys. Res. Lett. 2022, 49, e2022GL098385. [Google Scholar] [CrossRef]
  3. Boylan, B.M. Increased maritime traffic in the Arctic: Implications for governance of Arctic sea routes. Mar. Policy 2021, 131, 104566. [Google Scholar] [CrossRef]
  4. Chen, S.-Y.; Kern, S.; Li, X.-Q.; Hui, F.-M.; Ye, Y.-F.; Cheng, X. Navigability of the Northern Sea Route for Arc7 ice-class vessels during winter and spring sea-ice conditions. Adv. Clim. Chang. Res. 2022, 13, 676–687. [Google Scholar] [CrossRef]
  5. Chylek, P.; Folland, C.; Klett, J.D.; Wang, M.; Hengartner, N.; Lesins, G.; Dubey, M.K. Annual Mean Arctic Amplification 1970–2020: Observed and Simulated by CMIP6 Climate Models. Geophys. Res. Lett. 2022, 2022. 49, e2022GL099371. [Google Scholar] [CrossRef]
  6. Wan, Z.; Nie, A.; Chen, J.; Ge, J.; Zhang, C.; Zhang, Q. Key barriers to the commercial use of the Northern Sea Route: View from China with a fuzzy DEMATEL approach. Ocean Coast. Manag. 2021, 208, 105630. [Google Scholar] [CrossRef]
  7. Panahi, R.; Ng, A.K.Y.; Afenyo, M.; Lau, Y. Reflecting on forty years contextual evolution of arctic port research: The past and now. Transp. Res. Part A 2021, 144, 189–203. [Google Scholar] [CrossRef]
  8. Katysheva, E. Analysis of the Interconnected Development Potential of the Oil, Gas and Transport Industries in the Russian Arctic. Energies 2023, 16, 3124. [Google Scholar] [CrossRef]
  9. Mokhov, I.I.; Khon, V.C.; Roeckner, E. Variations in the ice cover of the Arctic Basin in the 21st century based on model simulations: Estimates of the perspectives of the Northern Sea Route. Dokl. Earth Sci. 2007, 415, 759–763. [Google Scholar] [CrossRef]
  10. Khon, V.C.; Mokhov, I.I.; Latif, M.; Semenov, V.A.; Park, W. Perspectives of Northern Sea Route and Northwest Passage in the twenty-first century. Clim. Chang. 2010, 100, 757–768. [Google Scholar] [CrossRef]
  11. Stephenson, S.R.; Smith, L.C.; Brigham, L.W.; Agnew, J.A. Projected 21st-century changes to Arctic marine access. Clim. Change 2013, 118, 885–899. [Google Scholar] [CrossRef]
  12. Min, C.; Yang, Q.; Chen, D.; Yang, Y.; Zhou, X.; Shu, Q. The Emerging Arctic Shipping Corridors. Geophys. Res. Lett. 2022, 49, e2022GL099157. [Google Scholar] [CrossRef]
  13. Notz, D.; SIMIP Community. Arctic Sea Ice in CMIP6. Geophys. Res. Lett. 2020, 47, L09501. [Google Scholar] [CrossRef]
  14. Shu, Q.; Wang, Q.; Song, Z.; Qiao, F.; Zhao, J.; Chu, M.; Li, X. Assessment of Sea Ice Extent in CMIP6 With Comparison to Observations and CMIP5. Geophys. Res. Lett. 2020, 47, e2020GL087965. [Google Scholar] [CrossRef]
  15. Wei, T.; Yan, Q.; Qi, W.; Ding, M.; Wang, C. Projections of Arctic sea ice conditions and shipping routes in the twenty-first century using CMIP6 forcing scenarios. Environ. Res. Lett. 2020, 15, 104079. [Google Scholar] [CrossRef]
  16. Chen, L.; Wu, R.; Shu, Q.; Min, C.; Yang, Q.; Han, B. The Arctic Sea Ice Thickness Change in CMIP6’s Historical Simulations. Adv. Atmos. Sci. 2023, 40, 2331–2343. [Google Scholar] [CrossRef]
  17. Pan, R.; Shu, Q.; Song, Z.; Wang, S.; He, Y.; Qiao, F. Simulations and Projections of Winter Sea Ice in the Barents Sea by CMIP6 Climate Models. Adv. Atmos. Sci. 2023, 40, 2318–2330. [Google Scholar] [CrossRef]
  18. Han, J.-S.; Park, H.-S.; Chung, E.-S. Projections of Central Arctic Summer Sea Surface Temperatures in CMIP6. Environ. Res. Lett. 2023, 18, 124047. [Google Scholar] [CrossRef]
  19. Wang, K.; Zhang, Y.; Chen, C.; Song, S.; Chen, Y. Impacts of Arctic Sea Fog on the Change of Route Planning and Navigational Efficiency in the Northeast Passage during the First Two Decades of the 21st Century. J. Mar. Sci. Eng. 2023, 11, 2149. [Google Scholar] [CrossRef]
  20. Vavrus, S.J.; Alkama, R. Future Trends of Arctic Surface Wind Speeds and Their Relationship with Sea Ice in CMIP5 Climate Model Simulations. Clim. Dyn. 2022, 59, 1833–1848. [Google Scholar] [CrossRef]
  21. Theocharis, D.; Pettit, S.; Rodrigues, V.S.; Haider, J. Arctic shipping: A systematic literature review of comparative studies. J. Transp. Geogr. 2018, 69, 112–128. [Google Scholar] [CrossRef]
  22. Nam, J.-H.; Park, I.; Lee, H.J.; Kwon, M.O.; Choi, K.; Seo, Y.-K. Simulation of optimal arctic routes using a numerical sea ice model based on an ice-coupled ocean circulation method. Int. J. Nav. Arch. Ocean 2013, 5, 210–226. [Google Scholar] [CrossRef][Green Version]
  23. Li, Z.; Yao, C.; Zhu, X.; Gao, G.; Hu, S. A decision support model for ship navigation in Arctic waters based on dynamic risk assessment. Ocean Eng. 2022, 244, 110427. [Google Scholar] [CrossRef]
  24. Stephenson, S.R.; Brigham, L.W.; Smith, L.C. Marine accessibility along Russia’s Northern Sea Route. Polar Geogr. 2014, 37, 111–133. [Google Scholar] [CrossRef]
  25. Chen, J.; Kang, S.; Chen, C.; You, Q.; Du, W.; Xu, M.; Zhong, X.; Zhang, W.; Chen, J. Changes in sea ice and future accessibility along the Arctic Northeast Passage. Glob. Planet. Chang. 2020, 195, 103319. [Google Scholar] [CrossRef]
  26. Chen, J.-L.; Kang, S.-C.; Guo, J.-M.; Xu, M.; Zhang, Z.-M. Variation of sea ice and perspectives of the Northwest Passage in the Arctic Ocean. Adv. Clim. Chang. Res. 2021, 12, 447–455. [Google Scholar] [CrossRef]
  27. Melia, N.; Haines, K.; Hawkins, E. Sea ice decline and 21st century trans-Arctic shipping routes: Trans-Arctic shipping in the 21st Century. Geophys. Res. Lett. 2016, 43, 9720–9728. [Google Scholar] [CrossRef]
  28. Zhou, X.; Min, C.; Yang, Y.; Landy, J.C.; Mu, L.; Yang, Q. Revisiting Trans-Arctic Maritime Navigability in 2011–2016 from the Perspective of Sea Ice Thickness. Remote Sens. 2021, 13, 2742–2766. [Google Scholar] [CrossRef]
  29. Sibul, G.; Yang, P.; Muravev, D.; Jin, J.G.; Kong, L. Revealing the true navigability of the Northern Sea Route from ice conditions and weather observations. Marit. Policy Manag. 2022, 50, 924–940. [Google Scholar] [CrossRef]
  30. Zhang, Y.; Sun, X.; Zha, Y.; Wang, K.; Chen, C. Changing Arctic Northern Sea Route and Transpolar Sea Route: A Prediction of Route Changes and Navigation Potential before Mid-21st Century. J. Mar. Sci. Eng. 2023, 11, 2340. [Google Scholar] [CrossRef]
  31. Dong, Y.; Xiao, P.; Zhang, X.; Wu, Y.; Wang, H.; Luan, W. Warmer winters are reducing potential ice roads and port accessibility in the Pan-Arctic. Environ. Res. Lett. 2022, 17, 104051. [Google Scholar] [CrossRef]
  32. Hansen, W.G. How Accessibility Shapes Land Use. J. Am. Inst. Planners 1959, 25, 73–76. [Google Scholar] [CrossRef]
  33. Bruinsma, F.; Rietveld, P. The Accessibility of European Cities: Theoretical Framework and Comparison of Approaches. Environ. Plan A 1998, 30, 499–521. [Google Scholar] [CrossRef]
  34. Cascetta, E.; Cartenì, A.; Henke, I.; Pagliara, F. Economic growth, transport accessibility and regional equity impacts of high-speed railways in Italy: Ten years ex post evaluation and future perspectives. Transp. Res. Part A 2020, 139, 412–428. [Google Scholar] [CrossRef] [PubMed]
  35. Levine, J. A century of evolution of the accessibility concept. Transp. Res. Part D 2020, 83, 102309. [Google Scholar] [CrossRef]
  36. Bocarejo, S.J.P.; Oviedo, H.D.R. Transport accessibility and social inequities: A tool for identification of mobility needs and evaluation of transport investments. J. Transp. Geogr. 2012, 24, 142–154. [Google Scholar] [CrossRef]
  37. Geurs, K.T.; Van Wee, B. Accessibility evaluation of land-use and transport strategies: Review and research directions. J. Transp. Geogr. 2004, 12, 127–140. [Google Scholar] [CrossRef]
  38. Baxter, R.S.; Lenzi, G. The Measurement of Relative Accessibility. Reg. Stud. 1975, 9, 15–26. [Google Scholar] [CrossRef]
  39. Chang, Z.; Chen, J.; Li, W.; Li, X. Public transportation and the spatial inequality of urban park accessibility: New evidence from Hong Kong. Transp. Res. Part D 2019, 76, 111–122. [Google Scholar] [CrossRef]
  40. Moyano, A.; Martínez, H.S.; Coronado, J.M. From network to services: A comparative accessibility analysis of the Spanish high-speed rail system. Transp. Policy 2018, 63, 51–60. [Google Scholar] [CrossRef]
  41. Zhang, L.; Lu, Y. Regional accessibility of land traffic network in the Yangtze River Delta. J. Geogr. Sci. 2007, 17, 351–364. [Google Scholar] [CrossRef]
  42. Guti, J. Location, economic potential and daily accessibility: An analysis of the accessibility impact of the high-speed line Madrid–Barcelona–French border. J. Transp. Geogr. 2001, 9, 229–242. [Google Scholar] [CrossRef]
  43. Stępniak, M.; Pritchard, J.P.; Geurs, K.T.; Goliszek, S. The impact of temporal resolution on public transport accessibility measurement: Review and case study in Poland. J. Transp. Geogr. 2019, 75, 8–24. [Google Scholar] [CrossRef]
  44. Wang, L. High-speed rail services development and regional accessibility restructuring in megaregions: A case of the Yangtze River Delta, China. Transp. Policy 2018, 72, 34–44. [Google Scholar] [CrossRef]
  45. Guo, J.; Wang, Z.; Lv, J. Accessibility measurement of China’s coastal ports from a land-sea coordination perspective—An empirical study. J. Transp. Geogr. 2022, 105, 103479. [Google Scholar] [CrossRef]
  46. Tovar, B.; Hernández, R.; Rodríguez-Déniz, H. Container port competitiveness and connectivity: The Canary Islands main ports case. Transp. Policy 2015, 38, 40–51. [Google Scholar] [CrossRef]
  47. Wang, Y.; Cullinane, K. Measuring Container Port Accessibility: An Application of the Principal Eigenvector Method (PEM). Marit. Econ. Logist. 2008, 10, 75–89. [Google Scholar] [CrossRef]
  48. Kang, L.; Wu, W.; Yu, H.; Su, F. Global Container Port Network Linkages and Topology in 2021. Sensors 2022, 22, 5889. [Google Scholar] [CrossRef]
  49. Cai, Z.; You, Q.; Wu, F.; Chen, H.W.; Chen, D.; Cohen, J. Arctic warming revealed by multiple CMIP6 models: Evaluation of historical simulations and quantification of future projection uncertainties. J. Climate 2021, 34, 4871–4892. [Google Scholar] [CrossRef]
  50. Docquier, D.; Koenigk, T. Observation-based selection of climate models projects Arctic ice-free summers around 2035. Commun. Earth Environ. 2021, 2, 144. [Google Scholar] [CrossRef]
  51. Gregory, W.; Stroeve, J.; Tsamados, M. Network connectivity between the winter Arctic Oscillation and summer sea ice in CMIP6 models and observations. Cryosphere 2022, 16, 1653–1673. [Google Scholar] [CrossRef]
  52. Long, M.; Zhang, L.; Hu, S.; Qian, S. Multi-Aspect Assessment of CMIP6 Models for Arctic Sea Ice Simulation. J. Clim. 2021, 34, 1515–1529. [Google Scholar] [CrossRef]
  53. Smith, A.; Jahn, A.; Wang, M. Seasonal transition dates can reveal biases in Arctic sea ice simulations. Cryosphere 2020, 14, 2977–2997. [Google Scholar] [CrossRef]
  54. Watts, M.; Maslowski, W.; Lee, Y.J.; Kinney, J.C.; Osinski, R. A Spatial Evaluation of Arctic Sea Ice and Regional Limitations in CMIP6 Historical Simulations. J. Clim. 2021, 34, 6399–6420. [Google Scholar] [CrossRef]
  55. Hermann, R.R.; Lin, N.; Lebel, J.; Kovalenko, A. Arctic transshipment hub planning along the Northern Sea Route: A systematic literature review and policy implications of Arctic port infrastructure. Mar. Policy 2022, 145, 105275. [Google Scholar] [CrossRef]
  56. Liu, C.-Y.; Fan, H.-M.; Dang, X.; Zhang, X. The Arctic policy and port development along the Northern Sea Route: Evidence from Russia’s Arctic strategy. Ocean Coast. Manag. 2021, 201, 105422. [Google Scholar] [CrossRef]
  57. Khon, V.C.; Mokhov, I.I.; Semenov, V.A. Transit navigation through Northern Sea Route from satellite data and CMIP5 simulations. Environ. Res. Lett. 2017, 12, 024010. [Google Scholar] [CrossRef]
  58. Mokhov, I.I.; Khon, V.C.; Prokof’eva, M.A. New model estimates of changes in the duration of the navigation period for the Northern Sea Route in the 21st century. Dokl. Earth Sci. 2016, 468, 641–645. [Google Scholar] [CrossRef]
  59. Cao, Y.; Liang, S.; Sun, L.; Liu, J.; Cheng, X.; Wang, D.; Chen, Y.; Yu, M.; Feng, K. Trans-Arctic shipping routes expanding faster than the model projections. Glob. Environ. Chang. 2022, 73, 102488. [Google Scholar] [CrossRef]
  60. Cheaitou, A.; Faury, O.; Etienne, L.; Fedi, L.; Rigot-Müller, P.; Stephenson, S. Impact of CO2 emission taxation and fuel types on Arctic shipping attractiveness. Transp. Res. Part D 2022, 112, 103491. [Google Scholar] [CrossRef]
  61. Shu, Y.; Zhu, Y.; Xu, F.; Gan, L.; Lee, P.T.-W.; Yin, J.; Chen, J. Path planning for ships assisted by the icebreaker in ice-covered waters in the Northern Sea Route based on optimal control. Ocean Eng. 2023, 267, 113182. [Google Scholar] [CrossRef]
  62. Lehtola, V.; Montewka, J.; Goerlandt, F.; Guinness, R.; Lensu, M. Finding safe and efficient shipping routes in ice-covered waters: A framework and a model. Cold Reg. Sci. Technol. 2019, 165, 102795. [Google Scholar] [CrossRef]
  63. Saif, M.A.; Zefreh, M.M.; Torok, A. Public Transport Accessibility: A Literature Review. Period. Polytech. Transp. Eng. 2019, 47, 36–43. [Google Scholar] [CrossRef]
  64. Tahmasbi, B.; Haghshenas, H. Public transport accessibility measure based on weighted door to door travel time. Comput Environ. Urban Syst. 2019, 76, 163–177. [Google Scholar] [CrossRef]
  65. Koçak, S.T.; Yercan, F. Comparative cost-effectiveness analysis of Arctic and international shipping routes: A Fuzzy Analytic Hierarchy Process. Transp. Policy 2021, 114, 147–164. [Google Scholar] [CrossRef]
  66. Christensen, M.; Georgati, M.; Arsanjani, J.J. A risk-based approach for determining the future potential of commercial shipping in the Arctic. J. Mar. Eng. Technol. 2022, 21, 82–99. [Google Scholar] [CrossRef]
  67. Ren, J.; Dong, L.; Sun, L. Competitiveness prioritisation of container ports in Asia under the background of China’s Belt and Road initiative. Transp. Rev. 2018, 38, 436–456. [Google Scholar] [CrossRef]
  68. Tseng, P.-H.; Cullinane, K. Key criteria influencing the choice of Arctic shipping: A fuzzy analytic hierarchy process model. Marit. Policy Manag. 2018, 45, 422–438. [Google Scholar] [CrossRef]
  69. Yao, S.; Hu, H.; Chen, Y.-W.; Ouyang, W. A multi-criteria decision model based on the evidential reasoning approach for the selection of fulc. Marit. Policy Manag. 2022, 49, 214–235. [Google Scholar] [CrossRef]
Figure 1. Framework for analyzing the accessibility of Arctic ports.
Figure 1. Framework for analyzing the accessibility of Arctic ports.
Jmse 12 00054 g001
Figure 2. Spatial distribution of ports along the Chinese coast and the NSR.
Figure 2. Spatial distribution of ports along the Chinese coast and the NSR.
Jmse 12 00054 g002
Figure 3. A* algorithm flowchart.
Figure 3. A* algorithm flowchart.
Jmse 12 00054 g003
Figure 4. Spatial distribution of Arctic summer mean SIC from 2030 to 2050.
Figure 4. Spatial distribution of Arctic summer mean SIC from 2030 to 2050.
Jmse 12 00054 g004
Figure 5. Spatial distribution of Arctic summer mean SIT from 2030 to 2050.
Figure 5. Spatial distribution of Arctic summer mean SIT from 2030 to 2050.
Jmse 12 00054 g005
Figure 6. Illustration of navigation risks of different types of vessels along the NSR.
Figure 6. Illustration of navigation risks of different types of vessels along the NSR.
Jmse 12 00054 g006
Figure 7. Shortest shipping routes for different types of vessels along NSR.
Figure 7. Shortest shipping routes for different types of vessels along NSR.
Jmse 12 00054 g007
Figure 8. Changes in accessibility of Chinese ports to Arctic ports from 2030 to 2050.
Figure 8. Changes in accessibility of Chinese ports to Arctic ports from 2030 to 2050.
Jmse 12 00054 g008
Table 1. Related literature on Arctic accessibility.
Table 1. Related literature on Arctic accessibility.
PaperResearch PeriodRisk AssessmentRoute OptimizationPort Accessibility
Chen et al. [4]2021–2050POLARISDijkstra×
Wei et al. [15]2015–2100×××
Nam et al. [22]2004–2009×Dijkstra×
Li et al. [23]2018–2019POLARISDijkstra×
Chen et al. [25]2021–2050ATAM××
Chen et al. [26]2021–2050ATAM××
Melia et al. [27]2015–2100×Dijkstra×
Zhou et al. [28]2011–2016ATAMDijkstra×
Sibul et al. [29]2019–2020AIRSSA* algorithm×
Dong et al. [31]1979–2017××
This study2030–2050POLARISA* algorithm
Table 2. Selected CMIP6 global climate model data.
Table 2. Selected CMIP6 global climate model data.
ModelAffiliations and CountriesSpatial Resolution
CESM2NCAR (America)320 × 384
EC-Earth3EC (Europe)362 × 292
FIO-ESM-2-0FIO (China)320 × 384
GFDL-ESM4NOAA/GFDL (America)720 × 576
MPI-ESM1-2-HRMPI-M (Germany)384 × 192
MPI-ESM1-2-LRMPI-M (Germany)256 × 220
MRI-ESM2-0MRI (Japan)360 × 363
NorESM2-LMNCC (Norway)360 × 384
Table 3. Shortest voyage distance from Chinese ports to Arctic ports from 2030 to 2050 (By OW vessel).
Table 3. Shortest voyage distance from Chinese ports to Arctic ports from 2030 to 2050 (By OW vessel).
MurmanskArkhangelskSabettaDiksonTiksiPevek
2030
Dalian767173527052695658355282
Tianjin776874497149705356325379
Qingdao749871786879678356625109
Shanghai736970496749665455334979
Shenzhen812178027502740662865732
2040
Dalian740170826782668656435275
Tianjin749871796879678357405372
Qingdao722869086609651254695102
Shanghai709967796479638353404973
Shenzhen785475347234713960955725
2050
Dalian684166146315621954795275
Tianjin693867116412631655765372
Qingdao666764416141604653065102
Shanghai653863126012591651774973
Shenzhen729070646765666959295725
Table 4. Shortest voyage distance from Chinese ports to Arctic ports from 2030 to 2050 (By Arc4 vessel).
Table 4. Shortest voyage distance from Chinese ports to Arctic ports from 2030 to 2050 (By Arc4 vessel).
MurmanskArkhangelskSabettaDiksonTiksiPevek
2030
Dalian703967266426633154795275
Tianjin713668236523642855765372
Qingdao686665536253615753065102
Shanghai673764246124602851774973
Shenzhen748971766876678159295725
2040
Dalian681766066315621954795275
Tianjin691467036412631655765372
Qingdao664464326141604653065102
Shanghai651463036012591751774973
Shenzhen726770556765666959295725
2050
Dalian666465836295621954795275
Tianjin676166806392631655765372
Qingdao649164106122604653065102
Shanghai636262805993591751774973
Shenzhen711470336745666959295725
Disclaimer/Publisher’s Note: The statements, opinions and data contained in all publications are solely those of the individual author(s) and contributor(s) and not of MDPI and/or the editor(s). MDPI and/or the editor(s) disclaim responsibility for any injury to people or property resulting from any ideas, methods, instructions or products referred to in the content.

Share and Cite

MDPI and ACS Style

Zhang, R.; Zuo, Y.; Sun, Z.; Cong, S. Changes in Accessibility of Chinese Coastal Ports to Arctic Ports under Melting Ice. J. Mar. Sci. Eng. 2024, 12, 54. https://doi.org/10.3390/jmse12010054

AMA Style

Zhang R, Zuo Y, Sun Z, Cong S. Changes in Accessibility of Chinese Coastal Ports to Arctic Ports under Melting Ice. Journal of Marine Science and Engineering. 2024; 12(1):54. https://doi.org/10.3390/jmse12010054

Chicago/Turabian Style

Zhang, Ran, Yi Zuo, Zhuo Sun, and Shuang Cong. 2024. "Changes in Accessibility of Chinese Coastal Ports to Arctic Ports under Melting Ice" Journal of Marine Science and Engineering 12, no. 1: 54. https://doi.org/10.3390/jmse12010054

APA Style

Zhang, R., Zuo, Y., Sun, Z., & Cong, S. (2024). Changes in Accessibility of Chinese Coastal Ports to Arctic Ports under Melting Ice. Journal of Marine Science and Engineering, 12(1), 54. https://doi.org/10.3390/jmse12010054

Note that from the first issue of 2016, this journal uses article numbers instead of page numbers. See further details here.

Article Metrics

Back to TopTop