Abstract
The efficiency and safety of maritime traffic in a given area can be measured by analyzing traffic density and ship collision probability. Maritime traffic density is the number of ships passing through a given area in a given period of time. It can be measured using vessel tracking systems, such as the Automatic Identification System (AIS). The information provided by AIS is real-time data designed to improve maritime safety. However, the AIS data can also be used for scientific research purposes to improve maritime safety by developing predictive models for collisions in a research area. This article proposes a ship collision probability estimation model based on Monte Carlo simulation (MC) and bidirectional long short-term memory neural network (Bi-LSTM) for the maritime region of Split. The proposed model includes the processing of AIS data, the verification of AIS data, the determination of ports and ship routes, MC and the collision probability, the Bi-LSTM learning process based on MC, the ship collision probability for new or existing routes, and the traffic density. The results of MC, i.e., traffic/vessel route and density, and collision probability for the study area can be used for Bi-LSTM training with the aim of estimating ship collision probability. This article presents the first part of research that includes MC in detail, followed by a preliminary result based on one day of processed AIS data used to simulate MC and propose a model architecture that implements Bi-LSTM for ship collision probability estimation.
1. Introduction
The safe navigation of ships is of global importance. Due to the high density of maritime traffic on some fairways or in certain marine regions, accidents occur more frequently. Therefore, collisions, whether ship-to-ship or ship with fixed objects, cause loss of life, environmental damage, and economic losses, as well as other undesirable events that can lead to catastrophic consequences [1,2]. Despite the great efforts of many international organizations to improve maritime safety, many accidents continue to occur at sea. Most maritime accidents occur in areas with dense traffic and difficult navigational conditions (e.g., northern Baltic Sea, Adriatic Sea, Singapore Strait, etc.) [3,4]. The development of maritime traffic monitoring and control has slowed down in recent years due to the rapid growth of traffic. This is due to traffic monitoring and control not keeping pace with the development of ships with larger dimensions and higher speeds. Therefore, estimates and analysis of traffic density on the main navigational routes are carried out [5].
However, by analyzing the data, it is possible to obtain information about areas with increased traffic density. Therefore, using data from AIS, which is one of the devices used by ships, it is possible to predict potential accident hazard areas [6]. It allows for the identification of maritime traffic and the consolidation of ship-tracking data, which can also be used for scientific research purposes [7]. The AIS data transmission depends on the type of AIS station, the group of messages, the navigational status, the speed, and the course change of the ships. Reporting intervals vary from 2 s to 6 min [7,8,9]. AIS data are increasingly used in certain areas of maritime research, such as ship collisions and groundings probability, traffic monitoring, marine pollution, etc. [10,11].
AIS was originally developed to enable the identification of ships to improve communication and, thus, the safety of navigation and maritime security. In combination with Radio Detection and Ranging (RADAR) and Electronic Chart Display and Information System (ECDIS), it is of great importance to navigational officers and Vessel Traffic Service (VTS) operators. Over the past decade, AIS data have been collected and used to analyze and study traffic in specific maritime regions [12]. Unless it is a satellite AIS, the data for the specific maritime regions are limited by the range of the very high frequency (VHF) antenna. Therefore, the data used in this study refer to the maritime region of Split shown in Figure 1. The range of the AIS antenna defines the research area. However, such a study can be conducted for any maritime region for which AIS data are available.
Figure 1.
Adapted from [13]; maritime region of Split.
The problem of maritime coastal regions is the variations in traffic density and characteristics, i.e., how these variations on existing or newly formed navigational routes affect the ship collision probability or other accidents at sea. This paper presents research that can be used for a ship collision probability model based on MC and Bi-LSTM. However, this is the first part of the research that focuses on the AIS data processing and MC. Therefore, the acquisition and processing of the “raw” AIS data will be explained first, followed by the data validation using web scraping. In addition, the research area is divided into cells and a traffic density map is created. A database is then created containing the AIS data for all cells. From the database, the distributions for the cells are created and used for MC. Next, the MC is explained in detail, which uses bivariate Gaussian distributions to select starting waypoints for ship routes. The results of MC provide information and create a database for collision probability, ship routes, and traffic density. Finally, the architecture of a model that can be used for collision probability using Bi-LSTM is proposed.
2. Literature Review
Initially, an overview of two papers related to the research area is given, in which AIS data are used to analyse maritime traffic. Lušić et al. [14] described the area of the central Adriatic Sea, which includes the maritime region of Split. Maritime traffic in this area is analysed for the period 2014 and 2015. The AIS data were used as input variables for the Inland Water Risk Assessment Program (IWRAP Mk2). The model determines the probability of collisions and groundings during this period for the area around Palagruža Island. The initial results in this article did not indicate a higher risk. However, when additional variables are added, such as the prevailing navigational routes and the presence of smaller vessels for which AIS is not mandatory, the risk of vessel collisions increases significantly. Bukljaš et al. [15] addressed the analysis of maritime traffic in the Strait of Split based on AIS data. The article presents a method for determining the number of simultaneous ship passages through the Strait of Split and information about these ships for five randomly selected days in summer.
A significant contribution in this field was made by Pedersen [16], who is a pioneer in the field of research on the risk of ship collisions and groundings. Analysis of marine accident statistics shows that collisions and groundings are the most common marine accidents. The main objective of his research was to identify optimal and economic (cost-effective) measures to improve prevention and reduce the probability of such accidents.
Svanberg et al. [17] described, in detail, how AIS data are used for scientific research purposes. The most commonly used data in research are contained in AIS messages of types 1–3 and 5, namely: Maritime Mobile Service Identity (MMSI), navigational status, rate of turn, Speed Over Ground (SOG), position accuracy, longitude, latitude, Course Over Ground (COG), true course, timestamp, call sign, vessel name, vessel dimensions, Estimated Time of Arrival (ETA), draught, and destination. The paper provides a structured and comprehensive overview of the application of AIS data in the maritime domain, methods to determine the ship collision probability, one of which is MC. Zhang et al. [18] presented a model for assessing the near-miss collision risk of multiple vessels in the open water based on sufficient kinematic data of the ships from AIS data. Wang et al. [19] presented a new method for analysing vessel traffic with respect to speed limits using AIS data. The authors explain, in detail, how to clean the data, geocode the AIS data to waterway segments, calculate ship traffic characteristics, and estimate ship speed and traffic volume. Vestre et al. [20] presented a method for creating a database of near-collision situations using processed raw AIS data by implementing a closest-point-of-approach framework. Gil et al. [21] examined the typical empirical values of bow crossing range (BCR) and the factors that influence it using AIS data over a 10-year period.
Mou et al. [1] focused on the traffic separation scheme area in the port of Rotterdam and performed an analysis of ship collision analysis using AIS data and a linear regression model. They attempted to determine the relationship between a ship closest point of approach as a key factor in collision avoidance and vessel size, speed, and course. In the study by Nowy et al. [22], an analysis of vessel traffic flow based on AIS data was performed using statistical methods. The area of the port of Świnoujście was used as a case study to show the distribution of maritime traffic and its parameters. In the article about the classification of ships and their trajectories based on AIS data, the authors classify and categorise the ships in the Indonesian maritime area [23]. Based on characteristics, such as length, width, and deadweight, the ships are classified into nine types. The data are analysed to determine the ship routes. The application of the IWRAP Mk2 model to identify risk areas for ship collisions is presented in a case study for the Gulf of Finland [24]. The authors describe the drawbacks of the model, due to the lack of a verification process, and propose a new framework for assessing ship collision probability and identifying risk areas. A new, clear, and streamlined approach is also presented that includes a verification process that can be applied to any collision probability model that uses tools similar to IWRAP Mk2. Wolsing et al. [25] provided a literature review on anomaly detection in maritime AIS tracks. Based on a review of 44 articles, the authors identify several types of anomalies.
Čorić et al. [26] provided an overview of the research and models used to determine the ship collision probability. The models used to determine the collision probability are classified into different categories and their main characteristics are described. Twenty-nine models were examined and divided into AIS data-processing-based models, simulations, and analytical models. This review article can serve as a good basis for improving the existing, and developing a new, ship collision probability model.
The use of MC is well illustrated in a study for the Gulf of Finland [27,28]. The authors propose a model/method for estimating the ship collision probability. The model can determine the expected number of accidents/collisions, areas, and times when accidents are most likely to occur and displays input data (AIS) that can be used for future research and models dealing with expected consequences, i.e., probability. MC is one of the approaches used by Huang et al. [29] to evaluate the safety of navigation in approaching channels based on AIS data. The risk probability results showed consistency with another crossing-line method used. From the following articles, it can be seen that MC has been used in maritime research, whether in the study of traffic density and flows, ship collisions and groundings, pollution, or ship maintenance [30,31,32,33]. An interesting model that combines the Markov model and MC to estimate the marine accident risks is presented by Jon et al. [34]. The advantage of this method is its simplicity, its flexibility in application to any type of maritime accidents, and the fact that the method does not require extensive data collection. Xin et al. [35] used MC to estimate collision risk and ensure accuracy and efficiency of assessments, based on AIS data. The results were found to be effective and reliable in a complex dynamic situation. Moreover, MC was compared with some other methods and found to be the least restrictive. An example of using MC in a hybrid model is presented by Zhang et al. [36]. The method incorporates big data (AIS) analytics for determination of ship collision probability and the damage stability that may lead to the serious flooding. The collision risk estimation involves three steps: reconstruction of vessel trajectories of the struck vessels using K-means for static voyage clustering and density-based spatial clustering of applications with noise (DB-SCAN), clustering of collision scenarios, identification of clustered collision scenarios using the proposed avoidance behaviour-based collision detection model, and evaluation of collision breaches using an analysis tool named SHARP. The application of the non-zonal MC to damage stability analysis for the design draft is also presented. The recent research by Ma et al. [37], based on AIS data, presented a calculation for collision probability (ship-bridge) by MC and Bayesian networks. The results of the proposed model show a promising evaluation of safety measures, which may be valuable for implementing preventive safety measures for ships passing under a bridge. In addition to bridges, offshore installations, such as wind turbines, could also increase the collision probability in congested traffic areas. Liu et al. [38] presented a numerical study of offshore wind turbines rammed by ships to determine the most damaging impact scenarios.
It is important to highlight two studies on the ship domain-based model of collision risk. Due et al. [39] made an important contribution to a new concept in the dynamic ship domain and its analysis. The concept of this risk-perception-based ship domain (SD) is based on the timing of ships taking evasive manoeuvres and the associated perceived risk levels using a large amount of data from AIS. Compared to existing distance-based ship domains, this domain is dynamic. The paper also demonstrates the application of the Douglas Peucker algorithm (DP) and the non-linear velocity obstacles (NLVO) algorithm. The results show that the proposed risk-perception-based SD can provide an understanding of the ship-to-ship collision avoidance process. Szlapczynski and Szlapczynska [40] also proposed a ship domain-based model for collision risk, including five decision variables.
Ji et al. [41] developed a dynamic adaptive threshold grating compression algorithm for trajectory compression based on AIS data. Due to the large amount of data, such a method is important to compress the data more easily and process it more effectively and with better quality. Wang et al. [42] proposed the detection of an abnormal ship trajectories based on complex polygon using AIS data. They showed that anomalies depend on ship type, time period, weather conditions, and traffic characteristics.
The application of AIS data in a neural-network-based model for traffic monitoring is presented in [43]. The authors propose a deep learning model that reduces memory redundancy and computational requirements. The authors used trajectory reconstruction, noise generated by detection, and vessel type from AIS data. The performance of the proposed deep learning model was empirically evaluated. The results showed the ability to process AIS data containing noise and irregular time samples. The article [44] proposes a model based on Ship Traffic Extraction Network (STENet), a neural network for predicting maritime traffic in the caution area. The network was trained using AIS data collected over a 2-year period in the Yeosu region of South Korea. The article presents four models that predict future traffic in the area in 20, 30, 40, and 50 min. The results show over 50% improvement in traffic prediction. Zhang et al. [45] presented a new approach based on image recognition using Convolutional Neural Networks (CNNs). The authors question whether such a CNN-based model can quickly and accurately interpret images based on AIS data to analyse and classify collision risk. They conclude that CNN can interpret images and that adding AIS data to the images improves model prediction. A neural-network-based method for predicting ship trajectories using AIS data is presented in [46]. For ship autonomy, it is necessary to know the position of the ship, the actual trajectory of the ship, and the direction of motion in order to determine the correction to the ship’s course required to return to the planned route. The possibilities of applying neural networks to create such a correction system using only the coordinates of the ship’s position are discussed. It was found that this is possible on the sections of the route where the ship is on the steady course. Murray et al. [47] described an AIS data processing method used for the neural-network-based model, recurrent neural networks. The authors present a deep learning framework that would support the prediction of ship behaviour based on the collected AIS data.
To recover missing or incomplete vessel monitoring data, Yuan et al. [48] combined statistical analysis, data mining, and LSTM neural network to develop a model. The LSTM neural network was implemented for three important tasks: vessel trajectory repair, engine speed modelling, and fuel consumption prediction. A new risk assessment model that can be used to plan preventive measures for collision accidents is presented in [49]. Zou et al. [50] proposed research on collision avoidance of navigational marks based on LSTM. The authors used an LSTM neural network for ship trajectory prediction. The experimental results showed high prediction accuracy using the proposed LSTM model. The improved recurrent neural network (RNN), like the LSTM neural network, has a wide range of applications. The advantage of the LSTM network is its ability to remember past data over a long period of time, its good learning ability, and its ability to handle nonlinear problems. It uses evidence consequences, a decision tree model, and a back-propagation neural network. He et al. [51] introduced Gated Recurrent Unit (GRU) and bidirectional recurrent neural networks (BRNNs) in a Current Information Mining Model (CIMM) using AIS data. A machine learning model for ship-to-ship collision risk based on big (AIS) and hydrometeorological data and current traffic conditions is presented in [52]. The strong development and progress in maritime traffic monitoring based on the collection of data from various sources, such as AIS, RADAR, Long Range Identification & Tracking (LRIT), and satellite RADAR imagery, opens opportunities for the development of artificial intelligence models. Sawada et al. [53] proposed a new approach for collision avoidance based on a redesign network using Long Short Memory (LSTM) cell. The result showed that the method used was suitable in the continuous action spaces but tended to have low course-keeping ability. The model incorporating heading and speed changes was proposed as future work.
To address the problem of low accuracy and high complexity in models for ship trajectory estimation and collision risk evaluation, Abebe et al. [54] proposed a hybrid Autoregressive Integrated Moving Average-Long Short-Term Memory (ARIMA-LSTM) model based on AIS data. Zhou et al. [55] proposed the introduction of a particle swarm optimization (PSO) algorithm to optimise the LSTM model and determine a better prediction of collision risk. The results showed that LSTM based on a particle swarm optimization (PSO-LSTM) model can handle complex problems with higher accuracy.
AIS trajectory data restoration based on Bi-directional Long Short-Term Memory Recurrent Neural Networks (Bi-LSTM-RNNs) was presented in [56]. The model architecture is presented and results indicated that the method is feasible and more accurate for waterways with more complex geometry. A ship trajectory prediction model, which can be used to develop collision avoidance algorithms, is proposed in [57]. The processing of AIS data (over a period of 14 days) by scaling and spectral clustering is presented and the application of Bi-LSTM for model development is proposed. The results of the model showed higher accuracy compared to two other similar methods. The authors suggest future improvement in data processing and application inefficiency.
From the analysis of the available literature, we may summarize that the proposed hybrid model that introduces the use of AIS data processing, MC, ship domain, and Bi-LSTM is feasible and that such models will be increasingly used to assess navigation safety in the future, especially as the level of ship autonomy increases.
3. Methodology
In order to effectively examine ship collision probability, various research methods will be utilized. The research methodology includes the following:
- Method for collecting and processing the “raw” AIS data;
- Data validation using web scraping with a comparative method;
- Mathematical methods and software solutions create a map of maritime traffic density (research area);
- Description method describes the relevant data needed to build the model;
- The analysis method selects the relevant data (input variables) for the research area and creates a database for MC;
- The statistical method determines the distributions of maritime traffic for the research area from the database;
- The MC calculates the ship collision probability for the research area;
- The modelling method will be used to create a neural network that learns by synthesis based on the results of the MC;
- The deductive method is used to determine the ship collision probability for the studied area as a function of navigation routes and traffic density.
The detailed configuration parameters of the software and hardware environment used for the model development are presented in Table 1.
Table 1.
Software and hardware environment.
The proposed model of AIS data processing, MC, and collision probability estimation consists of four steps:
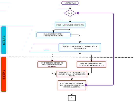
- Step 1—AIS data processing (the upper part in Figure 2);
Figure 2. Flowchart for AIS data processing (Step 1) and port and ship route determination (Step 2). - Step 2—determination of port and ship route (the lower part in Figure 2);
- Step 3—process of MC (Figure 3);
Figure 3. MC flowchart (Step 3). - Step 4—estimation of collision probability based on the results of MC (Figure 4).
Figure 4. Collision probability estimation flowchart based on MC results (Step 4).
The AIS data are received and stored in what is called “raw” format, i.e., as National Marine Electronics Association (NMEA) files. The NMEA prescribes standards for the interconnection of marine electronics. AIS stations use internationally accepted maritime digital interfaces and data sentences to exchange data between other devices, systems, or networks [58]. Data have to be processed, i.e., decoded with an application AisDecoder, to be used in the model and to determine the collision probability. Therefore, in Figure 2 (Step 1), the NMEA file is imported and configured according to the AisDecoder user manual [59]. Further, the AIS messages of types 1–3 and 5 were selected because they contain input variables for MC [27,28,35]. These variables are:
- The ship MMSI;
- The timestamps;
- The ship position;
- The routes;
- The ship speed;
- The ship type;
- The ship dimensions (length and width).
Finally, the processed AIS data are stored in a comma separated value (.csv) file. However, due to the AIS data vulnerability, the verification for the processed data was performed using web scraping (comparing and extracting data from the website). Next, in Figure 2 (Step 2), ports are determined by checking the time of stopping and the speed of ships along with parallel sorting of ship positions. The ports include the anchor or drift positions of the ships and do not have to be within the port limits. Parallel sorting means that ports and positions are determined at the same time, since there are vessels in the research area that pass the same route multiple times on the same day (same route and opposite course). Then, everything that does not belong to the research area is deleted and the routes are created using the Ramer Douglas Peucker algorithm (RDP) [60].
In Figure 3 (Step 3), MC is performed. The first part is to divide the research area into arbitrary number of cells. Therefore, for this model, the research area is divided into 91 cells. Next, the statistical occupancy for each cell is determined and an iteration of 10,000 ships is performed on one day of AIS data. In each iteration, a random cell is selected and the ship is generated based on the statistical data. The statistical data consist of distributions related to ship types, ship speed, ship width and length, and passage time within the cell. In addition, a navigational route is also selected by a random generator from the statistical route distribution of a selected cell. Next, to generate more realistic waypoints for ship routes a bi-variant Gaussian is used since each waypoint consists of two variables, latitude and longitude. In addition, the Poisson distribution was implemented to include possible ship delays in port departure and arrival times in the simulation. Finally, the generated ship and its route are saved and the process continues.
Once MC is complete, the ship collision probability is determined by testing whether two ships are in the same position during the same time period, taking into account the ship domain as shown in Figure 4 (Step 4).
The results of MC are the traffic density, ship routes, and ship collision probability for research area. Since all of these variables are time dependent, they are most suitable as input variables for the Bi-LSTM. Therefore, the Bi-LSTM can be trained based on these results. The purpose of the Bi-LSTM is to estimate the collision probability for new or existing navigational routes and changes in traffic density. Figure 5 proposes the architecture of a model that can be used to estimate ship collision probability using MC and Bi-LSTM.
Figure 5.
Proposed block diagram of a model for collision probability estimation using MC and Bi-LSTM.
4. Preliminary Results and Discussions
Preliminary results are based on the decoded NMEA file for one day in summer 2019. This chapter provides details about MC and the database creation process, which includes traffic density, ship routes, and ship collision probability.
After decoding the AIS data, as explained in the methodology, Figure 2 (Step 1), to create a map of navigational route density, it is necessary to define the coastline boundaries for the research area. The coastline boundaries were established by drawing lines along the coast, creating an object with its coordinates, indicating the coastal area. Figure 6 shows an example of the defined positions of the coastlines for two islands. In the same way, all coastlines were extracted and integrated into the Python program code to create a navigational route density map. This is necessary to avoid the ship routes running over ground.
Figure 6.
Coastline boundaries positions: (a) Island of Brac; (b) Island of Vis.
To reduce computation time due to the large number of waypoints for each ship route, the RDP algorithm is used to generate a similar ship route with fewer waypoints. Thus, once the coastlines are defined, ship routes are created (density map) using the RDP algorithm and stored by MMSI number for each ship, as shown in Figure 2 (Step 2), showing the methodology. Figure 7 shows a density map based on processed AIS data.
Figure 7.
Density map based on processed AIS data.
In the following, it is necessary to divide the research area into a grid and determine the statistical occupancy of each cell. For this purpose, the research area is arbitrarily divided into a 7 × 13 grid, as shown in Figure 8.
Figure 8.
Cell occupation for one day.
Furthermore, the cell occupancy (CO) is calculated and presented as a matrix in Equation (1). Each element in the matrix CO corresponds to a cell in the grid, where the first element in the matrix represents the first cell in the grid, i.e., the top left cell in Figure 8. Then, each element in the CO matrix indicates the number of ships in the corresponding cell. From Equation (1), the seventh element in the matrix indicates the highest number of ships, i.e., 26 that correspond to the seventh cell in the grid in Figure 8, which covers the port of Split.
The implementation of a grid is important in order to have the possibility to select only cells of interest, e.g., Strait of Split, port areas, etc. Another advantage of the grid is the faster computational time. Statistical distributions can be created from the CO matrix. Therefore, Figure 9 shows an example of the distributions generated for a selected cell, i.e., ship speed, length, and time a ship passes the cell. Similar distributions are also generated for the ship type, width, and navigational route.
Figure 9.
Distributions for ship type: (a) speed; (b) length; (c) time.
From these distributions, MC generates a random ship and selects a random navigational route. Figure 10 shows an example of a generated ship from a selected cell and distributions. Furthermore, Figure 10 shows the simulation of the ship on the randomly selected route. The details selected from the distributions of the generated ship are:
Figure 10.
Generated ship and its route from MC.
- The selected cell from which the ship was generated is cell number 45;
- The departure position is , ;
- The arrival position is , ;
- Ship type is Sailing Vessel;
- Time of passage is 8.65 h;
- MMSI is 238,182,736;
- Length is 111.1 m;
- Width is 15 m;
- The speed is 6.8 kt.
The results of the MC ship collision probability are shown in Figure 11. It should be noted that the results are presented as a 3D density map of collision probability, where the x-axis represents Longitude (°) East, the y-axis represents Latitude (°) North, and the z-axis represents collision probability in %. In addition, the lower part in Figure 11 shows a map of the research area and the upper part along the z-axis shows a map of collision probability. Furthermore, the peaks in the density map are colored according to the collision probability. From this, it can be seen that the collision probability is highest in the congested port, channel, and island area. However, the collision probability density map was created by defining ship domain as a circle of 2 nautical miles around the ship. It should be noted that this is a distance considered by mariners to be safe during navigation. In addition, the simplified ship domain was introduced to reduce the computational time required by MC and to verify that the simulation produces valid results. However, more accurate results can be obtained with a more complex ship domain. Therefore, a ship domain presented in [2,60] will be used for further research. The calculated long () and short radii () of the ship domain can be determined for 0.1 kt each using Equations (2) and (3).
where is the length, is the velocity of ship, and is the speed of 10 knots (kt).
Figure 11.
Collision probability as result of MC.
The performance of this algorithm compared to the approaches used by other researchers is the integration of MC and the deep learning process (Bi-LSTM) into a hybrid model. However, most researchers use MC or the deep learning process for collision probability independently and, in this way, they are mostly used for areas where a large number of collisions occur. Therefore, hybrid models are more desirable for areas such as the maritime region of Split, where traffic density is lower but increases every year and is highly dependent on the season. For this reason, MC is used to create a realistic database due to the large number of iterations for the research area. Therefore, deep learning processes can be trained on these databases and provide better insight into the research area.
Although this article presents the preliminary results and methodology of model development, some future research directions can be highlighted, such as:
- Inclusion of hydro-meteorological data (currents, winds, visibility, etc.) in the proposed model that may influence the ship collision probability;
- Constructing a model that determines the probability of oil spills in areas of high collision risk and using the Potential Incident Simulation, Control and Evaluation System (PISCES) software to predict the extent of oil spills and determine the optimal prevention measures;
- Based on the proposed model, develop a “user interface” to assist VTS operators in early identification of collision-prone areas or as a tool for creating and implementing safety fairways, traffic separation schemes, and navigational routes.
5. Conclusions
This paper proposed a model that can be used to estimate ship collision probability based on MC and Bi-LSTM using AIS data. Furthermore, this paper is the first part of the research, in which MC of the model is explained in detail. Based on MC, a database is created, i.e., input data for Bi-LSTM. Therefore, the processing of AIS raw data is explained and MC architecture is presented. Moreover, validation of the processed AIS data using web scraping method is introduced. The paper also highlights some steps to be taken when using MC to obtain more accurate results, such as marking and excluding all coastlines in the study area, to prevent ship routes from running over ground. Furthermore, the grid for a studied maritime region is implemented so that only cells of interest can be observed, with the aim to reduce computational time. Based on all of these steps and processed AIS data, distributions of ship characteristics can be determined and used as input data for the MC.
In addition, preliminary results of the MC based on a selected day in summer 2019 were presented in this paper, as shown in Figure 11. These results are a good starting point for further development of a model that facilitates Bi-LSTM. However, it is necessary to run MC with data from the entire year to create a large enough database to train, validate, and test the Bi-LSTM. Once the deep learning process is complete, it should be possible to determine the collision probability for each new or existing navigational route and the traffic density for the area under study.
The advantage of such a hybrid model is that once a neural network learns from an existing database, it no longer needs to run new simulations. Based on this, the network should estimate the collision probability for the given navigational route and traffic density. The preliminary results presented are based on AIS data for the maritime region of Split, but the model can be applied to any navigational area for which AIS data are available.
The application of the proposed hybrid model is desirable for areas where traffic density is lower but increases every year and is highly dependent on the season. Moreover, in addition to ship collisions, it can also be used for grounding probability estimation by selecting the appropriate AIS message type. It can also be used for traffic analysis in the planning and development of new ports.
The limitation in this preliminary research is the simplified and fixed ship domain that does not vary by ship type, potentially dangerous cargo on board, ship speed, restricted areas, and weather conditions.
Therefore, it is necessary to complete the proposed methodology and validation process to obtain reasonably positive results. In future research, more complex ship domains will be applied along with the implementation of the Bi-LSTM architecture. Finally, the results of the proposed model will provide insight of ship collision probability for a given navigational route and traffic density.
Author Contributions
Conceptualization, S.V. and P.V.; methodology, S.V., P.V. and S.P.; software, S.P. and S.V.; writing—original draft preparation, S.V.; writing—review and editing, S.V. and M.B.; visualization, S.V. and S.P.; supervision, P.V. and M.B.; All authors have read and agreed to the published version of the manuscript.
Funding
This research received no external funding.
Institutional Review Board Statement
Not applicable.
Informed Consent Statement
Not applicable.
Data Availability Statement
Not applicable.
Conflicts of Interest
The authors declare no conflict of interest.
References
- Mou, J.M.; van der Tak, C.; Ligteringen, H. Study on collision avoidance in busy waterways by using AIS data. Ocean Eng. 2010, 37, 483–490. [Google Scholar] [CrossRef]
- Zhang, S.; Pedersen, P.T.; Villavicencio, R. Probability of ship collision and grounding. In Probability and Mechanics of Ship Collision and Grounding; Bolger, C., Ed.; Elsevier: Amsterdam, The Netherlands, 2019; pp. 1–61. [Google Scholar]
- Du, L.; Goerlandt, F.; Kujala, P. Review and analysis of methods for assessing maritime waterway risk based on non-accident critical events detected from AIS data. Reliab. Eng. Syst. Saf. 2020, 200, 106933. [Google Scholar] [CrossRef]
- Zou, Y.; Zhang, Y.; Ma, Z. Emergency Situation Safety Evaluation of Marine Ship Collision Accident Based on Extension Cloud Model. J. Mar. Sci. Eng. 2021, 9, 1370. [Google Scholar] [CrossRef]
- Liu, C.; Liu, J.; Zhou, X.; Zhao, Z.; Wan, C.; Liu, Z. AIS data-driven approach to estimate navigable capacity of busy waterways focusing on ships entering and leaving port. Ocean Eng. 2020, 218, 108215. [Google Scholar] [CrossRef]
- Greig, N.C.; Hines, E.M.; Cope, S.; Liu, X. Using Satellite AIS to Analyze Vessel Speeds Off the Coast of Washington State, U.S., as a Risk Analysis for Cetacean-Vessel Collisions. Front. Mar. Sci. 2020, 7, 109. [Google Scholar] [CrossRef]
- Bole, A.; Wall, A.; Norris, A. Automatic Identification System (AIS). In Radar and ARPA Manual; Elsevier: Amsterdam, The Netherlands, 2014; pp. 255–275. [Google Scholar]
- IALA Guideline—An Overview of AIS. Available online: https://www.navcen.uscg.gov/pdf/IALA_Guideline_1082%0A_An_Overview_of_AIS.pdf%0A (accessed on 11 March 2022).
- Androjna, A.; Perkovič, M.; Pavic, I.; Mišković, J. AIS Data Vulnerability Indicated by a Spoofing Case-Study. Appl. Sci. 2021, 11, 5015. [Google Scholar] [CrossRef]
- Le Tixerant, M.; Le Guyader, D.; Gourmelon, F.; Queffelec, B. How can Automatic Identification System (AIS) data be used for maritime spatial planning? Ocean Coast. Manag. 2018, 166, 18–30. [Google Scholar] [CrossRef]
- Costa, N.; Svanberg, M.; Horteborn, A.; Olsson, F. The Use and Usefulness of AIS Data. Highlights 67/2020. Available online: https://www.sspa.se/sites/www.sspa.se/files/field_page_files/2020_sspa_highlights_67_the_use_and_usefulness_of_ais_data.pdf (accessed on 13 March 2022).
- Gunnar Aarsæther, K.; Moan, T. Estimating Navigation Patterns from AIS. J. Navig. 2009, 62, 587–607. [Google Scholar] [CrossRef]
- Plovput LLC. Maritime Regions. Available online: https://www.plovput.hr/pomorska-signalizacija/plovna-podrucja (accessed on 18 March 2022).
- Lušić, Z.; Pušić, D.; Medić, D. Analysis of the maritime traffic in the central part of the adriatic. In Proceedings of the AIIT International Congress on Transport Infrastructure and Systems, Rome, Italy, 10–12 April 2017. [Google Scholar]
- Bukljaš Skočibušić, M.; Vukša, S.; Pavić, I. Method for Analyzing AIS Data and Determination of Simultaneously Ships Passage via Strait of Split. TransNav Int. J. Mar. Navig. Saf. Sea Transp. 2018, 12, 679–684. [Google Scholar] [CrossRef]
- Pedersen, P.T. A Pioneer of Ship Collision and Grounding. Ships Offshore Struct. 2021, 16, 5–10. [Google Scholar] [CrossRef]
- Svanberg, M.; Santén, V.; Hörteborn, A.; Holm, H.; Finnsgård, C. AIS in maritime research. Mar. Policy 2019, 106, 103520. [Google Scholar] [CrossRef]
- Zhang, W.; Feng, X.; Qi, Y.; Shu, F.; Zhang, Y.; Wang, Y. Towards a Model of Regional Vessel Near-miss Collision Risk Assessment for Open Waters based on AIS Data. J. Navig. 2019, 72, 1449–1468. [Google Scholar] [CrossRef]
- Wang, L.; Li, Y.; Wan, Z.; Yang, Z.; Wang, T.; Guan, K.; Fu, L. Use of AIS data for performance evaluation of ship traffic with speed control. Ocean Eng. 2020, 204, 107259. [Google Scholar] [CrossRef]
- Vestre, A.; Bakdi, A.; Vanem, E.; Engelhardtsen, Ø. AIS-based near-collision database generation and analysis of real collision avoidance manoeuvres. J. Navig. 2021, 74, 985–1008. [Google Scholar] [CrossRef]
- Gil, M.; Kozioł, P.; Wróbel, K.; Montewka, J. Know your safety indicator—A determination of merchant vessels Bow Crossing Range based on big data analytics. Reliab. Eng. Syst. Saf. 2022, 220, 108311. [Google Scholar] [CrossRef]
- Nowy, A.; Łazuga, K.; Gucma, L.; Androjna, A.; Perkovič, M.; Srše, J. Modeling of Vessel Traffic Flow for Waterway Design–Port of Świnoujście Case Study. Appl. Sci. 2021, 11, 8126. [Google Scholar] [CrossRef]
- Damastuti, N.; Aisjah, A.S.; Masroeri, A. Vessel Classifying and Trajectory Based on Automatic Identification System Data. IOP Conf. Ser. Earth Environ. Sci. 2021, 830, 012049. [Google Scholar] [CrossRef]
- Mazurek, J.; Lu, L.; Krata, P.; Montewka, J.; Krata, H.; Kujala, P. An updated method identifying collision-prone locations for ships. A case study for oil tankers navigating in the Gulf of Finland. Reliab. Eng. Syst. Saf. 2022, 217, 108024. [Google Scholar] [CrossRef]
- Wolsing, K.; Roepert, L.; Bauer, J.; Wehrle, K. Anomaly Detection in Maritime AIS Tracks: A Review of Recent Approaches. J. Mar. Sci. Eng. 2022, 10, 112. [Google Scholar] [CrossRef]
- Čorić, M.; Mandžuka, S.; Gudelj, A.; Lušić, Z. Quantitative Ship Collision Frequency Estimation Models: A Review. J. Mar. Sci. Eng. 2021, 9, 533. [Google Scholar] [CrossRef]
- Goerlandt, F.; Kujala, P. Modeling of ship collision probability using dynamic traffic simulation. Reliab. Risk Saf. Back Futur. 2010, 10, 440–447. [Google Scholar]
- Goerlandt, F.; Kujala, P. Traffic simulation based ship collision probability modeling. Reliab. Eng. Syst. Saf. 2011, 96, 91–107. [Google Scholar] [CrossRef]
- Huang, J.-C.; Nieh, C.-Y.; Kuo, H.-C. Risk assessment of ships maneuvering in an approaching channel based on AIS data. Ocean Eng. 2019, 173, 399–414. [Google Scholar] [CrossRef]
- Xu, W.; Wu, S. Ship Agent model for traffic flow simulation in inland waterway. IOP Conf. Ser. Mater. Sci. Eng. 2020, 768, 072104. [Google Scholar] [CrossRef]
- Tang, Y.; Mao, Y.; Wu, M.; Shi, T.; Fan, C. Probability Analysis of Ship Collision and Grounding in Inland Waterway Based on Big Data Analysis. J. Phys. Conf. Ser. 2020, 1486, 052016. [Google Scholar] [CrossRef]
- Manea, M.G.; Zăgan, R.; Manea, E. Comments regarding the use of Monte Carlo method in the analysis of maritime ship maintenance works. IOP Conf. Ser. Mater. Sci. Eng. 2021, 1182, 012043. [Google Scholar] [CrossRef]
- Hörteborn, A.; Ringsberg, J.W. A method for risk analysis of ship collisions with stationary infrastructure using AIS data and a ship manoeuvring simulator. Ocean Eng. 2021, 235, 109396. [Google Scholar] [CrossRef]
- Jon, M.H.; Kim, Y.P.; Choe, U. Determination of a safety criterion via risk assessment of marine accidents based on a Markov model with five states and MCMC simulation and on three risk factors. Ocean Eng. 2021, 236, 109000. [Google Scholar] [CrossRef]
- Xin, X.; Liu, K.; Yang, Z.; Zhang, J.; Wu, X. A probabilistic risk approach for the collision detection of multi-ships under spatiotemporal movement uncertainty. Reliab. Eng. Syst. Saf. 2021, 215, 107772. [Google Scholar] [CrossRef]
- Zhang, M.; Conti, F.; Le Sourne, H.; Vassalos, D.; Kujala, P.; Lindroth, D.; Hirdaris, S. A method for the direct assessment of ship collision damage and flooding risk in real conditions. Ocean Eng. 2021, 237, 109605. [Google Scholar] [CrossRef]
- Ma, W.; Zhu, Y.; Grifoll, M.; Liu, G.; Zheng, P. Evaluation of the Effectiveness of Active and Passive Safety Measures in Preventing Ship–Bridge Collision. Sensors 2022, 22, 2857. [Google Scholar] [CrossRef] [PubMed]
- Liu, X.; Jiang, D.; Liufu, K.; Fu, J.; Liu, Q.; Li, Q. Numerical investigation into impact responses of an offshore wind turbine jacket foundation subjected to ship collision. Ocean Eng. 2022, 248, 110825. [Google Scholar] [CrossRef]
- Du, L.; Banda, O.A.V.; Huang, Y.; Goerlandt, F.; Kujala, P.; Zhang, W. An empirical ship domain based on evasive maneuver and perceived collision risk. Reliab. Eng. Syst. Saf. 2021, 213, 107752. [Google Scholar] [CrossRef]
- Szlapczynski, R.; Szlapczynska, J. A ship domain-based model of collision risk for near-miss detection and Collision Alert Systems. Reliab. Eng. Syst. Saf. 2021, 214, 107766. [Google Scholar] [CrossRef]
- Ji, Y.; Qi, L.; Balling, R. A dynamic adaptive grating algorithm for AIS-based ship trajectory compression. J. Navig. 2022, 75, 213–229. [Google Scholar] [CrossRef]
- Weng, J.; Li, G.; Zhao, Y. Detection of abnormal ship trajectory based on the complex polygon. J. Navig. 2022, 1–18. [Google Scholar] [CrossRef]
- Duong, N.; Vadaine, R.; Hajduch, G.; Garello, R.; Fablet, R. Neural Networks for Vessel Monitoring Using AIS Streams. OCEANS Oct 2018, Charleston, United States, ffhal-01863943f. Available online: https://hal.archives-ouvertes.fr/hal-01863943/document (accessed on 16 April 2022).
- Kim, K.-I.; Lee, K. Deep Learning-Based Caution Area Traffic Prediction with Automatic Identification System Sensor Data. Sensors 2018, 18, 3172. [Google Scholar] [CrossRef]
- Zhang, W.; Feng, X.; Goerlandt, F.; Liu, Q. Towards a Convolutional Neural Network model for classifying regional ship collision risk levels for waterway risk analysis. Reliab. Eng. Syst. Saf. 2020, 204, 107127. [Google Scholar] [CrossRef]
- Volkova, T.A.; Balykina, Y.E.; Bespalov, A. Predicting Ship Trajectory Based on Neural Networks Using AIS Data. J. Mar. Sci. Eng. 2021, 9, 254. [Google Scholar] [CrossRef]
- Murray, B.; Perera, L.P. An AIS-based deep learning framework for regional ship behavior prediction. Reliab. Eng. Syst. Saf. 2021, 215, 107819. [Google Scholar] [CrossRef]
- Yuan, Z.; Liu, J.; Liu, Y.; Zhang, Q.; Liu, R.W. A multi-task analysis and modelling paradigm using LSTM for multi-source monitoring data of inland vessels. Ocean Eng. 2020, 213, 107604. [Google Scholar] [CrossRef]
- Wang, Y.-F.; Wang, L.-T.; Jiang, J.-C.; Wang, J.; Yang, Z.-L. Modelling ship collision risk based on the statistical analysis of historical data: A case study in Hong Kong waters. Ocean Eng. 2020, 197, 106869. [Google Scholar] [CrossRef]
- Zou, J.; Chen, S.; Cheng, Z.; Liao, J. Research on Collision Avoidance of Navigation Marks Based on Neural Network. In Proceedings of the 2020 7th International Forum on Electrical Engineering and Automation (IFEEA), Hefei, China, 25–27 September 2020; pp. 632–635. [Google Scholar]
- He, Z.; Li, S.; Wang, S.; Zhuang, Z. Mining navigable water current information from ship-based big automated identification system data. Ocean Eng. 2021, 242, 110076. [Google Scholar] [CrossRef]
- Zhang, M.; Montewka, J.; Manderbacka, T.; Kujala, P.; Hirdaris, S. A Big Data Analytics Method for the Evaluation of Ship—Ship Collision Risk reflecting Hydrometeorological Conditions. Reliab. Eng. Syst. Saf. 2021, 213, 107674. [Google Scholar] [CrossRef]
- Sawada, R.; Sato, K.; Majima, T. Automatic ship collision avoidance using deep reinforcement learning with LSTM in continuous action spaces. J. Mar. Sci. Technol. 2021, 26, 509–524. [Google Scholar] [CrossRef]
- Abebe, M.; Noh, Y.; Kang, Y.-J.; Seo, C.; Kim, D.; Seo, J. Ship trajectory planning for collision avoidance using hybrid ARIMA-LSTM models. Ocean Eng. 2022, 256, 111527. [Google Scholar] [CrossRef]
- Zhou, W.; Li, Y.; Xiao, Y.; Zheng, J. The Application of Automatic Identification System Information and PSO-LSTM Neural Network in CRI Prediction. Comput. Intell. Neurosci. 2022, 2022, 8699322. [Google Scholar] [CrossRef]
- Zhong, C.; Jiang, Z.; Chu, X.; Liu, L. Inland Ship Trajectory Restoration by Recurrent Neural Network. J. Navig. 2019, 72, 1359–1377. [Google Scholar] [CrossRef]
- Park, J.; Jeong, J.; Park, Y. Ship Trajectory Prediction Based on Bi-LSTM Using Spectral-Clustered AIS Data. J. Mar. Sci. Eng. 2021, 9, 1037. [Google Scholar] [CrossRef]
- Kessler, G.C. Protected AIS: A Demonstration of Capability Scheme to Provide Authentication and Message Integrity. TransNav Int. J. Mar. Navig. Saf. Sea Transp. 2020, 14, 279–286. [Google Scholar] [CrossRef]
- Arundale, N. AIS Decoder. Available online: https://arundaleais.github.io/docs/ais/nocontact.html (accessed on 24 April 2022).
- Namgung, H.; Kim, J.-S. Regional Collision Risk Prediction System at a Collision Area Considering Spatial Pattern. J. Mar. Sci. Eng. 2021, 9, 1365. [Google Scholar] [CrossRef]
Publisher’s Note: MDPI stays neutral with regard to jurisdictional claims in published maps and institutional affiliations. |
© 2022 by the authors. Licensee MDPI, Basel, Switzerland. This article is an open access article distributed under the terms and conditions of the Creative Commons Attribution (CC BY) license (https://creativecommons.org/licenses/by/4.0/).










