Genetic Diversity and Nutritional Composition of Cottonseed: A Multi-Trait Analysis
Abstract
1. Introduction
2. Materials and Methods
2.1. Experimental Material
2.2. Experimental Design
2.3. Analysis of Cottonseed Protein Content
2.3.1. Standard Curve Construction
2.3.2. Sample Preparation and Measurement
2.4. Determination of Amino Acid Content in Cottonseeds
2.5. Evaluation of Agronomic Traits
2.6. Methods for Comprehensive Evaluation
2.6.1. Data Preparation and Scaling
2.6.2. PCA-Based Objective Weights
2.6.3. Deriving AHP Weights from PCA Weights and AHP Scoring
2.6.4. Multi-Index Scoring Methods Based on WPCA
- (1)
- Membership-function weighted score (MFM)
- (2)
- Grey Relational Analysis (GRA)
- (3)
- Technique for Order Preference by Similarity to Ideal Solution (TOPSIS)
2.6.5. Consensus Index: Phenotypic Comprehensive Value
2.7. Statistical Analysis
3. Results
3.1. Genetic Diversity Analysis of Protein and Amino Acid Components in Upland Cottonseeds
3.2. Differences in Seed Protein and Amino Acids Across Upland Cotton Germplasm
3.3. Variation Analysis of Agronomic Traits in Upland Cotton Germplasm
3.4. Correlation Analysis of Cottonseed Protein and Amino Acids
3.5. Cluster Analysis of Seed Composition and Agronomic Traits in Upland Cotton
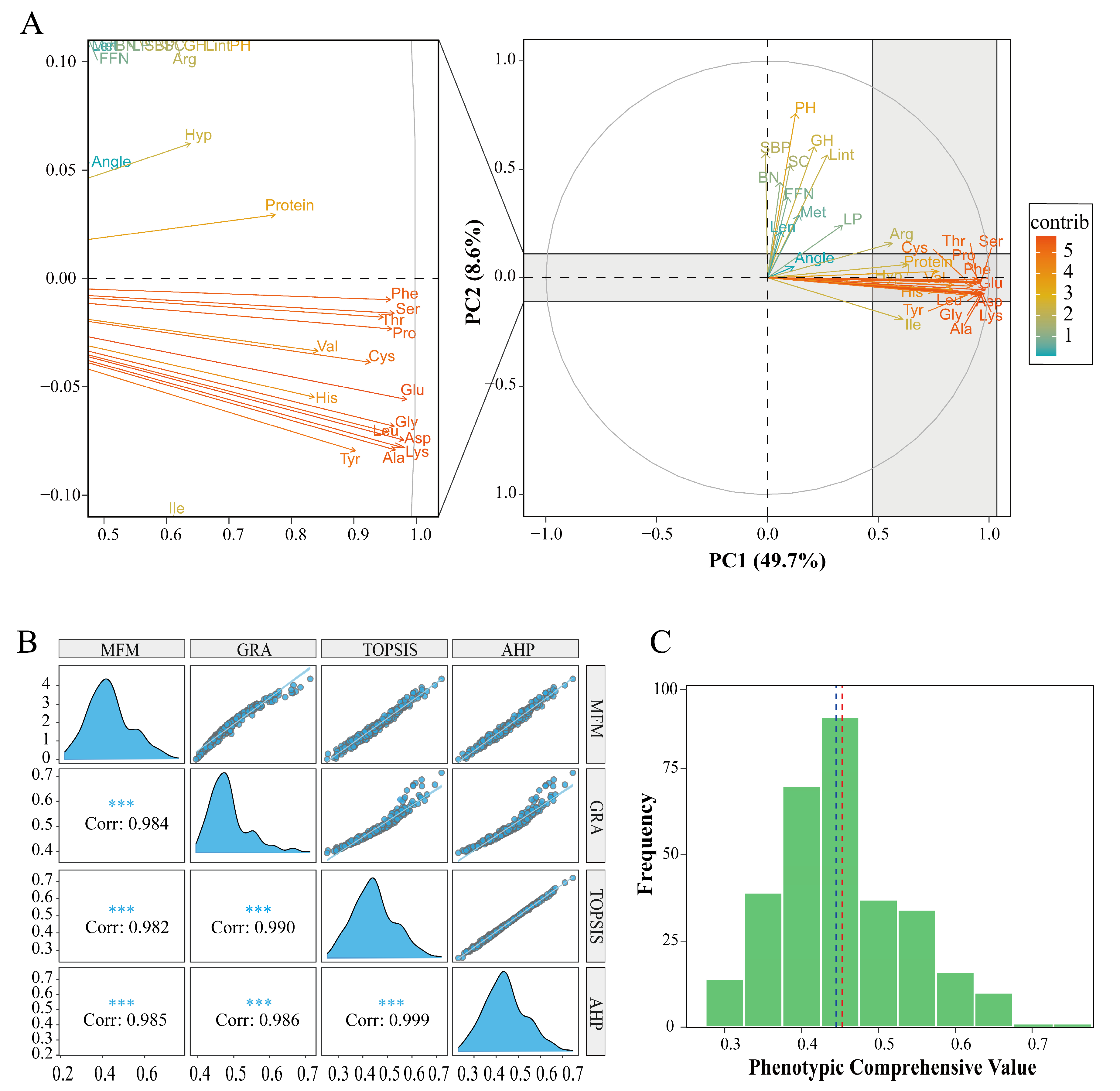
3.6. Comprehensive Evaluation of Upland Cotton Germplasm Resources
4. Discussion
4.1. Re-Evaluation of Cottonseed Protein Value
4.2. Synergy Between Yield and Quality
4.3. Construction of Evaluation System
4.4. Cottonseed Utilization and Breeding Prospects
5. Conclusions
Supplementary Materials
Author Contributions
Funding
Data Availability Statement
Conflicts of Interest
Abbreviations
| AHP | Analytic Hierarchy Process |
| GRA | Grey Relational Analysis |
| MFM | Membership Function Method |
| TOPSIS | Technique for Order Preference by Similarity to Ideal Solution |
| Pi | Phenotypic Comprehensive Value |
| PCA | Principal Component Analysis |
| BSA | Bovine Serum Albumin |
| BLUE | Best Linear Unbiased Estimate |
| RCBD | Randomized Complete Block Design |
| HPLC | High-Performance Liquid Chromatography |
| ULG | Ultra-Low Gossypol |
| GLM | Generalized Linear Model |
| CV | Coefficient of Variation |
| YR | Yellow River Basin |
| YZ | Yangtze River Basin |
| NW | Northwest Inland Region |
| Intro | Foreign Introductions |
| Local | Local Varieties |
| Asp | Aspartic Acid |
| Glu | Glutamic Acid |
| Hyp | Hydroxyproline |
| Ser | Serine |
| Arg | Arginine |
| Gly | Glycine |
| Thr | Threonine |
| Pro | Proline |
| Ala | Alanine |
| Val | Valine |
| Met | Methionine |
| Cys | Cysteine |
| Ile | Isoleucine |
| Leu | Leucine |
| His | Histidine |
| Phe | Phenylalanine |
| Lys | Lysine |
| Tyr | Tyrosine |
| Trp | Tryptophan |
| PH | Plant Height |
| FFN | First Fruiting Branch Node |
| GH | Height to First Branch |
| BN | Number of Fruiting Branches |
| SBP | Bolls Per Plant |
| Lint | Lint Yield |
| SC | Seed Cotton Yield |
| LP | Lint Percentage |
| Angle | Angle of Lower Fruiting Branches |
| Len | Length of Lower Fruiting Branches |
| DNFB | 2,4-Dinitrofluorobenzene |
| VWD | Variable Wavelength Detector |
References
- Shang, X.; Li, S.; Lin, S.; Sun, S.; Liang, L.; Zhang, Y.; Yang, R. Cottonseed protein as a sustainable alternative plant protein: Basic characteristics, recent advancements, applications and limitations. Trends Food Sci. Technol. 2026, 169, 105531. [Google Scholar] [CrossRef]
- Henchion, M.; Hayes, M.; Mullen, A.M.; Fenelon, M.; Tiwari, B. Future Protein Supply and Demand: Strategies and Factors Influencing a Sustainable Equilibrium. Foods 2017, 6, 53. [Google Scholar] [CrossRef] [PubMed]
- He, Z.; Zhang, H.; Olk, D.C. Chemical Composition of Defatted Cottonseed and Soy Meal Products. PLoS ONE 2015, 10, e0129933. [Google Scholar] [CrossRef] [PubMed]
- Yan, L.; An, S.; Lv, X.; Lv, Z.; Zhang, B.; Choct, M.; Guo, Y.; Wang, Z.; Yan, B.; Li, Y. Effects of replacing soybean meal with cottonseed meal on growth performance, carcass trait, intestinal development and intestinal microbiota of broiler chickens. Poult. Sci. 2025, 104, 104653. [Google Scholar] [CrossRef] [PubMed]
- Tao, A.; Wang, J.; Luo, B.; Liu, B.; Wang, Z.; Chen, X.; Zou, T.; Chen, J.; You, J. Research progress on cottonseed meal as a protein source in pig nutrition: An updated review. Anim. Nutr. 2024, 18, 220–233. [Google Scholar] [CrossRef]
- Rathore, K.S.; Pandeya, D.; Campbell, L.M.; Wedegaertner, T.C.; Puckhaber, L.; Stipanovic, R.D.; Thenell, J.S.; Hague, S.; Hake, K. Ultra-Low Gossypol Cottonseed: Selective Gene Silencing Opens Up a Vast Resource of Plant-Based Protein to Improve Human Nutrition. Crit. Rev. Plant Sci. 2020, 39, 1–29. [Google Scholar] [CrossRef]
- Qiu, K.; Wang, X.C.; Wang, J.; Wang, H.; Qi, G.H.; Zhang, H.J.; Wu, S.G. Comparison of amino acid digestibility of soybean meal, cottonseed meal, and low-gossypol cottonseed meal between broilers and laying hens. Anim. Biosci. 2023, 36, 619–628. [Google Scholar] [CrossRef]
- Huang, Y.; Li, C.; Fu, S.; Wu, Y.; Zhou, D.; Huang, L.; Peng, J.; Kuang, M. Comprehensive Evaluation of Nutritional Quality Diversity in Cottonseeds from 259 Upland Cotton Germplasms. Foods 2025, 14, 2895. [Google Scholar] [CrossRef]
- Li, Y.; Zou, J.; Zhu, H.; He, J.; Setter, T.L.; Wang, Y.; Meng, Y.; Chen, B.; Zhao, W.; Wang, S.; et al. Drought deteriorated the nutritional quality of cottonseed by altering fatty acids and amino acids compositions in cultivars with contrasting drought sensitivity. Environ. Exp. Bot. 2022, 194, 104747. [Google Scholar] [CrossRef]
- Vijeth, G.M.; Uday, G.; Krishnappa, G.; Shashidhar, N. Genetic variability and principal component analysis in durum wheat germplasm for terminal drought stress. Indian J. Agric. Sci. 2025, 95, 522–528. [Google Scholar] [CrossRef]
- Gbegbelegbe, S.; Alene, A.; Swamikannu, N.; Frija, A. Multi-dimensional impact assessment for priority setting of agricultural technologies: An application of TOPSIS for the drylands of sub-Saharan Africa and South Asia. PLoS ONE 2024, 19, e0314007. [Google Scholar] [CrossRef]
- Gyanagoudar, H.S.; Hatiya, S.T.; Guhey, A.; Dharmappa, P.M.; Seetharamaiah, S.K. A comprehensive approach for evaluating salinity stress tolerance in brinjal (Solanum melongena L.) germplasm using membership function value. Physiol. Plant. 2024, 176, e14239. [Google Scholar] [CrossRef] [PubMed]
- Zhang, N.; Zhang, H.; Ren, J.Y.; Bai, B.Y.; Guo, P.; Lv, Z.H.; Kang, S.L.; Zhao, X.H.; Yu, H.Q.; Zhao, T.H. Characterization and Comprehensive Evaluation of Phenotypic and Yield Traits in Salt-Stress-Tolerant Peanut Germplasm for Conservation and Breeding. Horticulturae 2024, 10, 147. [Google Scholar] [CrossRef]
- Zhao, T.; Quan, W.; Du, Z.; Xie, Q.; Kang, Y.; Xue, W. A comprehensive evaluation of pea germplasm resources through cluster and gray relational analyses. Genet. Resour. Crop Evol. 2023, 70, 1135–1149. [Google Scholar] [CrossRef]
- Schiavon, L.L.P.; Lima, P.A.B.; Crepaldi, A.F.; Mariano, E.B. Use of the Analytic Hierarchy Process Method in the Variety Selection Process for Sugarcane Planting. Eng 2023, 4, 602–614. [Google Scholar] [CrossRef]
- Yu, J.; Bai, X.; Zhang, K.; Feng, L.; Yu, Z.; Jiao, X.; Guo, Y. Assessment of Breeding Potential of Foxtail Millet Varieties Using a TOPSIS Model Constructed Based on Distinctness, Uniformity, and Stability Test Characteristics. Plants 2024, 13, 2102. [Google Scholar] [CrossRef]
- Ma, L.H.; Tian, Y.; Jiang, Z.M.; Tian, B. Preparation of rapid detecting paper for total protein in milk powder by biuret method. Sci. Technol. Food Ind. 2012, 33, 327–329. [Google Scholar] [CrossRef]
- Yue, Y.; Lin, J.; Lv, G.; Liu, B.; Deng, X.; Li, Y.; Li, X.; Chen, K. Effects of replacing soybean meal with cottonseed meal in amino acid balanced diets on growth performance, apparent digestibility, ruminal fermentation, and microbial diversity in fattening Dorper × Hu crossbred sheep. Front. Vet. Sci. 2025, 12, 1681407. [Google Scholar] [CrossRef]
- Fisher, H. Unrecognized Amino Acid Deficiencies of Cottonseed Protein for the Chick. J. Nutr. 1965, 87, 9–12. [Google Scholar] [CrossRef]
- Wu, M.; Li, M.; Wen, H.; Yu, L.; Jiang, M.; Lu, X.; Tian, J.; Huang, F. Dietary lysine facilitates muscle growth and mediates flesh quality of Pacific white shrimp (Litopenaeus vannamei) reared in low-salinity water. Aquac. Int. 2023, 31, 603–625. [Google Scholar] [CrossRef]
- Kumar, M.; Potkule, J.; Patil, S.; Saxena, S.; Patil, P.G.; Mageshwaran, V.; Punia, S.; Varghese, E.; Mahapatra, A.; Ashtaputre, N.; et al. Extraction of ultra-low gossypol protein from cottonseed: Characterization based on antioxidant activity, structural morphology and functional group analysis. LWT 2021, 140, 110692. [Google Scholar] [CrossRef]
- Kumar, M.; Tomar, M.; Punia, S.; Grasso, S.; Arrutia, F.; Choudhary, J.; Singh, S.; Verma, P.; Mahapatra, A.; Patil, S.; et al. Cottonseed: A sustainable contributor to global protein requirements. Trends Food Sci. Technol. 2021, 111, 100–113. [Google Scholar] [CrossRef]
- Yan, Q.; Bu, X.; Liu, Y.; Yao, C.; Wang, Z.; Shi, M.; Zhang, Z.; Zhang, J.; Zhang, J.; Du, J.; et al. Effects of Replacing Soybean Meal with Degossypolized Cottonseed Protein on the Growth Performance, Protein Metabolism, Digestive Capacity, and Antioxidant Capacity of Hybrid Fish Hefang Bream. Aquac. Nutr. 2025, 2025, 4633901. [Google Scholar] [CrossRef] [PubMed]
- Clement, J.D.; Constable, G.A.; Stiller, W.N.; Liu, S.M. Negative associations still exist between yield and fibre quality in cotton breeding programs in Australia and USA. Field Crops Res. 2012, 128, 1–7. [Google Scholar] [CrossRef]
- Yuan, Y.C.; Wang, X.L.; Wang, L.Y.; Xing, H.X.; Wang, Q.K.; Saeed, M.; Tao, J.C.; Feng, W.; Zhang, G.H.; Song, X.L.; et al. Genome-Wide Association Study Identifies Candidate Genes Related to Seed Oil Composition and Protein Content in Gossypium hirsutum L. Front. Plant Sci. 2018, 9, 1359. [Google Scholar] [CrossRef]
- Sharma, A.; Xu, M.; Vitrakoti, D.; Patel, J.D.; Chee, P.W.; Paterson, A.H. Genetic basis and role of exotic accessions in cultivated cotton fiber quality improvement. Theor. Appl. Genet. 2025, 138, 260. [Google Scholar] [CrossRef]
- Chu, Q.; Fu, X.; Zhao, J.; Li, Y.; Liu, L.; Zhang, L.; Zhang, Y.; Guo, Y.; Pei, Y.; Zhang, M. Simultaneous improvement of fiber yield and quality in upland cotton (Gossypium hirsutum L.) by integration of auxin transport and synthesis. Mol. Breed. 2024, 44, 64. [Google Scholar] [CrossRef]
- Zeng, L.; Meredith, W.R. Associations among Lint Yield, Yield Components, and Fiber Properties in an Introgressed Population of Cotton. Crop Sci. 2009, 49, 1647–1654. [Google Scholar] [CrossRef]
- Li, S.Q.; Kong, L.L.; Xiao, X.H.; Li, P.T.; Liu, A.Y.; Li, J.W.; Gong, J.W.; Gong, W.K.; Ge, Q.; Shang, H.H.; et al. Genome-wide artificial introgressions of Gossypium barbadense into G. hirsutum reveal superior loci for simultaneous improvement of cotton fiber quality and yield traits. J. Adv. Res. 2023, 53, 1–16. [Google Scholar] [CrossRef]
- Parkash, V.; Snider, J.L.; Virk, G. Interactive effects of water deficit and nitrogen deficiency on photosynthesis, its underlying component processes, and carbon loss processes in cotton. Crop Sci. 2024, 64, 3480–3501. [Google Scholar] [CrossRef]
- Zhai, M.H.; Wei, X.W.; Pan, Z.L.; Xu, Q.Q.; Qin, D.L.; Li, J.H.; Zhang, J.; Wang, L.Z.; Wang, K.F.; Duan, X.Y.; et al. Optimizing plant density and canopy structure to improve light use efficiency and cotton productivity: Two years of field evidence from two locations. Ind. Crops Prod. 2024, 222, 119946. [Google Scholar] [CrossRef]
- Qin, A.; Aluko, O.O.; Liu, Z.; Yang, J.; Hu, M.; Guan, L.; Sun, X. Improved cotton yield: Can we achieve this goal by regulating the coordination of source and sink? Front. Plant Sci. 2023, 14, 1136636. [Google Scholar] [CrossRef] [PubMed]
- Kumar, S.; Jattan, M.; Kumar, D.; Sharma, A.; Malik, K.S.; Saini, A.K.; Mandhania, S. Genetic Diversity in Bt-Cotton (Gossypium hirsutum L.) Genotypes for Yield and Fibre Quality Traits using Multivariate Analysis. J. Adv. Biol. Biotechnol. 2025, 28, 1081–1088. [Google Scholar] [CrossRef]
- Venkatesan, T.; Anandan, K.; Ramakrishnan, S.H.; Nallathambi, P.; Ramadoss, B.R. Genetic variability of Asiatic cotton (Gossypium arboreum L.) germplasm for yield and surgical cotton properties. Ind. Crops Prod. 2024, 219, 119065. [Google Scholar] [CrossRef]
- Zhang, W.L.; Yuan, S.; Liu, N.; Zhang, H.X.; Zhang, Y.X. Evaluation and screening of dwarfing ‘Duli’ (Pyrus betulifolia Bunge) seedlings by principal component analysis and membership function analysis. Sci. Hortic. 2025, 345, 114128. [Google Scholar] [CrossRef]
- Tian, W.; Li, Z.; Wang, L.; Sun, S.; Wang, D.; Wang, K.; Wang, G.; Liu, Z.; Lu, X.; Feng, J.; et al. Comprehensive Evaluation of Apple Germplasm Genetic Diversity on the Basis of 26 Phenotypic Traits. Agronomy 2024, 14, 1264. [Google Scholar] [CrossRef]
- Tian, J.; Jiang, M.; Ji, G.; Zhang, J.; Luo, D.; Zhang, F.; Li, L.; Li, M. A comprehensive evaluation of appearance stability during rice storage based on analytic hierarchy process. J. Cereal Sci. 2025, 123, 104160. [Google Scholar] [CrossRef]
- Long, Y.; Zeng, Y.; Liu, X.; Yang, Y. Multivariate Analysis of Grain Yield and Main Agronomic Traits in Different Maize Hybrids Grown in Mountainous Areas. Agriculture 2024, 14, 1703. [Google Scholar] [CrossRef]
- Lee, S.; Van, K.; Sung, M.; Nelson, R.; LaMantia, J.; McHale, L.K.; Mian, M.A.R. Genome-wide association study of seed protein, oil and amino acid contents in soybean from maturity groups I to IV. Theor. Appl. Genet. 2019, 132, 1639–1659. [Google Scholar] [CrossRef]
- Umer, M.J.; Lu, Q.; Huang, L.; Batool, R.; Liu, H.; Li, H.; Wang, R.; Qianxia, Y.; Varshney, R.K.; Pandey, M.K.; et al. Genome-wide association study reveals the genetic basis of amino acids contents variations in Peanut (Arachis hypogaea L.). Physiol. Plant. 2024, 176, e14542. [Google Scholar] [CrossRef]








| Time (min) | Mobile Phase A (%) | Mobile Phase B (%) |
|---|---|---|
| 0 | 14 | 86 |
| 39 | 40 | 60 |
| 44 | 70 | 30 |
| 44.01 | 14 | 86 |
| 50 | 14 | 86 |
| Rank | Material Name | Pi Value | Elite Characteristics and Potential Application |
|---|---|---|---|
| 1 | Xinluzhong 34 | 0.733 | Comprehensive Elite: Ranked 1st in LP (48.2%) and SBP (18.6) and top-tier in Lint (75.0 g) and Protein (42.7%). A superior multi-purpose core parent. |
| 2 | Xinluzhong 62 | 0.695 | High-Protein Type: Exhibited the highest Protein content (43.4%) in the population. Also features excellent LP (48.2%, Ranked 2nd). Ideal for quality improvement. |
| 3 | Chang Kangmian | 0.670 | Amino Acid Specialist: Possesses the highest Lysine (90.7 mg/g) and Met (0.9 mg/g) content. A unique genetic resource for nutritional enhancement. |
| 4 | Xinluzhong 63 | 0.660 | Balanced Type: Shows consistent performance, ranking in the top 10% for both Protein (42.7%) and LP (45.2%). A stable donor for dual-trait improvement. |
| 5 | Xinluzhong 65 | 0.657 | High-Yield Type: Positioned in the top 5 for both Lint (72.0 g) and SC (170.0 g). A robust source for yield trait improvement. |
| 6 | Pengze 4 | 0.649 | Reproductive Potential: Ranks 2nd in SBP (16.7), significantly exceeding the population mean (11.6). Key parent for improving boll number. |
| 7 | 4133Bt | 0.638 | Lint Yield Specialist: Achieves the 2nd highest Lint yield (76.5 g), demonstrating high efficiency in converting biomass to economic yield. |
| 8 | Xinpao 1 | 0.638 | Quality Specialist: A distinct quality donor with high Protein (41.7%) and Lys (83.9 mg/g), surpassing yield-focused lines in biochemical traits. |
| 9 | Xinluzhong 61 | 0.638 | High-LP Type: Characterized by a superior LP (45.3%), ranking 5th. Efficiently achieves high Lint (71.9 g) despite a moderate boll number. |
| 10 | Jin 34 | 0.638 | Stable Type: Exhibits high stability with all key traits (Protein, Lint, LP) consistent with elite standards, showing minimal deviation. A reliable background for breeding. |
Disclaimer/Publisher’s Note: The statements, opinions and data contained in all publications are solely those of the individual author(s) and contributor(s) and not of MDPI and/or the editor(s). MDPI and/or the editor(s) disclaim responsibility for any injury to people or property resulting from any ideas, methods, instructions or products referred to in the content. |
© 2026 by the authors. Licensee MDPI, Basel, Switzerland. This article is an open access article distributed under the terms and conditions of the Creative Commons Attribution (CC BY) license.
Share and Cite
Wang, Z.; Liu, H.; Zou, Y.; Zheng, K.; Abdukerim, S.; Wu, S.; Ma, J.; Chen, Q.; Deng, X. Genetic Diversity and Nutritional Composition of Cottonseed: A Multi-Trait Analysis. Agriculture 2026, 16, 514. https://doi.org/10.3390/agriculture16050514
Wang Z, Liu H, Zou Y, Zheng K, Abdukerim S, Wu S, Ma J, Chen Q, Deng X. Genetic Diversity and Nutritional Composition of Cottonseed: A Multi-Trait Analysis. Agriculture. 2026; 16(5):514. https://doi.org/10.3390/agriculture16050514
Chicago/Turabian StyleWang, Zhong, Huayuan Liu, Ying Zou, Kai Zheng, Sibanur Abdukerim, Shuaijun Wu, Jingjing Ma, Quanjia Chen, and Xiaojuan Deng. 2026. "Genetic Diversity and Nutritional Composition of Cottonseed: A Multi-Trait Analysis" Agriculture 16, no. 5: 514. https://doi.org/10.3390/agriculture16050514
APA StyleWang, Z., Liu, H., Zou, Y., Zheng, K., Abdukerim, S., Wu, S., Ma, J., Chen, Q., & Deng, X. (2026). Genetic Diversity and Nutritional Composition of Cottonseed: A Multi-Trait Analysis. Agriculture, 16(5), 514. https://doi.org/10.3390/agriculture16050514

