Small Non-Coding RNAs in the Regulatory Network of Wheat Dwarf Virus-Infected Wheat
Abstract
1. Introduction
2. Materials and Methods
2.1. Plant Growth and WDV Inoculation
2.2. Isolation of Small RNAs, Library Preparation, and Deep Sequencing
2.3. Identification of lncRNAs and miRNAs
2.4. Genotype-Specific Antiviral Responses
2.5. Differential Expression Analysis of Noncoding RNAs
2.6. Prediction of ncRNA–mRNA Regulatory Network
2.7. RT-qPCR Analysis
3. Results
3.1. Sequencing Output and Assembly
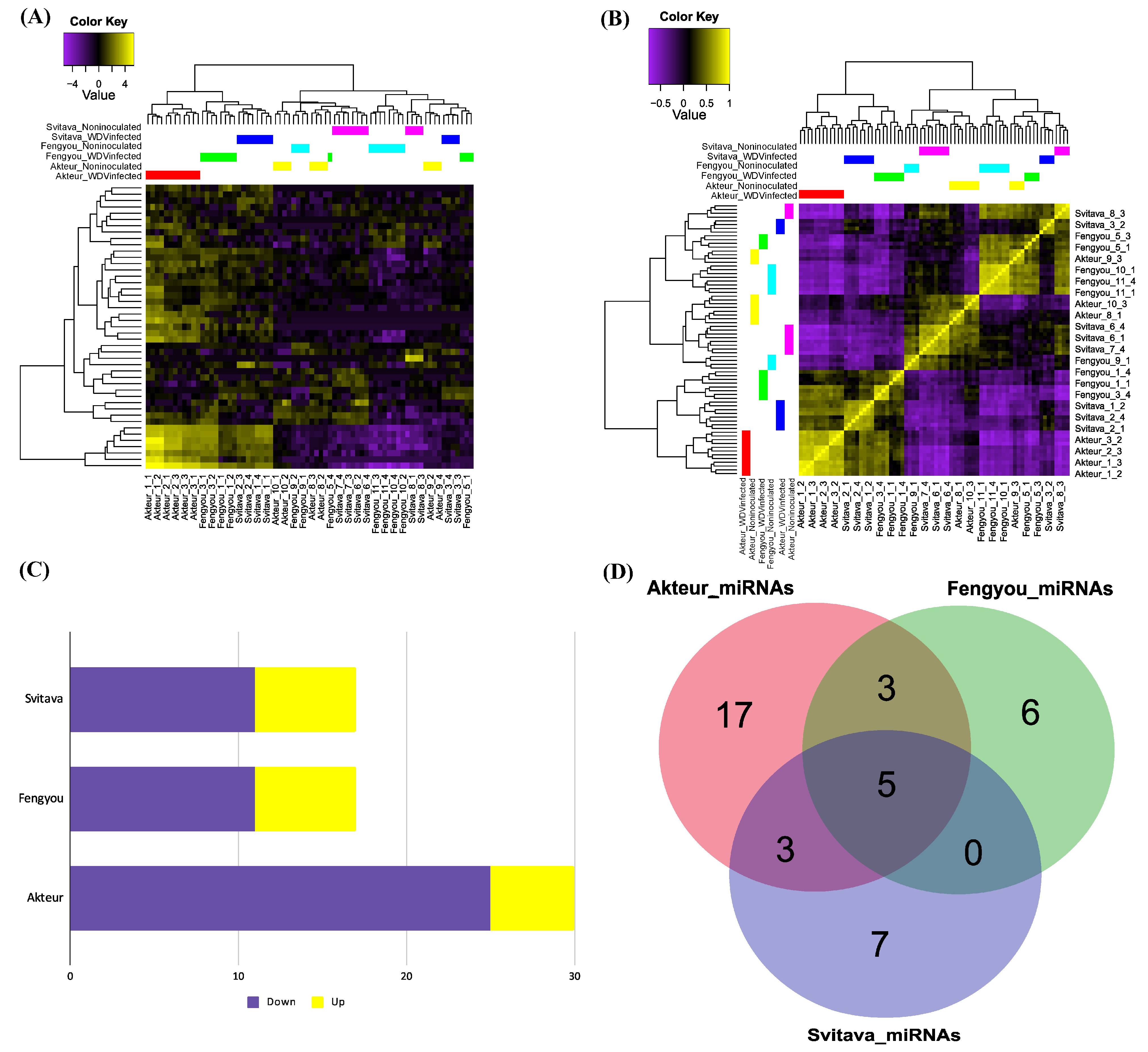
3.2. Differential Expression Analysis
3.2.1. lncRNA
3.2.2. miRNA
3.3. Genotype-Specific Antiviral Small RNA Responses
3.3.1. Genotype-Specific Targeting of Viral Genes and Regulatory Elements
3.3.2. Sequence Motifs Underlying Differential Targeting
3.4. lncRNA-miRNA-mRNA Interaction Network During WVD Infection
3.5. Validation of the DElncRNAs by Real-Time RT-PCR Analysis
4. Discussion
4.1. Genotype-Specific lncRNA and miRNA Regulation
4.2. Potential Mechanisms of ncRNA-Mediated WDV Resistance
4.3. Study Constraints and Research Prospects
5. Conclusions
Supplementary Materials
Author Contributions
Funding
Institutional Review Board Statement
Data Availability Statement
Acknowledgments
Conflicts of Interest
References
- Cheng, J.; Kapranov, P.; Drenkow, J.; Dike, S.; Brubaker, S.; Patel, S.; Long, J.; Stern, D.; Tammana, H.; Helt, G.; et al. Transcriptional maps of 10 human chromosomes at 5-nucleotide resolution. Science 2005, 308, 1149–1154. [Google Scholar] [CrossRef] [PubMed]
- Kim, E.D.; Sung, S. Long noncoding RNA: Unveiling hidden layer of gene regulatory networks. Trends Plant Sci. 2012, 17, 16–21. [Google Scholar] [CrossRef]
- Zhang, Y.C.; Chen, Y.Q. Long noncoding RNAs: New regulators in plant development. Biochem. Biophys. Res. Commun. 2013, 436, 111–114. [Google Scholar] [CrossRef] [PubMed]
- Wang, Z.; Zhao, Y.; Zhang, Y. Viral lncRNA: A regulatory molecule for controlling virus life cycle. Noncoding RNA Res. 2017, 2, 38–44. [Google Scholar] [CrossRef] [PubMed]
- Borges, F.; Martienssen, R. The expanding world of small RNAs in plants. Nat. Rev. Mol. Cell Biol. 2015, 16, 727–741. [Google Scholar] [CrossRef]
- Tycowski, K.T.; Guo, Y.E.; Lee, N.; Moss, W.N.; Vallery, T.K.; Xie, M.; Steitz, J.A. Viral noncoding RNAs: More surprises. Genes Dev. 2015, 29, 567–584. [Google Scholar] [CrossRef]
- Miller, W.A.; Shen, R.; Staplin, W.; Kanodia, P. Noncoding RNAs of plant viruses and viroids: Sponges of host translation and RNA interference machinery. Mol. Plant Microbe Interact. 2016, 29, 156–164. [Google Scholar] [CrossRef]
- Matzke, M.A.; Kanno, T.; Matzke, A.J. RNA-directed DNA methylation: The evolution of a complex epigenetic pathway in flowering plants. Annu. Rev. Plant Biol. 2015, 66, 243–267. [Google Scholar] [CrossRef]
- Pilartz, M.; Jeske, H. Mapping of Abutilon mosaic geminivirus minichromosomes. J. Virol. 2003, 77, 10808–10818. [Google Scholar] [CrossRef]
- Buchmann, R.C.; Asad, S.; Wolf, J.N.; Mohannath, G.; Bisaro, D.M. Geminivirus AL2 and L2 proteins suppress transcriptional gene silencing and cause genome-wide reductions in cytosine methylation. J. Virol. 2009, 83, 5005–5013. [Google Scholar] [CrossRef]
- Pfrieme, A.-K.; Will, T.; Pillen, K.; Stahl, A. The Past, Present, and Future of Wheat dwarf virus Management—A Review. Plants 2023, 12, 3633. [Google Scholar] [CrossRef]
- Vacke, J. Wheat dwarf virus disease. Biol. Plant 1961, 3, 228–233. [Google Scholar] [CrossRef]
- Boulton, M.I. Functions and interactions of mastrevirus gene products. Physiol. Mol. Plant Pathol. 2002, 60, 243–255. [Google Scholar] [CrossRef]
- Schalk, H.J.; Matzeit, V.; Schiller, B.; Schell, J.; Gronenborn, B. Wheat dwarf virus, a geminivirus of graminaceous plants, needs splicing for replication. EMBO J. 1989, 8, 359–364. [Google Scholar] [CrossRef] [PubMed]
- Gutierrez, C. Geminivirus DNA replication. Cell. Mol. Life Sci. 1999, 56, 313–329. [Google Scholar] [CrossRef]
- Collin, S.; Fernandez-Lobato, M.; Gooding, P.S.; Mullineaux, P.M.; Fenoll, C. The two non-structural proteins of Wheat dwarf virus involved in viral gene expression and replication are retinoblastoma-binding proteins. Virology 1996, 219, 324–329. [Google Scholar] [CrossRef][Green Version]
- Gutierrez, C.; Ramirez-Parra, E.; Mar Castellano, M.; Sanz-Burgos, A.P.; Luque, A.; Missich, R. Geminivirus DNA replication and cell cycle interactions. Vet. Microbiol. 2004, 98, 111–119. [Google Scholar] [CrossRef]
- Liu, Y.; Jin, W.; Wang, L.; Wang, X. Replication-associated proteins encoded by Wheat dwarf virus act as RNA silencing suppressors. Virus Res. 2014, 190, 34–39. [Google Scholar] [CrossRef]
- Wang, X.B.; Wu, Q.; Ito, T.; Cillo, F.; Li, W.X.; Chen, X.; Yu, J.-L.; Ding, S.-W. RNAi-mediated viral immunity requires amplification of virus-derived siRNAs in Arabidopsis thaliana. Proc. Natl. Acad. Sci. USA 2010, 107, 484–489. [Google Scholar] [CrossRef]
- Wang, J.; Yu, W.; Yang, Y.; Li, X.; Chen, T.; Liu, T.; Ma, N.; Yang, X.; Liu, R.; Zhang, B. Genome-wide analysis of tomato long non-coding RNAs and identification as endogenous target mimic for microRNA in response to TYLCV infection. Sci. Rep. 2015, 5, 16946. [Google Scholar] [CrossRef]
- Liu, Y.; Liu, Y.; Spetz, C.; Li, L.; Wang, X. Comparative transcriptome analysis in Triticum aestivum infecting Wheat dwarf virus reveals the effects of viral infection on phytohormone and photosynthesis metabolism pathways. Phytopathol. Res. 2020, 2, 3. [Google Scholar] [CrossRef]
- Kis, A.; Tholt, G.; Ivanics, M.; Várallyay, É.; Jenes, B.; Havelda, Z. Polycistronic artificial miRNA-mediated resistance to Wheat dwarf virus in barley is highly efficient at low temperature. Mol. Plant Pathol. 2016, 17, 427–437. [Google Scholar] [CrossRef] [PubMed]
- Sharaf, A.; Nuc, P.; Ripl, J.; Alquicer, G.; Ibrahim, E.; Wang, X.; Maruthi, M.N.; Kundu, J.K. Transcriptome dynamics in Triticum aestivum genotypes associated with resistance against the Wheat dwarf virus. Viruses 2023, 15, 689. [Google Scholar] [CrossRef] [PubMed]
- Kundu, J.K.; Gadiou, S.; Červená, G. Discrimination and genetic diversity of Wheat dwarf virus in the Czech Republic. Virus Genes 2009, 38, 468–474. [Google Scholar] [CrossRef]
- Chomczynski, P.; Sacchi, N. The single-step method of RNA isolation by acid guanidinium thiocyanate–phenol–chloroform extraction: Twenty-something years on. Nat. Protoc. 2006, 1, 581–585. [Google Scholar] [CrossRef]
- Szcześniak, M.W.; Bryzghalov, O.; Ciomborowska-Basheer, J.; Makałowska, I. CANTATAdb 2.0: Expanding the collection of plant long noncoding RNAs. In Plant Long Non-Coding RNAs: Methods in Molecular Biology; Chekanova, J.A., Wang, H.L.V., Eds.; Humana Press: New York, NY, USA, 2019; Volume 1933. [Google Scholar]
- Kang, Y.J.; Yang, D.C.; Kong, L.; Hou, M.; Meng, Y.Q.; Wei, L.; Gao, G. CPC2: A fast and accurate coding potential calculator based on sequence intrinsic features. Nucleic Acids Res. 2017, 45, W12–W16. [Google Scholar] [CrossRef]
- Mistry, J.; Bateman, A.; Finn, R.D. Predicting active site residue annotations in the Pfam database. BMC Bioinform. 2007, 8, 298. [Google Scholar] [CrossRef]
- Rahman, R.U.; Gautam, A.; Bethune, J.; Sattar, A.; Fiosins, M.; Magruder, D.S.; Capece, V.; Shomroni, O.; Bonn, S. Oasis 2: Improved online analysis of small RNA-seq data. BMC Bioinform. 2018, 19, 54. [Google Scholar] [CrossRef]
- Trapnell, C.; Williams, B.A.; Pertea, G.; Mortazavi, A.; Kwan, G.; van Baren, M.J.; Salzberg, S.L.; Wold, B.J.; Pachter, L. Transcript assembly and quantification by RNA-Seq reveals unannotated transcripts and isoform switching during cell differentiation. Nat. Biotechnol. 2010, 28, 511–515. [Google Scholar] [CrossRef]
- Love, M.I.; Huber, W.; Anders, S. Moderated estimation of fold change and dispersion for RNA-seq data with DESeq2. Genome Biol. 2014, 15, 550. [Google Scholar] [CrossRef]
- McCarthy, D.J.; Chen, Y.; Smyth, G.K. Differential expression analysis of multifactor RNA-Seq experiments with respect to biological variation. Nucleic Acids Res. 2012, 40, 4288–4297. [Google Scholar] [CrossRef] [PubMed]
- Mi, H.; Ebert, D.; Muruganujan, A.; Mills, C.; Albou, L.P.; Mushayamaha, T.; Thomas, P.D. PANTHER version 16: A revised family classification, tree-based classification tool, enhancer regions and extensive API. Nucleic Acids Res. 2021, 49, D394–D403. [Google Scholar] [CrossRef] [PubMed]
- Kang, C.; Liu, Z. An easy-to-follow pipeline for long noncoding RNA identification: A case study in diploid strawberry Fragaria vesca. Methods Mol. Biol. 2019, 1933, 223–243. [Google Scholar] [PubMed]
- Dai, X.; Zhuang, Z.; Zhao, P.X. psRNATarget: A small RNA target analysis server (2017 release). Nucleic Acids Res. 2018, 46, W49–W54. [Google Scholar] [CrossRef]
- Livak, K.J.; Schmittgen, T.D. Analysis of relative gene expression data using real-time quantitative PCR and the method. Methods 2001, 25, 402–408. [Google Scholar]
- Jarosová, J.; Kundu, J.K. Validation of reference genes as internal control for studying viral infections in cereals by quantitative real-time RT-PCR. BMC Plant Biol. 2010, 10, 146. [Google Scholar] [CrossRef]
- Gadiou, S.; Ripl, J.; Jaňourová, B.; Jarošová, J.; Kundu, J.K. Real-time PCR assay for the discrimination and quantification of wheat and barley strains of Wheat dwarf virus. Virus Genes 2011, 44, 349–355. [Google Scholar] [CrossRef]
- Supek, F.; Bošnjak, M.; Škunca, N.; Šmuc, T. REVIGO summarizes and visualizes long lists of gene ontology terms. PLoS ONE 2011, 6, e21800. [Google Scholar] [CrossRef]
- Tay, Y.; Rinn, J.; Pandolfi, P.P. The multilayered complexity of ceRNA crosstalk and competition. Nature 2014, 505, 344–352. [Google Scholar] [CrossRef]
- Jain, M.; Nijhawan, A.; Arora, R.; Agarwal, P.; Ray, S.; Sharma, P.; Kapoor, S.; Tyagi, A.K.; Khurana, J.P. F-box proteins in rice. Genome-wide analysis, classification, temporal and spatial gene expression during panicle and seed development, and regulation by light and abiotic stress. Plant Physiol. 2007, 143, 1467–1483. [Google Scholar] [CrossRef]
- Abt, I.; Jacquot, E. Wheat dwarf. In Virus Diseases of Tropical and Subtropical Crops; Tennant, P., Fermin, R., Eds.; Plant Protection Series; CAB International: Boston, MA, USA, 2015; pp. 27–41. [Google Scholar]
- Liu, J.; Jung, C.; Xu, J.; Wang, H.; Deng, S.; Bernad, L.; Arenas-Huertero, C.; Chua, N.H. Genome-wide analysis uncovers regulation of long intergenic noncoding RNAs in Arabidopsis. Plant Cell 2012, 24, 4333–4345. [Google Scholar] [CrossRef]
- Zhou, Y.; Cho, W.K.; Byun, H.S.; Chavan, V.; Kil, E.J.; Lee, S.; Hong, S.W. Genome-wide identification of long non-coding RNAs in tomato plants irradiated by neutrons followed by infection with Tomato yellow leaf curl virus. PeerJ 2019, 7, e6286. [Google Scholar] [CrossRef] [PubMed]
- Ramesh, S.V.; Yogindran, S.; Gnanasekaran, P.; Chakraborty, S.; Winter, S.; Pappu, H.R. Virus and viroid-derived small RNAs as modulators of host gene expression: Molecular insights into pathogenesis. Front. Microbiol. 2021, 11, 614231. [Google Scholar] [CrossRef] [PubMed]
- Yang, Y.; Liu, T.; Shen, D.; Wang, J.; Ling, X.; Hu, Z.; Chen, T.; Hu, J.; Huang, J.; Yu, W.; et al. Tomato yellow leaf curl virus intergenic siRNAs target a host long noncoding RNA to modulate disease symptoms. PLoS Pathog. 2019, 15, e1007534. [Google Scholar] [CrossRef]
- Wang, B.; Wang, L.; Chen, F.; Yang, X.; Ding, M.; Zhang, Z.; Liu, S.S.; Wang, X.W.; Zhou, X. MicroRNA profiling of the whitefly Bemisia tabaci Middle East-Asia Minor I following the acquisition of Tomato yellow leaf curl China virus. Virol. J. 2016, 13, 20. [Google Scholar] [CrossRef] [PubMed]
- Deng, Z.; Ma, L.; Zhang, P.; Zhu, H. Small RNAs participate in plant–virus interaction and their application in plant viral defense. Int. J. Mol. Sci. 2022, 23, 696. [Google Scholar] [CrossRef]
- Blevins, T.; Rajeswaran, R.; Shivaprasad, P.V.; Beknazariants, D.; Si-Ammour, A.; Park, H.S.; Vazquez, F.; Robertson, D.; Meins, F., Jr.; Hohn, T.; et al. Four plant Dicers mediate viral small RNA biogenesis and DNA virus induced silencing. Nucleic Acids Res. 2006, 34, 6233–6246. [Google Scholar] [CrossRef]
- Liu, N.; Xu, Y.; Li, Q.; Cao, Y.; Yang, D.; Liu, S.; Wang, X.; Mi, Y.; Liu, Y.; Ding, C.; et al. A lncRNA fine-tunes salicylic acid biosynthesis to balance plant immunity and growth. Cell Host Microbe 2022, 30, 1124–1138.e8. [Google Scholar] [CrossRef]
- Spoel, S.H.; Dong, X. Salicylic acid in plant immunity and beyond. Plant Cell 2024, 36, 1451–1464. [Google Scholar] [CrossRef]
- Kong, X.; Wang, H.; Zhang, M.; Chen, X.; Fang, R.; Yan, Y. A SA-regulated lincRNA promotes Arabidopsis disease resistance by modulating pre-rRNA processing. Plant Sci. 2022, 316, 111178. [Google Scholar] [CrossRef]
- Li, M.; Li, W.; Zhao, M.; Li, Z.; Wang, G.L.; Liu, W.; Liang, C. Transcriptome analysis reveals a lncRNA-miRNA-mRNA regulatory network in OsRpp30-mediated disease resistance in rice. BMC Genom. 2023, 24, 643. [Google Scholar] [CrossRef] [PubMed]
- Zhao, Z.; Yang, S.J.; Yin, X.X.; Yan, X.-L.; Hassan, B.; Fan, J.; Li, Y.; Wang, W.-M. ARGONAUTE 1: A node coordinating plant disease resistance with growth and development. Phytopathol. Res. 2023, 5, 38. [Google Scholar] [CrossRef]
- Liu, S.; Han, Y.; Li, W.; Ding, S. Infection defects of RNA and DNA viruses induced by antiviral RNA interference. Microbiol. Mol. Biol. Rev. 2023, 87, e00035-22. [Google Scholar] [CrossRef] [PubMed]
- Wang, H.; Jiao, X.; Kong, X.; Hamera, S.; Wu, Y.; Chen, X.; Fang, R.; Yan, Y. A signaling cascade from miR444 to RDR1 in rice antiviral RNA silencing pathway. Plant Physiol. 2016, 170, 2365–2377. [Google Scholar] [CrossRef]
- Fang, X.; Qi, Y. RNAi in plants: An Argonaute-centered view. Plant Cell 2016, 28, 272–285. [Google Scholar] [CrossRef]
- Zhang, H.; Zhao, Y.; Zhu, J.K. Thriving under stress: How plants balance growth and the stress response. Dev. Cell 2020, 55, 529–543. [Google Scholar] [CrossRef]
- Cao, W.; Yang, L.; Zhuang, M.; Lv, H.; Wang, Y.; Zhang, Y.; Ji, J. Plant non-coding RNAs: The new frontier for the regulation of plant development and adaptation to stress. Plant Physiol. Biochem. 2024, 208, 108435. [Google Scholar] [CrossRef]
- Babaei, S.; Bhalla, P.L.; Singh, M.B. Identifying long non-coding RNAs involved in heat stress response during wheat pollen development. Front. Plant Sci. 2024, 15, 1344928. [Google Scholar] [CrossRef]
- Muslu, T.; Kahraman, K.; Akpinar, B.A.; Cagirici, H.B.; Jaronski, E.; Bradley, C.; Budak, H. Noncoding elements in wheat defence response to fusarium head blight. Sci. Rep. 2025, 15, 15167. [Google Scholar] [CrossRef]
- Zhao, Z.; Yang, Y.; Iqbal, A.; Wu, Q.; Zhou, L. Biological insights and recent advances in plant long non-coding RNA. Int. J. Mol. Sci. 2024, 25, 11964. [Google Scholar] [CrossRef]
- Song, L.; Fang, Y.; Chen, L.; Wang, J.; Chen, X. Role of non-coding RNAs in plant immunity. Plant Commun. 2021, 2, 100180. [Google Scholar] [CrossRef]
- Ding, S.W.; Voinnet, O. Antiviral immunity directed by small RNAs. Cell 2007, 130, 413–426. [Google Scholar] [CrossRef]
- Shen, C.; Wei, C.; Li, J.; Zhang, X.; Zhong, Q.; Li, Y.; Bai, B.; Wu, Y. Barley yellow dwarf virus-GAV-derived vsiRNAs are involved in the production of wheat leaf yellowing symptoms by targeting chlorophyll synthase. Virol. J. 2020, 17, 158. [Google Scholar] [CrossRef]






| Category | Number of Co-Expressed Transcripts | Key Pathways (KEGG Pathway IDs) | |||
|---|---|---|---|---|---|
| Sub- Network 1 | Sub- Network 2 | Sub- Network 3 | Sub- Network 4 | ||
| General Metabolism | 14 | - | - | 1 | Metabolic pathways (map01100), Biosynthesis of secondary metabolites (map01110) |
| Carbohydrate Metabolism | 5 | - | - | 1 | Pentose phosphate pathway (map00030), Starch and sucrose metabolism (map00500) |
| Lipid Metabolism | 5 | - | - | - | Fatty acid biosynthesis (map00061), Glycerolipid metabolism (map00561) |
| Amino Acid Metabolism | 6 | - | - | - | Glycine, serine and threonine metabolism (map00260), Phenylalanine metabolism (map00360) |
| Signal Transduction | 9 | 4 | - | 1 | MAPK signaling pathway (map04010), PI3K-Akt signaling (map04151), Calcium signaling (map04020) |
| Energy Metabolism | 1 | - | - | - | Carbon fixation (map00710) |
| Xenobiotic Degradation | 1 | - | - | - | Metabolism of xenobiotics by cytochrome P450 (map00980) |
| Translation and Transcription | 7 | - | 2 | - | Ribosome (map03010), RNA polymerase (map03020), Spliceosome (map03040) |
| Membrane Transport | 3 | 1 | - | - | ABC transporters (map02010) |
| Cell Growth and Death | 1 | - | - | 2 | Cell cycle (map04110), Cellular senescence (map04218) |
Disclaimer/Publisher’s Note: The statements, opinions and data contained in all publications are solely those of the individual author(s) and contributor(s) and not of MDPI and/or the editor(s). MDPI and/or the editor(s) disclaim responsibility for any injury to people or property resulting from any ideas, methods, instructions or products referred to in the content. |
© 2025 by the authors. Licensee MDPI, Basel, Switzerland. This article is an open access article distributed under the terms and conditions of the Creative Commons Attribution (CC BY) license.
Share and Cite
Sharaf, A.; Kundu, J.K.; Nuc, P.; Ibrahim, E.; Ripl, J. Small Non-Coding RNAs in the Regulatory Network of Wheat Dwarf Virus-Infected Wheat. Agriculture 2026, 16, 67. https://doi.org/10.3390/agriculture16010067
Sharaf A, Kundu JK, Nuc P, Ibrahim E, Ripl J. Small Non-Coding RNAs in the Regulatory Network of Wheat Dwarf Virus-Infected Wheat. Agriculture. 2026; 16(1):67. https://doi.org/10.3390/agriculture16010067
Chicago/Turabian StyleSharaf, Abdoallah, Jiban K. Kundu, Przemysław Nuc, Emad Ibrahim, and Jan Ripl. 2026. "Small Non-Coding RNAs in the Regulatory Network of Wheat Dwarf Virus-Infected Wheat" Agriculture 16, no. 1: 67. https://doi.org/10.3390/agriculture16010067
APA StyleSharaf, A., Kundu, J. K., Nuc, P., Ibrahim, E., & Ripl, J. (2026). Small Non-Coding RNAs in the Regulatory Network of Wheat Dwarf Virus-Infected Wheat. Agriculture, 16(1), 67. https://doi.org/10.3390/agriculture16010067

