Characterization of Phytophthora and Pythium Species Associated with Root Rot of Olive Trees in Morocco
Abstract
1. Introduction
2. Materials and Methods
2.1. Sampling
2.2. Isolation of Pathogens
2.3. Identification of the Isolates
2.4. Pathogenicity Assay
- 1: Healthy white roots with no observed disease (0%);
- 2: Slightly affected roots, 25% root rot or initial symptoms of disease;
- 3: Moderately affected roots, 50% root rot with early browning;
- 4: Severely affected roots, 75% root rot with advanced browning;
- 5: Dead roots, 100% disease severity.
2.5. Statistical Analysis
3. Results
3.1. Symptoms of Root Rot in Surveyed Olive Orchards
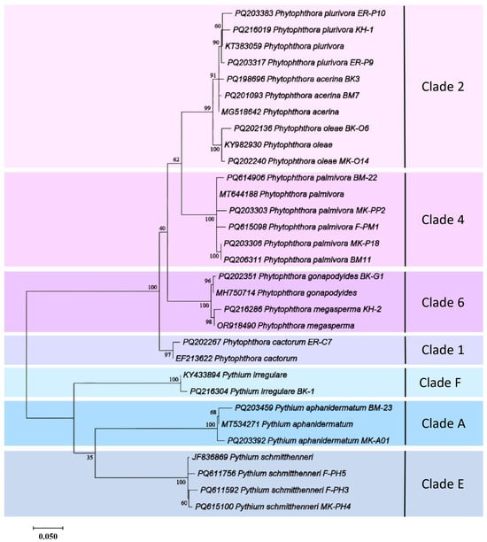
3.2. Identification of Fungi-like Isolates Associated with Symptomatic Samples
3.3. Pathogenicity
4. Discussion
5. Conclusions
Author Contributions
Funding
Data Availability Statement
Acknowledgments
Conflicts of Interest
References
- Fraga, H.; Moriondo, M.; Leolini, L. Mediterranean Olive Orchards under Climate Change: A Review of Future Impacts and Adaptation Strategies. Agronomy 2021, 11, 56. [Google Scholar] [CrossRef]
- Barazani, O.; Dag, A.; Dunseth, Z. The History of Olive Cultivation in the Southern Levant. Front. Plant Sci. 2023, 14, 1131557. [Google Scholar] [CrossRef] [PubMed]
- Su, C.; Sun, J.; Zhu, W.; Peng, L. History, Distribution, and Potential of the Olive Industry in China: A Review. Sustainability 2018, 10, 1426. [Google Scholar] [CrossRef]
- Besnard, G.; Dupuy, J.; Larter, M.; Cuneo, P.; Cooke, D.; Chikhi, L. History of the Invasive African Olive Tree in Australia and Hawaii: Evidence for Sequential Bottlenecks and Hybridization with the Mediterranean Olive. Evol. Appl. 2014, 7, 195–211. [Google Scholar] [CrossRef]
- Goldhamer, D.A.; Dunai, J.; Ferguson, L.F. Irrigation Requirements of Olive Trees and Responses to Sustained Deficit Irrigation. In Proceedings of the II International Symposium on Olive Growing 356, Jerusalem, Israel, 6–10 September 1993; pp. 172–175. [Google Scholar]
- Mora, F.; Tapia, F.; Alberto, C.; Nunes, E. Vegetative Growth and Early Production of Six Olive Cultivars, in Southern Atacama Desert, Chile. J. Cent. Eur. Agric. 2007, 8, 269–276. [Google Scholar]
- Kaniewski, D.; Van Campo, E.; Boiy, T.; Terral, J.; Khadari, B.; Besnard, G. Primary Domestication and Early Uses of the Emblematic Olive Tree: Palaeobotanical, Historical and Molecular Evidence from the Middle East. Biol. Rev. 2012, 87, 885–899. [Google Scholar] [CrossRef]
- Cameron, E.K. Naturalised African Olives (Olea europaea subsp. cuspidata) in New Zealand. Auckl. Bot. Soc. J. 2017, 72, 71–76. [Google Scholar]
- Santilli, E.; Riolo, M.; La Spada, F.; Pane, A.; Cacciola, S.O. First Report of Root Rot Caused by Phytophthora bilorbang on Olea europaea in Italy. Plants 2020, 9, 826. [Google Scholar] [CrossRef]
- Zayani, I.; Ammari, M.; Allal, L.B.; Bouhafa, K. Agroforestry Olive Orchards for Soil Organic Carbon Storage: Case of Saiss, Morocco. Heliyon 2023, 9, e22910. [Google Scholar] [CrossRef]
- Bekkaoui, F.; Sikaoui, L.; Bouizgaren, A.; El Antari, A.; El Bakkali, A.; Ouguas, Y.; Zaher, H.; Hmida, A.A. Current State of INRA Research on Olive Trees in Morocco. African Mediterr. Agric. J.-Al Awamia 2024, 1–20. [Google Scholar] [CrossRef]
- Pinca, V.; Valle, S.; De Muro, P.; Savastano, S.; Severini, S. Assessing the Economic, Social and Environmental Potential of Wild and Domesticated Olive Growing Options in a Far Western District of Nepal. Agric. Syst. 2024, 214, 103841. [Google Scholar] [CrossRef]
- Chliyeh, M.; Selmaoui, K.; Touhami, A.O.; Abdelkarim, F. Survey of the Fungal Species Associated to Olive-Tree (Olea europaea L.). Int. J. Recent Biotechnol. 2014, 2, 15–32. [Google Scholar]
- Serrano, A.; Rodríguez-Jurado, D.; Ramírez-Tejero, J.A.; Luque, F.; López-Escudero, F.J.; Belaj, A.; Román, B.; León, L. Response to Verticillium dahliae Infection in a Genetically Diverse Set of Olive Cultivars. Sci. Hortic. 2023, 316, 112008. [Google Scholar] [CrossRef]
- Habbadi, K.; Maafa, I.; Benbouazza, A.; Aoujil, F.; Choukri, H.; El Houssaini, S.E.I.; El Bakkali, A. Differential Response of Olive Cultivars to Leaf Spot Disease (Fusicladium oleagineum) under Climate Warming Conditions in Morocco. Horticulturae 2023, 9, 589. [Google Scholar] [CrossRef]
- Scibetta, S.; Agosteo, G.E.; Abdelfattah, A.; Li Destri Nicosia, M.G.; Cacciola, S.O.; Schena, L. Development and Application of a Quantitative PCR Detection Method to Quantify Venturia oleaginea in Asymptomatic Olive (Olea europaea) Leaves. Phytopathology 2020, 110, 547–555. [Google Scholar] [CrossRef]
- Ferronato, B.; Ingold, A.; Moreira, V.; Bentancur, O.; Alaniz, S.; Mondino, P. Detection and Quantification of Colletotrichum Survival on Olive Tree (Olea europaea L.). Eur. J. Plant Pathol. 2023, 167, 77–87. [Google Scholar] [CrossRef]
- Cacciola, S.O.; Faedda, R.; Pane, A.; Scarito, G. Root and Crown Rot of Olive Trees Caused by Phytophtora spp. In Olive Diseases and Disorders; Transworld Research Network: Trivandrum, India, 2015; pp. 305–327. ISBN 978--81-7895-539-1. [Google Scholar]
- Bodah, E.T. Root Rot Diseases in Plants: A Review of Common Causal Agents and Management Strategies. Agri Res Tech Open Access J 2017, 5, 555661. [Google Scholar]
- Linaldeddu, B.T.; Rossetto, G.; Maddau, L.; Vatrano, T.; Bregant, C. Diversity and Pathogenicity of Botryosphaeriaceae and Phytophthora Species Associated with Emerging Olive Diseases in Italy. Agriculture 2023, 13, 1575. [Google Scholar] [CrossRef]
- Boiteux, J.J.; de Fernández, M.L.Á.; Espino, M.B.; Silva, M.F.; Pizzuolo, P.H.; Lucero, G.S. In Vitro and in Vivo Efficacy of Larrea Divaricata Extract for the Management of Phytophthora palmivora in Olive Trees. J. Fac. Agric. Sci. Natl. Univ. Cuyo 2023, 55, 97–107. [Google Scholar] [CrossRef]
- González, M.; Pérez-Sierra, A.; Serrano, M.S.; Sánchez, M.E. Two Phytophthora Species Causing Decline of Wild Olive (Olea europaea subsp. europaea var. sylvestris). Plant Pathol. 2017, 66, 941–948. [Google Scholar] [CrossRef]
- Teviotdale, B. Diseases of Olive. In Olive Production Manual; Ferguson, L., Sibbett, G., Martin, G., Eds.; UCANR Publications: Davis, CA, USA, 1994; pp. 107–109. [Google Scholar]
- Al-Khatib, M. Fungal Diseases of Olive Cuttings in the Rooting Stage in Jordan. Res. J. Biol. Sci. 2012, 7, 297–301. [Google Scholar] [CrossRef]
- Scanu, B.; Jung, T.; Masigol, H.; Linaldeddu, B.T.; Jung, M.H.; Brandano, A.; Mostowfizadeh-Ghalamfarsa, R.; Janoušek, J.; Riolo, M.; Cacciola, S.O. Phytophthora heterospora sp. nov., a New Pseudoconidia-Producing Sister Species of P. palmivora. J. Fungi 2021, 7, 870. [Google Scholar] [CrossRef] [PubMed]
- Legrifi, I.; Taoussi, M.; Al Figuigui, J.; Abderrahim, L.; Hussain, T.; Lahlali, R. Oomycetes Root Rot Caused by Pythium spp. and Phytophthora spp.: Host Range, Detection, and Management Strategies, Special Case of Olive Trees. Gesunde Pflanz. 2023, 76, 19–47. [Google Scholar] [CrossRef]
- Chliyeh, M.; Touhami, A.O.; Filali-maltouf, A.; El, C.; Moukhli, A.; Oukabli, A.; Benkirane, R.; Douira, A.; De Botanique, L.; Protection, D.; et al. Phytophthora palmivora: A New Pathogen of Olive Trees in Morocco. Atlas J. Biol. 2013, 2, 130–135. [Google Scholar] [CrossRef]
- Legrifi, I.; Al Figuigui, J.; Radouane, N.; Ezrari, S.; Belabess, Z.; Tahiri, A.; Amiri, S.; Lahlali, R. First Report of Pythium schmitthenneri on Olive Trees and in Morocco. Australas. Plant Dis. Notes 2022, 17, 3. [Google Scholar] [CrossRef]
- Drenth, A.; Sendall, B. Practical Guide to Detection and Identification of Phytophthora. Trop. Plant Prot. 2001, 1, 32–33. [Google Scholar]
- Erwin, D.C.; Ribeiro, O.K. Phytophthora Diseases Worldwide; APS Press: St. Paul, MN, USA, 1996. [Google Scholar]
- Abad, Z.G.; Burgess, T.I.; Bourret, T.; Bensch, K.; Cacciola, S.O.; Scanu, B.; Mathew, R.; Kasiborski, B.; Srivastava, S.; Kageyama, K. Phytophthora: Taxonomic and Phylogenetic Revision of the Genus. Stud. Mycol. 2023, 106, 259–348. [Google Scholar] [CrossRef]
- Doyle, J.; Doyle, J. Isolation of Plant DNA from Fresh Tissue. Focus 1990, 12, 13–15. [Google Scholar]
- White, T.J.; Bruns, T.; Lee, S.; Taylor, J. Amplification and Direct Sequencing of Fungal Ribosomal RNA Genes for Phylogenetics. In PCR Protocols: A Guide to Methods and Applications; Academic Press: Cambridge, MA, USA, 1990; Volume 18, pp. 315–322. [Google Scholar]
- Mahdikhani, M.; Matinfar, M.; Aghaalikhani, A. First Report of Phytophthora palmivora Causing Crown and Root Rot of Pistachio Trees in Northern Iran. J. Plant Pathol. 2018, 100, 583. [Google Scholar] [CrossRef]
- Jabiri, S.; Bahra, C.; Maclean, D.; Radouane, N.; Barka, E.A. Phytopythium vexans Associated with Apple and Pear Decline in the Saïss Plain of Morocco. Microorganisms 2021, 9, 1916. [Google Scholar] [CrossRef]
- Sánchez-Hernández, M.E.; Ruiz-Dávila, A.; Trapero-Casas, A. First Report of Phytophthora megasperma and Pythium irregulare As Olive Tree Root Pathogens. Plant Dis. 1997, 81, 1214–1216. [Google Scholar] [CrossRef] [PubMed]
- Lo Giudice, V.; Raudino, F.; Magnano di San Lio, R.; Cacciola, S.O.; Faedda, R.; Pane, A. First Report of a Decline and Wilt of Young Olive Trees Caused by Simultaneous Infections of Verticillium dahliae and Phytophthora palmivora in Sicily. Plant Dis. 2010, 94, 1372. [Google Scholar] [CrossRef] [PubMed]
- Agosteo, G.E.; Magnano di San Lio, G.; Cacciola, S.O. Root Rot of Young Olive Trees Caused by Phytophthora palmivora in Southern Italy. In Proceedings of the IV International Symposium on Olive Growing 586, Valenzano, Italy, 25–30 September 2000; pp. 709–712. [Google Scholar]
- Cacciola, S.O.; Agosteo, G.E.; Pane, A. First Report of Phytophthora palmivora as a Pathogen of Olive in Italy. Plant Dis. 2000, 84, 1153. [Google Scholar] [CrossRef] [PubMed]
- Cacciola, S.O.; Scarito, G.; Salamone, A.; Fodale, A.S.; Mulé, R.; Pirajno, G.; Sammarco, G. Phytophthora Species Associated with Root Rot of Olive in Sicily. Bull. OILB SROP 2007, 30, 251. [Google Scholar]
- Gharbi, Y.; Bouazizi, E.; Cheffi, M.; Amar, F. Ben Investigation of Soil-Borne Fungi, Causal Agents of Olive Trees Wilt and Dieback in Tunisia. Arch. Phytopathol. Plant Prot. 2020, 53, 828–843. [Google Scholar] [CrossRef]
- Lucero, G.; Vettraino, A.M.; Pizzuolo, P.; di Stefano, C.; Vannini, A. First Report of Phytophthora palmivora on Olive Trees in Argentina. Plant Pathol. 2007, 56, 728. [Google Scholar] [CrossRef]
- Spooner-Hart, R.; Hall, B.H.; Tesoriero, L. Diseases and Disorders of Olives in Australia. In Proceedings of the VI International Symposium on Olive Growing 949, Evora, Portugal, 9–13 September 2008; pp. 323–327. [Google Scholar]
- Chliyeh, M.; Selmaoui, K.; Abdelkarim, F.; Modafar, C. El Geographical Distribution of Phytophtora palmivora in Different Olive Growing Regions in Morocco. Int. J. plant, Anim. Environ. Sci. 2014, 4, 297–303. [Google Scholar]
- Bregant, C.; Mulas, A.A.; Rossetto, G.; Deidda, A.; Maddau, L.; Piras, G.; Linaldeddu, B.T. Phytophthora mediterranea sp. nov., a New Species Closely Related to Phytophthora Cinnamomi from Nursery Plants of Myrtus Communis in Italy. Forests 2021, 12, 682. [Google Scholar] [CrossRef]
- Tkaczyk, M.; Nowakowska, J.A.; Oszako, T. Phytophthora Species Isolated from Ash Stands in Białowieża Forest Nature Reserve. For. Pathol. 2016, 46, 660–662. [Google Scholar] [CrossRef]
- Linaldeddu, B.T.; Bregant, C.; Montecchio, L.; Favaron, F.; Sella, L. First Report of Phytophthora acerina, P. pini, and P. plurivora Causing Root Rot and Sudden Death of Olive Trees in Italy. Plant Dis. 2020, 104, 996. [Google Scholar] [CrossRef]
- Ruano-Rosa, D.; Schena, L.; Agosteo, G.E.; Magnano di San Lio, G.; Cacciola, S.O. Phytophthora oleae sp. Nov. Causing Fruit Rot of Olive in Southern Italy. Plant Pathol. 2018, 67, 1362–1373. [Google Scholar] [CrossRef]
- González, M.; Pérez-Sierra, A.; Sánchez, M.E. Phytophthora oleae, a New Root Pathogen of Wild Olives. Plant Pathol. 2019, 68, 901–907. [Google Scholar] [CrossRef]
- Deidda, A.; Satta, G.G.A.; Brandano, A.; Morittu, C.; Mureddu, D.; Scanu, B. Multiple Phytophthora Species Associated with Declining Wild Olive Trees in Sardinia, Italy. Plant Pathol. 2024, 74, 465–475. [Google Scholar] [CrossRef]
- Riolo, M.; Aloi, F.; La Spada, F.; Sciandrello, S.; Moricca, S.; Santilli, E.; Pane, A.; Cacciola, S.O. Diversity of Phytophthora Communities across Different Types of Mediterranean Vegetation in a Nature Reserve Area. Forests 2020, 11, 853. [Google Scholar] [CrossRef]
- Kurbetli, İ.; Karaca, G.; Aydoğdu, M.; Sülü, G. Phytophthora Species Causing Root and Collar Rot of Pomegranate in Turkey. Eur. J. Plant Pathol. 2020, 157, 485–496. [Google Scholar] [CrossRef]
- Cai, W.Y.; Tian, H.; Liu, J.R.; Fang, X.L.; Nan, Z.B. Phytophthora cactorum as a Pathogen Associated with Root Rot on Alfalfa (Medicago sativa) in China. Plant Dis. 2021, 105, 231. [Google Scholar] [CrossRef]
- Sanchez Hernàndez, M.E.; Davila, A.R.; De Algaba, A.P.; Lopez, M.A.B.; Casas, A.T. Occurrence and Etiology of Death of Young Olive Trees in Southern Spain. Eur. J. Plant Pathol. 1998, 104, 347–357. [Google Scholar] [CrossRef]
- Sánchez-hernández, E.; Muñoz-garcía, M.; Brasier, C.M.; Trapero-casas, A. Identity and Pathogenicity of Two Phytophthora Taxa Associated with a New Root Disease of Olive Trees. Plant Dis. 2001, 85, 411–416. [Google Scholar] [CrossRef]
- Cacciola, S.O.; Agosteo, G.E.; di San Lio, G.M. Collar and Root Rot of Olive Trees Caused by Phytophthora megasperma in Sicily. Plant Dis. 2001, 85, 96. [Google Scholar] [CrossRef]
- Sanei, S.J.; Razavi, S.E. Survey of Olive Fungal Disease in North of Iran. Annu. Res. Rev. Biol. 2012, 2, 27–36. [Google Scholar]
- Corcobado, T.; Cubera, E.; Pérez-Sierra, A.; Jung, T.; Solla, A. First Report of Phytophthora gonapodyides Involved in the Decline of Quercus Ilex in Xeric Conditions in Spain. New Dis. Reports 2010, 22, 588–2044. [Google Scholar] [CrossRef]
- Cleary, M.; Ghasemkhani, M.; Blomquist, M.; Witzell, J. First Report of Phytophthora gonapodyides Causing Stem Canker on European Beech (Fagus sylvatica) in Southern Sweden. Plant Dis. 2016, 100, 2174. [Google Scholar] [CrossRef]
- Riolo, M.; Aloi, F.; Conti Taguali, S.; Pane, A.; Franco, M.; Cacciola, S.O. Phytophthora× Cambivora as a Major Factor Inciting the Decline of European Beech in a Stand within the Southernmost Limit of Its Natural Range in Europe. J. Fungi 2022, 8, 973. [Google Scholar] [CrossRef] [PubMed]
- Latorre, B.A.; Rioja, M.E.; Wilcox, W.F. Phytophthora Species Associated with Crown and Root Rot of Apple in Chile. Plant Dis. 2001, 85, 603–606. [Google Scholar] [CrossRef]
- Burlakoti, R.R.; Sapkota, S.; Lubberts, M.; Lamour, K. First Report of Phytophthora gonapodyides Causing Root Rot on Raspberry in Canada. Plant Dis. 2023, 107, 2268. [Google Scholar] [CrossRef]
- Brasier, C.M.; Cooke, D.E.L.; Duncan, J.M.; Hansen, E.M. Multiple New Phenotypic Taxa from Trees and Riparian Ecosystems in Phytophthora gonapodyides–P. megasperma ITS Clade 6, Which Tend to Be High-Temperature Tolerant and Either Inbreeding or Sterile. Mycol. Res. 2003, 107, 277–290. [Google Scholar] [CrossRef]
- Moustafa, S.M.N.; Elkanzi, N.A.A. Effect of the Newly Synthesized Pyrazole, and Pyrazolo Pyrimidine Derivatives on Pythium aphanidermatum (Edson) Fitzp. Egypt. J. Chem. 2021, 64, 2857–2872. [Google Scholar] [CrossRef]
- Elshahawy, I.; Abouelnasr, H.M.; Lashin, S.M.; Darwesh, O.M. First Report of Pythium aphanidermatum Infecting Tomato in Egypt and Its Control Using Biogenic Silver Nanoparticles. J. Plant Prot. Res. 2018, 58, 137–151. [Google Scholar] [CrossRef]
- Koehler, A.M.; Lookabaugh, E.C.; Shew, B.B.; Shew, H.D. First Report of Pythium Root Rot of Stevia Caused by Pythium myriotylum, P. irregulare, and P. aphanidermatum in North Carolina. Plant Dis. 2017, 101, 1331. [Google Scholar] [CrossRef]
- Vincelli, P.C.; Lorbeer, J.W. Root Rot of Onion Caused by Pythium irregulare and Pythium coloratum. Mycopathologia 1990, 111, 67–72. [Google Scholar] [CrossRef]
- Chellemi, D.O.; Mitchell, D.J.; Kannwischer-Mitchell, M.E.; Rayside, P.A.; Rosskopf, E.N. Pythium spp. Associated with Bell Pepper Production in Florida. Plant Dis. 2000, 84, 1271–1274. [Google Scholar] [CrossRef] [PubMed][Green Version]
- Boughalleb-M’Hamdi, N.; Benfradj, N.; Mounira, S. Pythium Species Associated with Die-Back Apple Trees and Citrus Gummosis in Tunisia. In Pythium; CRC Press: Boca Raton, FL, USA, 2020; pp. 92–106. [Google Scholar]
- Ho, H.-H. The Genus Pythium in Taiwan, China (1)—A Synoptic Review. Front. Biol. China 2009, 4, 15–28. [Google Scholar] [CrossRef]
- Moein, S.; Mazzola, M.; Ntushelo, N.S.; McLeod, A. Apple Nursery Trees and Irrigation Water as Potential External Inoculum Sources of Apple Replant Disease in South Africa. Eur. J. Plant Pathol. 2019, 153, 1131–1147. [Google Scholar] [CrossRef]
- Yang, X.; Hong, C.X. Diversity and Populations of Phytophthora, Phytopythium and Pythium Species Recovered from Sediments in an Agricultural Run-off Sedimentation Reservoir. Plant Pathol. 2016, 65, 1118–1125. [Google Scholar] [CrossRef]
- Gent, M.N.P.; Elmer, W.H. Partial Saturation Ebb and Fl Ow Irrigation and Silicon to Suppress Pythium Root Rot of Poinsettia. Crop Prot. 2017, 101, 95–102. [Google Scholar] [CrossRef]
- Foroutan, A. Evaluation of Trichoderma Isolates for Biological Control of Wheat Fusarium Foot and Root Rot. Rom. Agric. Res. 2013, 30, 335–342. [Google Scholar]
- Legrifi, I.; Al Figuigui, J.; El Hamss, H.; Lazraq, A.; Belabess, Z.; Tahiri, A.; Amiri, S.; Barka, E.A.; Lahlali, R. Potential for Biological Control of Pythium schmitthenneri Root Rot Disease of Olive Trees (Olea europaea L.) by Antagonistic Bacteria. Microorganisms 2022, 10, 1635. [Google Scholar] [CrossRef]
- Legrifi, I.; Zhou, J.; Taoussi, M.; Radi, M.; Laasli, S.; Al, J.; Lazraq, A.; Chalot, M.; Lahlali, R. Genome Sequencing and Functional Analysis of Potential Trichoderma Species for Controlling Pythium schmitthenneri -Induced Root Rot in Olive Trees. Physiol. Mol. Plant Pathol. 2024, 134, 102473. [Google Scholar] [CrossRef]
- Legrifi, I.; Al, J.; Haitam, F.; Taoussi, M.; Radi, M.; Belabess, Z.; Lazraq, A.; Ait, E.; Rachid, B. Unlocking Olive Rhizobacteria: Harnessing Biocontrol Power to Combat Olive Root Rot and Promote Plant Growth. Int. Microbiol. 2025, 1, 1–19. [Google Scholar] [CrossRef]





| Code | Species | Origin | Accession Number | Sampling Year |
|---|---|---|---|---|
| BK3 | Phytophthora acerina | Berkane | PQ198696 | 2021 |
| MK-O14 | Phytophthora oleae | Meknes | PQ202240 | 2021 |
| ER-C7 | Phytophthora cactorum | Errachidia | PQ202267 | 2021 |
| MK-PP2 | Phytophthora palmivora | Meknes | PQ203303 | 2021 |
| F-PM1 | Phytophthora palmivora | Fes | PQ615098 | 2021 |
| ER-P9 | Phytophthora plurivora | Errachidia | PQ203317 | 2021 |
| ER-P10 | Phytophthora plurivora | Errachidia | PQ203383 | 2021 |
| BK-1 | Pythium irregulare | Berkane | PQ216304 | 2021 |
| MK-PH4 | Pythium schmitthenneri | Meknes | PQ615100 | 2021 |
| BM7 | Phytophthora acerina | Beni Mellal | PQ201093 | 2022 |
| BK-O6 | Phytophthora oleae | Berkane | PQ202136 | 2022 |
| BK-G1 | Phytophthora gonapodyides | Berkane | PQ202351 | 2022 |
| MK-P18 | Phytophthora palmivora | Meknes | PQ203306 | 2022 |
| BM11 | Phytophthora palmivora | Beni Mellal | PQ206311 | 2022 |
| BM-22 | Phytophthora palmivora | Beni Mellal | PQ614906 | 2022 |
| KH-1 | Phytophthora plurivora | Khenifra | PQ216019 | 2022 |
| KH-2 | Phytophthora megasperma | Khenifra | PQ216286 | 2022 |
| MK-A01 | Pythium aphanidermatum | Meknes | PQ203392 | 2022 |
| BM-23 | Pythium aphanidermatum | Beni Mellal | PQ203459 | 2022 |
| F-PH3 | Pythium schmitthenneri | Fes | PQ611592 | 2022 |
| F-PH5 | Pythium schmitthenneri | Fes | PQ611756 | 2022 |
| Species | Isolate | Disease Severity (%) | Re-Isolation (%) |
|---|---|---|---|
| Phytophthora palmivora | BM11 | 92 c,d | 100 |
| Phytophthora plurivora | ER-P10 | 92 c,d | 100 |
| Phytophthora acerina | BK3 | 75 b,c | 100 |
| Phytophthora oleae | MK-O14 | 67 b,c | 100 |
| Phytophthora cactorum | ER-C7 | 50 b | 100 |
| Phytophthora gonapodyides | BK-G1 | 50 b | 100 |
| Phytophthora megasperma | KH-2 | 58 b | 100 |
| Pythium schmitthenneri | F-PH3 | 100 d | 100 |
| Pythium aphanidermatum | BM-23 | 58 b | 100 |
| Pythium irregulare | BK-1 | 50 b | 100 |
| Uninoculated control | _ | 0 a | _ |
Disclaimer/Publisher’s Note: The statements, opinions and data contained in all publications are solely those of the individual author(s) and contributor(s) and not of MDPI and/or the editor(s). MDPI and/or the editor(s) disclaim responsibility for any injury to people or property resulting from any ideas, methods, instructions or products referred to in the content. |
© 2025 by the authors. Licensee MDPI, Basel, Switzerland. This article is an open access article distributed under the terms and conditions of the Creative Commons Attribution (CC BY) license (https://creativecommons.org/licenses/by/4.0/).
Share and Cite
Legrifi, I.; Lazraq, A.; Al Figuigui, J.; Belabess, Z.; El Jarroudi, M.; Lahlali, R. Characterization of Phytophthora and Pythium Species Associated with Root Rot of Olive Trees in Morocco. Agriculture 2025, 15, 435. https://doi.org/10.3390/agriculture15040435
Legrifi I, Lazraq A, Al Figuigui J, Belabess Z, El Jarroudi M, Lahlali R. Characterization of Phytophthora and Pythium Species Associated with Root Rot of Olive Trees in Morocco. Agriculture. 2025; 15(4):435. https://doi.org/10.3390/agriculture15040435
Chicago/Turabian StyleLegrifi, Ikram, Abderrahim Lazraq, Jamila Al Figuigui, Zineb Belabess, Moussa El Jarroudi, and Rachid Lahlali. 2025. "Characterization of Phytophthora and Pythium Species Associated with Root Rot of Olive Trees in Morocco" Agriculture 15, no. 4: 435. https://doi.org/10.3390/agriculture15040435
APA StyleLegrifi, I., Lazraq, A., Al Figuigui, J., Belabess, Z., El Jarroudi, M., & Lahlali, R. (2025). Characterization of Phytophthora and Pythium Species Associated with Root Rot of Olive Trees in Morocco. Agriculture, 15(4), 435. https://doi.org/10.3390/agriculture15040435

