A Review on the Chassis Configurations and Key Technologies of Agricultural Robots
Abstract
1. Introduction
1.1. Research Background and Significance
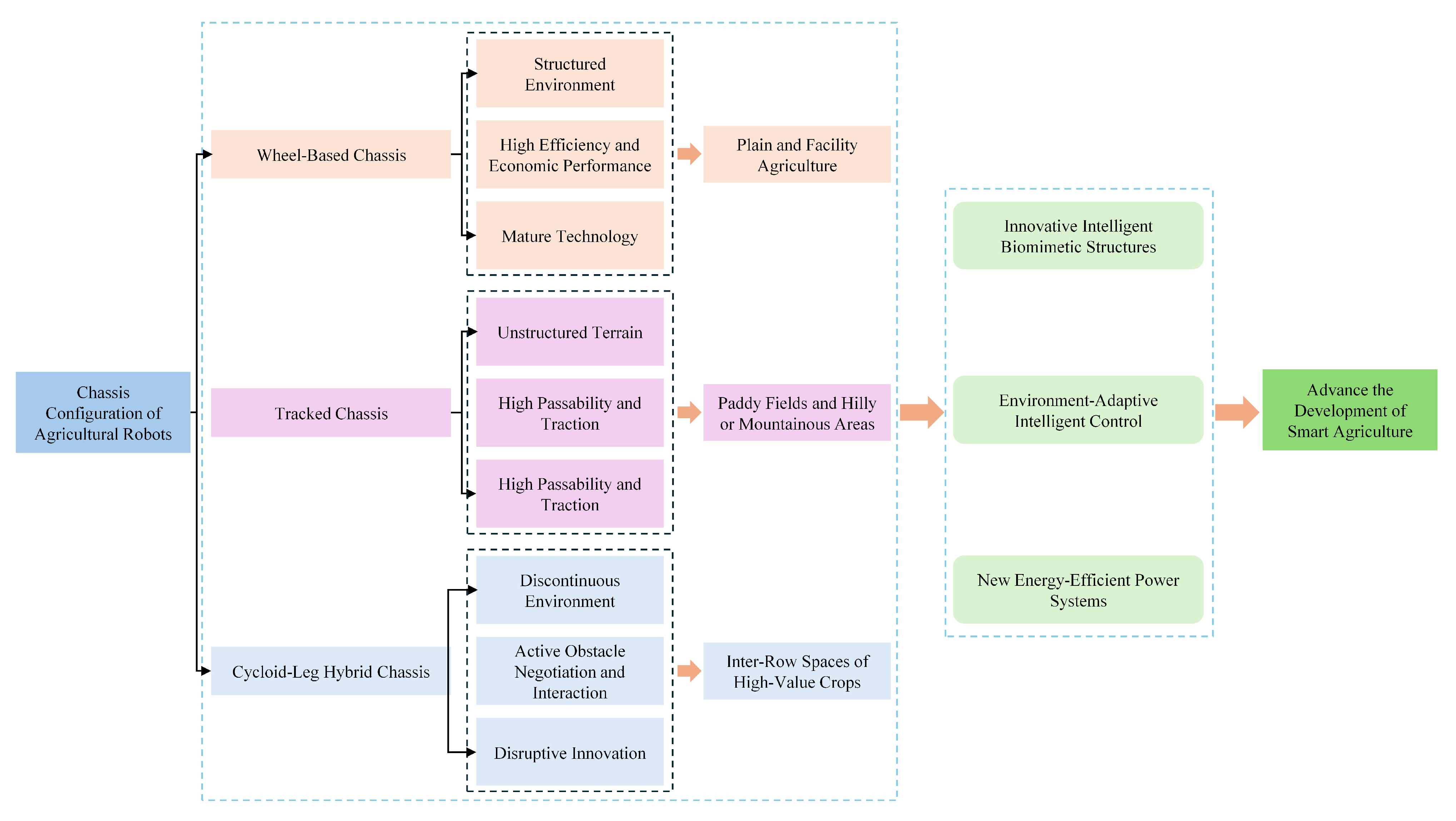
1.2. Classification Framework for Chassis Configurations
1.3. Review Objectives and Structure
2. Wheeled Chassis: Foundation for High-Efficiency Operation
2.1. Technical Principles and Structural Characteristics
2.1.1. Comparative Analysis of Steering Mechanisms and Terrain Adaptability
2.1.2. Trade-Off Between Traction Characteristics and Field Performance of Drive Configurations
2.2. Breakthroughs in Innovative Design
2.3. Application Scenarios and Limitations
2.4. Review of Technological Paradigms
3. Tracked Chassis: A Solution for Unstructured Terrains
3.1. Technical Evolution Path
3.2. Key Performance Breakthroughs
3.3. Application Scenarios and Limitations
3.4. Review of Technological Paradigms
4. Wheel-Legged Hybrid Chassis: Integration of Mobility and Obstacle-Crossing Capability
4.1. Bionic Configuration Design and Motion Generation
4.2. Drive Control, Perception, and Decision-Making Technologies
4.3. Scene Applicability Analysis
- (1)
- Greenhouse Operations: Within densely planted greenhouses, it enables non-damaging traversal through active obstacle-crossing capability and precise pose control, thereby preventing damage to seedlings and foliage.
- (2)
- Open-Field Ridge Tillage: It ensures accurate and continuous operations such as pesticide application and harvesting by maintaining stable furrow crossing via real-time body attitude adjustment.
- (3)
- Hilly Orchards: On sloped terrain, it maintains operational stability through multi-legged support and optimized power distribution, effectively navigating obstacles such as weeds and fallen branches.
- (4)
- Seedbed Nursery Management: It can retract its wheel-legs to navigate narrow passages and extend them to enhance ground support, enabling efficient execution of nursery management tasks.
4.4. Review of Technological Paradigms
5. Technical Challenges and Future Trends
5.1. Current Limitations
5.1.1. Mismatch Between Contact Mechanics Models and Soil Rheological Properties
5.1.2. The “Dimensionality Explosion” Problem in Real-Time Control of Multi-DOF Mechanisms
5.1.3. Constraints Among Lightweighting, Stiffness, and Durability
5.2. Breakthrough Directions and Development Trends
5.2.1. Fundamental Theoretical Breakthroughs
5.2.2. Technological Pathway Innovation
5.2.3. System-Level Optimization
5.2.4. Technology Fusion
6. Conclusions
6.1. Research Summary and Key Findings
6.2. Technology Selection and Application Recommendations
6.3. Future Research Directions
Author Contributions
Funding
Data Availability Statement
Conflicts of Interest
References
- Ding, R.; Qi, X.; Chen, X.; Mei, Y.; Li, A. The Current Development Status of Agricultural Machinery Chassis in Hilly and Mountainous Regions. Appl. Sci. 2025, 15, 7505. [Google Scholar] [CrossRef]
- Jiang, Y.; Wang, R.; Ding, R.; Sun, Z.; Jiang, Y.; Liu, W. Research Review of Agricultural Machinery Power Chassis in Hilly and Mountainous Areas. Agriculture 2025, 15, 1158. [Google Scholar] [CrossRef]
- Jiang, L.; Xu, B.; Husnain, N.; Wang, Q. Overview of Agricultural Machinery Automation Technology for Sustainable Agriculture. Agronomy 2025, 15, 1471. [Google Scholar] [CrossRef]
- Jin, Y.; Liu, J.; Xu, Z.; Yuan, S.; Li, P.; Wang, J. Development Status and Trend of Agricultural Robot Technology. Int. J. Agric. Biol. Eng. 2021, 14, 1–19. [Google Scholar] [CrossRef]
- Liu, W.; Zhou, J.; Zhang, T.; Zhang, P.; Yao, M.; Li, J.; Sun, Z.; Ma, G.; Chen, X.; Hu, J. Key Technologies in Intelligent Seeding Machinery for Cereals: Recent Advances and Future Perspectives. Agriculture 2025, 15, 8. [Google Scholar] [CrossRef]
- Zhu, S.; Wang, B.; Pan, S.; Ye, Y.; Wang, E.; Mao, H. Task Allocation of Multi-Machine Collaborative Operation for Agricultural Machinery Based on the Improved Fireworks Algorithm. Agronomy 2024, 14, 710. [Google Scholar] [CrossRef]
- Li, H.; Chen, L.; Zhang, Z. A Study on the Utilization Rate and Influencing Factors of Small Agricultural Machinery: Evidence from 10 Hilly and Mountainous Provinces in China. Agriculture 2023, 13, 51. [Google Scholar] [CrossRef]
- Wang, B.; Du, X.; Wang, Y.; Mao, H. Multi-Machine Collaboration Realization Conditions and Precise and Efficient Production Mode of Intelligent Agricultural Machinery. Int. J. Agric. Biol. Eng. 2024, 17, 27–36. [Google Scholar] [CrossRef]
- Sun, J.; Liu, Z.; Yang, F.; Sun, Q.; Liu, Q.; Luo, P. Research Review of Agricultural Equipment and Slope Operation Key Technologies in Hilly and Mountains Region. Nongye Jixie Xuebao/Trans. Chin. Soc. Agric. Mach. 2023, 54, 1–18. [Google Scholar] [CrossRef]
- Wang, W.; Chen, L.; Yang, Y.; Liu, L. Development and Prospect of Agricultural Machinery Chassis Technology. Trans. Chin. Soc. Agric. Mach. 2021, 52, 1–15. [Google Scholar] [CrossRef]
- Wang, B.; Zhu, J.; Chai, X.; Liu, B.; Zhang, G.; Yao, W. Research Status and Development Trend of Key Technology of Agricultural Machinery Chassis in Hilly and Mountainous Areas. Comput. Electron. Agric. 2024, 226, 109447. [Google Scholar] [CrossRef]
- Cui, B.; Cui, X.; Wei, X.; Zhu, Y.; Ma, Z.; Zhao, Y.; Liu, Y. Design and Testing of a Tractor Automatic Navigation System Based on Dynamic Path Search and a Fuzzy Stanley Model. Agriculture 2024, 14, 2136. [Google Scholar] [CrossRef]
- Yang, S.; Zhai, C.; Gao, Y.; Dou, H.; Zhao, X.; He, Y.; Wang, X. Planting Uniformity Performance of Motor-Driven Maize Precision Seeding Systems. Int. J. Agric. Biol. Eng. 2022, 15, 101–108. [Google Scholar] [CrossRef]
- Han, L.; Mao, H.; Hu, J.; Kumi, F. Development of a Riding-Type Fully Automatic Transplanter for Vegetable Plug Seedlings. Span. J. Agric. Res. 2019, 17, e0205. [Google Scholar] [CrossRef]
- Yu, Y.; Wang, G.; Tang, Z.; Cao, Y.; Zhao, Y. Structural Form and Field Operation Effect of Crawler Type Broccoli Harvester. Eng. Agric. 2023, 43, e20230132. [Google Scholar] [CrossRef]
- Ren, X.; Liu, H.; Qin, Y.; Han, L.; Nie, S.; Xie, J. Trajectory Optimization and Stability Control for a Novel Unmanned Intelligent Wheel-Legged Vehicles on Unstructured Terrains. Robot. Auton. Syst. 2024, 182, 104818. [Google Scholar] [CrossRef]
- Liu, J.; Xia, C.; Jiang, D.; Sun, Y. Development and Testing of the Power Transmission System of a Crawler Electric Tractor for Greenhouses. Appl. Eng. Agric. 2020, 36, 797–805. [Google Scholar] [CrossRef]
- Tang, Z.; Wang, H.; Liu, S.; Lu, D.; Tang, Y. Development of Structure and Control System of Self-Propelled Small Green Vegetables Combine Harvester. J. Agric. Sci. Technol. 2023, 25, 1045–1058. [Google Scholar] [CrossRef]
- Guan, Z.; Li, H.; Jiang, T.; Xing, L.; Zhang, M.; Jiang, D.; Jin, M. Effect of Rubber-Tracked Chassis Roller on Soil Surface Vertical Stress Distribution Based on Finite Element Method. J. Terramech. 2025, 120, 101080. [Google Scholar] [CrossRef]
- Chen, S.; Zhou, Y.; Tang, Z.; Lu, S. Modal Vibration Response of Rice Combine Harvester Frame under Multi-Source Excitation. Biosyst. Eng. 2020, 194, 177–195. [Google Scholar] [CrossRef]
- Chen, J.; Ning, X.; Li, Y.; Yang, G.; Wu, P.; Chen, S. A Fuzzy Control Strategy for the Forward Speed of a Combine Harvester Based on Kdd. Appl. Eng. Agric. 2017, 33, 15–22. [Google Scholar] [CrossRef]
- Tang, Z.; Li, Y.; Zhou, Y.; Zhang, H. Inertial Vibration Characteristics of Track Chassis Caused by Reciprocating Motion of Crank Slider. Shock Vib. 2019, 2019, 4378138. [Google Scholar] [CrossRef]
- Li, Y.; Liu, Y.; Ji, K.; Zhu, R. A Fault Diagnosis Method for a Differential Inverse Gearbox of a Crawler Combine Harvester Based on Order Analysis. Agriculture 2022, 12, 1300. [Google Scholar] [CrossRef]
- Hu, J.; Pan, J.; Dai, B.; Chai, X.; Sun, Y.; Xu, L. Development of an Attitude Adjustment Crawler Chassis for Combine Harvester and Experiment of Adaptive Leveling System. Agronomy 2022, 12, 717. [Google Scholar] [CrossRef]
- Zhang, R.; Pang, H.; Ji, Q.; Li, G.; Dong, W.; Wen, L.; Li, J. Structure Design and Traction Trafficability Analysis of Multi-Posture Wheel-Legs Bionic Walking Wheels for Sand Terrain. J. Terramech. 2020, 91, 31–43. [Google Scholar] [CrossRef]
- Xu, K.; Lu, Y.; Shi, L.; Li, J.; Wang, S.; Lei, T. Whole-Body Stability Control with High Contact Redundancy for Wheel-Legged Hexapod Robot Driving over Rough Terrain. Mech. Mach. Theory 2023, 181, 105199. [Google Scholar] [CrossRef]
- Wang, K.; Hou, J.; Zhou, S.; Wei, D.; Xu, W.; Wang, Y.; Chai, H.; Chen, L.; Zhu, Q.; Gao, L.; et al. Wheeled-Legged Robots for Multi-Terrain Locomotion in Plateau Environments. Biomim. Intell. Robot. 2025, 5, 100256. [Google Scholar] [CrossRef]
- Zheng, S.; Zhao, X.; Fu, H.; Tan, H.; Zhai, C.; Chen, L. Design and Experimental Evaluation of a Smart Intra-Row Weed Control System for Open-Field Cabbage. Agronomy 2025, 15, 112. [Google Scholar] [CrossRef]
- Yang, H.; Sun, Y.; Xia, C.; Zhang, H. Research on Energy Management Strategy of Fuel Cell Electric Tractor Based on Multi-Algorithm Fusion and Optimization. Energies 2022, 15, 6389. [Google Scholar] [CrossRef]
- Zhu, Z.; Chai, X.; Xu, L.; Quan, L.; Yuan, C.; Tian, S. Design and Performance of a Distributed Electric Drive System for a Series Hybrid Electric Combine Harvester. Biosyst. Eng. 2023, 236, 160–174. [Google Scholar] [CrossRef]
- Wang, L.; Zhu, J.; Liu, F.; He, Z.; Lai, Q.; Zhu, Z.; Song, Z.; Li, Z. Algorithm and Scale Experiment of Gyro-Based Tractor Rollover Control towards Hilly Farmland Application. Comput. Electron. Agric. 2024, 220, 108925. [Google Scholar] [CrossRef]
- Sun, J.; Wang, Z.; Ding, S.; Xia, J.; Xing, G. Adaptive Disturbance Observer-Based Fixed Time Nonsingular Terminal Sliding Mode Control for Path-Tracking of Unmanned Agricultural Tractors. Biosyst. Eng. 2024, 246, 96–109. [Google Scholar] [CrossRef]
- Wang, L.; Liu, F.; Song, Z.; Ni, Y.; He, Z.; Zhai, Z.; Zhu, Z.; Zhou, Q.; Song, Z.; Li, Z. Advances in Tractor Rollover and Stability Control: Implications for off-Road Driving Safety. Comput. Electron. Agric. 2024, 226, 109483. [Google Scholar] [CrossRef]
- Yu, Y.; Hao, S.; Guo, S.; Tang, Z.; Chen, S. Motor Torque Distribution Strategy for Different Tillage Modes of Agricultural Electric Tractors. Agriculture 2022, 12, 1373. [Google Scholar] [CrossRef]
- Han, J.; Wang, F. Design and Testing of a Small Orchard Tractor Driven by a Power Battery. Eng. Agric. 2023, 43, e20220195. [Google Scholar] [CrossRef]
- Liu, H.; Yan, S.; Shen, Y.; Li, C.; Zhang, Y.; Hussain, F. Model Predictive Control System Based on Direct Yaw Moment Control for 4WID Self-Steering Agriculture Vehicle. Int. J. Agric. Biol. Eng. 2021, 14, 175–181. [Google Scholar] [CrossRef]
- Li, B.; Zhu, H.; Fang, L.; Zhu, Y.; Fang, S.; Li, F.; Xia, C. Optimum Design of a Tractor Steering Trapezoid Based on a Hybrid Genetic Algorithm. IEEE Access 2024, 12, 87767–87775. [Google Scholar] [CrossRef]
- An, G.; Zhong, Z.; Yang, S.; Yang, L.; Jin, C.; Du, J.; Yin, X. EASS: An Automatic Steering System for Agricultural Wheeled Vehicles Using Fuzzy Control. Comput. Electron. Agric. 2024, 217, 108544. [Google Scholar] [CrossRef]
- Zhou, Y.; Chung, K. Path Tracking Control of a Tractor-Trailer Wheeled Robot Kinematics with a Passive Steering Angle. Appl. Math. Model. 2022, 109, 341–357. [Google Scholar] [CrossRef]
- An, Y.; Wang, L.; Deng, X.; Chen, H.; Lu, Z.; Wang, T. Research on Differential Steering Dynamics Control of Four-Wheel Independent Drive Electric Tractor. Agriculture 2023, 13, 1758. [Google Scholar] [CrossRef]
- Liu, Z.; Chen, Y.; Xu, Z.; Li, X.; Zhou, Z. Four-wheel differential steering AGV navigation control system based on double variable limiters PID algorithm. Trans. Chin. Soc. Agric. Eng. 2025, 41, 27–37. [Google Scholar] [CrossRef]
- Zhu, J.; Feng, T.; Kang, S.; Chen, D.; Ni, X.; Wang, L. Design and Simulation of Steering Control Strategy for Four-Wheel Steering Hillside Tractor. Agriculture 2024, 14, 2238. [Google Scholar] [CrossRef]
- Raikwar, S.; Fehrmann, J.; Herlitzius, T. Navigation and Control Development for a Four-Wheel-Steered Mobile Orchard Robot Using Model-Based Design. Comput. Electron. Agric. 2022, 202, 107410. [Google Scholar] [CrossRef]
- Zhang, Y.; Shen, Y.; Liu, H.; He, S.; Khan, Z. A Composite Sliding Mode Controller with Extended Disturbance Observer for 4WSS Agricultural Robots in Unstructured Farmlands. Comput. Electron. Agric. 2025, 232, 110069. [Google Scholar] [CrossRef]
- Qin, J.; Zhu, Z.; Ji, H.; Zhu, Z.; Li, Z.; Du, Y.; Song, Z.; Mao, E. Simulation of Active Steering Control for the Prevention of Tractor Dynamic Rollover on Random Road Surfaces. Biosyst. Eng. 2019, 185, 135–149. [Google Scholar] [CrossRef]
- He, Z.; Song, Z.; Wang, L.; Zhou, X.; Gao, J.; Wang, K.; Yang, M.; Li, Z. Fasting the Stabilization Response for Prevention of Tractor Rollover Using Active Steering: Controller Parameter Optimization and Real-Vehicle Dynamic Tests. Comput. Electron. Agric. 2023, 204, 107525. [Google Scholar] [CrossRef]
- Song, Z.; Wang, L.; Liu, Y.; Wang, K.; He, Z.; Zhu, Z.; Qin, J.; Li, Z. Actively Steering a Wheeled Tractor against Potential Rollover Using a Sliding-Mode Control Algorithm: Scaled Physical Test. Biosyst. Eng. 2022, 213, 13–29. [Google Scholar] [CrossRef]
- Qin, J.; Wu, A.; Song, Z.; He, Z.; Suh, C.S.; Zhu, Z.; Li, Z. Recovering Tractor Stability from an Intensive Rollover with a Momentum Flywheel and Active Steering: System Formulation and Scale-Model Verification. Comput. Electron. Agric. 2021, 190, 106458. [Google Scholar] [CrossRef]
- Luo, Z.; Xie, B.; Chen, Z.; Zhang, S.; Zhao, Z.; Zheng, B.; Wen, C.; Song, Z. Learning-Based Double Layer Control Method of Yaw Stability Simulation Research for Rear Wheel Independent Drive Electric Tractor Plowing Operation. Comput. Electron. Agric. 2024, 221, 108985. [Google Scholar] [CrossRef]
- Zhang, S.; Wen, C.; Ren, W.; Luo, Z.; Xie, B.; Zhu, Z.; Chen, Z. A Joint Control Method Considering Travel Speed and Slip for Reducing Energy Consumption of Rear Wheel Independent Drive Electric Tractor in Ploughing. Energy 2023, 263, 126008. [Google Scholar] [CrossRef]
- Luo, Z.; Xie, B.; Tong, Y.; Zhao, Z.; Zheng, B.; Chen, Z.; Wen, C. Energy-Saving Drive Control Strategy for Electric Tractors Based on Terrain Parameter Identification. Appl. Energy 2024, 376, 124230. [Google Scholar] [CrossRef]
- Ashok Kumar, A.; Tewari, V.K.; Nare, B.; Chetan, C.R.; Srivastava, P.; Prakash Kumar, S. Embedded Digital Drive Wheel Torque Indicator for Agricultural 2WD Tractors. Comput. Electron. Agric. 2017, 139, 91–102. [Google Scholar] [CrossRef]
- Li, X.; Xu, L.; Liu, M.; Yan, X.; Zhang, M. Research on Torque Cooperative Control of Distributed Drive System for Fuel Cell Electric Tractor. Comput. Electron. Agric. 2024, 219, 108811. [Google Scholar] [CrossRef]
- Qiu, Q.; Fan, Z.; Meng, Z.; Zhang, Q.; Cong, Y.; Li, B.; Wang, N.; Zhao, C. Extended Ackerman Steering Principle for the Coordinated Movement Control of a Four Wheel Drive Agricultural Mobile Robot. Comput. Electron. Agric. 2018, 152, 40–50. [Google Scholar] [CrossRef]
- Janulevičius, A.; Damanauskas, V. How to Select Air Pressures in the Tires of MFWD (Mechanical Front-Wheel Drive) Tractor to Minimize Fuel Consumption for the Case of Reasonable Wheel Slip. Energy 2015, 90, 691–700. [Google Scholar] [CrossRef]
- Janulevičius, A.; Damanauskas, V.; Pupinis, G. Effect of Variations in Front Wheels Driving Lead on Performance of a Farm Tractor with Mechanical Front-Wheel-Drive. J. Terramech. 2018, 77, 23–30. [Google Scholar] [CrossRef]
- Shafaei, S.M.; Loghavi, M.; Kamgar, S. Benchmark of an Intelligent Fuzzy Calculator for Admissible Estimation of Drawbar Pull Supplied by Mechanical Front Wheel Drive Tractor. Artif. Intell. Agric. 2020, 4, 209–218. [Google Scholar] [CrossRef]
- Gao, Q.; Gao, F.; Tian, L.; Li, L.; Ding, N.; Xu, G.; Jiang, D. Design and Development of a Variable Ground Clearance, Variable Wheel Track Self-Leveling Hillside Vehicle Power Chassis (V2-HVPC). J. Terramech. 2014, 56, 77–90. [Google Scholar] [CrossRef]
- Lu, K.; Han, Z.; Zhu, L.; Feng, X.; Chen, X.; Wang, R. Design and Experiment of Robot Chassis for Information Acquisition with Variable Wheelbase Omnidirectional Movement. Trans. Chin. Soc. Agric. Mach. 2025, 56, 27–38. [Google Scholar] [CrossRef]
- Su, M.; Zhou, D.; Yun, Y.; Ding, B.; Xia, P.; Yao, X.; Ni, J.; Zhu, Y.; Cao, W. Design and Implementation of a High-Throughput Field Phenotyping Robot for Acquiring Multisensor Data in Wheat. Plant Phenomics 2025, 7, 100014. [Google Scholar] [CrossRef]
- Su, M.; Yun, Y.; Yao, X.; Zhu, Y.; Cao, W.; Zhou, D. Design and Experiment of Wheel-crawler Switching Chassis for Crop Phenotyping Information Perception Robot. Trans. Chin. Soc. Agric. Mach. 2025, 56, 39–48. [Google Scholar] [CrossRef]
- Yang, F.; Du, Y.; Wen, C.; Li, Z.; Mao, E.; Zhu, Z. Optimization Design of the Hydro-Pneumatic Suspension System for High clearance Self-Propelled Sprayer Using Improved MOPSO Algorithm. Int. J. Agric. Biol. Eng. 2024, 17, 109–122. [Google Scholar] [CrossRef]
- Zhou, L.; Hu, C.; Chen, Y.; Guo, P.; Liu, J.; Chen, Y.; Cao, J. Research on a Chassis Stability Control Method for High-Ground-Clearance Self-Propelled Electric Sprayers. Appl. Sci. 2024, 14, 7734. [Google Scholar] [CrossRef]
- Massarotti, G.P.; Filippini, G.; Alviach, G.R.; Gamez-Montero, P.J.; Macia, E.C. A New Dual Steering System in a Compact Tractor. Actuators 2025, 14, 35. [Google Scholar] [CrossRef]
- Bayano-Tejero, S.; Sarri, D.; Sola-Guirado, R.R. Design and Field Validation of a Dual-Axle Steering System for Autonomous Tractors. Comput. Electron. Agric. 2025, 231, 110000. [Google Scholar] [CrossRef]
- Wang, Q.; He, J.; Lu, C.; Wang, C.; Yang, H.; Li, H.; Tan, L. Design and experiment of the maize sowing robot chassis with front and rear dual drive and dual steering. Trans. Chin. Soc. Agric. Eng. 2025, 41, 10–20. [Google Scholar] [CrossRef]
- Chen, M.; Xu, G.; Wei, Y.; Zhang, Y.; Diao, P.; Pang, H. Design and Experiment Analysis of the Small Maize Harvester with Attitude Adjustment in the Hilly and Mountainous Areas of China. Int. J. Agric. Biol. Eng. 2024, 17, 118–127. [Google Scholar] [CrossRef]
- Zhao, X.; Yang, J.; Zhong, Y.; Zhang, C.; Gao, Y. Study on Chassis Leveling Control of a Three-Wheeled Agricultural Robot. Agronomy 2024, 14, 1765. [Google Scholar] [CrossRef]
- Chen, Y.; Chen, L.; Wang, R.; Xu, X.; Shen, Y.; Liu, Y. Modeling and Test on Height Adjustment System of Electrically-Controlled Air Suspension for Agricultural Vehicles. Int. J. Agric. Biol. Eng. 2016, 9, 40–47. [Google Scholar] [CrossRef]
- Peng, H.; Ma, W.; Wang, Z.; Yuan, Z. Leveling Control of Hillside Tractor Body Based on Fuzzy Sliding Mode Variable Structure. Appl. Sci. 2023, 13, 6066. [Google Scholar] [CrossRef]
- Lu, E.; Ma, Z.; Li, Y.; Xu, L.; Tang, Z. Adaptive Backstepping Control of Tracked Robot Running Trajectory Based on Real-Time Slip Parameter Estimation. Int. J. Agric. Biol. Eng. 2020, 13, 178–187. [Google Scholar] [CrossRef]
- Ding, R.; Qi, X.; Chen, X.; Mei, Y.; Li, A.; Wang, R.; Guo, Z. Research on the Design of an Omnidirectional Leveling System and Adaptive Sliding Mode Control for Tracked Agricultural Chassis in Hilly and Mountainous Terrain. Agriculture 2025, 15, 1920. [Google Scholar] [CrossRef]
- Chai, X.; Hu, J.; Ma, T.; Liu, P.; Shi, M.; Zhu, L.; Zhang, M.; Xu, L. Construction and Characteristic Analysis of Dynamic Stress Coupling Simulation Models for the Attitude-Adjustable Chassis of a Combine Harvester. Agronomy 2024, 14, 1874. [Google Scholar] [CrossRef]
- Kormanek, M.; Dvorak, J. Ground Pressure Changes Caused by MHT 8002HV Crawler Harvester Chassis. Croat. J. For. Eng. 2021, 42, 201–211. [Google Scholar] [CrossRef]
- Jing, T.; Tang, Z.; Ding, Z.; Liang, Y.; Fang, M.; Wang, T. Paddy Soil Compaction Effect Undergoing Multi-Dimensional Dynamic Load of Combine Harvester Crawler. Agriculture 2024, 14, 202. [Google Scholar] [CrossRef]
- Liu, S.; Tang, Z.; Shen, C.; Wang, T.; Liang, Y. Effect of Rice Stubble on Soil Compaction Properties of a Crawler Undergoing Combine Harvester Harvesting. Eng. Agric. 2023, 43, e20230057. [Google Scholar] [CrossRef]
- Wang, F.; Feng, Y.; Wang, D.; Zhang, Z.; Yin, G.; Shen, C.; Liang, J.; Lu, Y.; Jiang, S.; Li, Z.; et al. Turning Mechanism and Performance Testing of Crawler Chassis for Panax notoginseng Harvester. Trans. Chin. Soc. Agric. Mach. 2025, 56, 692–703. [Google Scholar] [CrossRef]
- Tang, Z.; Ren, H.; Li, X.; Liu, X.; Zhang, B. Structure Design and Bearing Capacity Analysis for Crawler Chassis of Rice Combine Harvester. Complexity 2020, 2020, 7610767. [Google Scholar] [CrossRef]
- He, J.; Wu, D.; Ma, J.; Wang, H.; Yang, Y. The Influence Law of Grouser Shape on Soil Slide Sinkage When Tracked Vehicle Travels on Soft Road. Proc. Inst. Mech. Eng. Part K J. Multi-Body Dyn. 2020, 234, 225–237. [Google Scholar] [CrossRef]
- Qing, C.; Wenbo, M.; Qiuhua, R.; Ganxian, L. Optimization Design of Bionic Grousers for the Crawled Mineral Collector Based on the Deep-Sea Sediment. Mar. Georesour. Geotechnol. 2020, 38, 48–56. [Google Scholar] [CrossRef]
- Yuan, L.; Tang, Z.; Liu, S.; Wang, T.; Ding, Z. Design for Copying Grouser and Bionic Convex Hull Patterns on Track Surfaces of Crawler Combine Harvesters. Agriculture 2024, 14, 1079. [Google Scholar] [CrossRef]
- Zhang, F.; Zhang, C.; Teng, S.; Cui, X.; Ali, S.; Wang, X. Research on the Adhesive Performance of a Biomimetic Goat Hoof Track Shoe Pattern. Biomimetics 2022, 7, 80. [Google Scholar] [CrossRef]
- Fu, S.; Cui, X.; Yang, L.; Wang, X.; Guo, Z.; Zhang, F. Research on Adhesion Performance of Track Monomer with Bionic Structure. Biomimetics 2025, 10, 250. [Google Scholar] [CrossRef] [PubMed]
- Wang, Y.; Jin, C.; Yang, T.; Wang, T.; Ni, Y. Analysis and Experimental Investigation of Steering Kinematics of Driven Steering Crawler Harvester Chassis. Agriculture 2023, 14, 65. [Google Scholar] [CrossRef]
- Han, C.; Li, C.; Xu, Y.; Qiu, S.; Luo, Y.; You, J.; Mao, H. Design and Experiment of Crawler Walking System of Cotton Topping Machine. Trans. Chin. Soc. Agric. Mach. 2025, 56, 121–129, 267. [Google Scholar] [CrossRef]
- Chen, B.; Ma, K.; Liu, Y.; Ren, J.; Zhang, C.; Zhao, T. Straight driving stability hierarchical control for dual-motor driving electric tracked vehicle. J. Jilin Univ. (Eng. Technol. Ed.) 2023, 53, 2752–2760. [Google Scholar] [CrossRef]
- Gao, Q.; Pan, D.; Zhang, X.; Deng, F.; Huang, D.; Wang, L. Design and Simulation of Entire Track Modular Unmanned Agricultural Power Chassis. Trans. Chin. Soc. Agric. Mach. 2020, 51 (Suppl. 2), 561–570. [Google Scholar] [CrossRef]
- Zhao, Z.; Mu, X.; Guo, H.; Lv, K.; Du, F. Test and modeling on static ground pressure of rubber track conversion system. Trans. Chin. Soc. Agric. Eng. 2018, 34, 72–79. [Google Scholar] [CrossRef]
- Keller, T.; Arvidsson, J. A Model for Prediction of Vertical Stress Distribution near the Soil Surface below Rubber-Tracked Undercarriage Systems Fitted on Agricultural Vehicles. Soil Tillage Res. 2016, 155, 116–123. [Google Scholar] [CrossRef]
- Fu, J.; Li, J.; Fu, Q.; Qiao, Y. Development and Verification of Adhesion Models for Track Shoes Operating on Clay Soils. Biosyst. Eng. 2023, 235, 69–82. [Google Scholar] [CrossRef]
- Tang, Z.; Zhang, H.; Li, H.; Li, Y.; Ding, Z.; Chen, J. Developments of Crawler Steering Gearbox for Combine Harvester Straight Forward and Steering in Situ. Int. J. Agric. Biol. Eng. 2020, 13, 120–126. [Google Scholar] [CrossRef]
- Yang, F.; Liu, Q.; Ji, Y.; Chu, H.; Duan, L.; Lin, Z.; Shou, Y.; Liu, Z. Development and Validation of Sloped Ground Pressure Prediction Model for a Tracked Tractor in Hilly and Mountainous Environments. Soil Tillage Res. 2024, 241, 106135. [Google Scholar] [CrossRef]
- Zeng, S.; Huang, D.; Yang, W.; Liu, W.; Wen, Z.; Zeng, L. Design and test of the chassis of triangular crawler reclaiming rice harvester. J. Jilin Univ. (Eng. Technol. Ed.) 2022, 52, 1943–1950. [Google Scholar] [CrossRef]
- Hu, K.; Zhang, W.; Li, K.; Liu, H.; Qi, B. Multi-body Dynamics Modeling and Experiment of Triangular Tracked Chassis with High Ground Clearance. Trans. Chin. Soc. Agric. Mach. 2021, 52, 386–394. [Google Scholar] [CrossRef]
- Wu, Z.; Chen, L.; Wang, Y.; Luo, K.; Lai, X.; Zang, X.; Cao, C. Design and Experiment on Traversibility of Traveling Chassis of Crawler Self-propelled Tea Picker. Trans. Chin. Soc. Agric. Mach. 2025, 56, 474–483. [Google Scholar] [CrossRef]
- Li, S.; Chen, H.; Peng, J.; Meng, L.; Zhang, X.; Li, M. Design and Test of Hydraulic Remote Control Crawler Power Chassis for Hilly and Mountainous Orchards. Trans. Chin. Soc. Agric. Mach. 2024, 55, 119–127. [Google Scholar] [CrossRef]
- Liu, J.; Xia, C.; Jiang, D.; Shang, G.; Han, J.; Sun, Y. Determination and Application of Maximum Efficiency Curve of Crawler Electric Tractor Motors. Math. Probl. Eng. 2021, 2021, 1310926. [Google Scholar] [CrossRef]
- Zhu, Z.; Yang, Y.; Wang, D.; Cai, Y.; Lai, L. Energy Saving Performance of Agricultural Tractor Equipped with Mechanic-Electronic-Hydraulic Powertrain System. Agriculture 2022, 12, 436. [Google Scholar] [CrossRef]
- Zhu, Z.; Zeng, L.; Chen, L.; Zou, R.; Cai, Y. Fuzzy Adaptive Energy Management Strategy for a Hybrid Agricultural Tractor Equipped with HMCVT. Agriculture 2022, 12, 1986. [Google Scholar] [CrossRef]
- Du, X.; Ning, C.; Yang, Z.; Ma, Z.; He, L.; Han, X. Design and Experiment of Hydraulic System for Crawler Chassis of Straddle Type Camellia oleifera Fruit Harvester. Trans. Chin. Soc. Agric. Mach. 2023, 54, 139–147. [Google Scholar] [CrossRef]
- Wang, P.; Yi, J.; Zhu, J.; Zhang, Y.; Yang, X. Design and Test of Hydraulic System of Power Chassis for Hilly and Mountainous Orchards. Trans. Chin. Soc. Agric. Mach. 2025, 56, 702–711, 722. [Google Scholar] [CrossRef]
- Wang, B.; Qiao, M.; Chu, X.; Shang, S.; Wang, D. Design and Experiment on Extended-range Electric Caterpillar Tractor. Trans. Chin. Soc. Agric. Mach. 2023, 54, 431–439. [Google Scholar] [CrossRef]
- He, Y.; Zhou, J.; Sun, J.; Jia, H.; Gemechu, T.T. Traveling Control Method Adapted to Different Paddy Ground Conditions with Feedforward Compensation for Crawler Combine Harvester Based on Online Tracking Error Prediction. Comput. Electron. Agric. 2024, 220, 108853. [Google Scholar] [CrossRef]
- Wang, R.; Zhang, K.; Ding, R.; Jiang, Y.; Jiang, Y. A Novel Hydraulic Interconnection Design and Sliding Mode Synchronization Control of Leveling System for Crawler Work Machine. Agriculture 2025, 15, 137. [Google Scholar] [CrossRef]
- Sun, Y.; Xu, L.; Jing, B.; Chai, X.; Li, Y. Development of a Four-Point Adjustable Lifting Crawler Chassis and Experiments in a Combine Harvester. Comput. Electron. Agric. 2020, 173, 105416. [Google Scholar] [CrossRef]
- Jiang, Y.; Sun, Z.; Wang, R.; Ding, R.; Ye, Q. Design and Control of a New Omnidirectional Levelling System for Hilly Crawler Work Machines. Comput. Electron. Agric. 2024, 218, 108661. [Google Scholar] [CrossRef]
- Chen, H.-Y.; Wang, T.-H.; Ho, K.-C.; Ko, C.-Y.; Lin, P.-C.; Lin, P.-C. Development of a Novel Leg-Wheel Module with Fast Transformation and Leaping Capability. Mech. Mach. Theory 2021, 163, 104348. [Google Scholar] [CrossRef]
- Takahashi, N.; Shibata, N.; Nonaka, K. Optimal Configuration Control of Planar Leg/Wheel Mobile Robots for Flexible Obstacle Avoidance. Control Eng. Pract. 2020, 101, 104503. [Google Scholar] [CrossRef]
- Zhu, Q.; Guan, X.; Yu, B.; Zhang, J.; Ba, K.; Li, X.; Xu, M.; Kong, X. Overview of Structure and Drive for Wheel-Legged Robots. Robot. Auton. Syst. 2024, 181, 104777. [Google Scholar] [CrossRef]
- Pan, W.; Li, R. A Configuration Synthesis Method of Reconfigurable and Decoupled Wheel-legged Mechanical Leg. Acta Armamentarii 2024, 45, 2658–2666. [Google Scholar] [CrossRef]
- Hoeller, D.; Rudin, N.; Sako, D.; Hutter, M. ANYmal Parkour: Learning Agile Navigation for Quadrupedal Robots. Sci. Robot. 2024, 9, eadi7566. [Google Scholar] [CrossRef]
- Pan, K.; Zhang, Q.; Wang, Z.; Wang, S.; Zhou, A.; You, Y.; Wang, D. Method for the Posture Control of Bionic Mechanical Wheel-Legged Vehicles in Hilly and Mountainous Areas. Int. J. Agric. Biol. Eng. 2024, 17, 151–162. [Google Scholar] [CrossRef]
- Sun, Z.; Zhang, D.; Li, Z.; Shi, Y.; Wang, N. Optimum Design and Trafficability Analysis for an Articulated Wheel-Legged Forestry Chassis. J. Mech. Des. 2022, 144, 013301. [Google Scholar] [CrossRef]
- Zhu, Y.; Kan, J.; Li, W.; Kang, F. A Novel Forestry Chassis with an Articulated Body with 3 Degreesof Freedom and Installed Luffingwheel-Legs. Adv. Mech. Eng. 2018, 10, 1687814017747101. [Google Scholar] [CrossRef]
- Liu, C.; Tan, X.; Yao, Y.; Fu, Z. Design and Analysis of a Novel Deformable Wheel-legged Robot. J. Mech. Eng. 2022, 58, 65–74. [Google Scholar] [CrossRef]
- Liu, L.; Ke, Y.; Huang, Y.; Cao, J.; Lou, J.; Ye, L. Design and Analysis of a Spherical Wheel-Legged Hybrid Robot with Leg Adjustment Modules for Enhanced Locomotion Performance. Appl. Math. Model. 2026, 150, 116424. [Google Scholar] [CrossRef]
- Mertyüz, İ.; Tanyıldızı, A.K.; Taşar, B.; Tatar, A.B.; Yakut, O. FUHAR: A Transformable Wheel-Legged Hybrid Mobile Robot. Robot. Auton. Syst. 2020, 133, 103627. [Google Scholar] [CrossRef]
- Yoo, S.; Kim, S.; Kang, J.; Park, H.; Lee, S.; Cha, Y. Foldable Soft Leg-Assisted Wheel Robot. Adv. Sci. 2025, e12435. [Google Scholar] [CrossRef]
- Iotti, F.; Ranjan, A.; Angelini, F.; Garabini, M. OmniQuad: A Wheeled-Legged Hybrid Robot with Omnidirectional Wheels. Mech. Mach. Theory 2025, 214, 106125. [Google Scholar] [CrossRef]
- Li, J.; Liu, Y.; Yu, Z.; Guan, Y.; Zhao, Y.; Zhuang, Z.; Sun, T. Design, Analysis, and Experiment of a Wheel-Legged Mobile Robot. Appl. Sci. 2023, 13, 9936. [Google Scholar] [CrossRef]
- Chen, P.; Liu, S.; Xu, J.; Liu, M. Stability Control of a Wheel-Legged Mobile Platform Used in Hilly Orchards. Biosyst. Eng. 2025, 256, 104195. [Google Scholar] [CrossRef]
- Pan, Z.; Liu, S.; Zhou, S.; Li, B.; Niu, Z.; Wang, R. Collaborative Control of the Knee-Wheeled Wheel-Legged Robot: Considering Actuators Characteristics. Proc. Inst. Mech. Eng. Part I J. Syst. Control Eng. 2025, 239, 272–289. [Google Scholar] [CrossRef]
- Du, S.; Zhou, J.; Zhao, H.P.; Ma, S. Research on the Energy Transfer and Efficiency Performance of an Electro-Hydrostatic Actuator for Wheel-Legged Robot Joint. Energy 2024, 291, 130417. [Google Scholar] [CrossRef]
- Pinto, V.H.; Gonçalves, J.; Costa, P. Design, Modeling, and Control of a Single Leg for a Legged-Wheeled Locomotion System with Non-Rigid Joint. Actuators 2021, 10, 29. [Google Scholar] [CrossRef]
- Zhang, Y.; Song, Y.; Lu, F.; Zhang, D.; Yang, L.; Cui, T.; He, X.; Zhang, K. Design and Experiment of Greenhouse Self-Balancing Mobile Robot Based on PR Joint Sensor. Agriculture 2023, 13, 2040. [Google Scholar] [CrossRef]
- Chen, Z.; Huang, J.; Wang, S.; Wang, J.; Xu, Y. Whole-Body Stability Control of Foot Walking for Wheel-Legged Robot on Unstructured Terrain. Robot. Intell. Autom. 2025, 45, 292–303. [Google Scholar] [CrossRef]
- Zhu, Y.; Kan, J. Prediction of the Lateral Stability of a Forestry Chassis with an Articulated Body and Fitted with Luffing Wheel-Legs. Biosyst. Eng. 2022, 224, 143–160. [Google Scholar] [CrossRef]
- Fernandes, H.R.; Garcia, A.P. Design and Control of an Active Suspension System for Unmanned Agricultural Vehicles for Field Operations. Biosyst. Eng. 2018, 174, 107–114. [Google Scholar] [CrossRef]
- Zhang, Q.; Pan, K.; Wang, Z.; Huang, S.; You, Y.; Wang, D. Pose Control of Biomimetic Wheel-legged Robots in Complex Terrain. Trans. Chin. Soc. Agric. Mach. 2024, 55, 380–391, 403. [Google Scholar] [CrossRef]
- Ma, F.; Ni, L.; Wu, L.; Nie, J. Pitching attitude closed loop control of wheel-legged all terrain mobile robot with active suspension. Trans. Chin. Soc. Agric. Eng. 2018, 34, 20–27. [Google Scholar] [CrossRef]
- Liu, X.; Sun, Y.; Han, Q.; Cao, K.; Shen, H.; Xu, J.; Li, Y.; Ji, A. A Novel Adaptive Dynamic Optimal Balance Control Method for Wheel-Legged Robot. Appl. Math. Model. 2025, 137, 115737. [Google Scholar] [CrossRef]
- Lu, B.; Cao, H.; Fang, Y.; Zhang, J.; Hao, Y. Robust Motion Control for an Underactuated Wheeled Bipedal Robot Utilizing Sliding Mode Strategy. Control Eng. Pract. 2024, 153, 106108. [Google Scholar] [CrossRef]





























| Comparison Metric | Wheeled Chassis | Tracked Chassis | Wheel-Legged Hybrid Chassis |
|---|---|---|---|
| Terrain Trafficability | Low: High ground contact pressure, prone to sinkage; limited obstacle-crossing capability. | High: Low ground contact pressure, strong adhesion; suitable for wet, soft, and sloped terrain. | Very High: Active posture adjustment; capable of handling discontinuous obstacles. |
| Payload Capacity | High: Compact structure, high transmission efficiency. | Medium-High: Load-bearing structure has significant self-weight. | Low: High proportion of self-weight from joints and actuators. |
| Motion Maneuverability | High: Mature steering models; high speed on roads and in fields. | Medium-Low: High steering resistance, low speed; poor maneuverability on hard pavement. | Very High: Omnidirectional movement and in-place turning; complex gait planning capability. |
| Energy Efficiency | High: Short transmission chain, low rolling resistance. | Medium: High internal losses from track wrapping and steering. | Low: High energy consumption for multi-DOF drive and posture maintenance. |
| Soil Disturbance | High: High risk of compaction and shear failure. | Medium: Low average compaction, but vibration risk exists. | Variable: Can be optimized via active control of ground pressure. |
| Complexity and Cost | Low: Mature technology, controllable cost. | Medium: Complex mechanical structure, moderate maintenance. | Very High: Multiple actuators and strongly coupled control algorithms. |
| Representative Models | ![]() John Deere 8R-2304 Tractor | ![]() AgBot 5.115T2 Agricultural Robot | ![]() DEEP Robotics Shanmao |
| Performance Metric | Ackermann Steering | Differential Steering | Four-Wheel Independent Steering |
|---|---|---|---|
| Steering Maneuverability | Large turning radius | Zero-radius steering | Zero-radius steering, crabwise locomotion |
| Path Tracking Accuracy | Medium: Limited by mechanism error and tire sideslip | Medium-High: Dependent on wheel speed control precision | High: Requires multi-sensor fusion and coordinated control |
| Steering Resistance Torque | Relatively Low: Pure rolling condition, minimal sideslip energy loss | Relatively High: Relies on tire slip, involves slip loss | Controllable: Can be reduced via steering angle optimization |
| Mechanical Complexity | Low: Rigid linkage mechanism | Medium: Requires independent drives or decoupling mechanisms | High: Independent steering actuator required for each wheel |
| Control Complexity | Low: SISO system, simple control | Medium: Requires coordination of dual-wheel speeds and slip compensation | High: MIMO strongly coupled system, needs advanced control algorithms |
| Cost | Low | Medium | High |
| Key Challenges | Approximate error of steering trapezoid, sideslip at low speeds | Uncertainty of tire-ground adhesion characteristics, slip ratio control | Actuator dynamic response consistency, system parameter perturbations, real-time optimization computational load |
| Performance Metric | Front-Wheel Drive (FWD) | Rear-Wheel Drive (RWD) | All-Wheel Drive (AWD) |
|---|---|---|---|
| Core Features | Steering and drive functions integrated at the front axle | Drive and load-bearing functions integrated at the rear axle | Torque distributable on demand to all wheels |
| Primary Advantages | Superior steering stability on wet/slippery surfaces | High traction efficiency during acceleration and under heavy loads | Optimal all-terrain trafficability and traction performance |
| Agricultural Limitations | Prone to insufficient front-wheel traction under heavy loads | Susceptible to immobilization on soft terrain, with understeer tendency | Complex system with high manufacturing cost and baseline energy consumption |
| Tractive Efficiency in Field | Low | Medium | High |
| Transmission Efficiency | Relatively High | High | Relatively Low |
| Technical Category | Core Mechanism | Advantages | Limitations |
|---|---|---|---|
| Hierarchical Optimization Control | Optimizes joint torque distribution based on dynamic models. | Utilizes drive redundancy for high energy efficiency and trafficability. | Relies on precise models; high computational load. |
| Force-Sensing Control | Rapidly adjusts body posture using feedback from torque sensors. | Quick response to local unknown disturbances. | High sensor cost; reactive local control nature. |
| Whole-Body Coordination Control | Coordinates all joints to stabilize the overall center of mass. | Excellent terrain adaptability and posture stability. | Complex algorithms; poor real-time performance; high energy consumption. |
| Data-Driven Control | Adapts to unknown environmental disturbances through online learning. | Low model dependency; strong environmental robustness. | Limited generalization capability; poor decision interpretability. |
| Robust Control | Ensures system stability against bounded disturbances. | Theoretical completeness; insensitive to defined perturbations. | Conservative control strategy; potential chattering. |
Disclaimer/Publisher’s Note: The statements, opinions and data contained in all publications are solely those of the individual author(s) and contributor(s) and not of MDPI and/or the editor(s). MDPI and/or the editor(s) disclaim responsibility for any injury to people or property resulting from any ideas, methods, instructions or products referred to in the content. |
© 2025 by the authors. Licensee MDPI, Basel, Switzerland. This article is an open access article distributed under the terms and conditions of the Creative Commons Attribution (CC BY) license (https://creativecommons.org/licenses/by/4.0/).
Share and Cite
Ding, R.; Qi, X.; Meng, X.; Chen, X.; Zhang, L.; Mei, Y.; Li, A.; Ye, Q. A Review on the Chassis Configurations and Key Technologies of Agricultural Robots. Agriculture 2025, 15, 2379. https://doi.org/10.3390/agriculture15222379
Ding R, Qi X, Meng X, Chen X, Zhang L, Mei Y, Li A, Ye Q. A Review on the Chassis Configurations and Key Technologies of Agricultural Robots. Agriculture. 2025; 15(22):2379. https://doi.org/10.3390/agriculture15222379
Chicago/Turabian StyleDing, Renkai, Xiangyuan Qi, Xiangpeng Meng, Xuwen Chen, Le Zhang, Yixin Mei, Anze Li, and Qing Ye. 2025. "A Review on the Chassis Configurations and Key Technologies of Agricultural Robots" Agriculture 15, no. 22: 2379. https://doi.org/10.3390/agriculture15222379
APA StyleDing, R., Qi, X., Meng, X., Chen, X., Zhang, L., Mei, Y., Li, A., & Ye, Q. (2025). A Review on the Chassis Configurations and Key Technologies of Agricultural Robots. Agriculture, 15(22), 2379. https://doi.org/10.3390/agriculture15222379



