Valorization of Betalain Pigments Extracted from Phytolacca americana L. Berries as Natural Colorant in Cheese Formulation
Abstract
1. Introduction
2. Materials and Methods
2.1. Materials
2.2. Preparation of Samples
2.3. Extraction of Bioactive Compounds from Phytolacca americana (PA) Powder
2.4. Total Betalain Content
2.5. Total Flavonoid Content
2.6. Total Polyphenolic Content
2.7. DPPH Radical Scavenging Activity
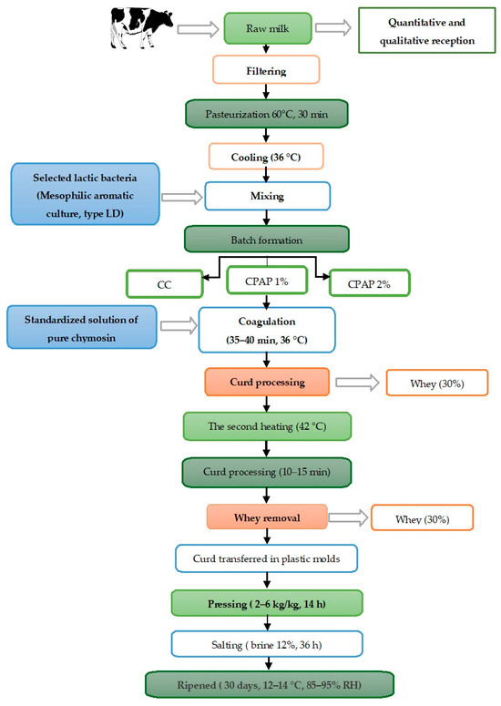
2.8. Preparation of Semi-Hard Cheese Enhanced with PA Powder
2.9. Physico-Chemical and Phytochemical Evaluation of the Supplemented Semi-Hard Cheese
2.10. Color Analysis
2.11. Sensorial Analysis
2.12. Texture Analysis of Semi Hard Cheese
2.13. Microbiological Analysis of Milk and Cheese
2.14. Statistical Analysis
3. Results and Discussion
3.1. Phytochemical Characterization
3.2. Characterization of Bioactive Potential of Supplemented Cheeses
3.3. Color Evaluation
3.4. Chemical Composition and Storage Stability of Semi-Hard Cheese Supplemented with PA
3.5. Results of Sensorial Analysis
3.6. Texture Analysis of Cheese
3.7. Results of Microbiological Analysis of Milk and Cheese
4. Conclusions
Author Contributions
Funding
Institutional Review Board Statement
Data Availability Statement
Conflicts of Interest
References
- Sacan, O.; Yanardag, R. Antioxidant and antiacetylcholinesterase activities of chard (Beta vulgaris L. var. cicla). Food Chem. Toxicol. 2010, 48, 1275–1280. [Google Scholar] [CrossRef] [PubMed]
- Aksoy, N.; Kaplan, A.; Özkan, N.; Aslan, S. Monitoring invasive alien plants in the Western Black Sea Region of Turkey. In Proceedings of the 2nd International Workshop on Invasive Plants in the Mediterranean Type Regions of the World, Trazon, Turkey, 2–6 August 2010. [Google Scholar]
- Trunjaruen, A.; Luecha, P.; Taratima, W. Micropropagation of pokeweed (Phytolacca americana L.) and comparison of phenolic, flavonoid content, and antioxidant activity between pokeweed callus and other parts. PeerJ 2022, 10, e12892. [Google Scholar] [CrossRef] [PubMed]
- Jeong, S.I.; Kim, K.J.; Choi, M.K.; Keum, K.S.; Lee, S.; Ahn, S.H.; Back, S.H.; Song, J.H.; Ju, Y.S.; Choi, B.K.; et al. α-Spinasterol isolated from the root of Phytolacca americana and its pharmacological property on diabetic nephropathy. Planta Med. 2004, 70, 736. [Google Scholar] [CrossRef] [PubMed]
- Strack, D.; Vogt, T.; Schliemann, W. Recent advances in betalain research. Phytochemistry 2003, 62, 247. [Google Scholar] [CrossRef]
- Schliemann, W.; Joy, R.W., IV; Komamine, A.; Metzger, J.W.; Nimtz, M.; Wray, V.; Strack, D. Betacyanins from plants and cell cultures of Phytolacca americana. Phytochemistry 1996, 42, 1039. [Google Scholar] [CrossRef]
- Khan, M.I.; Giridhar, P. Plant betalains: Chemistry and biochemistry. Phytochemistry 2015, 117, 267–295. [Google Scholar] [CrossRef]
- Castellar, M.R.; Obón, J.M.; Fernández-López, J.A. The isolation and properties of a concentrated red-purple betacyanin food colourant from Opuntia stricta fruits. J. Sci. Food Agric. 2006, 86, 122–128. [Google Scholar] [CrossRef]
- Naseer, S.; Hussain, S.; Abid, A. Betalain as a Food Colorant: Its Sources, Chemistry and Health Benefits: Chemistry of Betalain and its Role as Food Colorant. Proc. Pak. Acad. Sci. B Life Environ. Sci. 2019, 56, 1–8. [Google Scholar]
- Duke, J.A. Handbook of Medicinal Herbs, 2nd ed.; CRC Press: Boca Raton, FL, USA, 2002. [Google Scholar] [CrossRef]
- Park, S.-Y.; Jung, S.-Y. Technical approaches of a natural dye extracted from Phytolacca americana L.-berries with chemical mordants. Technol. Health Care 2014, 22, 339–343. [Google Scholar] [CrossRef]
- Tong, X.; Chen, G.C.; Zhang, Z.; Wei, Y.L.; Xu, J.Y.; Qin, L.Q. Cheese consumption and risk of all-cause mortality: A meta-analysis of prospective studies. Nutrients 2017, 9, 63. [Google Scholar] [CrossRef]
- Shan, B.; Cai, Y.Z.; Brooks, J.D.; Corke, H. Potential application of spice and herb extracts as natural preservatives in cheese. J. Med. Food 2011, 14, 284–290. [Google Scholar] [CrossRef] [PubMed]
- Aly, S.A.; Galal, E.A.; Elewa, N.A. Carrot yoghurt: Sensory, chemical, microbiological properties and consumer acceptance. Pak. J. Nutr. 2004, 3, 322–330. [Google Scholar] [CrossRef]
- Choi, H.Y.; Yang, C.J.; Choi, K.S.; Bae, I. Characteristics of Gouda cheese supplemented with fruit liquors. J. Anim. Sci. Technol. 2015, 57, 15. [Google Scholar] [CrossRef] [PubMed]
- Gavril (Rațu), R.N.; Cârlescu, P.M.; Veleșcu, I.D.; Arsenoaia, V.N.; Stoica, F.; Stănciuc, N.; Aprodu, I.; Constantin, O.E.; Râpeanu, G. The development of value-added yogurt based on pumpkin peel powder as a bioactive powder. J. Agric. Food Res. 2024, 16, 101098. [Google Scholar] [CrossRef]
- Jasińska, J.M.; Michalska, K.; Szuwarzyński, M.; Mazur, T.; Cholewa-Wójcik, A.; Kopeć, M.; Juszczak, L.; Kamińska, I.; Nowak, N.; Jamróz, E. Phytolacca americana extract as a quality-enhancing factor for biodegradable double-layered films based on furcellaran and gelatin—Property assessment. Int. J. Biol. Macromol. 2024, 279, 135155. [Google Scholar] [CrossRef]
- Šeremet, D.; Jokić, S.; Aladić, K.; Vojvodić Cebin, A.; Božac, N.; Mandura, A.; Komes, D. Optimization of heat-, microwave-assisted and subcritical water extraction of phenolic compounds from ground ivy (Glechoma hederacea L.) using response surface methodology. J. Appl. Res. Med. Aromat. Plants 2021, 25, 100346. [Google Scholar] [CrossRef]
- Cai, Y.Z.; Sun, M.; Wu, H.; Huang, R.; Corke, H. Characterization and quantification of betacyanin pigments from diverse Amaranthus species. J. Agric. Food Chem. 1998, 46, 2063–2070. [Google Scholar] [CrossRef]
- Dewanto, V.; Wu, X.; Adom, K.K.; Liu, R.H. Thermal Processing Enhances the Nutritional Value of Tomatoes by Increasing Total Antioxidant Activity. J. Agric. Food Chem. 2002, 50, 3010–3014. [Google Scholar] [CrossRef]
- Bolea, C.A.; Vizireanu, C. Polyphenolic content and antioxidant properties of black rice flour. Ann. Univ. Dunarea Jos Galati. Fascicle VI-Food Technol. 2017, 41, 75–85. [Google Scholar]
- Shahinuzzaman, M.; Yaakob, Z.; Anuar, F.H.; Akhtar, P.; Kadir, N.H.A.; Hasan, A.K.M. In vitro antioxidant activity of Ficus carica L. latex from 18 different cultivars. Sci. Rep. 2020, 10, 10852. [Google Scholar] [CrossRef]
- Postolache, A.N.; Veleșcu, I.D.; Stoica, F.; Crivei, I.C.; Arsenoaia, V.N.; Usturoi, M.G.; Constantinescu, C.G.; Lipșa, F.D.; Frunză, G.; Simeanu, D. A Clean-Label Formulation of Fortified Yogurt Based on Rhododendron Flower Powder as a Functional Ingredient. Foods 2023, 12, 4365. [Google Scholar] [CrossRef] [PubMed]
- Rațu, R.N.; Lipșa, F.D.; Postolache, A.N.; Veleșcu, I.D.; Usturoi, A.; Usturoi, M.G. Quality conditions of an assortment of semi-hard cheese Caciotta. Anim. Food Sci. J. 2022, 77, 131–136. [Google Scholar]
- Rațu, R.-N.; Usturoi, M.-G.; Rusu, R.-M.R.; Veleșcu, I.-D.; Lipșa, F.-D.; Arsenoaia, V.-N.; Postolache, A.-N.; Crivei, I.-C.; Cârlescu, P.-M. Effect of grape skin powder addition on chemical, nutritional and technological properties of cheese. J. Appl. Life Sci. Environ. 2023, 56, 41–58. [Google Scholar]
- AOAC. Official Methods of Analysis, 20th ed.; Association of Analytical Chemists: Washington, DC, USA, 2012; pp. 46–80. [Google Scholar]
- Usturoi, M.G.; Radu-Rusu, R.-M.; Usturoi, A.; Simeanu, C.; Doliș, M.G.; Rațu, R.N.; Simeanu, D. Impact of Different Levels of Crude Protein on Production Performance and Meat Quality in Broiler Selected for Slow Growth. Agriculture 2023, 13, 427. [Google Scholar] [CrossRef]
- Dag, D.; Kilercioglu, M.; Oztop, M.H. Physical and chemical characteristics of encapsulated goldenberry (Physalis peruviana L.) juice powder. LWT 2017, 83, 86–94. [Google Scholar] [CrossRef]
- ISO 8589:2007; Sensory Analysis et General Guidance for the Design of Test Rooms. International Standardization Organization (ISO): Geneva, Switzerland, 2007; p. 8589.
- Najgebauer-Lejko, D.; Pluta-Kubica, A.; Domagała, J.; Turek, K.; Duda, I.; Golian, J. Effect of Bear Garlic Addition on the Chemical Composition, Microbiological Quality, Antioxidant Capacity, and Degree of Proteolysis in Soft Rennet Cheeses Produced from Milk of Polish Red and Polish Holstein-Friesian Cows. Molecules 2022, 27, 8930. [Google Scholar] [CrossRef]
- ISO 16140-3:2021; Microbiology of the Food Chain—Method Validation. Part 3: Protocol for the Verification of Reference Methods and Validated Alternative Methods in a single Laboratory. ISO: Geneva, Switzerland, 2021.
- Gengatharan, A.; Dykes, G.A.; Choo, W.S. Betalains: Natural plant pigments with potential application in functional foods. LWT-Food Sci. Technol. 2015, 64, 645–649. [Google Scholar] [CrossRef]
- Nabavi, S.M.; Ebrahimzadeh, M.A.; Nabavi, S.F.; Bahramian, F. In vitro antioxidant activity of Phytolacca americana berries. Pharmacologyonline 2009, 1, 81–88. [Google Scholar]
- Boo, H.O.; Park, J.H.; Woo, S.H.; Park, H.Y. Antimicrobial effect, antioxidant and tyrosinase inhibitory activity of the extract from different parts of Phytolacca americana L. Korean J. Crop Sci. 2015, 60, 366–373. [Google Scholar] [CrossRef]
- Sanchez, C.S.; Gozalez, A.M.T.; Garcia-Parrilla, M.C.; Granados, J.J.Q.; Serrana, H.L.G.; Martinez, M.C.L. Different radical scavenging tests in virgin olive oil and their relation to the total phenol content. Anal. Chem. Acta 2007, 593, 103–107. [Google Scholar] [CrossRef]
- Singleton, V.; Orthofer, R.; Lamuela-Raventos, R. Analysis of totalphenols and other oxidation substrates and antioxidants by means of Folin-Ciocalteu reagent. Methods Enzymol. 1999, 299, 152–178. [Google Scholar]
- Li, M.; Ritzoulis, C.; Du, Q.; Liu, Y.; Ding, Y.; Liu, W.; Liu, J. Recent progress on protein-polyphenol complexes: Effect on stability and nutrients delivery of oil-inwater emulsion system. Front. Nutr. 2021, 8, 765589. [Google Scholar] [CrossRef] [PubMed]
- Garofalo, G.; Buzzanca, C.; Ponte, M.; Barbera, M.; D’Amico, A.; Greco, C.; Mammano, M.M. Comprehensive Analysis of Moringa Oleifera Leaves’ Antioxidant Properties in Ovine Cheese. Food Biosci. 2024, 61, 104974. [Google Scholar] [CrossRef]
- Khorshidian, N.; Yousefi, M.; Khanniri, E.; Mortazavian, A.M. Potential application of essential oils as antimicrobial preservatives in cheese. Innov. Food Sci. Emerg. Technol. 2018, 45, 62–72. [Google Scholar] [CrossRef]
- Olszewska, M.A.; Gedas, A.; Simões, M. Antimicrobial polyphenol-rich extracts: Applications and limitations in the food industry. Food Res. Int. 2020, 134, 109214. [Google Scholar] [CrossRef]
- Ratu, R.N.; Velescu, I.D.; Stoica, F.; Usturoi, A.; Arsenoaia, V.N.; Crivei, I.C.; Postolache, A.N.; Lipsa, F.D.; Filipov, F.; Florea, A.M. Application of Agri-Food By-Products in the Food Industry. Agriculture 2023, 13, 1559. [Google Scholar] [CrossRef]
- Kaptan, B.; Sivri, G. Utilization of Medicinal and Aromatic Plants in Dairy Products. J. Adv. Plant Sci. 2018, 1, 207. [Google Scholar]
- Rashidinejad, A.; Birch, E.J.; Sun-Waterhouse, D.; Everett, D.W. Effects of catechin on the phenolic content and antioxidant properties of low-fat cheese. Int. J. Food Sci. Technol. 2013, 48, 2448–2455. [Google Scholar] [CrossRef]
- Rondeau, P.; Gambier, F.; Jolibert, F.; Brosse, N. Compositions andchemical variability of grape pomaces from French vineyard. Ind. Crops Prod. 2013, 43, 251–254. [Google Scholar] [CrossRef]
- Silva, V.L.M.; Silva, A.C.O.; Costa-Lima, B.R.C.; Carneiro, C.S.; Conte-Junior, C.A. Stability of polyphenols from blueberry (Vaccinium corymbosum L.) in fermented dairy beverage. J. Food Process. Preserv. 2017, 41, e13305. [Google Scholar] [CrossRef]
- Alonso, A.M.; Guillèn, D.A.; Barroso, C.G.; Puertas, B.; Garcìa, A. Determination of antioxidant activity of wine by products and its correlation with polyphenolic content. J. Agric. Food Chem. 2002, 50, 5832–5836. [Google Scholar] [CrossRef] [PubMed]
- Pasini Deolindo, C.T.; Monteiro, P.I.; Santos, J.S.; Cruz, A.G.; Cristina da Silva, M.; Granato, D. Phenolic-rich Petit Suisse cheese manufactured with organic Bordeaux grape juice, skin, and seed extract: Technological, sensory, and functional properties. LWT 2019, 115, 108493. [Google Scholar] [CrossRef]
- Ramos, L.R.; Santos, J.S.; Daguer, H.; Valese, A.C.; Cruz, A.G.; Granato, D. Analytical optimization of a phenolic-rich herbal extract and supplementation in fermented milk containing sweet potato pulp. Food Chem. 2017, 221, 950–958. [Google Scholar] [CrossRef] [PubMed]
- Rymbai, H.; Sharma, R.R.; Srivastav, M. Bio-colorants and its implications in health and food industry—A review. Int. J. PharmTech Res. 2011, 3, 2228–2244. [Google Scholar]
- Stoica, F.; Rațu, R.N.; Motrescu, I.; Cara, I.G.; Filip, M.; Țopa, D.; Jităreanu, G. Application of pomace powder of black carrot as a natural food ingredient in yoghurt. Foods 2024, 13, 1130. [Google Scholar] [CrossRef]
- Özkan Karabacak, A. Effects of different drying methods on drying characteristics, colour and in-vitro bioaccessibility of phenolics and antioxidant capacity of blackthorn pestil (leather). Heat Mass Transfer 2019, 55, 2739–2750. [Google Scholar] [CrossRef]
- Bittante, G.; Amalfitano, N.; Ferragina, A.; Lombardi, A.; Tagliapietra, F. Interrelationships among physical and chemical traits of cheese: Explanatory latent factors and clustering of 37 categories of cheeses. J. Dairy Sci. 2024, 107, 1980–1992. [Google Scholar] [CrossRef]
- Antonić, B.; Jančíková, S.; Dordević, D.; Tremlová, B. Grape pomace valorization: A systematic review and meta-analysis. Foods 2020, 9, 1627. [Google Scholar] [CrossRef]
- Granato, D.; Nunes, D.S.; Barba, F.J. Na integrated strategy between food chemistry, biology, nutrition, pharmacology, and statistics in the development of functional foods: A proposal. Trends Food Sci. Technol. 2017, 62, 13–22. [Google Scholar] [CrossRef]
- Marchiani, R.; Bertolino, M.; Ghirardello, D.; McSweeney, P.L.H.; Zeppa, G. Physicochemical and nutritional qualities of grape pomace powder-fortified semi-hard cheeses. J. Food Sci. Technol. 2016, 53, 1585–1596. [Google Scholar] [CrossRef]
- Gaglio, R.; Gentile, C.; BonFanno, A.; Vintaloro, L.; Perrone, A.; Mazza, F.; Barbaccia, P.; Settanni, L.; Di Grigoli, A. Effect of saffron addition on the microbiological, physicochemical, antioxidant and sensory characteristics of yoghurt. Int. J. Dairy Technol. 2019, 72, 208–217. [Google Scholar] [CrossRef]
- Abd Elhamid, A.M. Physicochemical, rheological and sensory properties of Egyptian Kariesh cheese containing wheat bran. Int. J. Dairy Technol. 2016, 69, 425–432. [Google Scholar] [CrossRef]
- Costa, C.; Lucera, A.; Marinelli, V.; Del Nobile, M.A.; Conte, A. Influence of different by-products addition on sensory and physicochemical aspects of Primosale cheese. J. Food Sci. Technol. 2018, 55, 4174–4183. [Google Scholar] [CrossRef] [PubMed]
- Andersen, J.; Bosetti, M.; Mancini, A.; Solovyev, P.; Nardin, T.; Bontempo, L.; Larcher, R.; Franciosi, E. Improvement of Caciotta like cheese nutritional value by means of enrichment with blackcurrant (Ribes nigrum) and Cornelian cherry (Cornus mas). Front. Nutr. 2023, 9, 1023490. [Google Scholar] [CrossRef]
- Lucera, A.; Costa, C.; Marinelli, V.; Saccotelli, M.A.; Del Nobile, M.A.; Conte, A. Fruit and Vegetable By-Products to Fortify Spreadable Cheese. Antioxidants 2018, 7, 61. [Google Scholar] [CrossRef]
- Granato, D.; Santos, J.S.; Salem, R.D.S.; Mortazavian, A.M.; Rocha, R.S.; Cruz, A.G. Effects of herbal extracts on quality traits of yogurts, cheeses, fermented milks, and ice creams: A technological perspective. Curr. Opin. Food Sci. 2018, 19, 1–7. [Google Scholar] [CrossRef]
- Rachtan-Janicka, J.; Ponder, A.; Hallmann, E. The effect of organic and conventional cultivations on antioxidants content in Blackcurrant (Ribes nigrum L.) species. Appl. Sci. 2021, 11, 5113. [Google Scholar] [CrossRef]
- Lepilkina, O.V.; Loginova, I.V.; Kashnikova, O.G. Free fat in milk and cheese products: Influence on quality. Food Syst. 2020, 3, 9–13. [Google Scholar] [CrossRef]
- Ma, B.; Al-Wraikat, M.; Shu, Q.; Yang, X.; Liu, Y. An Overview of Interactions between goat milk casein and other food components: Polysaccharides, polyphenols, and metal ions. Foods 2024, 13, 2903. [Google Scholar] [CrossRef]
- Wang, W.; Jia, R.; Hui, Y.; Zhang, F.; Zhang, L.; Liu, Y.; Song, Y.; Wang, B. Utilization of two plant polysaccharides to improve fresh goat milk cheese: Texture, rheological properties, and microstructure characterization. J. Dairy Sci. 2023, 106, 3900–3917. [Google Scholar] [CrossRef]
- Giroux, H.J.; De Grandpré, G.; Fustier, P.; Champagne, C.P.; St-Gelais, D.; Lacroix, M.; Britten, M. Production and characterization of Cheddar-type cheese enriched with green tea extract. Dairy Sci. Technol. 2013, 93, 241–254. [Google Scholar] [CrossRef]
- European Regulation 2073/2005 on Microbiological Criteria for Foodstuffs. Available online: https://eur-lex.europa.eu/legal-content/RO/TXT/?uri=CELEX:32005R2073 (accessed on 24 December 2024).
- ISO 16649-1:2018; Microbiology of the Food Chain—Horizontal Method for the Enumeration of Beta-Glucuronidase-Positive Escherichia coli-Part 1: Colony-Count Technique at 44 Degrees C Using Membranes and 5-Bromo-4-Chloro-3-Indolyl Beta-D-Glucuronide. ISO: Geneva, Switzerland, 2018.
- ISO 6888-1:2021; Microbiology of the Food Chain—Horizontal Method for the Enumeration of Coagulase-Positive Staphylococci (Staphylococcus aureus and Other Species)—Part 1—Method Using Baird-Parker Agar Medium. ISO: Geneva, Switzerland, 2021.
- Solís-Salas, M.L.; Sierra-Rivera, C.A.; Cobos-Puc, L.E.; Ascacio-Valdés, J.A.; Silva-Belmares, S.Y. Antibacterial Potential by Rupture Membrane and Antioxidant Capacity of Purified Phenolic Fractions of Persea americana Leaf Extract. Antibiotics 2021, 10, 508. [Google Scholar] [CrossRef] [PubMed]





| Phytochemicals | Value |
|---|---|
| Total betalains (mg/g dw) | 1.06 ± 0.04 |
| Total flavonoids (mg CE/g dw) | 33.74 ± 0.29 |
| Total polyphenols (mg GAE/g dw) | 111.95 ± 1.60 |
| DPPH (µmol TE/g dw) | 21.67 ± 0.19 |
| Inhibition (DPPH) % | 76.39 ± 0.85 |
| L* | 22.72 ± 0.25 |
| a* | 7.01 ± 0.12 |
| b* | 2.13 ± 0.11 |
| Chroma | 7.32 ± 0.14 |
| Hue angle | 0.30 ± 0.01 |
| Parameters | Storage Time (Days) | CC | CPAP1 | CPAP2 |
|---|---|---|---|---|
| Total betalains (mg/g dw) | 0 | - | 0.76 ± 0.04 bA | 0.90 ± 0.06 aA |
| 21 | - | 0.73 ± 0.03 bA | 0.87 ± 0.03 aA | |
| Total flavonoids (mg CE/g dw) | 0 | 0.49 ± 0.02 cA | 1.01 ± 0.02 bA | 1.23 ± 0.09 aA |
| 21 | 0.31 ± 0.02 cB | 0.72 ± 0.01 bB | 1.19 ± 0.11 aB | |
| Total polyphenols (mg GAE/g dw) | 0 | 3.48 ± 0.05 cA | 6.02 ± 0.02 bA | 6.25 ± 0.22 aA |
| 21 | 3.04 ± 0.04 cB | 5.61 ± 0.02 bB | 5.98 ± 0.20 aB | |
| DPPH (µmol TE/g dw) | 0 | 2.37 ± 0.06 cA | 4.40 ± 0.22 bA | 6.11 ± 0.22 aA |
| 21 | 2.17 ± 0.05 cB | 4.00 ± 0.18 bB | 5.89 ± 0.26 aB |
| Samples | Storage Time (Day) | L* | a* | b* | Chroma | Hue Angle | ΔE |
|---|---|---|---|---|---|---|---|
| CC | 0 | 84.18 ± 0.41 aA | −1.61 ± 0.02 aA | 23.41 ± 0.21 aA | 23.47 ± 0.20 aA | 178.49 ± 0.01 aA | - |
| 21 | 80.51 ± 0.38 bA | −1.37 ± 0.01 bA | 19.92 ± 0.12 bA | 19.97 ± 0.11 bA | 178.50 ± 0.02 aA | - | |
| CPAP1 | 0 | 50.77 ± 0.53 aB | 3.27 ± 0.02 aC | 9.21 ± 0.30 aB | 9.78 ± 0.28 aB | 1.23 ± 0.01 aB | 36.63 ± 0.22 aB |
| 21 | 46.82 ± 0.49 bB | 7.51 ± 0.03 bC | 5.91 ± 0.22 bB | 9.77 ± 0.12 aB | 1.22 ± 0.02 aB | 37.55 ± 0.30 aB | |
| CPAP2 | 0 | 41.68 ± 0.42 aC | 1.98 ± 0.13 aB | 7.33 ± 0.28 aC | 7.59 ± 0.23 aC | 1.31 ± 0.02 aB | 45.58 ± 0.32 aA |
| 21 | 38.21 ± 0.33 bC | 5.76 ± 0.20 bB | 3.49 ± 0.23 bC | 6.73 ± 0.20 aC | 0.54 ± 0.02 aB | 45.94 ± 0.33 aA |
| Component (%) | Product | Storage Period (Day) | |
|---|---|---|---|
| 0 | 21 | ||
| Moisture | CC | 38.2 ± 0.05 aA | 37.95 ± 0.12 aB |
| CPAP1 | 35.44 ± 0.07 bA | 35.16 ± 0.15 bB | |
| CPAP2 | 33.83 ± 0.35 aA | 33.49 ± 0.08 cB | |
| TS (total solids) | CC | 61.85 ± 0.08 cB | 62.05 ± 0.09 cA |
| CPAP1 | 64.59 ± 0.06 bB | 64.86 ± 0.15 bA | |
| CPAP2 | 66.19 ± 0.30 aB | 66.52 ± 0.07 aA | |
| Fat | CC | 33.81 ± 0.07 aA | 33.95 ± 0.08 aA |
| CPAP1 | 33.62 ± 0.05 bB | 33.83 ± 0.07 aA | |
| CPAP2 | 33.29 ± 0.04 cB | 33.57 ± 0.08 bA | |
| Total protein | CC | 24.7 ± 0.07 cA | 24.77 ± 0.11 cA |
| CPAP1 | 24.94 ± 0.08 bB | 25.07 ± 0.08 bA | |
| CPAP2 | 25.18 ± 0.04 aB | 25.41 ± 0.14 aA | |
| Ash | CC | 4.31 ± 0.12 bA | 4.34 ± 0.03 bA |
| CPAP1 | 5.87 ± 0.09 aA | 5.91 ± 0.02 aA | |
| CPAP2 | 5.94 ± 0.07 aA | 5.97 ± 0.03 aA | |
| pH | CC | 5.31 ± 0.02 aA | 5.11 ± 0.04 aB |
| CPAP1 | 5.2 ± 0.04 bA | 5.04 ± 0.04 aB | |
| CPAP2 | 5.18 ± 0.04 bA | 4.97 ± 0.04 bB | |
| Parameter | Product | Storage Period (Day) | |
|---|---|---|---|
| 0 | 21 | ||
| Hardness (N) | CC | 2.45 ± 0.05 cB | 2.73 ± 0.03 bA |
| CPAP1 | 2.54 ± 0.03 bB | 2.84 ± 0.04 aA | |
| CPAP2 | 2.61 ± 0.02 aB | 2.89 ± 0.04 aA | |
| Cohesivity (%) | CC | 73.45 ± 0.04 bA | 71.55 ± 0.03 Ba |
| CPAP1 | 73.48 ± 0.04 abA | 71.57 ± 0.03 abB | |
| CPAP2 | 73.5 ± 0.03 aA | 71.60 ± 0.04 abB | |
| Gumminess (N) | CC | 180.25 ± 3.42 cB | 195.47 ± 2.85 cA |
| CPAP1 | 186.78 ± 2.73 bB | 203.25 ± 3.03 bA | |
| CPAP2 | 191.54 ± 1.93 bA | 206.78 ± 3.39 aA | |
| Elasticity (%) | CC | 84.85 ± 0.05 bB | 86.12b ± 0.05 aA |
| CPAP1 | 87.15 ± 0.03 aB | 88.57 ± 0.04 aA | |
| CPAP2 | 87.33 ± 0.03 aB | 88.76 ± 0.04 aA | |
| Chewiness (mJ) | CC | 152.95 ± 2.97 cB | 168.34 ± 2.54 cA |
| CPAP1 | 162.77 ± 2.32 bB | 180.01 ± 2.72 bA | |
| CPAP2 | 167.28 ± 1.69 aB | 183.54 ± 3.0 aA | |
| Microbiological Parameter | Limits | CC | CPAP1 | CPAP2 |
|---|---|---|---|---|
| TVC (total viable count) (log CFU g−1) | ˂102 | 7.61 ± 0.04a | 7.53 ± 0.03 a | 6.21 ± 0.03 b |
| Listeria monocytogenes | Absent in 25 g | Absent | Absent | Absent |
| Escherichia coli (log CFU g−1) | 102–103 | Absent | Absent | Absent |
| Coagulase positive staphylococci (log CFU g−1) | 102–103 | Absent | Absent | Absent |
Disclaimer/Publisher’s Note: The statements, opinions and data contained in all publications are solely those of the individual author(s) and contributor(s) and not of MDPI and/or the editor(s). MDPI and/or the editor(s) disclaim responsibility for any injury to people or property resulting from any ideas, methods, instructions or products referred to in the content. |
© 2025 by the authors. Licensee MDPI, Basel, Switzerland. This article is an open access article distributed under the terms and conditions of the Creative Commons Attribution (CC BY) license (https://creativecommons.org/licenses/by/4.0/).
Share and Cite
Veleșcu, I.D.; Crivei, I.C.; Balint, A.B.; Arsenoaia, V.N.; Robu, A.D.; Stoica, F.; Rațu, R.N. Valorization of Betalain Pigments Extracted from Phytolacca americana L. Berries as Natural Colorant in Cheese Formulation. Agriculture 2025, 15, 86. https://doi.org/10.3390/agriculture15010086
Veleșcu ID, Crivei IC, Balint AB, Arsenoaia VN, Robu AD, Stoica F, Rațu RN. Valorization of Betalain Pigments Extracted from Phytolacca americana L. Berries as Natural Colorant in Cheese Formulation. Agriculture. 2025; 15(1):86. https://doi.org/10.3390/agriculture15010086
Chicago/Turabian StyleVeleșcu, Ionuț Dumitru, Ioana Cristina Crivei, Andreea Bianca Balint, Vlad Nicolae Arsenoaia, Alexandru Dragoș Robu, Florina Stoica, and Roxana Nicoleta Rațu. 2025. "Valorization of Betalain Pigments Extracted from Phytolacca americana L. Berries as Natural Colorant in Cheese Formulation" Agriculture 15, no. 1: 86. https://doi.org/10.3390/agriculture15010086
APA StyleVeleșcu, I. D., Crivei, I. C., Balint, A. B., Arsenoaia, V. N., Robu, A. D., Stoica, F., & Rațu, R. N. (2025). Valorization of Betalain Pigments Extracted from Phytolacca americana L. Berries as Natural Colorant in Cheese Formulation. Agriculture, 15(1), 86. https://doi.org/10.3390/agriculture15010086

