Abstract
Inspired by the maxillary mouthparts of longicorn beetles, four types of bionic cutters were designed in this research to address the prevalent issues of high cutting resistance and severe stubble damage encountered during alfalfa harvesting. Finite element simulation was utilized to assess the structural integrity and cutting performance of these bionic cutters. Additionally, bench tests were conducted on a homemade stem-cutting force measurement and control rig to evaluate their effectiveness. The results indicated: (1) the bionic cutters achieved a reduction in maximum equivalent force ranging from 20.9% to 49.2% and a decrease in maximum deformation from 31.4% to 64.1% compared to conventional cutters; (2) the maximum cutting resistance of alfalfa stems was reduced by 28.6%, 43.9%, 52.4%, and 38.6%, significantly enhancing the flatness of the cut surfaces; (3) orthogonal bench tests demonstrated that the type of cutter and the slip-cutting angle significantly influenced the maximum cutting resistance of the stems (p < 0.01), with the optimal configuration being bionic cutter c, a slip-cutting angle of 10°, and a rotational speed of 2600 rpm. In conclusion, bionic cutters demonstrate substantial advantages in reducing maximum cutting resistance and improving the flatness of alfalfa stubble, suggesting their potential for widespread application and adoption.
1. Introduction
Alfalfa, often hailed as the “king of forages”, is a high-quality perennial forage legume extensively cultivated around the globe. It serves as a vital source of digestible fibre, particularly beneficial for ruminants like dairy cows, not only providing protein for animal feed but also enhancing sustainable agriculture by contributing nitrogen to the soil when used as a rotational crop [1,2,3]. The design of the cutter is crucial in determining the quality of alfalfa stem harvesting and the extent of residual damage. Recent research has concentrated on refining harvester operations by optimizing cutter blade geometry to improve efficiency. Shiyu Song et al. explored the mechanical properties of sisal blades under rotary impact cutting conditions, successfully optimizing cutting parameters to diminish both cutting force and energy consumption [4]. Similarly, Hao Gan et al. assessed the impact of three distinct blade designs on energy consumption during the harvesting of manzanita grass, concluding that serrated blades outperform straight and slanted blades in reducing energy usage and enhancing the theoretical field capacity of operations [5].
Bionic cutters represent a significant innovation in agricultural machinery, enhancing equipment performance by mimicking the structures and functions of natural organisms, thereby becoming a crucial area of research in agricultural machinery [6,7,8,9,10]. Jinpeng Hu et al. explored the design of a rice straw cutting knife modelled after the East Asian flying locust, validating the bionic cutter’s effectiveness in reducing cutting resistance and energy consumption through discrete element method simulations [11]. Hongyan Qi et al. developed a biomimetic device for root stubble cutting inspired by the jaw structure of leaf-cutting ants, demonstrating its superiority over conventional blades in reducing cutting resistance and energy usage [12]. Zhengdao Liu et al. created a bionic blade for harvesting wild chrysanthemums based on the incisors of a cricket’s upper jaw, which significantly lowered shear force and operational energy consumption [13]. By emulating the structure and cutting patterns of locust mouthparts, researchers developed a bionic cutting device that not only enhanced stubble-cutting efficiency but also substantially reduced cutting torque and energy consumption [14,15]. In summary, bionic cutters are engineered by analyzing the geometrical characteristics of insect maxillary mouthparts and other animal foraging organs. This approach leverages nature’s efficiency to notably improve the performance of agricultural machinery components, making them more efficient and durable.
The upper jaw of the longicorn beetle is equipped with very sharp cutting teeth, capable of efficiently slicing through tough bamboo. This natural cutting prowess offers invaluable insights for bionic machine design. Tian Kunpeng et al. engineered both rotary-cutting and reciprocating bionic cutters, drawing inspiration from the unique cutting mechanisms of the longicorn’s maxillary mouthparts. These bionic cutters demonstrated lower cutting resistance and power consumption compared to traditional blades, thereby enhancing harvesting efficiency and quality and validating the efficacy of bionic cutters across different cutting modes [16,17]. In this paper, building on the alfalfa rotary harvesting cutter, we explored the drag reduction principle. We designed four types of bionic cutters, utilizing the white striped longicorn beetle as the bionic prototype. We conducted simulations and bench comparison tests to analyze the cutting process of alfalfa stems with both bionic and conventional cutters. The evaluation focused on comparing maximum cutting resistance, stubble levelling, and the maximum equivalent force exerted on the stems. Finally, through bench orthogonal tests, we identified key factors influencing the maximum instantaneous cutting resistance of the bionic cutter and determined the optimal parameter combinations.
2. Tests and Methods
2.1. Morphometric Analysis of Whitestriped Longicorn Beetle and Its Mouthparts
The Whitestriped Longicorn Beetle, also referred to as the White-striped or Walnut Aspen Beetle, is depicted in Figure 1a and belongs to the Coleoptera Tenidae family [18]. Adults of this species typically measure between 34 and 65 mm in length and are predominantly dark brown or greyish brown and adorned with distinctive white spots on their wing sheaths that resemble clouds. As illustrated in Figure 1b, their mouthparts are of the masticatory type, exceptionally suited for piercing and cutting plant tissues. These mouthparts comprise two critical components: the impale segment and the cutting segment, which work collaboratively to process plant branches efficiently.
Figure 1.
Diagram of specimen of Whitestriped Longicorn Beetle and its mouthparts.
The curvature of the impaling segment, located on the inner side of the mouthpiece near the tooth tip, features a subtle change. This design preserves the sharpness of the tooth tip, significantly enhancing impaling efficiency. Moreover, the curve design reduces the tip diameter increment, thereby minimizing resistance during the piercing process, which constitutes about 1/5 to 1/6 of the entire medial curve. Directly adjacent to the piercing segment is the cutting segment, characterized by a concave curve and a convex “thin plate” structure akin to a cutting edge. This configuration not only prevents branches from slipping during impalement but also facilitates cutting during the process, thereby boosting mastication efficiency. Consequently, in this paper, the longicorn mouthparts were utilized as a bionic prototype for the alfalfa stem rotary cutter. This adaptation aims to enhance the cutter’s gripping performance and reduce both cutting resistance and sectional damage during harvesting, achieving low-damage harvesting.
2.2. Curve Fitting of Longhorn Beetle Maxillary Mouthparts
This paper involved the selection of live Whitestriped Longicorn Beetles from local botanical gardens. After their natural demise, the maxillary mouthparts of the beetles were severed, rinsed with distilled water, and air-dried. The specimens were then examined under a stereo microscope (Axio Scope 5, Carl Zeiss AG, Oberkochen, Germany), as depicted in Figure 2. The inner teeth of the mouthparts (identified as the oa segment in Figure 2) were notably sharp. These teeth engaged branches and executed cutting motions during the beetle’s feeding process, mirroring the operational principle of a rotary cutter. Consequently, the internal curvature of the longicorn’s mouthparts was selected as the bionic model for designing a cutter suited for alfalfa stems.
Figure 2.
Diagram of the inner mandibular teeth of the Whitestriped Longicorn Beetle.
The mouthpiece specimen’s image was processed using MATLAB 2021 software, as depicted in the flowchart in Figure 3. Initially, the image was converted to grayscale, followed by erosion and dilation to enhance the boundaries. It was then binarized to eliminate unnecessary data, and ultimately, the coordinate values of the edge contour points were extracted and saved. Finally, polynomials were fitted to the extracted 2D coordinate points using the curve-fitting toolbox in the MATLAB software. The fitted curves for the extracted points and tooth profiles on the medial side of the mouthparts of the longicorns are shown in Figure 4, and their curve-fitting 4-term polynomials are shown in Equation (1), where the fitting variance, R2, is 0.995.
Figure 3.
MATLAB image processing workflow for mandibular apparatus.
Figure 4.
Mouthpiece contour fitting curve.
2.3. Rotary Bionic Cutter Design and Its Drag Reduction Mechanics Analysis
2.3.1. Bionic Cutter Design
The complexity of the structure in forage harvesting cutters correlates with increased production costs, which is why the blades in most combine harvester cutting devices are predominantly linear flat cutters [19]. Although economical and straightforward, these linear flat cutters often lack sufficient clamping force. When these high-speed rotating flat cutters strike the surface of the forage stems, they frequently cause the stems to slip [20], leading to poor cut quality and more significant damage to the sections. Consequently, drawing on the commonly used structure of forage cutter blades, as depicted in Figure 5, where the overall dimensions are in millimetres, the bionic cutter design utilizes the inner curve of the longicorn mouthparts as the blade edge. The performance of this bionic cutter is further analyzed using the finite element method.
Figure 5.
Basic cutter structure diagram.
Considering the influence of the cutter edge size on the cutting performance and quality, four bionic cutter models were designed by scaling the inner curve of the original longicorn mouthpiece, namely, the use of multiple original-size curves, a 0.75-fold curve, and a 0.5-fold curve, applying multiple curves head-to-tail to the cutter edge, as shown in Figure 6a–c below, respectively, and enlarging a single curve to be of the same length as the original cutter. As shown in Figure 6d below, the names of these four bionic cutter models are simplified as bionic cutters a, b, c, and d.
Figure 6.
Bionic cutter structure diagram.
2.3.2. Drag Reduction Mechanics Analysis of Bionic Cutter
Theoretical analysis of the cutting resistance for both conventional and bionic cutters, conducted using a graphical method, is illustrated in Figure 7. In this figure, F represents the combined force exerted by the cutter on the alfalfa stem. At the same time, Fn and Ft denote the component forces perpendicular and parallel to the cutting edge, respectively. The interrelationship between these three forces is detailed in Equation (2).
Figure 7.
Cutter cutting-resistance analysis.
As illustrated in Figure 7a, the conventional cutter exerts only a force F perpendicular to the cutting edge on the alfalfa stems. Consequently, during the cutting process, the stems move solely in the direction of force F without any slippage along the cutting blade. This results in no gripping effect on the stems by the conventional cutter and higher cutting resistance. In contrast, as shown in Figure 7b, the force Ft along the cutting surface direction pushes the alfalfa stem towards the left cutting edge, enhancing the sliding cutting effect and reducing the cutting resistance. Moreover, when the tooth blade is smaller, more force contact points occur during the cutting of alfalfa stems. Theoretically, the smaller the scale of the bionic curves, the greater the number of cutting force points [11]. However, the production cost of the cutter also increases. Therefore, in this paper, only curves scaled to 1, 0.75, and 0.5 times were utilized for the tooth blade of the bionic cutter.
2.4. Finite Element Analysis of Cutter Structure
We established solid models of five different cutters using SolidWorks 2022 software. Subsequently, we imported them into the finite element analysis ABAQUS 2020 software for tasks such as setting material properties, defining boundary conditions, and mesh delineation. The cutter’s material properties are critical to the overall efficiency of the machinery and equipment. For this paper, the cutter matrix material was chosen as 65 Mn metal, with its material properties detailed in Table 1.
Table 1.
Material properties of 65 Mn.
In alignment with the actual operational conditions, the circular hole on the cutter is fixed above the cutter disk. It rotates synchronously with the cutter disk, resulting in the internal settings of the circular hole being completely immobilized (U1 = U2 = U3 = UR1 = UR2 = UR3 = 0). During operation, the cutter primarily encounters the reaction force from the alfalfa stems; hence, in this paper, we disregarded the frictional resistance between the cutter and the air, focusing solely on the impact of the alfalfa stems on the cutter. The collision between the cutter and the stem is a complex interaction process, and it is currently not possible to accurately use finite element simulation to model the forces on the cutter during dynamic cutting of alfalfa stems. However, the force on the cutter during static cutting of stalks is much greater than that during dynamic cutting. Therefore, this study uses static cutting resistance instead of dynamic cutting resistance to investigate the limit case of the structural strength of the cutter. A shear test conducted on alfalfa stems approximately 3 mm in diameter using a texture meter (EX-LX SET ASSY CH, Shimadzu Corporation, Kyoto, Japan) indicated a shear force of about 100 N. Consequently, a uniform load of 100 N was applied to the cutting surface of the cutter.
2.5. Finite Element Analysis of Cutter–Alfalfa Stem Cutting Performance
2.5.1. Constitutive Model of Alfalfa Stems
Given that crop stems, including those of alfalfa, are predominantly viscoelastic and anisotropic materials [21,22], the mechanical properties of alfalfa stems have been simplified to those of transverse isotropic materials to facilitate more straightforward calculation. Moreover, the vascular bundles in the alfalfa stem resemble the longitudinal fibres found in composite materials. Consequently, the damage criterion for alfalfa stems can be based on the Hashin damage criterion, which is commonly applied to composite fibre materials [23,24].
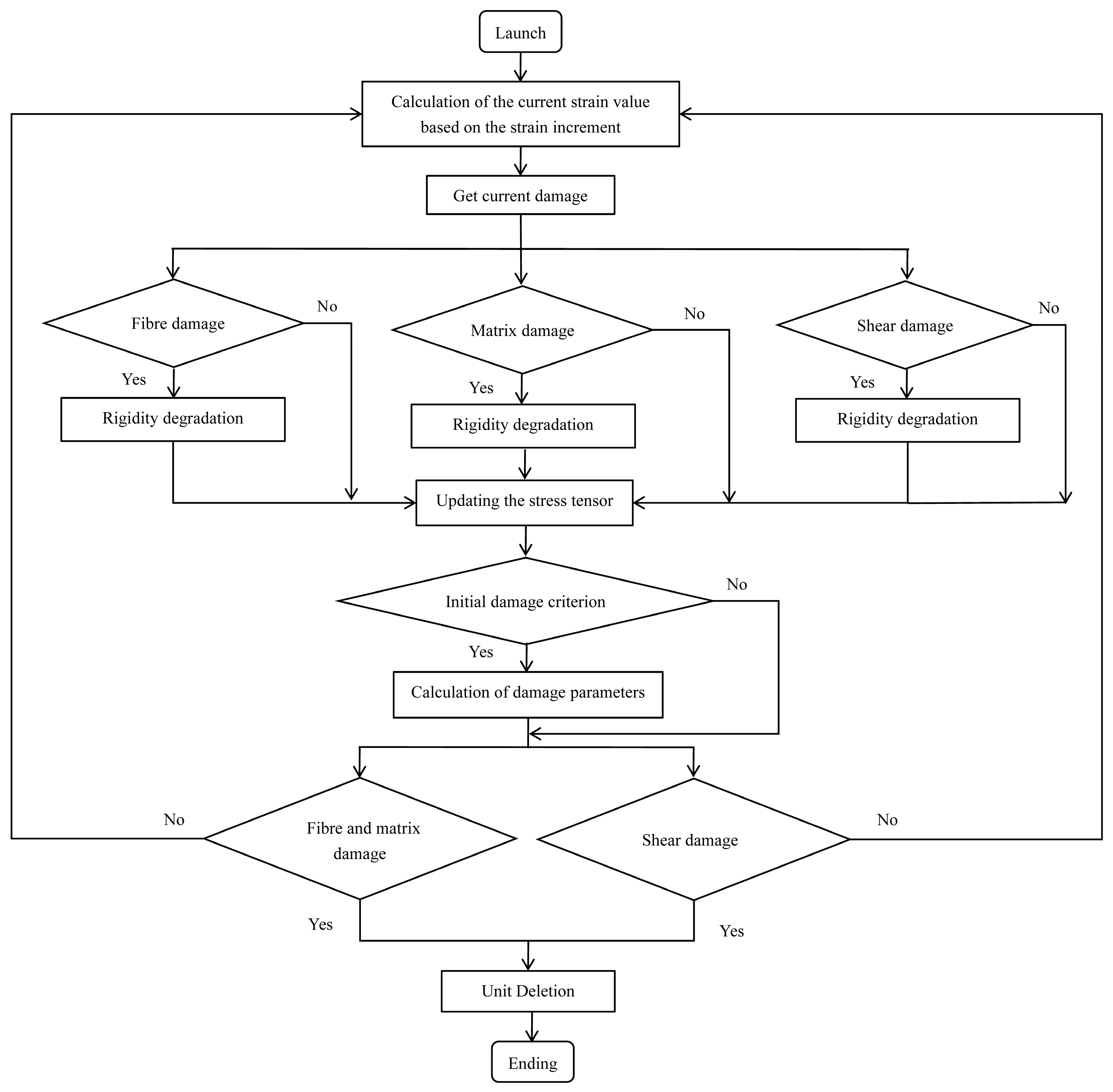
The 2D Hashin criterion implemented in ABAQUS is capable of describing composite damage under 2D in-plane stress states, but it needs to predict progressive damage in 3D stress states. In practice, the behaviour of composite damage under 3D stress conditions more accurately reflects actual damage [25]. The expressions for the 3D Hashin damage mechanism are detailed in Equations (3)–(7), where the satisfaction of any failure mode results in the immediate deletion of the unit. Consequently, this paper employs the three-dimensional Hashin damage subroutine to characterize the destructive damage of alfalfa stems.
Based on the previous work of [26], axial compression, radial compression, bending, and shear tests were performed on alfalfa using a texture meter (EX-LX SET ASSY CH, Shimadzu Corporation, Kyoto, Japan) to calculate the parameters of alfalfa stems as an anisotropic material property. The specific material property parameters for the alfalfa stem are detailed in Table 2, and the workflow of the 3D Hashin simulation model is depicted in Figure 8.
where XT is the one-directional (fibre direction) tensile strength, XC is the compressive strength, YT is the two-directional (matrix direction) tensile strength, YC is the compressive strength, and ε12, ε23, and ε13 are all shear strengths.
Table 2.
Alfalfa stem material performance parameters.
Figure 8.
Flowchart of the simulation process for the 3D Hashin damage model.
2.5.2. Establishment and Simplification of Alfalfa Stem Models
The alfalfa stems used in the experiment were sourced from the Forage Innovation Team’s Technology Demonstration Base at Shandong Agricultural University. Healthy, pest-free alfalfa of the Suntory Purple variety was selected and cut close to the ground to prevent any damage to the stems during harvesting. Upon multiple measurements, the average length of the stems was determined to be 500 mm, with inner and outer diameters of 2 mm and 3 mm, respectively. In establishing the cutter–alfalfa stem rigid–flexible coupling model, considering the actual cutting process of alfalfa stems, the alfalfa stem model was simplified as follows:
(1) To simplify the analysis, we neglected the effect of the alfalfa stem’s pith on cutting resistance. Instead, we modelled the stem as a hollow cylinder with an outer diameter of 3 mm, an inner diameter of 2 mm, and a length of 180 mm;
(2) Given the actual conditions, the bottom of the alfalfa stem, which is typically embedded in the soil, was modelled with all unit nodes at this end set to complete constraints (U1 = U2 = U3 = UR1 = UR2 = UR3 = 0);
(3) The simulation involved modelling only a single alfalfa stem, disregarding any interactions between multiple stems during the cutting process;
(4) The cutting site was designated at a position 100 mm from the root of the alfalfa stem.
2.5.3. Finite Element Simulation of the Working Process of Alfalfa Stem Cutting Device
SolidWorks software was utilized to construct models of the alfalfa stem and cutter. Then, these were imported into the ABAQUS finite element software for meshing, setting material properties, and applying boundary load conditions. As illustrated in Figure 9, using the conventional cutter cutting system as an example, the mesh size for the alfalfa stem was established at 0.1 mm and for the cutter at 1 mm, with both models employing wedge-shaped mesh properties. The material settings for the alfalfa stems and the cutter were configured in ABAQUS software, with the specific material parameters detailed in Table 1 and Table 2, respectively.
Figure 9.
Alfalfa stem-cutting system.
To facilitate visual comparison of the cutting performance advantages and disadvantages among the five different cutters, we utilized the maximum cutting resistance of the alfalfa stem as the evaluation index for cutting performance under identical parameter settings. The alfalfa stem was modelled as a flexible body, and the cutter was rigid, allowing the cutting resistance acting on the entire cutter to be concentrated at a reference point. Based on the working parameters of the actual alfalfa harvester, the distance between the cutter and the stem was set at 1mm, with surface-to-surface contact between the cutter and the alfalfa stem. The working parameters of the alfalfa stem-cutting device are shown in Table 3.
Table 3.
Table of working parameters of alfalfa stem-cutting device.
2.6. Bench Testing
Simulation experiments preliminarily confirmed the effective cutting performance of the bionic cutter, leading to its subsequent production for alfalfa stem cutting tests. The cutting efficiency of the bionic cutter was assessed by comparing it to that of the conventional cutter based on the cutting resistance each experienced. Given the intricate structure of the bionic cutter and the need to precisely replicate bionic elements, CNC (Computer Numerical Control) machining was employed for its fabrication. The material chosen for the bionic cutter was 65 Mn metal, and an image of the completed bionic cutter is displayed in Figure 10.
Figure 10.
Bionic cutter physical images.
To accurately measure the resistance encountered by the cutter during alfalfa-stem cutting, a specialized measurement and control test bench was designed and constructed, as depicted in Figure 11. This cutting table is capable of rotating up to 3000 rpm, aligning with the rotational speed requirements of alfalfa harvesters. The alfalfa stem is secured to the motor shaft using medical tape and ties, allowing the test bench to rotate the stem into the cutter of the mass spectrometer fixture for high-speed cutting. The fixture’s cutter can be interchanged with various types of cutters. During the cutting process, the texture meter’s sensor records the force exerted on the cutter, enabling the analysis of the relationship between the cutting resistance of the alfalfa stem and the duration of the cutting.
Figure 11.
Measurement and control test bench for cutting alfalfa stems.
3. Results and Discussion
3.1. Finite Element Analysis of the Cutter Structure
The results were analyzed using the ABAQUS post-processing module to visualize the equivalent force and deformation fields for the five cutting operations, as shown in Figure 12. The equivalent stresses on the cutters were primarily concentrated at the fixed end, with maximum values recorded at 6.99 MPa, 4.83 MPa, 4.54 MPa, 5.53 MPa, and 3.55 MPa for each cutter, respectively. Compared to the maximum equivalent stresses of conventional cutters, those of bionic cutters a, b, c, and d were reduced by 30.9%, 35.1%, 20.9%, and 49.2%, respectively. Thus, all five cutters meet the mechanical property requirements, with the bionic cutters demonstrating notably improved durability compared to conventional cutters.
Figure 12.
Different types of cutter equivalent force (left column) and deformation clouds (right column).
Deformation in the cutters predominantly occurred at the free end, with the maximum deformation values recorded for the five cutters as follows: 1.53 × 10−3 mm, 7.19 × 10−4 mm, 5.49 × 10−4 mm, 6.62 × 10−4 mm, and 1.05 × 10−3 mm. Compared to the maximum deformation of the conventional cutter, the deformations of the bionic cutters a, b, c, and d were reduced by 53%, 64.1%, 56.7%, and 31.4%, respectively. Consequently, the bionic cutters exhibit more excellent resistance to deformation than the conventional cutter under identical operating conditions.
3.2. Comparative Analysis of Cutting Performance Tests for Cutter–Alfalfa Stem
Using the post-processing function of ABAQUS software, we generated the cutting resistance change curves for five types of blades, as depicted in Figure 13a. We set identical test parameters for both the simulation and the bench tests to ensure consistency. The resulting cutting force change curves for the five test blades are illustrated in Figure 13b. The maximum cutting resistances produced by these blades in both the simulation test and the bench test are summarized in Table 4, where values are presented with only two decimal places for clarity.

Figure 13.
Different types of cutter cutting resistance–time graphs.
Table 4.
Comparison of maximum cutting resistance between simulation and bench tests.
Based on the simulation test results, the maximum cutting resistance exerted by bionic cutters a, b, c, and d on alfalfa stems decreased by 29%, 36.3%, 45%, and 36%, respectively, when compared to the conventional cutter. Similarly, results from the bench comparison test showed reductions in the maximum cutting force for bionic cutters a, b, c, and d on alfalfa stems by 28.6%, 43.9%, 52.4%, and 38.6%, respectively. According to Table 4, the discrepancies between the maximum cutting resistance measured in the simulations and the bench tests were all within 10%, thereby validating the accuracy of the selected 3D Hashin damage model.
To accurately measure the resistance encountered by the cutter during alfalfa stem cutting, a specialized measurement and control test bench was designed and constructed, as depicted in Figure 11. This cutting table is capable of rotating up to 3000 rpm, aligning with the rotational speed requirements of alfalfa harvesters. The alfalfa stem is secured to the motor shaft using medical tape and ties, allowing the test bench to rotate the stem into the cutter of the mass spectrometer fixture for high-speed cutting. The fixture’s cutter can be interchanged with various types of cutters. During the cutting process, the texture meter’s sensor records the force exerted on the cutter, enabling the analysis of the relationship between the cutting resistance of the alfalfa stem and the duration of the cutting.
Due to differences in the size and action mode of the cutting resistance between the bionic and conventional cutters, the resultant damage to the alfalfa stems by each cutter type is markedly distinct, as depicted in Figure 14. Examination of the stem damage reveals that the conventional cutter causes significant tearing and cracking of the stem’s surface. In contrast, the bionic cutter produces a smooth cut surface on the stem, with only minor ruptures observed.
Figure 14.
Alfalfa stem damage caused by conventional and bionic cutters.
Figure 15 illustrates the maximum equivalent forces exerted on the stems when using five different types of cutters. Due to the fixation at one end, the stem undergoes significant deformation, and the equivalent force is primarily centralized on the stem. The greater the equivalent force exerted on the stem, the more substantial the cutting force delivered by the cutter under identical conditions. As shown in Figure 15, during cutting operations, the maximum equivalent forces exerted on alfalfa stems by the conventional cutter, bionic cutter a, bionic cutter b, bionic cutter c, and bionic cutter d are 0.9796 MPa, 1.219 MPa, 1.266 MPa, 1.637 MPa, and 1.302 MPa, respectively. In these cutting simulations, all four types of bionic cutters exhibit higher maximum equivalent forces compared to the conventional cutter, with bionic cutter c showing the most significant increase. In other words, all other conditions being equal, the cutting force generated by bionic cutter c is the largest, followed by bionic cutter d, bionic cutter b, and finally bionic cutter a.
Figure 15.
Maximum equivalent stress on alfalfa stems during cutting with different types of cutters.
3.3. Bionic Cutter Bench Cutting Test
To further validate the cutting performance of the experimental bionic cutter and to investigate the critical factors influencing its effectiveness, alfalfa cutting bench tests were conducted in May 2024 at Shandong Agricultural University’s laboratory. The test utilized Suntory alfalfa sourced from the technology demonstration base of the university’s pasture innovation team. The stems selected for testing were uniform in size, approximately 3 mm in diameter, with an average moisture content of 75%. The cutting location was consistently set at 10 cm from the root of the stems. Tests were performed within 6 h of harvesting the stem samples, and only the main alfalfa stems were used after removing any lateral branches and leaves.
3.3.1. Bench Orthogonal Experimental Design
Based on the results from the previous finite element simulation tests, bionic cutters b, c, and d, which demonstrated superior drag reduction, were selected for an orthogonal test. This test focused on the type of cutter, sliding cutting angle, and rotational speed as factors, with the maximum instantaneous cutting resistance used as the evaluation index. An analysis of variance (ANOVA) was performed to determine the optimal parameter combination. According to the rotational speed requirement standard GB/T 10395.25-2020 [26] for rotary mowers, the range of rotational speed is selected to be 2200~3000 r/min. In addition, increasing the slip-cutting angle can give full play to the cutting effect of the cutter, thus effectively reducing the cutting force. However, in order to avoid alfalfa stem slippage during the cutting process, the sliding cut angle of the cutter should be less than the dynamic friction angle of the alfalfa stem of 23°, so the range of sliding cut angle of the cutter is selected as 0~20° [27,28]. The three test factors and their respective level values are listed in Table 5. Each test iteration was conducted three times to ensure reliability, with the highest cutting resistance values of the alfalfa stems recorded and then averaged.
Table 5.
Three-factor, three-level experiment table.
3.3.2. Orthogonal Experiment Results and Analysis
Using the L9(34) orthogonal array, a three-factor, three-level orthogonal experiment was designed to optimize the cutting process of alfalfa stems. The specific experimental scheme and results are shown in Table 6. According to the range analysis results, the factors affecting the maximum cutting resistance of alfalfa stems are ranked in order of importance as A > B > C, indicating that factor A has the greatest impact on cutting resistance, followed by factors B and C. Through the analysis of experimental data, we determined that the optimal parameter combination is A2B2C2, which effectively reduces cutting resistance and improves cutting efficiency.
Table 6.
Orthogonal experiment design and results.
To ensure the reliability of the experimental results and eliminate the influence of experimental error, we used SPSS 26.0 software to conduct an ANOVA on the experimental results. ANOVA helps to determine the significance levels of the factors on the experimental results, thus verifying whether factors A, B, and C significantly affect the cutting resistance of alfalfa stems at different levels. The results of the analysis are shown in Table 7.
Table 7.
Orthogonal experiment analysis of variance table.
As illustrated in Table 6, the significance of the test factors on the maximum cutting resistance of the alfalfa stem is ranked as A, B, and C, consistent with the results from the ANOVA. Through the ANOVA, it was determined that the type of bionic cutter has a highly significant impact on the cutting resistance of the alfalfa stem. Furthermore, variations in the sliding cutting angle also significantly affect cutting resistance. The bionic cutter utilized in this experiment demonstrated significant improvements in cutting efficiency, validating the effectiveness of its design. By adjusting the slipping cutting angle between the stalk and the cutter, the cutting efficiency can be further improved, and the cutting resistance and related energy consumption can be reduced at the same time, which is of great significance for optimizing the design of agricultural machinery and improving the operational efficiency.
The results obtained in this study echo the positive results reported by Tian Kunpeng et al. [16,17] on the positive effects of bionic principle-based cutters in reducing energy consumption and improving harvesting efficiency. In addition, this study focused on the effect of tooth size on cutting resistance, and a similar approach was adopted in the study by Jinpeng Hu et al. [11], which explored a rice straw cutting blade based on the mouthparts of East Asian flying locusts and found that the cutting resistance and energy consumption could be effectively reduced by adjusting the size of the bionic knife teeth. These consistent findings validate the effectiveness of our research methodology and emphasize the potential of bionic design for a wide range of applications in agricultural machinery. Therefore, the conclusions of this paper are academically sound and of great practical significance for improving agricultural productivity.
3.3.3. Validation Tests
Further validation tests were conducted based on the optimal parameter combination A2B2C2 derived from the range analysis. Under these settings, a bionic cutter type c was used with a slipping angle of 10° and a rotating speed of 2600 r/min. The experiments employed the same materials as the orthogonal experiments and were repeated three times to ensure reliability. As shown in Table 8, the average value of the maximum cutting resistance of the alfalfa stem was 0.80 N under the condition of optimal parameter combination, which proved the effectiveness and applicability of this parameter combination. These results not only showcase the potential of the bionic cutter in reducing cutting resistance but also provide a scientific basis for the future design and parameter optimization of bionic cutters.
Table 8.
Validation test results.
4. Conclusions
In this paper, we used the shape and structure of the maxillary mouthparts of longicorn beetles as a bionic prototype to redesign the existing conventional cutter. This process led to the development of four types of bionic cutters tailored for alfalfa harvesting. We conducted a comprehensive analysis of the drag reduction theory applicable to these bionic cutters, which effectively reduces the cutting resistance encountered during alfalfa harvesting.
Three-dimensional simulation models of five types of cutters (conventional cutter, bionic cutter a, bionic cutter b, bionic cutter c, and bionic cutter d) were created using SolidWorks software. The structural performance of these cutters was then evaluated and compared using finite element analysis software. It can be seen that the equivalent force values of the bionic cutter a, the bionic cutter b, the bionic cutter c, and the bionic cutter are reduced by 30.9%, 35.1%, 20.9%, and 49.2%. Concerning the conventional cutter, the maximum deformations are reduced by 53%, 64.1%, 56.7%, and 31.4%, respectively.
We utilized the finite element software ABAQUS to compare the cutting performance of various cutter types. To ensure the accuracy of the simulation results for the cutter–alfalfa stem rigid–flexible coupling cutting, we applied the Hashin fibre composite material failure criterion to the cutting analysis of the alfalfa stems. The post-processing output, which included cutting resistance curves, was then compared with bench test results to validate the accuracy of the selected damage failure model. Furthermore, the maximum cutting resistance exerted by the four bionic cutters on the alfalfa stems was reduced by 28.6%, 43.9%, 52.4%, and 38.6%, respectively, compared to that of the conventional cutter. Additionally, the flatness of the cut surfaces on the stems was significantly improved.
The bench test results indicate that the three test factors influence the maximum cutting resistance of alfalfa stems in the following order: type of cutter, sliding cutting angle, and rotating speed. The optimal parameter combination was identified as bionic cutter c with a sliding angle of 10° and a rotating speed of 2600 r/min. The bionic cutter demonstrates significant advantages in reducing maximum cutting resistance and improving the levelness of alfalfa stem stubble. These findings provide valuable theoretical references for designing cutters for alfalfa harvesters.
5. Discussion
This study employed various analytical methods to design and evaluate bionic cutters inspired by the maxillary mouthparts of longicorn beetles. Each method has unique strengths and limitations that influence this study’s overall conclusions and future directions.
First, the morphometric analysis method provides precise measurements critical for replicating biological structures in bionic design. However, the method’s reliance on specific samples may limit its generalizability, suggesting that future studies must include a broader range of samples to improve design versatility. Secondly, in the structural strength analysis of the cutter, since the cutting collision between the cutter and the stalk is a complex interaction, it is not possible to accurately simulate the dynamic force process of the cutter using simulation at this stage, so this study uses the static cutting resistance of the stalk instead of the dynamic cutting resistance to explore the limit force of the cutter, which suggests that we need to explore the simulation of the dynamic force of the cutter in depth in future research. This suggests that in future research, we need to investigate the dynamic force simulation of the cutter in depth. Finally, bench testing increased the correlation between real-world conditions and theoretical analysis and validated the intrinsic finite element model, but it is resource-intensive and subject to experimental conditions and cannot completely replace the actual harvesting of alfalfa in the field; therefore, field trials are still needed to validate the utility of the bionic cutter in future research.
The techniques used in this study contribute significantly to the creation and evaluation of bionic tools, showcasing how integrating bionics with mechanical innovation can drive progress. Although these methods are effective, their limitations underscore the importance of ongoing refinement and technological progress. Future research should aim to broaden the empirical foundation by including varied samples, examining the interactions between cutter and stalks, and assessing the actual harvesting performance of bionic cutters. Enhancing the realism and practicality of these designs will better meet the changing demands of sustainable agriculture and leverage the full potential of biomimicry. This will help develop more efficient harvesting solutions, pushing the limits of current methods in agricultural engineering.
Author Contributions
Conceptualization, J.M. and K.W.; writing—original draft preparation, J.M.; writing—review and editing, J.M. and K.W.; data curation, J.M. and Y.D.; visualization and validation, A.G. and Y.D.; supervision and funding acquisition, Y.S.; investigation and resources, L.R. All authors have read and agreed to the published version of the manuscript.
Funding
We would like to acknowledge the financial support from the Natural Science Foundation project of Shandong Province (ZR2023ME122), the Innovation Team Fund for Fruit Industry of Modern Agricultural Technology System in Shandong Province (SDAlT-06-12), and the Shandong Natural Science Foundation (ZR2019MEE092).
Institutional Review Board Statement
Not applicable.
Data Availability Statement
Data are contained within the article.
Conflicts of Interest
The authors declare no conflicts of interest.
References
- Andrzejewska, J.; Ignaczak, S.; Albrecht, K.A. Nutritive Value of Alfalfa Harvested with a Modified Flail Chopper. Agronomy 2020, 10, 690. [Google Scholar] [CrossRef]
- Zhang, X.; Liu, Y.; Kong, F.; Wang, W.; Li, S. Comparison of Nutritional Components, Ruminal Degradation Characteristics and Feed Value from Different Cultivars of Alfalfa Hay. Animals 2023, 13, 734. [Google Scholar] [CrossRef]
- Jungers, J.; Cherney, J.; Martinson, K.; Jaqueth, A.; Sheaffer, C. Forage nutritive value of modern alfalfa cultivars. Crop Forage Turfgrass Manag. 2020, 6, e20076. [Google Scholar] [CrossRef]
- Song, S.; Zhou, H.; Xu, L.; Jia, Z.; Hu, G. Cutting mechanical properties of sisal leaves under rotary impact cutting. Ind. Crops Prod. 2022, 182, 114856. [Google Scholar] [CrossRef]
- Gan, H.; Mathanker, S.; Momin, A.; Kuhns, B.; Stoffel, N.; Hansen, A.; Grift, T. Effects of three cutting blade designs on energy consumption during mowing-conditioning of Miscanthus Giganteus. Biomass Bioenergy 2018, 109, 166–171. [Google Scholar] [CrossRef]
- Yu, H.; Han, Z.; Zhang, J.; Zhang, S. Bionic design of tools in cutting: Reducing adhesion, abrasion or friction. Wear 2021, 482–483, 203955. [Google Scholar] [CrossRef]
- Xiao, M.; Wang, K.; Yang, W.; Wang, W.; Jiang, F. Design and Experiment of Bionic Rotary Blade Based on Claw Toe of Gryllotalpa orientalis Burmeister. Trans. Chin. Soc. Agric. Mach. 2021, 52, 55–63. [Google Scholar]
- Guo, J.; Zhang, Q.; Memon, M.S.; Ji, C.; Zhao, Z. Design and experiment of bionic mole’s toe arrangement serrated blade for soil-rototilling and straw-shattering. Trans. Chin. Soc. Agric. Eng. 2017, 33, 43–50. [Google Scholar]
- Tang, H.; Jiang, Y.; Wang, J.; Guan, R.; Zhou, W.; Giannopoulos, G.I. Bionic Design and Parameter Optimization of Rotating and Fixed Stem- and Leaf-Cutting Devices for Carrot Combine Harvesters. Math. Probl. Eng. 2021, 2021, 8873965. [Google Scholar] [CrossRef]
- You, C.; Zhao, G.; Chu, X.; Zhou, W.; Long, Y.; Lian, Y. Design, preparation and cutting performance of bionic cutting tools based on head microstructures of dung beetle. J. Manuf. Process. 2020, 58, 129–135. [Google Scholar] [CrossRef]
- Hu, J.; Xu, L.; Yu, Y.; Lu, J.; Han, D.; Chai, X.; Wu, Q.; Zhu, L. Design and Experiment of Bionic Straw-Cutting Blades Based on Locusta Migratoria Manilensis. Agriculture 2023, 13, 2231. [Google Scholar] [CrossRef]
- Qi, H.; Ma, Z.; Xu, Z.; Wang, S.; Ma, Y.; Wu, S.; Guo, M. The Design and Experimental Validation of a Biomimetic Stubble-Cutting Device Inspired by a Leaf-Cutting Ant’s Mandibles. Biomimetics 2023, 8, 555. [Google Scholar] [CrossRef] [PubMed]
- Liu, Z.; Wang, T.; Liu, S.; Yan, X.; Zhao, H.; Wu, X.; Zhang, S. Design and Experimental Study of a Bionic Blade for Harvesting the Wild Chrysanthemum Stem. Agriculture 2023, 13, 190. [Google Scholar] [CrossRef]
- Zhao, J.; Guo, M.; Lu, Y.; Huang, D.; Zhuang, J. Design of bionic locust mouthparts stubble cutting device. Int. J. Agric. Biol. Eng. 2020, 13, 20–28. [Google Scholar] [CrossRef]
- Cao, Y.; Yu, Y.; Tang, Z.; Zhao, Y.; Gu, X.; Liu, S.; Chen, S. Multi-Tooth Cutting Method and Bionic Cutter Design for Broccoli Xylem (Brassica oleracea L. var. Italica Plenck). Agriculture 2023, 13, 1267. [Google Scholar] [CrossRef]
- Tian, K.P.; Zhang, B.; Ji, A.M.; Huang, J.C.; Liu, H.L.; Shen, C. Design and experiment of the bionic disc cutter for kenaf harvesters. Int. J. Agric. Biol. Eng. 2023, 16, 116–123. [Google Scholar] [CrossRef]
- Tian, K.; Li, X.; Shen, C.; Zhang, B.; Huang, J.; Wang, J.; Zhou, Y. Design and test of cutting blade of cannabis harvester based on longicorn bionic principle. Trans. Chin. Soc. Agric. Eng. 2017, 33, 56–61. [Google Scholar]
- Iwaizumi, R. Notes on the reproductive behavior of the white-spotted longicorn beetle, Anoplophora malasiaca (Thomson)(Coleoptera: Cerambycidae). Res. Bull. Plant Prot. Serv. Jpn. 2016, 52, 51–56. [Google Scholar]
- Tian, F.; Xia, K.; Wang, J.; Song, Z.; Yan, Y.; Li, F.; Wang, F. Design and experiment of self-propelled straw forage crop harvester. Adv. Mech. Eng. 2021, 13, 16878140211024455. [Google Scholar] [CrossRef]
- Johnson, P.C.; Clementson, C.L.; Mathanker, S.K.; Grift, T.E.; Hansen, A.C. Cutting energy characteristics of Miscanthus x giganteus stems with varying oblique angle and cutting speed. Biosyst. Eng. 2012, 112, 42–48. [Google Scholar] [CrossRef]
- Platen, J.; Pauls, B.; Anantheswar, A.; Lautenschläger, T.; Neinhuis, C.; Kaliske, M. A nonlinear finite viscoelastic formulation relative to the viscous intermediate configuration applied to plants. Int. J. Numer. Methods Eng. 2024, 125, e7483. [Google Scholar] [CrossRef]
- Dongdong, D. Research on mechanics properties of crop stalks: A review. Int. J. Agric. Biol. Eng. 2016, 9, 10–19. [Google Scholar]
- Duarte, A.P.C.; Sáez, A.D.; Silvestre, N. Comparative study between XFEM and Hashin damage criterion applied to failure of composites. Thin-Walled Struct. 2017, 115, 277–288. [Google Scholar] [CrossRef]
- Zheng, J.; Maharaj, C.; Liu, J.; Chai, H.; Liu, H.; Dear, J.P. A comparative study on the failure criteria for predicting the damage initiation in fiber-reinforced composites. Mech. Compos. Mater. 2022, 58, 125–140. [Google Scholar] [CrossRef]
- Arruda, M.R.T.; Trombini, M.; Pagani, A. Implicit to explicit algorithm for ABAQUS standard user-subroutine UMAT for a 3D hashin-based orthotropic damage model. Appl. Sci. 2023, 13, 1155. [Google Scholar] [CrossRef]
- GB/T 10395.25-2020; National Technical Committee 201 on Agricultural Machinery Standardization. Agricultural and Forestry Machinery—Safety—Part 25: Rotary Disc and Drum Mowers and Flail Mowers. Standardization Administration of China Press: Beijing, China, 2020.
- Bai, C. Optimization Design and Experiment of Key Components for Small Cutting Machine Based on Low-Damage-Cutting Alfalfa-Stem. Master’s Thesis, Shandong Agricultural University, Tai’an, China, 2023. [Google Scholar] [CrossRef]
- Wu, K.; Song, Y. Research Progress Analysis of Crop Stalk Cutting Theory and Method. Trans. Chin. Soc. Agric. Mach. 2022, 53, 1–20. [Google Scholar]
Disclaimer/Publisher’s Note: The statements, opinions and data contained in all publications are solely those of the individual author(s) and contributor(s) and not of MDPI and/or the editor(s). MDPI and/or the editor(s) disclaim responsibility for any injury to people or property resulting from any ideas, methods, instructions or products referred to in the content. |
© 2024 by the authors. Licensee MDPI, Basel, Switzerland. This article is an open access article distributed under the terms and conditions of the Creative Commons Attribution (CC BY) license (https://creativecommons.org/licenses/by/4.0/).