Transcript Analysis Reveals Positive Regulation of CA12g04950 on Carotenoids of Pigment Pepper Fruit under Nitrogen Reduction
Abstract
1. Introduction
2. Materials and Methods
2.1. Materials and Design
2.2. Determination of Fruit Pigment Content and Enzyme Activity
2.3. RNA Extraction
2.4. RNA Sequencing
2.5. Quantitative Real-Time PCR
2.6. VIGS-Induced Transcription Factor CA12g04950 Silencing
2.7. Statistical Analysis
3. Results
3.1. Effect of Nitrogen Reduction on Pigment Content of Pepper Fruit
3.2. Effect of Nitrogen Reduction on Carotenoid Enzyme Activity and Gene Expression in Pigment Pepper Fruit
3.3. Transcription and Metabolic Analysis of Pigment Pepper Fruits Treated with Nitrogen Reduction
3.3.1. RNA Sequence Quality
3.3.2. Analysis of GO and KEGG Enrichment in Pigment Pepper Fruits under Nitrogen Reduction
3.3.3. Analysis of Differentially Expressed Genes (DEGs) in Carotenoid Metabolism of Pigment Pepper Fruits under Nitrogen Reduction
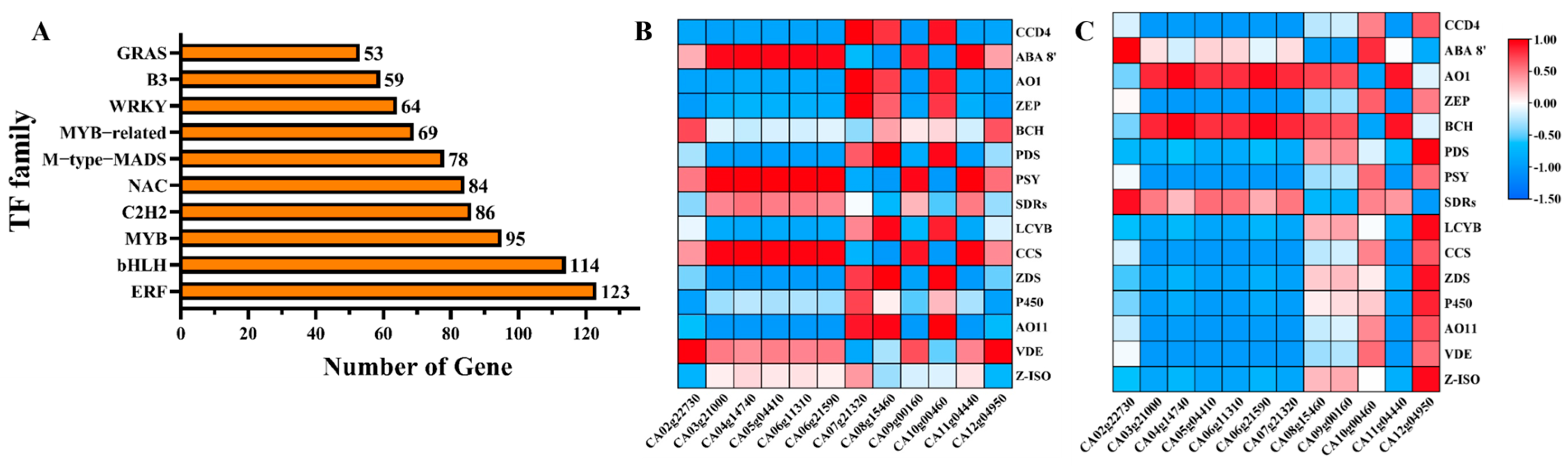
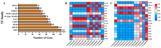
3.3.4. Analysis of Transcription Factors in Pepper Fruits under Nitrogen Reduction
3.4. Regulation of CA12g04950 on Pepper Fruits’ Carotenoids
4. Discussion
4.1. Nitrogen Fertilizer and Pigment
4.2. Transcription Factors and Carotenoid
5. Conclusions
Supplementary Materials
Author Contributions
Funding
Institutional Review Board Statement
Data Availability Statement
Acknowledgments
Conflicts of Interest
References
- Barik, S.; Ponnam, N.; Reddy, A.C.; DC, L.R.; Saha, K.; Acharya, G.C.; Reddy, M. Breeding peppers for industrial uses: Progress and prospects. Ind. Crops Prod. 2022, 178, 114626. [Google Scholar] [CrossRef]
- Baenas, N.; Belović, M.; Ilic, N.; Moreno, D.A.; García-Viguera, C. Industrial use of pepper (Capsicum annum L.) derived products: Technological benefits and biological advantages. Food Chem. 2019, 274, 872–885. [Google Scholar] [CrossRef]
- Gómez-García, M.; Ochoa-Alejo, N. Biochemistry and Molecular Biology of Carotenoid Biosynthesis in Chili Peppers (Capsicum spp.). Int. J. Mol. Sci. 2013, 14, 19025–19053. [Google Scholar] [CrossRef] [PubMed]
- Lee, S.Y.; Jang, S.J.; Jeong, H.B.; Lee, S.Y.; Venkatesh, J.; Lee, J.H.; Kwon, J.K.; Kang, B.C. A mutation in Zeaxanthin epoxidase contributes to orange coloration and alters carotenoid contents in pepper fruit (Capsicum annuum). Plant J. 2021, 106, 1692–1707. [Google Scholar] [CrossRef] [PubMed]
- Villa-Rivera, M.G.; Ochoa-Alejo, N. Chili Pepper Carotenoids: Nutraceutical Properties and Mechanisms of Action. Molecules 2020, 25, 5573. [Google Scholar] [CrossRef] [PubMed]
- Giuffrida, D.; Dugo, P.; Torre, G.; Bignardi, C.; Cavazza, A.; Corradini, C.; Dugo, G. Characterization of 12 Capsicum varieties by evaluation of their carotenoid profile and pungency determination. Food Chem. 2013, 140, 794–802. [Google Scholar] [CrossRef] [PubMed]
- Wahyuni, Y.; Ballester, A.R.; Tikunov, Y.; de Vos, R.C.; Pelgrom, K.T.; Maharijaya, A.; Sudarmonowati, E.; Bino, R.J.; Bovy, A.G. Metabolomics and molecular marker analysis to explore pepper (Capsicum sp.) biodiversity. Metabolomics 2013, 9, 130–144. [Google Scholar] [CrossRef] [PubMed]
- Mi, S.; Yu, W.; Li, J.; Liu, M.; Sang, Y.; Wang, X. Characterization and discrimination of chilli peppers based on multi-element and non-targeted metabolomics analysis. LWT 2020, 131, 109742. [Google Scholar] [CrossRef]
- Zoccali, M.; Giuffrida, D.; Salafia, F.; Rigano, F.; Dugo, P.; Casale, M.; Mondello, L. Apocarotenoids profiling in different Capsicum species. Food Chem. 2021, 334, 127595. [Google Scholar] [CrossRef]
- Mi, S.; Zhang, X.; Wang, Y.; Zheng, M.; Zhao, J.; Gong, H.; Wang, X. Effect of different genotypes on the fruit volatile profiles, flavonoid composition and antioxidant activities of chilli peppers. Food Chem. 2022, 374, 131751. [Google Scholar] [CrossRef]
- Feng, P.; Wang, Y.; Wen, J.; Ren, Y.; Zhong, Q.; Li, Q. Cloning and Analysis of Expression of Genes Related to Carotenoid Metabolism in Different Fruit Color Mutants of Pepper (Capsicum annuum L.). Genes 2024, 15, 315. [Google Scholar] [CrossRef]
- Lv, J.; Zhang, R.; Mo, Y.; Zhou, H.; Li, M.; Wu, R.; Cheng, H.; Zhang, M.; Wang, H.; Hua, W.; et al. Integrative Metabolome and Transcriptome Analyses Provide Insights into Carotenoid Variation in Different-Colored Peppers. Int. J. Mol. Sci. 2023, 24, 16563. [Google Scholar] [CrossRef]
- Sun, T.; Yuan, H.; Cao, H.; Yazdani, M.; Tadmor, Y.; Li, L. Carotenoid Metabolism in Plants: The Role of Plastids. Mol. Plant 2018, 11, 58–74. [Google Scholar] [CrossRef]
- Giuliano, G. Provitamin A biofortification of crop plants: A gold rush with many miners. Curr. Opin. Biotechnol. 2017, 44, 169–180. [Google Scholar] [CrossRef]
- Bai, C.; Capell, T.; Berman, J.; Medina, V.; Sandmann, G.; Christou, P.; Zhu, C. Bottlenecks in carotenoid biosynthesis and accumulation in rice endosperm are influenced by the precursor-product balance. Plant Biotechnol. J. 2016, 14, 195–205. [Google Scholar] [CrossRef] [PubMed]
- Tian, S.L.; Li, L.; Chai, W.G.; Shah, S.N.; Gong, Z.H. Effects of silencing key genes in the capsanthin biosynthetic pathway on fruit color of detached pepper fruits. BMC Plant Biol. 2014, 14, 314. [Google Scholar] [CrossRef] [PubMed]
- Tian, S.L.; Li, L.; Shah, S.N.M.; Gong, Z.H. The relationship between red fruit colour formation and key genes of capsanthin biosynthesis pathway in Capsicum annuum. Biol. Plant. 2015, 59, 507–513. [Google Scholar] [CrossRef]
- Welsch, R.; Medina, J.; Giuliano, G.; Beyer, P.; Von Lintig, J. Structural and functional characterization of the phytoene synthase promoter from Arabidopsis thaliana. Planta 2003, 216, 523–534. [Google Scholar] [CrossRef]
- Lu, S.; Ye, J.; Zhu, K.; Zhang, Y.; Zhang, M.; Xu, Q.; Deng, X. A fruit ripening-associated transcription factor CsMADS5 positively regulates carotenoid biosynthesis in citrus. J. Exp. Bot. 2021, 72, 3028–3043. [Google Scholar] [CrossRef] [PubMed]
- Sun, Q.; Zhang, N.; Wang, J.; Zhang, H.; Li, D.; Shi, J.; Li, R.; Weeda, S.; Zhao, B.; Ren, S.; et al. Melatonin promotes ripening and improves quality of tomato fruit during postharvest life. J. Exp. Bot. 2015, 66, 657–668. [Google Scholar] [CrossRef]
- Yuan, Y.; Ren, S.; Liu, X.; Su, L.; Wu, Y.; Zhang, W.; Li, Y.; Jiang, Y.; Wang, H.; Fu, R.; et al. SlWRKY35 positively regulates carotenoid biosynthesis by activating the MEP pathway in tomato fruit. New Phytol. 2022, 234, 164–178. [Google Scholar] [CrossRef]
- Ma, N.; Feng, H.; Meng, X.; Li, D.; Yang, D.; Wu, C.; Meng, Q. Overexpression of tomato SlNAC1transcription factor alters fruit pigmentation and softening. BMC Plant Biol. 2014, 14, 351. [Google Scholar] [CrossRef] [PubMed]
- Song, J.; Sun, B.; Chen, C.; Ning, Z.; Zhang, S.; Cai, Y.; Zheng, X.; Cao, B.; Chen, G.; Jin, D.; et al. An R-R-type MYB transcription factor promotes non-climacteric pepper fruit carotenoid pigment biosynthesis. Plant J. Cell Mol. Biol. 2023, 115, 724–741. [Google Scholar] [CrossRef] [PubMed]
- Zhang, J.; Lv, J.; Xie, J.; Gan, Y.; Coulter, J.A.; Yu, J.; Li, J.; Wang, J.; Zhang, X. Nitrogen Source Affects the Composition of Metabolites in Pepper (Capsicum annuum L.) and Regulates the Synthesis of Capsaicinoids through the GOGAT-GS Pathway. Foods 2020, 9, 150. [Google Scholar] [CrossRef] [PubMed]
- Lamrani, Z.; Belakbir, A.; Ruiz, J.M.; Ragala, L.; López-Cantarero, I.; Romero, L. Influence of nitrogen, phosphorus, and potassium on pigment concentration in cucumber leaves. Commun. Soil Sci. Plant Anal. 2008, 27, 1001–1012. [Google Scholar] [CrossRef]
- Berova, M.; Karanatsidis, G. Influence of bio-fertilizer, produced by Lumbricus rubellus on growth, leaf gas-exchange and photosynthetic pigment content of pepper plants (Capsicum annuum L.). Acta Hortic. 2009, 830, 447–452. [Google Scholar] [CrossRef]
- Johnson, C.D.; Decoteau, D.R. Nitrogen and Potassium Fertility Affects Jalapeño Pepper Plant Growth, Pod Yield, and Pungency. HortScience 1996, 31, 1119–1123. [Google Scholar] [CrossRef]
- Liu, M.; Yang, S.Q.; Fu, X. Effects of Water Nitrogen Interaction on Growth and Yield of Lycium Barbarum under Brackish Water Drip Irrigation. Water Sav. Irrig. 2018, 33–37. [Google Scholar] [CrossRef]
- Kuscu, H.; Turhan, A.; Ozmen, N.; Aydinol, P.; Demir, A.O. Optimizing levels of water and nitrogen applied through drip irrigation for yield, quality, and water productivity of processing tomato (Lycopersicon esculentum Mill.). Hortic. Environ. Biotechnol. 2014, 55, 103–114. [Google Scholar] [CrossRef]
- Liu, Y.; Lv, J.; Liu, Z.; Wang, J.; Yang, B.; Chen, W.; Ou, L.; Dai, X.; Zhang, Z.; Zou, X. Integrative analysis of metabolome and transcriptome reveals the mechanism of color formation in pepper fruit (Capsicum annuum L.). Food Chem. 2020, 306, 125629. [Google Scholar] [CrossRef]
- Burgos, G.; Salas, E.; Amoros, W.; Auqui, M.; Muñoa, L.; Kimura, M.; Bonierbale, M. Total and individual carotenoid profiles in Solanum phureja of cultivated potatoes: I. Concentrations and relationships as determined by spectrophotometry and HPLC. J. Food Compos. Anal. 2009, 22, 503–508. [Google Scholar] [CrossRef]
- Dou, J.-L.; Yuan, P.-L.; Zhao, S.-J.; He, N.; Zhu, H.-J.; Gao, L.; Ji, W.-L.; Lu, X.-Q.; Liu, W.-G. Effect of ploidy level on expression of lycopene biosynthesis genes and accumulation of phytohormones during watermelon (Citrullus lanatus) fruit development and ripening. J. Integr. Agric. 2017, 16, 1956–1967. [Google Scholar] [CrossRef]
- Rodríguez-Rodríguez, E.; Sánchez-Prieto, M.; Olmedilla-Alonso, B. Assessment of carotenoid concentrations in red peppers (Capsicum annuum) under domestic refrigeration for three weeks as determined by HPLC-DAD. Food Chem. X 2020, 6, 100092. [Google Scholar] [CrossRef] [PubMed]
- Kim, D.; Paggi, J.M.; Park, C.; Bennett, C.; Salzberg, S.L. Graph-based genome alignment and genotyping with HISAT2 and HISAT-genotype. Nat. Biotechnol. 2019, 37, 907–915. [Google Scholar] [CrossRef] [PubMed]
- Trapnell, C.; Williams, B.A.; Pertea, G.; Mortazavi, A.; Kwan, G.; van Baren, M.J.; Salzberg, S.L.; Wold, B.J.; Pachter, L. Transcript assembly and quantification by RNA-Seq reveals unannotated transcripts and isoform switching during cell differentiation. Nat. Biotechnol. 2010, 28, 511–515. [Google Scholar] [CrossRef]
- Deng, Y.Y.; Li, J.Q.; Wu, S.F.; Zhu, Y.; Chen, Y.W.; He, F.C. Integrated nr Database in Protein Annotation System and Its Localization. Comput. Eng. 2006, 32, 71–72. [Google Scholar]
- Kanehisa, M.; Goto, S. KEGG: Kyoto encyclopedia of genes and genomes. Nucleic Acids Res. 2000, 28, 27–30. [Google Scholar] [CrossRef]
- Boeckmann, B.; Bairoch, A.; Apweiler, R.; Blatter, M.C.; Estreicher, A.; Gasteiger, E.; Martin, M.J.; Michoud, K.; O’Donovan, C.; Phan, I.; et al. The SWISS-PROT protein knowledgebase and its supplement TrEMBL in 2003. Nucleic Acids Res. 2003, 31, 365–370. [Google Scholar] [CrossRef]
- Ashburner, M.; Ball, C.A.; Blake, J.A.; Botstein, D.; Butler, H.; Cherry, J.M.; Davis, A.P.; Dolinski, K.; Dwight, S.S.; Eppig, J.T.; et al. Gene ontology: Tool for the unification of biology. The Gene Ontology Consortium. Nat. Genet. 2000, 25, 25–29. [Google Scholar] [CrossRef]
- Huerta-Cepas, J.; Forslund, K.; Coelho, L.P.; Szklarczyk, D.; Jensen, L.J.; von Mering, C.; Bork, P. Fast Genome-Wide Functional Annotation through Orthology Assignment by eggNOG-Mapper. Mol. Biol. Evol. 2017, 34, 2115–2122. [Google Scholar] [CrossRef] [PubMed]
- Young, M.D.; Wakefield, M.J.; Smyth, G.K.; Oshlack, A. Gene ontology analysis for RNA-seq: Accounting for selection bias. Genome Biol. 2010, 11, R14. [Google Scholar] [CrossRef]
- Kanehisa, M.; Sato, Y.; Kawashima, M. KEGG mapping tools for uncovering hidden features in biological data. Protein Sci. 2022, 31, 47–53. [Google Scholar] [CrossRef] [PubMed]
- Wang, L.; Feng, Z.; Wang, X.; Wang, X.; Zhang, X. DEGseq: An R package for identifying differentially expressed genes from RNA-seq data. Bioinformatics 2010, 26, 136–138. [Google Scholar] [CrossRef] [PubMed]
- Livak, K.J.; Schmittgen, T.D. Analysis of relative gene expression data using real-time quantitative PCR and the 2−ΔΔCT Method. Methods 2001, 25, 402–408. [Google Scholar] [CrossRef] [PubMed]
- Ren, L.; Zhu, B.Q.; Zhang, Y.B.; Wang, H.Y.; Li, C.Y.; Su, Y.; Ba, C.F. The research of applying primer premier 5.0 to design PCR primer. J. Jinzhou Med. Coll. 2004, 25, 43–46. [Google Scholar]
- Shi, G.; Hao, M.; Tian, B.; Cao, G.; Wei, F.; Xie, Z. A Methodological Advance of Tobacco Rattle Virus-Induced Gene Silencing for Functional Genomics in Plants. Front. Plant Sci. 2021, 12, 671091. [Google Scholar] [CrossRef]
- Liu, L.; Ren, M.; Peng, P.; Chun, Y.; Li, L.; Zhao, J.; Fang, J.; Peng, L.; Yan, J.; Chu, J.; et al. MIT1, encoding a 15-cis-zeta-carotene isomerase, regulates tiller number and stature in rice. J. Genet. Genom. 2021, 48, 88–91. [Google Scholar] [CrossRef]
- Ito, S.; Ito, K.; Abeta, N.; Takahashi, R.; Sasaki, Y.; Yajima, S. Effects of strigolactone signaling on Arabidopsis growth under nitrogen deficient stress condition. Plant Signal. Behav. 2016, 11, e1126031. [Google Scholar] [CrossRef] [PubMed]
- Li, Z.; Wu, X.N.; Jaquot, A.; Chaput, V.; Adamo, M.; Neuhauser, B.; Straub, T.; Lejay, L.; Schulze, W.X. Phosphoregulation in the N-terminus of NRT2.1 affects nitrate uptake by controlling the interaction of NRT2.1 with NAR2.1 and kinase HPCAL1. J. Exp. Bot. 2023. [Google Scholar] [CrossRef]
- Gao, Y.; Wei, W.; Zhao, X.; Tan, X.; Fan, Z.; Zhang, Y.; Jing, Y.; Meng, L.; Zhu, B.; Zhu, H.; et al. A NAC transcription factor, NOR-like1, is a new positive regulator of tomato fruit ripening. Hortic. Res. 2018, 5, 75. [Google Scholar] [CrossRef]
- Martin-Pizarro, C.; Vallarino, J.G.; Osorio, S.; Meco, V.; Urrutia, M.; Pillet, J.; Casanal, A.; Merchante, C.; Amaya, I.; Willmitzer, L.; et al. The NAC transcription factor FaRIF controls fruit ripening in strawberry. Plant Cell 2021, 33, 1574–1593. [Google Scholar] [CrossRef]
- Stournaras, K.E.; Lo, E.; Böhning-Gaese, K.; Cazetta, E.; Matthias Dehling, D.; Schleuning, M.; Stoddard, M.C.; Donoghue, M.J.; Prum, R.O.; Martin Schaefer, H. How colorful are fruits? Limited color diversity in fleshy fruits on local and global scales. New Phytol. 2013, 198, 617–629. [Google Scholar] [CrossRef]
- Wang, S.; Guan, K.; Wang, Z.; Ainsworth, E.A.; Zheng, T.; Townsend, P.A.; Li, K.; Moller, C.; Wu, G.; Jiang, C. Unique contributions of chlorophyll and nitrogen to predict crop photosynthetic capacity from leaf spectroscopy. J. Exp. Bot. 2021, 72, 341–354. [Google Scholar] [CrossRef] [PubMed]
- Kopsell, D.A.; Kopsell, D.E.; Curran-Celentano, J. Carotenoid pigments in kale are influenced by nitrogen concentration and form. J. Sci. Food Agric. 2007, 87, 900–907. [Google Scholar] [CrossRef]
- Barickman, T.C.; Kopsell, D.A. Nitrogen form and ratio impact Swiss chard (Beta vulgaris subsp. cicla) shoot tissue carotenoid and chlorophyll concentrations. Sci. Hortic. 2016, 204, 99–105. [Google Scholar] [CrossRef]
- Chang, X.; Wei, Y.; Li, A.; Chen, X.; Wei, X.; Duan, X. Evaluation on Several Germplasm Resources of Dried Hot Pepper and Correlative Analysis. Shandong Agric. Sci. 2014, 46, 28–30. [Google Scholar] [CrossRef]
- del Amor, F.M.; Cuadra-Crespo, P.; Varó, P.; Gómez, M.C. Influence of foliar urea on the antioxidant response and fruit color of sweet pepper under limited N supply. J. Sci. Food Agric. 2008, 89, 504–510. [Google Scholar] [CrossRef]
- Davarpanah, S.; Tehranifar, A.; Davarynejad, G.; Aran, M.; Abadía, J.; Khorassani, R. Effects of Foliar Nano-nitrogen and Urea Fertilizers on the Physical and Chemical Properties of Pomegranate (Punica granatum cv. Ardestani) Fruits. HortScience 2017, 52, 288–294. [Google Scholar] [CrossRef]
- Zhang, L.; Zhang, F.; He, X.; Dong, Y.; Sun, K.; Liu, S.; Wang, X.; Yang, H.; Zhang, W.; Lakshmanan, P.; et al. Comparative metabolomics reveals complex metabolic shifts associated with nitrogen-induced color development in mature pepper fruit. Front. Plant Sci. 2024, 15, 1319680. [Google Scholar] [CrossRef]
- Brumbarova, T.; Ivanov, R. The Nutrient Response Transcriptional Regulome of Arabidopsis. iScience 2019, 19, 358–368. [Google Scholar] [CrossRef]
- Song, J.L.; Chen, C.M.; Zhang, S.L.; Wang, J.T.; Huang, Z.B.; Chen, M.X.; Cao, B.H.; Zhu, Z.S.; Lei, J.J. Systematic analysis of the ERF transcription factor family: Identification of regulatory factors involved in the regulation of species-specific metabolites. BMC Genom. 2020, 21, 573. [Google Scholar] [CrossRef]
- Kang, S.-I.; Rahim, M.A.; Afrin, K.S.; Jung, H.-J.; Kim, H.-T.; Park, J.-I.; Nou, I.-S. Expression of anthocyanin biosynthesis-related genes reflects the peel color in purple tomato. Hortic. Environ. Biotechnol. 2018, 59, 435–445. [Google Scholar] [CrossRef]
- Duan, L.; Zhang, B.; Dai, G.; He, X.; Zhou, X.; Huang, T.; Liang, X.; Zhao, J.; Qin, K. Integrated Analysis of Transcriptome and Metabolome Reveals New Insights into the Molecular Mechanism Underlying the Color Differences in Wolfberry (Lycium barbarum). Agronomy 2023, 13, 1926. [Google Scholar] [CrossRef]
- Peng, Y.; van Wersch, R.; Zhang, Y. Convergent and Divergent Signaling in PAMP-Triggered Immunity and Effector-Triggered Immunity. Mol. Plant-Microbe Interact. MPMI 2018, 31, 403–409. [Google Scholar] [CrossRef]
- Wang, J.; Zheng, C.; Shao, X.; Hu, Z.; Li, J.; Wang, P.; Wang, A.; Yu, J.; Shi, K. Transcriptomic and genetic approaches reveal an essential role of the NAC transcription factor SlNAP1 in the growth and defense response of tomato. Hortic. Res. 2020, 7, 209. [Google Scholar] [CrossRef]
- Moyano, E.; Martínez-Rivas, F.J.; Blanco-Portales, R.; Molina-Hidalgo, F.J.; Ric-Varas, P.; Matas-Arroyo, A.J.; Caballero, J.L.; Muñoz-Blanco, J.; Rodríguez-Franco, A. Genome-wide analysis of the NAC transcription factor family and their expression during the development and ripening of the Fragaria × ananassa fruits. PLoS ONE 2018, 13, e0196953. [Google Scholar] [CrossRef] [PubMed]
- Zhang, H.; Ma, F.; Wang, X.; Liu, S.; Saeed, U.H.; Hou, X.; Zhang, Y.; Luo, D.; Meng, Y.; Zhang, W.; et al. Molecular and Functional Characterization of CaNAC035, an NAC Transcription Factor from Pepper (Capsicum annuum L.). Front. Plant Sci. 2020, 11, 14. [Google Scholar] [CrossRef]
- Zhu, M.; Chen, G.; Zhou, S.; Tu, Y.; Wang, Y.; Dong, T.; Hu, Z. A New Tomato NAC (NAM/ATAF1/2/CUC2) Transcription Factor, SlNAC4, Functions as a Positive Regulator of Fruit Ripening and Carotenoid Accumulation. Plant Cell Physiol. 2013, 55, 119–135. [Google Scholar] [CrossRef] [PubMed]
- Kou, X.; Zhao, Y.; Wu, C.; Jiang, B.; Zhang, Z.; Rathbun, J.R.; He, Y.; Xue, Z. SNAC4 and SNAC9 transcription factors show contrasting effects on tomato carotenoids biosynthesis and softening. Postharvest Biol. Technol. 2018, 144, 9–19. [Google Scholar] [CrossRef]
- Feng, Y.; Kou, X.; Yuan, S.; Wu, C.; Zhao, X.; Xue, Z.; Li, Q.; Huang, Z.; Sun, Y. CRISPR/Cas9-mediated SNAC9 mutants reveal the positive regulation of tomato ripening by SNAC9 and the mechanism of carotenoid metabolism regulation. Hortic. Res. 2023, 10, uhad019. [Google Scholar] [CrossRef]











| Treatment | Urea (kg/hm2) | KH2PO4 (kg/hm2) | Calcium, Magnesium, and Sulfur Nutrients (kg/hm2) | Micronutrient Fertilizer on Leaf (%) |
|---|---|---|---|---|
| N1 | 750 | 200 | 22.5 | 0.5% |
| N2 | 562.5 | 200 | 22.5 | 0.5% |
| N3 | 375 | 200 | 22.5 | 0.5% |
| N4 | 187.5 | 200 | 22.5 | 0.5% |
| N0 | 0 | 200 | 22.5 | 0.5% |
| Gene | Forward Primer | Reverse Primer |
|---|---|---|
| qRT-PCR Primers | ||
| CA01g13640 (Indole-3-acetaldehyde oxidase-like) | CAGATGGATTGGTTGTTTCA | TGTCCGCTGTTTAGCACTT |
| CA04g18710 (Abscisic acid 8′-hydroxylase) | AAGGGAAAGGAAAGAGAAGAAG | CAAGAAACAACTCAACAACCC |
| CA11g15430 (Aldehyde oxidase 4) | ACGAACCTTACCAGCAAATC | ATGACAGAGTCCACCTCCA |
| CA03g25820 (BCH) | CCGCCACTTCTCTTCTTCT | CGCTTTGTTTTCCACTTTG |
| CA01g09070 (Abscisic acid 8′-hydroxylase CYP707A1) | CCAACTTTACTCACAAAACCC | TTCCCCAACATTCTCTCTTT |
| CA12g20770 (Z-ISO) | TTTACCATTTCCCACCTCTC | TTCACCCACCAAGATTTCA |
| CA08g10750 (ZDS) | CATCAGTTGTGAAGATTGGG | TGAGCCAGCAAGAAAGAAA |
| CA10g15950 (P450) | GAAGTTGACAGAGTTTTGGGA | GACAGGTGGATGTGGATAAAG |
| CA12g11380 (VDE) | CTAATCCCAGTGTTCTTGTCC | CAGGTGTCCGTATTCTCCA |
| CA01g33030 (Abscisic acid 8′-hydroxylase CYP707A2) | TGTCATTGGTGTCATATTTGC | TATTGCCTCTTGTTCCTCTGT |
| CA03g36860 (PDS) | AGATGGTTGCTCGCAAAGGA | CGCGGAGAAGATCGGAATGA |
| CA02g10990 (ZEP) | TGCCAAACAAGCCAGGAGAA | ACACCTCATCCGTCACCCTA |
| CA06g22860 (CCS) | AGTGGCCTGTGAGTTGTGTT | GAGCCACCATGTACCCAGAC |
| CA04g04080 (PSY) | CAAAGGCAACAACGGAGAGC | CGCTCAATTCGGTCACTCCT |
| CA05g00080 (Lcyb) | ACGTGGAGCTCAAGGAGAGA | ACGAGCCACCATTCGTTCTT |
| CA02g23040 (GGPS) | ATTGAAGCAGCACAGACGGA | GAGTATTGCGCCGAGTACGA |
| CA03g25820 (CrtZ) | ACGAGTCACACCACAAACCA | TTTCCAACTCTTCCAGCCCC |
| CA12g04950 | GCAATGGTGATGAAGCGCAA | AACAAACGTCAGAGGTCGGG |
| VIGS Primers (the underlined part represent the enzyme-cleaved homologous arm) | ||
| TRV-CA12g04950 | AAGGTTACCGAATT TGCCGATGAAGAATTGGACAG | CTCGGTACCGGATC CTCTTGCAAACAAACGTCAGAG |
| Sample | Raw Read Number | Clean Reads | Total Mapped | % of Clean Reads | Raw Q30 Rate |
|---|---|---|---|---|---|
| N1_1 | 39,442,000 | 36,904,792 | 31,243,116 (84.66%) | 93.57 | 93.61 |
| N1_2 | 37,259,702 | 34,983,966 | 29,631,058 (84.70%) | 93.89 | 93.54 |
| N1_3 | 45,200,930 | 42,473,750 | 36,031,689 (84.83%) | 93.97 | 93.9 |
| N3_1 | 38,890,422 | 36,556,266 | 31,022,737 (84.86%) | 94.00 | 93.32 |
| N3_2 | 43,611,226 | 40,987,508 | 34,803,261 (84.91%) | 93.98 | 93.82 |
| N3_3 | 48,362,080 | 45,251,532 | 38,094,608 (84.18%) | 93.57 | 94.05 |
| N4_1 | 46,759,740 | 43,958,724 | 37,229,386 (84.69%) | 94.01 | 93.7 |
| N4_2 | 48,074,918 | 44,964,778 | 37,776,074 (84.01%) | 93.53 | 93.6 |
| N4_3 | 46,333,098 | 43,253,842 | 36,702,783 (84.85%) | 93.35 | 93.16 |
Disclaimer/Publisher’s Note: The statements, opinions and data contained in all publications are solely those of the individual author(s) and contributor(s) and not of MDPI and/or the editor(s). MDPI and/or the editor(s) disclaim responsibility for any injury to people or property resulting from any ideas, methods, instructions or products referred to in the content. |
© 2024 by the authors. Licensee MDPI, Basel, Switzerland. This article is an open access article distributed under the terms and conditions of the Creative Commons Attribution (CC BY) license (https://creativecommons.org/licenses/by/4.0/).
Share and Cite
Shen, L.; Zhang, C.; Xia, Y.; Yang, S.; Chang, T.; Ullah, S.; Ji, X. Transcript Analysis Reveals Positive Regulation of CA12g04950 on Carotenoids of Pigment Pepper Fruit under Nitrogen Reduction. Agriculture 2024, 14, 521. https://doi.org/10.3390/agriculture14040521
Shen L, Zhang C, Xia Y, Yang S, Chang T, Ullah S, Ji X. Transcript Analysis Reveals Positive Regulation of CA12g04950 on Carotenoids of Pigment Pepper Fruit under Nitrogen Reduction. Agriculture. 2024; 14(4):521. https://doi.org/10.3390/agriculture14040521
Chicago/Turabian StyleShen, Lingfeng, Chenfei Zhang, Yahui Xia, Shasha Yang, Tian Chang, Saleem Ullah, and Xuehua Ji. 2024. "Transcript Analysis Reveals Positive Regulation of CA12g04950 on Carotenoids of Pigment Pepper Fruit under Nitrogen Reduction" Agriculture 14, no. 4: 521. https://doi.org/10.3390/agriculture14040521
APA StyleShen, L., Zhang, C., Xia, Y., Yang, S., Chang, T., Ullah, S., & Ji, X. (2024). Transcript Analysis Reveals Positive Regulation of CA12g04950 on Carotenoids of Pigment Pepper Fruit under Nitrogen Reduction. Agriculture, 14(4), 521. https://doi.org/10.3390/agriculture14040521

