Impact of Grazing Tibetan Pigs on Soil Quality
Abstract
1. Introduction
2. Materials and Methods
2.1. Sample Collection
2.2. Soil Physical and Chemical Property Content Determination
2.3. Determination of Soil Heavy Metal Content
2.4. Soil Microbial DNA Extraction and Sequencing of 16S rDNA Amplicons
2.5. Bioinformatics and Data Analysis
2.6. Statistical Analysis
3. Results
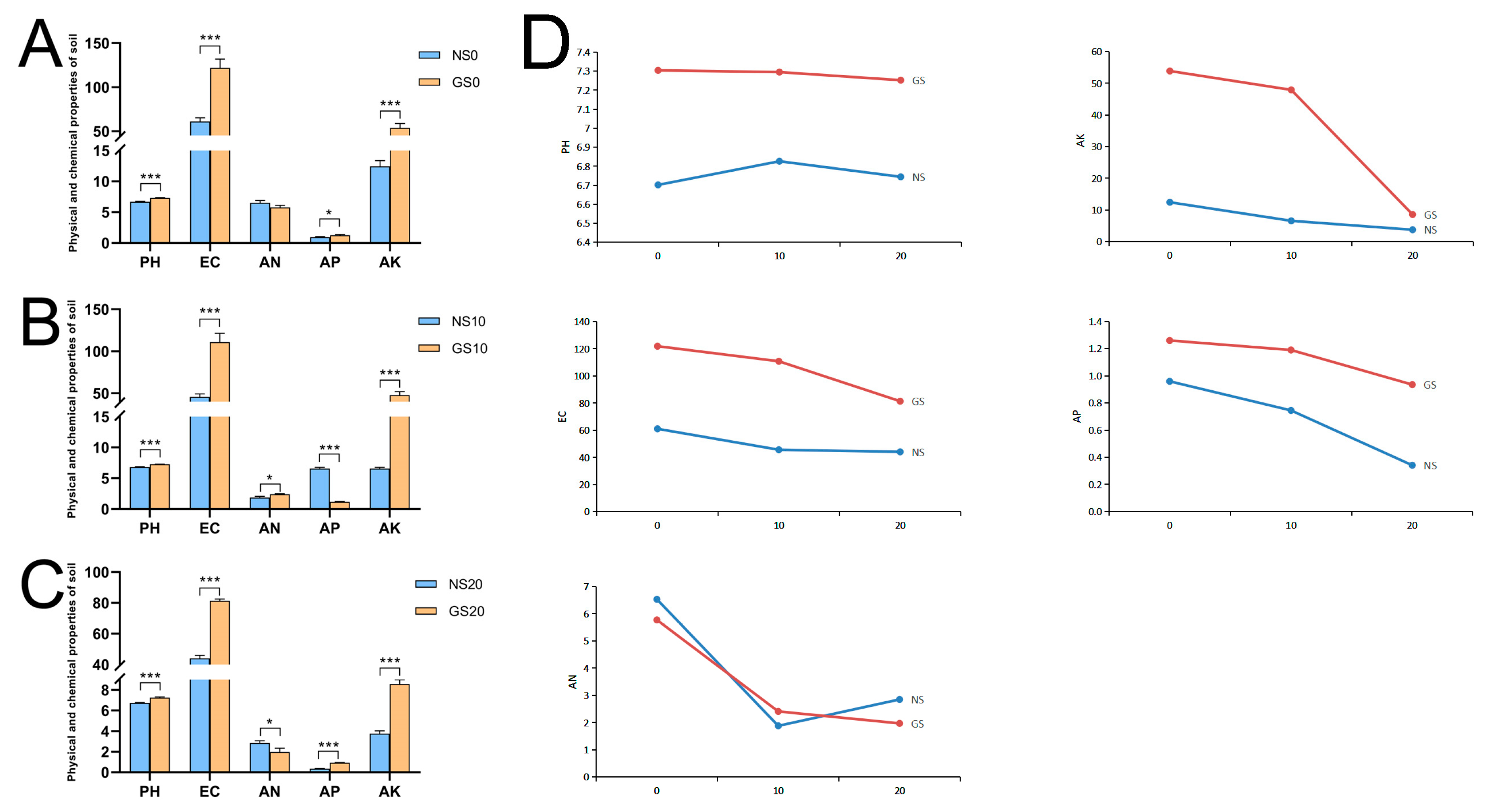
3.1. Physical and Chemical Properties of Soil
3.2. Heavy Metal Content in Soil
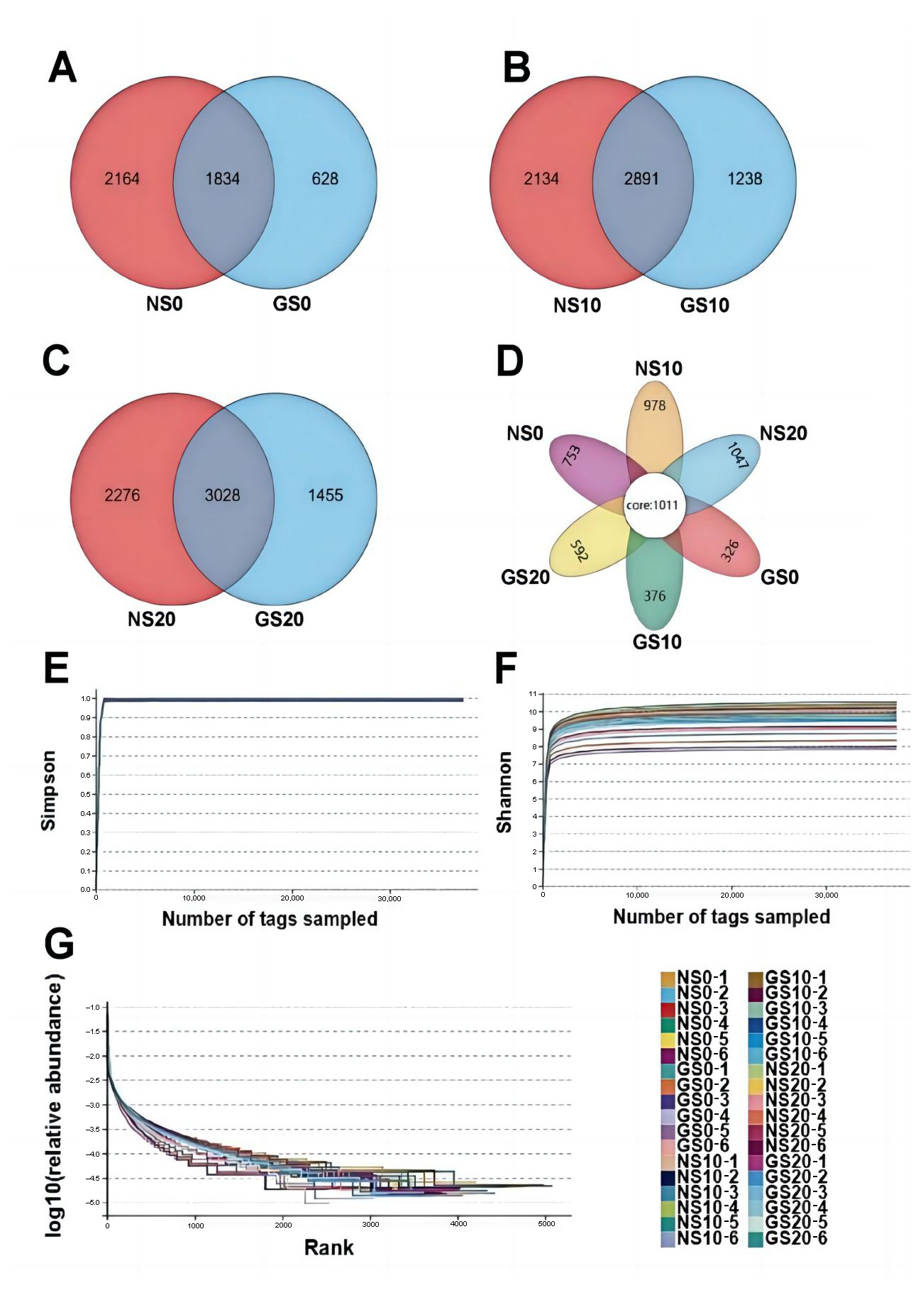
3.3. Data Collection and Analysis
3.4. Grazing Patterns of Tibetan Pigs and Soil Depth Affect Soil Microbial Diversity
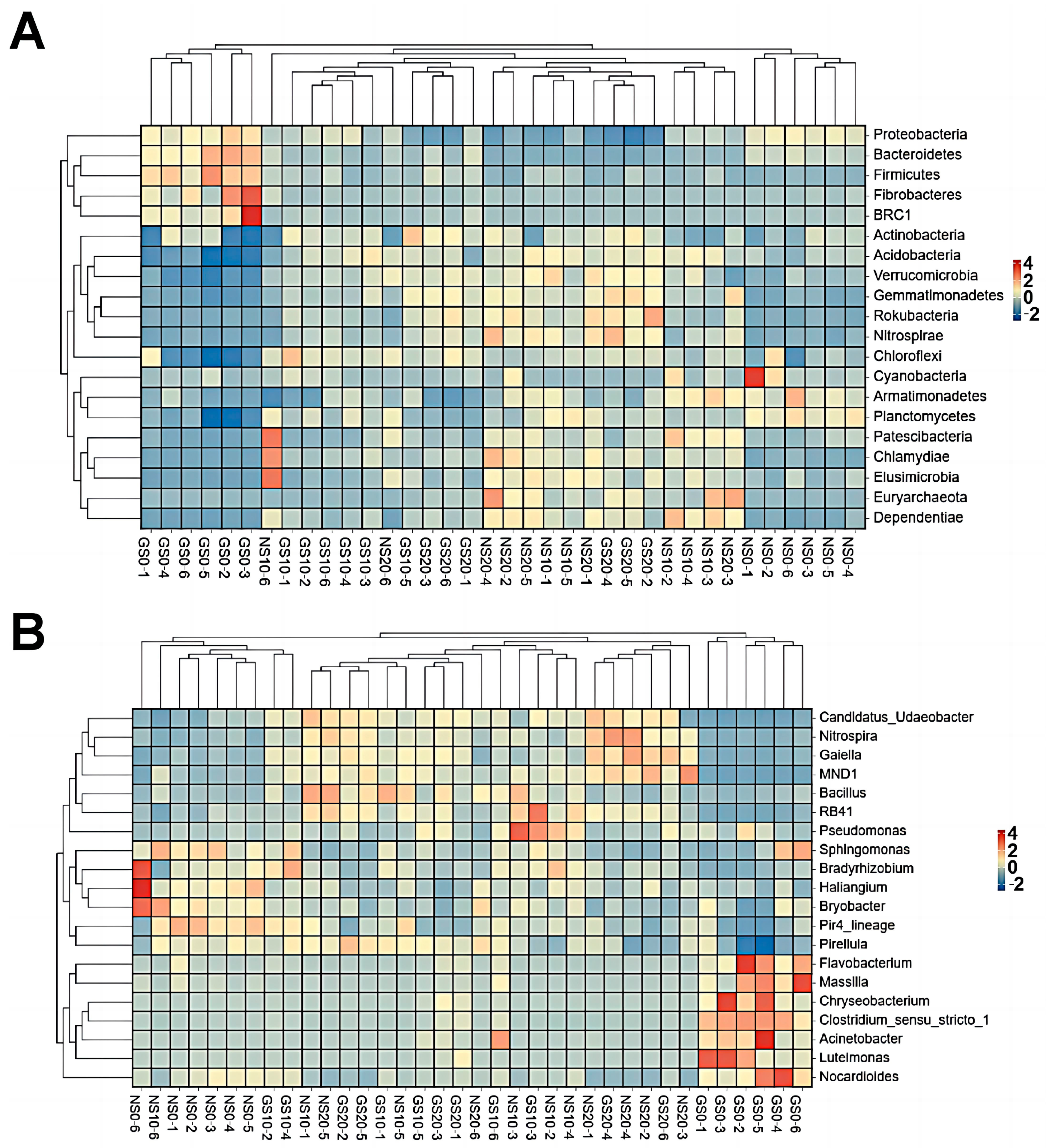
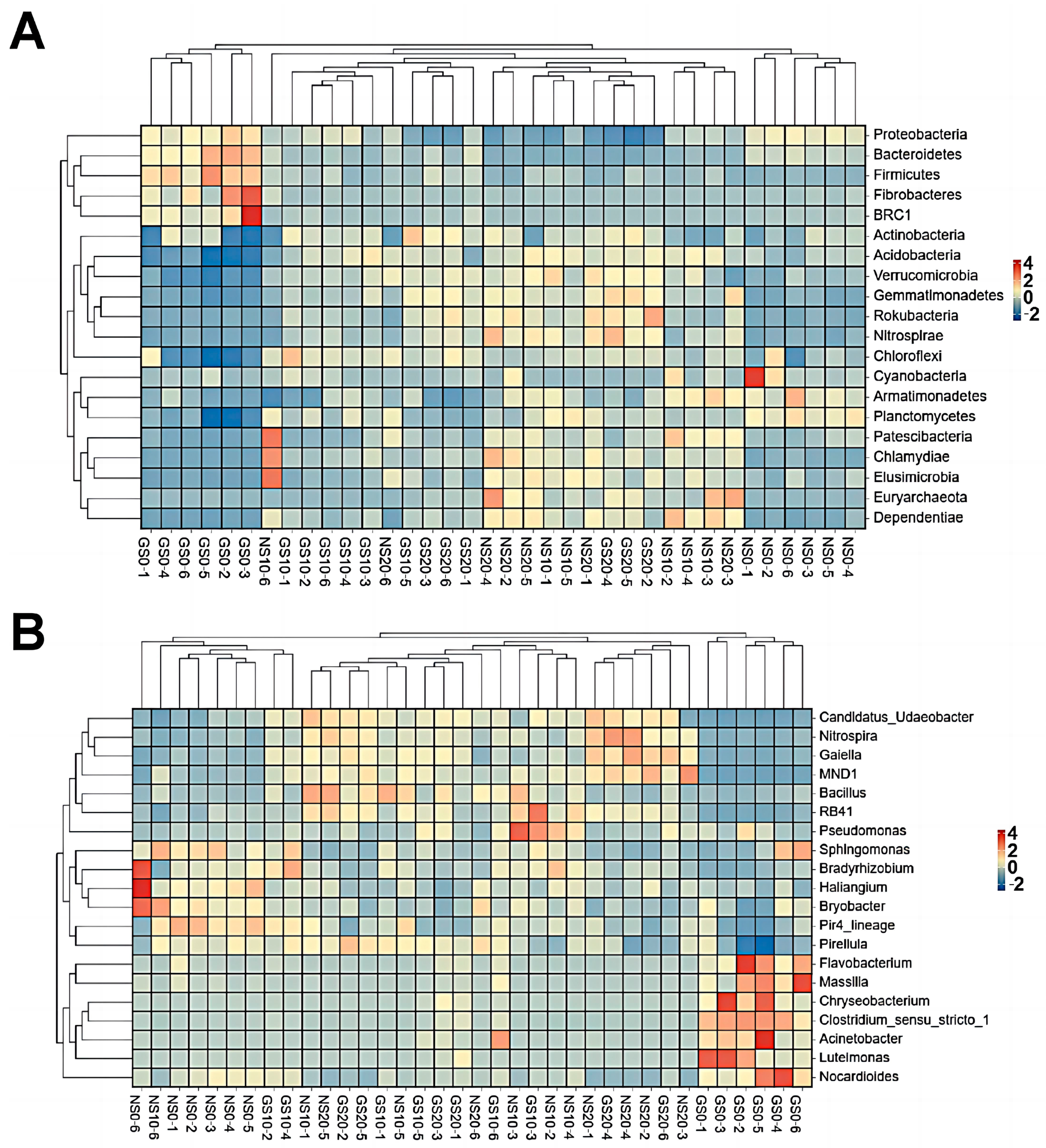
3.5. Grazing Patterns of Tibetan Pigs and Soil Depth Affect Soil Microbial Community Structure
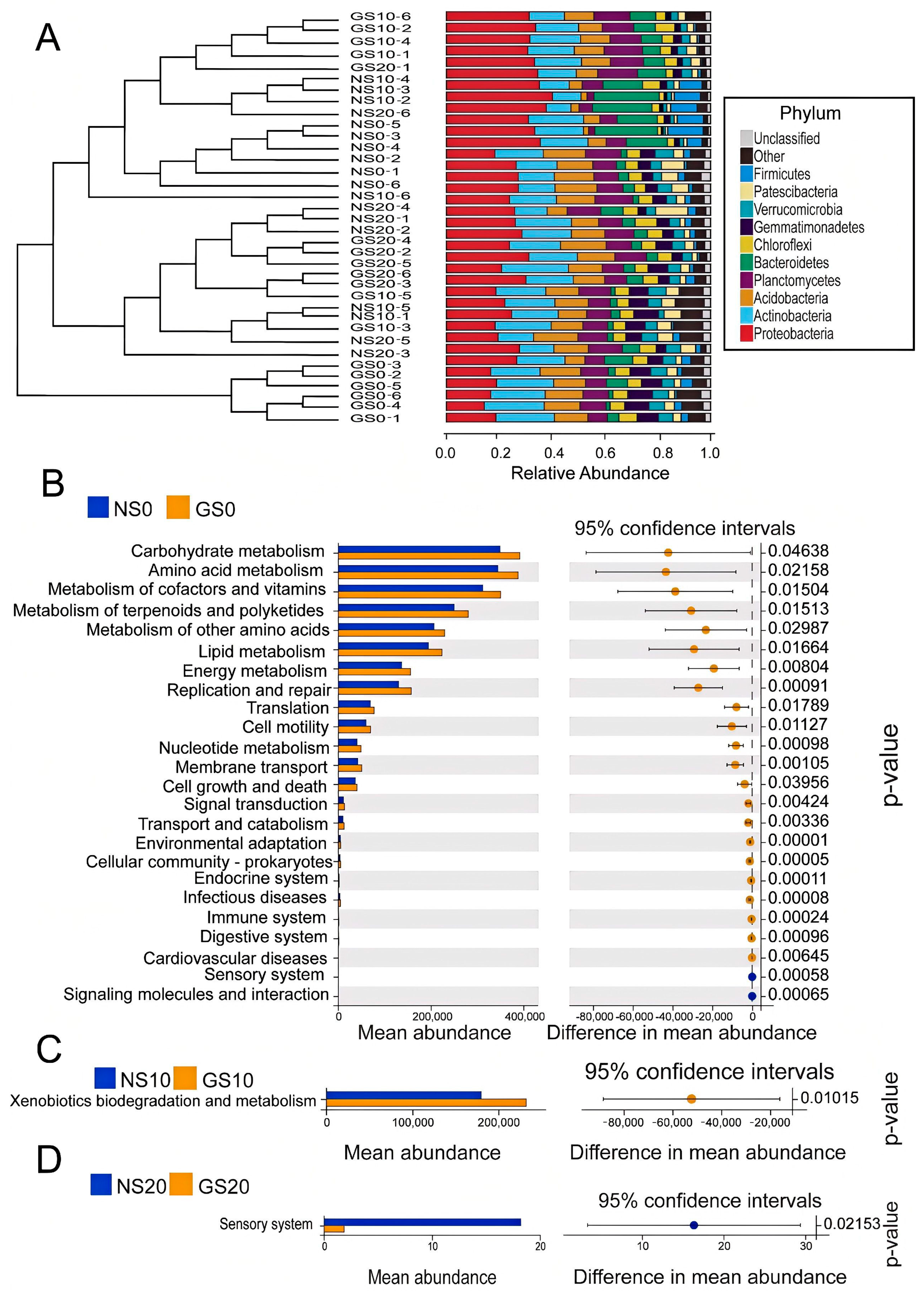
3.6. Structure of the Microbial Composition of Soils in Different Environments and Soil Microbial Community Imbalance Due to Grazing Tibetan Pig Patterns
3.7. Functional Prediction of Soil Microorganisms and Grazing Patterns of Tibetan Pigs to Enhance Efficient Metabolism of Shallow Soil Microorganisms
4. Discussion
5. Conclusions
Supplementary Materials
Author Contributions
Funding
Institutional Review Board Statement
Data Availability Statement
Acknowledgments
Conflicts of Interest
References
- Geijer, H.; Geijer, M. Added value of double reading in diagnostic radiology, a systematic review. Insights Imaging 2018, 9, 287–301. [Google Scholar] [CrossRef] [PubMed]
- Zhang, M.; Cui, J.; Mi, M.; Jin, Z.; Wong, M.H.; Shan, S.; Ping, L. Persistent effects of swine manure biochar and biogas slurry application on soil nitrogen content and quality of lotus root. Front. Plant Sci. 2024, 15, 1359911. [Google Scholar] [CrossRef] [PubMed]
- Zhang, S.; Li, X.; Chen, K.; Shi, J.; Wang, Y.; Luo, P.; Yang, J.; Wang, Y.; Han, X. Long-term fertilization altered microbial community structure in an aeolian sandy soil in northeast China. Front. Microbiol. 2022, 13, 979759. [Google Scholar] [CrossRef]
- Harwood, V.J.; Staley, C.; Badgley, B.D.; Borges, K.; Korajkic, A. Microbial source tracking markers for detection of fecal contamination in environmental waters: Relationships between pathogens and human health outcomes. FEMS Microbiol. Rev. 2014, 38, 1–40. [Google Scholar] [CrossRef]
- Luan, H.; Liu, F.; Long, S.; Liu, Z.; Qi, Y.; Xiao, Z.; Fang, J. The migration, transformation, and risk assessment of heavy metals in residue and bio-oil obtained by the liquefaction of pig manure. Environ. Sci. Pollut. Res. Int. 2021, 28, 15055–15069. [Google Scholar] [CrossRef]
- Liu, L.; Liu, Q.; Ma, J.; Wu, H.; Qu, Y.; Gong, Y.; Yang, S.; An, Y.; Zhou, Y. Heavy metal(loid)s in the topsoil of urban parks in Beijing, China: Concentrations, potential sources, and risk assessment. Environ. Pollut. 2020, 260, 114083. [Google Scholar] [CrossRef] [PubMed]
- Tan, Y.; Zhao, K.; Yang, S.; Chen, S.; Li, C.; Han, X.; Li, J.; Hu, K.; Liu, S.; Ma, M.; et al. Insights into antibiotic and heavy metal resistance interactions in Escherichia coli isolated from livestock manure and fertilized soil. J. Environ. Manag. 2024, 351, 119935. [Google Scholar] [CrossRef] [PubMed]
- Philippot, L.; Chenu, C.; Kappler, A.; Rillig, M.C.; Fierer, N. The interplay between microbial communities and soil properties. Nat. Rev. Microbiol. 2024, 22, 226–239. [Google Scholar] [CrossRef]
- Shehata, E.; Cheng, D.M.; Li, Y.L.; Liu, Y.W.; Yao, F.; Ji, Z.Y.; Li, Z.J. Microbial community dynamics during composting of animal manures contaminated with arsenic, copper, and oxytetracycline. J. Integr. Agric. 2021, 20, 1649–1659. [Google Scholar] [CrossRef]
- Xu, N.; Zhang, H.; Jia, J.; Li, H.; Zhu, Z.; Fu, S.; Wang, Y. Assessment of Contents and Health Impacts of Four Metals in Chongming Asparagus-Geographical and Seasonal Aspects. Foods 2022, 11, 624. [Google Scholar] [CrossRef] [PubMed] [PubMed Central]
- Oliveira, A.D.F.N.; de Sousa, L.I.S.; da Costa, V.A.S.; de Andrade, J.V.T.; Lima, L.A.L.; de Sales, P.A.F.; da Silva, D.F.; de Araujo Pereira, A.P.; Melo, V.M.M. Long-term effects of grazing on the biological, chemical, and physical soil properties of the Caatinga biome. Microbiol. Res. 2021, 253, 126893. [Google Scholar] [CrossRef] [PubMed]
- Cui, W.; Liu, Y.; Li, W.; Pei, L.; Xu, S.; Sun, Y.; Liu, J.; Wang, F. Remediation Agents Drive Bacterial Community in a Cd-Contaminated Soil. Toxics 2023, 11, 53. [Google Scholar] [CrossRef] [PubMed] [PubMed Central]
- Xiao, L.; Zhou, Y.; Huang, H.; Liu, Y.J.; Li, K.; Li, M.Y.; Tian, Y.; Wu, F. Application of Geostatistical Analysis and Random Forest for Source Analysis and Human Health Risk Assessment of Potentially Toxic Elements (PTEs) in Arable Land Soil. Int. J. Environ. Res. Public Health 2020, 17, 9296. [Google Scholar] [CrossRef] [PubMed] [PubMed Central]
- Cao, M.; Zhu, W.; Hong, L.; Wang, W.; Yao, Y.; Zhu, F.; Hong, C.; He, S. Assessing Pb-Cr Pollution Thresholds for Ecological Risk and Potential Health Risk in Selected Several Kinds of Rice. Toxics 2022, 10, 645. [Google Scholar] [CrossRef] [PubMed] [PubMed Central]
- Chen, X.; Wong, C.U.I.; Zhang, H. Analysis and pollution evaluation of heavy metal content in soil of the Yellow River Wetland Reserve in Henan. PeerJ 2023, 11, e16454. [Google Scholar] [CrossRef]
- Wang, H.; Pijl, A.; Liu, B.; Wamelink, W.; Korthals, G.W.; Costa, O.Y.A.; Kuramae, E.E. A Comparison of Different Protocols for the Extraction of Microbial DNA Inhabiting Synthetic Mars Simulant Soil. Microorganisms 2024, 12, 760. [Google Scholar] [CrossRef]
- Xia, X.; Zhang, P.; He, L.; Gao, X.; Li, W.; Zhou, Y.; Li, Z.; Li, H.; Yang, L. Effects of tillage managements and maize straw returning on soil microbiome using 16S rDNA sequencing. J. Integr. Plant Biol. 2019, 61, 765–777. [Google Scholar] [CrossRef]
- Sun, L.; Li, S.; Gong, P.; Song, K.; Zhang, H.; Sun, Y.; Qin, Q.; Zhou, B.; Xue, Y. Stabilization of Zinc in Agricultural Soil Originated from Commercial Organic Fertilizer by Natural Zeolite. Int. J. Environ. Res. Public Health 2022, 19, 1210. [Google Scholar] [CrossRef]
- Zhang, Y.; Zhang, H.; Zhang, Z.; Liu, C.; Sun, C.; Zhang, W.; Marhaba, T. pH Effect on Heavy Metal Release from a Polluted Sediment. J. Chem. 2018, 2018, 7597640. [Google Scholar] [CrossRef]
- Donovan, M.; Monaghan, R. Impacts of grazing on ground cover, soil physical properties and soil loss via surface erosion: A novel geospatial modelling approach. J. Environ. Manag. 2021, 287, 112206. [Google Scholar] [CrossRef]
- Zhou, W.; Li, C.; Wang, S.; Ren, Z.; Stringer, L.C. Effects of grazing and enclosure management on soil physical and chemical properties vary with aridity in China’s drylands. Sci. Total Environ. 2023, 877, 162946. [Google Scholar] [CrossRef] [PubMed]
- Zhang, S.; Zhu, Q.; de Vries, W.; Ros, G.H.; Chen, X.; Muneer, M.A.; Zhang, F.; Wu, L. Effects of soil amendments on soil acidity and crop yields in acidic soils: A world-wide meta-analysis. J. Environ. Manag. 2023, 345, 118531. [Google Scholar] [CrossRef] [PubMed]
- Kauffman, J.B.; Thorpe, A.S.; Brookshire, E.N. Livestock exclusion and belowground ecosystem responses in riparian meadows of eastern Oregon. Ecol. Appl. 2004, 14, 1671–1679. [Google Scholar] [CrossRef]
- Gusiatin, Z.M.; Kulikowska, D. Behaviors of heavy metals (Cd, Cu, Ni, Pb and Zn) in soil amended with composts. Environ. Technol. 2016, 37, 2337–2347. [Google Scholar] [CrossRef]
- Rahman, Z.; Singh, V.P. The relative impact of toxic heavy metals (THMs) (arsenic (As), cadmium (Cd), chromium (Cr)(VI), mercury (Hg), and lead (Pb)) on the total environment: An overview. Environ. Monit. Assess. 2019, 191, 419. [Google Scholar] [CrossRef]
- Zhao, R.; Cao, X.; Li, X.; Li, T.; Zhang, H.; Cui, X.; Cui, Z. Ecological toxicity of Cd, Pb, Zn, Hg and regulation mechanism in Solanum nigrum L. Chemosphere 2023, 313, 137447. [Google Scholar] [CrossRef]
- Sun, H.; Chen, J.; Xiong, D.; Long, M. Detoxification of Selenium Yeast on Mycotoxins and Heavy Metals: A Review. Biol. Trace Elem. Res. 2023, 201, 5441–5454. [Google Scholar] [CrossRef]
- Chen, G.; Yuan, J.; Chen, H.; Zhao, X.; Wang, S.; Zhu, Y.; Wang, Y. Animal manures promoted soil phosphorus transformation via affecting soil microbial community in paddy soil. Sci. Total Environ. 2022, 831, 154917. [Google Scholar] [CrossRef] [PubMed]
- Izmaylov, A.; Briukhanov, A.; Shalavina, E.; Vasilev, E. Pig Manure Management: A Methodology for Environmentally Friendly Decision-Making. Animals 2022, 12, 747. [Google Scholar] [CrossRef]
- Semenov, M.V.; Krasnov, G.S.; Semenov, V.M.; Ksenofontova, N.; Zinyakova, N.B.; van Bruggen, A.H.C. Does fresh farmyard manure introduce surviving microbes into soil or activate soil-borne microbiota? J. Environ. Manag. 2021, 294, 113018. [Google Scholar] [CrossRef]
- Wu, S.; Wang, Y.; Iqbal, M.; Mehmood, K.; Li, Y.; Tang, Z.; Zhang, H. Challenges of fluoride pollution in environment: Mechanisms and pathological significance of toxicity—A review. Environ. Pollut. 2022, 304, 119241. [Google Scholar] [CrossRef] [PubMed]
- Wang, Z.; Li, T.; Lu, C.; Wang, C.; Wu, H.; Li, X.; Cai, J.; Feng, X.; Liu, H.; Zhang, Y.; et al. Mowing aggravates the adverse effects of nitrogen addition on soil acid neutralizing capacity in a meadow steppe. J. Environ. Manag. 2024, 362, 121293. [Google Scholar] [CrossRef] [PubMed]
- Naylor, D.; McClure, R.; Jansson, J. Trends in Microbial Community Composition and Function by Soil Depth. Microorganisms 2022, 10, 540. [Google Scholar] [CrossRef]
- Dedysh, S.N.; Ivanova, A.A. Planctomycetes in boreal and subarctic wetlands: Diversity patterns and potential ecological functions. FEMS Microbiol. Ecol. 2019, 95, fiy227. [Google Scholar] [CrossRef] [PubMed]
- St James, A.R.; Yavitt, J.B.; Zinder, S.H.; Richardson, R.E. Linking microbial Sphagnum degradation and acetate mineralization in acidic peat bogs: From global insights to a genome-centric case study. ISME J. 2021, 15, 293–303. [Google Scholar] [CrossRef] [PubMed]
- Zhao, J.; Jiang, P.; Shen, T.; Zhang, R.; Zhang, D.; Zhang, N.; Ting, N.; Ding, K.; Yang, B.; Tan, C.; et al. Data-driven assessment of soil total nitrogen on the Qinghai-Tibet Plateau. Sci. Total Environ. 2024, 914, 169993. [Google Scholar] [CrossRef]
- He, M.; Dijkstra, F.A. Drought effect on plant nitrogen and phosphorus: A meta-analysis. New Phytol. 2014, 204, 924–931. [Google Scholar] [CrossRef]
- Lau, J.A.; Hammond, M.D.; Schmidt, J.E.; Weese, D.J.; Yang, W.H.; Heath, K.D. Contemporary evolution rivals the effects of rhizobium presence on community and ecosystem properties in experimental mesocosms. Oecologia 2022, 200, 133–143. [Google Scholar] [CrossRef] [PubMed]
- Haj-Amor, Z.; Araya, T.; Kim, D.G.; Bouri, S.; Lee, J.; Ghiloufi, W.; Yang, Y.; Kang, H.; Jhariya, M.K.; Banerjee, A.; et al. Soil salinity and its associated effects on soil microorganisms, greenhouse gas emissions, crop yield, biodiversity and desertification: A review. Sci. Total Environ. 2022, 843, 156946. [Google Scholar] [CrossRef]
- Gao, H.; Chi, X.; Qin, W.; Wang, L.; Song, P.; Cai, Z.; Zhang, J.; Zhang, T. Comparison of the gut microbiota composition between the wild and captive Tibetan wild ass (Equus kiang). J. Appl. Microbiol. 2019, 126, 1869–1878. [Google Scholar] [CrossRef]
- Szeligowska, N.; Cholewińska, P.; Czyż, K.; Wojnarowski, K.; Janczak, M. Inter and intraspecies comparison of the level of selected bacterial phyla in in cattle and sheep based on feces. BMC Vet. Res. 2021, 17, 224. [Google Scholar] [CrossRef] [PubMed]
- Li, K.J.; Chen, Z.L.; Huang, Y.; Zhang, R.; Luan, X.Q.; Lei, T.T.; Chen, L. Dysbiosis of lower respiratory tract microbiome are associated with inflammation and microbial function variety. Respir. Res. 2019, 20, 272. [Google Scholar] [CrossRef] [PubMed]
- Jiang, Z.; Lu, Y.; Xu, J.; Li, M.; Shan, G.; Li, Q. Exploring the characteristics of dissolved organic matter and succession of bacterial community during composting. Bioresour. Technol. 2019, 292, 121942. [Google Scholar] [CrossRef] [PubMed]
- Cheng, Z.; Wei, Y.; Zhang, Q.; Zhang, J.; Lu, T.; Pei, Y. Enhancement of surfactant biodegradation with an anaerobic membrane bioreactor by introducing microaeration. Chemosphere 2018, 208, 343–351. [Google Scholar] [CrossRef] [PubMed]











Disclaimer/Publisher’s Note: The statements, opinions and data contained in all publications are solely those of the individual author(s) and contributor(s) and not of MDPI and/or the editor(s). MDPI and/or the editor(s) disclaim responsibility for any injury to people or property resulting from any ideas, methods, instructions or products referred to in the content. |
© 2024 by the authors. Licensee MDPI, Basel, Switzerland. This article is an open access article distributed under the terms and conditions of the Creative Commons Attribution (CC BY) license (https://creativecommons.org/licenses/by/4.0/).
Share and Cite
Wu, G.; Wang, H.; Duan, M.; Ze, L.; Dong, S.; Zhang, H.; Wang, K.; Tan, Z.; Shang, P. Impact of Grazing Tibetan Pigs on Soil Quality. Agriculture 2024, 14, 2096. https://doi.org/10.3390/agriculture14112096
Wu G, Wang H, Duan M, Ze L, Dong S, Zhang H, Wang K, Tan Z, Shang P. Impact of Grazing Tibetan Pigs on Soil Quality. Agriculture. 2024; 14(11):2096. https://doi.org/10.3390/agriculture14112096
Chicago/Turabian StyleWu, Guoxin, Haoqi Wang, Mengqi Duan, Licuo Ze, Shixiong Dong, Huimin Zhang, Kejun Wang, Zhankun Tan, and Peng Shang. 2024. "Impact of Grazing Tibetan Pigs on Soil Quality" Agriculture 14, no. 11: 2096. https://doi.org/10.3390/agriculture14112096
APA StyleWu, G., Wang, H., Duan, M., Ze, L., Dong, S., Zhang, H., Wang, K., Tan, Z., & Shang, P. (2024). Impact of Grazing Tibetan Pigs on Soil Quality. Agriculture, 14(11), 2096. https://doi.org/10.3390/agriculture14112096

