You are currently viewing a new version of our website. To view the old version click .
Agriculture
  • Article
  • Open Access

14 November 2024

Transcriptomic and Metabolomic Insight into the Roles of α-Lipoic Acid in the Antioxidant Mechanisms of Sheep

,
,
,
,
,
,
,
,
and
Henan International Joint Laboratory of Nutrition Regulation and Ecological Raising of Domestic Animal, College of Animal Science and Technology, Henan Agricultural University, Zhengzhou 450046, China
*
Author to whom correspondence should be addressed.
This article belongs to the Section Farm Animal Production

Abstract

Alpha lipoic acid (α-LA) is a powerful antioxidant, which can reduce oxidative damage and inflammation in the host. In previous research, we found that 600 mg/kg α-LA supplemented in the diet could improve the activity of antioxidant enzymes and regulate the secretion of inflammatory factors in rumen of sheep. However, the mechanism of α-LA driving the antioxidant capacity in rumen of sheep remains unknown. The aim of this current research was to investigate the role of α-LA in antioxidant and inflammatory processes in the rumen of sheep. Transcriptomic and metabolomic analyses were performed to assess the variation of genes and metabolites of rumen epithelial tissue in sheep induced in the LA (600 mg/kg α-LA) group compared with the CTL (0 mg/kg α-LA) group. The results showed that some discovered core genes in the rumen epithelial tissue were negatively correlated with antioxidant activity. G6PD and HK2, the downregulated and upregulated core genes in the comparison of LA/CTL, were enriched in the pentose phosphate pathway (PPP) and the pathways of mannose and oligosaccharide metabolism, respectively. The PPP is a metabolic pathway within cells, primarily functioning to produce nicotinamide adenine dinucleotide phosphate (NADPH) and ribose-5-phosphate. The differential metabolites were enriched in the pathway of 2-oxocarboxylic acid metabolism, which improves the antioxidant capacity of the rumen epithelium by increasing enzymatic activities of SOD. In conclusion, the present study demonstrated that α-LA improved antioxidant activity by regulating PPP and 2-oxocarboxylic acid metabolism. This study will provide a theoretical basis for the application of α-LA in the raising of sheep.

1. Introduction

The rumen is a complex microbial ecosystem that evolved approximately 35 to 40 million years ago [1]. Additionally, the rumen epithelium tissue is critical to nutrient translation and host health, and also has key functions in the antioxidant and immune processes of the host [2]. Alpha-lipoic acid (α-LA), a vitamin-like disulfide compound, is a key coenzyme in mitochondria, which is widely found in nature in plants, animals, humans, and microorganisms. It can be supplemented in animals through the consumption of dark green leafy vegetables and meat [3,4]. α-LA exerts a powerful antioxidant action in vivo through scavenging of free radicals and regeneration of other antioxidants, such as ubiquinone, glutathione, and vitamin C [5,6]. In animals, α-LA participates in the oxidative decarboxylation reaction of pyruvate dehydrogenase complex and α-ketoglutarate dehydrogenase complex, and catalyzes acyl group production and transfer in the host [7,8]. Thus, α-LA plays a key role in animal growth and metabolism, and anti-inflammatory and antioxidant functions [9,10]. A significant reduction in pro-inflammatory cytokines and significant increase in anti-inflammatory cytokines were observed in the livers of α-LA treated rats [11]. Organ damage is tightly related to hypertension-induced oxidative stress, and its role in reducing oxidative stress and kidney and heart damage had been proved in spontaneously hypertensive rats [12].
A number of researchers have reported that α-LA exerts positive effects on metabolism and oxidative stress in ruminants. The supplementation of 600 mg/kg α-LA in the diet of lambs enhanced the antioxidant capacity of the muscle, effectively inhibited muscle oxidation, and maintained the stability of meat color [13]. α-LA supplementation in early lactating high-yielding dairy cows promoted hepatic metabolism [14]. In addition, α-LA acts as an effective cryoprotectant for buffalo semen because of its potent antioxidant properties [15]. In ruminants, the effects of α-LA on the host have focused on changes in antioxidant and immune markers in serum; yet research on rumen tissues and their antioxidant mechanisms is limited. In previous research, results showed that the addition of α-LA in the diet promoted growth in sheep, along with rumen epithelial tissue antioxidant capacity and immune function [16]. However, the mechanism by which α-LA regulates rumen epithelial tissue is unknown. The aim of this current research was to investigate the role of α-LA in the antioxidant processes of rumen in sheep. We conducted transcriptomic and metabolomic analyses of the genes and metabolites of a CTL (0 mg/kg α-LA) group and an LA (600 mg/kg α-LA) group. By exploring the effects of α-LA on differential metabolites and expressed genes in the rumen epithelium tissue of sheep, we aimed to further elucidate the mechanism of the antioxidant activity changes in the rumen epithelium after the addition of α-LA to sheep diets.

2. Materials and Methods

2.1. Animal Experiment and Sample Collection

The experimental procedure was performed in accordance with the protocols approved by the Institutional Animal Care and Use Committee of Henan Agriculture University (Permit Number 12-1328).
A total of 100 healthy Duhu F1 hybrid (Dupo♀ × Hu sheep♂) sheep with an average age of 2.5 months and similar body weight (27.49 ± 2.10 kg) were randomly divided into five groups, and they were fed a diet with 0 (CTL), 300 (LA300), 450 (LA450), 600 (LA600), and 750 (LA750) mg/kg α-LA, respectively. α-LA was incorporated into the daily ration and mixed uniformly. The composition and nutritional content of the diet is shown in Table S1 [16]. The sheep pen was disinfected, and the sheep were dewormed. The pre-experiment period was 7 d and the experiment period was 60 d. The purity of α-LA was 99.08%, purchased from Xi’an Tian Guangyuan Biotechnology Co., Ltd. (Xi’an, China). On the morning of the last experimental day, sheep were transported to the slaughterhouse for the experiment. The muscular layer was carefully dissected away to obtain the rumen epithelium, and a defined quantity of epithelial tissue was sequentially excised from various regions of the rumen. We then minced the rumen tissue samples to achieve homogenization. Rumen epithelium tissues of each sheep were collected in 2 mL freezing tubes. Subsequently, samples were quickly immersed in liquid nitrogen, and finally transferred to −80 °C refrigerator for preservation.
The oxidative immunity indexes of rumen epithelial tissues were measured, and the results showed that the LA600 group exhibited greater antioxidant activity compared to the control group [16]. Along with previous results, the gene expression and metabolites of the rumen epithelial tissue in CTL and LA (LA600) groups were explored by transcriptome sequencing and metabolomic analysis. The sheep in the CTL group and the LA group were deemed as the control group and the treatment group, respectively, with the aim of exploring the antioxidant mechanism of the rumen epithelial tissue through correlation analysis of histological techniques and antioxidant indexes.

2.2. Transcriptome Sequencing of Rumen Epithelial Tissue

Total RNA of the rumen epithelial tissue was extracted using the Trizol reagent method (DP762-T1C), and purified using the RNeasy micro kit (QIAGEN, shanghai, China). RNA concentration and integrity were detected using the Qubit (Qubit RNA HS, Thermo Fisher Scientific, Waltham, MA, USA). The results of Tophat2 (v 2.1.0) comparison were assembled by Cufflinks (v 2.1.1) and compared with known gene sequences using Cuffcompare. After the results were compared using tools such as Picard-tools (v 1.96) or samtools (v 0.1.18) for sorting, de-PCRing duplicates, etc., SNP and InDel detection were performed using GATK, respectively. Gene expression levels of each sample were analyzed using HTSeq (v 0.5.4p3) software, and genes with a log fold change > 1.5 were selected for differential expression analysis using DESeq (1.10.1). The criterion for differential gene screening was p < 0.05. Kyoto Encyclopedia of Genes and Genomes (KEGG) enrichment was used to analyze the relevant metabolic pathways in which the differential metabolites were involved.

2.3. Gene Expression Quantified by RT-PCR

In verifying the stability of transcriptome results, RT-PCR was used to quantify the significantly up- and downregulated genes (Table 1), while RNA was used on the same samples with transcriptome sequencing. The primers of SLC15A1, LPL, MGAT4C, FRZB, LIPH, CA14, HSD17B3, GRIA1, and DDO were synthesized by Nanjing Prime Biotechnology Co., Ltd. (Nanjing, China), and the details of the primers for each target gene are shown in Table 1. The upstream primers were labeled with -S or -F, and the downstream primers were labeled with -A or -R.
Table 1. Primers of genes selected for RT-PCR.

2.4. Metabolite Identification and Analysis of Rumen Epithelial Tissue

Taking 50 mg of rumen epithelial tissue samples in a 1.5 mL centrifuge tube, we added mL μL of extract containing internal standard (methanol: acetonitrile: water volume ratio = 2:2:1, internal standard concentration 20 mg/L), then vortex mixed them for 30 s. Adding the steel beads, we ground the samples with a homogenizer at 45 Hz for 10 min, left them at −20 °C for 1 h, and then centrifuged them for 15 min in a 4 °C centrifuge at 12,000 rpm. We then added 500 μL of supernatant to a 1.5 mL centrifuge tube, and the extract was dried in a vacuum concentrator. Adding 160 μL of the extract (acetonitrile: water, v/v = 1:1) into the centrifuge tube, we vortexed the mixture for 30 s, sonicated it for 10 min in an ice-water bath, and centrifuged it at 12,000 rpm for 15 min in a 4 °C centrifuge, and then took 120 μL of the supernatant for the assay.
The metabolite analysis was performed by ultra-performance liquid chromatography (Waters Company, Milford, MA, USA) coupled with an G2-XS QTOF high-resolution mass spectrometer.

2.5. Statistical Analysis

One-way analysis of variance (ANOVA) in SPSS software (version 27, SPSS Inc., Chicago, IL, USA) was applied to compare the differences in the indicators of DEGs (differentially expressed genes) between the two groups. A result of p < 0.05 was judged to be statistically significant. The weighted gene co-expression network analysis (WGCNA) algorithm (Langfelder and Horvath, 2008) was employed through the R package BiocManager to identify modules of genes and metabolites related to immunity and antioxidants. Gene networks were constructed using Cytoscape (version 3.7.1, Bethesda, MD, USA) for visualization and further analysis of the relationships between genes. Hub genes in the network, which represent highly connected genes, were identified utilizing the MCODE plugin in Cytoscape (version 3.0, http://apps.cytoscape.org/apps/mcode, accessed on 24 October 2024) with specific programming parameters set (degree cutoff: 2; K-core: 2; maximum depth: 100).
The Metabo-Analyst 6.0 platform (https://www.metaboanalyst.ca/, accessed on 11 November 2024) was used to identify enriched biological pathways and functions associated with the metabolites.

3. Results

3.1. Effect of α-LA on Rumen Epithelial Tissue Genes

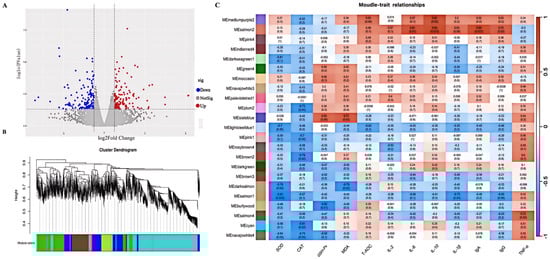
The expression of 29,448 genes was detected in the rumen epithelial tissue of each sheep. In comparison between the LA group and the control CTL group, 133 differentially expressed genes (DEGs) were observed (p < 0.05, 63 upregulated and 70 downregulated, Figure 1A). To investigate the comprehensive gene expression affected by factors including rumen epithelial rumen epithelial antioxidant activity and α-LA effects, WGCNA was conducted to identify gene modules. Consequently, 63 coexpressed gene modules were identified (named in color, MEmediumpurple2-MEnavajowhite4, Figure 1B,C). The MEsalmon1 module was selected for further analysis because it had the strongest correlation with SOD. The results of antioxidant indexes were shown in previous research [16].
Figure 1. The gene coexpression network and its association with phenotypes of sheep. Volcano plots of transcriptomic differential genes: (A) volcano plots of the DEGs in the two comparison groups. The X axis indicates the difference multiple values after log2 conversion, and the Y axis indicates the significant value after log10 conversion. Red dots represent downregulated DEG, blue dots represent upregulated DEG, and gray dots represent non-DEG. (B) The dendrogram generated from the gene coexpression network of samples. (C) The relationship between antioxidant indexes and the 63 modules of genes calculated by WGCNA: in the presented data visualization, blue hues indicate negative correlations, while red hues signify positive correlations. The numerical values displayed within each square correspond to the Pearson correlation coefficient r and the associated p-values.
The MEsalmon1 module comprises a total of 303 genes, and a total of 30 core genes were identified through the utilization of the MCODE plug-in within the Cytoscape software (version 3.10.1). There were 22 genes with functional annotations as described above. They were visualized for network analysis (Figure 2A), then they were subjected to KEGG enrichment analysis, which enriched a total of 21 pathways, and the six most significantly enriched pathways were selected for display (Figure 2C). The most enriched pathways were neomycin, kanamycin, and gentamicin biosynthesis, and the pentose phosphate pathway. The screened core genes were mainly active in the glucose metabolism pathway. We selected the significantly up- and downregulated genes for RT-PCR validation, and the validation results were consistent with the transcriptome (Figure 2B).
Figure 2. Network analysis and functional annotation of hub genes in the Mesalmon1 Module; validation of transcriptomic stability using PCR. (A) Network analysis of the hub genes. (B) The relative expressions of these 8 genes were quantified by RT-PCR. (C) Kyoto Encyclopedia of Genes and Genomes (KEGG) enrichment analysis of the hub genes. The circle shape represents the hub gene.

3.2. Effect of α-LA Addition on Metabolites of Rumen Epithelial Tissue

Metabolomic analysis was conducted to identify metabolites present in the rumen epithelium following α-LA supplementation. A total of 3818 metabolites were identified using liquid chromatography–mass spectrometry (LC-MS). A total of 135 differential metabolites were identified (p < 0.05); 76 metabolites that were upregulated and 59 metabolites that were downregulated. (Figure 3A). Principal component analysis (PCA) revealed notable disparities in metabolite composition between the CTL and LA groups (Figure 3B). In addition, WGCNA was performed to cluster metabolites and identify modules associated with antioxidant capacity, immune indices, and the α-LA. Consequently, 18 modules designated from MEblue to MEpurple were categorized (Figure 3C). There were 68 metabolites in the metabolite module of MEred, which were significantly negatively correlated with SOD. As the core metabolites, LysoPA, 3-dehydroquinate, 9-methylthiononanaldoxime and 1-heptadecanoylglycerophosphoethanolamine were significantly enriched in 2-oxocarboxylic acid metabolism.
Figure 3. Screening of core metabolites related to α-LA addition. (A) Volcano plots of the differences between metabolites in the two comparison groups. The X axis indicates the different multiple values after log2 conversion, and the Y axis indicates the significant value after log10 conversion. Red dots represent differentially upregulated metabolites, blue dots represent differentially downregulated metabolites, and gray dots represent non-differentially expressed metabolites. (B) The principal component analysis (PCA) of metabolite composition in different groups. Each point represents a unique sample, and different colors represent different groups. (C) The relationship between antioxidant indexes and the 18 modules (MEblue- Mepurple) of metabolites calculated by WGCNA.

4. Discussion

α-LA as an additive plays an important role in ruminants. The addition of meso-alpha-LA to the diet improved DMI, energy digestibility, antioxidant capacity, and immunity in summer sheep studies [16,17]. It was found that supplementation of 32 mg/kg body weight of α-LA upregulated and maintained the expression of the heat shock protein 90 (HSP90) gene in heat-stressed male buffaloes, which acted as an antioxidant and ameliorated the deleterious effects of heat stress on male buffaloes [18]. In addition, research has demonstrated that the incorporation of α-LA into the diet can augment the antioxidant capacity, enhance growth performance, and improve the meat quality of Hainan black goats [19]. Most studies on α-LA in ruminants have focused on its antioxidant effects on the organism. However, the mechanisms underlying its action remain unexplored. This study firstly investigates the mechanism by which α-LA exerts its antioxidant effects on rumen epithelial cells using multi-omics technology. We found that α-LA enhances the antioxidant capacity of the rumen epithelium by regulating factors associated with the PPP, such as G6PD and NADPH.
The oxidative phase of the PPP provided precursors for the biosynthesis of nucleotides, lipids, and amino acids. The dehydrogenases of this pathway produce NADPH for anabolic purposes, but are also involved in several defense processes against oxidative stress [20]. G6PD is the first rate-limiting enzyme in the PPP, whose main function is to regenerate NADPH to maintain cellular redox homeostasis [21,22,23,24]. It has been found that skin cells rapidly produce NADPH through the oxidizing branch of PPP to support the regeneration of reduced glutathione when exposed to UV light or hydrogen peroxide, and then scavenging reactive oxygen species (ROS) and reducing cellular damage, and NADPH inhibits G6PD activity [25]. When PPP is activated, overexpression of G6PD inhibits NADPH production and, consequently, antioxidant capacity. G6PD expression was negatively correlated with NADPH production [26,27]. In the present study, enhancement of the PPP pathway further promoted NADPH synthesis; simultaneously G6PD was inhibited, which is consistent with these findings.
Hexokinase (HK) is a key enzyme that catalyzes the phosphorylation of glucose to generate glucose-6-phosphate (G6P) in cells, playing a key role in the uptake and utilization of glucose in cellular metabolism [28]. HK catalyzes the phosphorylation of glucose, initiating glucose metabolism and producing energy (ATP). In cardiomyocytes, overexpression of HK2 can protect cardiomyocytes from oxidative damage by enhancing the flux of the pentose phosphate pathway (PPP) and reducing reactive oxygen species (ROS) [29]. Therefore, we speculate that the overexpression of HK2 in this study may have enhanced the antioxidant performance of rumen epithelial cells by enhancing the flux of the PPP.
SOD is a ubiquitous and potent antioxidant enzyme that mainly scavenges ROS such as superoxide radicals, which cause oxidative damage to essential proteins and lipids of organisms and their DNA [30]. Our study found that α-LA increased SOD activity in rumen epithelial tissues and the expression of G6PD was inhibited as verified, which is consistent with the results of previous research [16,31]. Oxidant treatment leads to inactivation of G6PD, which inhibits anxiolysis and increases the pentose phosphate pathway flow to increase NADPH production and improve cellular antioxidant capacity [32]. α-Ketoglutarate is an intermediate in the 2-oxocarboxylic acid metabolic pathway. α-Ketoglutarate is able to increase the enzymatic activity of SOD, CAT, and GSH-Px [33]. Therefore, we infer that α-LA exerts its antioxidant effects by regulating the 2-oxocarboxylic acid metabolic pathway.

5. Conclusions

This study showed the expression of G6PD was suppressed and HK2 was promoted, which further promoted glycolysis, increasing PPP flux. In addition, PPP in transcription and 2-oxocarboxylic acid metabolism were significantly enriched by α-LA. Therefore, the present study demonstrated that α-LA improved antioxidant activity by regulating PPP and 2-oxocarboxylic acid metabolism. This study will provide a theoretical basis for the application of α-LA in the raising of sheep.

Supplementary Materials

The following supporting information can be downloaded at: https://www.mdpi.com/article/10.3390/agriculture14112055/s1, Table S1. Composition and nutritional level of basal diet (DM basis).

Author Contributions

Conceptualization, Z.Y.; methodology, G.L.; software, X.Y.; validation, Z.Y.; formal analysis, L.Z.; investigation, G.L.; resources, T.F.; data curation, Z.Y.; writing—original draft preparation, Z.Y.; writing—review and editing, C.S., H.L. and L.W.; visualization, Z.Y.; supervision, K.L.; project administration, T.G.; funding acquisition, K.L. All authors have read and agreed to the published version of the manuscript.

Funding

This research was supported with Science and Technology R&D Joint Fund of Henan Province in China (232103810010), Natural Science Foundation of Henan Province in China (232300420005).

Institutional Review Board Statement

The experimental procedure was performed in accordance with the protocols approved by the Institutional Animal Care and Use Committee of Henan Agriculture University (Permit Number: 12-1328).

Data Availability Statement

The data presented in this study are available on request from the corresponding author.

Acknowledgments

Thanks to all the authors of this paper for their efforts.

Conflicts of Interest

The authors declare no conflicts of interest.

References

  1. Jiang, Y.; Xie, M.; Chen, W.; Talbot, R.; Maddox, J.F.; Faraut, T.; Wu, C.; Muzny, D.M.; Li, Y.; Zhang, W.; et al. The sheep genome illuminates biology of the rumen and lipid metabolism. Science 2014, 344, 1168–1173. [Google Scholar] [CrossRef] [PubMed]
  2. Yuan, Y.; Sun, D.M.; Qin, T.; Mao, S.Y.; Zhu, W.Y.; Yin, Y.Y.; Huang, J.; Heller, R.; Li, Z.P.; Liu, J.H.; et al. Single-cell transcriptomic landscape of the sheep rumen provides insights into physiological programming development and adaptation of digestive strategies. Zool. Res. 2022, 43, 634–647. [Google Scholar] [CrossRef] [PubMed]
  3. Roberts, J.L.; Moreau, R. Emerging role of alpha-lipoic acid in the prevention and treatment of bone loss. Nutr. Rev. 2015, 73, 116–125. [Google Scholar] [CrossRef] [PubMed]
  4. dos Santos, S.M.; Romeiro, C.F.R.; Rodrigues, C.A.; Cerqueira, A.R.L.; Monteiro, M.C. Mitochondrial dysfunction and alpha-lipoic acid: Beneficial or harmful in alzheimer’s disease? Oxidative Med. Cell. Longev. 2019, 2019, 8409329. [Google Scholar] [CrossRef] [PubMed]
  5. Biewenga, G.P.; Haenen, G.R.; Bast, A. The pharmacology of the antioxidant lipoic acid. Gen. Pharmacol. 1997, 29, 315–331. [Google Scholar] [CrossRef]
  6. Shay, K.P.; Moreau, R.F.; Smith, E.J.; Smith, A.R.; Hagen, T.M. Alpha-lipoic acid as a dietary supplement: Molecular mechanisms and therapeutic potential. Biochim. Biophys. Acta 2009, 1790, 1149–1160. [Google Scholar] [CrossRef]
  7. Trattner, S.; Pickova, J.; Park, K.H.; Rinchard, J.; Dabrowski, K. Effects of α-lipoic and ascorbic acid on the muscle and brain fatty acids and antioxidant profile of the South American pacu Piaractus mesopotamicus. Aquaculture 2007, 273, 158–164. [Google Scholar] [CrossRef]
  8. Xu, C.; Wang, X.; Han, F.; Qi, C.; Li, E.; Guo, J.; Qin, J.; Chen, L. α-lipoic acid regulate growth, antioxidant status and lipid metabolism of Chinese mitten crab Eriocheir sinensis: Optimum supplement level and metabonomics response. Aquaculture 2019, 506, 94–103. [Google Scholar] [CrossRef]
  9. Yazğan, B.; Yazğan, Y.; Nazıroğlu, M. Alpha-lipoic acid modulates the diabetes mellitus-mediated neuropathic pain via inhibition of the TRPV1 channel, apoptosis, and oxidative stress in rats. J. Bioenerg. Biomembr. 2023, 55, 179–193. [Google Scholar] [CrossRef]
  10. Sztolsztener, K.; Hodun, K.; Chabowski, A. α-lipoic acid ameliorates inflammation state and oxidative stress by reducing the content of bioactive lipid derivatives in the left ventricle of rats fed a high-fat diet. Biochim. Biophys. Acta Mol. Basis Dis. 2022, 1868, 166440. [Google Scholar] [CrossRef]
  11. Zwierz, M.; Chabowski, A.; Sztolsztener, K. α-Lipoic acid—A promising agent for attenuating inflammation and preventing steatohepatitis in rats fed a high-fat diet. Arch. Biochem. Biophys. 2023, 750, 109811. [Google Scholar] [CrossRef] [PubMed]
  12. Martinelli, I.; Tomassoni, D.; Roy, P.; Di Cesare Mannelli, L.; Amenta, F.; Tayebati, S.K. Antioxidant Properties of Alpha-Lipoic (Thioctic) Acid Treatment on Renal and Heart Parenchyma in a Rat Model of Hypertension. Antioxidants 2021, 10, 1006. [Google Scholar] [CrossRef]
  13. Luo, Y.; Ju, N.; Chang, J.; Ge, R.; Zhao, Y.; Zhang, G. Dietary α-lipoic acid supplementation improves postmortem color stability of the lamb muscles through changing muscle fiber types and antioxidative status. Meat Sci. 2022, 193, 108945. [Google Scholar] [CrossRef] [PubMed]
  14. Fiore, E.; Perillo, L.; Piccione, G.; Gianesella, M.; Bedin, S.; Armato, L.; Giudice, E.; Morgante, M. Effect of combined acetylmethionine, cyanocobalamin and α-lipoic acid on hepatic metabolism in high-yielding dairy cow. J. Dairy. Res. 2016, 83, 438–441. [Google Scholar] [CrossRef] [PubMed]
  15. Hassan, M.A.E.; Khalil, W.A.; Abdelnour, S.A.; Aman, R.M. Supplementation of alpha-lipoic acid-loaded nanoliposomes in semen extender improves freezability of buffalo spermatozoa. Sci. Rep. 2022, 12, 22464. [Google Scholar] [CrossRef] [PubMed]
  16. Yang, X.; Zhang, H.; Pang, F.; Zhang, L.; Fu, T.; Wang, L.; Liu, K.; Gao, T. Effects of α-lipoic acid on growth performance, antioxidant capacity, and immune function in sheep. J. Anim. Sci. 2023, 101, skad092. [Google Scholar] [CrossRef]
  17. Zhang, H.; Yang, G.; Li, H.; Wang, L.; Fu, T.; Li, G.; Gao, T. Effects of dietary supplementation with alpha-lipoic acid on apparent digestibility and serum metabolome alterations of sheep in summer. Trop. Anim. Health Prod. 2021, 53, 505. [Google Scholar] [CrossRef]
  18. Samad, H.A.; Konyak, Y.Y.; Latheef, S.K.; Kumar, A.; Khan, I.A.; Verma, V.; Chouhan, V.S.; Verma, M.R.; Maurya, V.P.; Kumar, P.; et al. Alpha lipoic acid supplementation ameliorates the wrath of simulated tropical heat and humidity stress in male murrah buffaloes. Int. J. Biometeorol. 2019, 63, 1331–1346. [Google Scholar] [CrossRef]
  19. Wang, D.; Zhou, L.; Zhou, H.; Hou, G.; Shi, L. Effects of dietary α-lipoic acid on carcass characteristics, antioxidant ca-pability and meat quality in hainan black goats. Ital. J. Anim. Sci. 2017, 16, 61–67. [Google Scholar] [CrossRef]
  20. Ramos-Martinez, J.I. The regulation of the pentose phosphate pathway: Remember Krebs. Arch. Biochem. Biophys. 2017, 614, 50–52. [Google Scholar] [CrossRef]
  21. Cappellini, M.D.; Fiorelli, G. Glucose-6-phosphate dehydrogenase deficiency. Lancet 2008, 371, 64–74. [Google Scholar] [CrossRef] [PubMed]
  22. Luzzatto, L.; Seneca, E. G6PD deficiency: A classic example of pharmacogenetics with on-going clinical implications. Br. J. Haematol. 2014, 164, 469–480. [Google Scholar] [CrossRef] [PubMed]
  23. Wan, G.H.; Tsai, S.C.; Chiu, D.T. Decreased blood activity of glucose-6-phosphate dehydrogenase associates with increased risk for diabetes mellitus. Endocrine 2002, 19, 191–195. [Google Scholar] [CrossRef] [PubMed]
  24. Gaskin, R.S.; Estwick, D.; Peddi, R. G6PD deficiency: Its role in the high prevalence of hypertension and diabetes mellitus. Ethn. Dis. 2001, 11, 749–754. [Google Scholar]
  25. Gough, N.R. PPP to the rescue. Sci. Signal. 2015, 8, ec225. [Google Scholar] [CrossRef]
  26. Yang, H.C.; Wu, Y.H.; Yen, W.C.; Liu, H.Y.; Hwang, T.L.; Stern, A.; Chiu, D.T. The Redox Role of G6PD in Cell Growth, Cell Death, and Cancer. Cells 2019, 8, 1055. [Google Scholar] [CrossRef]
  27. Stanton, R.C. Glucose-6-phosphate dehydrogenase, NADPH, and cell survival. IUBMB Life 2012, 64, 362–369. [Google Scholar] [CrossRef]
  28. Irwin, D.M.; Tan, H. Molecular evolution of the vertebrate hexokinase gene family: Identification of a conserved fifth vertebrate hexokinase gene. Comp. Biochem. Physiol. Part. D Genom. Proteom. 2008, 3, 96–107. [Google Scholar] [CrossRef]
  29. Calmettes, G.; Ribalet, B.; John, S.; Korge, P.; Ping, P.P.; Weiss, J.N. Hexokinases and cardioprotection. J. Mol. Cell Cardiol. 2015, 78, 107–115. [Google Scholar] [CrossRef]
  30. Islam, M.N.; Rauf, A.; Fahad, F.I.; Emran, T.B.; Mitra, S.; Olatunde, A.; Shariati, M.A.; Rebezov, M.; Rengasamy, K.R.R.; Mubarak, M.S. Superoxide dismutase: An updated review on its health benefits and industrial applications. Crit. Rev. Food Sci. Nutr. 2022, 62, 7282–7300. [Google Scholar] [CrossRef]
  31. Jiang, H.; Kong, R.; Zheng, X.; Wang, Y.; Li, Y.; Bi, Y.; Gong, D.; Prusky, D. Reactive oxygen species homeostasis and carbohydrate metabolism involved in wound healing of carrot induced by hot water treatment. Sci. Hortic. 2024, 326, 112721. [Google Scholar] [CrossRef]
  32. Mullarky, E.; Cantley, L.C. Diverting Glycolysis to Combat Oxidative Stress. In Innovative Medicine: Basic Research and Development; Nakao, K., Minato, N., Uemoto, S., Eds.; Springer: Tokyo, Japan, 2015; pp. 3–23. [Google Scholar]
  33. Velvizh, S.; Dakshayan, K.B.; Subramanian, P. Effects of α-ketoglutarate on antioxidants and lipid peroxidation products in rats treated with ammonium acetate. Nutrition 2002, 18, 747–750. [Google Scholar] [CrossRef] [PubMed]
Disclaimer/Publisher’s Note: The statements, opinions and data contained in all publications are solely those of the individual author(s) and contributor(s) and not of MDPI and/or the editor(s). MDPI and/or the editor(s) disclaim responsibility for any injury to people or property resulting from any ideas, methods, instructions or products referred to in the content.

Article Metrics

Citations

Article Access Statistics

Multiple requests from the same IP address are counted as one view.