Psychosocial Stress Hastens Disease Progression and Sudden Death in Mice with Arrhythmogenic Cardiomyopathy
Abstract
1. Introduction
2. Experimental Section
2.1. Animal Study Approval
2.2. Human Study Approval
2.3. Perceived Stress Scale
2.4. Animal Protocol
2.5. Resident–Intruder Paradigm
2.6. Light-Dark Box Test
2.7. Cardiac Function and Circulating Corticosterone
2.8. Immunohistochemistry and Immunofluorescence
3. Results
3.1. Perceived Stress Levels in ACM Patients Correlate with Disease Severity
3.2. The Resident-Intruder Paradigm Effectively Models PSS in Mice
3.3. PSS Increases Mortality and Potentiates Myocardial Dysfunction in ACM Mice
3.4. PSS-Induced Anxiety Correlates with Cardiac Dysfunction in ACM Mice
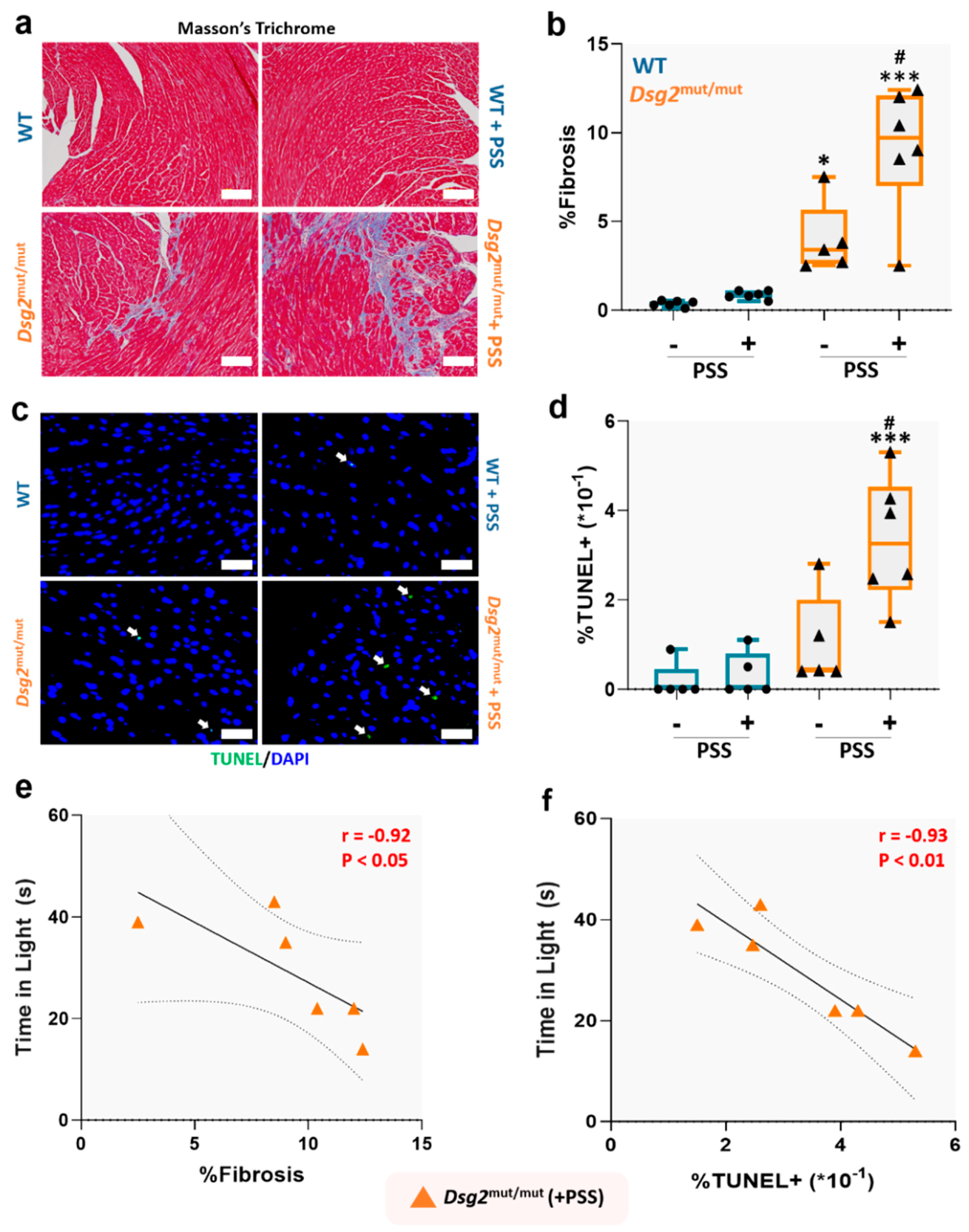
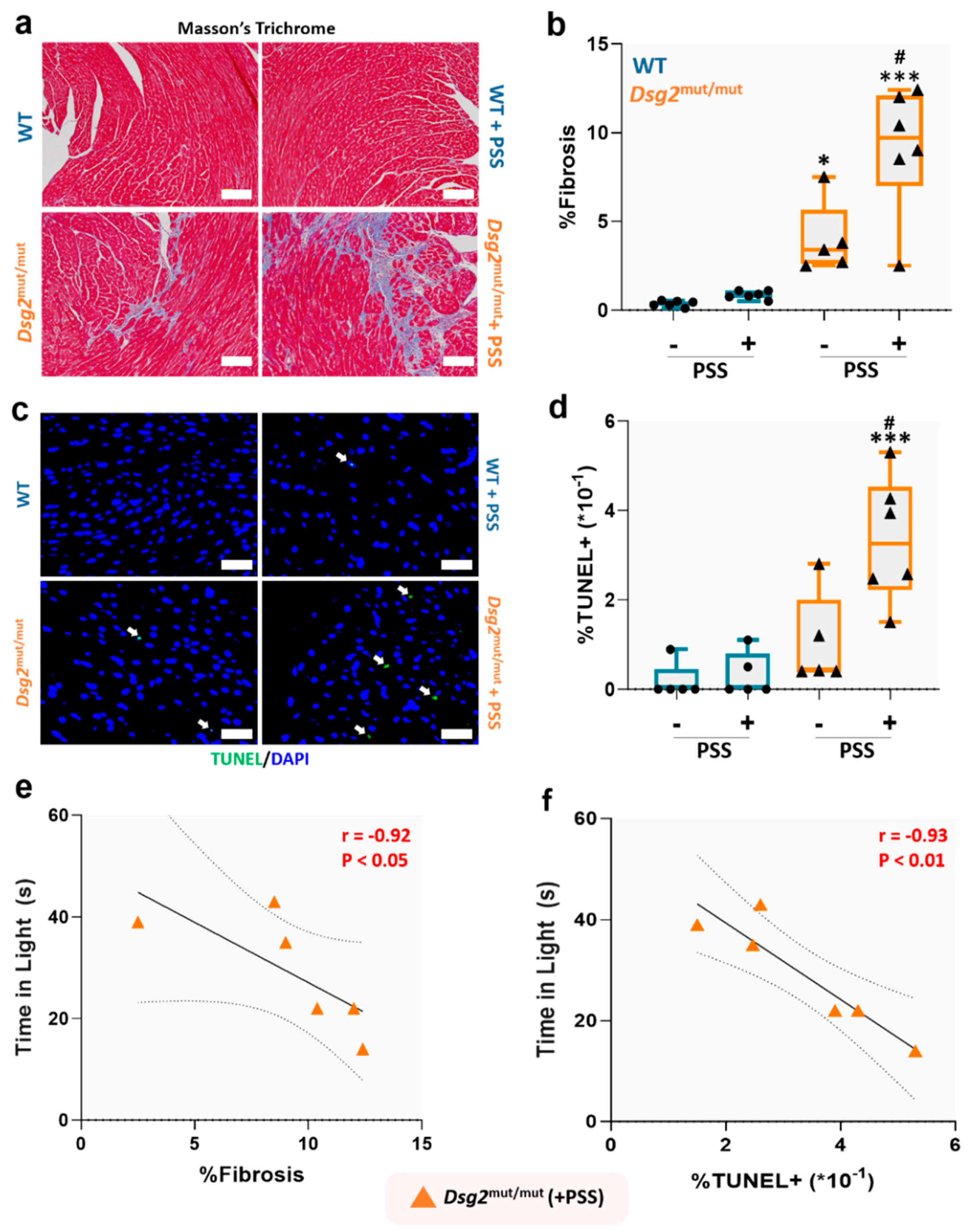
3.5. PSS Worsens Cardiac Fibrosis and Myocardial Apoptosis in ACM Mice
4. Discussion
5. Conclusions
Author Contributions
Funding
Acknowledgments
Conflicts of Interest
References
- Anderson, E.; Shivakumar, G. Effects of exercise and physical activity on anxiety. Front. Psychiatry 2013, 4, 27. [Google Scholar] [CrossRef]
- Agrimi, J.; Spalletti, C.; Baroni, C.; Keceli, G.; Zhu, G.; Caragnano, A.; Matteucci, M.; Chelko, S.; Ramirez-Correa, G.A.; Bedja, D.; et al. Obese mice exposed to psychosocial stress display cardiac and hippocampal dysfunction associated with local brain-derived neurotrophic factor depletion. EBioMedicine 2019, 47, 384–401. [Google Scholar] [CrossRef]
- Schneiderman, N.; Ironson, G.; Siegel, S.D. Stress and health: Psychological, behavioral, and biological determinants. Annu. Rev. Clin. Psychol. 2005, 1, 607–628. [Google Scholar] [CrossRef]
- Saberniak, J.; Hasselberg, N.E.; Borgquist, R.; Platonov, P.G.; Sarvari, S.I.; Smith, H.J.; Ribe, M.; Holst, A.G.; Edvardsen, T.; Haugaa, K.H. Vigorous physical activity impairs myocardial function in patients with arrhythmogenic right ventricular cardiomyopathy and in mutation positive family members. Eur. J. Heart Fail. 2014, 16, 1337–1344. [Google Scholar] [CrossRef]
- James, C.A.; Bhonsale, A.; Tichnell, C.; Murray, B.; Russell, S.D.; Tandri, H.; Tedford, R.J.; Judge, D.P.; Calkins, H. Exercise increases age-related penetrance and arrhythmic risk in arrhythmogenic right ventricular dysplasia/cardiomyopathy-associated desmosomal mutation carriers. J. Am. Coll. Cardiol. 2013, 62, 1290–1297. [Google Scholar] [CrossRef] [PubMed]
- Wang, W.; Orgeron, G.; Tichnell, C.; Murray, B.; Crosson, J.; Monfredi, O.; Cadrin-Tourigny, J.; Tandri, H.; Calkins, H.; James, C.A. Impact of Exercise Restriction on Arrhythmic Risk Among Patients with Arrhythmogenic Right Ventricular Cardiomyopathy. J. Am. Heart Assoc. 2018, 7. [Google Scholar] [CrossRef] [PubMed]
- Kogler, L.; Muller, V.I.; Chang, A.; Eickhoff, S.B.; Fox, P.T.; Gur, R.C.; Derntl, B. Psychosocial versus physiological stress—Meta-analyses on deactivations and activations of the neural correlates of stress reactions. Neuroimage 2015, 119, 235–251. [Google Scholar] [CrossRef] [PubMed]
- Bairey Merz, C.N.; Dwyer, J.; Nordstrom, C.K.; Walton, K.G.; Salerno, J.W.; Schneider, R.H. Psychosocial stress and cardiovascular disease: Pathophysiological links. Behav. Med. 2002, 27, 141–147. [Google Scholar] [CrossRef] [PubMed]
- Li, Z.; Ge, J.; Yang, M.; Feng, J.; Qiao, M.; Jiang, R.; Bi, J.; Zhan, G.; Xu, X.; Wang, L.; et al. Vicarious traumatization in the general public, members, and non-members of medical teams aiding in COVID-19 control. Brain Behav. Immun. 2020, 88, 916–919. [Google Scholar] [CrossRef]
- Fuchs, E.; Flugge, G.; Ohl, F.; Lucassen, P.; Vollmann-Honsdorf, G.K.; Michaelis, T. Psychosocial stress, glucocorticoids, and structural alterations in the tree shrew hippocampus. Physiol. Behav. 2001, 73, 285–291. [Google Scholar] [CrossRef]
- Yasir, M.; Goyal, A.; Bansal, P.; Sonthalia, S. Corticosteroid Adverse Effects. In StatPearls; StatPearls Publishing: Treasure Island, FL, USA, 2020. [Google Scholar]
- Sen-Chowdhry, S.; Morgan, R.D.; Chambers, J.C.; McKenna, W.J. Arrhythmogenic cardiomyopathy: Etiology, diagnosis, and treatment. Annu. Rev. Med. 2010, 61, 233–253. [Google Scholar] [CrossRef] [PubMed]
- Sequeira, I.B.; Kirsh, J.A.; Hamilton, R.M.; Russell, J.L.; Gross, G.J. Utility of exercise testing in children and teenagers with arrhythmogenic right ventricular cardiomyopathy. Am. J. Cardiol. 2009, 104, 411–413. [Google Scholar] [CrossRef] [PubMed]
- Vidi, V.; Rajesh, V.; Singh, P.P.; Mukherjee, J.T.; Lago, R.M.; Venesy, D.M.; Waxman, S.; Pyne, C.T.; Piemonte, T.C.; Gossman, D.E.; et al. Clinical characteristics of tako-tsubo cardiomyopathy. Am. J. Cardiol. 2009, 104, 578–582. [Google Scholar] [CrossRef] [PubMed]
- Jesel, L.; Berthon, C.; Messas, N.; Lim, H.S.; Girardey, M.; Marzak, H.; Marchandot, B.; Trinh, A.; Ohlmann, P.; Morel, O. Ventricular arrhythmias and sudden cardiac arrest in Takotsubo cardiomyopathy: Incidence, predictive factors, and clinical implications. Heart Rhythm. 2018, 15, 1171–1178. [Google Scholar] [CrossRef] [PubMed]
- Pryce, C.R.; Fuchs, E. Chronic psychosocial stressors in adulthood: Studies in mice, rats and tree shrews. Neurobiol. Stress 2017, 6, 94–103. [Google Scholar] [CrossRef] [PubMed]
- Chelko, S.P.; Asimaki, A.; Andersen, P.; Bedja, D.; Amat-Alarcon, N.; DeMazumder, D.; Jasti, R.; MacRae, C.A.; Leber, R.; Kleber, A.G.; et al. Central role for GSK3beta in the pathogenesis of arrhythmogenic cardiomyopathy. JCI Insight 2016, 1. [Google Scholar] [CrossRef]
- Chelko, S.P.; Asimaki, A.; Lowenthal, J.; Bueno-Beti, C.; Bedja, D.; Scalco, A.; Amat-Alarcon, N.; Andersen, P.; Judge, D.P.; Tung, L.; et al. Therapeutic Modulation of the Immune Response in Arrhythmogenic Cardiomyopathy. Circulation 2019, 140, 1491–1505. [Google Scholar] [CrossRef]
- Marcus, F.I.; McKenna, W.J.; Sherrill, D.; Basso, C.; Bauce, B.; Bluemke, D.A.; Calkins, H.; Corrado, D.; Cox, M.G.; Daubert, J.P.; et al. Diagnosis of arrhythmogenic right ventricular cardiomyopathy/dysplasia: Proposed modification of the task force criteria. Circulation 2010, 121, 1533–1541. [Google Scholar] [CrossRef]
- Cohen, S.; Kamarck, T.; Mermelstein, R. A global measure of perceived stress. J. Health Soc. Behav. 1983, 24, 385–396. [Google Scholar] [CrossRef]
- Redmond, N.; Richman, J.; Gamboa, C.M.; Albert, M.A.; Sims, M.; Durant, R.W.; Glasser, S.P.; Safford, M.M. Perceived stress is associated with incident coronary heart disease and all-cause mortality in low—But not high-income participants in the Reasons for Geographic And Racial Differences in Stroke study. J. Am. Heart Assoc. 2013, 2, e000447. [Google Scholar] [CrossRef]
- Sussams, R.; Schlotz, W.; Clough, Z.; Amin, J.; Simpson, S.; Abbott, A.; Beardmore, R.; Sharples, R.; Raybould, R.; Brookes, K.; et al. Psychological stress, cognitive decline and the development of dementia in amnestic mild cognitive impairment. Sci. Rep. 2020, 10, 3618. [Google Scholar] [CrossRef]
- Cohen, S.; Janicki-Deverts, D.E. Denise. Who’s stressed? Distributions of psychological stress in the United States in probability samples from 1983, 2006, and 2009. J. Appl. Soc. Psychol. 2012, 42, 1320–1334. [Google Scholar] [CrossRef]
- Koolhaas, J.M.; Coppens, C.M.; de Boer, S.F.; Buwalda, B.; Meerlo, P.; Timmermans, P.J. The resident-intruder paradigm: A standardized test for aggression, violence and social stress. J. Vis. Exp. 2013, e4367. [Google Scholar] [CrossRef]
- Bourin, M.; Hascoet, M. The mouse light/dark box test. Eur. J. Pharmacol. 2003, 463, 55–65. [Google Scholar] [CrossRef]
- Syed, F.; Diwan, A.; Hahn, H.S. Murine echocardiography: A practical approach for phenotyping genetically manipulated and surgically modeled mice. J. Am. Soc. Echocardiogr. 2005, 18, 982–990. [Google Scholar] [CrossRef] [PubMed]
- James, C.A.; Tichnell, C.; Murray, B.; Daly, A.; Sears, S.F.; Calkins, H. General and disease-specific psychosocial adjustment in patients with arrhythmogenic right ventricular dysplasia/cardiomyopathy with implantable cardioverter defibrillators: A large cohort study. Circ. Cardiovasc. Genet. 2012, 5, 18–24. [Google Scholar] [CrossRef]
- Carnevali, L.; Mastorci, F.; Graiani, G.; Razzoli, M.; Trombini, M.; Pico-Alfonso, M.A.; Arban, R.; Grippo, A.J.; Quaini, F.; Sgoifo, A. Social defeat and isolation induce clear signs of a depression-like state, but modest cardiac alterations in wild-type rats. Physiol. Behav. 2012, 106, 142–150. [Google Scholar] [CrossRef] [PubMed]
- Dallman, M.F.; Akana, S.F.; Strack, A.M.; Scribner, K.S.; Pecoraro, N.; La Fleur, S.E.; Houshyar, H.; Gomez, F. Chronic stress-induced effects of corticosterone on brain: Direct and indirect. Ann. N. Y. Acad. Sci. 2004, 1018, 141–150. [Google Scholar] [CrossRef] [PubMed]
- Maione, A.S.; Pilato, C.A.; Casella, M.; Gasperetti, A.; Stadiotti, I.; Pompilio, G.; Sommariva, E. Fibrosis in Arrhythmogenic Cardiomyopathy: The Phantom Thread in the Fibro-Adipose Tissue. Front. Physiol. 2020, 11, 279. [Google Scholar] [CrossRef] [PubMed]
- Omori, Y.; Mano, T.; Ohtani, T.; Sakata, Y.; Takeda, Y.; Tamaki, S.; Tsukamoto, Y.; Miwa, T.; Yamamoto, K.; Komuro, I. Glucocorticoids Induce Cardiac Fibrosis via Mineralocorticoid Receptor in Oxidative Stress: Contribution of Elongation Factor Eleven-Nineteen Lysine-Rich Leukemia (ELL). Yonago Acta Med. 2014, 57, 109–116. [Google Scholar] [PubMed]
- Day, S.M. Anxiety in patients with arrhythmogenic right ventricular cardiomyopathy and implantable cardioverter defibrillators. Circ. Cardiovasc. Genet. 2012, 5, 2–4. [Google Scholar] [CrossRef] [PubMed]
- Sears, S.F.; Todaro, J.F.; Urizar, G.; Lewis, T.S.; Sirois, B.; Wallace, R.; Sotile, W.; Curtis, A.B.; Conti, J.B. Assessing the psychosocial impact of the ICD: A national survey of implantable cardioverter defibrillator health care providers. Pacing Clin. Electrophysiol. 2000, 23, 939–945. [Google Scholar] [CrossRef] [PubMed]
- Matchett, M.; Sears, S.F.; Hazelton, G.; Kirian, K.; Wilson, E.; Nekkanti, R. The implantable cardioverter defibrillator: Its history, current psychological impact and future. Expert Rev. Med. Devices 2009, 6, 43–50. [Google Scholar] [CrossRef] [PubMed]
- Wallace, R.L.; Sears, S.F., Jr.; Lewis, T.S.; Griffis, J.T.; Curtis, A.; Conti, J.B. Predictors of quality of life in long-term recipients of implantable cardioverter defibrillators. J. Cardiopulm. Rehabil. 2002, 22, 278–281. [Google Scholar] [CrossRef] [PubMed]
- Jacq, F.; Foulldrin, G.; Savoure, A.; Anselme, F.; Baguelin-Pinaud, A.; Cribier, A.; Thibaut, F. A comparison of anxiety, depression and quality of life between device shock and nonshock groups in implantable cardioverter defibrillator recipients. Gen. Hosp. Psychiatry 2009, 31, 266–273. [Google Scholar] [CrossRef] [PubMed]
- Finnell, J.E.; Lombard, C.M.; Padi, A.R.; Moffitt, C.M.; Wilson, L.B.; Wood, C.S.; Wood, S.K. Physical versus psychological social stress in male rats reveals distinct cardiovascular, inflammatory and behavioral consequences. PLoS ONE 2017, 12, e0172868. [Google Scholar] [CrossRef] [PubMed]
- Razzoli, M.; Lindsay, A.; Law, M.L.; Chamberlain, C.M.; Southern, W.M.; Berg, M.; Osborn, J.; Engeland, W.C.; Metzger, J.M.; Ervasti, J.M.; et al. Social stress is lethal in the mdx model of Duchenne muscular dystrophy. EBioMedicine 2020, 55, 102700. [Google Scholar] [CrossRef]
- Costoli, T.; Bartolomucci, A.; Graiani, G.; Stilli, D.; Laviola, G.; Sgoifo, A. Effects of chronic psychosocial stress on cardiac autonomic responsiveness and myocardial structure in mice. Am. J. Physiol. Heart Circ. Physiol. 2004, 286, H2133–H2140. [Google Scholar] [CrossRef]
- Carnevali, L.; Trombini, M.; Rossi, S.; Graiani, G.; Manghi, M.; Koolhaas, J.M.; Quaini, F.; Macchi, E.; Nalivaiko, E.; Sgoifo, A. Structural and electrical myocardial remodeling in a rodent model of depression. Psychosom. Med. 2013, 75, 42–51. [Google Scholar] [CrossRef]
- Brouillard, C.; Carrive, P.; Sévoz-Couche, C. Social defeat: Vagal reduction and vulnerability to ventricular arrhythmias. Neurobiol. Stress 2020. [Google Scholar] [CrossRef]
- Morais-Silva, G.; Costa-Ferreira, W.; Gomes-de-Souza, L.; Pavan, J.C.; Crestani, C.C.; Marin, M.T. Cardiovascular outcomes related to social defeat stress: New insights from resilient and susceptible rats. Neurobiol. Stress 2019, 11, 100181. [Google Scholar] [CrossRef] [PubMed]
- Oakley, R.H.; Cidlowski, J.A. Glucocorticoid signaling in the heart: A cardiomyocyte perspective. J. Steroid Biochem. Mol. Biol. 2015, 153, 27–34. [Google Scholar] [CrossRef] [PubMed]
- Cannavo, A.; Bencivenga, L.; Liccardo, D.; Elia, A.; Marzano, F.; Gambino, G.; D’Amico, M.L.; Perna, C.; Ferrara, N.; Rengo, G.; et al. Aldosterone and Mineralocorticoid Receptor System in Cardiovascular Physiology and Pathophysiology. Oxidative Med. Cell. Longev. 2018, 2018, 1204598. [Google Scholar] [CrossRef]
- Wichter, T.; Hindricks, G.; Lerch, H.; Bartenstein, P.; Borggrefe, M.; Schober, O.; Breithardt, G. Regional myocardial sympathetic dysinnervation in arrhythmogenic right ventricular cardiomyopathy. An analysis using 123I-meta-iodobenzylguanidine scintigraphy. Circulation 1994, 89, 667–683. [Google Scholar] [CrossRef] [PubMed]
- Kaludercic, N.; Takimoto, E.; Nagayama, T.; Feng, N.; Lai, E.W.; Bedja, D.; Chen, K.; Gabrielson, K.L.; Blakely, R.D.; Shih, J.C.; et al. Monoamine oxidase A-mediated enhanced catabolism of norepinephrine contributes to adverse remodeling and pump failure in hearts with pressure overload. Circ. Res. 2010, 106, 193–202. [Google Scholar] [CrossRef] [PubMed]






Publisher’s Note: MDPI stays neutral with regard to jurisdictional claims in published maps and institutional affiliations. |
© 2020 by the authors. Licensee MDPI, Basel, Switzerland. This article is an open access article distributed under the terms and conditions of the Creative Commons Attribution (CC BY) license (http://creativecommons.org/licenses/by/4.0/).
Share and Cite
Agrimi, J.; Scalco, A.; Agafonova, J.; Williams III, L.; Pansari, N.; Keceli, G.; Jun, S.; Wang, N.; Mastorci, F.; Tichnell, C.; et al. Psychosocial Stress Hastens Disease Progression and Sudden Death in Mice with Arrhythmogenic Cardiomyopathy. J. Clin. Med. 2020, 9, 3804. https://doi.org/10.3390/jcm9123804
Agrimi J, Scalco A, Agafonova J, Williams III L, Pansari N, Keceli G, Jun S, Wang N, Mastorci F, Tichnell C, et al. Psychosocial Stress Hastens Disease Progression and Sudden Death in Mice with Arrhythmogenic Cardiomyopathy. Journal of Clinical Medicine. 2020; 9(12):3804. https://doi.org/10.3390/jcm9123804
Chicago/Turabian StyleAgrimi, Jacopo, Arianna Scalco, Julia Agafonova, Larry Williams III, Nainika Pansari, Gizem Keceli, Seungho Jun, Nadan Wang, Francesca Mastorci, Crystal Tichnell, and et al. 2020. "Psychosocial Stress Hastens Disease Progression and Sudden Death in Mice with Arrhythmogenic Cardiomyopathy" Journal of Clinical Medicine 9, no. 12: 3804. https://doi.org/10.3390/jcm9123804
APA StyleAgrimi, J., Scalco, A., Agafonova, J., Williams III, L., Pansari, N., Keceli, G., Jun, S., Wang, N., Mastorci, F., Tichnell, C., Murray, B., James, C. A., Calkins, H., Zaglia, T., Paolocci, N., & Chelko, S. P. (2020). Psychosocial Stress Hastens Disease Progression and Sudden Death in Mice with Arrhythmogenic Cardiomyopathy. Journal of Clinical Medicine, 9(12), 3804. https://doi.org/10.3390/jcm9123804

