Enhanced Antifibrinolytic Efficacy of a Plasmin-Specific Kunitz-Inhibitor (60-Residue Y11T/L17R with C-Terminal IEK) of Human Tissue Factor Pathway Inhibitor Type-2 Domain1
Abstract
1. Introduction
2. Experimental Section
2.1. Materials
2.2. Expression and Purification of KD1-L17R-KCOOH and KD1-Y11T/L17R-KCOOH in E. coli
2.3. KD1-Y11T/L17R-KCOOH Clone Construction and Expression in Pichia pastoris
2.4. KD1-Y11T/L17R-KCOOH Purification from Pichia pastoris
2.5. SDS-PAGE
2.6. Protease Inhibition Assay
2.7. Preparation of DIP-δplasmin
2.8. KD1-Y11T/L17R-KCOOH Binding to tPA and DIP-δplasmin Using Surface Plasmon Resonance (SPR)
2.9. Fibrinolysis (Clot Lysis) Assay
2.10. Thromboelastography
2.11. Cytotoxicity Assays
2.11.1. Cells and Culture Conditions
2.11.2. Antifibrinolytic Agents (KD1-Y11T/L17R-KCOOH, Aprotinin, EACA and TXA)
2.11.3. Resazurin Reduction Assay
2.11.4. Caspase 3/7 Assay
2.11.5. Cell Toxicity Assay
2.12. Statistical Methods
2.13. Molecular Modeling
3. Results
3.1. Expression and Purification of KD1-L17R-KCOOH and KD1-Y11T/L17R-KCOOH in E. coli
3.2. Expression and Purification of KD1-Y11T/L17R-KCOOH in P. pastoris
3.3. Inhibition Profile of KD1-L17R-KCOOH and KD1-Y11T/L17R-KCOOH
3.4. KD1-Y11T/L17R-KCOOH Binding to DIP-δplasmin and tPA
3.5. Fibrinolysis (Clot Lysis) Assay
3.6. Thromboelastography
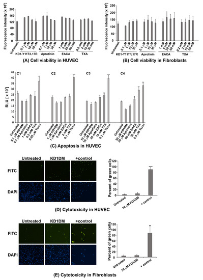
3.7. Cell Toxicity Studies
4. Discussion
5. Patents
Author Contributions
Funding
Acknowledgments
Conflicts of Interest
References
- Kashuk, J.L.; Moore, E.E.; Sawyer, M.; Wohlauer, M.; Pezold, M.; Barnett, C.; Biffl, W.L.; Burlew, C.C.; Johnson, J.L.; Sauaia, A. Primary fibrinolysis is integral in the pathogenesis of the acute coagulopathy of trauma. Trans. Meet. Am. Surg. Assoc. 2010, 128, 22–33. [Google Scholar] [CrossRef]
- Raza, I.; Davenport, R.; Rourke, C.; Platton, S.; Manson, J.; Spoors, C.; Khan, S.; De’Ath, H.D.; Allard, S.; Hart, D.P.; et al. The incidence and magnitude of fibrinolytic activation in trauma patients. J. Thromb. Haemost. 2013, 11, 307–314. [Google Scholar] [CrossRef]
- Cardenas, J.C.; Wade, C.E.; Holcomb, J.B. Mechanisms of trauma-induced coagulopathy. Curr. Opin. Hematol. 2014, 21, 404–409. [Google Scholar] [CrossRef] [PubMed]
- Evans, J.A.; Van Wessem, K.J.P.; McDougall, D.; Lee, K.A.; Lyons, T.; Balogh, Z.J. Epidemiology of traumatic deaths: Comprehensive population-based assessment. World J. Surg. 2009, 34, 158–163. [Google Scholar] [CrossRef] [PubMed]
- Oyeniyi, B.T.; Fox, E.E.; Scerbo, M.; Tomasek, J.S.; Wade, C.E.; Holcomb, J.B. Trends in 1029 trauma deaths at a level 1 trauma center: Impact of a bleeding control bundle of care. Injury 2017, 48, 5–12. [Google Scholar] [CrossRef] [PubMed]
- Ker, K.; Roberts, I.; Shakur, H.; Coats, T.J. Antifibrinolytic drugs for acute traumatic injury. Cochrane Database Syst. Rev. 2015, CD004896. [Google Scholar] [CrossRef]
- Koster, A.; Faraoni, D.; Levy, J.H. Antifibrinolytic Therapy for Cardiac Surgery. Anesthesiology 2015, 123, 214–221. [Google Scholar] [CrossRef]
- Royston, D.; Van Haaften, N.; De Vooght, P. Aprotinin; friend or foe? A review of recent medical literature. Eur. J. Anaesthesiol. 2007, 24, 6–14. [Google Scholar] [CrossRef]
- Mangano, D.T.; Tudor, I.C.; Dietzel, C.; Multicenter study of perioperative Ischemia Research Group; Ischemia Research and Education Foundation. The risk associated with aprotinin in cardiac surgery. N. Engl. J. Med. 2006, 354, 353–365. [Google Scholar] [CrossRef]
- Immer, F.F.; Jent, P.; Englberger, L.; Stalder, M.; Gygax, E.; Carrel, T.; Tevaearai, H.T. Aprotinin in cardiac surgery: A different point of view. Hear. Surg. Forum 2008, 11, E9–E12. [Google Scholar] [CrossRef]
- Beierlein, W.; Scheule, A.M.; Dietrich, W.; Ziemer, G. Forty years of clinical Aprotinin Use: A review of 124 hypersensitivity reactions. Ann. Thorac. Surg. 2005, 79, 741–748. [Google Scholar] [CrossRef]
- Fergusson, D.A.; Hébert, P.C.; Mazer, C.D.; Fremes, S.; MacAdams, C.; Murkin, J.M.; Teoh, K.; Duke, P.C.; Arellano, R.; Blajchman, M.A.; et al. A Comparison of Aprotinin and Lysine analogues in high-risk cardiac surgery. N. Engl. J. Med. 2008, 358, 2319–2331. [Google Scholar] [CrossRef] [PubMed]
- Markus, G.; DePasquale, J.L.; Wissler, F.C. Quantitative determination of the binding of epsilon-aminocaproic acid to native plasminogen. J. Biol. Chem. 1978, 253, 727–732. [Google Scholar] [PubMed]
- Mathews, I.I.; Vanderhoff-Hanaver, P.; Castellino, F.J.; Tulinsky, A. Crystal structures of the recombinant Kringle 1 domain of human plasminogen in complexes with the ligands ε-aminocaproic acid andtrans-4-(Aminomethyl) cyclohexane- 1 -carboxylic acid. Biochemistry 1996, 35, 2567–2576. [Google Scholar] [CrossRef] [PubMed]
- Tempe, D.K.; Hasija, S. Are tranexamic acid and ε-aminocaproic acid adequate substitutes for aprotinin? Ann. Card. Anaesth. 2012, 15, 4–5. [Google Scholar] [CrossRef] [PubMed]
- Martin, K.; Gertler, R.; Liermann, H.; Mayr, N.P.; MacGuill, M.; Schreiber, C.; Vogt, M.; Tassani, P.; Wiesner, G. Switch from aprotinin to ɛ-aminocaproic acid: Impact on blood loss, transfusion, and clinical outcome in neonates undergoing cardiac surgery. Br. J. Anaesth. 2011, 107, 934–939. [Google Scholar] [CrossRef]
- Martin, K.; Knorr, J.; Breuer, T.; Gertler, R.; MacGuill, M.; Lange, R.; Tassani-Prell, P.; Wiesner, G. Seizures After open heart surgery: Comparison of ε-aminocaproic acid and tranexamic acid. J. Cardiothorac. Vasc. Anesth. 2011, 25, 20–25. [Google Scholar] [CrossRef]
- Markland, W.; Ley, A.C.; Lee, S.W.; Ladner, R.C. Iterative optimization of high-affinity protease inhibitors using phage display. 1. Plasmin. Biochemistry 1996, 35, 8045–8057. [Google Scholar] [CrossRef]
- Flight, S.M.; Johnson, L.A.; Du, Q.S.; Warner, R.L.; Trabi, M.; Gaffney, P.J.; Lavin, M.F.; De Jersey, J.; Masci, P. Textilinin-1, an alternative anti-bleeding agent to aprotinin: Importance of plasmin inhibition in controlling blood loss. Br. J. Haematol. 2009, 145, 207–211. [Google Scholar] [CrossRef]
- Dietrich, W.; Nicklisch, S.; Koster, A.; Spannagl, M.; Giersiefen, H.; van de Locht, A. CU-2010 -A novel small molecule protease inhibitor with antifibrinolytic and anticoagulant properties. Anesthesiology 2009, 110, 123–130. [Google Scholar] [CrossRef]
- Swedberg, J.E.; Harris, J. Plasmin substrate binding site cooperativity guides the design of potent peptide aldehyde inhibitors. Biochemistry 2011, 50, 8454–8462. [Google Scholar] [CrossRef] [PubMed]
- Saupe, S.M.; Leubner, S.; Betz, M.; Klebe, G.; Steinmetzer, T. Development of new cyclic plasmin inhibitors with excellent potency and selectivity. J. Med. Chem. 2013, 56, 820–831. [Google Scholar] [CrossRef] [PubMed]
- Al-Horani, R.A.; Desai, U.R. Recent advances on plasmin inhibitors for the treatment of fibrinolysis-related disorders. Med. Res. Rev. 2014, 34, 1168–1216. [Google Scholar] [CrossRef]
- De Veer, S.J.; Wang, C.K.; Harris, J.M.; Craik, D.J.; Swedberg, J.E. Improving the selectivity of engineered protease inhibitors: Optimizing the P2 prime residue using a versatile cyclic peptide library. J. Med. Chem. 2015, 58, 8257–8268. [Google Scholar] [CrossRef] [PubMed]
- Swedberg, J.E.; Wu, G.; Mahatmanto, T.; Durek, T.; Caradoc-Davies, T.T.; Whisstock, J.C.; Law, R.H.P.; Craik, D.J. Highly potent and selective plasmin inhibitors based on the sunflower trypsin inhibitor-1 scaffold attenuate fibrinolysis in plasma. J. Med. Chem. 2018, 62, 552–560. [Google Scholar] [CrossRef]
- Earl, S.T.; Masci, P.; De Jersey, J.; Lavin, M.F.; Dixon, J. Drug development from Australian elapid snake venoms and the Venomics pipeline of candidates for haemostasis: Textilinin-1 (Q8008), Haempatch™ (Q8009) and CoVase™ (V0801). Toxicon 2012, 59, 456–463. [Google Scholar] [CrossRef]
- Cheng, L.; Pettersen, D.; Ohlsson, B.; Schell, P.; Karle, M.; Evertsson, E.; Pahlén, S.; Jonforsen, M.; Plowright, A.T.; Boström, J.; et al. Discovery of the fibrinolysis inhibitor AZD6564, Acting via interference of a protein-protein interaction. ACS Med. Chem. Lett. 2014, 5, 538–543. [Google Scholar] [CrossRef]
- Jankun, J.; Keck, R.; Selman, S.H.; Skrzypczak-Jankun, E. Systemic or topical application of plasminogen activator inhibitor with extended half-life (VLHL PAI-1) reduces bleeding time and total blood loss. Int. J. Mol. Med. 2010, 26, 501–504. [Google Scholar] [CrossRef][Green Version]
- Devy, L.; Rabbani, S.A.; Stochl, M.; Ruskowski, M.; Mackie, I.; Naa, L.; Toews, M.; Van Gool, R.; Chen, J.; Ley, A.; et al. PEGylated DX-1000: Pharmacokinetics and antineoplastic activity of a specific plasmin inhibitor. Neoplasia 2007, 9, 927–937. [Google Scholar] [CrossRef]
- Bokesch, P.M.; Szabo, G.; Wojdyga, R.; Grocott, H.P.; Smith, P.K.; Mazer, C.D.; Vetticaden, S.; Wheeler, A.; Levy, J.H. A phase 2 prospective, randomized, double-blind trial comparing the effects of tranexamic acid with ecallantide on blood loss from high-risk cardiac surgery with cardiopulmonary bypass (CONSERV-2 Trial). J. Thorac. Cardiovasc. Surg. 2012, 143, 1022–1029. [Google Scholar] [CrossRef]
- Englberger, L.; Dietrich, W.; Eberle, B.; Erdoes, G.; Keller, D.; Carrel, T. A novel blood-sparing agent in cardiac surgery? First in-patient experience with the synthetic serine protease inhibitor MDCO-2010. Anesthesia Analg. 2014, 119, 16–25. [Google Scholar] [CrossRef] [PubMed][Green Version]
- Bajaj, M.S.; Ogueli, G.I.; Kumar, Y.; Vadivel, K.; Lawson, G.; Shanker, S.; Schmidt, A.E.; Bajaj, S.P. Engineering Kunitz domain 1 (KD1) of human tissue factor pathway inhibitor-2 to selectively inhibit fibrinolysis: Properties of KD1-L17R variant. J. Biol. Chem. 2011, 286, 4329–4340. [Google Scholar] [CrossRef] [PubMed]
- Royston, D.; Bidstrup, B.D.; Taylor, K.M.; Sapsford, R.N. Aprotinin decreases the need for post-operative blood transfusions in patients having open heart surgery. Bibl. Cardiol. 1988, 43, 73–82. [Google Scholar]
- Bajaj, S.P.; Schmidt, A.E.; Agah, S.; Bajaj, M.S.; Padmanabhan, K. High resolution structures of p-aminobenzamidine-and benzamidine-VII a/soluble tissue factor: Unpredicted conformation of the 192–193 peptide bond and mapping of Ca2+, Mg2+, Na+, and Zn2+ sites in factor VII a. J. Biol. Chem. 2006, 281, 24873–24888. [Google Scholar] [CrossRef]
- Sambrook, J.; Russel, D.W. Molecular Cloning: A Laboratory Manual, 3rd ed.; Cold Spring Harbor Laboratory Press: Cold Spring Harbor, NY, USA, 2001. [Google Scholar]
- Schmidt, A.E.; Chand, H.S.; Cascio, D.; Kisiel, W.; Bajaj, S.P. Crystal structure of Kunitz domain 1 (KD1) of tissue factor pathway inhibitor-2 in complex with trypsin. J. Biol. Chem. 2005, 280, 27832–27838. [Google Scholar] [CrossRef]
- Laemmli, U.K. Cleavage of structural proteins during the assembly of the head of bacteriophage T4. Nat. Cell Biol. 1970, 227, 680–685. [Google Scholar] [CrossRef]
- Beith, J.G. In vivo significance of kinetic constants of protein proteinase inhibitors. Biochem. Med. 1984, 32, 387–397. [Google Scholar] [CrossRef]
- Morrison, J.F.; Walsh, C.T. The Behavior and significance of slow-binding enzyme inhibitors. Adv. Enzymol. Relat. Areas of Mol. Biol. 2006, 61, 201–301. [Google Scholar] [CrossRef]
- Sperzel, M.; Huetter, J. Evaluation of aprotinin and tranexamic acid in different in vitro and in vivo models of fibrinolysis, coagulation and thrombus formation. J. Thromb. Haemost. 2007, 5, 2113–2118. [Google Scholar] [CrossRef]
- Kumar, Y.; Vadivel, K.; Schmidt, A.E.; Ogueli, G.I.; Ponnuraj, S.M.; Rannulu, N.; Loo, J.A.; Bajaj, M.S.; Bajaj, S.P. Decoy plasminogen receptor containing a selective Kunitz-inhibitory domain. Biochemistry 2014, 53, 505–517. [Google Scholar] [CrossRef]
- Chandler, W.L. The thromboelastography and the thromboelastograph technique. Semin. Thromb. Hemost. 1995, 21, 1–6. [Google Scholar] [PubMed]
- Parry, M.A.A.; Fernandez-Catalan, C.; Bergner, A.; Huber, R.; Hopfner, K.-P.; Schlott, B.; Gührs, K.-H.; Bode, W. The ternary microplasmin-staphylokinase-microplasmin complex is a proteinase-cofactor-substrate complex in action. Nat. Genet. 1998, 5, 917–923. [Google Scholar] [CrossRef] [PubMed]
- Birktoft, J.; Steer, S.; Bajaj, S.P.; Bajaj, M. Structure and biology of tissue factor pathway inhibitor. Thromb. Haemost. 2001, 86, 959–972. [Google Scholar] [CrossRef]
- Eswar, N.; Marti-Renom, M.A.; Webb, B.; Madhusudhan, M.S.; Eramian, D.; Shen, M.; Pieper, U.; Sali, A. Comparative protein structure modeling with MODELLER. In Current Protocols in Bioinformatics; John Wiley & Sons, Inc.: Hoboken, NJ, USA, 2006; Volume 15, pp. 5.6.1–5.6.30. [Google Scholar]
- Douglass, J.; Bleemer, Z. Approaching a tipping point? A history and prospectus of funding for the University of California. SSRN Electron. J. 2018. [Google Scholar] [CrossRef]
- Light, A.; Fonseca, P. The preparation and properties of the catalytic subunit of bovine enterokinase. J. Biol. Chem. 1984, 259, 13195–13198. [Google Scholar]
- Australian Public Assessment Report for Tranexamic Acid. Cyklokapran. Available online: https://www.tga.gov.au/sites/default/files/auspar-cyklokapron.pdf (accessed on 4 October 2020).
- Trasylol. Available online: http://www.accessdata.fda.gov/drugsatfda_docs/label/2006/020304s022lbl.pdf (accessed on 4 October 2020).
- Farkas, H.; Varga, L. Ecallantide is a novel treatment for attacks of hereditary angioedema due to C1 inhibitor deficiency. Clin. Cosmet. Investig. Dermatol. 2011, 4, 61–68. [Google Scholar] [CrossRef][Green Version]
- Markwardt, F. Naturally Occurring Inhibitors of Fibrinolysis; Springer Science and Business Media LLC: Heidelberg, Germany, 1978; pp. 487–509. [Google Scholar]
- Vadivel, K.; Kumar, Y.; Ogueli, G.I.; Ponnuraj, S.M.; Wongkongkathep, P.; Loo, J.A.; Bajaj, M.S.; Bajaj, S.P. S2′-subsite variations between human and mouse enzymes (plasmin, factor XIa, kallikrein) elucidate inhibition differences by tissue factor pathway inhibitor -2 domain1-wild-type, Leu17Arg-mutant and aprotinin. J. Thromb. Haemost. 2016, 14, 2509–2523. [Google Scholar] [CrossRef]
- Seto, S.; Kher, V.; Scicli, A.G.; Beierwaltes, W.H.; Carretero, O.A. The effect of aprotinin (a serine protease inhibitor) on renal function and renin release. Hypertension 1983, 5, 893–899. [Google Scholar] [CrossRef]
- Lecker, I.; Wang, D.-S.; Romaschin, A.D.; Peterson, M.; Mazer, C.D.; Orser, B.A. Tranexamic acid concentrations associated with human seizures inhibit glycine receptors. J. Clin. Investig. 2012, 122, 4654–4666. [Google Scholar] [CrossRef]
- Pilbrant, Å.; Schannong, M.; Vessman, J. Pharmacokinetics and bioavailability of tranexamic acid. Eur. J. Clin. Pharmacol. 1981, 20, 65–72. [Google Scholar] [CrossRef]
- Frederiksen, M.C.; Bowsher, D.J.; Ruo, T.I.; Henthorn, T.K.; Ts’Ao, C.-H.; Green, D.; Atkinson, A.J. Kinetics of epsilon-aminocaproic acid distribution, elimination, and antifibrinolytic effects in normal subjects. Clin. Pharmacol. Ther. 1984, 35, 387–393. [Google Scholar] [CrossRef] [PubMed]




), 4 µM (■) and 5 µM (□). (B) Effect of KD1-Y11T/L17R-KCOOH; 0.5 µM (■), 1 µM (■), 1.5 µM (▲), 2 µM (▲) and 3 µM (
). (C) Effect of aprotinin; 0.5 μM (■), 1 µM (□), 1.5 µM (▲), 2 µM (△) and 3 μM (
).
), 4 µM (■) and 5 µM (□). (B) Effect of KD1-Y11T/L17R-KCOOH; 0.5 µM (■), 1 µM (■), 1.5 µM (▲), 2 µM (▲) and 3 µM (
). (C) Effect of aprotinin; 0.5 μM (■), 1 µM (□), 1.5 µM (▲), 2 µM (△) and 3 μM (
).







| Inhibitor | Ki (nM) * |
|---|---|
| KD1-WT | 6 ± 0.5 |
| KD1-L17R-KCOOH | 0.9 ± 0.1 |
| KD1-Y11T/L17R-KCOOH (E. coli) | 0.59 ± 0.1 |
| KD1-Y11T/L17R-KCOOH (Pichia) | 0.59 ± 0.1 |
| Aprotinin | 0.49 ± 0.1 |
| Inhibitor Concentration (µM) | Max OD405 | OD405 at 60 min | Fibrinolysis Midpoint Time (Minutes) | ||||||
|---|---|---|---|---|---|---|---|---|---|
| KD1 L17R-KCOOH | KD1 Y11T/L17R- KCOOH | Aprotinin | KD1 L17R- KCOOH | KD1 Y11T/L17R- KCOOH | Aprotinin | KD1 L17R- KCOOH | KD1 Y11T/L17R- KCOOH | Aprotinin | |
| 0 + No tPA | 1.55 ± 0.10 | 1.69 ± 0.13 | 1.64 ± 0.14 | 1.49 ± 0.11 | 1.63 ± 0.11 | 1.60± 0.21 | >60 | >60 | >60 |
| 0 + tPA | 1.47 ± 0.15 | 1.42 ± 0.17 | 1.48 ± 0.20 | 0.88 ± 0.15 | 0.86 ± 0.12 | 0.86 ± 0.11 | 7 ± 1 | 7 ± 1 | 7 ± 1 |
| 0.5 + tPA | 1.48 ± 0.11 | 1.54 ± 0.14 | 1.54 ± 0.15 | 0.85 ± 0.14 | 0.85 ± 0.13 | 0.85 ± 0.10 | 10 ± 0.76 | 13 ± 1.25 | 13 ± 0.8 |
| 1.0 + tPA | 1.56 ± 0.10 | 1.54 ± 0.11 | 1.63 ± 0.13 | 0.87 ± 0.11 | 0.84 ± 0.12 | 1.04 ± 0.14 | 13 ± 0.5 | 27 ± 1.1 | 27 ± 1.5 |
| 1.5 + tPA | 1.61 ± 0.13 | 1.58 ± 0.13 | 1.62 ± 0.08 | 0.90 ± 0.14 | 0.86 ± 0.15 | 1.22 ± 0.12 | 17 ± 1.0 | 43 ± 1.6 | >60 |
| 2.0 + tPA | 1.58 ± 0.09 | 1.62 ± 0.10 | 1.35 ± 0.06 | 1.50 ± 0.09 | >60 | >60 | |||
| 3.0 + tPA | 1.74 ± 0.05 | 1.71 ± 0.10 | 1.68 ± 0.07 | 0.80 ± 0.13 | 1.57 ± 0.08 | 1.56 ± 0.05 | 31 ± 1.75 | >60 | >60 |
| 4.0 + tPA | 1.62 ± 0.11 | 0.92 ± 0.05 | 43 ± 1 | ||||||
| 5.0 + tPA | 1.69 ± 0.08 | 1.13 ± 0.06 | 55 ± 1.5 | ||||||
| Inhibitor Concentration | (NHB+1.5 µM Plasmin) Inhibitor | MA (mm) | G (dyn/cm2) | LY30 (%) | LY60 (%) |
|---|---|---|---|---|---|
| 0 µM | 7.18 ± 0.17 | 411 ± 13.1 | 100 | 100 | |
| 1 µM | KD1-WT | 1.45 ± 0.28 | 79.05 ± 5.7 | 100 | 100 |
| KD1-L17R-KCOOH | 6.45 ± 0.49 | 328.75 ± 9.3 | 10.1 ± 0.32 | 28.4 ± 0.49 | |
| KD1-Y11T/L17R-KCOOH | 7.82 ± 0.45 | 414.3 ± 10.1 | 0.75 ± 0.6 | 13.7 ± 0.64 | |
| Aprotinin | 12.15 ± 0.78 | 678.6 ± 5.4 | 0 | 0.30 ± 0.08 | |
| 2 µM | KD1-WT | 2.23 ± 0.25 | 107.9 ± 3.2 | 100 | 100 |
| KD1-L17R-KCOOH | 11.84 ± 0.33 | 598.7 ± 6.1 | 0 | 4.95 ± 0.35 | |
| KD1-Y11T/L17R-KCOOH | 11.88 ± 0.41 | 611.7 ± 5.8 | 0 | 0.45 ± 0.07 | |
| Aprotinin | 18.19 ± 0.43 | 1050.5 ± 8.3 | 0 | 0 | |
| 3 µM | KD1-WT | 3.49 ± 0.41 | 180.15 ± 7.1 | 100 | 100 |
| KD1-L17R-KCOOH | 12.34 ± 0.61 | 683.2 ± 9.8 | 0 | 19.9 ± 0.42 | |
| KD1-Y11T/L17R-KCOOH | 16.03 ± 0.31 | 879.3 ± 15.6 | 0 | 2.2 ± 0.28 | |
| Aprotinin | 19.78 ± 0.68 | 1174.1 ± 16.7 | 0 | 0 | |
| 5 µM | KD1-WT | 13.90 ± 0.28 | 817.95 ± 10.1 | 6.5 ± 0.7 | 22.4 ± 0.92 |
| KD1-L17R-KCOOH | 31.35 ± 0.76 | 2315.15 ± 49.4 | 0 | 12.3 ± 0.50 | |
| KD1-Y11T/L17R-KCOOH | 37.48 ± 0.40 | 3004.75 ± 50.6 | 0 | 12.2 ± 0.49 | |
| Aprotinin | 34.04 ± 0.77 | 2453.2 ± 36.9 | 0 | 0.2 ± 0.04 | |
| 7.5 µM | KD1-WT | 11.73 ± 0.38 | 820.1 ± 21.3 | 0 | 0 |
| KD1-L17R-KCOOH | 33.93 ± 0.88 | 2527.5 ± 49.6 | 0 | 5 ± 0.52 | |
| KD1-Y11T/L17R-KCOOH | 40.37 ± 1.22 | 3292.45 ± 35.0 | 0 | 0.2 ± 0.03 | |
| Aprotinin | 38.45 ± 0.78 | 3078.1 ± 44.9 | 0 | 0.2 ± 0.02 | |
| 200 µM | EACA | 3.20 ± 0.71 | 153.25 ± 9.8 | 0 | 0 |
| 500 µM | EACA | 13.15 ± 0.64 | 747.75 ± 14.8 | 0 | 0 |
| 1000 µM | EACA | 16.40 ± 0.28 | 1070.1 ± 35.0 | 0 | 16.8 ± 0.35 |
| 3000 µM | EACA | 32.60 ± 0.71 | 2388.0 ± 49.6 | 0 | 0.6 ± 0.04 |
Publisher’s Note: MDPI stays neutral with regard to jurisdictional claims in published maps and institutional affiliations. |
© 2020 by the authors. Licensee MDPI, Basel, Switzerland. This article is an open access article distributed under the terms and conditions of the Creative Commons Attribution (CC BY) license (http://creativecommons.org/licenses/by/4.0/).
Share and Cite
Vadivel, K.; Zaiss, A.K.; Kumar, Y.; Fabian, F.M.; Ismail, A.E.A.; Arbing, M.A.; Buchholz, W.G.; Velander, W.H.; Bajaj, S.P. Enhanced Antifibrinolytic Efficacy of a Plasmin-Specific Kunitz-Inhibitor (60-Residue Y11T/L17R with C-Terminal IEK) of Human Tissue Factor Pathway Inhibitor Type-2 Domain1. J. Clin. Med. 2020, 9, 3684. https://doi.org/10.3390/jcm9113684
Vadivel K, Zaiss AK, Kumar Y, Fabian FM, Ismail AEA, Arbing MA, Buchholz WG, Velander WH, Bajaj SP. Enhanced Antifibrinolytic Efficacy of a Plasmin-Specific Kunitz-Inhibitor (60-Residue Y11T/L17R with C-Terminal IEK) of Human Tissue Factor Pathway Inhibitor Type-2 Domain1. Journal of Clinical Medicine. 2020; 9(11):3684. https://doi.org/10.3390/jcm9113684
Chicago/Turabian StyleVadivel, Kanagasabai, Anne K. Zaiss, Yogesh Kumar, Frank M. Fabian, Ayman E. A. Ismail, Mark A. Arbing, Wallace G. Buchholz, William H. Velander, and S. Paul Bajaj. 2020. "Enhanced Antifibrinolytic Efficacy of a Plasmin-Specific Kunitz-Inhibitor (60-Residue Y11T/L17R with C-Terminal IEK) of Human Tissue Factor Pathway Inhibitor Type-2 Domain1" Journal of Clinical Medicine 9, no. 11: 3684. https://doi.org/10.3390/jcm9113684
APA StyleVadivel, K., Zaiss, A. K., Kumar, Y., Fabian, F. M., Ismail, A. E. A., Arbing, M. A., Buchholz, W. G., Velander, W. H., & Bajaj, S. P. (2020). Enhanced Antifibrinolytic Efficacy of a Plasmin-Specific Kunitz-Inhibitor (60-Residue Y11T/L17R with C-Terminal IEK) of Human Tissue Factor Pathway Inhibitor Type-2 Domain1. Journal of Clinical Medicine, 9(11), 3684. https://doi.org/10.3390/jcm9113684
