Ablative Techniques for the Management of Osseous Spine Metastases: A Narrative Review
Abstract
1. Introduction
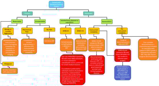
2. Basis of Ablative Techniques and Patient Selection
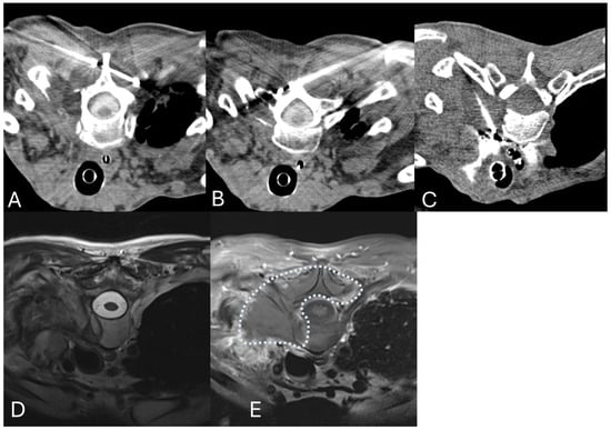
3. Cryoablation
Published Outcomes
4. Radiofrequency Ablation (RFA) and Microwave Ablation (MWA)
4.1. RFA
4.2. MWA
4.3. Published Outcomes
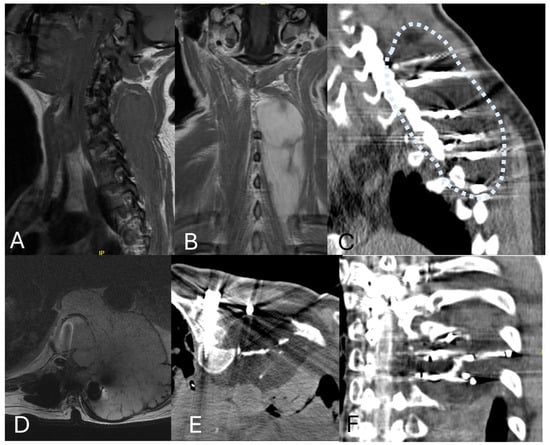
5. Laser Interstitial Thermal Therapy (LITT)
Published Outcomes
6. Pairing with Cementoplasty/Percutaneous Stabilization
7. Limitations
8. Conclusions
Author Contributions
Funding
Institutional Review Board Statement
Informed Consent Statement
Data Availability Statement
Conflicts of Interest
References
- Siegel, R.L.; Giaquinto, A.N.; Jemal, A. Cancer statistics, 2024. CA Cancer J. Clin. 2024, 74, 12–49. [Google Scholar] [CrossRef]
- Pennington, Z.; Ahmed, A.K.; Molina, C.A.; Ehresman, J.; Laufer, I.; Sciubba, D.M. Minimally invasive versus conventional spine surgery for vertebral metastases: A systematic review of the evidence. Ann. Transl. Med. 2018, 6, 103. [Google Scholar] [CrossRef] [PubMed]
- Rothrock, R.J.; Barzilai, O.; Reiner, A.S.; Lis, E.; Schmitt, A.M.; Higginson, D.S.; Yamada, Y.; Bilsky, M.H.; Laufer, I. Survival Trends After Surgery for Spinal Metastatic Tumors: 20-Year Cancer Center Experience. Neurosurgery 2020, 88, 402–412. [Google Scholar] [CrossRef] [PubMed]
- Elsamadicy, A.A.; Havlik, J.L.; Reeves, B.; Sherman, J.; Koo, A.B.; Pennington, Z.; Hersh, A.M.; Sandhu, M.R.S.; Kolb, L.; Larry Lo, S.-F.; et al. Assessment of Frailty Indices and Charlson Comorbidity Index for Predicting Adverse Outcomes in Patients Undergoing Surgery for Spine Metastases: A National Database Analysis. World Neurosurg. 2022, 164, e1058–e1070. [Google Scholar] [CrossRef] [PubMed]
- Elsamadicy, A.A.; Koo, A.B.; Reeves, B.C.; Pennington, Z.; Yu, J.; Goodwin, C.R.; Kolb, L.; Laurans, M.; Lo, S.-F.L.; Shin, J.H.; et al. Hospital Frailty Risk Score and healthcare resource utilization after surgery for metastatic spinal column tumors. J. Neurosurg. Spine 2022, 37, 241–251. [Google Scholar] [CrossRef]
- Matsuo, T.; Kanda, Y.; Sakai, Y.; Yurube, T.; Takeoka, Y.; Miyazaki, K.; Kuroda, R.; Kakutani, K. Modified Frailty Index as a novel predictor for the incidence and severity of postoperative complications after spinal metastases surgery. Bone Jt. J. 2024, 106-B, 1469–1476. [Google Scholar] [CrossRef]
- Sciubba, D.M.; Pennington, Z.; Colman, M.W.; Goodwin, C.R.; Laufer, I.; Patt, J.C.; Redmond, K.J.; Saylor, P.; Shin, J.H.; Schwab, J.H.; et al. Spinal metastases 2021: A review of the current state of the art and future directions. Spine J. 2021, 21, 1414–1429. [Google Scholar] [CrossRef]
- Tomasian, A.; Levy, J.; Jennings, J.W. Percutaneous Vertebral Augmentation and Thermal Ablation in Patients with Spinal Metastases. Semin. Intervent. Radiol. 2024, 41, 170–175. [Google Scholar] [CrossRef]
- Kowalchuk, R.O.; Johnson-Tesch, B.A.; Marion, J.T.; Mullikin, T.C.; Harmsen, W.S.; Rose, P.S.; Siontis, B.L.; Kim, D.K.; Costello, B.A.; Morris, J.M.; et al. Development and Assessment of a Predictive Score for Vertebral Compression Fracture After Stereotactic Body Radiation Therapy for Spinal Metastases. JAMA Oncol. 2022, 8, 412. [Google Scholar] [CrossRef]
- Kowalchuk, R.O.; Mullikin, T.C.; Harmsen, W.S.; Rose, P.S.; Siontis, B.L.; Kim, D.K.; Costello, B.A.; Morris, J.M.; Marion, J.T.; Johnson-Tesch, B.A.; et al. Development and Internal Validation of a Recursive Partitioning Analysis–Based Model Predictive of Pain Flare Incidence After Spine Stereotactic Body Radiation Therapy. Pract. Radiat. Oncol. 2022, 12, e269–e277. [Google Scholar] [CrossRef]
- Mikula, A.L.; Pennington, Z.; Lakomkin, N.; Clarke, M.J.; Rose, P.S.; Bydon, M.; Freedman, B.; Sebastian, A.S.; Lu, L.; Kowalchuk, R.O.; et al. Independent predictors of vertebral compression fracture following radiation for metastatic spine disease. J. Neurosurg. Spine 2022, 37, 617–623. [Google Scholar] [CrossRef]
- Kurup, A.N.; Woodrum, D.A.; Morris, J.M.; Atwell, T.D.; Schmit, G.D.; Welch, T.J.; Yaszemski, M.J.; Callstrom, M.R. Cryoablation of Recurrent Sacrococcygeal Tumors. J. Vasc. Interv. Radiol. 2012, 23, 1070–1075. [Google Scholar] [CrossRef]
- McBride, J.F.; Atwell, T.D.; Charboneau, W.J.; Young, W.F.; Wass, T.C.; Callstrom, M.R. Minimally Invasive Treatment of Metastatic Pheochromocytoma and Paraganglioma: Efficacy and Safety of Radiofrequency Ablation and Cryoablation Therapy. J. Vasc. Interv. Radiol. 2011, 22, 1263–1270. [Google Scholar] [CrossRef]
- Schmit, G.D.; Kurup, A.N.; Morris, J.M.; Kumar, S.K.; Schmitz, J.J.; Welch, B.T.; Kassmeyer, B.A.; Callstrom, M.R. Percutaneous Cryoablation of Plasmacytomas: Oncologic Effectiveness and Adverse Events. J. Vasc. Interv. Radiol. 2023, 34, 1303–1310. [Google Scholar] [CrossRef]
- White, M.L.; Atwell, T.D.; Kurup, A.N.; Schmit, G.D.; Carter, R.E.; Geske, J.R.; Kottschade, L.A.; Pulido, J.S.; Block, M.S.; Jakub, J.W.; et al. Recurrence and Survival Outcomes After Percutaneous Thermal Ablation of Oligometastatic Melanoma. Mayo Clin. Proc. 2016, 91, 288–296. [Google Scholar] [CrossRef]
- Welch, B.T.; Callstrom, M.R.; Morris, J.M.; Kurup, A.N.; Schmit, G.D.; Weisbrod, A.J.; Lohse, C.M.; Kohli, M.; Costello, B.A.; Olivier, K.R.; et al. Feasibility and Oncologic Control after Percutaneous Image Guided Ablation of Metastatic Renal Cell Carcinoma. J. Urol. 2014, 192, 357–363. [Google Scholar] [CrossRef]
- Kurup, A.N.; Callstrom, M.R. Expanding role of percutaneous ablative and consolidative treatments for musculoskeletal tumours. Clin. Radiol. 2017, 72, 645–656. [Google Scholar] [CrossRef]
- Moynagh, M.; Kurup, A.; Callstrom, M. Thermal Ablation of Bone Metastases. Semin. Intervent. Radiol. 2018, 35, 299–308. [Google Scholar] [CrossRef]
- Erie, A.J.; Morris, J.M.; Welch, B.T.; Kurup, A.N.; Weisbrod, A.J.; Atwell, T.D.; Schmit, G.D.; Kwon, E.D.; Callstrom, M.R. Retrospective Review of Percutaneous Image-Guided Ablation of Oligometastatic Prostate Cancer: A Single-Institution Experience. J. Vasc. Interv. Radiol. 2017, 28, 987–992. [Google Scholar] [CrossRef]
- Altieri, B.; Di Dato, C.; Martini, C.; Sciammarella, C.; Di Sarno, A.; Colao, A.; Faggiano, A. Bone Metastases in Neuroendocrine Neoplasms: From Pathogenesis to Clinical Management. Cancers 2019, 11, 1332. [Google Scholar] [CrossRef]
- Masala, S.; Roselli, M.; Manenti, G.; Mammucari, M.; Bartolucci, D.A.; Simonetti, G. Percutaneous Cryoablation and Vertebroplasty: A Case Report. Cardiovasc. Intervent. Radiol. 2008, 31, 669–672. [Google Scholar] [CrossRef][Green Version]
- Rubinsky, B. Cryosurgery. Annu. Rev. Biomed. Eng. 2000, 2, 157–187. [Google Scholar] [CrossRef]
- Kurup, A.N.; Callstrom, M.R. Ablation of Skeletal Metastases: Current Status. J. Vasc. Interv. Radiol. 2010, 21, S242–S250. [Google Scholar] [CrossRef]
- Kurup, A.N.; Morris, J.M.; Boon, A.J.; Strommen, J.A.; Schmit, G.D.; Atwell, T.D.; Carter, R.E.; Brown, M.J.; Wass, C.T.; Rose, P.S.; et al. Motor Evoked Potential Monitoring during Cryoablation of Musculoskeletal Tumors. J. Vasc. Interv. Radiol. 2014, 25, 1657–1664. [Google Scholar] [CrossRef]
- Parvinian, A.; Kurup, A.N.; Atwell, T.D.; Schmit, G.D.; Schmitz, J.J.; Morris, J.M. Percutaneous Cryoablation of Large Tumors: Safety, Feasibility, and Technical Considerations. Cardiovasc. Intervent. Radiol. 2022, 45, 69–79. [Google Scholar] [CrossRef]
- De Marini, P.; Cazzato, R.L.; Auloge, P.; Koch, G.; Dalili, D.; Garnon, J.; Gangi, A. Percutaneous image-guided thermal ablation of bone metastases: A retrospective propensity study comparing the safety profile of radio-frequency ablation and cryo-ablation. Int. J. Hyperth. 2020, 37, 1386–1394. [Google Scholar] [CrossRef]
- Cazzato, R.L.; Jennings, J.W.; Autrusseau, P.-A.; De Marini, P.; Auloge, P.; Tomasian, A.; Garnon, J.; Gangi, A. Percutaneous image-guided cryoablation of spinal metastases: Over 10-year experience in two academic centers. Eur. Radiol. 2022, 32, 4137–4146. [Google Scholar] [CrossRef]
- Pennington, Z.; Mikula, A.L.; Lakomkin, N.; Martini, M.; Clarke, M.J.; Sebastian, A.S.; Freedman, B.A.; Rose, P.S.; Karim, S.M.; Nassr, A.; et al. Comparison of Hounsfield units and vertebral bone quality score for the prediction of time to pathologic fracture in mobile spine metastases treated with radiotherapy. J. Neurosurg. Spine 2023, 40, 19–27. [Google Scholar] [CrossRef]
- Sagoo, N.S.; Haider, A.S.; Ozair, A.; Vannabouathong, C.; Rahman, M.; Haider, M.; Sharma, N.; Raj, K.M.; Raj, S.D.; Paul, J.C.; et al. Percutaneous image-guided cryoablation of spinal metastases: A systematic review. J. Clin. Neurosci. 2022, 96, 120–126. [Google Scholar] [CrossRef]
- Cazzato, R.L.; Garnon, J.; Caudrelier, J.; Rao, P.P.; Koch, G.; Gangi, A. Percutaneous radiofrequency ablation of painful spinal metastasis: A systematic literature assessment of analgesia and safety. Int. J. Hyperth. 2018, 34, 1272–1281. [Google Scholar] [CrossRef]
- Nakatsuka, A.; Yamakado, K.; Takaki, H.; Uraki, J.; Makita, M.; Oshima, F.; Takeda, K. Percutaneous Radiofrequency Ablation of Painful Spinal Tumors Adjacent to the Spinal Cord with Real-Time Monitoring of Spinal Canal Temperature: A Prospective Study. Cardiovasc. Intervent. Radiol. 2009, 32, 70–75. [Google Scholar] [CrossRef] [PubMed]
- Tomasian, A.; Hillen, T.J.; Chang, R.O.; Jennings, J.W. Simultaneous Bipedicular Radiofrequency Ablation Combined with Vertebral Augmentation for Local Tumor Control of Spinal Metastases. Am. J. Neuroradiol. 2018, 39, 1768–1773. [Google Scholar] [CrossRef] [PubMed]
- Kam, N.M.; Maingard, J.; Kok, H.K.; Ranatunga, D.; Brooks, D.; Torreggiani, W.C.; Munk, P.L.; Lee, M.J.; Chandra, R.V.; Asadi, H. Combined Vertebral Augmentation and Radiofrequency Ablation in the Management of Spinal Metastases: An Update. Curr. Treat. Options Oncol. 2017, 18, 74. [Google Scholar] [CrossRef]
- Bornemann, R.; Pflugmacher, R.; Frey, S.P.; Roessler, P.P.; Rommelspacher, Y.; Wilhelm, K.E.; Sander, K.; Wirtz, D.C.; Grötz, S.F. Temperature distribution during radiofrequency ablation of spinal metastases in a human cadaver model: Comparison of three electrodes. Technol. Health Care 2016, 24, 647–653. [Google Scholar] [CrossRef]
- Navaneethan, U.; Thosani, N.; Goodman, A.; Manfredi, M.; Pannala, R.; Parsi, M.A.; Smith, Z.L.; Sullivan, S.A.; Banerjee, S.; Maple, J.T. Radiofrequency ablation devices. VideoGIE 2017, 2, 252–259. [Google Scholar] [CrossRef]
- Yang, P.-L.; He, X.-J.; Li, H.-P.; Zang, Q.-J.; Wang, G.-Y. Image-guided minimally invasive percutaneous treatment of spinal metastasis. Exp. Ther. Med. 2017, 13, 705–709. [Google Scholar] [CrossRef]
- Motaghi, M.; England, R.W.; Nejad, N.H.; Sankaran, N.; Patel, A.M.; Khan, M.A. Assessing long-term locoregional control of spinal osseous metastases after microwave ablation. J. Clin. Neurosci. 2022, 104, 48–55. [Google Scholar] [CrossRef]
- Sagoo, N.S.; Haider, A.S.; Rowe, S.E.; Haider, M.; Sharma, R.; Neeley, O.J.; Dahdaleh, N.S.; Adogwa, O.; Bagley, C.A.; El Ahmadieh, T.Y.; et al. Microwave Ablation as a Treatment for Spinal Metastatic Tumors: A Systematic Review. World Neurosurg. 2021, 148, 15–23. [Google Scholar] [CrossRef]
- Lubner, M.G.; Brace, C.L.; Hinshaw, J.L.; Lee, F.T. Microwave Tumor Ablation: Mechanism of Action, Clinical Results, and Devices. J. Vasc. Interv. Radiol. 2010, 21, S192–S203. [Google Scholar] [CrossRef]
- Yao, Y.; Zhu, X.; Zhang, N.; Wang, P.; Liu, Z.; Chen, Y.; Xu, C.; Ouyang, T.; Meng, W. Microwave ablation versus radiofrequency ablation for treating spinal metastases. Medicine 2023, 102, e34092. [Google Scholar] [CrossRef]
- Shawky Abdelgawaad, A.; Ezzati, A.; Krajnovic, B.; Seyed-Emadaldin, S.; Abdelrahman, H. Radiofrequency ablation and balloon kyphoplasty for palliation of painful spinal metastases. Eur. Spine J. 2021, 30, 2874–2880. [Google Scholar] [CrossRef] [PubMed]
- Senol, N.; Oguzoglu, A.S.; Goksel, H.M. Radiofrequency Ablation and Augmentation in the Management of Spinal Metastases: Clinical Experience in 41 Patients. World Neurosurg. 2022, 163, e420–e425. [Google Scholar] [CrossRef] [PubMed]
- Levy, J.; Hopkins, T.; Morris, J.; Tran, N.D.; David, E.; Massari, F.; Farid, H.; Vogel, A.; O’Connell, W.G.; Sunenshine, P.; et al. Radiofrequency Ablation for the Palliative Treatment of Bone Metastases: Outcomes from the Multicenter OsteoCool Tumor Ablation Post-Market Study (OPuS One Study) in 100 Patients. J. Vasc. Interv. Radiol. 2020, 31, 1745–1752. [Google Scholar] [CrossRef] [PubMed]
- Levy, J.; David, E.; Hopkins, T.; Morris, J.; Tran, N.D.; Farid, H.; Massari, F.; O’Connell, W.G.; Vogel, A.; Gangi, A.; et al. Radiofrequency Ablation Provides Rapid and Durable Pain Relief for the Palliative Treatment of Lytic Bone Metastases Independent of Radiation Therapy: Final Results from the OsteoCool Tumor Ablation Post-Market Study. Cardiovasc. Intervent. Radiol. 2023, 46, 600–609. [Google Scholar] [CrossRef]
- Vega, R.A.; Ghia, A.J.; Tatsui, C.E. Percutaneous Hybrid Therapy for Spinal Metastatic Disease. Neurosurg. Clin. N. Am. 2020, 31, 211–219. [Google Scholar] [CrossRef]
- Chen, C.; Lee, I.; Tatsui, C.; Elder, T.; Sloan, A.E. Laser interstitial thermotherapy (LITT) for the treatment of tumors of the brain and spine: A brief review. J. Neurooncol. 2021, 151, 429–442. [Google Scholar] [CrossRef]
- Patel, N.V.; Mian, M.; Stafford, R.J.; Nahed, B.V.; Willie, J.T.; Gross, R.E.; Danish, S.F. Laser Interstitial Thermal Therapy Technology, Physics of Magnetic Resonance Imaging Thermometry, and Technical Considerations for Proper Catheter Placement During Magnetic Resonance Imaging–Guided Laser Interstitial Thermal Therapy. Neurosurgery 2016, 79, S8–S16. [Google Scholar] [CrossRef]
- Tatsui, C.E.; Lee, S.-H.; Amini, B.; Rao, G.; Suki, D.; Oro, M.; Brown, P.D.; Ghia, A.J.; Bhavsar, S.; Popat, K.; et al. Spinal Laser Interstitial Thermal Therapy: A Novel Alternative to Surgery for Metastatic Epidural Spinal Cord Compression. Neurosurgery 2016, 79, S73–S82. [Google Scholar] [CrossRef]
- Laufer, I.; Iorgulescu, J.B.; Chapman, T.; Lis, E.; Shi, W.; Zhang, Z.; Cox, B.W.; Yamada, Y.; Bilsky, M.H. Local disease control for spinal metastases following “separation surgery” and adjuvant hypofractionated or high-dose single-fraction stereotactic radiosurgery: Outcome analysis in 186 patients. J. Neurosurg. Spine 2013, 18, 207–214. [Google Scholar] [CrossRef]
- Tatsui, C.E.; Stafford, R.J.; Li, J.; Sellin, J.N.; Amini, B.; Rao, G.; Suki, D.; Ghia, A.J.; Brown, P.; Lee, S.-H.; et al. Utilization of laser interstitial thermotherapy guided by real-time thermal MRI as an alternative to separation surgery in the management of spinal metastasis. J. Neurosurg. Spine 2015, 23, 400–411. [Google Scholar] [CrossRef]
- Tom, M.C.; Komatineni, S.; Wang, C.; de Almeida, R.A.A.; Ghia, A.J.; Beckham, T.H.; Perni, S.; McAleer, M.F.; Swanson, T.; Yeboa, D.N.; et al. Spinal laser interstitial thermal therapy and radiotherapy for thoracic metastatic epidural spinal cord compression. J. Neurooncol. 2024, 170, 289–296. [Google Scholar] [CrossRef] [PubMed]
- Bastos, D.C.A.; Vega, R.A.; Traylor, J.I.; Ghia, A.J.; Li, J.; Oro, M.; Bishop, A.J.; Yeboa, D.N.; Amini, B.; Kumar, V.A.; et al. Spinal laser interstitial thermal therapy: Single-center experience and outcomes in the first 120 cases. J. Neurosurg. Spine 2021, 34, 354–363. [Google Scholar] [CrossRef] [PubMed]
- Williams, B.J.; Karas, P.J.; Rao, G.; Rhines, L.D.; Tatsui, C.E. Laser interstitial thermal therapy for palliative ablation of a chordoma metastasis to the spine: Case report. J. Neurosurg. Spine 2017, 26, 722–724. [Google Scholar] [CrossRef] [PubMed]
- Tatsui, C.E.; Nascimento, C.N.G.; Suki, D.; Amini, B.; Li, J.; Ghia, A.J.; Thomas, J.G.; Stafford, R.J.; Rhines, L.D.; Cata, J.P.; et al. Image guidance based on MRI for spinal interstitial laser thermotherapy: Technical aspects and accuracy. J. Neurosurg. Spine 2017, 26, 605–612. [Google Scholar] [CrossRef]
- de Almeida Bastos, D.C.; Everson, R.G.; de Oliveira Santos, B.F.; Habib, A.; Vega, R.A.; Oro, M.; Rao, G.; Li, J.; Ghia, A.J.; Bishop, A.J.; et al. A comparison of spinal laser interstitial thermotherapy with open surgery for metastatic thoracic epidural spinal cord compression. J. Neurosurg. Spine 2020, 32, 667–675. [Google Scholar] [CrossRef]
- Colonna, S.; Bianconi, A.; Cofano, F.; Prior, A.; Di Perna, G.; Palmieri, G.; Zona, G.; Garbossa, D.; Fiaschi, P. Radiofrequency Ablation in Vertebral Body Metastasis with and without Percutaneous Cement Augmentation: A Systematic Review Addressing the Need for SPINE Stability Evaluation. Diagnostics 2023, 13, 1164. [Google Scholar] [CrossRef]
- Schaefer, O.; Lohrmann, C.; Markmiller, M.; Uhrmeister, P.; Langer, M. Combined Treatment of a Spinal Metastasis with Radiofrequency Heat Ablation and Vertebroplasty. Am. J. Roentgenol. 2003, 180, 1075–1077. [Google Scholar] [CrossRef]
- Proschek, D.; Kurth, A.; Proschek, P.; Vogl, T.J.; Mack, M.G. Prospective pilot-study of combined bipolar radiofrequency ablation and application of bone cement in bone metastases. Anticancer. Res. 2009, 29, 2787–2792. [Google Scholar]
- Yildizhan, S.; Boyaci, M.G.; Rakip, U.; Aslan, A.; Canbek, I. Role of radiofrequency ablation and cement injection for pain control in patients with spinal metastasis. BMC Musculoskelet. Disord. 2021, 22, 912. [Google Scholar] [CrossRef]
- Jain, S.; Kinch, L.; Rana, M.; Anitescu, M. Comparison of post-operative pain scores and opioid use between kyphoplasty and radiofrequency ablation (RFA) systems combined with cement augmentation. Skelet. Radiol. 2020, 49, 1789–1794. [Google Scholar] [CrossRef]
- Ragheb, A.; Vanood, A.; Fahim, D.K. The Addition of Radiofrequency Tumor Ablation to Kyphoplasty May Reduce the Rate of Local Recurrence in Spinal Metastases Secondary to Breast Cancer. World Neurosurg. 2022, 161, e500–e507. [Google Scholar] [CrossRef]
- Lv, N.; Geng, R.; Ling, F.; Zhou, Z.; Liu, M. Clinical efficacy and safety of bone cement combined with radiofrequency ablation in the treatment of spinal metastases. BMC Neurol. 2020, 20, 418. [Google Scholar] [CrossRef]






| Technique | Details | Target Patients and Limitations | Outcomes |
|---|---|---|---|
| MWA |
| Patients
|
|
| RFA |
| Patients
|
|
| LITT |
| Patients
|
|
| Cryoablation |
| Patients
|
|
Disclaimer/Publisher’s Note: The statements, opinions and data contained in all publications are solely those of the individual author(s) and contributor(s) and not of MDPI and/or the editor(s). MDPI and/or the editor(s) disclaim responsibility for any injury to people or property resulting from any ideas, methods, instructions or products referred to in the content. |
© 2025 by the authors. Licensee MDPI, Basel, Switzerland. This article is an open access article distributed under the terms and conditions of the Creative Commons Attribution (CC BY) license (https://creativecommons.org/licenses/by/4.0/).
Share and Cite
Pennington, Z.; Morris, J.M.; Elsamadicy, A.; Lo, S.-F.L.; Schwab, J.H.; Sciubba, D.M. Ablative Techniques for the Management of Osseous Spine Metastases: A Narrative Review. J. Clin. Med. 2025, 14, 6358. https://doi.org/10.3390/jcm14186358
Pennington Z, Morris JM, Elsamadicy A, Lo S-FL, Schwab JH, Sciubba DM. Ablative Techniques for the Management of Osseous Spine Metastases: A Narrative Review. Journal of Clinical Medicine. 2025; 14(18):6358. https://doi.org/10.3390/jcm14186358
Chicago/Turabian StylePennington, Zach, Jonathan M. Morris, Aladine Elsamadicy, Sheng-Fu Larry Lo, Joseph H. Schwab, and Daniel M. Sciubba. 2025. "Ablative Techniques for the Management of Osseous Spine Metastases: A Narrative Review" Journal of Clinical Medicine 14, no. 18: 6358. https://doi.org/10.3390/jcm14186358
APA StylePennington, Z., Morris, J. M., Elsamadicy, A., Lo, S.-F. L., Schwab, J. H., & Sciubba, D. M. (2025). Ablative Techniques for the Management of Osseous Spine Metastases: A Narrative Review. Journal of Clinical Medicine, 14(18), 6358. https://doi.org/10.3390/jcm14186358

