Bone Remodeling of Maxilla after Retraction of Incisors during Orthodontic Treatment with Extraction of Premolars Based on CBCT Study: A Systematic Review
Abstract
1. Introduction
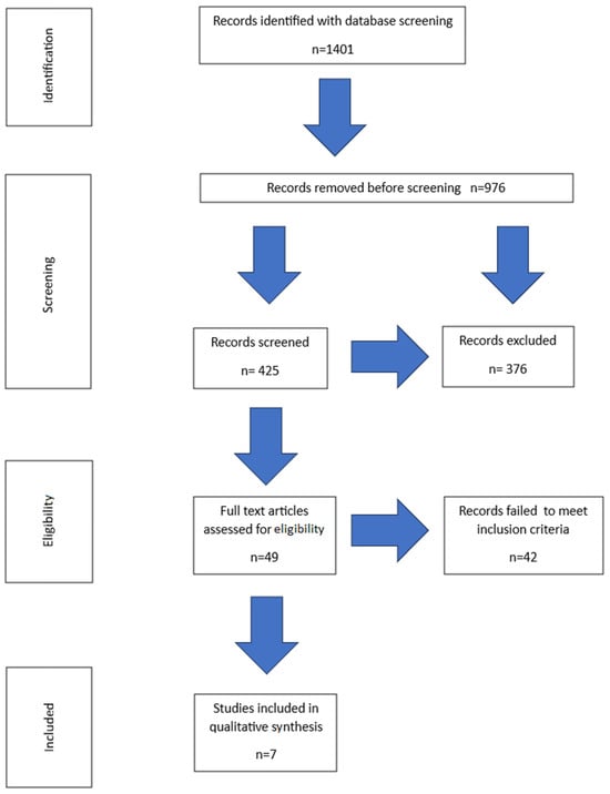
2. Materials and Methods
2.1. Selection of Material
- Bone remodeling and retraction of incisors;
- Alveolar bone and incisor retraction;
- Bone thickness and incisor retraction;
- Bone changes and orthodontic treatment.
2.2. Risk of Bias
- High level of evidence;Studies were classified as having a high level of evidence if they met all the following criteria:
- ○
- An independent blind comparison of the test and reference methods was performed (in Figure 2, marked as A).
- ○
- The population was described in such a way that the disease status, prevalence, and severity of the disease were clear. The spectrum of patients was like the spectrum of patients in whom the research method would be used in clinical practice (marked as B in Figure 2).
- ○
- The results of the test method had no impact on the decision to use the reference method (marked as C in Figure 2).
- ○
- The test and reference methods are well described in technical and implementation terms (marked as D in Figure 2).
- ○
- The assessments (observations and measurements) performed were well described, providing the diagnostic criteria used as well as information and instructions for observers (marked as E in Figure 2).
- ○
- The repeatability of the test method is described for one observer (intra-observer performance) and several (minimum 3) observers (inter-observer performance) (marked as F in Figure 2).
- ○
- The results are presented as relevant data needed for the necessary calculations (marked as G in Figure 2).
- Moderate level of evidence;Studies were rated as having a moderate level of evidence if any of the above criteria were not met. On the other hand, a study showing any of the deficiencies described below was rated as low evidence.
- Low level of evidence;Studies were considered to have a low level of evidence if they met any of the following criteria:
- ○
- Assessment of the test and reference methods was independent (A).
- ○
- The population has not been clearly described, and the spectrum of patients is disturbed (B).
- ○
- The results of the test method influenced the decision to use the reference method(C).
- ○
- The test, reference method, or both, were not well described (D).
- ○
- The results were not well described (E).
- ○
- The repeatability of the research method was not described or was described only for one observer (F).
- ○
- The results may have a systematic bias (H).
- ○
- The results were not presented in a way that would enable the calculation of effectiveness (G).
2.3. Statistical Analysis
3. Results
3.1. Groups
3.1.1. Group Size
3.1.2. Population
3.1.3. Intervention
3.2. Outcome
4. Discussion
Analysis of the Results
5. Conclusions
6. Limitations
Author Contributions
Funding
Institutional Review Board Statement
Informed Consent Statement
Data Availability Statement
Conflicts of Interest
References
- Kalina, E.; Grzebyta, A.; Zadurska, M. Bone Remodeling during Orthodontic Movement of Lower Incisors—Narrative Review. Int. J. Environ. Res. Public Health 2022, 19, 15002. [Google Scholar] [CrossRef]
- Kook, Y.A.; Kim, G.; Kim, Y. Comparison of alveolar bone loss around incisors in normal occlusion samples and surgical skeletal Class III patients. Angle Orthod. 2012, 82, 645–652. [Google Scholar] [CrossRef]
- Raber, A.; Kula, K.; Ghoneima, A. Three-dimensional evaluation of labial alveolar bone overlying the maxillary and mandibular incisors in different skeletal classifications of malocclusion. Int. Orthod. 2019, 17, 287–295. [Google Scholar] [CrossRef]
- Morris, J.W.; Campbell, P.M.; Tadlock, L.P.; Boley, J.; Buschang, P.H. Prevalence of gingival recession after orthodontic tooth movements. Am. J. Orthod. Dentofac. Orthop. 2019, 151, 851–859. [Google Scholar] [CrossRef]
- Ahn, H.W.; Moon, S.C.; Baek, S.H. Morphometric evaluation of changes in the alveolar bone and roots of the maxillary anterior teeth before and after en masse retraction using cone-beam computed tomography. Angle Orthod. 2013, 83, 212–221. [Google Scholar] [CrossRef]
- Son, E.J.; Kim, S.J.; Hong, C.; Chan, V.; Sim, H.Y.; Ji, S.; Hong, S.Y.; Baik, U.-B.; Shin, J.W.; Kim, Y.H.; et al. A study on the morphologic change of palatal alveolar bone shape after intrusion and retraction of maxillary incisors. Sci. Rep. 2020, 10, 14454. [Google Scholar] [CrossRef]
- Sari, S.P.; Lubis, M.M.; Yusuf, M. Labial and palatal alveolar bone changes during maxillary incisor retraction at the Universitas Sumatera Utara Dental Hospital. Maj. Kedokt. Gigi 2022, 55, 148–153. [Google Scholar] [CrossRef]
- Abd-El Rahem, M.A.; Elsayed Saleh, S.A.; Thabet Ahmed, U. Evaluation of maxillary alveolar bone changes following canine retraction with different types of orthodontic brackets (cone beam study). Int. J. Health Sci. 2021, 5, 593. [Google Scholar] [CrossRef]
- Nahm, K.Y.; Kang, J.H.; Moon, S.C.; Choi, Y.S.; Kook, Y.A.; Kim, S.H.; Huang, J.C. Alveolar bone loss around incisors in Class I bidentoalveolar protrusion patients: A retrospective three-dimensional cone beam CT study. Dentomaxillofacial Radiol. 2012, 41, 481–488. [Google Scholar] [CrossRef]
- Domingo-Clérigues, M.; Montiel-Company, J.M.; Almerich-Silla, J.M.; García-Sanz, V.; Paredes-Gallardo, V.; Bellot-Arcís, C. Changes in the alveolar bone thickness of maxillary incisors after orthodontic treatment involving extractions—A systematic review and meta-analysis. J. Clin. Exp. Dent. 2019, 11, e76. [Google Scholar] [CrossRef]
- Kotuła, J.; Kuc, A.E.; Lis, J.; Kawala, B.; Sarul, M. New Sagittal and Vertical Cephalometric Analysis Methods: A Systematic Review. Diagnostics 2022, 12, 1723. [Google Scholar] [CrossRef]
- Kotuła, J.; Kuc, A.; Szeląg, E.; Babczyńska, A.; Lis, J.; Matys, J.; Kawala, B.; Sarul, M. Comparison of Diagnostic Validity of Cephalometric Analyzes of the ANB Angle and Tau Angle for Assessment of the Sagittal Relationship of Jaw and Mandible. J. Clin. Med. 2023, 12, 6333. [Google Scholar] [CrossRef]
- Liu, Z.; Tao, X.; Chen, Y.; Fan, Z.; Li, Y. Bed Rest versus Early Ambulation with Standard Anticoagulation in The Management of Deep Vein Thrombosis: A Meta-Analysis. PLoS ONE 2015, 10, e0121388. [Google Scholar] [CrossRef]
- Zheng, Y.; Zhu, C.; Zhu, M.; Lei, L. Difference in the alveolar bone remodeling between the adolescents and adults during upper incisor retraction: A retrospective study. Sci. Rep. 2022, 12, 9161. [Google Scholar] [CrossRef]
- Hung, B.Q.; Hong, M.; Kyung, H.M.; Kim, H.J. Alveolar bone thickness and height changes following incisor retraction treatment with microimplants. Angle Orthod. 2022, 92, 497–504. [Google Scholar] [CrossRef]
- Zhang, C.; Ji, L.; Zhao, Z.; Liao, W. Detailed Correlation between Central Incisor Movement and Alveolar Bone Resorption in Adults with Orthodontic Premolar Extraction Treatment: A Retrospective Cohort CBCT Study. J. Clin. Med. 2022, 11, 6872. [Google Scholar] [CrossRef]
- Eksriwong, T.; Thongudomporn, U. Alveolar bone response to maximal incisor retraction using stable skeletal structures as a reference. Angle Orthod. 2021, 91, 30–35. [Google Scholar] [CrossRef]
- Zhang, F.; Lee, S.C.; Lee, J.B.; Lee, K.M. Geometric analysis of alveolar bone around the incisors after anterior retraction following premolar extraction. Angle Orthod. 2020, 90, 173–180. [Google Scholar] [CrossRef]
- Mao, H.; Yang, A.; Pan, Y.; Li, H.; Lei, L. Displacement in root apex and changes in incisor inclination affect alveolar bone remodeling in adult bimaxillary protrusion patients: A retrospective study. Head Face Med. 2020, 16, 29. [Google Scholar] [CrossRef]
- Wang, J.; Zhou, W.; Wu, Y.; Dai, H.; Zhou, J. Long-term changes in the anterior alveolar bone after orthodontic treatment with premolar extraction: A retrospective study. Orthod. Craniofacial Res. 2022, 25, 174–182. [Google Scholar] [CrossRef]
- Meikle, M.C. The tissue, cellular, and molecular regulation of orthodontic tooth movement: 100 years after Carl Sandstedt. Eur. J. Orthod. 2006, 28, 221–240. [Google Scholar] [CrossRef]
- Wang, Q.; Jia, P.; Anderson, N.K.; Wang, L.; Lin, J. Changes of pharyngeal airway size and hyoid bone position following orthodontic treatment of Class I bimaxillary protrusion. Angle Orthod. 2012, 82, 115–121. [Google Scholar] [CrossRef]
- Kuc, A.E.; Kotuła, J.; Nawrocki, J.; Babczyńska, A.; Lis, J.; Kawala, B.; Sarul, M. The Assessment of the Rank of Torque Control during Incisor Retraction and Its Impact on the Resorption of Maxillary Central Incisor Roots According to Incisive Canal Anatomy-Systematic Review. J. Clin. Med. 2023, 12, 2774. [Google Scholar] [CrossRef]
- Kuc, A.E.; Kotuła, J.; Nawrocki, J.; Szeląg, E.; Kawala, B.; Lis, J.; Sarul, M. Morphological Evaluation of the Incisive Canal in the Aspect of the Diagnosis and Planning of Orthodontic Treatment—CBCT Study. Appl. Sci. 2023, 13, 12010. [Google Scholar] [CrossRef]
- Cangialosi, T.J.; Meistrell, M.E., Jr. A cephalometric evaluation of hard- and soft-tissue changes during the third stage of Begg treatment. Am. J. Orthod. 1982, 81, 124–129. [Google Scholar] [CrossRef]
- Handelman, C.S. The anterior alveolus: Its importance in limiting orthodontic treatment and its influence on the occurrence of iatrogenic sequelae. Angle Orthod. 1996, 66, 95–110, Erratum in Angle Orthod. 1996, 66, 246. [Google Scholar]
- Wainwright, W.M. Faciolingual tooth movement: Its influence on the root and cortical plate. Am. J. Orthod. 1973, 64, 278–302. [Google Scholar] [CrossRef]
- Guo, R.; Li, L.; Lin, Y.; Huang, Y.; Liu, J.; Pan, M.; Xu, L.; Li, W. Long-term bone remodeling of maxillary anterior teeth with post-treatment alveolar bone defect in adult patients with maxillary protrusion: A prospective follow-up study. Prog. Orthod. 2023, 24, 36. [Google Scholar] [CrossRef]



| Reference | Patients | Groups | Age | Patients Malocclusion | Treatment Method | Assessment Method | Results |
|---|---|---|---|---|---|---|---|
| Zheng Y. et al., 2022 [14] | N = 72 (F = 72) | G1 (minor) = 36 G2 (adult) = 36 | G1 (minor) 11–16 years old G2 (adult) 18–35 years old | Bimaxillary protrusion with class I malocclusion | Extraction of four first Premolars, Self-ligating brackets | Pre- and post-treatment CBCT and late cephalograms | Changes of the alveolar bone thickness at the crestal, mid-root and apical third in the central incisor (adults): Labial: La3: 0.16 ± 0.44 La6: 0.09 ± 0.46 La9: 0.26 ± 0.85 Palatal: P3: −1.48 ± 0.79 P6: −1.70 ± 1.41 P9: −1.59 ± 2.67 Changes of the alveolar bone thickness at the crestal, mid-root and apical third in the central incisor (minors): Labial: La3: 0.38 ± 0.47 La6: 0.29 ± 0.42 La9: 0.32 ± 0.70 Palatal: Minors: P3: −0.88 ± 1.21 P6: −0.82 ± 1.82 P9: −0.33 ± 2.25 |
| Hung et al., 2022 [15] | N = 24 (M = 6, F = 18) | G1 = 24 | Mean ± SD 19.29 ± 4.64 years | Bimaxillary protrusion with skeletal Class I or II | Extraction of four first premolars, Incisor retraction treatment by sliding mechanics with microimplants in the maxilla | Pre- and post-treatment CBCT and late cephalograms | Changes of the alveolar bone thickness (ABT): Labial ABT: 0.55 ± 0.93 Palatal ABT: −0.94 ± 1.18 |
| Zhang F. et al., 2020 [18] | N = 36 (M = 16, F = 20) | G1 = 36 | Mean ± SD 20.6 ± 2.4 years 18–31 years old | Skeletal class I with bimaxillary protrusion | Extraction of four first premolars | Pre- and post-treatment CBCT and late cephalograms | Comparison of Alveolar Bone Thickness Before (T0) and After Orthodontic Treatment (T1): Labial side L1: T0: 0.70 ± 0.34 T1: 0.67 ± 0.58 L2: T0: 0.78 ± 0.30 T1: 0.94 ± 0.44 L3: T0: 0.88 ± 0.30 T1: 1.07 ± 0.54 L4: T0: 1.09 ± 0.46 T1: 1.50 ± 0.73 L5: T0: 1.87 ± 0.73 T1: 2.29 ± 1.06 Lingual side: L1: T0: 1.23 ± 0.58 T1: 0.51 ± 0.58 L2: T0: 2.03 ± 0.87 T1: 1.06 ± 0.96 L3: T0: 2.89 ± 1.14 T1: 1.79 ± 1.49 L4: T0: 4.09 ± 1.33 T1: 2.86 ± 1.92 L5: T0: 5.97 ± 1.70 T1: 4.55 ± 2.37 |
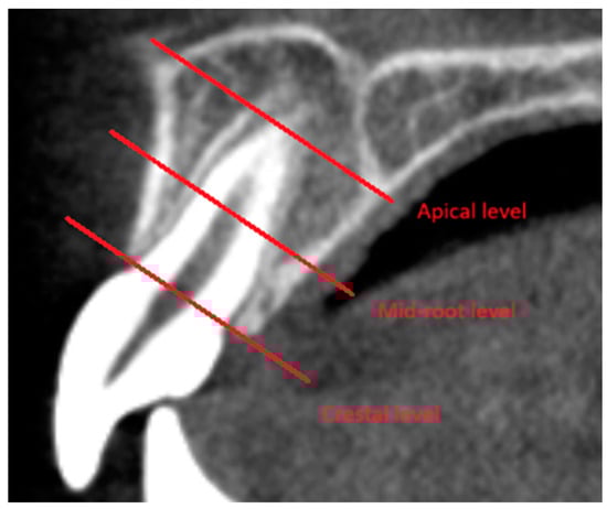
| Eksriwong et al., 2021 [17] | N = 17 (F = 17) | G1 = 17 | 18 to 30 years old | on | Extraction of the maxillary first premolars, Incisor retraction was performed using T-loop | Pre- and post-treatment CBCT | Alveolar Bone changes (CT0 -CT1) at crestal, mid-root and apical Level of the maxillary Incisor Roots: Labial: Crestal: −1.3 ± 1.1 Mid-root: −0.9 ± 1.5 Apical: −0.8 ± 0.9 Palatal: Crestal: −0.2 ± 0.5 Mid-root: −0.1 ± 0.7 Apical: −0.2 ± 0.4 |
| Zhang C. et al., 2022 [16] | N = 63 (M = 10, F = 53) | G1 = 63 | Mean ± SD 24.41 ± 5.80 years 18–42 years old | on | Extraction of four first premolars | Pre- and post-treatment CBCT | The thickness changes in the maxillary alveolar bone at crestal, mid-root, and apical levels: Labial: A1: T0: 1.38 ± 0.76 T1: 1.13 ± 0.74 A2: T0: 1.71 ± 0.74 T1: 1.39 ± 0.77 A3: T0: 3.24 ± 1.36 T1: 2.75 ± 1.10 Palatal: B1: T0: 1.42 ± 0.69 T1: 1.41 ± 0.82 B2: T0: 2.91 ± 1.50 T1: 2.56 ± 1.58 B3: T0: 7.12 ± 1.76 T1: 6.74 ± 2.13 |
| Mao et al., 2020 [19] | N = 38 (M = 7, F = 31) | G1 = 38 | 15–33 years old Mean age 19.52 years | Bimaxillary protrusion with class I malocclusion | Interactive self-ligating brackets, retraction using TADs | Pre- and post-treatment CBCT | The thickness changes in the maxillary alveolar bone at the crestal, mid-root, and apical third: Labial: Crestal: T0: 0.8 ± 0.3 T1: 0.8 ± 0.3 Mid-root: T0: 0.7 ± 0.2 T1: 0.9 ± 0.4 Apical: T0: 0.9 ± 0.3 T1: 1.0 ± 0.6 Palatal: Crestal: T0: 1.6 ± 0.4 T1: 0.7 ± 0.9 Mid-root: T0: 2.9 ± 0.8 T1: 2.2 ± 1.4 Apical: T0: 4.4 ± 1.4 T1: 4.2 ± 1.8 |
| Wang et al., 2021 [20] | N = 34 (M = 12, F = 22) | G1 = 34 | Mean ± SD 14.29 ± 1.24 years | Bimaxillary protrusion | Extractions of the four first premolars, miniscrews for maximum anchorage | Pre- and post-treatment CBCT | Comparison of mean labial and lingual alveolar bone thickness at T1 (pre-treatment), T2 (post-treatment) and T3 (retention phase) of the central incisor: Labial: Cervical level: T1: 1.53 ± 0.32 T2: 1.63 ± 0.57 T3: 1.61 ± 0.59 Middle level: T1 1.84 ± 0.50 T2: 1.95 ± 1.02 T3: 1.74 ± 0.52 Apical level: T1: 4.06 ± 1.35 T2: 4.07 ± 1.94 T3: 3.78 ± 1.31 Palatal: Cervical level: T1: 2.66 ± 0.77 T2: 1.88 ± 1.01 T3: 2.15 ± 0.60 Middle level: T1: 4.49 ± 1.58 T2: 3.75 ± 1.88 T3: 3.86 ± 1.34 Apical level: T1: 7.93 ± 1.87 T2: 7.33 ± 2.21 T3: 7.14 ± 1.74 |
| Zheng Y. et al., 2022 [14] | Hung et al., 2022 [15] | Zhang C. et al., 2022 [16] | Eksriwong et al., 2021 [17] | Zhang F. et al., 2020 [18] | Mao et al., 2020 [19] | Wang et al., 2021 [20] | |
|---|---|---|---|---|---|---|---|
| Labial resorption | x | ||||||
| Palatal resorption | x | x | x | x | x | x | X |
| Apposition/no labial resorption | x | x | x | x | x | X | |
| Apposition/no palatal resorption | x |
Disclaimer/Publisher’s Note: The statements, opinions and data contained in all publications are solely those of the individual author(s) and contributor(s) and not of MDPI and/or the editor(s). MDPI and/or the editor(s) disclaim responsibility for any injury to people or property resulting from any ideas, methods, instructions or products referred to in the content. |
© 2024 by the authors. Licensee MDPI, Basel, Switzerland. This article is an open access article distributed under the terms and conditions of the Creative Commons Attribution (CC BY) license (https://creativecommons.org/licenses/by/4.0/).
Share and Cite
Kuc, A.E.; Kotuła, J.; Nawrocki, J.; Kulgawczyk, M.; Kawala, B.; Lis, J.; Sarul, M. Bone Remodeling of Maxilla after Retraction of Incisors during Orthodontic Treatment with Extraction of Premolars Based on CBCT Study: A Systematic Review. J. Clin. Med. 2024, 13, 1503. https://doi.org/10.3390/jcm13051503
Kuc AE, Kotuła J, Nawrocki J, Kulgawczyk M, Kawala B, Lis J, Sarul M. Bone Remodeling of Maxilla after Retraction of Incisors during Orthodontic Treatment with Extraction of Premolars Based on CBCT Study: A Systematic Review. Journal of Clinical Medicine. 2024; 13(5):1503. https://doi.org/10.3390/jcm13051503
Chicago/Turabian StyleKuc, Anna Ewa, Jacek Kotuła, Jakub Nawrocki, Maria Kulgawczyk, Beata Kawala, Joanna Lis, and Michał Sarul. 2024. "Bone Remodeling of Maxilla after Retraction of Incisors during Orthodontic Treatment with Extraction of Premolars Based on CBCT Study: A Systematic Review" Journal of Clinical Medicine 13, no. 5: 1503. https://doi.org/10.3390/jcm13051503
APA StyleKuc, A. E., Kotuła, J., Nawrocki, J., Kulgawczyk, M., Kawala, B., Lis, J., & Sarul, M. (2024). Bone Remodeling of Maxilla after Retraction of Incisors during Orthodontic Treatment with Extraction of Premolars Based on CBCT Study: A Systematic Review. Journal of Clinical Medicine, 13(5), 1503. https://doi.org/10.3390/jcm13051503

