Post-Discectomy Infection: A Critical Review and Suggestion of a Management Algorithm
Abstract
1. Introduction
2. Methods
3. Results
3.1. Pathogenesis
3.2. Clinical Manifestation
3.3. Laboratory Investigation
3.4. Imaging
3.5. Management
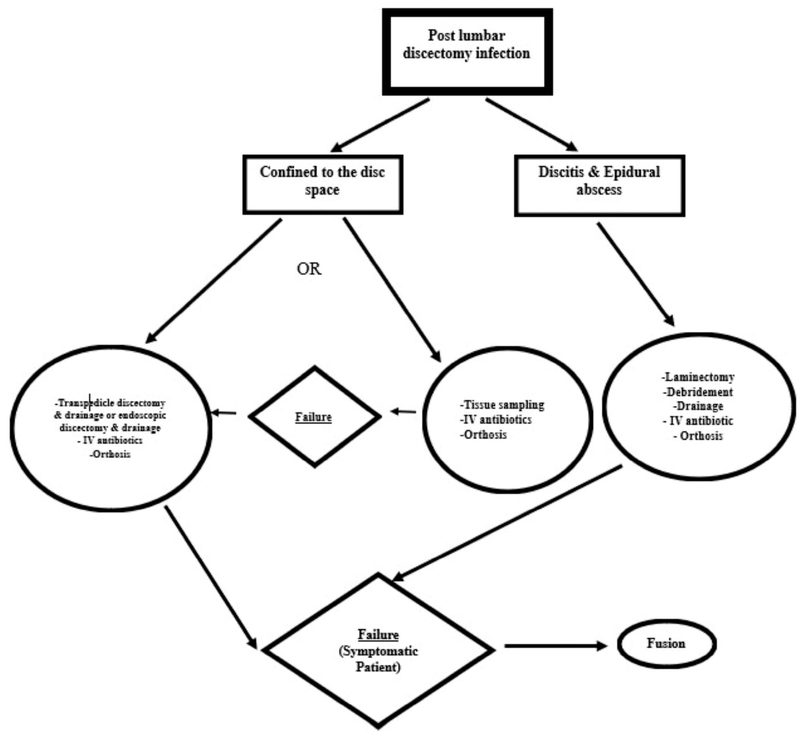
4. Suggestion of a Treatment Algorithm
- If the infection is limited to the disc space, either conservative treatment or minimally invasive surgery may be chosen.
- Conservative treatment consists of IV antimicrobial agents after appropriate sampling for tissue culture, and orthosis [6,12,14,15,29]. Antimicrobial agents are administrated IV for 4–6 weeks, followed by oral administration for another 6 weeks. The majority of available reports recommend some form of immobilization, such as bed rest until the patient achieves comfort, along with the use of orthotic devices [15,51,73,84]. We suggest employing rigid or semirigid orthosis until fibrous or bony ankylosis occurs. The usual time required is 3 months. In case of conservative treatment failure, surgical intervention is mandatory.
- Minimally invasive surgical techniques, like transpedicular discectomy or endoscopic discectomy (through transforaminal-posterolateral or interlaminar-posterior approaches), along with drainage of purulent material, have demonstrated cost-effectiveness in managing primary hematogenous pyogenic discitis. This is particularly applicable when the condition is not complicated by serious neurological deficits or destructive bony lesions [29,85].
- Finally, we recommend interbody fusion (posterolateral) if non-operative treatment or surgical debridement fails [85].
5. Conclusions
Author Contributions
Funding
Institutional Review Board Statement
Informed Consent Statement
Data Availability Statement
Conflicts of Interest
References
- Hadjipavlou, A.G.; Tzermiadianos, M.N.; Katonis, P.G.; Kontakis, G.M. How important is postoperative infection in the spine and what are the available therapeutic options? In The Failed Spine; Szpalski, M., Gunzburg, R., Eds.; Lippincott Williams & Willkins: Philadelphia, UK, 2005; pp. 75–116. [Google Scholar]
- Turnbull, F. Postoperative inflammatory disease of lumbar discs. J. Neurosurg. 1953, 10, 469–473. [Google Scholar] [CrossRef] [PubMed]
- Jiménez-Mejías, M.E.; Colmenero, J.d.D.; Sánchez-Lora, F.J.; Palomino-Nicás, J.; Reguera, J.M.; de la Heras, J.G.; García-Ordonez, M.A.; Pachon, J. Postoperative spondylodiskitis: Etiology, clinical findings, prognosis, and comparison with nonoperative pyogenic spondylodiskitis. Clin. Infect. Dis. 1999, 29, 339–345. [Google Scholar] [CrossRef]
- Bontoux, D.; Codello, L.; Debiais, F.; Lambert de Cursay, G.; Azais, I.; Alcalay, M. Infectious spondylodiscitis. Analysis of a series of 105 cases. Rev. Rhum. Mal. Osteo-Articul. 1992, 59, 401–407. [Google Scholar]
- Meys, E.; Deprez, X.; Hautefeuille, P.; Flipo, R.M.; Duquesnoy, B.; Delcambre, B. Role of iatrogenic spondylodiscitis among pyogenic spondylodiscitis. 136 cases observed between 1980 and 1989. Rev. Rhum. Mal. Osteo-Articul. 1991, 58, 839–846. [Google Scholar]
- Schulitz, K.P.; Assheuer, J. Discitis after procedures on the intervertebral disc. Spine 1994, 19, 1172–1177. [Google Scholar] [CrossRef] [PubMed]
- Weinstein, M.A.; McCabe, J.P.; Cammisa, F.P., Jr. Postoperative spinal wound infection: A review of 2391 consecutive index procedures. J. Spinal Disord. 2000, 13, 422–426. [Google Scholar] [CrossRef]
- Horwitz, N.H.; Curtin, J.A. Prophylactic antibiotics and wound infections following laminectomy for lumber disc herniation. J. Neurosurg. 1975, 43, 727–731. [Google Scholar] [CrossRef] [PubMed]
- Heller, J.G. Postoperative infections of the spine. In The Spine; Rothman, R.H., Simeone, F.A., Eds.; WB Saunders: Philadelphia, PA, USA, 1992; pp. 1817–1837. [Google Scholar]
- Kulkarni, A.G.; Patel, R.S.; Dutta, S. Does Minimally Invasive Spine Surgery Minimize Surgical Site Infections? Asian Spine J. 2016, 10, 1000–1006. [Google Scholar] [CrossRef]
- Dauch, W.A. Infection of the intervertebral space following conventional and microsurgical operation on the herniated lumbar intervertebral disc. A controlled clinical trial. Acta Neurochir. 1986, 82, 43–49. [Google Scholar] [CrossRef]
- Pilgaard, S. Discitis (closed space infection) following removal of lumbar inervertebral disc. J. Bone Jt. Surg. Am. 1969, 51, 713–716. [Google Scholar] [CrossRef]
- Wright, R.L. Septic Complications of Neurological Spinal Procedures; Thomas: Springfield, IL, USA, 1970. [Google Scholar]
- El-Gindi, S.; Aref, S.; Salama, M.; Andrew, J. Infection of intervertebral discs after operation. J. Bone Jt. Surg. Br. 1976, 58, 114–116. [Google Scholar] [CrossRef] [PubMed]
- Lindholm, T.S.; Pylkkänen, P. Discitis following removal of intervertebral disc. Spine 1982, 7, 618–622. [Google Scholar] [CrossRef]
- Puranen, J.; Mäkelä, J.; Lähde, S. Postoperative intervertebral discitis. Acta Orthop. Scand. 1984, 55, 461–465. [Google Scholar] [CrossRef]
- Leung, P.C. Complications in the first 40 cases of miscodiscectomy. Clin. Spine Surg. 1988, 1, 306–310. [Google Scholar]
- Piotrowski, W.P.; Krombholz, M.A.; Mühl, B. Spondylodiscitis after lumbar disk surgery. Neurosurg. Rev. 1994, 17, 189–193. [Google Scholar] [CrossRef] [PubMed]
- Rahman, M.; Summers, L.E.; Richter, B.; Mimran, R.I.; Jacob, R.P. Comparison of techniques for decompressive lumbar laminectomy: The minimally invasive versus the “classic” open approach. Minim. Invasive Neurosurg. 2008, 51, 100–105. [Google Scholar] [CrossRef]
- Bonaldi, G.; Belloni, G.; Prosetti, D.; Moschini, L. Percutaneous discectomy using Onik’s method: 3 years’ experience. Neuroradiology 1991, 33, 516–519. [Google Scholar] [CrossRef] [PubMed]
- Kang, T.W.; Park, S.Y.; Oh, H.; Lee, S.H.; Park, J.H.; Suh, S.W. Risk of reoperation and infection after percutaneous endoscopic lumbar discectomy and open lumbar discectomy: A nationwide population-based study. Bone Jt. J. 2021, 103-B, 1392–1399. [Google Scholar] [CrossRef] [PubMed]
- Mahan, M.A.; Prasse, T.; Kim, R.B.; Sivakanthan, S.; Kelly, K.A.; Kashlan, O.N.; Bredow, J.; Eysel, P.; Wagner, R.; Bajaj, A.; et al. Full-endoscopic spine surgery diminishes surgical site infections—A propensity score-matched analysis. Spine J. 2023, 23, 695–702. [Google Scholar] [CrossRef]
- Fraser, R.D.; Osti, O.L.; Vernon-Roberts, B. Discitis after discography. J. Bone Jt. Surg. Br. 1987, 69, 26–35. [Google Scholar] [CrossRef]
- Fraser, R.D. Chymopapain for the treatment of intervertebral disc herniation. The final report of a double-blind study. Spine 1984, 9, 815–818. [Google Scholar] [CrossRef] [PubMed]
- Santhanam, R.; Lakshmi, K. A Retrospective Analysis of the Management of Postoperative Discitis: A Single Institutional Experience. Asian Spine J. 2015, 9, 559–564. [Google Scholar] [CrossRef]
- Jain, M.; Sahu, R.N.; Gantaguru, A.; Das, S.S.; Tripathy, S.K.; Pattnaik, A. Postoperative Lumbar Pyogenic Spondylodiscitis: An Institutional Review. J. Neurosci. Rural Pract. 2019, 10, 511–518. [Google Scholar] [CrossRef] [PubMed]
- Basu, S.; Ghosh, J.D.; Malik, F.H.; Tikoo, A. Postoperative discitis following single-level lumbar discectomy: Our experience of 17 cases. Indian J. Orthop. 2012, 46, 427–433. [Google Scholar] [CrossRef] [PubMed]
- Fraser, R.D.; Osti, O.L.; Vernon-Roberts, B. Iatrogenic discitis: The role of intravenous antibiotics in prevention and treatment. An experimental study. Spine 1989, 14, 1025–1032. [Google Scholar]
- Hadjipavlou, A.G.; Mader, J.T.; Necessary, J.T.; Muffoletto, A.J. Hematogenous pyogenic spinal infections and their surgical management. Spine 2000, 25, 1668–1679. [Google Scholar] [CrossRef]
- Meyer, B.; Schaller, K.; Rohde, V.; Hassler, W. The C-reactive protein for detection of early infections after lumbar microdiscectomy. Acta Neurochir. 1995, 136, 145–150. [Google Scholar] [CrossRef] [PubMed]
- Pull ter Gunne, A.F.; Mohamed, A.S.; Skolasky, R.L.; van Laarhoven, C.J.; Cohen, D.B. The presentation, incidence, etiology, and treatment of surgical site infections after spinal surgery. Spine 2010, 35, 1323–1328. [Google Scholar] [CrossRef]
- Gouliouris, T.; Aliyu, S.H.; Brown, N.M. Spondylodiscitis: Update on diagnosis and management. J. Antimicrob. Chemother. 2010, 65 (Suppl. S3), iii11–iii24. [Google Scholar] [CrossRef]
- Svensson, O.; Parment, P.A.; Blomgren, G. Orthopaedic infections by Serratia marcescens: A report of seven cases. Scand. J. Infect. Dis. 1987, 19, 69–75. [Google Scholar] [CrossRef]
- Warren, N.P.; Coombs, R.R. Delayed Serratia marcescens osteomyelitis following a gunshot injury. Injury 1991, 22, 493–494. [Google Scholar] [CrossRef]
- Bouza, E.; García de la Torre, M.; Erice, A.; Cercenado, E.; Loza, E.; Rodríguez-Créixems, M. Serratia bacteremia. Diagn. Microbiol. Infect. Dis. 1987, 7, 237–247. [Google Scholar] [CrossRef]
- Yu, W.L.; Lin, C.W.; Wang, D.Y. Serratia marcescens bacteremia: Clinical features and antimicrobial susceptibilities of the isolates. J. Microbiol. Immunol. Infect. 1998, 31, 171–179. [Google Scholar]
- Hadjipavlou, A.G.; Gaitanis, I.N.; Papadopoulos, C.A.; Katonis, P.G.; Kontakis, G.M. Serratia spondylodiscitis after elective lumbar spine surgery: A report of two cases. Spine 2002, 27, E507–E512. [Google Scholar] [CrossRef] [PubMed]
- Liebergall, M.; Chaimsky, G.; Lowe, J.; Robin, G.C.; Floman, Y. Pyogenic vertebral osteomyelitis with paralysis: Prognosis and treatment. Clin. Orthop. Relat. Res. 1991, 269, 142–150. [Google Scholar] [CrossRef]
- Santiago, K.; Cheng, J.; Jivanelli, B.; Lutz, G. Infections Following Interventional Spine Procedures: A Systematic Review. Pain Physician 2021, 24, 101–116. [Google Scholar] [PubMed]
- Hartog, A. Interventional treatment for low back pain: General risks. Phys. Med. Rehabil. Clin. N. Am. 2010, 21, 819–823. [Google Scholar] [CrossRef] [PubMed]
- Nelson, A.M.; Nagpal, G. Interventional Approaches to Low Back Pain. Clin. Spine Surg. 2018, 31, 188–196. [Google Scholar] [CrossRef]
- Ritter, J.M.; Muehlenbachs, A.; Blau, D.M.; Paddock, C.D.; Shieh, W.-J.; Drew, C.P.; Batten, B.C.; Bartlett, J.H.; Metcalfe, M.G.; Pham, C.D.; et al. Exserohilum infections associated with contaminated steroid injections: A clinicopathologic review of 40 cases. Am. J. Pathol. 2013, 183, 881–892. [Google Scholar] [CrossRef]
- Smith, R.M.; Schaefer, M.K.; Kainer, M.A.; Wise, M.; Finks, J.; Duwve, J.; Fontaine, E.; Chu, A.; Carothers, B.; Reilly, A.; et al. Fungal infections associated with contaminated methylprednisolone injections. N. Engl. J. Med. 2013, 369, 1598–1609. [Google Scholar] [CrossRef]
- Lohse, N.; Obel, N. Meningitis caused by herpes simplex virus type 2. Ugeskr Laeger 2002, 164, 4190–4192. (In Danish) [Google Scholar]
- Lee, J.W.; Lee, E.; Lee, G.Y.; Kang, Y.; Ahn, J.M.; Kang, H.S. Epidural steroid injection-related events requiring hospitalisation or emergency room visits among 52,935 procedures performed at a single centre. Eur. Radiol. 2018, 28, 418–427. [Google Scholar] [CrossRef] [PubMed]
- Kim, B.R.; Lee, J.W.; Lee, E.; Kang, Y.; Ahn, J.M.; Kang, H.S. Intra-articular facet joint steroid injection-related adverse events encountered during 11,980 procedures. Eur. Radiol. 2020, 30, 1507–1516. [Google Scholar] [CrossRef]
- Bosnak, V.K.; Karaoglan, I.; Erkutlu, I.; Namiduru, M. Nosocomial spondylodiscitis after intradiscal electrothermal therapy: Case series. J. Pak. Med. Assoc. 2017, 67, 1290–1292. [Google Scholar] [PubMed]
- Dall, B.E.; Rowe, D.E.; Odette, W.G.; Batts, D.H. Postoperative discitis. Diagnosis and management. Clin. Orthop. Relat. Res. 1987, 224, 138–146. [Google Scholar] [CrossRef]
- Postacchini, F.; Cinotti, G.; Perugia, D. Post-operative intervertebral discitis. Evaluation of 12 cases and study of ESR in the normal postoperative period. Ital. J. Orthop. Traumatol. 1993, 19, 57–69. [Google Scholar]
- Klinger, M. Spondylitis—A Complication Following Lumbar Disc Operations. In Computerized Tomography Brain Metabolism Spinal Injuries; Driesen, W., Brock, M., Klinger, M., Eds.; Advances in Neurosurgery; Springer: Berlin/Heidelberg, Germany, 1982. [Google Scholar]
- Rohde, V.; Meyer, B.; Schaller, C.; Hassler, W.E. Spondylodiscitis after lumbar discectomy. Incidence and a proposal for prophylaxis. Spine 1998, 23, 615–620. [Google Scholar] [CrossRef] [PubMed]
- Singh, D.K.; Singh, N.; Das, P.K.; Malviya, D. Management of Postoperative Discitis: A Review of 31 Patients. Asian J. Neurosurg. 2018, 13, 703–706. [Google Scholar] [CrossRef] [PubMed]
- Ahsan, K.; Hasan, S.; Khan, S.I.; Zaman, N.; Almasri, S.S.; Ahmed, N.; Chaurasia, B. Conservative versus operative management of postoperative lumbar discitis. J. Craniovertebr. Junction Spine 2020, 11, 198–209. [Google Scholar] [CrossRef]
- Ahsan, M.K.; Hasan, M.S.; Khan, M.S.I.; Sakeb, N. Management of post-operative discitis following discectomy in a tertiary-level hospital. J. Orthop. Surg. 2021, 29, 2309499020988213. [Google Scholar] [CrossRef]
- Deyo, R.A.; Cherkin, D.C.; Loeser, J.D.; Bigos, S.J.; Ciol, M.A. Morbidity and mortality in association with operations on the lumbar spine. The influence of age, diagnosis, and procedure. J. Bone Jt. Surg. Am. 1992, 74, 536–543. [Google Scholar] [CrossRef]
- Rawlings, C.E., 3rd; Wilkins, R.H.; Gallis, H.A.; Goldner, J.L.; Francis, R. Postoperative intervertebral disc space infection. Neurosurgery 1983, 13, 371–376. [Google Scholar] [CrossRef]
- Kang, B.U.; Lee, S.H.; Ahn, Y.; Choi, W.C.; Choi, Y.G. Surgical site infection in spinal surgery: Detection and management based on serial C-reactive protein measurements. J. Neurosurg. Spine 2010, 13, 158–164. [Google Scholar] [CrossRef] [PubMed]
- Dowdell, J.; Brochin, R.; Kim, J.; Overley, S.; Oren, J.; Freedman, B.; Cho, S. Postoperative Spine Infection: Diagnosis and Management. Glob. Spine J. 2018, 8 (Suppl. S4), 37S–43S. [Google Scholar] [CrossRef]
- Zakaria Mohamad, Z.; ARahim, A.; Kow, R.Y.; Karupiah, R.K.; Zainal Abidin, N.A.; Mohamad, F. Diagnostic Accuracy and Adequacy of Computed Tomography Versus Fluoroscopy-Guided Percutaneous Transpedicular Biopsy of Spinal Lesions. Cureus 2022, 14, e20889. [Google Scholar] [CrossRef]
- Sertic, M.; Parkes, L.; Mattiassi, S.; Pritzker, K.; Gardam, M.; Murphy, K. The Efficacy of Computed Tomography-Guided Percutaneous Spine Biopsies in Determining a Causative Organism in Cases of Suspected Infection: A Systematic Review. Can. Assoc. Radiol. J. 2019, 70, 96–103. [Google Scholar] [CrossRef]
- Marschall, J.; Bhavan, K.P.; Olsen, M.A.; Fraser, V.J.; Wright, N.M.; Warren, D.K. The impact of prebiopsy antibiotics on pathogen recovery in hematogenous vertebral osteomyelitis. Clin. Infect. Dis. 2011, 52, 867–872. [Google Scholar] [CrossRef]
- Duarte, R.M.; Vaccaro, A.R. Spinal infection: State of the art and management algorithm. Eur. Spine J. 2013, 22, 2787–2799. [Google Scholar] [CrossRef] [PubMed]
- Garcia-Vidal, C.; Cabellos, C.; Ayats, J.; Font, F.; Ferran, E.; Fernandez-Viladrich, P. Fungal postoperative spondylodiscitis due to Scedosporium prolificans. Spine J. 2009, 9, e1–e7. [Google Scholar] [CrossRef] [PubMed]
- Zou, M.-X.; Peng, A.-B.; Dai, Z.-H.; Wang, X.-B.; Li, J.; Lv, G.-H.; Deng, Y.-W.; Wang, B. Postoperative initial single fungal discitis progressively spreading to adjacent multiple segments after lumbar discectomy. Clin. Neurol. Neurosurg. 2015, 128, 101–106. [Google Scholar] [CrossRef] [PubMed]
- Tsantes, A.G.; Papadopoulos, D.V.; Vrioni, G.; Sioutis, S.; Sapkas, G.; Benzakour, A.; Benzakour, T.; Angelini, A.; Ruggieri, P.; Mavrogenis, A.F. Spinal Infections: An Update. Microorganisms 2020, 8, 476. [Google Scholar] [CrossRef]
- Paez, D.; Sathekge, M.M.; Douis, H.; Giammarile, F.; Fatima, S.; Dhal, A.; Puri, S.K.; Erba, P.A.; Lazzeri, E.; Ferrando, R.; et al. Comparison of MRI, [18F]FDG PET/CT, and 99mTc-UBI 29-41 scintigraphy for postoperative spondylodiscitis—A prospective multicenter study. Eur. J. Nucl. Med. Mol. Imaging 2021, 48, 1864–1875. [Google Scholar] [CrossRef]
- Van Goethem, J.W.; Parizel, P.M.; van den Hauwe, L.; Van de Kelft, E.; Verlooy, J.; De Schepper, A.M. The value of MRI in the diagnosis of postoperative spondylodiscitis. Neuroradiology 2000, 42, 580–585. [Google Scholar] [CrossRef]
- Levi, A.D.; Dickman, C.A.; Sonntag, V.K. Management of postoperative infections after spinal instrumentation. J. Neurosurg. 1997, 86, 975–980. [Google Scholar] [CrossRef]
- Stambough, J.L.; Beringer, D. Postoperative wound infections complicating adult spine surgery. J. Spinal Disord. 1992, 5, 277–285. [Google Scholar] [CrossRef]
- Rayes, M.; Colen, C.B.; Bahgat, D.A.; Higashida, T.; Guthikonda, M.; Rengachary, S.; Eltahawy, H.A. Safety of instrumentation in patients with spinal infection. J. Neurosurg. Spine 2010, 12, 647–659. [Google Scholar] [CrossRef]
- Lee, M.C.; Wang, M.Y.; Fessler, R.G.; Liauw, J.; Kim, D.H. Instrumentation in patients with spinal infection. Neurosurg. Focus 2004, 17, E7. [Google Scholar] [CrossRef]
- Turel, M.K.; Kerolus, M.; Deutsch, H. The role of minimally invasive spine surgery in the management of pyogenic spinal discitis. J. Craniovertebr. Junction Spine 2017, 8, 39–43. [Google Scholar] [CrossRef] [PubMed]
- Hadjipavlou, A.G.; Katonis, P.K.; Gaitanis, I.N.; Muffoletto, A.J.; Tzermiadianos, M.N.; Crow, W. Percutaneous transpedicular discectomy and drainage in pyogenic spondylodiscitis. Eur. Spine J. 2004, 13, 707–713. [Google Scholar] [CrossRef] [PubMed]
- Ito, M.; Abumi, K.; Kotani, Y.; Kadoya, K.; Minami, A. Clinical outcome of posterolateral endoscopic surgery for pyogenic spondylodiscitis: Results of 15 patients with serious comorbid conditions. Spine 2007, 32, 200–206. [Google Scholar] [CrossRef] [PubMed]
- Onik, G.; Shang, Y.L.; Maroon, J.C. Automated percutaneous biopsy in postoperative diskitis: A new method. AJNR Am. J. Neuroradiol. 1990, 11, 391–393. [Google Scholar]
- Nagata, K.; Ohashi, T.; Ariyoshi, M.; Sonoda, K.; Imoto, H.; Inoue, A. Percutaneous suction aspiration and drainage for pyogenic spondylitis. Spine 1998, 23, 1600–1606. [Google Scholar] [CrossRef]
- Yu, C.H. Full-endoscopic debridement and drainage treating spine infection and psoas muscle abscess. J. Spine Surg. 2020, 6, 415–423. [Google Scholar] [CrossRef]
- Lin, G.-X.; Kim, J.-S.; Sharma, S.; Sun, L.-W.; Wu, H.-H.; Chang, K.-S.; Chen, Y.-C.; Chen, C.-M. Full Endoscopic Discectomy, Debridement, and Drainage for High-Risk Patients with Spondylodiscitis. World Neurosurg. 2019, 127, e202–e211. [Google Scholar] [CrossRef]
- Choi, E.J.; Kim, S.Y.; Kim, H.G.; Shon, H.S.; Kim, T.K.; Kim, K.H. Percutaneous Endoscopic Debridement and Drainage with Four Different Approach Methods for the Treatment of Spinal Infection. Pain Physician 2017, 20, E933–E940. [Google Scholar]
- Hagel, V.; Dymel, F.; Werle, S.; Barrera, V.; Farshad, M. Combined endoscopic and microsurgical approach for the drainage of a multisegmental thoracolumbar epidural abscess: Illustrative case. J. Neurosurg. Case Lessons 2023, 6, CASE23230. [Google Scholar] [CrossRef]
- Hadjipavlou, A.G.; Korovessis, P.G.; Kakavelakis, K.N. Spine infections: Medical versus surgical treatment options. In Controversies in Spine Surgery; Vaccaro, A.R., Eck, J.C., Eds.; Thieme: New York, NY, USA, 2010. [Google Scholar]
- Arya, S.; Crow, W.N.; Hadjipavlou, A.G.; Nauta, H.J.; Borowski, A.M.; Vierra, L.A.; Walser, E. Percutaneous transpedicular management of discitis. J. Vasc. Interv. Radiol. 1996, 7, 921–927. [Google Scholar] [CrossRef]
- Borowski, A.M.; Crow, W.N.; Hadjipavlou, A.G.; Chaljub, G.; Mader, J.; Cesani, F.; Vansonnenberg, E.; Borowski, W.N.C.A.M.; Stevens, M.; Helms, C.; et al. Interventional radiology case conference: The University of Texas Medical Branch. Percutaneous management of pyogenic spondylodiskitis. AJR Am. J. Roentgenol. 1998, 170, 1587–1592. [Google Scholar] [CrossRef]
- McCain, G.A.; Harth, M.; Bell, D.A.; Disney, T.F.; Austin, T.; Ralph, E. Septic Discitis. J. Rheumatol. 1981, 8, 100–109. [Google Scholar] [PubMed]
- Hadjipavlou, A.G.; Crow, W.N.; Borowski, A.; Mader, J.T.; Adesokan, A.; Jensen, R.E. Percutaneous transpedicular discectomy and drainage in pyogenic spondylodiscitis. Am. J. Orthop. 1998, 27, 188–197. [Google Scholar] [CrossRef] [PubMed]




| Infection Rate | Authors |
|---|---|
| 3.0% | Pilgaard, 1969 [12] |
| 3.1% | Wright, 1970 [13] |
| 0.6% | Horwitz et al., 1975 [8] |
| 0.8% | El-Gindi et al., 1976 [14] |
| 0.75% | Lindholm and Phylkkanen, 1982 [15] |
| 0.7% | Puranen et al., 1984 [16] |
| 5.0% | Leung, 1988 [17] |
| 0.6% | Heller et al., 1992 [9] |
| 3.7% | Rohde et al., 1998 [18] |
| 0.86% | Weinstein et al., 2000 [7] |
| 1.3% | Hadjipavlou et al., 2005 [1] |
| 2.6% | Rahman et al., 2008 [19] |
| Pathogenesis | |
|---|---|
| Types | Definition |
| Direct inoculation of the avascular disc space. | At time of surgery, by the skin flora or the environment. |
| Continuous spread. | During early postoperative period. From adjacent retrodiscal tissue. |
| Hematogenous dissemination. | Injury to the disc or vascular compromise. Vascular granulation tissue from the subchondral bone |
| Interventional Spine Procedures | |
|---|---|
| Type | Incidence |
| ESI | 0–0.1% |
| Intradiscal injections | 1.05% |
| Discography | 0–4% |
| Facet joint injections | 0.04% |
Disclaimer/Publisher’s Note: The statements, opinions and data contained in all publications are solely those of the individual author(s) and contributor(s) and not of MDPI and/or the editor(s). MDPI and/or the editor(s) disclaim responsibility for any injury to people or property resulting from any ideas, methods, instructions or products referred to in the content. |
© 2024 by the authors. Licensee MDPI, Basel, Switzerland. This article is an open access article distributed under the terms and conditions of the Creative Commons Attribution (CC BY) license (https://creativecommons.org/licenses/by/4.0/).
Share and Cite
Chaniotakis, C.; Koutserimpas, C.; Tsantes, A.G.; Papadopoulos, D.V.; Tsiridis, C.-A.; Karantanas, A.; Alpantaki, K.; Hadjipavlou, A. Post-Discectomy Infection: A Critical Review and Suggestion of a Management Algorithm. J. Clin. Med. 2024, 13, 1478. https://doi.org/10.3390/jcm13051478
Chaniotakis C, Koutserimpas C, Tsantes AG, Papadopoulos DV, Tsiridis C-A, Karantanas A, Alpantaki K, Hadjipavlou A. Post-Discectomy Infection: A Critical Review and Suggestion of a Management Algorithm. Journal of Clinical Medicine. 2024; 13(5):1478. https://doi.org/10.3390/jcm13051478
Chicago/Turabian StyleChaniotakis, Constantinos, Christos Koutserimpas, Andreas G. Tsantes, Dimitrios V. Papadopoulos, Christothea-Alexandra Tsiridis, Apostolos Karantanas, Kalliopi Alpantaki, and Alexander Hadjipavlou. 2024. "Post-Discectomy Infection: A Critical Review and Suggestion of a Management Algorithm" Journal of Clinical Medicine 13, no. 5: 1478. https://doi.org/10.3390/jcm13051478
APA StyleChaniotakis, C., Koutserimpas, C., Tsantes, A. G., Papadopoulos, D. V., Tsiridis, C.-A., Karantanas, A., Alpantaki, K., & Hadjipavlou, A. (2024). Post-Discectomy Infection: A Critical Review and Suggestion of a Management Algorithm. Journal of Clinical Medicine, 13(5), 1478. https://doi.org/10.3390/jcm13051478

