Culture-Negative Native Vertebral Osteomyelitis: A Narrative Review of an Underdescribed Condition
Abstract
1. Introduction
2. Information Sources and Search Strategies
3. Definitions
4. Identifying the Drivers of Culture-Negative Outcomes in NVO
4.1. CN-NVO Due to Prior Exposure to Antimicrobials
4.2. CN-NVO Due to Fastidious or Difficult-to-Cultivate Pathogens
4.3. CN-NVO Due to Technical Issues That Can Affect the Yield of Biopsy
4.4. Non-Infectious Mimickers of CN-NVO
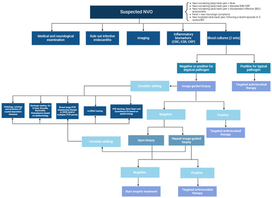
5. Diagnostic Work-Up
6. Clinical Management
7. Duration of Treatment
8. Monitoring
9. Oral Antimicrobial Therapy
10. Surgical Interventions
11. Outcomes
12. Conclusions
Supplementary Materials
Author Contributions
Funding
Institutional Review Board Statement
Data Availability Statement
Conflicts of Interest
References
- Dogan, M.; Simsek, A.T.; Yilmaz, I.; Karaarslan, N. Evaluation of Empirical Antibiotic Treatment in Culture Negative Pyogenic Vertebral Osteomyelitis. Turk. Neurosurg. 2019, 29, 816–822. [Google Scholar] [CrossRef] [PubMed]
- Maamari, J.; Tande, A.J.; Diehn, F.; Tai, D.B.G.; Berbari, E.F. Diagnosis of Vertebral Osteomyelitis. J. Bone Jt. Infect. 2022, 7, 23–32. [Google Scholar] [CrossRef]
- Issa, K.; Diebo, B.G.; Faloon, M.; Naziri, Q.; Pourtaheri, S.; Paulino, C.B.; Emami, A. The Epidemiology of Vertebral Osteomyelitis in the United States from 1998 to 2013. Clin. Spine Surg. 2018, 31, E102–E108. [Google Scholar] [CrossRef]
- Thavarajasingam, S.G.; Vemulapalli, K.V.; Vishnu, K.S.; Ponniah, H.S.; Vogel, A.S.-M.; Vardanyan, R.; Neuhoff, J.; Kramer, A.; Shiban, E.; Ringel, F.; et al. Conservative versus Early Surgical Treatment in the Management of Pyogenic Spondylodiscitis: A Systematic Review and Meta-Analysis. Sci. Rep. 2023, 13, 15647. [Google Scholar] [CrossRef]
- Maamari, J.; Grach, S.L.; Passerini, M.; Kinzelman-Vesely, E.A.; Nassr, A.; Carr, C.; Diehn, F.E.; Tande, A.J.; Murad, M.H.; Berbari, E.F. The Use of MRI, PET/CT, and Nuclear Scintigraphy in the Imaging of Pyogenic Native Vertebral Osteomyelitis: A Systematic Review and Meta-Analysis. Spine J. 2023, 23, 868–876. [Google Scholar] [CrossRef] [PubMed]
- Yeh, K.J.; Husseini, J.S.; Hemke, R.; Nelson, S.B.; Chang, C.Y. CT-Guided Discitis-Osteomyelitis Biopsies with Negative Microbiology: How Many Days Should We Wait before Repeating the Biopsy? Skeletal Radiol. 2020, 49, 619–623. [Google Scholar] [CrossRef] [PubMed]
- Chong, B.S.W.; Brereton, C.J.; Gordon, A.; Davis, J.S. Epidemiology, Microbiological Diagnosis, and Clinical Outcomes in Pyogenic Vertebral Osteomyelitis: A 10-Year Retrospective Cohort Study. Open Forum Infect. Dis. 2018, 5, ofy037. [Google Scholar] [CrossRef]
- Lora-Tamayo, J.; Euba, G.; Narváez, J.A.; Murillo, O.; Verdaguer, R.; Sobrino, B.; Narváez, J.; Nolla, J.M.; Ariza, J. Changing Trends in the Epidemiology of Pyogenic Vertebral Osteomyelitis: The Impact of Cases with No Microbiologic Diagnosis. Semin. Arthritis Rheum. 2011, 41, 247–255. [Google Scholar] [CrossRef]
- Bhagat, S.; Mathieson, C.; Jandhyala, R.; Johnston, R. Spondylodiscitis (Disc Space Infection) Associated with Negative Microbiological Tests: Comparison of Outcome of Suspected Disc Space Infections to Documented Non-Tuberculous Pyogenic Discitis. Br. J. Neurosurg. 2007, 21, 473–477. [Google Scholar] [CrossRef]
- Yu, D.; Kim, S.W.; Jeon, I. Antimicrobial Therapy and Assessing Therapeutic Response in Culture-Negative Pyogenic Vertebral Osteomyelitis: A Retrospective Comparative Study with Culture-Positive Pyogenic Vertebral Osteomyelitis. BMC Infect. Dis. 2020, 20, 939. [Google Scholar] [CrossRef]
- Kim, J.; Kim, Y.-S.; Peck, K.R.; Kim, E.-S.; Cho, S.Y.; Ha, Y.E.; Kang, C.-I.; Chung, D.R.; Song, J.-H. Outcome of Culture-Negative Pyogenic Vertebral Osteomyelitis: Comparison with Microbiologically Confirmed Pyogenic Vertebral Osteomyelitis. Semin. Arthritis Rheum. 2014, 44, 246–252. [Google Scholar] [CrossRef] [PubMed]
- Kehrer, M.; Pedersen, C.; Jensen, T.G.; Lassen, A.T. Increasing Incidence of Pyogenic Spondylodiscitis: A 14-Year Population-Based Study. J. Infect. 2014, 68, 313–320. [Google Scholar] [CrossRef] [PubMed]
- Lee, S.H.; Kim, J.; Kim, T.-H. Treatment Guideline for Patients with Native Culture-Negative Pyogenic Vertebral Osteomyelitis. Clin. Orthop. Relat. Res. 2022, 480, 124–136. [Google Scholar] [CrossRef]
- Mohamad, G.; Amritanand, R.; David, K.S.; Krishnan, V.; Arockiaraj, J. Treatment Strategy and Outcomes in Patients with Hematogenous Culture-Negative Pyogenic Vertebral Osteomyelitis. Asian Spine J. 2019, 13, 61–67. [Google Scholar] [CrossRef]
- Seyman, D.; Berk, H.; Sepın-Ozen, N.; Kızılates, F.; Turk, C.C.; Buyuktuna, S.A.; Inan, D. Successful Use of Tigecycline for Treatment of Culture-Negative Pyogenic Vertebral Osteomyelitis. Infect. Dis. 2015, 47, 783–788. [Google Scholar] [CrossRef] [PubMed]
- Petri, F.; Mahmoud, O.; El Zein, S.; Nassr, A.; Freedman, B.A.; Verdoorn, J.T.; Tande, A.J.; Berbari, E.F. It Is Time for a Unified Definition of Native Vertebral Osteomyelitis: A Framework Proposal. J. Bone Jt. Infect. 2024, 9, 173–182. [Google Scholar] [CrossRef]
- Riaz, T.; Howard, M.; Diehn, F.; Tande, A.J.; Ross, C.; Huddleston, P.; Berbari, E. Utility of Disc Space Aspirate Cell Counts and Differentials in the Diagnosis of Native Vertebral Osteomyelitis. J. Bone Jt. Infect. 2022, 7, 213–219. [Google Scholar] [CrossRef] [PubMed]
- El Zein, S.; Kingsbury, M.; Lahr, B.; Carr, C.; Diehn, F.; Freedman, B.; Horna, P.; Howard, M.; Tande, A.J.; Berbari, E. 1287. Assessing the Utility of Vertebral Body/Disc Space Fluid Cell Differential in the Diagnosis of Native Vertebral Osteomyelitis. Open Forum Infect. Dis. 2023, 10, ofad500.1126. [Google Scholar] [CrossRef]
- Babic, M.; Simpfendorfer, C.S. Infections of the Spine. Infect. Dis. Clin. N. Am. 2017, 31, 279–297. [Google Scholar] [CrossRef]
- Maamari, J.B.; Tande, A.J.; Tai, D.B.G.; Diehn, F.E.; Ross, C.; Lahr, B.; Suh, G.A.; Berbari, E.F. Factors Impacting the Yield of Image-Guided Biopsy in Native Vertebral Osteomyelitis: A 10-Year Retrospective Study. Open Forum Infect. Dis. 2022, 9, ofac616. [Google Scholar] [CrossRef]
- McNamara, A.L.; Dickerson, E.C.; Gomez-Hassan, D.M.; Cinti, S.K.; Srinivasan, A. Yield of Image-Guided Needle Biopsy for Infectious Discitis: A Systematic Review and Meta-Analysis. AJNR Am. J. Neuroradiol. 2017, 38, 2021–2027. [Google Scholar] [CrossRef] [PubMed]
- Avenel, G.; Guyader, P.; Fiaux, E.; Alcaix, D.; Zarnitsky, C.; Pouplin-Jardin, S.; Kozyreff-Meurice, M.; Lequerré, T.; Vittecoq, O. Microbiological Diagnosis of Suspected Vertebral Osteomyelitis with a Focus on the Yield of Percutaneous Needle Biopsy: A 10-Year Cohort Study. Eur. J. Clin. Microbiol. Infect. Dis. 2021, 40, 297–302. [Google Scholar] [CrossRef] [PubMed]
- Ponraj, D.S.; Falstie-Jensen, T.; Jørgensen, N.P.; Ravn, C.; Brüggemann, H.; Lange, J. Diagnosis of Orthopaedic-Implant-Associated Infections Caused by Slow-Growing Gram-Positive Anaerobic Bacteria—A Clinical Perspective. J. Bone Jt. Infect. 2021, 6, 367–378. [Google Scholar] [CrossRef]
- Cevolani, L.; Facchini, G.; Pasini, S.; Bianchi, G. Fungal Spondylodiscitis: Imaging Findings and Brief Review of the Literature. BMJ Case Rep. 2021, 14, e242515. [Google Scholar] [CrossRef]
- Cheng, H.; Tan, N.; Lu, Y.; Wu, H.; Liu, Z.; Zhang, D.; Xu, Z.; Li, C. Lumbar Spine Infection with Eikenella Corrodens Presented as Abdominal Pain: A Case Report and Literature Review. Infect. Drug Resist. 2023, 16, 1407–1417. [Google Scholar] [CrossRef]
- Petitjean, G.; Fluckiger, U.; Schären, S.; Laifer, G. Vertebral Osteomyelitis Caused by Non-Tuberculous Mycobacteria. Clin. Microbiol. Infect. Off. Publ. Eur. Soc. Clin. Microbiol. Infect. Dis. 2004, 10, 951–953. [Google Scholar] [CrossRef] [PubMed]
- Majmundar, N.; Patel, P.D.; Dodson, V.; Tran, A.; Goldstein, I.; Assina, R. Parasitic Infections of the Spine: Case Series and Review of the Literature. Neurosurg. Focus 2019, 46, E12. [Google Scholar] [CrossRef]
- Garg, R.; Shaw, T.; Bhat, S.N.; Mukhopadhyay, C. Melioidosis: The Great Mimicker Presenting as Spondylodiscitis. BMJ Case Rep. 2018, 2018. [Google Scholar] [CrossRef]
- Tyner, H.L.; Virk, A.; Nassr, A.; Razonable, R. Mycoplasma Hominis Vertebral Spine Infection: Case Report and a Review of Infections of Bone and Joints. J. Infect. Chemother. Off. J. Japan Soc. Chemother. 2016, 22, 755–758. [Google Scholar] [CrossRef]
- Piccinini, D.; Bernasconi, E.; Lucchini, G.M.; Di Benedetto, C.; Colombo, G.; Bongiovanni, M. A Case of Spondylodiscitis by Ureaplasma Urealyticum in an Immunocompetent Adult with Spine Stabilization. Int. J. Infect. Dis. IJID Off. Publ. Int. Soc. Infect. Dis. 2023, 131, 127–129. [Google Scholar] [CrossRef]
- Kim, C.-J.; Kim, U.-J.; Bin Kim, H.; Park, S.W.; Oh, M.-D.; Park, K.-H.; Kim, N.J. Vertebral Osteomyelitis Caused by Non-Tuberculous Mycobacteria: Predisposing Conditions and Clinical Characteristics of Six Cases and a Review of 63 Cases in the Literature. Infect. Dis. 2016, 48, 509–516. [Google Scholar] [CrossRef] [PubMed]
- Vaca, D.J.; Dobler, G.; Fischer, S.F.; Keller, C.; Konrad, M.; von Loewenich, F.D.; Orenga, S.; Sapre, S.U.; van Belkum, A.; Kempf, V.A.J. Contemporary Diagnostics for Medically Relevant Fastidious Microorganisms Belonging to the Genera Anaplasma, Bartonella, Coxiella, Orientia and Rickettsia. FEMS Microbiol. Rev. 2022, 46, fuac013. [Google Scholar] [CrossRef] [PubMed]
- Sharara, S.L.; Tayyar, R.; Kanafani, Z.A.; Kanj, S.S. HACEK Endocarditis: A Review. Expert Rev. Anti Infect. Ther. 2016, 14, 539–545. [Google Scholar] [CrossRef]
- Viswanathan, V.K.; Subramanian, S. Pott Disease. In StatPearls [Internet]; StatPearls Publishing: Treasure Island, FL, USA, 2024. Available online: https://www.ncbi.nlm.nih.gov/books/NBK538331/ (accessed on 20 September 2024).
- McHugh, J.; Saleh, O.A. Updates in Culture-Negative Endocarditis. Pathogens 2023, 12, 1027. [Google Scholar] [CrossRef]
- Ghanem-Zoubi, N.; Karram, T.; Kagna, O.; Merhav, G.; Keidar, Z.; Paul, M. Q Fever Vertebral Osteomyelitis among Adults: A Case Series and Literature Review. Infect. Dis. 2021, 53, 231–240. [Google Scholar] [CrossRef] [PubMed]
- Graveleau, J.; Grossi, O.; Lefebvre, M.; Redon, H.; Caignon, J.-M.; Pallardy, A.; Bodet-Milin, C.; Néel, A.; Hamidou, M.A. Vertebral Osteomyelitis: An Unusual Presentation of Bartonella Henselae Infection. Semin. Arthritis Rheum. 2011, 41, 511–516. [Google Scholar] [CrossRef]
- Masters, E.A.; Ricciardi, B.F.; Bentley, K.L.d.M.; Moriarty, T.F.; Schwarz, E.M.; Muthukrishnan, G. Skeletal Infections: Microbial Pathogenesis, Immunity and Clinical Management. Nat. Rev. Microbiol. 2022, 20, 385–400. [Google Scholar] [CrossRef]
- Ajmera, A.; Shabbir, N. Salmonella. [Updated 2023 Aug 8]. In StatPearls [Internet]; StatPearls Publishing: Treasure Island, FL, USA, 2024. Available online: https://www.ncbi.nlm.nih.gov/books/NBK555892/ (accessed on 20 September 2024).
- Resko, Z.J.; Suhi, R.F.; Thota, A.V.; Kroken, A.R. Evidence for Intracellular Pseudomonas Aeruginosa. J. Bacteriol. 2024, 206, e0010924. [Google Scholar] [CrossRef]
- Husseini, J.S.; Huang, A.J. Discitis-Osteomyelitis: Optimizing Results of Percutaneous Sampling. Skelet. Radiol. 2023, 52, 1815–1823. [Google Scholar] [CrossRef]
- Husseini, J.S.; Habibollahi, S.; Nelson, S.B.; Rosenthal, D.I.; Chang, C.Y. Best Practices: CT-Guided Percutaneous Sampling of Vertebral Discitis-Osteomyelitis and Technical Factors Maximizing Biopsy Yield. AJR Am. J. Roentgenol. 2021, 217, 1057–1068. [Google Scholar] [CrossRef]
- Kim, C.-J.; Kang, S.-J.; Choe, P.G.; Park, W.B.; Jang, H.-C.; Jung, S.-I.; Song, K.-H.; Kim, E.S.; Kim, H.B.; Oh, M.-D.; et al. Which Tissues Are Best for Microbiological Diagnosis in Patients with Pyogenic Vertebral Osteomyelitis Undergoing Needle Biopsy? Clin. Microbiol. Infect. Off. Publ. Eur. Soc. Clin. Microbiol. Infect. Dis. 2015, 21, 931–935. [Google Scholar] [CrossRef] [PubMed]
- Chang, C.Y.; Simeone, F.J.; Nelson, S.B.; Taneja, A.K.; Huang, A.J. Is Biopsying the Paravertebral Soft Tissue as Effective as Biopsying the Disk or Vertebral Endplate? 10-Year Retrospective Review of CT-Guided Biopsy of Diskitis-Osteomyelitis. AJR Am. J. Roentgenol. 2015, 205, 123–129. [Google Scholar] [CrossRef]
- Husseini, J.S.; Simeone, F.J.; Nelson, S.B.; Chang, C.Y. CT-Guided Discitis-Osteomyelitis Biopsies: Needle Gauge and Microbiology Results. Skelet. Radiol. 2020, 49, 1431–1439. [Google Scholar] [CrossRef] [PubMed]
- Wu, J.S.; Gorbachova, T.; Morrison, W.B.; Haims, A.H. Imaging-Guided Bone Biopsy for Osteomyelitis: Are There Factors Associated with Positive or Negative Cultures? AJR Am. J. Roentgenol. 2007, 188, 1529–1534. [Google Scholar] [CrossRef] [PubMed]
- Dargère, S.; Cormier, H.; Verdon, R. Contaminants in Blood Cultures: Importance, Implications, Interpretation and Prevention. Clin. Microbiol. Infect. Off. Publ. Eur. Soc. Clin. Microbiol. Infect. Dis. 2018, 24, 964–969. [Google Scholar] [CrossRef]
- Peel, T.N.; Dylla, B.L.; Hughes, J.G.; Lynch, D.T.; Greenwood-Quaintance, K.E.; Cheng, A.C.; Mandrekar, J.N.; Patel, R. Improved Diagnosis of Prosthetic Joint Infection by Culturing Periprosthetic Tissue Specimens in Blood Culture Bottles. MBio 2016, 7, e01776-15. [Google Scholar] [CrossRef]
- Passerini, M.; Maamari, J.; Geno Tai, D.B.; Patel, R.; Tande, A.J.; Temesgen, Z.; Berbari, E.F. Cutibacterium Acnes in Spine Tissue: Characteristics and Outcomes of Non-Hardware-Associated Vertebral Osteomyelitis. J. Bone Jt. Infect. 2023, 8, 143–149. [Google Scholar] [CrossRef]
- Kowalski, T.J.; Berbari, E.F.; Huddleston, P.M.; Steckelberg, J.M.; Osmon, D.R. Propionibacterium Acnes Vertebral Osteomyelitis: Seek and Ye Shall Find? Clin. Orthop. Relat. Res. 2007, 461, 25–30. [Google Scholar] [CrossRef]
- Davies, J.; Riede, P.; van Langevelde, K.; Teh, J. Recent Developments in Advanced Imaging in Gout. Ther. Adv. Musculoskelet. Dis. 2019, 11, 1759720X19844429. [Google Scholar] [CrossRef]
- Salaffi, F.; Ceccarelli, L.; Carotti, M.; Di Carlo, M.; Polonara, G.; Facchini, G.; Golfieri, R.; Giovagnoni, A. Differentiation between Infectious Spondylodiscitis versus Inflammatory or Degenerative Spinal Changes: How Can Magnetic Resonance Imaging Help the Clinician? Radiol. Med. 2021, 126, 843–859. [Google Scholar] [CrossRef]
- Morales, H. Infectious Spondylitis Mimics: Mechanisms of Disease and Imaging Findings. Semin. Ultrasound CT MRI 2018, 39, 587–604. [Google Scholar] [CrossRef] [PubMed]
- Patel, K.B.; Poplawski, M.M.; Pawha, P.S.; Naidich, T.P.; Tanenbaum, L.N. Diffusion-Weighted MRI “Claw Sign” Improves Differentiation of Infectious from Degenerative Modic Type 1 Signal Changes of the Spine. Am. J. Neuroradiol. 2014, 35, 1647–1652. [Google Scholar] [CrossRef] [PubMed]
- Seymour, R.; Williams, L.A.; Rees, J.I.; Lyons, K.; Lloyd, D.C. Magnetic Resonance Imaging of Acute Intraosseous Disc Herniation. Clin. Radiol. 1998, 53, 363–368. [Google Scholar] [CrossRef] [PubMed]
- Castiglione, D.; La Delfa, G.; Tiralongo, F.; Inì, C.; Basile, A. The “Claw” Sign. Abdom. Radiol. 2024, 49, 2554–2558. [Google Scholar] [CrossRef] [PubMed]
- Mogensen, M.A.; DeConde, R.P.; Sarikaya, B. Spinal Gout: Imaging and Clinical Features. PM R 2021, 13, 1304–1306. [Google Scholar] [CrossRef]
- Pascual, E.; Addadi, L.; Andrés, M.; Sivera, F. Mechanisms of Crystal Formation in Gout-a Structural Approach. Nat. Rev. Rheumatol. 2015, 11, 725–730. [Google Scholar] [CrossRef]
- Berbari, E.F.; Kanj, S.S.; Kowalski, T.J.; Darouiche, R.O.; Widmer, A.F.; Schmitt, S.K.; Hendershot, E.F.; Holtom, P.D.; Huddleston, P.M., 3rd; Petermann, G.W.; et al. 2015 Infectious Diseases Society of America (IDSA) Clinical Practice Guidelines for the Diagnosis and Treatment of Native Vertebral Osteomyelitis in Adults. Clin. Infect. Dis. Off. Publ. Infect. Dis. Soc. Am. 2015, 61, e26–e46. [Google Scholar] [CrossRef]
- Mylona, E.; Samarkos, M.; Kakalou, E.; Fanourgiakis, P.; Skoutelis, A. Pyogenic Vertebral Osteomyelitis: A Systematic Review of Clinical Characteristics. Semin. Arthritis Rheum. 2009, 39, 10–17. [Google Scholar] [CrossRef]
- Kim, B.J.; Lee, J.W.; Kim, S.J.; Lee, G.Y.; Kang, H.S. Diagnostic Yield of Fluoroscopy-Guided Biopsy for Infectious Spondylitis. Am. J. Neuroradiol. 2013, 34, 233–238. [Google Scholar] [CrossRef]
- Weihe, R.; Taghlabi, K.; Lowrance, M.; Reeves, A.; Jackson, S.R.; Burton, D.C.; El Atrouni, W. Culture Yield in the Diagnosis of Native Vertebral Osteomyelitis: A Single Tertiary Center Retrospective Case Series with Literature Review. Open Forum Infect. Dis. 2022, 9, ofac026. [Google Scholar] [CrossRef]
- Behmanesh, B.; Gessler, F.; Schnoes, K.; Dubinski, D.; Won, S.-Y.; Konczalla, J.; Seifert, V.; Weise, L.; Setzer, M. Infective Endocarditis in Patients with Pyogenic Spondylodiscitis: Implications for Diagnosis and Therapy. Neurosurg. Focus FOC 2019, 46, E2. [Google Scholar] [CrossRef] [PubMed]
- Carol, E. Chenoweth Vertebral Osteomyelitis, Discitis, and Spinal Epidural Abscess in Adults; Michigan Medicine University of Michigan: Ann Arbor, MI, USA, 2018; pp. 1–42. [Google Scholar]
- Lacasse, M.; Derolez, S.; Bonnet, E.; Amelot, A.; Bouyer, B.; Carlier, R.; Coiffier, G.; Cottier, J.P.; Dinh, A.; Maldonado, I.; et al. 2022 SPILF—Clinical Practice Guidelines for the Diagnosis and Treatment of Disco-Vertebral Infection in Adults. Infect. Dis. Now 2023, 53, 104647. [Google Scholar] [CrossRef]
- Lazzeri, E.; Bozzao, A.; Cataldo, M.A.; Petrosillo, N.; Manfrè, L.; Trampuz, A.; Signore, A.; Muto, M. Joint EANM/ESNR and ESCMID-Endorsed Consensus Document for the Diagnosis of Spine Infection (Spondylodiscitis) in Adults. Eur. J. Nucl. Med. Mol. Imaging 2019, 46, 2464–2487. [Google Scholar] [CrossRef]
- Both, A.; Christner, M.; Berinson, B.; Dreimann, M.; Viezens, L.; Lütgehetmann, M.; Aepfelbacher, M.; Rohde, H.; Stangenberg, M. The Added Value of a Commercial 16S/18S-PCR Assay (UMD-SelectNA, Molzym) for Microbiological Diagnosis of Spondylodiscitis: An Observational Study. Diagn. Microbiol. Infect. Dis. 2023, 106, 115926. [Google Scholar] [CrossRef]
- KGrif, K.; Heller, I.; Prodinger, W.M.; Lechleitner, K.; Lass-Flörl, C.; Orth, D. Improvement of Detection of Bacterial Pathogens in Normally Sterile Body Sites with a Focus on Orthopedic Samples by Use of a Commercial 16S RRNA Broad-Range PCR and Sequence Analysis. J. Clin. Microbiol. 2020, 50, 2250–2254. [Google Scholar] [CrossRef]
- Zhang, H.; Shen, D.; Zhou, J.; Yang, Q.; Ying, Y.; Li, N.; Cao, L.; Wang, W.; Ma, X. The Utility of Metagenomic Next-Generation Sequencing (MNGS) in the Management of Patients with Bronchiectasis: A Single-Center Retrospective Study of 93 Cases. Open Forum Infect. Dis. 2023, 10, ofad425. [Google Scholar] [CrossRef] [PubMed]
- Gao, Q.; Liu, Q.; Zhang, G.; Lu, Y.; Li, Y.; Tang, M.; Liu, S.; Zhang, H.; Hu, X. Identification of Pathogen Composition in a Chinese Population with Iatrogenic and Native Vertebral Osteomyelitis by Using MNGS. Ann. Med. 2024, 56, 2337738. [Google Scholar] [CrossRef]
- Li, N.; Cai, Q.; Miao, Q.; Song, Z.; Fang, Y.; Hu, B. High-Throughput Metagenomics for Identification of Pathogens in the Clinical Settings. Small Methods 2021, 5, 2000792. [Google Scholar] [CrossRef]
- Wang, C.; Hu, J.; Gu, Y.; Wang, X.; Chen, Y.; Yuan, W. Application of Next-Generation Metagenomic Sequencing in the Diagnosis and Treatment of Acute Spinal Infections. Heliyon 2023, 9, e13951. [Google Scholar] [CrossRef]
- Zhang, G.; Zhang, H.; Hu, X.; Xu, D.; Tang, B.; Tang, M.; Liu, S.; Li, Y.; Xu, W.; Guo, C.; et al. Clinical Application Value of Metagenomic Next-Generation Sequencing in the Diagnosis of Spinal Infections and Its Impact on Clinical Outcomes. Front. Cell. Infect. Microbiol. 2023, 13, 1076525. [Google Scholar] [CrossRef]
- Church, D.L.; Lorenzo, C.; Antoine, G.; Thomas, G.; Adrian, Z.; Stefan, E. Performance and Application of 16S RRNA Gene Cycle Sequencing for Routine Identification of Bacteria in the Clinical Microbiology Laboratory. Clin. Microbiol. Rev. 2020, 33. [Google Scholar] [CrossRef]
- Echeverria, A.P.; Cohn, I.S.; Danko, D.C.; Shanaj, S.; Blair, L.; Hollemon, D.; Carli, A.V.; Sculco, P.K.; Ho, C.; Meshulam-Simon, G.; et al. Sequencing of Circulating Microbial Cell-Free DNA Can Identify Pathogens in Periprosthetic Joint Infections. JBJS 2021, 103, 1705–1712. [Google Scholar] [CrossRef]
- Petri, F.; Mahmoud, O.; Ranganath, N.; El Zein, S.; Abu Saleh, O.; Berbari, E.F.; Fida, M. Plasma Microbial Cell-Free DNA Next-Generation Sequencing Can Be a Useful Diagnostic Tool in Patients with Osteoarticular Infections. Open Forum Infect. Dis. 2024, 11, ofae328. [Google Scholar] [CrossRef]
- Pola, E.; Logroscino, C.A.; Gentiempo, M.; Colangelo, D.; Mazzotta, V.; Di Meco, E.; Fantoni, M. Medical and Surgical Treatment of Pyogenic Spondylodiscitis. Eur. Rev. Med. Pharmacol. Sci. 2012, 16 (Suppl. S2), 35–49. [Google Scholar]
- Kim, D.Y.; Kim, U.J.; Yu, Y.; Kim, S.-E.; Kang, S.-J.; Jun, K.-I.; Kang, C.K.; Song, K.-H.; Choe, P.G.; Kim, E.S.; et al. Microbial Etiology of Pyogenic Vertebral Osteomyelitis According to Patient Characteristics. Open Forum Infect. Dis. 2020, 7, ofaa176. [Google Scholar] [CrossRef]
- Gatti, M.; Tedeschi, S.; Zamparini, E.; Pea, F.; Viale, P. Pharmacokinetic and Pharmacodynamic Considerations for Optimizing Antimicrobial Therapy Used to Treat Bone and Joint Infections: An Evidence-Based Algorithmic Approach. Expert Opin. Drug Metab. Toxicol. 2023, 19, 511–535. [Google Scholar] [CrossRef]
- Li, H.-K.; Rombach, I.; Zambellas, R.; Walker, A.S.; McNally, M.A.; Atkins, B.L.; Lipsky, B.A.; Hughes, H.C.; Bose, D.; Kümin, M.; et al. Oral versus Intravenous Antibiotics for Bone and Joint Infection. N. Engl. J. Med. 2019, 380, 425–436. [Google Scholar] [CrossRef] [PubMed]
- Park, K.-H.; Cho, O.-H.; Lee, J.H.; Park, J.S.; Ryu, K.N.; Park, S.Y.; Lee, Y.-M.; Chong, Y.P.; Kim, S.-H.; Lee, S.-O.; et al. Optimal Duration of Antibiotic Therapy in Patients with Hematogenous Vertebral Osteomyelitis at Low Risk and High Risk of Recurrence. Clin. Infect. Dis.Off. Publ. Infect. Dis. Soc. Am. 2016, 62, 1262–1269. [Google Scholar] [CrossRef]
- Roblot, F.; Besnier, J.M.; Juhel, L.; Vidal, C.; Ragot, S.; Bastides, F.; Le Moal, G.; Godet, C.; Mulleman, D.; Azaïs, I.; et al. Optimal Duration of Antibiotic Therapy in Vertebral Osteomyelitis. Semin. Arthritis Rheum. 2007, 36, 269–277. [Google Scholar] [CrossRef] [PubMed]
- Passerini, M.; Maamari, J.; Nayfeh, T.; Hassett, L.C.; Tande, A.J.; Murad, M.H.; Temesgen, Z.; Berbari, E.F. Early Switch to Oral Antibiotic Therapy for the Treatment of Patients with Bacterial Native Vertebral Osteomyelitis: A Quaternary Center Experience, Systematic Review, and Meta-Analysis. J. Bone Jt. Infect. 2022, 7, 249–257. [Google Scholar] [CrossRef] [PubMed]
- Bernard, L.; Dinh, A.; Ghout, I.; Simo, D.; Zeller, V.; Issartel, B.; Le Moing, V.; Belmatoug, N.; Lesprit, P.; Bru, J.-P.; et al. Antibiotic Treatment for 6 Weeks versus 12 Weeks in Patients with Pyogenic Vertebral Osteomyelitis: An Open-Label, Non-Inferiority, Randomised, Controlled Trial. Lancet 2015, 385, 875–882. [Google Scholar] [CrossRef]
- Gouliouris, T.; Aliyu, S.H.; Brown, N.M. Spondylodiscitis: Update on Diagnosis and Management. J. Antimicrob. Chemother. 2010, 65 (Suppl. S3), 11–24. [Google Scholar] [CrossRef]
- Herren, C.; Jung, N.; Pishnamaz, M.; Breuninger, M.; Siewe, J.; Sobottke, R. Spondylodiscitis: Diagnosis and Treatment Options. Dtsch. Arztebl. Int. 2017, 114, 875–882. [Google Scholar] [CrossRef]
- Legrand, E.; Massin, P.; Levasseur, R.; Hoppé, E.; Chappard, D.; Audran, M. Stratégie Diagnostique et Principes Thérapeutiques Au Cours Des Spondylodiscites Infectieuses Bactériennes. Rev. Rhum. 2006, 73, 373–379. [Google Scholar] [CrossRef]
- Zarghooni, K.; Röllinghoff, M.; Sobottke, R.; Eysel, P. Treatment of Spondylodiscitis. Int. Orthop. 2012, 36, 405–411. [Google Scholar] [CrossRef]
- Kowalski, T.J.; Layton, K.F.; Berbari, E.F.; Steckelberg, J.M.; Huddleston, P.M.; Wald, J.T.; Osmon, D.R. Follow-up MR Imaging in Patients with Pyogenic Spine Infections: Lack of Correlation with Clinical Features. AJNR Am. J. Neuroradiol. 2007, 28, 693–699. [Google Scholar]
- Skaf, G.S.; Domloj, N.T.; Fehlings, M.G.; Bouclaous, C.H.; Sabbagh, A.S.; Kanafani, Z.A.; Kanj, S.S. Pyogenic Spondylodiscitis: An Overview. J. Infect. Public Health 2010, 3, 5–16. [Google Scholar] [CrossRef]
- Zimmerli, W. Clinical Practice. Vertebral Osteomyelitis. N. Engl. J. Med. 2010, 362, 1022–1029. [Google Scholar] [CrossRef]
- Maus, U.; Andereya, S.; Gravius, S.; Ohnsorge, J.A.K.; Miltner, O.; Niedhart, C. Procalcitonin (PCT) as diagnostic tool for the monitoring of spondylodiscitis. Z. Orthop. Unfall. 2009, 147, 59–64. [Google Scholar] [CrossRef]
- Arnold, R.; Rock, C.; Croft, L.; Gilliam, B.L.; Morgan, D.J. Factors Associated with Treatment Failure in Vertebral Osteomyelitis Requiring Spinal Instrumentation. Antimicrob. Agents Chemother. 2014, 58, 880–884. [Google Scholar] [CrossRef][Green Version]
- Hopkinson, N.; Patel, K. Clinical Features of Septic Discitis in the UK: A Retrospective Case Ascertainment Study and Review of Management Recommendations. Rheumatol. Int. 2016, 36, 1319–1326. [Google Scholar] [CrossRef]
- Dai, G.; Li, S.; Yin, C.; Sun, Y.; Hou, J.; Luan, L.; Liu, C.; Wang, Z.; Cao, Z.; Wang, T. Culture-Negative versus Culture-Positive in Pyogenic Spondylitis and Analysis of Risk Factors for Relapse. Br. J. Neurosurg. 2021, 38, 527–531. [Google Scholar] [CrossRef]
- Luzzati, R.; Giacomazzi, D.; Danzi, M.C.; Tacconi, L.; Concia, E.; Vento, S. Diagnosis, management and outcome of clinically- suspected spinal infection. J. Infect. 2009, 58, 259–265. [Google Scholar] [CrossRef]
- Ziu, M.; Dengler, B.; Cordell, D.; Bartanusz, V. Diagnosis and management of primary pyogenic spinal infections in intravenous recreational drug users. Neurosurg. Focus 2014, 37, E3. [Google Scholar] [CrossRef]
- Weissman, S.; Parker, R.D.; Siddiqui, W.; Dykema, S.; Horvath, J. Vertebral osteomyelitis: Retrospective review of 11 years of experience. Scand. J. Infect. Dis. 2014, 46, 193–199. [Google Scholar] [CrossRef]
- Kehrer, M.; Pedersen, C.; Jensen, T.G.; Hallas, J.; Lassen, A.T. Increased short- and long-term mortality among patients with infectious spondylodiscitis compared with a reference population. Spine J. 2015, 15, 1233–1240. [Google Scholar] [CrossRef]
- Ribera, A.; Labori, M.; Hernández, J.; Lora-Tamayo, J.; González-Cañas, L.; Font, F.; Nolla, J.M.; Ariza, J.; Narváez, J.A.; Murillo, O. Risk factors and prognosis of vertebral compressive fracture in pyogenic vertebral osteomyelitis. Infection 2015, 44, 29–37. [Google Scholar] [CrossRef]
- Kim, C.-J.; Kim, E.J.; Song, K.-H.; Choe, P.G.; Park, W.B.; Bang, J.H.; Kim, E.S.; Park, S.W.; Kim, H.-B.; Oh, M.-D.; et al. Comparison of characteristics of culture-negative pyogenic spondylitis and tuberculous spondylitis: A retrospective study. BMC Infect. Dis. 2016, 16, 560. [Google Scholar] [CrossRef][Green Version]
- Terreaux, W.; Geoffroy, M.; Ohl, X.; Job, L.; Cart, P.; Eschard, J.-P.; Salmon, J.-H. Diagnostic contribution of a second percutaneous needle biopsy in patients with spontaneous diskitis and negative blood cultures and first biopsy. Jt. Bone Spine 2016, 83, 715–719. [Google Scholar] [CrossRef] [PubMed]
- Ghobrial, G.M.; Franco, D.; Theofanis, T.; Margiotta, P.J.; Andrews, E.; Wilson, J.R.; Harrop, J.S.; Heller, J.E. Cervical Spondylodiscitis: Presentation, Timing, and Surgical Management in 59 Patients. World Neurosurg. 2017, 103, 664–670. [Google Scholar] [CrossRef] [PubMed]
- Chang, W.-S.; Ho, M.-W.; Lin, P.-C.; Ho, C.-M.; Chou, C.-H.; Lu, M.-C.; Chen, Y.-J.; Chen, H.-T.; Wang, J.-H.; Chi, C.-Y. Clinical characteristics, treatments, and outcomes of hematogenous pyogenic vertebral osteomyelitis, 12-year experience from a tertiary hospital in central Taiwan. J. Microbiol. Immunol. Infect. 2018, 51, 235–242. [Google Scholar] [CrossRef] [PubMed]
- Martín-Alonso, J.; Delgado-López, P.D.; Castilla-Díez, J.M.; Martín-Velasco, V.; Galacho-Harriero, A.M.; Ortega-Cubero, S.; Araus-Galdós, E.; Rodríguez-Salazar, A. Role of surgery in spontaneous spondylodiscitis: Experience in 83 consecutive patients. Neurocir. Neurocirugía 2018, 29, 64–78. [Google Scholar] [CrossRef] [PubMed]
- Ponciano, A.; Cruz, G.; Ventura, C.; Rabadão, E.; da Cunha, J.S. Infectious spondylodiscitis: 5-year analysis of a tertiary hospital in Portugal. Infect. Dis. 2017, 50, 637–639. [Google Scholar] [CrossRef]
- Lee, Y.D.; Jeon, Y.H.; Kim, Y.-H.; Ha, K.-Y.; Hur, J.-W.; Ryu, K.-S.; Kim, J.-S.; Kim, Y.J. Clinical Characteristics and Outcomes of Patients with Culture-Negative Pyogenic Spondylitis according to Empiric Glycopeptide Use. Infect. Chemother. 2019, 51, 274–283. [Google Scholar] [CrossRef] [PubMed]
- Vettivel, J.; Bortz, C.; Passias, P.G.; Baker, J.F. Pyogenic Vertebral Column Osteomyelitis in Adults: Analysis of Risk Factors for 30-Day and 1-Year Mortality in a Single Center Cohort Study. Asian Spine J. 2019, 13, 608–614. [Google Scholar] [CrossRef]
- Alas, H.; Fernando, H.; Baker, J.F.; E Brown, A.; Bortz, C.; Naessig, S.; E Pierce, K.; Ahmad, W.; Diebo, B.G.; Passias, P.G. Comparative outcomes of operative relative to medical management of spondylodiscitis accounting for frailty status at presentation. J. Clin. Neurosci. 2020, 75, 134–138. [Google Scholar] [CrossRef]
- Amsilli, M.; Epaulard, O. How is the microbial diagnosis of bacterial vertebral osteomyelitis performed? An 11-year retrospective study. Eur. J. Clin. Microbiol. Infect. Dis. 2020, 39, 2065–2076. [Google Scholar] [CrossRef]
- Park, S.C.; Chang, S.Y.; Gimm, G.; Mok, S.; Kim, H.; Chang, B.-S.; Lee, C.-K. Involvement of L5-S1 level as an independent risk factor for adverse outcomes after surgical treatment of lumbar pyogenic spondylitis: A multivariate analysis. J. Orthop. Surg. 2021, 29. [Google Scholar] [CrossRef]
- Yamada, K.; Ieguchi, M.; Takahashi, S.; Nakamura, H. Life Expectancy Is Poor in Patients with Diffuse Idiopathic Skeletal Hyperostosis-Related Pyogenic Vertebral Osteomyelitis. Spine Surg. Relat. Res. 2022, 6, 654–663. [Google Scholar] [CrossRef]
- Jeon, S.; Yu, D.; Bae, S.W.; Kim, S.W.; Jeon, I. Analysis of Clinical Factors Associated with Medical Burden and Functional Status in Pyogenic Spine Infection. J. Clin. Med. 2023, 12, 2551. [Google Scholar] [CrossRef]
- Yoon, S.H.; Chung, S.K.; Kim, K.J.; Kim, H.J.; Jin, Y.J.; Kim, H.B. Pyogenic vertebral osteomyelitis: Identification of microorganism and laboratory markers used to predict clinical outcome. Eur. Spine J. 2010, 19, 575–582. [Google Scholar] [CrossRef] [PubMed]
- Guo, W.; Wang, M.; Chen, G.; Chen, K.-H.; Wan, Y.; Chen, B.; Zou, X.; Peng, X. Early surgery with antibiotic medication was effective and efficient in treating pyogenic spondylodiscitis. BMC Musculoskelet. Disord. 2021, 22, 288. [Google Scholar] [CrossRef] [PubMed]
- Lebre, A.; Velez, J.; Rabadão, E.; Oliveira, J.; da Cunha, J.S.; Silvestre, A.M. Infectious Spondylodiscitis: A Retrospective Study of 140 Patients. Infect. Dis. Clin. Pract. 2014, 22, 223–228. [Google Scholar] [CrossRef]
- Yemisci, O.U.; Cosar, S.N.S.; Oztop, P.; Karatas, M. Spondylodiscitis Associated With Multiple Level Involvement and Negative Microbiological Tests: An Unusual Case. Spine (Phila Pa 1976). Spine 2010, 35, E1006–E1009. [Google Scholar] [CrossRef]
- 17th German Spine Congress, Annual Meeting of the German Spine Society. Eur. Spine J. 2022, 31, 3163–3249. [CrossRef]
- Menon, K.V.; Sorour, T.M.M. Epidemiologic and Demographic Attributes of Primary Spondylodiscitis in a Middle Eastern Population Sample. World Neurosurg. 2016, 95, 31–39. [Google Scholar] [CrossRef]
- Rocha, A.; Castro, R.; Santos, J. Endocarditis and Spondylodiscitis Associated with Tunneled Cuffed Hemodialysis Catheters: Hospitalizations with Poor Outcomes. Int. J. Artif. Organs 2015, 38, 173–177. [Google Scholar] [CrossRef] [PubMed]
- Streifel, A.C.; Strnad, L.; Sukerman, E.; Makadia, J.T.; Lewis, J.S.; Douglass, A.H.; Young, K.; Mayer, H.; Sikka, M.K. 975. Dalbavancin for the Treatment of Vertebral Osteomyelitis. Open Forum Infect. Dis. 2022, 9. [Google Scholar] [CrossRef]
- Yin, L.-Y.; Lazzarini, L.; Li, F.; Stevens, C.M.; Calhoun, J.H. Comparative evaluation of tigecycline and vancomycin, with and without rifampicin, in the treatment of methicillin-resistant Staphylococcus aureus experimental osteomyelitis in a rabbit model. J. Antimicrob. Chemother. 2005, 55, 995–1002. [Google Scholar] [CrossRef]
- Sipahi, O.R.; Kahraman, H.; Mermer, S.; Pullukcu, H.; Tasbakan, M.; Arda, B.; Yamazhan, T.; Yurtseven, T.; Aydemir, S.; Ulusoy, S. Tigecycline in the management of post-neurosurgical spondylodiscitis: A review of eight cases. Int. J. Infect. Dis. 2014, 23, 16–19. [Google Scholar] [CrossRef]
- Kandemir, O.; Oztuna, V.; Colak, M.; Akdag, A.; Camdeviren, H. Comparison of the Efficacy of Tigecycline and Teicoplanin in an Experimental Methicillin-Resistant Staphylococcus aureus Osteomyelitis Model. J. Chemother. 2008, 20, 53–57. [Google Scholar] [CrossRef] [PubMed]
- Griffin, A.T.; Harting, J.A.; Christensen, D.M. Tigecycline in the management of osteomyelitis: A case series from the bone and joint infection (BAJIO) database. Diagn. Microbiol. Infect. Dis. 2013, 77, 273–277. [Google Scholar] [CrossRef] [PubMed]
- Viale, P.; Furlanut, M.; Scudeller, L.; Pavan, F.; Negri, C.; Crapis, M.; Zamparini, E.; Zuiani, C.; Cristini, F.; Pea, F. Treatment of pyogenic (non-tuberculous) spondylodiscitis with tailored high-dose levofloxacin plus rifampicin. Int. J. Antimicrob. Agents 2009, 33, 379–382. [Google Scholar] [CrossRef] [PubMed]
- Cordero-Delgado, D.A.; Moheno-Gallardo, A.J.; Torres-González, R.; Mata-Hernández, A.; Elizalde-Martínez, E.; Pérez-Atanasio, J.M. Evidence and recommendation of empirical antimicrobial treatment in pyogenic spondylodiscitis: Systematic review. Rev. Médica Inst. Mex. Seguro Soc. 2017, 55, 6–13. [Google Scholar]
- Fesatidou, V.; Petsatodis, E.; Kitridis, D.; Givissis, P.; Samoladas, E. Minimally invasive outpatient management of iliopsoas muscle abscess in complicated spondylodiscitis. World J. Orthop. 2022, 13, 381–387. [Google Scholar] [CrossRef] [PubMed]
- Cottle, L.; Riordan, T. Infectious spondylodiscitis. J. Infect. 2008, 56, 401–412. [Google Scholar] [CrossRef]
- Kwon, J.-W.; Hyun, S.-J.; Han, S.-H.; Kim, K.-J.; Jahng, T.-A. Pyogenic Vertebral Osteomyelitis: Clinical Features, Diagnosis, and Treatment. Korean J. Spine 2017, 14, 27–34. [Google Scholar] [CrossRef]


Disclaimer/Publisher’s Note: The statements, opinions and data contained in all publications are solely those of the individual author(s) and contributor(s) and not of MDPI and/or the editor(s). MDPI and/or the editor(s) disclaim responsibility for any injury to people or property resulting from any ideas, methods, instructions or products referred to in the content. |
© 2024 by the authors. Licensee MDPI, Basel, Switzerland. This article is an open access article distributed under the terms and conditions of the Creative Commons Attribution (CC BY) license (https://creativecommons.org/licenses/by/4.0/).
Share and Cite
Alavi, S.M.A.; Petri, F.; Mahmoud, O.K.; Igwilo-Alaneme, R.; El Zein, S.; Nassr, A.N.; Gori, A.; Berbari, E.F. Culture-Negative Native Vertebral Osteomyelitis: A Narrative Review of an Underdescribed Condition. J. Clin. Med. 2024, 13, 5802. https://doi.org/10.3390/jcm13195802
Alavi SMA, Petri F, Mahmoud OK, Igwilo-Alaneme R, El Zein S, Nassr AN, Gori A, Berbari EF. Culture-Negative Native Vertebral Osteomyelitis: A Narrative Review of an Underdescribed Condition. Journal of Clinical Medicine. 2024; 13(19):5802. https://doi.org/10.3390/jcm13195802
Chicago/Turabian StyleAlavi, Seyed Mohammad Amin, Francesco Petri, Omar K. Mahmoud, Rita Igwilo-Alaneme, Said El Zein, Ahmad N. Nassr, Andrea Gori, and Elie F. Berbari. 2024. "Culture-Negative Native Vertebral Osteomyelitis: A Narrative Review of an Underdescribed Condition" Journal of Clinical Medicine 13, no. 19: 5802. https://doi.org/10.3390/jcm13195802
APA StyleAlavi, S. M. A., Petri, F., Mahmoud, O. K., Igwilo-Alaneme, R., El Zein, S., Nassr, A. N., Gori, A., & Berbari, E. F. (2024). Culture-Negative Native Vertebral Osteomyelitis: A Narrative Review of an Underdescribed Condition. Journal of Clinical Medicine, 13(19), 5802. https://doi.org/10.3390/jcm13195802

