Diagnosis and Treatment of Obstetric Anal Sphincter Injuries: New Evidence and Perspectives
Abstract
:Key Points
1. Introduction
2. Diagnosis
2.1. Diagnostic Tests
2.1.1. Endoanal Ultrasound (EAUS)
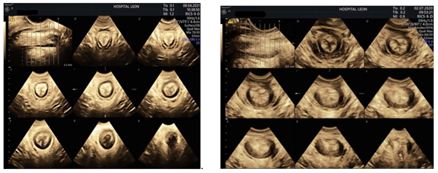
2.1.2. Transperineal Ultrasound (TPUS)
2.1.3. Magnetic Resonance (MRI)
2.1.4. Anorectal Manometry
2.1.5. Impedance Spectroscopy
2.2. Undiagnosed OASIS and Anal Incontinence Scores
3. Management
3.1. Primary Surgical Repair—Sphincteroplasty
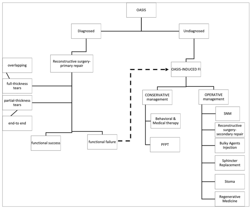
3.2. Obsteric Trauma-Induced Fecal Incontinence
3.2.1. Conservative Management
3.2.2. Operative Management
3.2.3. Future Perspectives
4. Conclusions
Author Contributions
Funding
Institutional Review Board Statement
Informed Consent Statement
Acknowledgments
Conflicts of Interest
References
- Fernando, R.J.; Sultan, A.H.; Freeman, R.M.; Williams, A.A.; Adams, E.J. The Management of Third- and Fourth-Degree Perineal Tears; Green-Top Guideline No. 29; Royal College of Obstetricians and Gynaecologists: London, UK, 2015. [Google Scholar]
- Kettle, C.; Tohill, S. Perineal care. BMJ Clin. Évid. 2008, 2008, 1401. [Google Scholar]
- Snooks, S.; Swash, M.; Setchell, M.; Henry, M. Injury to innervation of pelvic floor sphincter musculature in childbirth. Lancet 1984, 2, 546–550. [Google Scholar] [CrossRef]
- Paquette, I.M.; Varma, M.G.; Kaiser, A.M.; Steele, S.R.; Rafferty, J.F. The American Society of Colon and Rectal Surgeons’ Clinical Practice Guideline for the Treatment of Fecal Incontinence. Dis. Colon Rectum 2015, 58, 623–636. [Google Scholar] [CrossRef]
- Allen, R.; Hosker, G.L.; Smith, A.R.B.; Warrell, D.W. Pelvic floor damage and childbirth: A neurophysiological study. BJOG Int. J. Obstet. Gynaecol. 1990, 97, 770–779. [Google Scholar] [CrossRef] [PubMed]
- Sultan, A.H. Obstetric perineal injury and anal incontinence. Clin. Risk 1999, 5, 193–196. [Google Scholar]
- Nordenstam, J.; Mellgren, A.; Altman, D.; López, A.; Johansson, C.; Anzén, B.; Li, Z.-Z.; Zetterström, J. Immediate or delayed repair of obstetric anal sphincter tears-a randomised controlled trial. BJOG Int. J. Obstet. Gynaecol. 2008, 115, 857–865. [Google Scholar] [CrossRef]
- Sultan, A.H.; Kamm, M.A.; Hudson, C.N.; Bartram, C.I. Third degree obstetric anal sphincter tears: Risk factors and outcome of primary repair. BMJ 1994, 308, 887–891. [Google Scholar] [CrossRef] [PubMed] [Green Version]
- Tetzschner, T.; Sorensen, M.; Lose, G.; Christiansen, J. Anal and urinary incontinence in women with obstetric anal sphincter rupture. BJOG Int. J. Obstet. Gynaecol. 1996, 103, 1034–1040. [Google Scholar] [CrossRef] [PubMed]
- Uustal Fornell, E.K.; Berg, G.; Hallbook, O.; Matthiesen, L.S.; Sjodahal, R. Clinical consequence of anal sphincter rupture during vaginal delivery. J. Am. Coll. Surg. 1996, 183, 553–558. [Google Scholar]
- Fenner, D.E.; Genberg, B.; Brahma, P.; Marek, L.; DeLancey, J.O. Fecal and urinary incontinence after vaginal delivery with anal sphincter disruption in an obstetrics unit in the United States. Am. J. Obstet. Gynecol. 2003, 189, 1543–1549. [Google Scholar] [CrossRef]
- Lowder, J.L.; Burrows, L.J.; Krohn, M.A.; Weber, A.M. Risk factors for primary and subsequent anal sphincter lacerations: A comparison of cohorts by parity and prior mode of delivery. Am. J. Obstet. Gynecol. 2007, 196, 344.e1–344.e5. [Google Scholar] [CrossRef] [PubMed]
- Baghestan, E.; Irgens, L.M.; Børdahl, P.E.; Rasmussen, S. Trends in Risk Factors for Obstetric Anal Sphincter Injuries in Norway. Obstet. Gynecol. 2010, 116, 25–34. [Google Scholar] [CrossRef]
- Gurol-Urganci, I.; Cromwell, D.A.; Edozien, L.C.; Mahmood, T.A.; Adams, E.J.; Richmond, D.H.; Templeton, A.; Van Der Meulen, J.H. Third- and fourth-degree perineal tears among primiparous women in England between 2000 and 2012: Time trends and risk factors. BJOG Int. J. Obstet. Gynaecol. 2013, 120, 1516–1525. [Google Scholar] [CrossRef] [PubMed]
- Stock, L.; Basham, E.; Gossett, D.; Lewicky-Gaupp, C. Factors associated with wound complications in women with obstetric anal sphincter injuries (OASIS). Am. J. Obstet. Gynecol. 2013, 208, 327.e1–327.e6. [Google Scholar] [CrossRef] [PubMed]
- Jha, S.; Parker, V. Risk factors for recurrent obstetric anal sphincter injury (rOASI): A systematic review and meta-analysis. Int. Urogynecol. J. 2016, 27, 849–857. [Google Scholar] [CrossRef] [Green Version]
- Cattani, L.; Neefs, L.; Verbakel, J.Y.; Bosteels, J.; Deprest, J. Obstetric risk factors for anorectal dysfunction after delivery: A systematic review and meta-analysis. Int. Urogynecol. J. 2021, 1–12. [Google Scholar] [CrossRef]
- Milsom, I.; Altman, D.; Cartwright, R.; Lapitan, M.C.; Nelson, R.; Sillén, U.; Tikkanen, K. Epidemiology of Urinary Incontinence (UI) and other Lower Urinary Tract Symptoms (LUTS), Pelvic Organ Prolapse (POP) and Anal (AI) Incontinence. In Incontinence, 5th ed.; Abrams, P., Cardozo, L., Kouhry, S., Wein, A., Eds.; Health Publications Ltd.: Paris, France, 2013; pp. 15–107. [Google Scholar]
- Wilson, D.; Dornan, J.; Milsom, I.; Freeman, R. UR-CHOICE: Can we provide mothers-to-be with information about the risk of future pelvic floor dysfunction? Int. Urogynecol. J. 2014, 25, 1449–1452. [Google Scholar] [CrossRef]
- Keag, O.E.; Norman, J.E.; Stock, S.J. Long-term risks and benefits associated with cesarean delivery for mother, baby, and subsequent pregnancies: Systematic review and meta-analysis. PLoS Med. 2018, 15, e1002494. [Google Scholar] [CrossRef] [Green Version]
- Coats, P.M.; Chan, K.K.; Wilkins, M.; Beard, R.J. A comparison between midline and mediolateral episiotomies. BJOG Int. J. Obstet. Gynaecol. 1980, 87, 408–412. [Google Scholar] [CrossRef] [PubMed]
- Adams, E.J.; Bricker, L.; Richmond, D.H.; Neilson, J.P. Systematic review of third degree tears: Risk factors. Int. Urogynecol. J. Pelvic Floor Dysfunct. 2001, 12 (Suppl. 3), 12. [Google Scholar]
- Aasheim, V.; Nilsen, A.B.V.; Reinar, L.M.; Lukasse, M. Perineal techniques during the second stage of labour for reducing perineal trauma. Cochrane Database Syst. Rev. 2017, 6, CD006672. [Google Scholar] [CrossRef] [PubMed]
- Carroli, G.; Mignini, L. Episiotomy for vaginal birth. Cochrane Database Syst. Rev. 2009, CD000081. [Google Scholar] [CrossRef]
- Kapoor, D.S.; Thakar, R.; Sultan, A.H. Obstetric anal sphincter injuries: Review of anatomical factors and modifiable second stage interventions. Int. Urogynecol. J. 2015, 26, 1725–1734. [Google Scholar] [CrossRef] [PubMed]
- Rojas, R.A.G.; Shek, K.L.; Langer, S.M.; Dietz, H.P. The prevalence of anal sphincter injury in primiparous women. Ultrasound Obstet. Gynecol. 2013, 42, 461–466. [Google Scholar] [CrossRef]
- Rojas, R.A.G.; Kamisan Atan, I.; Shek, K.L.; Dietz, H.P. Anal sphincter trauma and anal incontinence in urogynecological patients. Ultrasound Obstet. Gynecol. 2015, 46, 363–366. [Google Scholar] [CrossRef]
- Andrews, V.; Thakar, R.; Sultan, A.H. Structured hands on training in repair of obstetric anal sphincter injuries: An audit of clinical practice. Int. Urogynecol. J. Pelvic Floor Dysfunct. 2009, 20, 193–199. [Google Scholar] [CrossRef] [PubMed]
- Thomas, G.P.; Gould, L.E.; Casunuran, F.; Kumar, D.A. A retrospective review of 1495 patients with obstetric anal sphincter injuries referred for assessment of function and endoanal ultrasonography. Int. J. Color. Dis. 2017, 32, 1321–1325. [Google Scholar] [CrossRef]
- Krissi, H.; Aviram, A.; Hiersch, L.; Ashwal, E.; Eitan, R.; Peled, Y. Structured hands-on workshop decreases the over-detection rate of obstetrical anal sphincter injuries. Int. J. Color. Dis. 2015, 31, 45–50. [Google Scholar] [CrossRef]
- Alavi, K.; Chan, S.; Wise, P.H.; Kaiser, A.M.; Sudan, R.; Bordeianou, L. Fecal Incontinence: Etiology, Diagnosis, and Management. J. Gastrointest. Surg. 2015, 19, 1910–1921. [Google Scholar] [CrossRef]
- Rojas, R.A.G.; Salvesen, K.Å.; Volløyhaug, I. Anal sphincter defects and fecal incontinence 15–24 years after first delivery: A cross-sectional study; Ultrasound Obstet. Gynecol. 2018, 51, 677–683. [Google Scholar]
- Andrews, V.; Sultan, A.H.; Thakar, R.; Jones, P.W. Occult anal sphincter injuries—Myth or reality? BJOG Int. J. Obstet. Gynaecol. 2006, 113, 195–200. [Google Scholar] [CrossRef]
- Abdool, Z.; Sultan, A.H.; Thakar, R. Ultrasound imaging of the anal sphincter complex: A review. Br. J. Radiol. 2012, 85, 865–875. [Google Scholar] [CrossRef]
- Albuquerque, A. Endoanal ultrasonography in fecal incontinence: Current and future perspectives. World J. Gastrointest. Endosc. 2015, 7, 575–581. [Google Scholar] [CrossRef]
- Taithongchai, A.; van Gruting, I.M.; Volløyhaug, I.; Arendsen, L.P.; Sultan, A.H.; Thakar, R. Comparing the diagnostic accuracy of 3 ultrasound modalities for diagnosing obstetric anal sphincter injuries. Am. J. Obstet. Gynecol. 2019, 221, 134.e1–134.e9. [Google Scholar] [CrossRef] [Green Version]
- Faltin, D.L.; Boulvain, M.; Irion, O.; Bretones, S.; Stan, C.; Weil, A. Diagnosis of anal sphincter tears by postpartum endosonography to predict fecal incontinence. Obstet. Gynecol. 2000, 95, 643–647. [Google Scholar] [PubMed]
- Fowler, G.; Adams, E.; Bolderson, J.; Hosker, G.; Lowe, D.; Richmond, D.; Alfirevic, Z. Liverpool Ultrasound Pictorial Chart: The development of a new method of documenting anal sphincter injury diagnosed by endoanal ultrasound. BJOG Int. J. Obstet. Gynaecol. 2008, 115, 767–772. [Google Scholar] [CrossRef] [PubMed]
- Magro, P.M.H.; Saenz, E.V.; Zavala, M.J.; Munro, R.D.S.; Ramírez, J.L.R. Endoanal sonography in assessment of fecal incontinence following obstetric trauma. Ultrasound Obstet. Gynecol. 2003, 22, 616–621. [Google Scholar] [CrossRef] [PubMed]
- Barbosa, M.; Christensen, P.; Møller-Bek, K.; Brogaard, L.; Glavind-Kristensen, M. Can ultrasound 10 days after obstetric anal sphincter injury predict anal incontinence at long-term follow-up? Int. Urogynecol. J. 2021, 1–10. [Google Scholar] [CrossRef]
- Valsky, D.V.; Messing, B.; Petkova, R.; Savchev, S.; Rosenak, D.; Hochner-Celnikier, D.; Yagel, S. Postpartum evaluation of the anal sphincter by transperineal three-dimensional ultrasound in primiparous women after vaginal delivery and following surgical repair of third-degree tears by the overlapping technique. Ultrasound Obstet. Gynecol. 2007, 29, 195–204. [Google Scholar] [CrossRef] [PubMed]
- Walsh, K.A.; Grivell, R.M. Use of endoanal ultrasound for reducing the risk of complications related to anal sphincter injury after vaginal birth. Cochrane Database Syst. Rev. 2015, 10, CD010826. [Google Scholar] [CrossRef]
- Huang, W.-C.; Yang, S.-H.; Yang, J.-M. Three-dimensional transperineal sonographic characteristics of the anal sphincter complex in nulliparous women. Ultrasound Obstet. Gynecol. 2007, 30, 210–220. [Google Scholar] [CrossRef]
- Valsky, D.V.; Cohen, S.M.; Lipschuetz, M.; Hochner-Celnikier, D.; Yagel, S. Three-dimensional transperineal ultrasound findings associated with anal incontinence after intrapartum sphincter tears in primiparous women. Ultrasound Obstet. Gynecol. 2011, 39, 83–90. [Google Scholar] [CrossRef]
- Fatakia, F.T.; Subramaniam, N.; Bienkiewicz, J.; Friedman, T.; Dietz, H.P. How repeatable is assessment of external anal sphincter trauma by exoanal 4D ultrasound? Ultrasound Obstet. Gynecol. 2019, 53, 836–840. [Google Scholar] [CrossRef] [PubMed]
- Dietz, H.P. Exoanal imaging of the anal sphincters. J. Ultrasound Med. 2018, 37, 263–280. [Google Scholar] [CrossRef] [Green Version]
- García-Mejido, J.A.; Palomino, L.G.; Palacín, A.F.; Sainz-Bueno, J.A. Applicability of 3/4D transperineal ultrasound for the diagnosis of anal sphincter injury during the immediate postpartum. Cir. Cir. (Engl. Ed.) 2017, 85, 80–86. [Google Scholar] [CrossRef]
- Stuart, A.; Ignell, C.; Örnö, A. Comparison of transperineal and endoanal ultrasound in detecting residual obstetric anal sphincter injury. Acta Obstet. Gynecol. Scand. 2019, 98, 1624–1631. [Google Scholar] [CrossRef]
- Tan, E.K.; Vaizey, C.; Cornish, J.; Darzi, A.; Tekkis, P.P. Surgical strat- egies for faecal incontinence–a decision analysis between dy- namic graciloplasty, artificial bowel sphincter and end stoma. Colorectal Dis. 2008, 10, 577–586. [Google Scholar] [CrossRef]
- West, R.L.; Dwarkasing, S.; Briel, J.W.; Hansen, B.E.; Hussain, S.M.; Schouten, W.R.; Kuipers, E.J. Can 3D endoanal ultrasonography detect external anal sphincter atrophy? A comparison with endoanal. MRI Int. J. Colorectal Dis. 2005, 20, 328–333. [Google Scholar] [CrossRef] [PubMed]
- Dobben, A.C.; Terra, M.P.; Slors, J.F.M.; Deutekom, M.; Gerhards, M.F.; Beets-Tan, R.G.; Bossuyt, P.M.; Stoker, J. Comparison of endoanal MRI and endoanal ultra-sonography in the depiction of external anal sphincter defects in fecal incontinent patients. Radiology 2007, 242, 463–471. [Google Scholar] [CrossRef]
- Kirss, J.; Huhtinen, H.; Niskanen, E.; Ruohonen, J.; Kallio-Packalen, M.; Victorzon, S.; Victorzon, M.; Pinta, T. Comparison of 3D endoanal ultrasound and external phased array magnetic resonance imaging in the diagnosis of obstetric anal sphincter injuries. Eur. Radiol. 2019, 29, 5717–5722. [Google Scholar] [CrossRef] [Green Version]
- Salvador, J.C.; Coutinho, M.P.; Venâncio, J.M.; Viamonte, B. Dynamic magnetic resonance imaging of the female pelvic floor—A pictorial review. Insights Imaging 2019, 10, 1–16. [Google Scholar] [CrossRef]
- Pannu, H.K.; Javitt, M.C.; Glanc, P.; Bhosale, P.R.; Harisinghani, M.G.; Khati, N.J.; Mitchell, D.G.; Nyberg, D.A.; Pandharipande, P.V.; Shipp, T.D.; et al. ACR Appropriateness Criteria Pelvic Floor Dysfunction. J. Am. Coll. Radiol. 2015, 12, 134–142. [Google Scholar] [CrossRef] [PubMed]
- Hetzer, F.H.; Andreisek, G.; Tsagari, C.; Sahrbacher, U.; Weishaupt, M. MR Defecography in patients with fecal incontinence: Imaging findings and their effect on surgical management 1. Radiology 2006, 240, 449–457. [Google Scholar] [CrossRef] [PubMed]
- Van Koughnett, J.A.M.; da Silva, G. Anorectal physiology and testing. Gastroenterol. Clin. N. Am. 2013, 42, 713–728. [Google Scholar] [CrossRef] [PubMed]
- Carrington, E.V.; Heinrich, H.; Knowles, C.H.; Fox, M.; Rao, S.; Altomare, D.F.; Bharucha, A.E.; Burgell, R.; Chey, W.D.; Chiarioni, G.; et al. The international anorectal physiology working group (IAPWG) recommendations: Standardized testing protocol and the London classification for disorders of anorectal function. Neurogastroenterol. Motil. 2020, 32, e13679. [Google Scholar] [CrossRef] [Green Version]
- Borycka-Kiciak, K.; Młyńczak, M.; Kiciak, A.; Pietrzak, P.; Dziki, A. Non-invasive obstetric anal sphincter injury diagnostics using impedance spectroscopy. Sci. Rep. 2019, 9, 7097. [Google Scholar] [CrossRef] [PubMed] [Green Version]
- Młyńczak, M.; Rosoł, M.; Spinelli, A.; Dziki, A.; Wlazlak, E.; Surkont, G.; Krzycka, M.; Pajak, P.; Dziki, Ł.; Mik, M.; et al. Obstetric Anal Sphincter Injury Detection Using Impedance Spectroscopy with the ONIRY Probe. Appl. Sci. 2021, 11, 63761. [Google Scholar] [CrossRef]
- Jorge, J.M.; Wexner, S.D. Etiology and management of fecal in- continence. Dis. Colon Rectum 1993, 36, 77–97. [Google Scholar] [CrossRef]
- Vaizey, C.J.; Carapeti, E.; Cahill, J.A.; Kamm, M.A. Prospective comparison of fecal incontinence grading systems. Gut 1999, 44, 77–80. [Google Scholar] [CrossRef] [Green Version]
- Pescatori, M.; Anastasio, G.; Bottini, C.; Mentasti, A. New grading and scoring for anal incontinence. Dis. Colon Rectum 1992, 35, 482–487. [Google Scholar] [CrossRef] [PubMed]
- Harvey, M.-A.; Pierce, M.; Walter, J.-E.; Chou, Q.; Diamond, P.; Epp, A.; Geoffrion, R.; Larochelle, A.; Maslow, K.; Neustaedter, G.; et al. Obstetrical Anal Sphincter Injuries (OASIS): Prevention, Recognition, and Repair. J. Obstet. Gynaecol. Can. 2015, 37, 1131–1148. [Google Scholar] [CrossRef] [Green Version]
- DeLancey, J.O.; Toglia, M.R.; Perucchini, D. Internal and External Anal Sphincter Anatomy as it Relates to Midline Obstetric Lacerations. Obstet. Gynecol. 1997, 90, 924–927. [Google Scholar] [CrossRef]
- Sultan, A.H.; Monga, A.K.; Kumar, D.; Stanton, S.L. Primary repair of obstetric anal sphincter rupture using the overlap technique. BJOG Int. J. Obstet. Gynaecol. 1999, 106, 318–323. [Google Scholar] [CrossRef] [PubMed]
- Fernando, R.J.; Sultan, A.H.; Kettle, C.; Thakar, R. Methods of repair for obstetric anal sphincter injury. Cochrane Database Syst. Rev. 2013, CD002866. [Google Scholar] [CrossRef] [PubMed] [Green Version]
- Farrell, S.A.; Flowerdew, G.; Gilmour, D.; Turnbull, G.K.; Schmidt, M.H.; Baskett, T.F.; Fanning, C.A. Overlapping compared with end-to-end repair of complete third-degree or fourth-degree obstetric tears: Three-year follow-up of a randomized controlled trial. Obstet. Gynecol. 2012, 120, 803. [Google Scholar] [CrossRef]
- Simillis, C.; Lal, N.; Pellino, G.; Baird, D.; Nikolaou, S.; Kontovounisios, C.; Smith, J.J.; Tekkis, P.P. A systematic review and network meta-analysis comparing treatments for faecal incontinence. Int. J. Surg. 2019, 66, 37–47. [Google Scholar] [CrossRef]
- Wallace, S.L.; Miller, L.D.; Mishra, K. Pelvic floor physical therapy in the treatment of pelvic floor dysfunction in women. Curr. Opin. Obstet. Gynecol. 2019, 31, 485–493. [Google Scholar] [CrossRef]
- ohannessen, H.H.; Wibe, A.; Stordahl, A.; Sandvik, L.; Mørkved, S. Do pelvic floor muscle exercises reduce postpartum anal incontinence? A randomised controlled trial. BJOG Int. J. Obstet. Gynaecol. 2016, 124, 686–694. [Google Scholar] [CrossRef]
- Oakley, S.H.; Ghodsi, V.C.; Crisp, C.C.; Estanol, M.V.; Westermann, L.B.; Novicki, K.M.; Kleeman, S.D.; Pauls, R.N. Impact of Pelvic Floor Physical Therapy on Quality of Life and Function After Obstetric Anal Sphincter Injury: A Randomized Controlled Trial. Female Pelvic Med. Reconstr. Surg. 2016, 22, 205–213. [Google Scholar] [CrossRef]
- Jiang, H.-H.; Song, Q.-X.; Gill, B.C.; Balog, B.M.; Juarez, R.; Cruz, Y.; Damaser, M.S. Electrical stimulation of the pudendal nerve promotes neuroregeneration and functional recovery from stress urinary incontinence in a rat model. Am. J. Physiol. Physiol. 2018, 315, F1555–F1564. [Google Scholar] [CrossRef] [PubMed]
- Schwandner, T.; Hemmelmann, C.; Heimerl, T.; Kierer, W.; Kolbert, G.; Vonthein, R.; Weinel, R.; Hirschburger, M.; Ziegler, A.; Padberg, W. Triple-Target Treatment Versus Low-Frequency Electrostimulation for Anal Incontinence. Dtsch. Aerzteblatt Online 2011, 108, 653. [Google Scholar] [CrossRef]
- Thin, N.N.; Horrocks, E.J.; Hotouras, A.; Palit, S.; Thaha, M.A.; Chan, C.L.H.; Matzel, K.E.; Knowles, C.H. Systematic review of the clinical effectiveness of neuromodulation in the treatment of faecal incontinence. BJS 2013, 100, 1430–1447. [Google Scholar] [CrossRef] [PubMed]
- Thaha, M.A.; Abukar, A.A.; Thin, N.N.; Ramsanahie, A.; Knowles, C.H. Sacral nerve stimulation for faecal incontinence and constipation in adults. Cochrane Database Syst. Rev. 2015, CD004464. [Google Scholar] [CrossRef]
- Hull, T.; Giese, C.; Wexner, S.D.; Mellgren, A.; Devroede, G.; Madoff, R.D.; Stromberg, K.; Coller, J.A. Long-term Durability of Sacral Nerve Stimulation Therapy for Chronic Fecal Incontinence. Dis. Colon Rectum 2013, 56, 234–245. [Google Scholar] [CrossRef] [PubMed]
- Maeda, Y.; Laurberg, S.; Norton, C. Perianal injectable bulking agents as treatment for faecal incontinence in adults. Cochrane Database Syst. Rev. 2013, CD007959. [Google Scholar] [CrossRef] [PubMed] [Green Version]
- Fattorini, E.; Brusa, T.; Gingert, C.; Hieber, S.E.; Leung, V.; Osmani, B.; Dominietto, M.D.; Büchler, P.; Hetzer, F.; Müller, B. Artificial Muscle Devices: Innovations and Prospects for FI Treatment. Ann. Biomed. Eng. 2016, 44, 1355–1369. [Google Scholar] [CrossRef] [Green Version]
- Kaiser, A.M.; Orangio, G.R.; Zutshi, M.; Alva, S.; Hull, T.L.; Marcello, P.W.; Margolin, D.A.; Rafferty, J.F.; Buie, W.D.; Wexner, S.D. Current status: New technologies for the treatment of patients with fecal incontinence. Surg. Endosc. 2014, 28, 2277–2301. [Google Scholar] [CrossRef]
- Ruiz, N.S.; Kaiser, A.M. Fecal incontinence—Challenges and solutions. World J. Gastroenterol. 2017, 23, 11–24. [Google Scholar] [CrossRef]
- Parmar, N.; Kumar, L.; Emmanuel, A.; Day, R.M. Prospective regenerative medicine therapies for obstetric trauma-induced fecal incontinence. Regen. Med. 2014, 9, 831–840. [Google Scholar] [CrossRef] [Green Version]
- De Ligny, W.R.; Kerkhof, M.H.; Ruiz-Zapata, A.M. Regenerative medicine as a therapeutic option for fecal incontinence: A systematic review of preclinical and clinical studies. Am. J. Obstet. Gynecol. 2019, 220, 142–154.e2. [Google Scholar] [CrossRef]





| Diagnostic Test | Target | Sensitivity | Accuracy | Reproducibility | Non-Op. Dependence | Intraoperative Use |
|---|---|---|---|---|---|---|
| TRADITIONAL | ||||||
| EAUS | Morphology | ++ | ++ | - | - | + |
| Anorectal Manometry | Function | + | + | + | + | - |
| MRI | Morphology | ++ | ++ | ++ | ++ | - |
| EXPERIMENTAL | ||||||
| TPUS | Morphology | + | + | - | - | + |
| Impedance Spectroscopy | Morphology Function | + | + | ++ | ++ | - |
| Cleveland Clinic Florida (Jorge–Wexner)—Faecal Incontinence Score (CCF-FIS) | |||||
|---|---|---|---|---|---|
| Type of Incontinence | Frequency 1 | ||||
| Never | Rarely | Sometimes | Usually | Always | |
| Solid | 0 | 1 | 2 | 3 | 4 |
| Liquid | 0 | 1 | 2 | 3 | 4 |
| Gas | 0 | 1 | 2 | 3 | 4 |
| Wears pad | 0 | 1 | 2 | 3 | 4 |
| Lifestyle alteration | 0 | 1 | 2 | 3 | 4 |
| Minimum score 0 (perfect continence), maximum score 20 (complete incontinence) | |||||
| St. Mark’s (Vaizey) Incontinence Score | |||||
| Type of incontinence | Frequency 1 | ||||
| Never | Rarely | Sometimes | Usually | Always | |
| Solid | 0 | 1 | 2 | 3 | 4 |
| Liquid | 0 | 1 | 2 | 3 | 4 |
| Gas | 0 | 1 | 2 | 3 | 4 |
| Lifestyle alteration | 0 | 1 | 2 | 3 | 4 |
| NO | YES | ||||
| Need to wear a pad or plug | 0 | 2 | |||
| Taking constipating medicines | 0 | 2 | |||
| Lack of ability to defer defecation for 15 min | 0 | 4 | |||
| Minimum score 0 (perfect continence), maximum score 24 (complete incontinence) | |||||
| Pescatori Incontinence Score | |||||
| Degree | Frequency | ||||
| (A) Incontinence for flatus/mucous | Less than once a week | 1 | |||
| At least once a week | 2 | ||||
| Every day | 3 | ||||
| (B) Incontinence for liquid stool | Less than once a week | 1 | |||
| At least once a week | 2 | ||||
| Every day | 3 | ||||
| (C) Incontinence for solid stool | Less than once a week | 1 | |||
| At least once a week | 2 | ||||
| Every day | 3 | ||||
| AI score = AI degree (A = 1, B = 2, or C = 3) + AI frequency; Minimum score is 0, maximum score is 6 (C3). | |||||
Publisher’s Note: MDPI stays neutral with regard to jurisdictional claims in published maps and institutional affiliations. |
© 2021 by the authors. Licensee MDPI, Basel, Switzerland. This article is an open access article distributed under the terms and conditions of the Creative Commons Attribution (CC BY) license (https://creativecommons.org/licenses/by/4.0/).
Share and Cite
Spinelli, A.; Laurenti, V.; Carrano, F.M.; Gonzalez-Díaz, E.; Borycka-Kiciak, K. Diagnosis and Treatment of Obstetric Anal Sphincter Injuries: New Evidence and Perspectives. J. Clin. Med. 2021, 10, 3261. https://doi.org/10.3390/jcm10153261
Spinelli A, Laurenti V, Carrano FM, Gonzalez-Díaz E, Borycka-Kiciak K. Diagnosis and Treatment of Obstetric Anal Sphincter Injuries: New Evidence and Perspectives. Journal of Clinical Medicine. 2021; 10(15):3261. https://doi.org/10.3390/jcm10153261
Chicago/Turabian StyleSpinelli, Antonino, Virginia Laurenti, Francesco Maria Carrano, Enrique Gonzalez-Díaz, and Katarzyna Borycka-Kiciak. 2021. "Diagnosis and Treatment of Obstetric Anal Sphincter Injuries: New Evidence and Perspectives" Journal of Clinical Medicine 10, no. 15: 3261. https://doi.org/10.3390/jcm10153261
APA StyleSpinelli, A., Laurenti, V., Carrano, F. M., Gonzalez-Díaz, E., & Borycka-Kiciak, K. (2021). Diagnosis and Treatment of Obstetric Anal Sphincter Injuries: New Evidence and Perspectives. Journal of Clinical Medicine, 10(15), 3261. https://doi.org/10.3390/jcm10153261

