Trastuzumab Modulates the Protein Cargo of Extracellular Vesicles Released by ERBB2+ Breast Cancer Cells
Abstract
1. Introduction
2. Materials and Methods
2.1. Cell Lines and Cell Culture Reagents
2.2. EV Purification
2.3. Immunoblot and Biochemical Assays
2.4. Mitochondrial Morphological Analysis by MitoTracker Red Labeling
2.5. TEM Imaging of Cells and EV Immunolabeling
2.6. Sample Preparation and Mass Spectrometer Setup
3. Results
3.1. SKBR-3 Cells Release Three Morphological Classes of EVs
3.2. Tz Treated ERBB2+ BCa Cells Release EVs Expressing the 50 kDa Isoform of the CD63 Tetraspanin
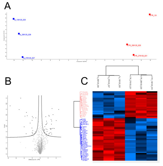
3.3. Tz Modulates the Expression of Proteins Associated with EVs of SKBR-3 Cells
3.4. Tz Triggers Mitochondrial Alterations in SKBR-3 Cells
4. Discussion
5. Conclusions
Supplementary Materials
Author Contributions
Funding
Institutional Review Board Statement
Informed Consent Statement
Data Availability Statement
Acknowledgments
Conflicts of Interest
References
- Holbro, T.; Civenni, G.; Hynes, N.E. The ErbB Receptors and Their Role in Cancer Progression. Exp. Cell Res. 2003, 284, 99–110. [Google Scholar] [CrossRef]
- Slamon, D.J.; Clark, G.M.; Wong, S.G.; Levin, W.J.; Ullrich, A.; McGuire, W.L. Human Breast Cancer: Correlation of Relapse and Survival with Amplification of the HER-2/Neu Oncogene. Science 1987, 235, 177–182. [Google Scholar] [CrossRef] [PubMed]
- Baselga, J.; Perez, E.A.; Pienkowski, T.; Bell, R. Adjuvant Trastuzumab: A Milestone in the Treatment of HER-2-Positive Early Breast Cancer. Oncologist 2006, 11 (Suppl. 1), 4–12. [Google Scholar] [CrossRef]
- van Niel, G.; D’Angelo, G.; Raposo, G. Shedding Light on the Cell Biology of Extracellular Vesicles. Nat. Rev. Mol. Cell Biol. 2018, 19, 213–228. [Google Scholar] [CrossRef] [PubMed]
- Hoshino, A.; Costa-Silva, B.; Shen, T.-L.; Rodrigues, G.; Hashimoto, A.; Tesic Mark, M.; Molina, H.; Kohsaka, S.; Di Giannatale, A.; Ceder, S.; et al. Tumour Exosome Integrins Determine Organotropic Metastasis. Nature 2015, 527, 329–335. [Google Scholar] [CrossRef]
- Wortzel, I.; Dror, S.; Kenific, C.M.; Lyden, D. Exosome-Mediated Metastasis: Communication from a Distance. Dev. Cell 2019, 49, 347–360. [Google Scholar] [CrossRef]
- Sinha, D.; Roy, S.; Saha, P.; Chatterjee, N.; Bishayee, A. Trends in Research on Exosomes in Cancer Progression and Anticancer Therapy. Cancers 2021, 13, 326. [Google Scholar] [CrossRef]
- Ciravolo, V.; Huber, V.; Ghedini, G.C.; Venturelli, E.; Bianchi, F.; Campiglio, M.; Morelli, D.; Villa, A.; Della Mina, P.; Menard, S.; et al. Potential Role of HER2-Overexpressing Exosomes in Countering Trastuzumab-Based Therapy. J. Cell Physiol. 2012, 227, 658–667. [Google Scholar] [CrossRef] [PubMed]
- Aung, T.; Chapuy, B.; Vogel, D.; Wenzel, D.; Oppermann, M.; Lahmann, M.; Weinhage, T.; Menck, K.; Hupfeld, T.; Koch, R.; et al. Exosomal Evasion of Humoral Immunotherapy in Aggressive B-Cell Lymphoma Modulated by ATP-Binding Cassette Transporter A3. Proc. Natl. Acad. Sci. USA 2011, 108, 15336–15341. [Google Scholar] [CrossRef] [PubMed]
- Théry, C.; Amigorena, S.; Raposo, G.; Clayton, A. Isolation and Characterization of Exosomes from Cell Culture Supernatants and Biological Fluids. Curr. Protoc. Cell Biol. 2006, 30, 3–22. [Google Scholar] [CrossRef]
- Batth, T.S.; Tollenaere, M.A.X.; Rüther, P.; Gonzalez-Franquesa, A.; Prabhakar, B.S.; Bekker-Jensen, S.; Deshmukh, A.S.; Olsen, J.V. Protein Aggregation Capture on Microparticles Enables Multipurpose Proteomics Sample Preparation. Mol. Cell Proteom. 2019, 18, 1027–1035. [Google Scholar] [CrossRef] [PubMed]
- Kulak, N.A.; Pichler, G.; Paron, I.; Nagaraj, N.; Mann, M. Minimal, Encapsulated Proteomic-Sample Processing Applied to Copy-Number Estimation in Eukaryotic Cells. Nat. Methods 2014, 11, 319–324. [Google Scholar] [CrossRef]
- Cox, J.; Mann, M. MaxQuant Enables High Peptide Identification Rates, Individualized p.p.b.-Range Mass Accuracies and Proteome-Wide Protein Quantification. Nat. Biotechnol. 2008, 26, 1367–1372. [Google Scholar] [CrossRef] [PubMed]
- Tyanova, S.; Temu, T.; Sinitcyn, P.; Carlson, A.; Hein, M.Y.; Geiger, T.; Mann, M.; Cox, J. The Perseus Computational Platform for Comprehensive Analysis of (Prote)Omics Data. Nat. Methods 2016, 13, 731–740. [Google Scholar] [CrossRef]
- Perez-Riverol, Y.; Csordas, A.; Bai, J.; Bernal-Llinares, M.; Hewapathirana, S.; Kundu, D.J.; Inuganti, A.; Griss, J.; Mayer, G.; Eisenacher, M.; et al. The PRIDE Database and Related Tools and Resources in 2019: Improving Support for Quantification Data. Nucleic Acids Res. 2019, 47, D442–D450. [Google Scholar] [CrossRef]
- Zhou, J.; Theesfeld, C.L.; Yao, K.; Chen, K.M.; Wong, A.K.; Troyanskaya, O.G. Deep Learning Sequence-Based Ab Initio Prediction of Variant Effects on Expression and Disease Risk. Nat. Genet. 2018, 50, 1171–1179. [Google Scholar] [CrossRef]
- Krishnan, A.; Zhang, R.; Yao, V.; Theesfeld, C.L.; Wong, A.K.; Tadych, A.; Volfovsky, N.; Packer, A.; Lash, A.; Troyanskaya, O.G. Genome-Wide Prediction and Functional Characterization of the Genetic Basis of Autism Spectrum Disorder. Nat. Neurosci. 2016, 19, 1454–1462. [Google Scholar] [CrossRef]
- Zhou, J.; Troyanskaya, O.G. Predicting Effects of Noncoding Variants with Deep Learning-Based Sequence Model. Nat. Methods 2015, 12, 931–934. [Google Scholar] [CrossRef] [PubMed]
- Greene, C.S.; Krishnan, A.; Wong, A.K.; Ricciotti, E.; Zelaya, R.A.; Himmelstein, D.S.; Zhang, R.; Hartmann, B.M.; Zaslavsky, E.; Sealfon, S.C.; et al. Understanding Multicellular Function and Disease with Human Tissue-Specific Networks. Nat. Genet. 2015, 47, 569–576. [Google Scholar] [CrossRef]
- Tugues, S.; Honjo, S.; König, C.; Padhan, N.; Kroon, J.; Gualandi, L.; Li, X.; Barkefors, I.; Thijssen, V.L.; Griffioen, A.W.; et al. Tetraspanin CD63 Promotes Vascular Endothelial Growth Factor Receptor 2-Β1 Integrin Complex Formation, Thereby Regulating Activation and Downstream Signaling in Endothelial Cells in Vitro and in Vivo. J. Biol. Chem. 2013, 288, 19060–19071. [Google Scholar] [CrossRef] [PubMed]
- Lee, S.Y.; Kim, J.M.; Cho, S.Y.; Kim, H.S.; Shin, H.S.; Jeon, J.Y.; Kausar, R.; Jeong, S.Y.; Lee, Y.S.; Lee, M.A. TIMP-1 Modulates Chemotaxis of Human Neural Stem Cells through CD63 and Integrin Signalling. Biochem. J. 2014, 459, 565–576. [Google Scholar] [CrossRef]
- Laird-Fick, H.S.; Tokala, H.; Kandola, S.; Kehdi, M.; Pelosi, A.; Wang, L.; Grondahl, B. Early Morphological Changes in Cardiac Mitochondria after Subcutaneous Administration of Trastuzumab in Rabbits: Possible Prevention with Oral Selenium Supplementation. Cardiovasc. Pathol. 2020, 44, 107159. [Google Scholar] [CrossRef] [PubMed]
- Gorini, S.; De Angelis, A.; Berrino, L.; Malara, N.; Rosano, G.; Ferraro, E. Chemotherapeutic Drugs and Mitochondrial Dysfunction: Focus on Doxorubicin, Trastuzumab, and Sunitinib. Oxid. Med. Cell Longev. 2018, 2018, 7582730. [Google Scholar] [CrossRef] [PubMed]
- Pecoraro, M.; Pinto, A.; Popolo, A. Trastuzumab-Induced Cardiotoxicity and Role of Mitochondrial Connexin43 in the Adaptive Response. Toxicol. In Vitro 2020, 67, 104926. [Google Scholar] [CrossRef] [PubMed]
- Liu, L.-M.; Xiong, D.-D.; Lin, P.; Yang, H.; Dang, Y.-W.; Chen, G. DNA Topoisomerase 1 and 2A Function as Oncogenes in Liver Cancer and May Be Direct Targets of Nitidine Chloride. Int. J. Oncol. 2018, 53, 1897–1912. [Google Scholar] [CrossRef]
- Kümler, I.; Balslev, E.; Poulsen, T.S.; Nielsen, S.L.; Nygård, S.B.; Rømer, M.U.; Christensen, I.J.; Høgdall, E.; Moreira, J.; Nielsen, D.L.; et al. Topoisomerase-1 Gene Copy Aberrations Are Frequent in Patients with Breast Cancer. Int. J. Cancer 2015, 137, 2000–2006. [Google Scholar] [CrossRef] [PubMed]
- Warmoes, M.; Lam, S.W.; van der Groep, P.; Jaspers, J.E.; Smolders, Y.H.C.M.; de Boer, L.; Pham, T.V.; Piersma, S.R.; Rottenberg, S.; Boven, E.; et al. Secretome Proteomics Reveals Candidate Non-Invasive Biomarkers of BRCA1 Deficiency in Breast Cancer. Oncotarget 2016, 7, 63537–63548. [Google Scholar] [CrossRef]
- Trastuzumab Deruxtecan Targets HER2+ Cancers. Cancer Discov. 2018, 8, OF5. [CrossRef][Green Version]






Publisher’s Note: MDPI stays neutral with regard to jurisdictional claims in published maps and institutional affiliations. |
© 2021 by the authors. Licensee MDPI, Basel, Switzerland. This article is an open access article distributed under the terms and conditions of the Creative Commons Attribution (CC BY) license (http://creativecommons.org/licenses/by/4.0/).
Share and Cite
Marconi, S.; Santamaria, S.; Bartolucci, M.; Stigliani, S.; Aiello, C.; Gagliani, M.C.; Bellese, G.; Petretto, A.; Cortese, K.; Castagnola, P. Trastuzumab Modulates the Protein Cargo of Extracellular Vesicles Released by ERBB2+ Breast Cancer Cells. Membranes 2021, 11, 199. https://doi.org/10.3390/membranes11030199
Marconi S, Santamaria S, Bartolucci M, Stigliani S, Aiello C, Gagliani MC, Bellese G, Petretto A, Cortese K, Castagnola P. Trastuzumab Modulates the Protein Cargo of Extracellular Vesicles Released by ERBB2+ Breast Cancer Cells. Membranes. 2021; 11(3):199. https://doi.org/10.3390/membranes11030199
Chicago/Turabian StyleMarconi, Silvia, Sara Santamaria, Martina Bartolucci, Sara Stigliani, Cinzia Aiello, Maria Cristina Gagliani, Grazia Bellese, Andrea Petretto, Katia Cortese, and Patrizio Castagnola. 2021. "Trastuzumab Modulates the Protein Cargo of Extracellular Vesicles Released by ERBB2+ Breast Cancer Cells" Membranes 11, no. 3: 199. https://doi.org/10.3390/membranes11030199
APA StyleMarconi, S., Santamaria, S., Bartolucci, M., Stigliani, S., Aiello, C., Gagliani, M. C., Bellese, G., Petretto, A., Cortese, K., & Castagnola, P. (2021). Trastuzumab Modulates the Protein Cargo of Extracellular Vesicles Released by ERBB2+ Breast Cancer Cells. Membranes, 11(3), 199. https://doi.org/10.3390/membranes11030199

