Mitochondrial ROS Induce Partial Dedifferentiation of Human Mesothelioma via Upregulation of NANOG
Abstract
1. Introduction
2. Materials and Methods
2.1. Human Mesothelium and Mesothelioma Samples
2.2. Cell Culture
2.3. Immunocyto(histo) Chemistry
2.4. Quantitative PCR
2.5. Mitochondrial Membrane Potential Measurements
2.6. Reactive Oxygen Species Measurements
2.7. Statistical Analyses
3. Results
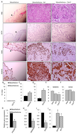
3.1. OCT4/POU5F1, NANOG, and SOX2 in Mesothelioma
3.2. PI3K, AKT, and BCL2 in Mesothelioma
3.3. Correlation among Expression of Pluripotency Genes and PI3K, AKT, and BCL2 Genes
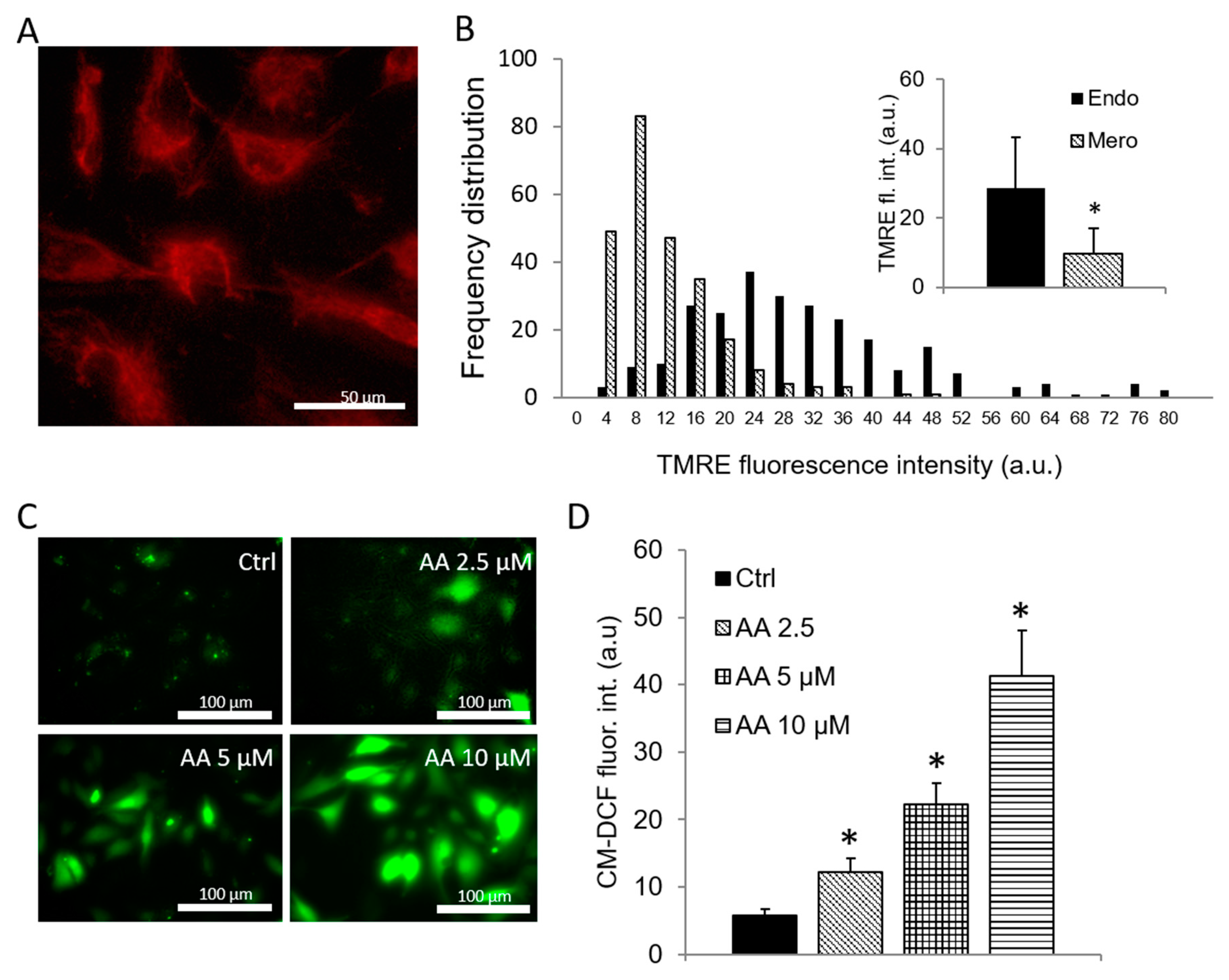
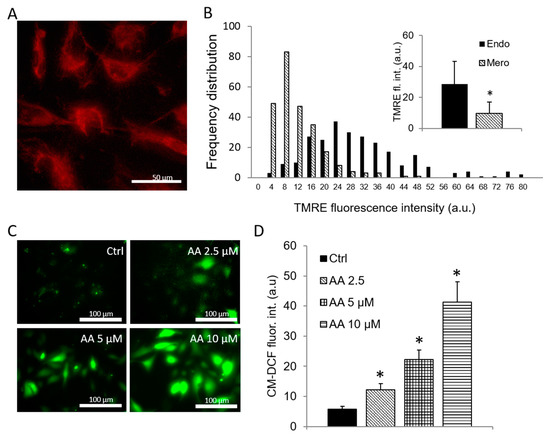
3.4. ΔΨm and ROS Generation in Mitochondria of Mero-14 Cells
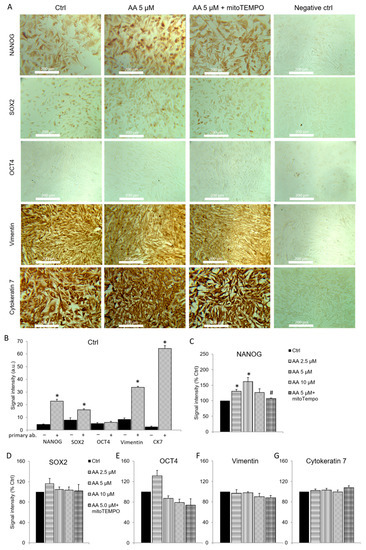
3.5. Mitochondria-Derived ROS Induce NANOG Expression
4. Discussion
5. Conclusions
Author Contributions
Funding
Conflicts of Interest
Abbreviations
References
- Takahashi, K.; Yamanaka, S. Induction of pluripotent stem cells from mouse embryonic and adult fibroblast cultures by defined factors. Cell 2006, 126, 663–676. [Google Scholar] [CrossRef]
- Canfield, S.G.; Sepac, A.; Sedlic, F.; Muravyeva, M.Y.; Bai, X.; Bosnjak, Z.J. Marked hyperglycemia attenuates anesthetic preconditioning in human-induced pluripotent stem cell-derived cardiomyocytes. Anesthesiology 2012, 117, 735–744. [Google Scholar] [CrossRef]
- Magee, J.A.; Piskounova, E.; Morrison, S.J. Cancer stem cells: Impact, heterogeneity, and uncertainty. Cancer Cell 2012, 21, 283–296. [Google Scholar] [CrossRef] [PubMed]
- Li, N.; Deng, W.; Ma, J.; Wei, B.; Guo, K.; Shen, W.; Zhang, Y.; Luo, S. Prognostic evaluation of Nanog, Oct4, Sox2, PCNA, Ki67 and E-cadherin expression in gastric cancer. Med. Oncol. 2015, 32, 433. [Google Scholar] [CrossRef] [PubMed]
- Zhao, L.; Liu, J.; Chen, S.; Fang, C.; Zhang, X.; Luo, Z. Prognostic significance of NANOG expression in solid tumors: A meta-analysis. Oncotargets Ther. 2018, 11, 5515–5526. [Google Scholar] [CrossRef] [PubMed]
- Nagata, T.; Shimada, Y.; Sekine, S.; Moriyama, M.; Hashimoto, I.; Matsui, K.; Okumura, T.; Hori, T.; Imura, J.; Tsukada, K. KLF4 and NANOG are prognostic biomarkers for triple-negative breast cancer. Breast Cancer 2017, 24, 326–335. [Google Scholar] [CrossRef]
- Matsuoka, J.; Yashiro, M.; Sakurai, K.; Kubo, N.; Tanaka, H.; Muguruma, K.; Sawada, T.; Ohira, M.; Hirakawa, K. Role of the stemness factors sox2, oct3/4, and nanog in gastric carcinoma. J. Surg. Res. 2012, 174, 130–135. [Google Scholar] [CrossRef]
- Tsai, L.L.; Yu, C.C.; Chang, Y.C.; Yu, C.H.; Chou, M.Y. Markedly increased Oct4 and Nanog expression correlates with cisplatin resistance in oral squamous cell carcinoma. J. Oral Pathol. Med. Publ. Int. Assoc. Oral Pathol. Am. Acad. Oral Pathol. 2011, 40, 621–628. [Google Scholar] [CrossRef]
- Blum, W.; Pecze, L.; Felley-Bosco, E.; Wu, L.; de Perrot, M.; Schwaller, B. Stem Cell Factor-Based Identification and Functional Properties of In Vitro-Selected Subpopulations of Malignant Mesothelioma Cells. Stem Cell Rep. 2017, 8, 1005–1017. [Google Scholar] [CrossRef]
- Jeter, C.R.; Yang, T.; Wang, J.; Chao, H.P.; Tang, D.G. Concise Review: NANOG in Cancer Stem Cells and Tumor Development: An Update and Outstanding Questions. Stem Cells Dayt. OH 2015, 33, 2381–2390. [Google Scholar] [CrossRef]
- Fouad, Y.A.; Aanei, C. Revisiting the hallmarks of cancer. Am. J. Cancer Res. 2017, 7, 1016–1036. [Google Scholar]
- Nugud, A.; Sandeep, D.; El-Serafi, A.T. Two faces of the coin: Minireview for dissecting the role of reactive oxygen species in stem cell potency and lineage commitment. J. Adv. Res. 2018, 14, 73–79. [Google Scholar] [CrossRef]
- Luo, J.; Manning, B.D.; Cantley, L.C. Targeting the PI3K-Akt pathway in human cancer: Rationale and promise. Cancer Cell 2003, 4, 257–262. [Google Scholar] [CrossRef]
- Pan, J.J.; Chang, Q.S.; Wang, X.; Son, Y.O.; Liu, J.; Zhang, Z.; Bi, Y.Y.; Shi, X. Activation of Akt/GSK3beta and Akt/Bcl-2 signaling pathways in nickel-transformed BEAS-2B cells. Int. J. Oncol. 2011, 39, 1285–1294. [Google Scholar]
- Almozyan, S.; Colak, D.; Mansour, F.; Alaiya, A.; Al-Harazi, O.; Qattan, A.; Al-Mohanna, F.; Al-Alwan, M.; Ghebeh, H. PD-L1 promotes OCT4 and Nanog expression in breast cancer stem cells by sustaining PI3K/AKT pathway activation. Int. J. Cancer 2017, 141, 1402–1412. [Google Scholar] [CrossRef]
- Kim, J.S.; Kim, B.S.; Kim, J.; Park, C.S.; Chung, I.Y. The phosphoinositide-3-kinase/Akt pathway mediates the transient increase in Nanog expression during differentiation of F9 cells. Arch. Pharmacal Res. 2010, 33, 1117–1125. [Google Scholar] [CrossRef]
- Jeong, C.H.; Cho, Y.Y.; Kim, M.O.; Kim, S.H.; Cho, E.J.; Lee, S.Y.; Jeon, Y.J.; Lee, K.Y.; Yao, K.; Keum, Y.S.; et al. Phosphorylation of Sox2 cooperates in reprogramming to pluripotent stem cells. Stem Cells Dayt. OH 2010, 28, 2141–2150. [Google Scholar] [CrossRef]
- Yu, K.R.; Yang, S.R.; Jung, J.W.; Kim, H.; Ko, K.; Han, D.W.; Park, S.B.; Choi, S.W.; Kang, S.K.; Scholer, H.; et al. CD49f enhances multipotency and maintains stemness through the direct regulation of OCT4 and SOX2. Stem Cells Dayt. OH 2012, 30, 876–887. [Google Scholar] [CrossRef] [PubMed]
- Masic, S.; Brcic, L.; Kruslin, B.; Sepac, A.; Pigac, B.; Stancic-Rokotov, D.; Jakopovic, M.; Seiwerth, S. Expression of plakophilin 3 in diffuse malignant pleural mesothelioma. Histol. Histopathol. 2018, 33, 995–1004. [Google Scholar]
- Sepac, A.; Si-Tayeb, K.; Sedlic, F.; Barrett, S.; Canfield, S.; Duncan, S.A.; Bosnjak, Z.J.; Lough, J.W. Comparison of cardiomyogenic potential among human ESC and iPSC lines. Cell Transplant. 2012, 21, 2523–2530. [Google Scholar] [CrossRef]
- Sepac, A.; Sedlic, F.; Si-Tayeb, K.; Lough, J.; Duncan, S.A.; Bienengraeber, M.; Park, F.; Kim, J.; Bosnjak, Z.J. Isoflurane preconditioning elicits competent endogenous mechanisms of protection from oxidative stress in cardiomyocytes derived from human embryonic stem cells. Anesthesiology 2010, 113, 906–916. [Google Scholar] [CrossRef] [PubMed]
- Sedlic, F.; Muravyeva, M.Y.; Sepac, A.; Sedlic, M.; Williams, A.M.; Yang, M.; Bai, X.; Bosnjak, Z.J. Targeted Modification of Mitochondrial ROS Production Converts High Glucose-Induced Cytotoxicity to Cytoprotection: Effects on Anesthetic Preconditioning. J. Cell. Physiol. 2017, 232, 216–224. [Google Scholar] [CrossRef] [PubMed]
- Cedrés, S.; Montero, M.A.; Martinez, P.; Martinez, A.; Rodríguez-Freixinós, V.; Torrejon, D.; Gabaldon, A.; Salcedo, M.; Ramon, Y.C.S.; Felip, E. Exploratory analysis of activation of PTEN-PI3K pathway and downstream proteins in malignant pleural mesothelioma (MPM). Lung Cancer Amst. Neth. 2012, 77, 192–198. [Google Scholar] [CrossRef] [PubMed]
- Wanet, A.; Remacle, N.; Najar, M.; Sokal, E.; Arnould, T.; Najimi, M.; Renard, P. Mitochondrial remodeling in hepatic differentiation and dedifferentiation. Int. J. Biochem. Cell Biol. 2014, 54, 174–185. [Google Scholar] [CrossRef]
- Zhou, D.; Shao, L.; Spitz, D.R. Reactive oxygen species in normal and tumor stem cells. Adv. Cancer Res. 2014, 122, 1–67. [Google Scholar]
- Sedlic, F.; Sepac, A.; Pravdic, D.; Camara, A.K.; Bienengraeber, M.; Brzezinska, A.K.; Wakatsuki, T.; Bosnjak, Z.J. Mitochondrial depolarization underlies delay in permeability transition by preconditioning with isoflurane: Roles of ROS and Ca2+. Am. J. Physiol. Cell Physiol. 2010, 299, C506–C515. [Google Scholar] [CrossRef]
- Kim, M.C.; Hwang, S.H.; Kim, N.Y.; Lee, H.S.; Ji, S.; Yang, Y.; Kim, Y. Hypoxia promotes acquisition of aggressive phenotypes in human malignant mesothelioma. BMC Cancer 2018, 18, 819. [Google Scholar] [CrossRef]
- Kim, M.C.; Cui, F.J.; Kim, Y. Hydrogen peroxide promotes epithelial to mesenchymal transition and stemness in human malignant mesothelioma cells. Asian Pac. J. Cancer Prev. 2013, 14, 3625–3630. [Google Scholar] [CrossRef]
- Kim, H.A.; Kim, M.C.; Kim, N.Y.; Kim, Y. Inhibition of hedgehog signaling reduces the side population in human malignant mesothelioma cell lines. Cancer Gene Ther. 2015, 22, 387–395. [Google Scholar] [CrossRef] [PubMed]
- Ohno, Y.; Shingyoku, S.; Miyake, S.; Tanaka, A.; Fudesaka, S.; Shimizu, Y.; Yoshifuji, A.; Yamawaki, Y.; Yoshida, S.; Tanaka, S.; et al. Differential regulation of the sphere formation and maintenance of cancer-initiating cells of malignant mesothelioma via CD44 and ALK4 signaling pathways. Oncogene 2018, 37, 6357–6367. [Google Scholar] [CrossRef] [PubMed]
- Melotti, A.; Daga, A.; Marubbi, D.; Zunino, A.; Mutti, L.; Corte, G. In vitro and in vivo characterization of highly purified human mesothelioma derived cells. BMC Cancer 2010, 10, 54. [Google Scholar] [CrossRef]
- Vogel, C.; Marcotte, E.M. Insights into the regulation of protein abundance from proteomic and transcriptomic analyses. Nat. Rev. Genet. 2012, 13, 227–232. [Google Scholar] [CrossRef] [PubMed]
- Ben-Porath, I.; Thomson, M.W.; Carey, V.J.; Ge, R.; Bell, G.W.; Regev, A.; Weinberg, R.A. An embryonic stem cell-like gene expression signature in poorly differentiated aggressive human tumors. Nat. Genet. 2008, 40, 499–507. [Google Scholar] [CrossRef] [PubMed]
- Topal, T.; Kim, B.C.; Villa-Diaz, L.G.; Deng, C.X.; Takayama, S.; Krebsbach, P.H. Rapid translocation of pluripotency-related transcription factors by external uniaxial forces. Integr. Biol. Quant. Biosci. Nano Macro 2019, 11, 41–52. [Google Scholar] [CrossRef]
- Xu, W.F.; Liu, F.; Ma, Y.C.; Qian, Z.R.; Shi, L.; Mu, H.; Ding, F.; Fu, X.Q.; Li, X.H. Baicalin Regulates Proliferation, Apoptosis, Migration, and Invasion in Mesothelioma. Med. Sci. Monit. Int. Med J. Exp. Clin. Res. 2019, 25, 8172–8180. [Google Scholar] [CrossRef] [PubMed]
- Lin, Y.; Yang, Y.; Li, W.; Chen, Q.; Li, J.; Pan, X.; Zhou, L.; Liu, C.; Chen, C.; He, J.; et al. Reciprocal regulation of Akt and Oct4 promotes the self-renewal and survival of embryonal carcinoma cells. Mol. Cell 2012, 48, 627–640. [Google Scholar] [CrossRef]
- Honma, N.; Horii, R.; Ito, Y.; Saji, S.; Younes, M.; Iwase, T.; Akiyama, F. Differences in clinical importance of Bcl-2 in breast cancer according to hormone receptors status or adjuvant endocrine therapy. BMC Cancer 2015, 15, 698. [Google Scholar] [CrossRef]
- Pillai, K.; Pourgholami, M.H.; Chua, T.C.; Morris, D.L. Does the expression of BCL2 have prognostic significance in malignant peritoneal mesothelioma? Am. J. Cancer Res. 2013, 3, 312–322. [Google Scholar]
- Poojan, S.; Kim, H.S.; Yoon, J.W.; Sim, H.W.; Hong, K.M. Determination of Protein Expression Level in Cultured Cells by Immunocytochemistry on Paraffin-embedded Cell Blocks. J. Vis. Exp. JoVE 2018, 135, e57369. [Google Scholar] [CrossRef]
- Mishra, M.; Tiwari, S.; Gomes, A.V. Protein purification and analysis: Next generation Western blotting techniques. Expert Rev. Proteom. 2017, 14, 1037–1053. [Google Scholar] [CrossRef]
- O’Rourke, M.B.; Padula, M.P. Analysis of formalin-fixed, paraffin-embedded (FFPE) tissue via proteomic techniques and misconceptions of antigen retrieval. Biotechniques 2016, 60, 229–238. [Google Scholar] [CrossRef] [PubMed]
- Kokolakis, G.; Panagis, L.; Stathopoulos, E.; Giannikaki, E.; Tosca, A.; Kruger-Krasagakis, S. From the protein to the graph: How to quantify immunohistochemistry staining of the skin using digital imaging. J. Immunol. Methods 2008, 331, 140–146. [Google Scholar] [CrossRef] [PubMed]
- Fedchenko, N.; Reifenrath, J. Different approaches for interpretation and reporting of immunohistochemistry analysis results in the bone tissue—A review. Diagn. Pathol. 2014, 9, 221. [Google Scholar] [CrossRef] [PubMed]
- Jin, Y.; Cai, Q.; Shenoy, A.K.; Lim, S.; Zhang, Y.; Charles, S.; Tarrash, M.; Fu, X.; Kamarajugadda, S.; Trevino, J.G.; et al. Src drives the Warburg effect and therapy resistance by inactivating pyruvate dehydrogenase through tyrosine-289 phosphorylation. Oncotarget 2016, 7, 25113–25124. [Google Scholar] [CrossRef]
- Starkov, A.A.; Fiskum, G. Regulation of brain mitochondrial H2O2 production by membrane potential and NAD(P)H redox state. J. Neurochem. 2003, 86, 1101–1107. [Google Scholar] [CrossRef]
- Glorieux, C.; Calderon, P.B. Catalase, a remarkable enzyme: Targeting the oldest antioxidant enzyme to find a new cancer treatment approach. Biol. Chem. 2017, 398, 1095–1108. [Google Scholar] [CrossRef]
- Dai, X.; Yan, X.; Wintergerst, K.A.; Cai, L.; Keller, B.B.; Tan, Y. Nrf2: Redox and Metabolic Regulator of Stem Cell State and Function. Trends Mol. Med. 2020, 26, 185–200. [Google Scholar] [CrossRef]
- Jia, Y.; Wang, H.D.; Wang, Q.; Ding, H.; Wu, H.M.; Pan, H. GSH depletion and consequent AKT inhibition contribute to the Nrf2 knockdown-induced decrease in proliferation in glioblastoma U251 cells. Oncol. Rep. 2017, 37, 2252–2260. [Google Scholar] [CrossRef]
- Mathieu, J.; Zhang, Z.; Zhou, W.; Wang, A.J.; Heddleston, J.M.; Pinna, C.M.; Hubaud, A.; Stadler, B.; Choi, M.; Bar, M.; et al. HIF induces human embryonic stem cell markers in cancer cells. Cancer Res. 2011, 71, 4640–4652. [Google Scholar] [CrossRef]
- Sedlic, F.; Kovac, Z. Non-linear actions of physiological agents: Finite disarrangements elicit fitness benefits. Redox Biol. 2017, 13, 235–243. [Google Scholar] [CrossRef]
- Mandal, S.; Lindgren, A.G.; Srivastava, A.S.; Clark, A.T.; Banerjee, U. Mitochondrial function controls proliferation and early differentiation potential of embryonic stem cells. Stem Cells Dayt. OH 2011, 29, 486–495. [Google Scholar] [CrossRef] [PubMed]
- Skoda, J.; Borankova, K.; Jansson, P.J.; Huang, M.L.; Veselska, R.; Richardson, D.R. Pharmacological targeting of mitochondria in cancer stem cells: An ancient organelle at the crossroad of novel anti-cancer therapies. Pharmacol. Res. 2019, 139, 298–313. [Google Scholar] [CrossRef] [PubMed]
- Tan, A.S.; Baty, J.W.; Dong, L.F.; Bezawork-Geleta, A.; Endaya, B.; Goodwin, J.; Bajzikova, M.; Kovarova, J.; Peterka, M.; Yan, B.; et al. Mitochondrial genome acquisition restores respiratory function and tumorigenic potential of cancer cells without mitochondrial DNA. Cell Metab. 2015, 21, 81–94. [Google Scholar] [CrossRef] [PubMed]
- Lennon, F.E.; Cianci, G.C.; Kanteti, R.; Riehm, J.J.; Arif, Q.; Poroyko, V.A.; Lupovitch, E.; Vigneswaran, W.; Husain, A.; Chen, P.; et al. Unique fractal evaluation and therapeutic implications of mitochondrial morphology in malignant mesothelioma. Sci. Rep. 2016, 6, 24578. [Google Scholar] [CrossRef] [PubMed]





| POU5F1 | NANOG | SOX2 | PI3KCA | PI3KCD | AKT1 | AKT2 | AKT3 | BCL2 | |
|---|---|---|---|---|---|---|---|---|---|
| POU5F1 | - | 0.294 0.092 | 0.027 0.879 | 0.711 ** <0.001 | 0.304 0.080 | 0.117 0.511 | 0.454 ** 0.007 | 0.407 * 0.017 | 0.263 0.133 |
| NANOG | 0.294 0.092 | - | 0.149 0.400 | 0.456 ** 0.007 | 0.175 0.323 | 0.121 0.496 | 0.565 ** <0.001 | 0.471 ** 0.005 | 0.121 0.496 |
| SOX2 | 0.027 0.879 | 0.149 0.400 | - | 0.443 ** 0.009 | 0.228 0.196 | 0.796 ** <0.001 | 0.581 ** <0.001 | 0.496 ** 0.003 | 0.077 0.666 |
| PI3KCA | 0.711 ** <0.001 | 0.456 ** 0.007 | 0.443 ** 0.009 | - | 0.511 ** 0.002 | 0.500 ** 0.003 | 0.676 ** <0.001 | 0.508 ** 0.002 | 0.470 ** 0.005 |
| PI3KCD | 0.304 0.080 | 0.175 0.323 | 0.228 0.196 | 0.511 ** 0.002 | - | 0.479 ** 0.004 | 0.207 0.240 | 0.275 0.115 | 0.547 ** 0.001 |
| AKT1 | 0.117 0.511 | 0.121 0.496 | 0.796 ** <0.001 | 0.500 ** 0.003 | 0.479 ** 0.004 | - | 0.565 ** <0.001 | 0.471 ** 0.005 | 0.274 0.118 |
| AKT2 | 0.454 ** 0.007 | 0.565 ** <0.001 | 0.581 ** <0.001 | 0.676 ** <0.001 | 0.207 0.240 | 0.565 ** <0.001 | - | 0.345 * 0.046 | 0.268 0.125 |
| AKT3 | 0.407 * 0.017 | 0.471 ** 0.005 | 0.496 ** 0.003 | 0.508 ** 0.002 | 0.275 0.115 | 0.471 ** 0.005 | 0.345 * 0.046 | - | 0.024 0.891 |
| BCL2 | 0.263 0.133 | 0.121 0.496 | 0.077 0.666 | 0.470 ** 0.005 | 0.547 ** 0.001 | 0.274 0.118 | 0.268 0.125 | 0.024 0.891 | - |
© 2020 by the authors. Licensee MDPI, Basel, Switzerland. This article is an open access article distributed under the terms and conditions of the Creative Commons Attribution (CC BY) license (http://creativecommons.org/licenses/by/4.0/).
Share and Cite
Sedlic, F.; Seiwerth, F.; Sepac, A.; Sikiric, S.; Cindric, M.; Milavic, M.; Batelja Vuletic, L.; Jakopovic, M.; Seiwerth, S. Mitochondrial ROS Induce Partial Dedifferentiation of Human Mesothelioma via Upregulation of NANOG. Antioxidants 2020, 9, 606. https://doi.org/10.3390/antiox9070606
Sedlic F, Seiwerth F, Sepac A, Sikiric S, Cindric M, Milavic M, Batelja Vuletic L, Jakopovic M, Seiwerth S. Mitochondrial ROS Induce Partial Dedifferentiation of Human Mesothelioma via Upregulation of NANOG. Antioxidants. 2020; 9(7):606. https://doi.org/10.3390/antiox9070606
Chicago/Turabian StyleSedlic, Filip, Fran Seiwerth, Ana Sepac, Suncana Sikiric, Marina Cindric, Marija Milavic, Lovorka Batelja Vuletic, Marko Jakopovic, and Sven Seiwerth. 2020. "Mitochondrial ROS Induce Partial Dedifferentiation of Human Mesothelioma via Upregulation of NANOG" Antioxidants 9, no. 7: 606. https://doi.org/10.3390/antiox9070606
APA StyleSedlic, F., Seiwerth, F., Sepac, A., Sikiric, S., Cindric, M., Milavic, M., Batelja Vuletic, L., Jakopovic, M., & Seiwerth, S. (2020). Mitochondrial ROS Induce Partial Dedifferentiation of Human Mesothelioma via Upregulation of NANOG. Antioxidants, 9(7), 606. https://doi.org/10.3390/antiox9070606

