Screening and Whole-Genome Analysis of Probiotic Lactic Acid Bacteria with Potential Antioxidants from Yak Milk and Dairy Products in the Qinghai–Tibet Plateau
Abstract
1. Introduction
2. Materials and Methods
2.1. Strain Isolation, Purification, and Identification
2.2. Large-Scale Screening of Strains with Antioxidant Properties
2.2.1. 2,2-Diphenyl-1-Picrylhydrazyl (DPPH) Radical Scavenging Ability
2.2.2. Assay of Hydrogen Peroxide Resistance
2.3. Fine-Grained Assessment of the Antioxidant Properties
2.3.1. Preparation of Cell-Free Fermentation Supernatants (CFSs), Intact Cells (ICs), and Cell-Free Extracts (CFEs) of Strains
2.3.2. 2,2′-Azino-Bis (3-Ethylbezothiazoline)-6-Sulfonic Acid (ABTS) Radical Scavenging Ability
2.3.3. Hydroxyl (OH−) Radical Scavenging Ability
2.3.4. Superoxide Anion (O2−) Radical Scavenging Ability
2.3.5. DPPH Radical Scavenging Ability
2.3.6. Reducing Activity
2.4. Safety Evaluation of Strains
2.4.1. Hemolysis Assay
2.4.2. Antibiotic Susceptibility Test
2.5. Growth Characteristic Evaluation
2.6. Adhesion Evaluation
2.7. Survival in the Simulated Gastrointestinal Tract
2.7.1. Acid and Bile Salt Tolerance
2.7.2. Simulated Gastroenteric Fluid Tolerance
2.8. Whole-Genome Sequencing of the QL01
2.8.1. DNA Extract and Genome Sequence
2.8.2. Genome Assembly and Functional Annotation
2.9. Statistical Analysis
3. Results and Discussions
3.1. High-Throughput Screening of Antioxidant LAB
3.2. Safety Evaluation
3.2.1. Hemolytic Activity
3.2.2. Antibiotic Susceptibility
3.3. Growth Characteristics
3.4. Adhesion Ability
3.5. Growth Under Simulated Gastrointestinal Environment
3.5.1. Tolerance of LAB to Acid and Bile Salts
3.5.2. Tolerance of LAB to Simulated Gastrointestinal Conditions
3.6. Complete Genome Sequencing
3.6.1. Genome Features
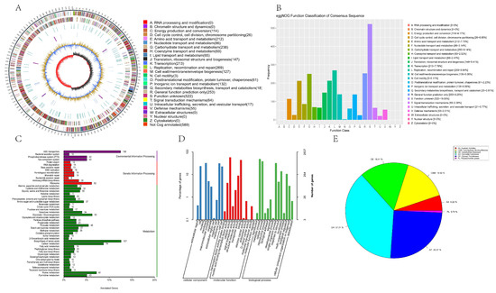
3.6.2. Genome Annotation
3.6.3. Carbohydrate-Active Enzymes
3.6.4. Annotation of Drug Resistance Genes and Virulence Factors
3.6.5. Stress-Related Genes in QL01
4. Conclusions
Supplementary Materials
Author Contributions
Funding
Institutional Review Board Statement
Informed Consent Statement
Data Availability Statement
Conflicts of Interest
Appendix A
| Software | Link | Brief Description |
|---|---|---|
| Canu v1.5 | https://github.com/marbl/canu | Prepare the sequencing data, typically in a FASTQ format from Illumina or PacBio. Then, configure the parameters and execute Canu via the command line. Canu will generate log files in the designated output directory, which facilitates the monitoring of the workflow’s progress and enables the review of the results and processing details. |
| Circlator v1.5.5 | https://github.com/sanger-pathogens/circlator | Prepare the sequencing data, then run Circlator to perform circularization and adjust the starting point. The tool will output the circularized assembly sequences along with detailed report files. |
| Prodigal v2.6.3 | https://github.com/hyattpd/Prodigal | Prepare the genomic sequences for annotation, then run Prodigal, which employs a dynamic programming algorithm to predict genes in newly sequenced genomes, achieving high accuracy. |
| tRNAscan-SE v2.0.9 | https://github.com/UCSC-LoweLab/tRNAscan-SE | The software identifies tRNAs in the genome by leveraging the characteristics of tRNA sequences and secondary structures, as well as associated promoter features, resulting in highly accurate predictions of tRNAs within the genome. |
| Infernal v1.1.3 | http://eddylab.org/infernal/ | According to the covariance model, the three classes of rRNAs in the genome can be predicted with high accuracy. |
| PhiSpy v2.3 | https://sourceforge.net/projects/phispy/files/ | The software predicts prophages by analyzing various characteristics of prophage DNA regions, including protein length, transcriptional strand orientation, AT skew, GC skew, and the presence of phage-related terminology in functional annotations. By integrating these features, the software can accurately predict prophage sequences within the genome. |
| CRT v1.2 | http://www.room220.com/crt/ | Prepare the genomic sequences for analysis, then run CRT to predict CRISPR elements within the genome. |
| IslandPath-DIMOB v0.1 | https://github.com/brinkmanlab/islandpath | The software predicts gene islands in the genome based on the principle of using dinucleotide bias and the presence of at least one mobile gene. |
| antiSMASH v5.0.0 | https://antismash.secondarymetabolites.org/#!/start | The software utilizes an implicit hidden Markov model tailored to specific types of gene clusters, allowing for the accurate identification of gene clusters that encode secondary metabolites across all known major chemical categories. |
| PromPredict v1 | https://dna.mbu.iisc.ac.in/prompredict/prompredict.html | This software analyzes genomic DNA with varying GC contents and serves as a universal standard for predicting promoter regions in microbial genomes. By predicting both the sense and antisense strands of the genome, promoters located within 500 bp upstream of the gene with a prediction confidence level exceeding level 2 are selected as the predicted results. |
| GO releases20180910 | http://geneontology.org/docs/download-ontology/ | The workflow of the GO database encompasses data collection, term construction, annotation assignment, periodic updates, quality control, and ultimately, providing accessible data to users through a website and an API. |
| KEGG kegg_201703 | https://www.genome.jp/kegg/ | The workflow of the KEGG database includes data collection, pathway construction, annotation assignment, periodic updates, and providing accessible data and tools to users through a website and an API to support genomic analysis and metabolic research. |
| eggNOG v4.0 | http://eggnog45.embl.de/ | The workflow of the eggNOG database includes data collection, grouping of functional orthologs, annotation assignment, regular updates, and providing researchers with accessible data and tools to support functional genomics and evolutionary biology research through a user-friendly interface and API. |
| Swissprot swissprot-2019-07-31 | https://www.uniprot.org/help/downloads | The workflow of the Swiss-Prot database includes data collection, annotation, quality control, regular updates, and interfaces that provide access to users to support bioinformatics studies and protein analysis. |
| CAZy | https://www.cazy.org/ | The workflow of the CAZy database includes data collection, classification, annotation, regular updates, and providing users with accessible data and tools through the website and API to support functional studies and biotechnology applications of carbohydrate enzymes. |
| VFDB VFDB_20190423 | http://www.mgc.ac.cn/VFs/ | The workflow of the VFDB database includes data collection, annotation, alignment analysis, regular updates, and providing researchers with accessible data and tools through a website and API to support virulence factor studies of pathogenic microorganisms and investigations in related fields. |
| CARD CARD_20190423 | https://card.mcmaster.ca/ | The workflow of CARD includes data collection, annotation, identification and classification, regular updates, and provides researchers with accessible data and tools to support the analysis of antibiotic resistance research and its public health impact through a user-friendly interface and API. |
References
- Miyazaki, T.; Nakagawa, H. Beneficial effects of antioxidative lactic acid bacteria. AIMS Microbiol. 2017, 3, 1–7. [Google Scholar] [CrossRef] [PubMed]
- Luan, X.; Feng, M.; Sun, J. Effect of Lactobacillus plantarum on antioxidant activity in fermented sausage. Food Res. Int. 2021, 144, 110351. [Google Scholar] [CrossRef] [PubMed]
- Luo, D.; Fang, B. Structural identification of ginseng polysaccharides and testing of their antioxidant activities. Carbohydr. Polym. 2008, 72, 376–381. [Google Scholar] [CrossRef]
- Feng, T.; Wang, J. Oxidative stress tolerance and antioxidant capacity of lactic acid bacteria as probiotic: A systematic review. Gut Microbes 2020, 12, 1801944. [Google Scholar] [CrossRef] [PubMed]
- Liu, N.; Miao, S.; Qin, L. Screening and application of lactic acid bacteria and yeasts with L-lactic acid-producing and antioxidant capacity in traditional fermented rice acid. Food Sci. Nutr. 2020, 8, 6095–6111. [Google Scholar] [CrossRef]
- Jiang, Y.; Li, N.; Wang, Q.; Liu, Z.; Lee, Y.-K.; Liu, X.; Zhao, J.; Zhang, H.; Chen, W. Microbial diversity and volatile profile of traditional fermented yak milk. J. Dairy Sci. 2020, 103, 87–97. [Google Scholar] [CrossRef] [PubMed]
- Ding, W.; Wang, L.; Zhang, J.; Ke, W.; Zhou, J.; Zhu, J.; Guo, X.; Long, R. Characterization of antioxidant properties of lactic acid bacteria isolated from spontaneously fermented yak milk in the Tibetan Plateau. J. Funct. Foods 2017, 35, 481–488. [Google Scholar] [CrossRef]
- Rai, R.; Tamang, J.P. In vitro and genetic screening of probiotic properties of lactic acid bacteria isolated from naturally fermented cow-milk and yak-milk products of Sikkim, India. World J. Microbiol. Biotechnol. 2022, 38, 25. [Google Scholar] [CrossRef] [PubMed]
- Zhang, Q.; Cai, Y.; Chen, Z.; Shi, H.; Zhou, Y.; Yang, Y.; Tu, R.; Chen, G.; Wang, S. Screening and Characterization of Potential Antioxidant Probiotics Isolated from the Gut of Hybrid Grouper (Epinephelus fuscoguttatus ♀ × Epinephelus lanceolatus ♂). Front. Mar. Sci. 2022, 9, 933304. [Google Scholar] [CrossRef]
- Cele, N.; Nyide, B.; Khoza, T. In Vitro Characterisation of Potential Probiotic Bacteria Isolated from a Naturally Fermented Carrot and Ginger Brine. Fermentation 2022, 8, 534. [Google Scholar] [CrossRef]
- Gu, X.; Wang, H.; Wang, L.; Zhang, K.; Tian, Y.; Wang, X.; Xu, G.; Guo, Z.; Ahmad, S.; Egide, H.; et al. The antioxidant activity and metabolomic analysis of the supernatant of Streptococcus alactolyticus strain FGM. Sci. Rep. 2024, 14, 8413. [Google Scholar] [CrossRef]
- Ben Farhat, L.; Aissaoui, N.; Torrijos, R.; Luz, C.; Meca, G.; Abidi, F. Correlation between metabolites of lactic acid bacteria isolated from dairy traditional fermented Tunisian products and antifungal and antioxidant activities. J. Appl. Microbiol. 2022, 133, 3069–3082. [Google Scholar] [CrossRef]
- Li, K.; Gu, Q.; Yang, W.; Yu, X. In vitro screening and probiotic evaluation of anti-obesity and antioxidant lactic acid bacteria. Food Biosci. 2023, 54, 102844. [Google Scholar] [CrossRef]
- Rwubuzizi, R.; Kim, H.; Holzapfel, W.H.; Todorov, S.D. Beneficial, safety, and antioxidant properties of lactic acid bacteria: A next step in their evaluation as potential probiotics. Heliyon 2023, 9, e15610. [Google Scholar] [CrossRef] [PubMed]
- Zhou, Y.; Gong, W.; Xu, C.; Zhu, Z.; Peng, Y.; Xie, C. Probiotic assessment and antioxidant characterization of Lactobacillus plantarum GXL94 isolated from fermented chili. Front. Microbiol. 2022, 13, 997940. [Google Scholar] [CrossRef] [PubMed]
- M’hamed, A.C.; Ncib, K.; Merghni, A.; Migaou, M.; Lazreg, H.; Snoussi, M.; Noumi, E.; Ben Mansour, M.; Maaroufi, R.M. Characterization of Probiotic Properties of Lacticaseibacillus paracasei L2 Isolated from a Traditional Fermented Food “Lben”. Life 2023, 13, 21. [Google Scholar] [CrossRef]
- Zhang, B.; Wang, Y.; Tan, Z.; Li, Z.; Jiao, Z.; Huang, Q. Screening of Probiotic Activities of Lactobacilli Strains Isolated from Traditional Tibetan Qula, A Raw Yak Milk Cheese. Asian-Australas. J. Anim. Sci. 2016, 29, 1490–1499. [Google Scholar] [CrossRef]
- Madjirebaye, P.; Xiao, M.; Mahamat, B.; Xiong, S.; Mueed, A.; Wei, B.; Huang, T.; Peng, F.; Xiong, T.; Peng, Z. In vitro characteristics of lactic acid bacteria probiotics performance and antioxidant effect of fermented soymilk. Food Biosci. 2022, 49, 101952. [Google Scholar] [CrossRef]
- Shao, Y.; Wu, X.; Yu, Z.; Li, M.; Sheng, T.; Wang, Z.; Tu, J.; Song, X.; Qi, K. Gut Microbiome Analysis and Screening of Lactic Acid Bacteria with Probiotic Potential in Anhui Swine. Animals 2023, 13, 3812. [Google Scholar] [CrossRef]
- Wong, C.H.; Mak, I.E.K.; Li, D. Bilayer edible coating with stabilized Lactobacillus plantarum 299v improved the shelf life and safety quality of fresh-cut apple slices. Food Packag. Shelf Life 2021, 30, 100746. [Google Scholar] [CrossRef]
- Lu, Y.-H.; Liang, W.-S.; Wang, R.; Liang, Q.-C.; Zeng, X.-A.; Huang, Y.-Y. Assessment of the safety and probiotic properties of Lactiplantibacillus plantarum HYY-DB9 based on comprehensive genomic and phenotypic analysis. LWT 2024, 203, 116386. [Google Scholar] [CrossRef]
- Shu, H.; He, X.; Hong, Z.; Dong, K.; Zou, Y.; Cao, M.; Wang, R.; Xu, Y.; Liao, L.; Zuo, H.; et al. Screening and genome analysis of potential probiotic lactic acid bacteria with broad-spectrum antibacterial activity from Sichuan sun-dried vinegar grains (Cupei). LWT 2024, 202, 116288. [Google Scholar] [CrossRef]
- Sanzani, S.M.; Montemurro, C.; Di Rienzo, V.; Solfrizzo, M.; Ippolito, A. Genetic structure and natural variation associated with host of origin in Penicillium expansum strains causing blue mould. Int. J. Food Microbiol. 2013, 165, 111–120. [Google Scholar] [CrossRef] [PubMed]
- Lin, X.; Xia, Y.; Yang, Y.; Wang, G.; Zhou, W.; Ai, L. Probiotic characteristics of Lactobacillus plantarum AR113 and its molecular mechanism of antioxidant. LWT 2020, 126, 109278. [Google Scholar] [CrossRef]
- Zhang, Q.; Wang, M.; Ma, X.; Li, Z.; Jiang, C.; Pan, Y.; Zeng, Q. In vitro investigation on lactic acid bacteria isolated from Yak faeces for potential probiotics. Front. Cell. Infect. Microbiol. 2022, 12, 984537. [Google Scholar] [CrossRef]
- Lee, N.-K.; Han, K.J.; Park, H.; Paik, H.-D. Effects of the Probiotic Lactiplantibacillus plantarum KU15120 Derived from Korean Homemade Diced-Radish Kimchi Against Oxidation and Adipogenesis. Probiotics Antimicrob. Proteins 2023, 15, 728–737. [Google Scholar] [CrossRef]
- Yang, Y.; Jiang, G.; Tian, Y. Biological activities and applications of exopolysaccharides produced by lactic acid bacteria: A mini-review. World J. Microbiol. Biotechnol. 2023, 39, 155. [Google Scholar] [CrossRef]
- Jin, D.-X.; Jin, Y.-X.; Zhang, W.; Cao, W.; Liu, R.; Wu, M.-G.; Ge, Q.-F.; Yu, H. Exploring Jiangshui-originated probiotic lactic acid bacteria as starter cultures: Functional properties and fermentation performances in pear juice. Food Biosci. 2024, 61, 104982. [Google Scholar] [CrossRef]
- Jawan, R.; Abbasiliasi, S.; Mustafa, S.; Kapri, M.R.; Halim, M.; Ariff, A.B. In Vitro Evaluation of Potential Probiotic Strain Lactococcus lactis Gh1 and Its Bacteriocin-Like Inhibitory Substances for Potential Use in the Food Industry. Probiotics Antimicrob. Proteins 2022, 13, 422–440. [Google Scholar] [CrossRef]
- Sirichoat, A.; Flórez, A.B.; Vázquez, L.; Buppasiri, P.; Panya, M.; Lulitanond, V.; Mayo, B. Antibiotic Susceptibility Profiles of Lactic Acid Bacteria from the Human Vagina and Genetic Basis of Acquired Resistances. Int. J. Mol. Sci. 2020, 21, 2594. [Google Scholar] [CrossRef] [PubMed]
- Zheng, J.; Du, M.; Jiang, W.; Zhang, J.; Shen, W.; Ma, X.; Liang, Z.; Shen, J.; Wu, X.; Ding, X. In Vitro Probiotic Characteristics and Whole Genome Sequence Analysis of Lactobacillus Strains Isolated from Cattle-Yak Milk. Biology 2022, 11, 44. [Google Scholar] [CrossRef] [PubMed]
- Dbeibia, A.; Mahdhi, A.; Jdidi, S.; Altammar, K.A.; Zmanter, T.; Mzoughi, R.; Jabeur, C. Probiotic potential of lactic acid bacteria isolated from colostrum of 3 different mammals. Food Biotechnol. 2023, 37, 166–190. [Google Scholar] [CrossRef]
- Ahire, J.J.; Jakkamsetty, C.; Kashikar, M.S.; Lakshmi, S.G.; Madempudi, R.S. In Vitro Evaluation of Probiotic Properties of Lactobacillus plantarum UBLP40 Isolated from Traditional Indigenous Fermented Food. Probiotics Antimicrob. Proteins 2021, 13, 1413–1424. [Google Scholar] [CrossRef]
- Wang, G.; Chen, Y.; Xia, Y.; Song, X.; Ai, L. Characteristics of Probiotic Preparations and Their Applications. Foods 2022, 11, 2472. [Google Scholar] [CrossRef] [PubMed]
- Zhang, Y.; Zhou, Q.; Chen, Z.; Ye, Z.; Jin, Y.; Li, P.; Gu, Q. Probiotic characteristics and whole genome sequence analysis of Lactiplantibacillus plantarum ZFM518 isolated from infant feces. Food Front. 2024, 5, 2235–2248. [Google Scholar] [CrossRef]
- Kowalska, H.; Czajkowska, K.; Cichowska, J.; Lenart, A. What’s new in biopotential of fruit and vegetable by-products applied in the food processing industry. Trends Food Sci. Technol. 2017, 67, 150–159. [Google Scholar] [CrossRef]
- Shivakumar, D.; Gunduraj, A.; Sreenivasa, M.Y. Isolation, Evaluation, and In-Vitro Characterization of Lactobacillus Isolated from Traditional Fermented Food Finger Millet (Eleusine coracana) Batter for Their Probiotic Attributes. Food Biotechnol. 2023, 37, 338–363. [Google Scholar] [CrossRef]
- Pieniz, S.; de Moura, T.M.; Cassenego, A.P.V.; Andreazza, R.; Frazzon, A.P.G.; Camargo, F.A.D.; Brandelli, A. Evaluation of resistance genes and virulence factors in a food isolated Enterococcus durans with potential probiotic effect. Food Control 2015, 51, 49–54. [Google Scholar] [CrossRef]
- Joishy, T.K.; Bhattacharya, A.; Singh, C.T.; Mukherjee, A.K.; Khan, M.R. Probiotic and anti-inflammatory properties of Lactiplantibacillus plantarum MKTJ24 isolated from an artisanal fermented fish of North-east India. New Biotechnol. 2024, 83, 121–132. [Google Scholar] [CrossRef] [PubMed]
- Pelletier, C.; Bouley, C.; Cayuela, C.; Bouttier, S.; Bourlioux, P.; BellonFontaine, M.N. Cell surface characteristics of Lactobacillus casei subsp casei, Lactobacillus paracasei subsp paracasei, and Lactobacillus rhamnosus strains. Appl. Environ. Microbiol. 1997, 63, 1725–1731. [Google Scholar] [CrossRef]
- Das, P.; Khowala, S.; Biswas, S. In vitro probiotic characterization of Lactobacillus casei isolated from marine samples. LWT 2016, 73, 383–390. [Google Scholar] [CrossRef]
- Kanak, E.K.; Yilmaz, S.Ö. Investigation of some probiotic properties of Lactobacillaceae strains isolated from traditional Tulum cheese in Turkey. Mljekarstvo 2023, 73, 238–249. [Google Scholar] [CrossRef]
- Celebioglu, H.U.; Olesen, S.V.; Prehn, K.; Lahtinen, S.J.; Brix, S.; Abou Hachem, M.; Svensson, B. Mucin- and carbo-hydrate-stimulated adhesion and subproteome changes of the probiotic bacterium Lactobacillus acidophilus NCFM. J. Proteom. 2017, 163, 102–110. [Google Scholar] [CrossRef]
- Zhang, Y.; Liu, P.; Fu, H.; Wang, D.; Zhao, D.; Zhang, J.; Wang, C.; Li, M. Effects of Lactobacillus kefiri fermentation supernatant on skin aging caused by oxidative stress. J. Funct. Foods 2022, 96, 105222. [Google Scholar] [CrossRef]
- Azat, R.; Liu, Y.; Li, W.; Kayir, A.; Lin, D.-B.; Zhou, W.-W.; Zheng, X.-D. Probiotic properties of lactic acid bacteria isolated from traditionally fermented Xinjiang cheese. J. Zhejiang Univ. B 2016, 17, 597–609. [Google Scholar] [CrossRef]
- Li, M.; Wang, Y.; Cui, H.; Li, Y.; Sun, Y.; Qiu, H.-J. Characterization of Lactic Acid Bacteria Isolated from the Gastrointestinal Tract of a Wild Boar as Potential Probiotics. Front. Vet. Sci. 2020, 7, 49. [Google Scholar] [CrossRef]
- Rokana, N.; Mallappa, R.H.; Batish, V.K.; Grover, S. Interaction between putative probiotic Lactobacillus strains of Indian gut origin and Salmonella: Impact on intestinal barrier function. LWT 2017, 84, 851–860. [Google Scholar] [CrossRef]
- Kimoto, H.; Nomura, M.; Kobayashi, M.; Okamoto, T.; Ohmomo, S. Identification and probiotic characteristics of Lactococcus strains from plant materials. JARQ—Jpn. Agric. Res. Q. 2004, 38, 111–117. [Google Scholar] [CrossRef][Green Version]
- Yu, Z.; Zhao, J.; Qin, Y.; Wang, Y.; Zhang, Y.; Sun, S. Probiotics, Prebiotics, and Synbiotics Improve Uremic, Inflammatory, and Gastrointestinal Symptoms in End-Stage Renal Disease with Dialysis: A Network Meta-Analysis of Randomized Controlled Trials. Front. Nutr. 2022, 9, 850425. [Google Scholar] [CrossRef] [PubMed]
- Goh, L.P.W.; Molujin, A.M.; Muthu, K.; Abdulla, R.; Sabullah, M.K.; Faik, A.A.M.; Gansau, J.A.; Jawan, R. Isolation and characterization of lactic acid bacteria from Sabah (North Borneo) stingless bees for probiotic and food applications. Int. J. Food Prop. 2021, 24, 564–578. [Google Scholar] [CrossRef]
- Lin, W.-Y.; Kuo, Y.-W.; Lin, J.-H.; Lin, C.-H.; Chen, J.-F.; Tsai, S.-Y.; Lee, M.-C.; Hsu, Y.-J.; Huang, C.-C.; Tsou, Y.-A.; et al. Probiotic Strains Isolated from an Olympic Woman’s Weightlifting Gold Medalist Increase Weight Loss and Exercise Performance in a Mouse Model. Nutrients 2022, 14, 1270. [Google Scholar] [CrossRef] [PubMed]
- Saboori, B.; Shahidi, F.; Hedayati, S.; Javadmanesh, A. Investigating the Probiotic Properties and Antimicrobial Activity of Lactic Acid Bacteria Isolated from an Iranian Fermented Dairy Product, Kashk. Foods 2022, 11, 3904. [Google Scholar] [CrossRef] [PubMed]
- Liu, B.; Zhong, X.; Liu, Z.; Guan, X.; Wang, Q.; Qi, R.; Zhou, X.; Huang, J. Probiotic Potential and Safety Assessment of Lactiplantibacillus plantarum cqf-43 and Whole-Genome Sequence Analysis. Int. J. Mol. Sci. 2023, 24, 17570. [Google Scholar] [CrossRef] [PubMed]
- Chintakovid, N.; Singkhamanan, K.; Yaikhan, T.; Nokchan, N.; Wonglapsuwan, M.; Jitpakdee, J.; Kantachote, D.; Surachat, K. Probiogenomic analysis of Lactiplantibacillus plantarum SPS109: A potential GABA-producing and cholesterol-lowering probiotic strain. Heliyon 2024, 10, e33823. [Google Scholar] [CrossRef] [PubMed]
- D’Rose, V.; Bhat, S.G. Whole genome sequence analysis enabled affirmation of the probiotic potential of marine sporulater Bacillus amyloliquefaciens BTSS3 isolated from Centroscyllium fabricii. Gene 2023, 864, 147305. [Google Scholar] [CrossRef] [PubMed]
- Kingkaew, E.; Konno, H.; Hosaka, Y.; Tanasupawat, S. Probiogenomic Analysis of Lactiplantibacillus sp. LM14-2 from Fermented Mussel (Hoi-dong), and Evaluation of its Cholesterol-lowering and Immunomodulation Effects. Probiotics Antimicrob. Proteins 2022, 15, 1206–1220. [Google Scholar] [CrossRef] [PubMed]
- Basharat, S.; Meng, T.; Zhai, L.; Hussain, A.; Aqeel, S.M.; Khan, S.; Shah, O.U.; Liao, X. Bacterial diversity of stingless bee honey in Yunnan, China: Isolation and genome sequencing of a novel acid-resistant Lactobacillus pentosus (SYBC-MI) with probiotic and L. tryptophan producing potential via millet fermentation. Front. Bioeng. Biotechnol. 2023, 11, 1272308. [Google Scholar] [CrossRef] [PubMed]
- Lu, J.; Mao, Y.; Ma, T.; Liu, X.; Cheng, X.; Bai, Y.; Li, S. Screening and genome analysis of lactic acid bacteria with high exopolysaccharide production and good probiotic properties. Food Biosci. 2023, 56, 103211. [Google Scholar] [CrossRef]
- Antonelli, A.; D’Andrea, M.M.; Brenciani, A.; Galeotti, C.L.; Morroni, G.; Pollini, S.; Varaldo, P.E.; Rossolini, G.M. Characterization of poxtA, a novel phenicol-oxazolidinone-tetracycline resistance gene from an MRSA of clinical origin. J. Antimicrob. Chemother. 2018, 73, 1763–1769. [Google Scholar] [CrossRef] [PubMed]
- Umanets, A.; Surono, I.S.; Venema, K. I am better than I look: Genome based safety assessment of the probiotic Lactiplantibacillus plantarum IS-10506. BMC Genom. 2023, 24, 518. [Google Scholar] [CrossRef]
- Wu, J.-J.; Zhou, Q.-Y.; Liu, D.-M.; Xiong, J.; Liang, M.-H.; Tang, J.; Xu, Y.-Q. Evaluation of the safety and probiotic properties of Lactobacillus gasseri LGZ1029 based on whole genome analysis. LWT 2023, 184, 114759. [Google Scholar] [CrossRef]
- Wu, Y.-P.; Liu, D.-M.; Zhao, S.; Huang, Y.-Y.; Yu, J.-J.; Zhou, Q.-Y. Assessing the safety and probiotic characteristics of Bacillus coagulans 13002 based on complete genome and phenotype analysis. LWT 2021, 155, 112847. [Google Scholar] [CrossRef]
- Boucard, A.-S.; Florent, I.; Polack, B.; Langella, P.; Bermúdez-Humarán, L.G. Genome Sequence and Assessment of Safety and Potential Probiotic Traits of Lactobacillus johnsonii CNCM I-4884. Microorganisms 2022, 10, 273. [Google Scholar] [CrossRef]







| Strains | Microorganisms | Origin | Strains | Microorganisms | Origin | ||
|---|---|---|---|---|---|---|---|
| 1 | TZc2-22 | Lactobacillus plantarum | Ghee | 14 | ZNc1-5 | Pediococcus pentose | Ghee |
| 2 | TZc2-21 | Lactobacillus plantarum | Ghee | 15 | XHm4-4 | Weissella viridescens | Milk |
| 3 | QL01 | Lactobacillus plantarum | Milk | 16 | XHm4-2 | Leuconostoc lactis | Milk |
| 4 | MQUy9-3 | Lactobacillus plantarum | Yogurt | 17 | XHm1-6 | Leuconostoc lactis | Milk |
| 5 | TZc1-2 | Enterococcus durans | Ghee | 18 | HNy5-5 | Leuconostoc lactis | Yogurt |
| 6 | HZc1-1 | Enterococcus durans | Cheese | 19 | LQm2-7 | Leuconostoc lactis | Milk |
| 7 | LQm2-4 | Enterococcus durans | Milk | 20 | GDm2-1 | Leuconostoc lactis | Milk |
| 8 | XHEc1-10 | Enterococcus durans | Cheese | 21 | MQUm2-1 | Levilactobacillus brevis | Milk |
| 9 | MQUc9-10 | Enterococcus durans | Milk residue | 22 | TDc2-4 | Enterococcus faecalis | Cheese |
| 10 | XHm5-8 | Enterococcus durans | Milk | 23 | XHm4-1 | Enterococcus faecalis | Milk |
| 11 | TZc2-5 | Enterococcus durans | Ghee | 24 | HZy3-1 | Enterococcus faecalis | Yogurt |
| 12 | ZNc1-6 | Enterococcus durans | Ghee | 25 | TZc1-3 | Enterococcus faecalis | Ghee |
| 13 | TDc2-1 | Enterococcus durans | Cheese | 26 | XHm3-3 | Enterococcus faecalis | Milk |
| Antibiotics | Judgment Standard of Bacteriostatic Circle Diameter (mm) | TDc2-4 | XHm3-3 | XHm4-1 | HZy3-1 | QL01 | ZNc1-5 | MQUm2-1 | ||
|---|---|---|---|---|---|---|---|---|---|---|
| R | I | S | ||||||||
| Ampicillin | ≤16 | - | ≥17 | S | S | S | S | S | S | S |
| Chloramphenicol | ≤12 | 13–17 | ≥18 | S | S | S | S | S | S | S |
| Tetracycline | ≤14 | 15-18 | ≥19 | R | R | I | R | S | I | S |
| Penicillin | ≤14 | - | ≥15 | S | S | S | S | S | S | S |
| Gentamycin | ≤13 | 13–14 | ≥15 | R | R | R | R | R | R | S |
| Ciprofloxacin | ≤15 | 16–20 | ≥21 | R | I | R | R | R | R | R |
| Erythromycin | ≤13 | 14–22 | ≥23 | R | S | S | S | S | S | S |
| Ceftriaxone | ≤13 | 13–21 | ≥21 | S | S | S | I | S | S | I |
| Cotrimoxazole | ≤10 | 10–12 | ≥12 | R | R | S | S | R | R | R |
| Lincomycin | ≤14 | 14–21 | ≥21 | R | R | R | R | S | I | S |
| Strains | Simulated Gastric Juice | Simulated Intestinal Juice | |||
|---|---|---|---|---|---|
| 0 h (log CFU/mL) | 3 h (log CFU/mL) | Survival Rate (%) | 8 h (log CFU/mL) | Survival Rate (%) | |
| TDc2-4 | 8.72 ± 0.05 ab | 6.45 ± 0.20 e | 74.02 ± 2.42 d | - | - |
| XHm3-3 | 8.75 ± 0.11 a | 7.14 ± 0.03 d | 81.57 ± 1.18 c | - | - |
| XHm4-1 | 8.63 ± 0.06 ab | 8.23 ± 0.05 ab | 95.37 ± 1.05 a | - | - |
| HZy3-1 | 8.69 ± 0.07 ab | 7.94 ± 0.11 c | 91.42 ± 0.74 b | - | - |
| QL01 | 8.22 ± 0.04 d | 8.01 ± 0.03 bc | 97.47 ± 0.88 a | 6.52 ± 0.03 a | 81.42 ± 0.73 a |
| ZNc1-5 | 8.36 ± 0.08 cd | 8.16 ± 0.06 bc | 97.60 ± 0.27 a | 2.80 ± 0.35 b | 34.30 ± 4.26 b |
| MQUm2-1 | 8.54 ± 0.03 bc | 8.29 ± 0.01 a | 97.09 ± 0.28 a | - | - |
| Attributes | Values |
|---|---|
| Genome size (bp) | 3,404,517 |
| Plasmids | 5 |
| GC content (%) | 44.38 |
| 5S rRNA | 6 |
| 16S rRNA | 5 |
| 23S rRNA | 5 |
| tRNA | 68 |
| Total predicted CDSs | 3280 |
| Genomic island | 19 |
| Prophage | 3 |
| CRISPR number | 12 |
| Gene cluster | 3 |
| Promoter | 4 |
| Gene | Gene Symbol | Annotation |
|---|---|---|
| Universal stress protein (4) | ||
| GE002013 | SERP1273 | Putative universal stress protein SERP1273 |
| GE002237 | SERP1273 | Putative universal stress protein SERP1273 |
| GE002316 | SERP1273 | Putative universal stress protein SERP1273 |
| GE002427 | SH1215 | Putative universal stress protein SH1215 |
| Proteases and chaperones (11) | ||
| GE000509 | clpP1 | ATP-dependent Clp protease proteolytic subunit 1 |
| GE000563 | clpP1 | ATP-dependent Clp protease proteolytic subunit 1 |
| GE000711 | clpP | ATP-dependent Clp protease proteolytic subunit |
| GE001110 | clpE | ATP-dependent Clp protease ATP-binding subunit ClpE |
| GE001822 | clpX | ATP-dependent Clp protease ATP-binding subunit ClpX |
| GE002972 | clpL | ATP-dependent Clp protease ATP-binding subunit ClpL |
| GE003122 | clpL | ATP-dependent Clp protease ATP-binding subunit ClpL |
| GE000904 | clpC_6 | ATP-dependent Clp protease, ATP-binding subunit ClpC |
| GE001561 | hslU | ATP-dependent protease ATPase subunit HslU |
| GE000413 | htpX | Protease HtpX homolog |
| GE000059 | htrA | Serine protease Do-like HtrA |
| Heat-shock stress (5) | ||
| GE000132 | - | Heat shock protein HSP.16.4 |
| GE002806 | hspC2 | Small heat shock protein C2 |
| GE002254 | - | 18 kDa heat shock protein |
| GE002806 | - | 18 kDa heat shock protein |
| GE001682 | hrcA | Heat-inducible transcription repressor HrcA |
| Cold-shock stress (2) | ||
| GE000030 | - | Cold-shock protein |
| GE000890 | csp_2 | Cold-shock protein |
| Acid stress (24) | ||
| GE000187 | nhaC | Na(+)/H(+) antiporter NhaC |
| GE002794 | nhaC | Na(+)/H(+) antiporter NhaC |
| GE002031 | atpC | ATP synthase epsilon chain |
| GE002032 | atpD | ATP synthase subunit beta |
| GE002033 | atpG | ATP synthase gamma chain |
| GE002034 | atpA | ATP synthase subunit alpha |
| GE002035 | atpH | ATP synthase subunit delta |
| GE002036 | atpF | ATP synthase subunit b |
| GE002037 | atpE | ATP synthase subunit c |
| GE002038 | atpB | ATP synthase subunit a |
| GE000329 | ldh | L-lactate dehydrogenase |
| GE000438 | ldh1 | L-lactate dehydrogenase 1 |
| GE000790 | ldhD | D-lactate dehydrogenase |
| GE000968 | ldh2 | L-lactate dehydrogenase 2 |
| GE001709 | ldhD | D-lactate dehydrogenase |
| GE001848 | ldh | L-lactate dehydrogenase |
| GE000704 | argH | Argininosuccinate lyase |
| GE000703 | argG | Argininosuccinate synthase |
| GE000427 | argC2 | N-acetyl-gamma-glutamyl-phosphate reductase 2 |
| GE002267 | dapA | 4-hydroxy-tetrahydrodipicolinate synthase |
| GE001952 | dapH | 2,3,4,5-tetrahydropyridine-2,6-dicarboxylate N-acetyltransferase |
| GE002848 | gadB | Glutamate decarboxylase |
| GE000014 | proB | Glutamate 5-kinase |
| GE000431 | argF | Ornithine carbamoyltransferase |
| Alkaline stress (2) | ||
| GE000832 | asp23 | Alkaline shock protein 23 |
| GE000833 | -- | Alkaline shock protein 23 |
| Bile salt stress (17) | ||
| GE001263 | SpyM3_0208 | Probable ABC transporter ATP-binding protein SpyM3_0208 |
| GE001583 | yfmR | Uncharacterized ABC transporter ATP-binding protein YfmR |
| GE002054 | BQ2027_MB1303C | Fatty acid ABC transporter ATP-binding/permease protein |
| GE000670 | pstS1 | Phosphate-binding protein PstS 1 |
| GE000673 | pstB1 | Phosphate import ATP-binding protein PstB 1 |
| GE000674 | pstB2 | Phosphate import ATP-binding protein PstB 2 |
| GE000660 | pstS | Phosphate-binding protein PstS |
| GE000886 | ycnB | Uncharacterized MFS-type transporter YcnB |
| GE001433 | SACE_5813 | Uncharacterized MFS-type transporter SACE_5813 |
| GE002389 | ydeR | Uncharacterized MFS-type transporter YdeR |
| GE002391 | ycnB | Uncharacterized MFS-type transporter YcnB |
| GE002439 | yhcA | Uncharacterized MFS-type transporter YhcA |
| GE002770 | ycnB | Uncharacterized MFS-type transporter YcnB |
| GE003020 | yhcA | Uncharacterized MFS-type transporter YhcA |
| GE003093 | yhcA | Uncharacterized MFS-type transporter YhcA |
| GE000080 | cbh | Choloylglycine hydrolase |
| GE002272 | - | Choloylglycine hydrolase |
| GE001437 | cfa | Cyclopropane-fatty-acyl-phospholipid synthase |
| GE002556 | yhaA | Putative amidohydrolase YhaA |
| Adhesion ability (15) | ||
| GE001598 | scpB | Segregation and condensation protein B |
| GE001599 | scpA | Segregation and condensation protein A |
| GE000702 | luxS | S-ribosylhomocysteine lyase |
| GE000717 | eno1 | Enolase 1 |
| GE001623 | eno2 | Enolase 2 |
| GE000715 | pgk | Phosphoglycerate kinase |
| GE001706 | tsf | Elongation factor Ts |
| GE000017 | oppA | Oligopeptide-binding protein OppA |
| GE000434 | oppA | Periplasmic oligopeptide-binding protein |
| GE000709 | oppA | Oligopeptide-binding protein OppA |
| GE002739 | aliB | Oligopeptide-binding protein AliB |
| GE001591 | rps1 | 30S ribosomal protein S1 |
| GE000810 | - | Molecular chaperone GroEL |
| GE001679 | dnaJ | Molecular chaperone DnaJ |
| GE000714 | gap | Glyceraldehyde-3-phosphate dehydrogenase |
| GE001506 | lspA | Lipoprotein signal peptidase |
| Oxidative stress (38) | ||
| GE000223 | trxA | Thioredoxin |
| GE000691 | trxB | Thioredoxin reductase |
| GE001958 | trxA | Thioredoxin |
| GE002867 | trxA | Thioredoxin |
| GE001998 | tpx | Thiol peroxidase |
| GE003056 | - | Thioredoxin |
| GE003158 | tpx | Thiol peroxidase |
| GE001165 | msrA1 | Peptide methionine sulfoxide reductase MsrA 1 |
| GE001553 | msrA | Peptide methionine sulfoxide reductase MsrA |
| GE001554 | msrB | Peptide methionine sulfoxide reductase MsrB |
| GE001655 | msrA | Peptide methionine sulfoxide reductase MsrA |
| GE000015 | proA | Gamma-glutamyl phosphate reductase |
| GE002353 | panE | 2-dehydropantoate 2-reductase |
| GE001300 | gnd | 6-phosphogluconate dehydrogenase, decarboxylating |
| GE000074 | fabG | 3-oxoacyl-[acyl-carrier-protein] reductase |
| GE001419 | fabG | 3-oxoacyl-[acyl-carrier-protein] reductase FabG |
| GE002191 | asd | Aspartate-semialdehyde dehydrogenase |
| GE002468 | nrdD | Anaerobic ribonucleoside-triphosphate reductase |
| GE002467 | nrdG | Anaerobic ribonucleoside-triphosphate reductase-activating protein |
| GE000856 | ifcA | Fumarate reductase flavoprotein subunit |
| GE000985 | SO_0970 | Fumarate reductase flavoprotein subunit |
| GE000626 | nrdF2 | Ribonucleoside-diphosphate reductase subunit beta nrdF2 |
| GE000627 | nrdE1 | Ribonucleoside-diphosphate reductase subunit alpha 1 |
| GE001094 | gor | Glutathione reductase |
| GE002730 | gor | Glutathione reductase |
| GE000347 | gshR1 | Glutathione reductase |
| GE001094 | merA | Glutathione reductase |
| GE001546 | - | Glutathione reductase |
| GE002730 | pdhD_1 | Glutathione reductase |
| GE001243 | npr | NADH peroxidase |
| GE002167 | npr | NADH peroxidase |
| GE000212 | gpo | Glutathione peroxidase |
| GE000073 | arsC | Arsenate reductase |
| GE000756 | arsC_1 | Arsenate reductase |
| GE002800 | - | Arsenate reductase |
| GE000691 | trxB | Thioredoxin reductase |
| GE001546 | pdhD | Dihydrolipoyl dehydrogenase |
| GE001849 | pdhD | Dihydrolipoyl dehydrogenase |
Disclaimer/Publisher’s Note: The statements, opinions and data contained in all publications are solely those of the individual author(s) and contributor(s) and not of MDPI and/or the editor(s). MDPI and/or the editor(s) disclaim responsibility for any injury to people or property resulting from any ideas, methods, instructions or products referred to in the content. |
© 2025 by the authors. Licensee MDPI, Basel, Switzerland. This article is an open access article distributed under the terms and conditions of the Creative Commons Attribution (CC BY) license (https://creativecommons.org/licenses/by/4.0/).
Share and Cite
Wu, D.; Li, H.; Wang, X.; Chen, R.; Gong, D.; Long, D.; Huang, X.; Tang, Z.; Zhang, Y. Screening and Whole-Genome Analysis of Probiotic Lactic Acid Bacteria with Potential Antioxidants from Yak Milk and Dairy Products in the Qinghai–Tibet Plateau. Antioxidants 2025, 14, 173. https://doi.org/10.3390/antiox14020173
Wu D, Li H, Wang X, Chen R, Gong D, Long D, Huang X, Tang Z, Zhang Y. Screening and Whole-Genome Analysis of Probiotic Lactic Acid Bacteria with Potential Antioxidants from Yak Milk and Dairy Products in the Qinghai–Tibet Plateau. Antioxidants. 2025; 14(2):173. https://doi.org/10.3390/antiox14020173
Chicago/Turabian StyleWu, Diyan, Haichuan Li, Xuan Wang, Runtong Chen, Di Gong, Danfeng Long, Xiaodan Huang, Zhenchuang Tang, and Ying Zhang. 2025. "Screening and Whole-Genome Analysis of Probiotic Lactic Acid Bacteria with Potential Antioxidants from Yak Milk and Dairy Products in the Qinghai–Tibet Plateau" Antioxidants 14, no. 2: 173. https://doi.org/10.3390/antiox14020173
APA StyleWu, D., Li, H., Wang, X., Chen, R., Gong, D., Long, D., Huang, X., Tang, Z., & Zhang, Y. (2025). Screening and Whole-Genome Analysis of Probiotic Lactic Acid Bacteria with Potential Antioxidants from Yak Milk and Dairy Products in the Qinghai–Tibet Plateau. Antioxidants, 14(2), 173. https://doi.org/10.3390/antiox14020173

