Anti-Inflammatory and Antioxidant Effects of Leaves and Sheath from Bamboo (Phyllostacys edulis J. Houz)
Abstract
1. Introduction
2. Materials and Methods
2.1. Chemicals and Reagents
2.2. Extraction Process
2.3. Phytochemical Content
2.4. UHPLC Quantification of Mainly Phenolic and Flavoinoid Compounds
2.5. In Vitro Antioxidant Activity
2.6. Cell Culture
2.7. Cell Viability Assay
2.8. Real-Time PCR Assays
2.9. Measurement of Intracellular Reactive Oxygen Species Production
2.10. Statistical Analysis
3. Results and discussion
3.1. Extraction Yield, Phytochemical Contents and UHPLC Analysis
3.2. In Vitro Antioxidant Activity
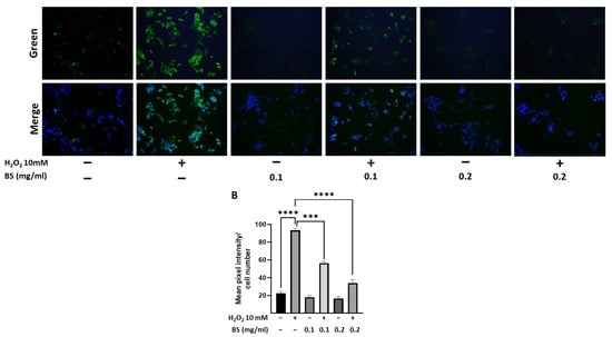
3.3. Antioxidant Power of Bamboo Leaves and Sheaths in Human Liver HepG2 Cells
3.4. Anti-Inflammatory Effects of Bamboo Extracts in LPS-Stimulated Human Macrophages
4. Conclusions
Supplementary Materials
Author Contributions
Funding
Institutional Review Board Statement
Informed Consent Statement
Data Availability Statement
Conflicts of Interest
References
- Ohrnberger, D. The Bamboos of the World: Annotated Nomenclature and Literature of the Species and the Higher and Lower Taxa; Elsevier: Amsterdam, The Netherlands, 1999. [Google Scholar]
- Canavan, S.; Richardson, D.M.; Visser, V.; Roux, J.J.; Vorontsova, M.S.; Wilson, J.R. The global distribution of bamboos: Assessing correlates of introduction and invasion. AoB Plants 2016, 9, plw078. [Google Scholar] [CrossRef] [PubMed]
- Nirmala, C.; Bisht, M.S.; Laishram, M. Bioactive compounds in bamboo shoots: Health benefits and prospects for developing functional foods. Int. J. Food Sci. Technol. 2014, 49, 1425–1431. [Google Scholar] [CrossRef]
- van Dam, J.E.G.; Elbersen, H.W.; Montaño, C.M.D. 6—Bamboo Production for Industrial Utilization. In Perennial Grasses for Bioenergy and Bioproducts; Academic Press: Cambridge, MA, USA, 2018; pp. 175–216. [Google Scholar] [CrossRef]
- Jiang, L.; Belwal, T.; Huang, H.; Ge, Z.-w.; Limwachiranon, J.; Zhao, Y.; Li, L.; Ren, G.; Luo, Z. Extraction and Characterization of Phenolic Compounds from Bamboo Shoot Shell under Optimized Ultrasonic-Assisted Conditions: A Potential Source of Nutraceutical Compounds. Food Bioprocess Technol. 2019, 12, 1741–1755. [Google Scholar] [CrossRef]
- Jiang, L.; Jiang, L.-K.; Chen, K.W. Ultrasonic extraction conditions of bamboo shell flavones and its antioxidative activity on oil. Nat. Prod. Res. Devel 2009, 21, 146–151. [Google Scholar]
- Jin, Y.; Yuan, K. Studies on the Functional Components and Bioactivity and the Relativity of Bamboo Shoots and Shells. Appl. Mech. Mater. 2011, 108, 314–319. [Google Scholar] [CrossRef]
- Li, Y.-X.; Cheng, F.-R.; Jin, Y.-C.; Yuan, K. Studies on the Active Components and Antioxidant Activity of the Extracts from Different Parts of Bamboo. Asian J. Chem. 2013, 25, 6354–6360. [Google Scholar] [CrossRef]
- Han, X.F.; Jin, J.C. Study on the properties and extraction of insoluble dietary fiber from bamboo shells. Guangzhou Chem. Ind. 2015, 43, 56–58. [Google Scholar]
- Yu, N.; Wu, N.; Wang, Y.; Tu, Y. Study on Extraction of Xylan from Bamboo Shoot Shell. In Proceedings of the 2012 International Conference on Applied Biotechnology (ICAB 2012), Tianjin, China, 18–19 October 2012; Lecture Notes in Electrical Engineering. Springer: Berlin/Heidelberg, Germany, 2014; Volume 250, pp. 923–929. [Google Scholar] [CrossRef]
- Kumar, N.; Amritphale, S.S.; Matthews, J.C.; Lynam, J.G.; Alam, S.; Abdulkareem, O.A. Synergistic utilization of diverse industrial wastes for reutilization in steel production and their geopolymerization potential. Waste Manag. 2021, 126, 728–736. [Google Scholar] [CrossRef]
- Sharma, Y.K.; Mangla, S.K.; Patil, P.P.; Liu, S. When challenges impede the process. Manag. Decis. 2019, 57, 995–1017. [Google Scholar] [CrossRef]
- Hahn, D.; Shin, S.H.; Bae, J.S. Natural Antioxidant and Anti-Inflammatory Compounds in Foodstuff or Medicinal Herbs Inducing Heme Oxygenase-1 Expression. Antioxidants 2020, 9, 1191. [Google Scholar] [CrossRef]
- Girgih, A.T.; He, R.; Hasan, F.M.; Udenigwe, C.C.; Gill, T.A.; Aluko, R.E. Evaluation of the in vitro antioxidant properties of a cod (Gadus morhua) protein hydrolysate and peptide fractions. Food Chem. 2015, 173, 652–659. [Google Scholar] [CrossRef] [PubMed]
- Carpentieri, S.; Augimeri, G.; Ceramella, J.; Vivacqua, A.; Sinicropi, M.S.; Pataro, G.; Bonofiglio, D.; Ferrari, G. Antioxidant and Anti-Inflammatory Effects of Extracts from Pulsed Electric Field-Treated Artichoke By-Products in Lipopolysaccharide-Stimulated Human THP-1 Macrophages. Foods 2022, 11, 2250. [Google Scholar] [CrossRef] [PubMed]
- Rani, V.; Deep, G.; Singh, R.K.; Palle, K.; Yadav, U.C. Oxidative stress and metabolic disorders: Pathogenesis and therapeutic strategies. Life Sci. 2016, 148, 183–193. [Google Scholar] [CrossRef]
- Chen, W.; Jia, Z.; Pan, M.H.; Anandh Babu, P.V. Natural Products for the Prevention of Oxidative Stress-Related Diseases: Mechanisms and Strategies. Oxid. Med. Cell. Longev. 2016, 2016, 4628502. [Google Scholar] [CrossRef] [PubMed]
- Bonofiglio, D.; Giordano, C.; De Amicis, F.; Lanzino, M.; Ando, S. Natural Products as Promising Antitumoral Agents in Breast Cancer: Mechanisms of Action and Molecular Targets. Mini Rev. Med. Chem. 2016, 16, 596–604. [Google Scholar] [CrossRef] [PubMed]
- Cheng, Y.; Wan, S.; Yao, L.; Lin, D.; Wu, T.; Chen, Y.; Zhang, A.; Lu, C. Bamboo leaf: A review of traditional medicinal property, phytochemistry, pharmacology, and purification technology. J. Ethnopharmacol. 2023, 306, 116166. [Google Scholar] [CrossRef]
- Sun, W.; Shahrajabian, M.H. Therapeutic Potential of Phenolic Compounds in Medicinal Plants-Natural Health Products for Human Health. Molecules 2023, 28, 1845. [Google Scholar] [CrossRef]
- Arulselvan, P.; Fard, M.T.; Tan, W.S.; Gothai, S.; Fakurazi, S.; Norhaizan, M.E.; Kumar, S.S. Role of Antioxidants and Natural Products in Inflammation. Oxid. Med. Cell. Longev. 2016, 2016, 5276130. [Google Scholar] [CrossRef]
- Kojima, S.; Hakamata, M.; Asanuma, T.; Suzuki, R.; Tsuruda, J.I.; Nonoyama, T.; Lin, Y.; Fukatsu, H.; Koide, N.; Umezawa, K. Cellular Anti-Inflammatory and Antioxidant Activities of Bamboo Sasa albomarginata Leaf Extract and Its Constituent Coumaric Acid Methyl Ester. Sci. World J. 2022, 2022, 8454865. [Google Scholar] [CrossRef]
- Wedler, J.; Daubitz, T.; Schlotterbeck, G.; Butterweck, V. In vitro anti-inflammatory and wound-healing potential of a Phyllostachys edulis leaf extract--identification of isoorientin as an active compound. Planta Med. 2014, 80, 1678–1684. [Google Scholar] [CrossRef]
- Ono, M.; Kantoh, K.; Ueki, J.; Shimada, A.; Wakabayashi, H.; Matsuta, T.; Sakagami, H.; Kumada, H.; Hamada, N.; Kitajima, M.; et al. Quest for anti-inflammatory substances using IL-1beta-stimulated gingival fibroblasts. In Vivo 2011, 25, 763–768. [Google Scholar] [PubMed]
- Leporini, M.; Loizzo, M.R.; Sicari, V.; Pellicano, T.M.; Reitano, A.; Dugay, A.; Deguin, B.; Tundis, R. Citrus × Clementina Hort. Juice Enriched with Its By-Products (Peels and Leaves): Chemical Composition, In Vitro Bioactivity, and Impact of Processing. Antioxidants 2020, 9, 298. [Google Scholar] [CrossRef] [PubMed]
- Sottile, F.; Napolitano, A.; Badalamenti, N.; Bruno, M.; Tundis, R.; Loizzo, M.R.; Piacente, S. A New Bloody Pulp Selection of Myrobalan (Prunus cerasifera L.): Pomological Traits, Chemical Composition, and Nutraceutical Properties. Foods 2023, 12, 1107. [Google Scholar] [CrossRef] [PubMed]
- Gionfriddo, G.; Plastina, P.; Augimeri, G.; Catalano, S.; Giordano, C.; Barone, I.; Morelli, C.; Giordano, F.; Gelsomino, L.; Sisci, D.; et al. Modulating Tumor-Associated Macrophage Polarization by Synthetic and Natural PPARgamma Ligands as a Potential Target in Breast Cancer. Cells 2020, 9, 174. [Google Scholar] [CrossRef]
- Rovito, D.; Gionfriddo, G.; Barone, I.; Giordano, C.; Grande, F.; De Amicis, F.; Lanzino, M.; Catalano, S.; Ando, S.; Bonofiglio, D. Ligand-activated PPARgamma downregulates CXCR4 gene expression through a novel identified PPAR response element and inhibits breast cancer progression. Oncotarget 2016, 7, 65109–65124. [Google Scholar] [CrossRef]
- Bonofiglio, D.; Qi, H.; Gabriele, S.; Catalano, S.; Aquila, S.; Belmonte, M.; Ando, S. Peroxisome proliferator-activated receptor gamma inhibits follicular and anaplastic thyroid carcinoma cells growth by upregulating p21Cip1/WAF1 gene in a Sp1-dependent manner. Endocr. Relat. Cancer 2008, 15, 545–557. [Google Scholar] [CrossRef]
- Augimeri, G.; Plastina, P.; Gionfriddo, G.; Rovito, D.; Giordano, C.; Fazio, A.; Barone, I.; Catalano, S.; Ando, S.; Bonofiglio, D.; et al. N-Eicosapentaenoyl Dopamine, A Conjugate of Dopamine and Eicosapentaenoic Acid (EPA), Exerts Anti-inflammatory Properties in Mouse and Human Macrophages. Nutrients 2019, 11, 2247. [Google Scholar] [CrossRef]
- Pujiarti, R.; Suryani, S.; Sunarta, S.; Lukmandaru, G.; Purba, B. Extractive Contents and DPPH-Scavenging Activities of Bamboo Leaf Extracts from Gigantochloa atter, Dendrocalamus asper, and Gigantochloa verticillata. Taiwan J. For. Sci. 2020, 35, 1–12. [Google Scholar]
- Benjamin, M.A.Z.; Ng, S.Y.; Saikim, F.H.; Rusdi, N.A. The Effects of Drying Techniques on Phytochemical Contents and Biological Activities on Selected Bamboo Leaves. Molecules 2022, 27, 6458. [Google Scholar] [CrossRef]
- Macwan, C.; Patel, H.V.; Kalia, K. A comparative evaluation of in vitro antioxidant properties of bamboo Bambusa arundinacea leaves extracts. J. Cell Tissue Res. 2010, 10, 2413–2418. [Google Scholar]
- Ma, N.H.; Guo, J.; Xu Chen, S.H.; Yuan, X.R.; Zhang, T.; Ding, Y. Antioxidant and Compositional HPLC Analysis of Three Common Bamboo Leaves. Molecules 2020, 25, 409. [Google Scholar] [CrossRef] [PubMed]
- Wang, Y.; Chen, J.; Wang, D.; Ye, F.; He, Y.; Hu, Z.; Zhao, G. A systematic review on the composition, storage, processing of bamboo shoots: Focusing the nutritional and functional benefits. J. Funct. Foods 2020, 71, 104015. [Google Scholar] [CrossRef]
- Ni, Q.; Xu, G.; Wang, Z.; Gao, Q.; Wang, S.; Zhang, Y. Seasonal variations of the antioxidant composition in ground bamboo Sasa argenteastriatus leaves. Int. J. Mol. Sci. 2012, 13, 2249–2262. [Google Scholar] [CrossRef]
- Ni, Q.; Wang, Z.; Xu, G.; Gao, Q.; Yang, D.; Morimatsu, F.; Zhang, Y. Altitudinal variation of antioxidant components and capability in Indocalamus latifolius (Keng) McClure leaf. J. Nutr. Sci. Vitaminol. 2013, 59, 336–342. [Google Scholar] [CrossRef]
- Zhang, Y.; Wu, X.Q.; Yu, Z.Y. Studies on seasonal variation of flavonoids and lactones in bamboo leaves. Chem. Ind. For. Prod. 2002, 22, 65–69. [Google Scholar]
- Gong, J.; Xia, D.; Huang, J.; Ge, Q.; Mao, J.; Liu, S.; Zhang, Y. Functional components of bamboo shavings and bamboo leaf extracts and their antioxidant activities in vitro. J. Med. Food 2015, 18, 453–459. [Google Scholar] [CrossRef]
- Htwe, H.M. Determination of antioxidant activity of bamboo leaves (Bambusa vulgaris Schrad. ex J.C. Wendl.). Yadanabon Univ. Res. J. 2017, 8, 1–9. [Google Scholar]
- Kim, C.Y.; Lee, H.J.; Jung, S.H.; Lee, E.H.; Cha, K.H.; Kang, S.W.; Pan, C.-H.; Um, B.-H. Rapid identification of radical scavenging phenolic compounds from black bamboo leaves using high-performance liquid chromatography coupled to an online ABTS+-based assay. J. Korean Soc. Appl. Biol. Chem. 2009, 52, 613–619. [Google Scholar] [CrossRef]
- Cao, X.; Zhang, Y.; Xun, H.; Wang, J.; Tang, F. High-Yield Recovery of Antioxidant Compounds from Bambusa chungii Culms Using Pressurized Hot Water Extraction. Antioxidants 2022, 11, 2231. [Google Scholar] [CrossRef] [PubMed]
- Xiao, Z.; Zhang, Q.; Dai, J.; Wang, X.; Yang, Q.; Cai, C.; Mao, J.; Ge, Q. Structural characterization, antioxidant and antimicrobial activity of water-soluble polysaccharides from bamboo (Phyllostachys pubescens Mazel) leaves. Int. J. Biol. Macromol. 2020, 142, 432–442. [Google Scholar] [CrossRef]
- Donato, M.T.; Tolosa, L.; Gomez-Lechon, M.J. Culture and Functional Characterization of Human Hepatoma HepG2 Cells. Methods Mol. Biol. 2015, 1250, 77–93. [Google Scholar] [CrossRef] [PubMed]
- Lin, X.; Wei, J.; Chen, Y.; He, P.; Lin, J.; Tan, S.; Nie, J.; Lu, S.; He, M.; Lu, Z.; et al. Isoorientin from Gypsophila elegans induces apoptosis in liver cancer cells via mitochondrial-mediated pathway. J Ethnopharmacol 2016, 187, 187–194. [Google Scholar] [CrossRef]
- Xu, Q.; Wang, H.; Li, T.; Chen, L.; Zheng, B.; Liu, R.H. Comparison of phenolics, antioxidant, and antiproliferative activities of two Hypsizygus marmoreus varieties. J. Food Sci. 2020, 85, 2227–2235. [Google Scholar] [CrossRef] [PubMed]
- Yu, Y.; Li, Z.; Cao, G.; Huang, S.; Yang, H. Bamboo Leaf Flavonoids Extracts Alleviate Oxidative Stress in HepG2 Cells via Naturally Modulating Reactive Oxygen Species Production and Nrf2-Mediated Antioxidant Defense Responses. J. Food Sci. 2019, 84, 1609–1620. [Google Scholar] [CrossRef]
- Zhang, S.; Chen, J.; Sun, A.; Zhao, L. Protective effects and antioxidant mechanism of bamboo leaf flavonoids on hepatocytes injured by CCl4. Food Agric. Immunol. 2014, 25, 386–396. [Google Scholar] [CrossRef]
- Brand, M.D. Mitochondrial generation of superoxide and hydrogen peroxide as the source of mitochondrial redox signaling. Free Radic. Biol. Med. 2016, 100, 14–31. [Google Scholar] [CrossRef] [PubMed]
- Checa, J.; Aran, J.M. Reactive Oxygen Species: Drivers of Physiological and Pathological Processes. J. Inflamm. Res. 2020, 13, 1057–1073. [Google Scholar] [CrossRef] [PubMed]





| Samples | β-Carotene Bleaching Test IC50 (µg/mL) | FRAP μM Fe (II)/g | |
|---|---|---|---|
| t = 30 min | t = 60 min | ||
| BL | 41.04 ± 4.81 **** | 19.61 ± 2.58 **** | 10.25 ± 2.07 **** |
| BS | 92.48 ± 8.18 **** | 79.13 ± 7.21 **** | 7.71 ± 1.91 **** |
Disclaimer/Publisher’s Note: The statements, opinions and data contained in all publications are solely those of the individual author(s) and contributor(s) and not of MDPI and/or the editor(s). MDPI and/or the editor(s) disclaim responsibility for any injury to people or property resulting from any ideas, methods, instructions or products referred to in the content. |
© 2023 by the authors. Licensee MDPI, Basel, Switzerland. This article is an open access article distributed under the terms and conditions of the Creative Commons Attribution (CC BY) license (https://creativecommons.org/licenses/by/4.0/).
Share and Cite
Tundis, R.; Augimeri, G.; Vivacqua, A.; Romeo, R.; Sicari, V.; Bonofiglio, D.; Loizzo, M.R. Anti-Inflammatory and Antioxidant Effects of Leaves and Sheath from Bamboo (Phyllostacys edulis J. Houz). Antioxidants 2023, 12, 1239. https://doi.org/10.3390/antiox12061239
Tundis R, Augimeri G, Vivacqua A, Romeo R, Sicari V, Bonofiglio D, Loizzo MR. Anti-Inflammatory and Antioxidant Effects of Leaves and Sheath from Bamboo (Phyllostacys edulis J. Houz). Antioxidants. 2023; 12(6):1239. https://doi.org/10.3390/antiox12061239
Chicago/Turabian StyleTundis, Rosa, Giuseppina Augimeri, Adele Vivacqua, Rosa Romeo, Vincenzo Sicari, Daniela Bonofiglio, and Monica Rosa Loizzo. 2023. "Anti-Inflammatory and Antioxidant Effects of Leaves and Sheath from Bamboo (Phyllostacys edulis J. Houz)" Antioxidants 12, no. 6: 1239. https://doi.org/10.3390/antiox12061239
APA StyleTundis, R., Augimeri, G., Vivacqua, A., Romeo, R., Sicari, V., Bonofiglio, D., & Loizzo, M. R. (2023). Anti-Inflammatory and Antioxidant Effects of Leaves and Sheath from Bamboo (Phyllostacys edulis J. Houz). Antioxidants, 12(6), 1239. https://doi.org/10.3390/antiox12061239

