Role of Protein Tyrosine Phosphatase 1B Inhibitor in Early Brain Injury of Subarachnoid Hemorrhage in Mice
Abstract
1. Introduction
2. Methods and Materials
2.1. Primary Neuronal Culture
2.2. Animals
2.3. SAH Model In Vivo
2.4. Experimental Design and Groups
2.5. Cytotoxicity Tests
2.6. Neurologic Scoring, Body Weight, SAH Grading Score, and Blood Glucose
2.7. Morris Water Maze
2.8. Brain Water Content
2.9. Immunofluorescence Staining and TUNEL Staining
2.10. Nissl Staining
2.11. Western Blot Analysis
2.12. Elisa
2.13. Real-Time PCR
2.14. TEM
2.15. Statistical Analysis
3. Results
3.1. Effect of PTP1B-IN-1 on the Viability of the Cells
3.2. PTP1B-IN-1 Alleviated Neuroapoptosis, Neuroinflammation, and ER Stress following SAH In Vitro via the IRS-2/AKT Pathway
3.3. Mortality Rate and SAH Severity
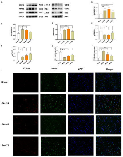
3.4. Time Course Expression of PTP1B and IRS-2/AKT after SAH In Vivo
3.5. PTP1B-IN-1 Alleviated Neuroapoptosis, Neuroinflammation, and ER Stress following SAH In Vivo via the IRS-2/AKT Pathway
3.6. PTP1B-IN-1 Ameliorated Neurological Impairments following 24 h SAH
4. Discussion
5. Conclusions
Supplementary Materials
Author Contributions
Funding
Institutional Review Board Statement
Informed Consent Statement
Data Availability Statement
Conflicts of Interest
Abbreviations
References
- Neifert, S.N.; Chapman, E.K.; Martini, M.L.; Shuman, W.H.; Schupper, A.J.; Oermann, E.K.; Mocco, J.; Macdonald, R.L. Aneurysmal Subarachnoid Hemorrhage: The Last Decade. Transl. Stroke Res. 2020, 12, 428–446. [Google Scholar] [CrossRef] [PubMed]
- Qu, X.; Liang, T.; Wu, D.; Lai, N.; Deng, R.; Ma, C.; Li, X.; Li, H.; Liu, Y.; Shen, H.; et al. Acyl-CoA synthetase long chain family member 4 plays detrimental role in early brain injury after subarachnoid hemorrhage in rats by inducing ferroptosis. CNS Neurosci. Ther. 2021, 27, 449–463. [Google Scholar] [CrossRef]
- Rass, V.; Helbok, R. Early Brain Injury After Poor-Grade Subarachnoid Hemorrhage. Curr. Neurol. Neurosci. Rep. 2019, 19, 78. [Google Scholar] [CrossRef] [PubMed]
- Shi, L.; Liang, F.; Zheng, J.; Zhou, K.; Chen, S.; Yu, J.; Zhang, J. Melatonin Regulates Apoptosis and Autophagy via ROS-MST1 Pathway in Subarachnoid Hemorrhage. Front. Mol. Neurosci. 2018, 11, 93. [Google Scholar] [CrossRef] [PubMed]
- Bakke, J.; Haj, F.G. Protein-tyrosine phosphatase 1B substrates and metabolic regulation. Semin. Cell Dev. Biol. 2015, 37, 58–65. [Google Scholar] [CrossRef]
- Abdelsalam, S.S.; Korashy, H.M.; Zeidan, A.; Agouni, A. The Role of Protein Tyrosine Phosphatase (PTP)-1B in Cardiovascular Disease and Its Interplay with Insulin Resistance. Biomolecules 2019, 9, 286. [Google Scholar] [CrossRef]
- Qin, Z.; Pandey, N.R.; Zhou, X.; Stewart, C.A.; Hari, A.; Huang, H.; Stewart, A.F.; Brunel, J.M.; Chen, H.-H. Functional properties of Claramine: A novel PTP1B inhibitor and insulin-mimetic compound. Biochem. Biophys. Res. Commun. 2015, 458, 21–27. [Google Scholar] [CrossRef]
- Tanokashira, D.; Fukuokaya, W.; Taguchi, A. Involvement of insulin receptor substrates in cognitive impairment and Alzheimer’s disease. Neural Regen. Res. 2019, 14, 1330–1334. [Google Scholar] [CrossRef]
- Li, Y.; Wang, N.; Pan, J.; Wang, X.; Zhao, Y.; Guo, Z. Hippocampal miRNA-144 Modulates Depressive-Like Behaviors in Rats by Targeting PTP1B. Neuropsychiatr. Dis. Treat. 2021, 17, 389–399. [Google Scholar] [CrossRef]
- Song, G.J.; Jung, M.; Kim, J.-H.; Park, H.; Rahman, H.; Zhang, S.; Zhang, Z.-Y.; Park, D.H.; Kook, H.; Lee, I.-K.; et al. A novel role for protein tyrosine phosphatase 1B as a positive regulator of neuroinflammation. J. Neuroinflamm. 2016, 13, 86. [Google Scholar] [CrossRef]
- Ricke, K.M.; Cruz, S.A.; Qin, Z.; Farrokhi, K.; Sharmin, F.; Zhang, L.; Zasloff, M.A.; Stewart, A.F.; Chen, H.-H. Neuronal Protein Tyrosine Phosphatase 1B Hastens Amyloid β-Associated Alzheimer’s Disease in Mice. J. Neurosci. 2020, 40, 1581–1593. [Google Scholar] [CrossRef] [PubMed]
- Maamoun, H.; Abdelsalam, S.S.; Zeidan, A.; Korashy, H.M.; Agouni, A. Endoplasmic Reticulum Stress: A Critical Molecular Driver of Endothelial Dysfunction and Cardiovascular Disturbances Associated with Diabetes. Int. J. Mol. Sci. 2019, 20, 1658. [Google Scholar] [CrossRef] [PubMed]
- Lemmer, I.L.; Willemsen, N.; Hilal, N.; Bartelt, A. A guide to understanding endoplasmic reticulum stress in metabolic disorders. Mol. Metab. 2021, 47, 101169. [Google Scholar] [CrossRef] [PubMed]
- Schwarz, D.S.; Blower, M.D. The endoplasmic reticulum: Structure, function and response to cellular signaling. Cell. Mol. Life Sci. 2017, 73, 79–94. [Google Scholar] [CrossRef]
- Bilekova, S.; Sachs, S.; Lickert, H. Pharmacological Targeting of Endoplasmic Reticulum Stress in Pancreatic Beta Cells. Trends Pharmacol. Sci. 2021, 42, 85–95. [Google Scholar] [CrossRef]
- Yan, F.; Cao, S.; Li, J.; Dixon, B.; Yu, X.; Chen, J.; Gu, C.; Lin, W.; Chen, G. Pharmacological Inhibition of PERK Attenuates Early Brain Injury After Subarachnoid Hemorrhage in Rats Through the Activation of Akt. Mol. Neurobiol. 2016, 54, 1808–1817. [Google Scholar] [CrossRef]
- Maamoun, H.; Benameur, T.; Pintus, G.; Munusamy, S.; Agouni, A. Crosstalk Between Oxidative Stress and Endoplasmic Reticulum (ER) Stress in Endothelial Dysfunction and Aberrant Angiogenesis Associated With Diabetes: A Focus on the Protective Roles of Heme Oxygenase (HO)-1. Front. Physiol. 2019, 10, 70. [Google Scholar] [CrossRef]
- Villalobos-Labra, R.; Subiabre, M.; Toledo, F.; Pardo, F.; Sobrevia, L. Endoplasmic reticulum stress and development of insulin resistance in adipose, skeletal, liver, and foetoplacental tissue in diabesity. Mol. Asp. Med. 2019, 66, 49–61. [Google Scholar] [CrossRef]
- Gerakis, Y.; Hetz, C. Emerging roles of ER stress in the etiology and pathogenesis of Alzheimer’s disease. FEBS J. 2018, 285, 995–1011. [Google Scholar] [CrossRef]
- Zhang, X.; Wu, Q.; Lu, Y.; Wan, J.; Dai, H.; Zhou, X.; Lv, S.; Chen, X.; Zhang, X.; Hang, C.; et al. Cerebroprotection by salvianolic acid B after experimental subarachnoid hemorrhage occurs via Nrf2- and SIRT1-dependent pathways. Free. Radic. Biol. Med. 2018, 124, 504–516. [Google Scholar] [CrossRef]
- Tsai, Y.-R.; Chang, C.-F.; Lai, J.-H.; Wu, J.C.-C.; Chen, Y.-H.; Kang, S.-J.; Hoffer, B.J.; Tweedie, D.; Luo, W.; Greig, N.H.; et al. Pomalidomide Ameliorates H2O2-Induced Oxidative Stress Injury and Cell Death in Rat Primary Cortical Neuronal Cultures by Inducing Anti-Oxidative and Anti-Apoptosis Effects. Int. J. Mol. Sci. 2018, 19, 3252. [Google Scholar] [CrossRef] [PubMed]
- Schallner, N.; Pandit, R.; LeBlanc, R., III; Thomas, A.J.; Ogilvy, C.S.; Zuckerbraun, B.S.; Gallo, D.; Otterbein, L.E.; Hanafy, K.A. Microglia regulate blood clearance in subarachnoid hemorrhage by heme oxygenase-1. J. Clin. Investig. 2015, 125, 2609–2625. [Google Scholar] [CrossRef]
- Liu, B.; Ou, G.; Chen, Y.; Zhang, J. Inhibition of protein tyrosine phosphatase 1B protects against sevoflurane-induced neurotoxicity mediated by ER stress in developing brain. Brain Res. Bull. 2019, 146, 28–39. [Google Scholar] [CrossRef]
- Sugawara, T.; Ayer, R.; Jadhav, V.; Zhang, J.H. A new grading system evaluating bleeding scale in filament perforation subarachnoid hemorrhage rat model. J. Neurosci. Methods 2008, 167, 327–334. [Google Scholar] [CrossRef] [PubMed]
- Xu, G.; Lu, H.; Dong, Y.; Shapoval, D.; Soriano, S.G.; Liu, X.; Zhang, Y.; Xie, Z. Coenzyme Q10 reduces sevoflurane-induced cognitive deficiency in young mice. Br. J. Anaesth. 2017, 119, 481–491. [Google Scholar] [CrossRef]
- Li, T.; Huang, H.-Y.; Wang, H.-D.; Gao, C.-C.; Liang, H.; Deng, C.-L.; Zhao, X.; Han, Y.-L.; Zhou, M.-L. Restoration of Brain Angiotensin-Converting Enzyme 2 Alleviates Neurological Deficits after Severe Traumatic Brain Injury via Mitigation of Pyroptosis and Apoptosis. J. Neurotrauma 2022, 39, 423–434. [Google Scholar] [CrossRef]
- Zhang, X.-S.; Li, W.; Wu, Q.; Wu, L.-Y.; Ye, Z.-N.; Liu, J.-P.; Zhuang, Z.; Zhou, M.-L.; Zhang, X.; Hang, C.-H. Resveratrol Attenuates Acute Inflammatory Injury in Experimental Subarachnoid Hemorrhage in Rats via Inhibition of TLR4 Pathway. Int. J. Mol. Sci. 2016, 17, 1331. [Google Scholar] [CrossRef]
- Zhang, X.; Lu, Y.; Wu, Q.; Dai, H.; Li, W.; Lv, S.; Zhou, X.; Zhang, X.; Hang, C.; Wang, J. Astaxanthin mitigates subarachnoid hemorrhage injury primarily by increasing sirtuin 1 and inhibiting the Toll-like receptor 4 signaling pathway. FASEB J. 2018, 33, 722–737. [Google Scholar] [CrossRef]
- Kumar, A.; Rana, D.; Rana, R.; Bhatia, R. Protein Tyrosine Phosphatase (PTP1B): A promising Drug Target Against Life-threatening Ailments. Curr. Mol. Pharmacol. 2020, 13, 17–30. [Google Scholar] [CrossRef] [PubMed]
- Kuga, G.K.; Muñoz, V.R.; Gaspar, R.C.; Nakandakari, S.C.B.R.; da Silva, A.S.R.; Botezelli, J.D.; Leme, J.A.C.D.A.; Gomes, R.J.; de Moura, L.P.; Cintra, D.E.; et al. Impaired insulin signaling and spatial learning in middle-aged rats: The role of PTP1B. Exp. Gerontol. 2018, 104, 66–71. [Google Scholar] [CrossRef] [PubMed]
- Qian, L.; Wang, Q.; Wei, C.; Wang, L.; Yang, Y.; Deng, X.; Liu, J.; Qi, F. Protein tyrosine phosphatase 1B regulates fibroblasts proliferation, motility and extracellular matrix synthesis via the MAPK/ERK signalling pathway in keloid. Exp. Dermatol. 2021, 31, 202–213. [Google Scholar] [CrossRef]
- Cho, H. Protein Tyrosine Phosphatase 1B (PTP1B) and Obesity. Vitam. Horm. 2013, 91, 405–424. [Google Scholar] [CrossRef] [PubMed]
- Ancel, C.M.; Evans, M.C.; Kerbus, R.I.; Wallace, E.G.; Anderson, G.M. Deletion of PTP1B From Brain Neurons Partly Protects Mice From Diet-Induced Obesity and Minimally Improves Fertility. Endocrinology 2022, 163, bqab266. [Google Scholar] [CrossRef]
- Kostrzewa, T.; Wołosewicz, K.; Jamrozik, M.; Drzeżdżon, J.; Siemińska, J.; Jacewicz, D.; Górska-Ponikowska, M.; Kołaczkowski, M.; Łaźny, R.; Kuban-Jankowska, A. Curcumin and Its New Derivatives: Correlation between Cytotoxicity against Breast Cancer Cell Lines, Degradation of PTP1B Phosphatase and ROS Generation. Int. J. Mol. Sci. 2021, 22, 10368. [Google Scholar] [CrossRef] [PubMed]
- Abdelsalam, S.S.; Pasha, M.; El-Gamal, H.; Hasan, M.; Elrayess, M.A.; Zeidan, A.; Korashy, H.M.; Agouni, A. Protein tyrosine phosphatase 1B inhibition improves endoplasmic reticulum stress-impaired endothelial cell angiogenic response: A critical role for cell survival. Mol. Med. Rep. 2021, 24, 665. [Google Scholar] [CrossRef]
- Xie, J.; Qian, Y.-Y.; Yang, Y.; Peng, L.-J.; Mao, J.-Y.; Yang, M.-R.; Tian, Y.; Sheng, J. Isothiocyanate From Moringa oleifera Seeds Inhibits the Growth and Migration of Renal Cancer Cells by Regulating the PTP1B-dependent Src/Ras/Raf/ERK Signaling Pathway. Front. Cell Dev. Biol. 2022, 9, 790618. [Google Scholar] [CrossRef] [PubMed]
- Wang, S.; Cheng, Z.; Chen, X.; Xue, H. microRNA-135a protects against myocardial ischemia-reperfusion injury in rats by targeting protein tyrosine phosphatase 1B. J. Cell. Biochem. 2019, 120, 10421–10433. [Google Scholar] [CrossRef]
- Stewart, A.R.; Chen, H.-H. N-methyl-D-aspartate receptor functions altered by neuronal PTP1B activation in Alzheimer’s disease and schizophrenia models. Neural Regen. Res. 2022, 17, 2208–2210. [Google Scholar] [CrossRef]
- Zhu, Y.; Yu, J.; Gong, J.; Shen, J.; Ye, D.; Cheng, D.; Xie, Z.; Zeng, J.; Xu, K.; Shen, J.; et al. PTP1B inhibitor alleviates deleterious microglial activation and neuronal injury after ischemic stroke by modulating the ER stress-autophagy axis via PERK signaling in microglia. Aging (NY) 2021, 13, 3405–3427. [Google Scholar] [CrossRef]
- Zille, M.; Farr, T.D.; Keep, R.F.; Römer, C.; Xi, G.; Boltze, J. Novel targets, treatments, and advanced models for intracerebral haemorrhage. Ebiomedicine 2022, 76, 103880. [Google Scholar] [CrossRef] [PubMed]
- Ariyasu, D.; Yoshida, H.; Hasegawa, Y. Endoplasmic Reticulum (ER) Stress and Endocrine Disorders. Int. J. Mol. Sci. 2017, 18, 382. [Google Scholar] [CrossRef]
- Zhao, J.; Xiang, X.; Zhang, H.; Jiang, D.; Liang, Y.; Qing, W.; Liu, L.; Zhao, Q.; He, Z. CHOP induces apoptosis by affecting brain iron metabolism in rats with subarachnoid hemorrhage. Exp. Neurol. 2017, 302, 22–33. [Google Scholar] [CrossRef] [PubMed]
- Bourebaba, L.; Kornicka-Garbowska, K.; Al Naem, M.; Röcken, M.; Łyczko, J.; Marycz, K. MSI-1436 improves EMS adipose derived progenitor stem cells in the course of adipogenic differentiation through modulation of ER stress, apoptosis, and oxidative stress. Stem Cell Res. Ther. 2021, 12, 97. [Google Scholar] [CrossRef]
- Tian, X.-S.; Xu, H.; He, X.-J.; Li, Y.; He, B.; Zhao, D. Endoplasmic reticulum stress mediates cortical neuron apoptosis after experimental subarachnoid hemorrhage in rats. Int. J. Clin. Exp. Pathol. 2020, 13, 1569–1577. [Google Scholar]
- Wagner, D.-C.; Riegelsberger, U.M.; Michalk, S.; Härtig, W.; Kranz, A.; Boltze, J. Cleaved caspase-3 expression after experimental stroke exhibits different phenotypes and is predominantly non-apoptotic. Brain Res. 2011, 1381, 237–242. [Google Scholar] [CrossRef]
- Zhang, C.; Wu, L.; Liu, X.; Gao, J.; Liu, S.; Wu, J.; Huang, D.; Wang, Z.; Su, X. Discovery of Novel PTP1B Inhibitors Derived from the BH3 Domain of Proapoptotic Bcl-2 Proteins with Antidiabetic Potency. ACS Med. Chem. Lett. 2021, 12, 1017–1023. [Google Scholar] [CrossRef] [PubMed]
- Panzhinskiy, E.; Hua, Y.; Culver, B.; Ren, J.; Nair, S. Endoplasmic reticulum stress upregulates protein tyrosine phosphatase 1B and impairs glucose uptake in cultured myotubes. Diabetologia 2013, 56, 598–607. [Google Scholar] [CrossRef] [PubMed]
- Chen, P.-J.; Cai, S.-P.; Huang, C.; Meng, X.-M.; Li, J. Protein tyrosine phosphatase 1B (PTP1B): A key regulator and therapeutic target in liver diseases. Toxicology 2015, 337, 10–20. [Google Scholar] [CrossRef]




| Gene | Forward | Reverse |
|---|---|---|
| IRS-2 | GCCACAGTCGTGAAAGAGTGA | GTTGGTCGGAAACATGCCAA |
| PTP1B | CGCCATGGAGATGGAGAAGG | ACACAAGTGTCCTCACCTGG |
| IL-1β | AAGCTTCCTTGTGCAAGTGT | TAGCCCTCCATTCCTGAAAGC |
| IL-6 | GACAAAGCCAGAGTCCTTCAGA | TGTGACTCCAGCTTATCTCTTGG |
| TNF-a | GATCGGTCCCCAAAGGGATG | CCACTTGGTGGTTTGTGAGTG |
| GAPDH | GGGTCCCAGCTTAGGTTCAT | CCCAATACGGCCAAATCCGT |
| Group | Animal Deaths (n) | Mortality Rate (%) |
|---|---|---|
| Experiment 2 | ||
| Sham | 0 (15) | 0 |
| SAH24 | 3 (15) | 20% |
| SAH48 | 4 (15) | 27% |
| SAH72 | 4 (15) | 27% |
| Experiment 3 | ||
| Sham | 0 (20) | 0 |
| SAH24 | 4 (20) | 20% |
| SAH24h + DMSO | 6 (20) | 30% |
| SAH24h + PTP1B-IN-1 | 6 (20) | 30% |
Disclaimer/Publisher’s Note: The statements, opinions and data contained in all publications are solely those of the individual author(s) and contributor(s) and not of MDPI and/or the editor(s). MDPI and/or the editor(s) disclaim responsibility for any injury to people or property resulting from any ideas, methods, instructions or products referred to in the content. |
© 2023 by the authors. Licensee MDPI, Basel, Switzerland. This article is an open access article distributed under the terms and conditions of the Creative Commons Attribution (CC BY) license (https://creativecommons.org/licenses/by/4.0/).
Share and Cite
Zhang, Z.-H.; Zhou, X.-M.; Zhang, X. Role of Protein Tyrosine Phosphatase 1B Inhibitor in Early Brain Injury of Subarachnoid Hemorrhage in Mice. Brain Sci. 2023, 13, 816. https://doi.org/10.3390/brainsci13050816
Zhang Z-H, Zhou X-M, Zhang X. Role of Protein Tyrosine Phosphatase 1B Inhibitor in Early Brain Injury of Subarachnoid Hemorrhage in Mice. Brain Sciences. 2023; 13(5):816. https://doi.org/10.3390/brainsci13050816
Chicago/Turabian StyleZhang, Zhong-Hua, Xiao-Ming Zhou, and Xin Zhang. 2023. "Role of Protein Tyrosine Phosphatase 1B Inhibitor in Early Brain Injury of Subarachnoid Hemorrhage in Mice" Brain Sciences 13, no. 5: 816. https://doi.org/10.3390/brainsci13050816
APA StyleZhang, Z.-H., Zhou, X.-M., & Zhang, X. (2023). Role of Protein Tyrosine Phosphatase 1B Inhibitor in Early Brain Injury of Subarachnoid Hemorrhage in Mice. Brain Sciences, 13(5), 816. https://doi.org/10.3390/brainsci13050816

