Multi-Time-Scale Coordinated Operation of a Combined System with Wind-Solar-Thermal-Hydro Power and Battery Units
Abstract
:1. Introduction
2. Analysis on the Complementarity Operation of Wind-Photovoltaic-Thermal-Hydro Power and Battery Units
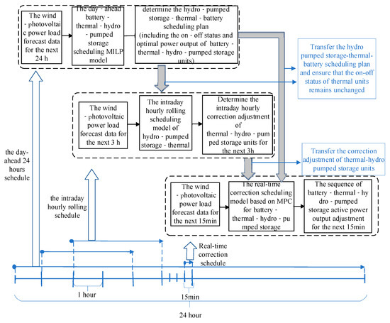
3. General Framework for the Multi-Time-Scale Coordinated Operation of Combined System
3.1. Day-Ahead Schedule for Next 24 h
3.2. Hour-Level Rolling Correction Schedule
3.3. MPC-Based Real-Time Corrective Scheduling
4. Detailed Multi-Time-Scale Coordinated Operation Model for the Combined WPTHB System
4.1. Day-Ahead Schedule Model for Next 24 h
4.2. Hour-Level Rolling Corrective Schedule
4.3. Real-Time Corrective Scheduling
5. Case Studies
5.1. Parameters Setting
5.2. Simulation Results and Discussions
6. Conclusions
Author Contributions
Funding
Conflicts of Interest
References
- Awadallah, M.A.; Venkatesh, B. Energy Storage in Distribution System Planning and Operation: Current Status and Outstanding Challenges. J. Can. J. Electr. Comput. Eng. 2019, 42, 10–19. [Google Scholar]
- Nazariheris, M.; Abapour, S.; Mohammadiivatloo, B. Optimal economic dispatch of FC-CHP based heat and power micro-grids. J. Appl. Therm. Eng. 2019, 114, 756–769. [Google Scholar] [CrossRef]
- Tsai, S.B. Using grey models for forecasting China’s growth trends in renewable energy consumption. J. Clean Technol. Environ. Policy 2016, 18, 563–571. [Google Scholar] [CrossRef]
- Jin, X.; Mu, Y.; Jia, H.; Wu, J.; Jiang, T.; Yu, X. Dynamic economic dispatch of a hybrid energy microgrid considering building based virtual energy storage system. J. Appl. Energy 2016, 194, 386–398. [Google Scholar] [CrossRef]
- Ran, W.; Ping, W.; Xiao, G.; Gong, S. Power demand and supply management in microgrids with uncertainties of renewable energies. J. Int. J. Electr. Power Energy Syst. 2014, 63, 260–269. [Google Scholar]
- Qian, A.; Ran, H. Key Technologies and Challenges for Multi-energy Complementarity and Optimization of Integrated Energy System. J. Autom. Electr. Power Syst. 2018, 42, 2–10. [Google Scholar]
- Xiao, Q.Z.; Qian, A.; Lin, L.; Shuai, Y. Multi-energy complementary microgrid cluster distributed optimization scheduling. J. Power Grid Technol. 2019, 5, 1–9. [Google Scholar]
- Yuan, L.S.; Qian, A.; Jian, P.Z.; Ren, B.W. Two-level coordination mechanism and operation strategy of multi-virtual power plants with multiple time scales. J. Chin. Soc. Electr. Eng. 1994, 38, 753–761. [Google Scholar]
- Zheng, N.W.; Ji, C.L. Optimized scheduling method for linkage of wind and water complementary power generation system and demand side data center. J. Power Grid Technol. 2019, 5, 1–13. [Google Scholar]
- Si, Q.S.; Li, Z. Economic dispatching of power system based on multi-energy complementation of scenery, water and fire. J. Electr. Meas. Instrum. 2016, 53, 66–71. [Google Scholar]
- Yue, C.; Feng, L.; Wei, W.; Sheng, W.M.; Nai, C.C. Robust unit commitment for large-scale wind generation and run-off-river hydropower. J. Chin. Soc. Electr. Eng. J. Power Energy Syst. 2016, 2, 66–75. [Google Scholar]
- Komiyama, R.; Fujii, Y. Assessment of Japan’s Optimal Power Generation Mix Considering Massive Deployment of Variable Renewable Power Generation. J. Electr. Eng. Jpn. 2013, 2, 1–11. [Google Scholar] [CrossRef]
- Xin, H.X.; Zong, H.G.; Heng, Q.L.; Fan, X.; Gang, W. Combined optimization scheduling of scenery, water, fire and multi-energy bases considering space-time complementary characteristics. J. Power Eng. Technol. 2017, 36, 59–65. [Google Scholar]
- Kusakana, K. Optimal scheduled power flow for distributed photovoltaic/wind/diesel generators with battery storage system. J. IET Renew. Power Gener. 2015, 9, 916–924. [Google Scholar] [CrossRef]
- Akram, U.; Khalid, M.; Shafiq, S. Optimal sizing of a wind/solar/battery hybrid grid-connected microgrid system. J. IET Renew. Power Gener. 2018, 12, 72–80. [Google Scholar] [CrossRef]
- Bao, Z.; Zhou, Q.; Yang, Z.; Yang, Q.; Xu, L.; Wu, T. A Multi Time-Scale and Multi Energy-Type Coordinated Microgrid Scheduling Solution—Part I: Model and Methodology. J. IEEE Trans. Power Syst. 2015, 30, 2257–2266. [Google Scholar] [CrossRef]
- Bukhsh, W.A.; Zhang, C.; Pinson, P. An Integrated Multiperiod OPF Model with Demand Response and Renewable Generation Uncertainty. J. IEEE Trans. Smart Grid 2015, 7, 1–9. [Google Scholar] [CrossRef]
- Xu, T.; Zhang, N. Coordinated Operation of Concentrated Solar Power and Wind Resources for the Provision of Energy and Reserve Services. J. IEEE Trans. Power Syst. 2016, 32, 1260–1271. [Google Scholar] [CrossRef]
- Na, Z.; Quan, L.; Xian, Z.; Hai, X.W.; Wei, D.L. Multi-stage unit combination coordination strategy for wind power systems. J. Autom. Electr. Power Syst. 2013, 37, 39–45, 98. [Google Scholar]
- Yang, H.; Wei, H.; Yong, M.; Wei, H.L.; Zhi, M.W.; Wei, C.G. Consider multi-objective coordinated scheduling of wind storage joint system planned in the day. J. Chin. Soc. Electr. Eng. 2014, 34, 4743–4751. [Google Scholar]
- Hao, W.; Qian, A.; Lin, G.; Xiao, Q.Z.; Fan, H. Cooperative optimization of combined cooling and heating systems based on multi-scenario random programming and MPC. J. Autom. Electr. Power Syst. 2018, 42, 51–58. [Google Scholar]
- Zhang, B.M.; Wu, W.C.; Zheng, T.Y.; Sun, H.B. Design of multi-time-scale coordinated active dispatching system for large-scale wind power consumption. J. Autom. Electr. Power Syst. 2011, 35, 1–6. [Google Scholar]
- Xiao, F.; Ai, Q. Multi-time-scale demand response resource optimization scheduling of microgrid based on model predictive control. J. Power Autom. Equip. 2018, 38, 184–190. [Google Scholar]
- Zimmerman, R.D.; Murillo-Sanchez, C.E.; Thomas, R.J. MATPOWER: Steady-State Operations, Planning, and Analysis Tools for Power Systems Research and Education. J. IEEE Trans. Power Syst. 2011, 26, 12–19. [Google Scholar] [CrossRef]
- IBM. ILOG CPLEX Optimization Studio. 2013. Available online: http://www-01.ibm.com/software/integration/optimization/cplexoptimization-studio/ (accessed on 21 August 2019).














| Generator No | Maximum Power (MW) | Minimum Power (MW) | Cost Coefficient | Start Cost ($) | Down Cost ($) | Minimum on Time (h) | Minimum off Time (h) | ||
|---|---|---|---|---|---|---|---|---|---|
| a ($/MW2) | b ($/MW) | c ($) | |||||||
| 1 | 350 | 10 | 0.11 | 5 | 150 | 1500 | 0 | 1 | 1 |
| 2 | 500 | 10 | 0.085 | 1.2 | 600 | 2000 | 0 | 2 | 2 |
| 3 | 400 | 10 | 0.1225 | 1 | 335 | 3000 | 0 | 2 | 2 |
| Scheme No. | Power Generation Costs ($) |
|---|---|
| A | 746,480 |
| C | 908,400 |
© 2019 by the authors. Licensee MDPI, Basel, Switzerland. This article is an open access article distributed under the terms and conditions of the Creative Commons Attribution (CC BY) license (http://creativecommons.org/licenses/by/4.0/).
Share and Cite
Zhang, D.; Du, T.; Yin, H.; Xia, S.; Zhang, H. Multi-Time-Scale Coordinated Operation of a Combined System with Wind-Solar-Thermal-Hydro Power and Battery Units. Appl. Sci. 2019, 9, 3574. https://doi.org/10.3390/app9173574
Zhang D, Du T, Yin H, Xia S, Zhang H. Multi-Time-Scale Coordinated Operation of a Combined System with Wind-Solar-Thermal-Hydro Power and Battery Units. Applied Sciences. 2019; 9(17):3574. https://doi.org/10.3390/app9173574
Chicago/Turabian StyleZhang, Dongying, Ting Du, Hao Yin, Shiwei Xia, and Huiting Zhang. 2019. "Multi-Time-Scale Coordinated Operation of a Combined System with Wind-Solar-Thermal-Hydro Power and Battery Units" Applied Sciences 9, no. 17: 3574. https://doi.org/10.3390/app9173574
APA StyleZhang, D., Du, T., Yin, H., Xia, S., & Zhang, H. (2019). Multi-Time-Scale Coordinated Operation of a Combined System with Wind-Solar-Thermal-Hydro Power and Battery Units. Applied Sciences, 9(17), 3574. https://doi.org/10.3390/app9173574

