Design of Three Phase Solid State Transformer Deployed within Multi-Stage Power Switching Converters
Abstract
:1. Introduction
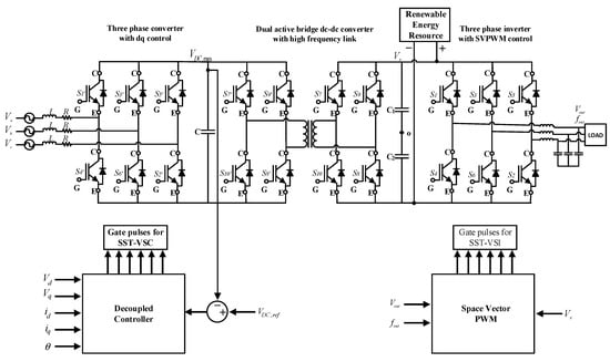
2. Proposed SST Circuit, Specifications and Control Layout
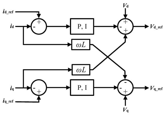
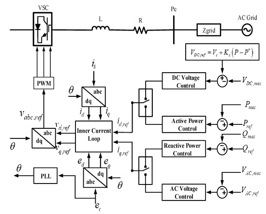
2.1. Control Layout of the SST-Voltage Source Convereter
2.2. Control Layout of the SST-Voltage Source Inverter
2.3. Ferrite Core High Frequency Transformer Design
3. Simulation Results
3.1. Case 1: Active Power Flow
3.2. Case 2: SST as a Variable Frequency Drive
3.3. Case 3: SST with a Renewable Interface
3.4. Case 4: SST as a Power Factor Improvement Device
3.5. Case 5: SST Supplying Power to Instantly Shifted Different Loads
4. Conclusions
Author Contributions
Funding
Conflicts of Interest
Abbreviations
| SST | Solid State Transformer |
| RESs | Renewable Energy Resources |
| THD | Total Harmonic Distortion |
| PI | Proportional Integral |
| PWM | Pulse Width Modulation |
| SVPWM | Space Vector Pulse Width Modulation |
| VSC | Voltage Source Converter |
| VSI | Voltage Source Inverter |
| HVDC | High Voltage Direct Current |
| FACT | Flexible Alternating Current Transmission |
| SVC | Static VAR Compensator |
| STATCOM | Static Synchronous Compensators |
| UPFC | Unified Power Flow Controllers |
| IGBT | Insulated Gate Bipolar Junction Transistor |
| VFD | Variable Frequency Drive |
| DAB | Dual Active Bridge |
| VOC | Vector (oriented) Current Control |
| OCC | Outer Current Control |
| ICC | Inner Current Control |
| MIMO | Multi-Input Multi-Output |
| PCC | Point of Common Coupling |
| PLL | Phase Locked Loop |
| IMC | Internal Model Control |
| PFI | Power Factor Improvement |
| HFT | High Frequency Transformer |
| VAR | Volt Ampere Reactive |
| DC voltage at DAB end/input of SST-VSI | |
| DC voltage at SST-VSC end/input of DAB | |
| output voltage of the SST | |
| output frequency of the SST | |
| point of common coupling | |
| voltage source at converter side | |
| measured active power | |
| reference of active power | |
| measured reactive power | |
| reference of reactive power | |
| measured AC voltage | |
| reference of AC voltage | |
| current from grid to the SST | |
| direct component of current | |
| quadrature component of current | |
| reference for d-axis component of current | |
| reference for q-axis component of current | |
| grid voltage | |
| d-axis component of grid voltage | |
| q-axis component of grid voltage | |
| d-axis component of reference voltage from inner current loop | |
| q-axis component of reference voltage from inner current loop | |
| three phase voltage reference signals | |
| proportional gain of PI controller | |
| integral gain of PI controller | |
| bandwidth of the current controlled system | |
| m | modulation index |
| switching frequency | |
| dwell time of space vector signals in SVPWM | |
| total time space vector signals in each sub cycle of SVPWM | |
| p.u. | per unit |
References
- Lai, J.S.; Maitra, A.; Mansoor, A.; Goodman, F. Multilevel intelligent universal transformer for medium voltage applications. In Proceedings of the IEEE Industry Applications Conference, Kowloon, Hong Kong, 2–6 October 2005; pp. 1893–1899. [Google Scholar]
- Ronan, E.R.; Sudhoff, S.D.; Glover, S.F.; Galloway, D.L. A power electronic-based distribution transformer. IEEE Trans. Power Deliv. 2002, 17, 537–543. [Google Scholar] [CrossRef]
- Tahir, U.; Ali, S.A.; Azeem, O.; Khan, O.; Muzzammel, R. THD improvement of phase voltages via injection of voltage in neutral conductor for three phase four wire distribution system. In Proceedings of the 2018 International Conference on Computing, Mathematics and Engineering Technologies (iCoMET), Sukkur, Pakistan, 3–4 March 2018; pp. 1–5. [Google Scholar]
- Hingorani, N.G. Understanding FACTs: Concept and Technology of Flexible AC Transmission Systems; IEEE Press: Piscataway, NY, USA, 2000. [Google Scholar]
- Chen, Z.; Guerrero, J.M.; Blaabjerg, F. A review of state of art power electronics for wind turbines. IEEE Trans. Power Electron. 2009, 23, 1859–1875. [Google Scholar] [CrossRef]
- Carrasco, J.M.; Franquelo, L.G.; Bialasiewicz, J.T.; Galvan, E.R.; Guisado, C.P.; Prats, A.M.; Leon, J.I.; Moreno-Alfonso, N. Power Electronic Systems for the Grid integration of Renewable Energy Sources: A survey. IEEE Trans. Ind. Electron. 2006, 53, 1002–1016. [Google Scholar] [CrossRef]
- Bifaretti, S.; Zanchetta, P.; Watson, A.; Tarisciotti, L.; Clare, J.C. Advanced power electronic conversion and control system for Universal and Flexible Power Management. IEEE Trans. Smart Grid 2011, 2, 231–243. [Google Scholar] [CrossRef]
- Zhao, T.F.; Yang, L.Y.; Wang, J.; Huang, A.Q. 270kVA Solid State Transformer Based on 10kV SiC Power Devices. In Proceedings of the IEEE Electric Ship Technologies Symposium, Arlington, VA, USA, 21–23 May 2007; pp. 145–149. [Google Scholar]
- Wang, G.Y.; Baek, S.J.; Elliott, A.; Kadavelugu, F.; Wang, X.; She, S.; Dutta, Y.; Liu, T.F.; Zhao, W.X.; Yao, R.; et al. Design and hardware implementation of Gen-I silicon based solid state transformer. In Proceedings of the IEEE Applied Power Electronics Conference, Fort Worth, TX, USA, 6–11 March 2011; pp. 1344–1349. [Google Scholar]
- She, X.; Huang, A.Q.; Wang, G.Y. 3-D space modulation with voltage-balancing capability for a cascaded seven-level converter in a solid state transformer. IEEE Trans. Power Electron. 2011, 26, 3778–3789. [Google Scholar] [CrossRef]
- Grider, D.; Das, M.; Agarwal, A.; Palmour, J.; Leslie, S.; Ostop, J.; Raju, R.; Schutten, M.; Hefner, A. 10kV/120A SiC DMOSFET Half-bridge Power Modules for 1MVA Solid State Power substation. In Proceedings of the IEEE Electric Ship Technologies Symposium, Alexandria, VA, USA, 10–13 April 2011; pp. 131–134. [Google Scholar]
- Al-Hafri, A.; Ali, H.; Ghias, A.; Nasir, Q. Transformer-less based solid state transformer for intelligent power management. In Proceedings of the 2016 5th International Conference on Electronic Devices, Systems and Applications (ICEDSA), Ras Al Khaimah, UAE, 6–8 December 2016; pp. 1–4. [Google Scholar]
- Drabek, P.; Peroutka, Z.; Pittermann, M.; Cedl, M. New configuration of traction converter with medium-frequency transformer using matrix converters. IEEE Trans. Ind. Electron. 2011, 58, 5041–5048. [Google Scholar] [CrossRef]
- She, X.; Huang, A.Q.; Wang, F.; Burgos, R. Wind energy system with integrated active power transfer, reactive power compensation, and voltage conversion functions. IEEE Trans. Ind. Electron. 2013, 60, 4512–4524. [Google Scholar] [CrossRef]
- Falcones, S.; Mao, X.; Ayyanar, R. Topology comparison fr solid state transformer implementation. In Proceedings of the IEEE Power and Energy Society General Meeting, Providence, RI, USA, 25–29 July 2010; Volume 25–29, pp. 1–8. [Google Scholar]
- Basu, K.; Mohan, N. A single-stage power electronic transformer for a three-phase PWM AC/AC drive with source-based commutation of leakage energy and common-mode voltage suppression. IEEE Trans. Ind. Electron. 2014, 61, 5881–5893. [Google Scholar] [CrossRef]
- Madhusoodhanan, S.; Tripathi, A.; Patel, D.; Mainali, K.; Kadavelugu, A.; Hazra, S.; Bhattacharya, S.; Hatua, K. Solid state transformer and MV Grid tie applications enabled by 15 kV SiC IGBTs and 10 kV SiC MOSFETs based multilevel converters. IEEE Trans. Ind. Appl. 2015, 51, 3343–3360. [Google Scholar] [CrossRef]
- Wang, L.; Zhang, D.; Wang, Y.; Wu, B.; Athab, H.S. Power and voltage balance control of a novel three-phase solid-state transformer using multilevel cascaded H-bridge inverters for microgrid applications. IEEE Trans. Power Electron. 2016, 31, 3289–3301. [Google Scholar] [CrossRef]
- She, X.; Huang, A.Q.; Rolando, B. Review of Solid-State Transformer Technologies and Their Application in Power Distribution Systems. IEEE J. Emerg. Sel. Top. Power Electron. 2013, 1, 186–198. [Google Scholar] [CrossRef]
- Muzzammel, R.; Tahir, U. Maximization of Transfer Ratio and Minimization of Harmonics in Three Phase AC/AC Matrix Converter. Curr. J. Appl. Sci. Technol. 2017, 21, 1–21, ISSN 2231–0843. [Google Scholar] [CrossRef]
- Chen, H.; Divan, D. Design of a 10-kV·A Soft-Switching Solid-State Transformer (S4T). IEEE Trans. Power Electron. 2018, 33, 5724–5738. [Google Scholar] [CrossRef]
- Reddy, B.; Dheeraj, Dr. Sahoo; Kumar, S. Design of Solid State Transformer. Int. J. Adv. Res. Electr. Electron. Instrum. Eng. 2015, 4, 56–77. [Google Scholar]
- Wu, G. Analysis and design of vector control for VSC-HVDC connected to weak grids. CSEE J. Power Energy Syst. 2017, 3, 115–124. [Google Scholar] [CrossRef]
- Rouzbehi, K.; Miranian, A.; Candela, J.I.; Luna, A.; Rodriguez, P. A generalized voltage droop strategy for control of multiterminal DC grids. IEEE Trans. Ind. Appl. 2015, 51, 607–618. [Google Scholar] [CrossRef]
- Rouzbehi, K.; Zhang, W.; Candela, J.I.; Luna, A.; Rodriguez, P. Unified reference controller for flexible primary control and inertia sharing in multi-terminal voltage source converter-HVDC grids. IET Gener. Transm. Distrib. 2017, 11, 750–758. [Google Scholar] [CrossRef]
- Raza, A.; Dianguo, X.; Yuchao, L.; Xunwen, S.; Williams, B.W.; Cecati, C. Coordinated operation and control of VSC based multiterminal high voltage DC transmission systems. IEEE Trans. Sustain. Energy 2016, 7, 364–373. [Google Scholar] [CrossRef]
- Gaing, Z.L. A particle swarm optimization approach for optimum design of PID controller in AVR system. IEEE Trans. Energy Convers. 2004, 19, 384–391. [Google Scholar] [CrossRef]
- Xu, L. Modeling, Analysis and Control of Voltage-Source Converter in Microgrids and HVDC. Master’s Thesis, University South Florida, Tampa, FL, USA, November 2013. [Google Scholar]
- Ottersten, R. On Control of Back-to-Back Converters and Sensorless Induction Machine Drives. Ph.D. Thesis, Department of Electric Power Engineering, Chalmers University of Technology, Göthenburg, Sweden, 2003; 165p. ISBN 91-7291-296-0. [Google Scholar]
- Rouzbehi, K.; Miranian, A.; Luna, A.; Rodriguez, P. Optimized control of multi-terminal DC grids using particle swarm optimization. Eur. J. Power Electron. 2014, 24, 38–49. [Google Scholar] [CrossRef]
- Pinto, R.T.; Bauer, P.S.; Rodrigues, F.; Wiggelinkhuizen, E.J.; Pierik, J.; Ferreira, B. A novel distributed direct-voltage control strategy for grid integration of offshore wind energy systems through MTDC network. IEEE Trans. Ind. Electron. 2013, 60, 2429–2441. [Google Scholar] [CrossRef]
- Rodrigues, S. A Multi-Objective Optimization Framework for the Design of Offshore Wind Farms. Ph.D. Thesis, Delft University Technology, Delft, The Netherlands, 2016. [Google Scholar]
- Holtz, J. Pulse width modulation for electronic power conversion. Proc. IEEE 1994, 82, 1194–1214. [Google Scholar] [CrossRef]
- Holmes, D.G.; Lipo, T.A. Pulse Width Modulation for Power Converters: Principles and Practice; Wiley: Hoboken, NY, USA, 2003. [Google Scholar]
- Rodriguez, J.; Lai, J.S.; Peng, F.Z. Multilevel Inverters: A survey of topologies, controls, and applications. IEEE Trans. Ind. Electr. 2002, 49, 724–738. [Google Scholar] [CrossRef]
- Binojkumar, A.C.; Siva Prasad, J.S.; Narayanan, G. Experimental investigation on the effect of advanced bus-clamping pulse width modulation on motor acoustic noise. IEEE Trans. Ind. Electr. 2013, 60, 433–439. [Google Scholar] [CrossRef]
- Kumar, A.; Chatterjee, D. A survey on space vector pulse width modulation technique for a two-level inverter. In Proceedings of the 2017 National Power Electronics Conference (NPEC), Pune, India, 18–20 December 2017; pp. 78–83. [Google Scholar]
- Bertotti, G. Hysteresis in Magnetism; Academic Press: San Diego, CA, USA, 1998; pp. 225–429. [Google Scholar]
- Boll, R. Soft Magnetic Materials, the Vacuumschmelze Handbook; Heyden&Son Ltd.: London, UK, 1979; pp. 13–108. [Google Scholar]
- Sullivan, C.R. Winding loss calculation with multiple windings, arbitrary waveforms and 2-D field geometry. In Proceedings of the IEEE IAS Annual Meeting, Baltimore, ML, USA, 3–7 October 1999; pp. 2093–2099. [Google Scholar]
- Li, J.; Abdallah, T.; Sullivan, C. Improved calculation of core loss with non-sinusoidal waveforms. In Proceedings of the IEEE IAS 36-th Annual Meeting, Chicago, IL, USA, 30 September–4 October 2001; pp. 2203–2210. [Google Scholar]
- Snelling, E.C. Soft Ferrites Properties and Applications, 2nd ed.; Butterworth-Heinemann: London, UK; Butterworth, Malaysia, 1988. [Google Scholar]
- Bossche, A.V.; Valchev, V.C.; Georgiev, G.B. Measurement and Loss Model of Ferrites with Non-sinusoidal Waveforms. In Proceedings of the PECS’04, Aachen, Germany, 24–28 June 2004. [Google Scholar]
- Valchev, V.C.; Van den Bossche, A.P.; Van de Sype, D.M. Ferrite losses of cores with square wave voltage and DC bias. In Proceedings of the 31st Annual Conference of IEEE Industrial Electronics Society, 2005, IECON 2005, Raleigh, NC, USA, 6–10 November 2005; pp. 837–841. [Google Scholar]































| Nominal Voltage | Specifications | Impedance | |
|---|---|---|---|
| Ac grid | 11 kV | 200 kVA | R = 1 Ω L = 100 mH |
| DC -link | 20 kV | ||
| DC -capacitor | 20 kV | Single 880 μF |
| Vector | Sector & Vector Combination | Line to Line Voltage | State | ||
|---|---|---|---|---|---|
| Vab | Vbc | Vca | |||
| V0 (000) | 0 | 0 | 0 | Zero | |
| V1 (100) | I V0, V1, V2, V7 | +Vd | 0 | −Vd | Active |
| V2 (110) | II V7, V2, V3, V0 | 0 | +Vd | −Vd | Active |
| V3 (010) | III V0, V3, V4, V7 | −Vd | +Vd | 0 | Active |
| V4 (011) | IV V7, V4, V5, V0 | −Vd | 0 | +Vd | Active |
| V5 (001) | V V0, V5, V6, V7 | 0 | −Vd | +Vd | Active |
| V6 (101) | VI V7, V6, V1, V0 | +Vd | −Vd | 0 | Active |
| V7 (111) | 0 | 0 | 0 | Zero | |
| Quantity | Specifications | |
|---|---|---|
| DC-link | Input DC Voltage | 500 V |
| DC-capacitors | 2- DC capacitors in series | Each 250 V & 20 mF |
| Vout | Output Voltage | Variable |
| Fout | Output Frequency | Variable |
| Units | Quantity | Values |
|---|---|---|
| 3F3 | Ferrite (MnZn), P-Type | 9997 (nH/T2) |
| B | Magnetic flux density | 3200 Gauss (core losses <100 mW/cm3) |
| WaAc | Product of Core Area and Window Winding Area | 1006.7857 cm4 |
| Ac | Core Area | 25 cm2 |
| Wa | Window Winding Area | 40.271429 cm2 |
| Po | Power | 200 kVA |
| F | Frequency | 25 kHz |
| J | Current Density | 3.5 A/mm2 |
| K | Filling Factor | 0.6 |
| Vp | Primary Voltage | 20 kV |
| Ip | Primary Current (with 5% increase in input power to cover losses) | 10.5 A |
| Vs | Secondary Voltage | 500 V |
| Is | Secondary Current | 400 A |
| Np | Primary Turns | 250 Turns |
| Ns | Secondary Turns | 7 Turns |
| Rp | Primary Winding Resistance | 0.299947 Ω |
| Lp | Primary Winding Inductance | 26676.98 μH |
| Rs | Secondary Winding Resistance | 0.34242 mΩ |
| Ls | Secondary Winding Inductance | 400.904 μH |
| Apw | Primary Winding Wire Area (with skin effect compensation) | 4.399 mm2 |
| Asw | Secondary Winding Wire Area (with skin effect compensation) | 122.23 mm2 |
© 2019 by the authors. Licensee MDPI, Basel, Switzerland. This article is an open access article distributed under the terms and conditions of the Creative Commons Attribution (CC BY) license (http://creativecommons.org/licenses/by/4.0/).
Share and Cite
Tahir, U.; Abbas, G.; Glavan, D.O.; Balas, V.E.; Farooq, U.; Balas, M.M.; Raza, A.; Asad, M.U.; Gu, J. Design of Three Phase Solid State Transformer Deployed within Multi-Stage Power Switching Converters. Appl. Sci. 2019, 9, 3545. https://doi.org/10.3390/app9173545
Tahir U, Abbas G, Glavan DO, Balas VE, Farooq U, Balas MM, Raza A, Asad MU, Gu J. Design of Three Phase Solid State Transformer Deployed within Multi-Stage Power Switching Converters. Applied Sciences. 2019; 9(17):3545. https://doi.org/10.3390/app9173545
Chicago/Turabian StyleTahir, Umair, Ghulam Abbas, Dan Ovidiu Glavan, Valentina E. Balas, Umar Farooq, Marius M. Balas, Ali Raza, Muhammad Usman Asad, and Jason Gu. 2019. "Design of Three Phase Solid State Transformer Deployed within Multi-Stage Power Switching Converters" Applied Sciences 9, no. 17: 3545. https://doi.org/10.3390/app9173545
APA StyleTahir, U., Abbas, G., Glavan, D. O., Balas, V. E., Farooq, U., Balas, M. M., Raza, A., Asad, M. U., & Gu, J. (2019). Design of Three Phase Solid State Transformer Deployed within Multi-Stage Power Switching Converters. Applied Sciences, 9(17), 3545. https://doi.org/10.3390/app9173545

