Towards Agent Organizations Interoperability: A Model Driven Engineering Approach
Abstract
1. Introduction
2. Organizational Models for MAS
2.1. Modeling Dimensions
2.1.1. Fundamental Aspects of Systems
2.1.2. Primary Modeling Dimensions
- The functional dimension, in which we place the modeling concepts used to represent the functional behavior of agent organizations;
- the structural dimension, composed by modeling concepts used to represent the internal structure of agent organizations; and
- the interactive or dialogical dimension, grouping the modeling concepts relative to the representation of the structural behavior of agent organizations.
2.1.3. Social Systems and the Normative Dimension
- The normative dimension, characterized by modeling concepts to further restrict, regulate and interrelate elements from the other modeling dimensions, given the expected autonomous behavior of the agents.
2.2. Models Review
2.2.1. TAEMS
2.2.2. ARG
2.2.3. STEAM
2.2.4. MOISE+
2.2.5. ISLANDER
2.2.6. OPERA
2.2.7. Other Models
- ODML—Organizational Design Modeling Language [29]—a minimalist organizational model that provides elements to model and evaluate structural aspects of organizations.
- AGRE—Agent, Group, Role, Environment [30]—an extension of AGR that takes into account physical and social environments. The main idea is that agents are situated in domains called spaces. The spaces can be physical (areas) or social (groups).
- MOISE [31]—an extension of MOISE+ that allows for Contextual Specifications (contexts and transitions between contexts) and Normative Specifications (norms set) in the modeling of an MAS organization.
- MAS-ML—MAS Modeling Language [34]—a modeling language that extends UML with elements of the TAO conceptual framework [35]. Regarding organizational modeling, one of the distinguishing features of MAS-ML is that organization technically are an extension of an AgentClass classifier. This means that organizations are conceived as kinds of agents.
- MACODO [36] is an organizational model for context-driven dynamic agent organizations where organization, agent, role and context are abstract concepts related to the system structure; capabilities, role positions and role contracts are related to the system functioning and there are laws for governing inter-organizational (merge law) or intra-organizational (join law) interactions. MACODO also provide a middleware that allows the implementation and execution of systems modeled following the MACODO model.
2.3. Models Comparison
3. Method for the Integration of Organizational Models
3.1. General Process
- Analysis and representation of the conceptual structure of and as metamodels and , respectively. In the representation it is used a common metamodeling language.
- Comparison of and , and identification of correspondences between the conceptual structure expressed in both metamodels. Such correspondences represent semantic overlapping areas between and , i.e., modeling concepts and concept relationships that are assumed to have equivalent or similar interpretations. In general, the identified correspondences are explicitly expressed as articulations between and , as described next.
- From , and , we produce an integrated metamodel that (i) is as expressive as both and (in the sense of retaining all concepts, relations and restrictions found in both and ); and () avoids unnecessary replication of elements which were declared equivalent or similar by means of the correspondences between and .
3.2. Metamodel Representation
3.3. Metamodel Alignment
3.4. Metamodel Merging
4. Abstract Conceptual Structure of Organizational Models
4.1. Functional Dimension
4.1.1. Graphs of Hierarchical Plans and Goal Relationships
- The nodes correspond to goals (in MOISE+), operators (in STEAM), objectives (in OPERA) or tasks (in TAEMS), to be achieved or done by the agents in an organization;
- the edges represent:
- -
- Either the acyclic decomposition of a goal (operator, objective or task) into subgoals (suboperators, subobjectives or subtasks), giving rise to the notion of hierarchical plans,
- -
- or binary relationships betweengoals (operators, objectives or tasks), like the depends relation in STEAM or the non-local effects in TAEMS.
4.1.2. Particularities
“[each] role objective can be further described by specifying a set of subobjectives that must hold in order to achieve objective . Subobjectives give an indication of how an objective should be achieved, that is, describe the states that must be part of any plan that an agent enacting the role will specify to achieve that objective. However, subobjectives abstract from any temporal issues that must be present in a plan, and as such must not be equated with plans.”(pp. 60–61)
4.2. Structural Dimension
4.2.1. Graphs of Roles and Groups
- The nodes correspond
- -
- either to the definition of groups (in AGR, MOISE+ and OPERA) or teams (in STEAMS),
- -
- or to the definition of roles (in all models);
- the edges represent
- -
- either the decomposition of a group in subgroups (or a team in subteams), forming a group (team) hierarchy,
- -
- or binary relationships between roles,
- -
- or links from a role to a group(or subteam) in which the role can be played by agents.
4.2.2. Particularities
4.3. Dialogical Dimension
4.3.1. Hypergraphs of Scenes
- Nodes correspond to the definitions of scenes;
- hiperedges represent partial ordering and/or synchronization relationships from many source scenes to many target scenes, giving rise to the concept of scene transitions.
- An initial scene, i.e., the node from which agents playing roles have access to the other scenes of the hypergraph. Starting in the initial scene and following the transitions, all the scenes that make up a hypergraph should be achievable;
- a final scene, i.e., the node in which the dialogic participation of agents within an organization ends successfully. As the dual of the initial scene, the final scene has to be achievable from any scene in a hypergraph, otherwise the hypergraph of scenes is not well formed.
4.3.2. Particularities
4.4. Normative Dimension
4.4.1. The Concept of Norm
4.4.2. Particularities
“A permission (, m, ) states that an agent within the role may be committed to the mission m. Temporal constraints () are established for the permission, that is, they determine a set of time periods when the permission is valid ... An obligation (, m, ) states that an agent within the role is required to commit to the mission m in the time periods determined by .”([49] pp. 46–47)
4.5. Abstract Organizational Metamodel
5. Integration Method Application
5.1. First Iteration
5.2. Second Iteration
6. Organizational Interoperability Approach
6.1. MAORI Overview
- In the bottom, there is the Model Integration (M2M) layer—the purpose of this layer is to provide an integrated view and transformations between the organizational models represented as metamodels;
- in the middle, there is the Organizational Interoperability (ORI) layer—this layer is formed by components that use the M2M layer to translate and adapt the specification and state of agent organizations from one source organizational infrastructure to one or more target organizational infrastructures;
- in the top, there is the Organizational Infrastructure (MAS) layer—this layer corresponds to the available infrastructures for implementing organization-centered MAS.
6.2. Model Integration Layer
6.3. Organizational Interoperability Layer
6.4. MAORI Implementation
7. Related Work
8. Conclusions and Future Work
Author Contributions
Funding
Conflicts of Interest
References
- Castelfranchi, C. Engineering social order. In Proceedings of the Engineering Societies in the Agents World: First International Workshop, ESAW 2000, Berlin, Germany, 21 August 2000; Revised Papers. Omicini, A., Tolksdorf, R., Zambonelli, F., Eds.; Springer: Berlin/Heidelberg, Germany, 2000; Volume 1972, pp. 1–18. [Google Scholar]
- Olfati-Saber, R.; Fax, J.A.; Murray, R.M. Consensus and Cooperation in Networked Multi-Agent Systems. Proc. IEEE 2007, 95, 215–233. [Google Scholar] [CrossRef]
- Shang, Y. Hybrid consensus for averager–copier–voter networks with non-rational agents. Chaos Solitons Fract. 2018, 110, 244–251. [Google Scholar] [CrossRef]
- Boissier, O.; Hübner, J.F.; Sichman, J.S. Organisational oriented programming from closed to open organizations. In Proceedings of the 7th International Workshop, Engineering Societies in the Agents World VII, ESAW 2006, Dublin, Ireland, 6–8 September 2006; pp. 86–105. [Google Scholar]
- Ferber, J.; Gutknecht, O.; Michel, F. From agents to organizations: An organizational view of multi-agent systems. In Proceedings of the Agent-Oriented Software Engineering IV: 4th International Workshop, AOSE 2003, Melbourne, Australia, 15 July 2003. [Google Scholar]
- Gasser, L. Perspectives on organizations in multi-agent systems. In Multi-Agent Systems and Applications: 9th ECCAI Advanced Course, ACAI 2001, and Agent Link’s 3rd European Agent Systems Summer School, EASSS 2001, Prague, Czech Republic, 2–13 July 2001; Selected Tutorial Papers; Springer: Berlin/Heidelberg, Germany, 2001; Volume 2086, pp. 1–16. [Google Scholar]
- Zambonelli, F.; Jennings, N.R.; Wooldridge, M. Organisational abstractions for the analysis and design of multi-agent systems. In Proceedings of the Agent-Oriented Software Engineering: First International Workshop, AOSE 2000, Limerick, Ireland, 10 June 2000; Revised Papers. Ciancarini, P., Wooldridge, M., Eds.; Springer: Berlin/Heidelberg, Germany, 2001; Volume 1957, pp. 235–251. [Google Scholar]
- Scott, W.R. Organizations: Rational, Natural and Open Systems, 4th ed.; Prentice Hall: Upper Saddle River, NJ, USA, 1998. [Google Scholar]
- Kleppe, A. Software Language Engineering: Creating Domain-Specific Languages Using Metamodels; Addison Wesley: Reading, UK, 2008. [Google Scholar]
- Poslad, S.; Charlton, P. Standardizing Agent Interoperability: The FIPA Approach; Number 2086 in LNAI; Springer: Berlin, Germany, 2001; pp. 98–117. [Google Scholar]
- Magnin, L.; Pham, V.T.; Dury, A.; Besson, N.; Thiefaine, A. Our guest agents are welcome to your agent platforms. In Proceedings of the ACM Symposium on Applied Computing 2002, Madrid, Spain, 11–14 March 2002; pp. 107–114. [Google Scholar]
- Tambe, M.; Pynadath, D.V. Towards heterogeneous agent teams. In Multi-Agent Systems and Applications, Proceedings of the 9th ECCAI Advanced Course, ACAI 2001, and Agent Link’s 3rd European Agent Systems Summer School, EASSS 2001, Prague, Czech Republic, 2–13 July 2001; Selected Tutorial Papers; Springer: Berlin/Heidelberg, Germany, 2001; Volume 2086, pp. 187–210. [Google Scholar]
- Esteva, M.; Rosell, B.; Rodrίguez-Aguilar, J.A.; Arcos, J.L. AMELI: An agent-based middleware for electronic institutions. In Proceedings of the Third International Joint Conference on Autonomous Agents and Multiagent Systems (AAMAS’04), New York, NY, USA, 19–23 July 2004; Volume I, pp. 236–243. [Google Scholar]
- Nardin, L.G.; Brandão, A.A.F.; Sichman, J.S. Experiments on semantic interoperability of agent reputation models using the SOARI architecture. Eng. Appl. Artif. Intell. 2011, 24, 1461–1471. [Google Scholar] [CrossRef]
- Giampapa, J.A.; Paolucci, M.; Sycara, K. Agent Interoperation Across Multiagent System Boundaries. In Proceedings of the Fourth International Conference on Autonomous Agents (Agents 2000), Barcelona, Spain, 3–7 June 2000; pp. 179–186. [Google Scholar]
- Wegner, P. Interoperability. ACM Comput. Surv. 1996, 28, 285–287. [Google Scholar] [CrossRef]
- Coutinho, L.; Sichman, J.; Boissier, O. Modelling Dimensions for Agent Organizations. In Handbook of Research on Multi-Agent Systems: Semantics and Dynamics of Organizational Models; Dignum, V., Ed.; IGI Global: Hershey, PA, USA, 2009; Chapter II; pp. 18–50. [Google Scholar]
- Schmidt, D.C. Model-driven engineering. IEEE Comput. 2006, 36, 25–31. [Google Scholar] [CrossRef]
- Coutinho, L.R.; Branãdo, A.A.F.; Sichman, J.S.; Hübner, J.F.; Boissier, O. A Model-Based Architecture for Organizational Interoperability in Open Multiagent Systems. In Coordination, Organizations, Institutions and Norms in Agent Systems V; Padget, J., Artikis, A., Vasconcelos, W., Stathis, K., Silva, V., Matson, E., Polleres, A., Eds.; Springer: Heidelberg, Germany, 2010; Volume 6069, pp. 102–113. [Google Scholar] [CrossRef]
- Yourdon, E. Análise Estruturada Moderna; Campus: Rio de Janeiro, Brazil, 1992. [Google Scholar]
- Booch, G.; Rumbaugh, J.; Jacobson, I. The Unified Modeling Language; Addison Wesley: Reading, UK, 1999. [Google Scholar]
- Ackoff, R.L. Ackoff’s Best, His Classic Writings on Management; John Wiley & Sons: New York, NY, USA, 1999. [Google Scholar]
- Decker, K.; Lesser, V. Task environment centered design of organizations. In AAAI Spring Symposium on Computational Organization Design; AAAI: Menlo Park, CA, USA, 1994; pp. 32–38. [Google Scholar]
- Tambe, M.; Adibi, J.; Al-Onaizan, Y.; Erdem, A.; Kaminka, G.A.; Marsella, S.C.; Muslea, I. Building agent teams using an explicit teamwork model and learning. Artif. Intell. 1999, 110, 215–239. [Google Scholar] [CrossRef]
- Hübner, J.F.; Sichman, J.S.; Boissier, O. A Model for the Structural, Functional, and Deontic Specification of Organizations in Multiagent Systems. In Proceedings of the Advances in Artificial Intelligence: 16th Brazilian Symposium on Artificial Intelligence, SBIA 2002, Porto de Galinhas/Recife, Brazil, 11–14 November 2002; Bittencourt, G., Ramalho, G.L., Eds.; Springer: Berlin/Heidelberg, Germany, 2002; Volume 2507, pp. 118–128. [Google Scholar]
- Esteva, M.; Padget, J.; Sierra, C. Formalizing a language for institutions and norms. In Proceedings of the Intelligent Agents VIII: 8th International Workshop, ATAL 2001, Seattle, WA, USA, 1–3 August 2002; pp. 348–366. [Google Scholar]
- Dignum, V. A Model for Organizational Interaction: Based on Agents, Founded in Logic. Ph.D. Thesis, Utrecht University, Utrecht, The Netherlands, 2004. [Google Scholar]
- Ferber, J.; Gutknecht, O. A meta-model for the analysis and design of organizations in multi-agent systems. In Proceedings of the Third International Conference on Multi Agent Systems, Paris, France, 3–7 July 1998; pp. 128–135. [Google Scholar]
- Horling, B.; Lesser, V. Quantitative organizational models for large-scale agent systems. In Proceedings of the International Workshop on Massively Multi-Agent Systems, Kyoto, Japan, 10–11 December 2004; pp. 297–312. [Google Scholar]
- Ferber, J.; Michel, F.; Baez, J. AGRE: Integrating environments with organizations. In Proceedings of the Environments for Multi-Agent Systems: First International Workshop, E4MAS 2004, New York, NY, USA, 19 July 2004; Revised Selected Papers. Weyns, D., Parunak, H.V.D., Michel, F., Eds.; Springer: Berlin, Germany, 2005; Volume 3374, pp. 48–56. [Google Scholar] [CrossRef]
- GȦteau, B.; Boissier, O.; Khadraoui, D.; Dubois, E. MoiseInst: An Organizational Model for Specifying Rights and Duties of Autonomous Agents; EUMAS, Gleizes, M.P., Kaminka, G.A., Nowȳ, A., Ossowski, S., Tuyls, K., Verbeeck, K., Eds.; Koninklijke Vlaamse Academie van Belie voor Wetenschappen en Kunsten: Brussels, Belgium, 2005; pp. 484–485. [Google Scholar]
- Dignum, V.; Vȥzquez-Salceda, J.; Dignum, F. OMNI: Introducing social structure, norms and ontologies into agent organizations. In Proceedings of the Programming Multi-Agent Systems: Second International Workshop ProMAS 2004, New York, NY, USA, 20 July 2004; Selected Revised and Invited Papers. Bordini, R.H., Dastani, M., Dix, J., Seghrouchni, A.E.F., Eds.; Springer: Berlin/Heidelberg, Germany, 2005; Volume 3346, pp. 181–198. [Google Scholar]
- Vȥzquez-Salceda, J.; Dignum, F. Modelling electronic organizations. In Proceedings of the Multi-Agent Systems and Applications III: 3rd International Central and Eastern European Conference on Multi-Agent Systems, CEEMAS 2003, Prague, Czech Republic, 16–18 June 2003; Marȷk, V., Mɒller, J., Pechoucek, M., Eds.; Springer: Berlin/Heidelberg, Germany, 2003; Volume 2691, pp. 584–593. [Google Scholar]
- Silva, V.; Choren, R.; Lucena, C. A UML based approach for modeling and implementing multi-agent systems. In Proceedings of the Third International Joint Conference on Autonomous Agents and Multiagent Systems (AAMAS’04), New York, NY, USA, 19–23 July 2004; pp. 914–921. [Google Scholar]
- Silva, V.; Garcia, A.; Brandão, A.; Chavez, C.; Lucena, C.; Alencar, P. Taming agents and objects in software engineering. In Software Engineering for Large-Scale Multi-Agent Systems: Research Issues and Practical Applications; Garcia, A., Lucena, C., Zambonelli, F., Omicini, A., Castro, J., Eds.; Springer: Berlin/Heidelberg, Germany, 2003; Volume 2603, pp. 1–26. [Google Scholar]
- Weyns, D.; Haesevoets, R.; Helleboogh, A. The MACODO Organization Model for Context-driven Dynamic Agent Organizations. ACM Trans. Auton. Adapt. Syst. 2010, 5, 16:1–16:29. [Google Scholar] [CrossRef]
- Zambonelli, F.; Jennings, N.R.; Wooldridge, M. Developing multiagent systems: The Gaia methodology. ACM Trans. Softw. Eng. Methodol. 2003, 12, 317–370. [Google Scholar] [CrossRef]
- Bresciani, P.; Giorgini, P.; Giunchiglia, F.; Mylopoulos, J.; Perini, A. Tropos: An agent-oriented software development methodology. J. AAMAS 2004, 8, 203–236. [Google Scholar] [CrossRef]
- Jouault, F.; Bézivin, J. KM3: A DSL for Metamodel Specification. In Formal Methods for Open Object-Based Distributed Systems; Gorrieri, R., Wehrheim, H., Eds.; Springer: Berlin/Heidelberg, Germany, 2006; Volume 4037, pp. 171–185. [Google Scholar] [CrossRef]
- OMG. Meta-Object Facility (2.0) Core Specification; OMG Document Formal/2006-01-01. Available online: https://www.omg.org/spec/MOF/2.0/About-MOF/ (accessed on 10 June 2019).
- OMG. Object Constraint Language, Version 2.0, 2006. Available online: https://www.omg.org/spec/OCL/2.0/About-OCL/ (accessed on 10 June 2019).
- Clark, T.; Sammut, P.; Willans, J. Applied Metamodelling—A Foundation for Language Driven Development; CETEVA: London, UK, 2008. [Google Scholar]
- Steinberg, D.; Budinsky, F.; Paternostro, M.; Merks, E. EMF: Eclipse Modeling Framework; Addison-Wesley: Reading, UK, 2008. [Google Scholar]
- Pottinger, R.; Bernstein, P.A. Merging models based on given correspondences. In Proceedings of the 29th International Conference on Very Large Data Bases, VLDB 2003, Berlin, Germany, 9–12 September 2003; Freytag, J.C., Lockemann, P.C., Abiteboul, S., Carey, M.J., Selinger, P.G., Heuer, A., Eds.; Morgan Kaufmann: San Francisco, CA, USA, 2003; pp. 826–873. [Google Scholar]
- Sabetzadeh, M.; Easterbrook, S. View Merging in the Presence of Incompleteness and Inconsistency. Requir. Eng. J. 2006, 11, 174–193. [Google Scholar] [CrossRef]
- Diskin, Z.; Dingel, J. A metamodel-independent framework for model transformation: Towards generic model management patterns in reverse engineering. In Proceedings of the 3rd International Workshop on Metamodels, Schemas, Grammars, and Ontologies, Genoa, Italy, 1–6 October 2006; Favre, J.M., Gasevic, D., Laemmel, R., Winter, A., Eds.; Springer: Berlin, Germany, 2007; Volume 4364, pp. 52–55. [Google Scholar]
- Lesser, V.; Decker, K.; Wagner, T.; Carver, N.; Garvey, A.; Horling, B.; Neiman, D.; Podorozhny, P.; Prasad, N.N.; Raja, A.; et al. Evolution of the GPGP/TAEMS domain-independent coordination framework. Auton. Agents Multi Agent Syst. 2004, 9, 87–143. [Google Scholar] [CrossRef]
- Esteva, M. Electronic Institutions: From Specification to Development. Ph.D. Thesis, Institut d’Investigació en Intel.ligència Artificial, Bellaterra, Catalonia, Spain, 2003. [Google Scholar]
- Hübner, J.F. Um modelo de reorganização de sistemas multiagentes. Tese (doutorado), Escola Politécnica da Universidade de São Paulo, 2003. Available online: http://www.teses.usp.br/teses/disponiveis/3/3141/tde-17052004-151854/ (accessed on 10 June 2019).
- Fowler, M. Refactoring: Improving the Design of Existing Code; Addison Wesley: Reading, UK, 1999. [Google Scholar]
- Boissier, O.; Bordini, R.H.; Hübner, J.F.; Ricci, A.; Santi, A. Multi-agent oriented programming with JaCaMo. Sci. Comput. Program. 2013, 78, 747–761. [Google Scholar] [CrossRef]
- Kitio, R.; Boissier, O.; Hubner, J.F.; Ricci, A. Organisational artifacts and agents for open multi-agent organisations: Giving the power back to the agents. In Proceedings of the International Workshops COIN@AAMAS 2007, Durham, UK, 3–4 September 2007; Springer: Berlin, Germany, 2008; Volume 4870, pp. 171–186. [Google Scholar]
- Hübner, J.F.; Sichman, J.S.; Boissier, O. S-Moise+: A middleware for developing organised multi-agent systems. In Coordination, Organizations, Institutions, and Norms in Multi-Agent Systems; Boissier, O., Padget, J., Dignum, V., Lindemann, G., Matson, E., Ossowski, S., Sichman, J.S., Vázquez-Salceda, J., Eds.; Springer: Heidelberg, Germany, 2006; LNCS (LNAI); Volume 3913, pp. 64–77. [Google Scholar]
- Gutknecht, O.; Ferber, J. The MADKIT agent platform architecture. In International Workshop on Infrastructure for Multi-Agent Systems: Infrastructure for Agents, Multi-Agent Systems, and Scalable Multi-Agent Systems; Springer: London, UK, 2000; Volume 1887, pp. 48–55. [Google Scholar]
- Eclipse Team. Eclipse Modeling Framework (EMF). Available online: http://www.eclipse.org/emf/ (accessed on 10 June 2019).
- Jouault, F.; Kurtev, I. Transforming models with ATL. In Proceedings of the Satellite Events at the MoDELS 2005 Conference, Montego Bay, Jamaica, 2–7 October 2005; Bruel, J.M., Ed.; Springer: Berlin, Germany, 2006; Volume 3844, pp. 128–138. [Google Scholar]
- Hahn, C.; Madrigal-Mora, C.; Fischer, K. A platform-independent metamodel for multiagent systems. Auton. Agents Multi Agent Syst. 2009, 18, 239–266. [Google Scholar] [CrossRef]
- Muramatsu, F.T.; Vitorello, T.M.; Brandão, A.A.F. Towards Organizational Interoperability through the Environment. In Agent Environments for Multi-Agent Systems IV; Weyns, D., Michel, F., Eds.; Springer International Publishing: Cham, Switzerland, 2015; pp. 209–231. [Google Scholar]
- Isern, D.; Sanchez, D.; Moreno, A. Organizational structures supported by agent-oriented methodologies. J. Syst. Softw. 2011, 84, 169–184. [Google Scholar] [CrossRef]
- Karaenke, P.; Schuele, M.; Micsik, A.; Kipp, A. Inter-organizational Interoperability through Integration of Multiagent, Web Service, and Semantic Web Technologies. In Agent-Based Technologies and Applications for Enterprise Interoperability, (ATOP 2009, ATOP 2010); Fischer, K., Müller, J.P., Levy, R., Eds.; Lecture Notes in Business Information Processing, Volume 98; Springer: Berlin/Heidelberg, Germany, 2012; pp. 55–75. [Google Scholar]
- Oluyomi, A.; Karunasekera, S.; Sterling, L. Description templates for agent-oriented patterns. J. Syst. Softw. 2008, 81, 20–36. [Google Scholar] [CrossRef]
- Chella, A.; Cossentino, M.; Gaglio, S.; Sabatucci, L.; Seidita, V. Agent-oriented software patterns for rapid and affordable robot programming. J. Syst. Softw. 2010, 83, 557–573. [Google Scholar] [CrossRef]
- Chella, A.; Cossentino, M.; Gaglio, S.; Sabatucci, L.; Seidita, V. An architecture for autonomous agents exploiting conceptual representations. Robot. Auton. Syst. 1998, 25, 231–240. [Google Scholar] [CrossRef]
- Kubicek, H.; Cimander, R. Three dimensions of organizational interoperability. Eur. J. Epractice 2009, 6, 3–14. [Google Scholar]










| Model | Functional | Structural | Dialogical | Normative |
|---|---|---|---|---|
| TAEMS | method, task, | none | none | none |
| subtask relation, | ||||
| non-local effect | ||||
| AGR | none | role, group, | interaction protocol | none |
| role relation | ||||
| STEAM | operator, plan, | team, individual role | none | none |
| dependency | ||||
| MOISE+ | goal, plan, mission | role, group, role relations | none | deontic relations |
| ISLANDER | none | roles, role relations | scene, transition, | obligation |
| interaction protocols | ||||
| OPERA | objective, subobjective | role, group, | scene, transition, | obligation |
| dependency | interaction patterns |

| Class | Description |
|---|---|
| FSpec | Represents the concept of functional specification, i.e., an organizational specification |
| restricted to the functional dimension. | |
| GoalDef | Part of a functional specification that represents the definition of a goal. Abstracts the concepts |
| of task in TAEMS, operator in STEAM, goal in MOISE+, or objective in OPERA. | |
| HPlanDef | Part of a functional specification that represents the definition of a graph of hierarchical plans |
| and goal relationships. HPlanDef is characterized by a unique root goal (the GoalDef referenced | |
| by HPlanDef::rootGoal), one or more goal decompositions (referenced by HPlanDef::goalDec) | |
| and zero or more goal relationships (referenced by HPlanDef::goalRel). Abstracts the concepts of | |
| task group in TAEMS, operator hierarchy in STEAM, social scheme in MOISE+ and role objective | |
| definition in OPERA. | |
| GoalDec | Part of a HPlanDef graph that represents the general concept of goal decomposition, i.e., the |
| decomposition of one major goal(GoalDec::goal reference) into one or more minor direct | |
| subgoals(GoalDec::subGoal reference). Abstracts the relationship of subtasks or local effects | |
| in TAEMS, the concept of plan in STEAM and MOISE+, and the subobjective definitions in | |
| OPERA. | |
| GoalRel | Part of a HPlanDef graph that represents goal relationships directed from one source goal) |
| GoalRel::source reference) to one target goal (GoalRel::target reference. Abstracts the | |
| concept of non-local effects (facilitates, enables, etc.) in TAEMS and the depends relation in STEAM. |
| Class | Auxiliary Definitions |
|---|---|
| HPlanDef | ::getAllSubGoal(goal:GoalDef) : Set(GoalDef), a query that returns the set of all subgoals in |
| which a given goal is direct or indirectly decomposed in the context of a HPlanDef graph, via | |
| goal decomposition referenced by HPlanDef::goalDec | |
| In OCL: | |
| context
HPlanDef def: getAllSubGoal(goal : GoalDef) : Set(GoalDef) = getSubGoal(goal) -> union( getSubGoal(goal) -> collect (sg | getAllSubGoal(sg))); def: getSubGoal(goal : GoalDef) : Set(GoalDef) = getGoalDec(goal) -> collect (gd | gd.subGoal); def: getGoalDec(goal : GoalDef) : Set(GoalDec) = goalDec(goal) -> serlect (gd | gd.goal = goal); | |
| Contextual Constraints (1) In the context of a HPlanDef graph, all decompositions of a goal into subgoals must be reachable from the root goal. In other words, each goal decomposed in subgoals in a HPlanDef graph is either the root goal itself or a direct or indirect subgoal of the root goal. In OCL: context HPlanDef inv: goalDec -> forAll (gd |root.Goal = gd.goal orgetAllSubGoal(rootGoal) -> includes(gd.goal) ) (2) In the context of a HPlanDef graph, the source and target goals of all goal relationships must pertain to the collection of subgoals of the root goal of the graph. In other words, each goal relationship must connect only subgoals of the root goal of a HPlanDef graph. In OCL: context HPlanDef inv: getAllSubGoal(rootGoal) -> includesAll(goalRel -> collect (gr | Set(gr.source, gr.target))) (3) Restricted to goal decomposition, all HPlanDef graphs must be acyclic. In other words, in the context of a HPlanDef graph, no goal can be, direct or indirectly, a subgoal of itself. In OCL: context HPlanDef inv: not getAllSubGoal(rootGoal) -> includes(rootGoal)and getAllSubGoal(rootGoal) -> forallAll( sg |not getAllSubGoal(sg) -> includes(sg) ) |

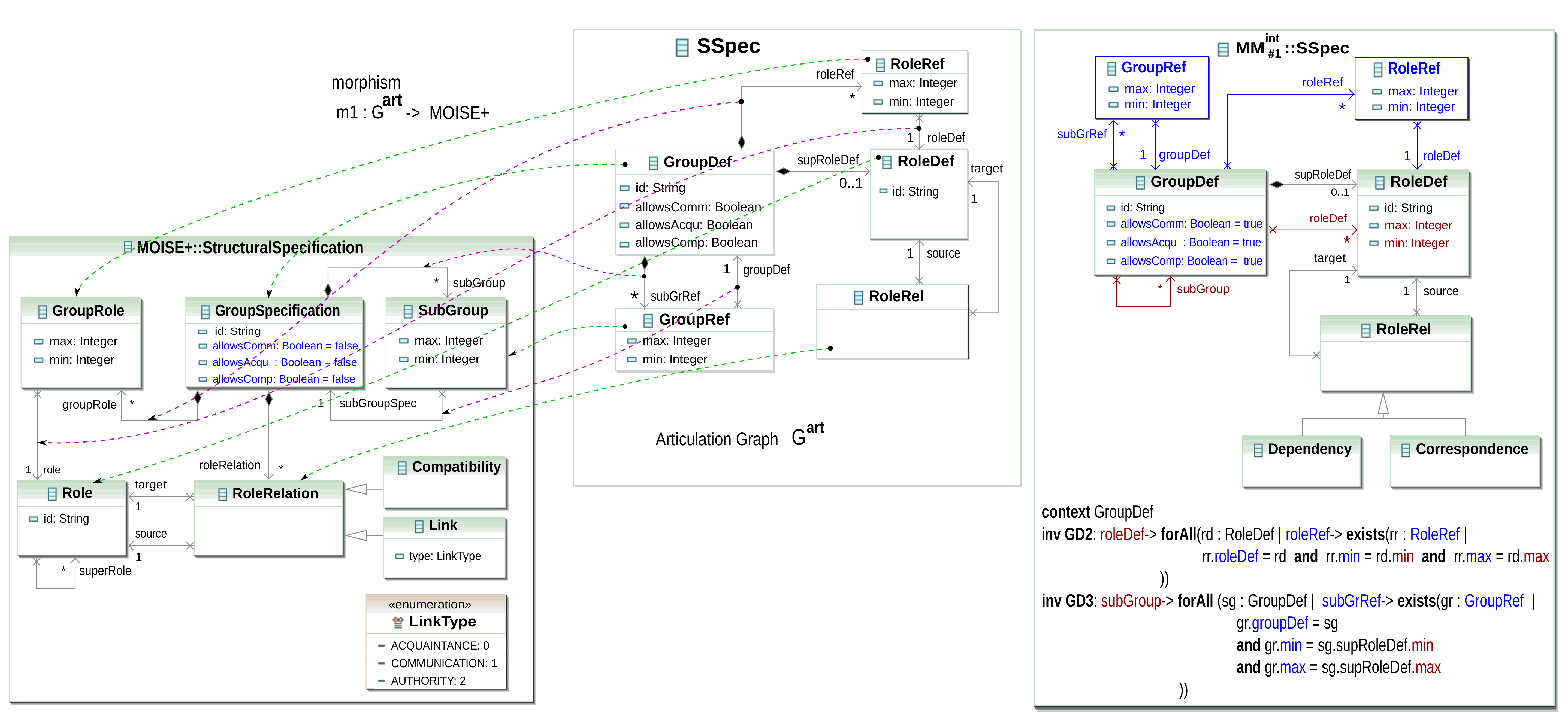
| Class | Description |
| SSpec | Represents the concept of structural specification, i.e., organizational specifications restricted |
| to the structural dimension. | |
| GroupDef | Part of a structural specification that represents a group definition. Each group definition is |
| characterized by the declaration of the roles that agents can play in the group (the RoleDef | |
| referenced by GroupDef::rootDef), and by possible subgroup definitions (referenced by | |
| GroupDef::subGroup). Abstracts the concepts of group structure in AGR, subteam role in | |
| STEAM, group specification in MOISE+, and group definition in OPERA. | |
| RoleDef | Part of a structural specification that represents a role definition. Abstracts the concepts of |
| role in AGR, MOISE+, ISLANDER and OPERA, and individual role in STAEMS. | |
| RoleRel | Part of a structural specification that represents a direct relationship between two roles: |
| a source role referenced by RoleRel::source, and a target role referenced by RoleRel::target. | |
| Abstracts the concept of role constraints in AGR, role relations and inheritance in MOISE+, | |
| static separation of duties (ssd) and subroles in ISLANDER. | |
| Auxiliary definitions | |
| GroupDef | ::getAllSubGroup() : Set(GroupDef), a query that returns the set of all group |
| definitions that, direct or indirectly, are subgroups of a given GroupDef via | |
| the GroupDef::subGroup reference. In OCL: | |
| context
GroupDef def: getAllSubGroup( ) : Set(GroupDef) = subGroup(goal) -> union( subGroup -> collect (sg | sg.getAllSubGroup())); | |
| Contextual Constraints (1) All group definition shall reference at least one role definition or one subgroup definition, or both. In OCL: context GroupDef inv: roleDef -> notEmpty() or subGroup -> notEmpty() (2) No group definition can be, direct or indirectly, a subgroup of itself, i.e., the group definitions shall form an acyclic directed graph. In OCL: context GroupDef inv: not self.getAllSubGroup() -> includes(self) |

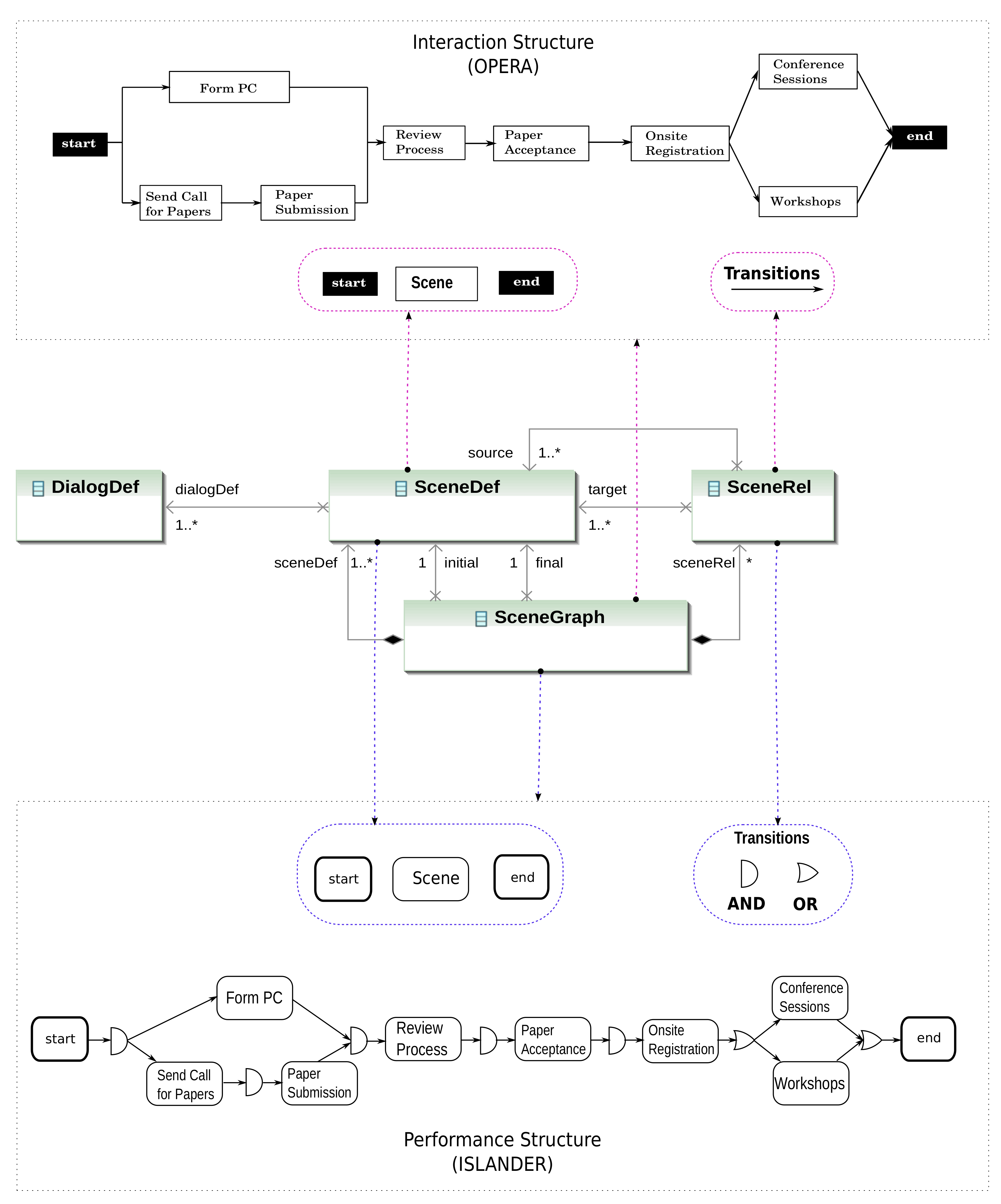
| Class | Description |
|---|---|
| DSpec | Represents the concept of dialogical specification, i.e., an organizational specification |
| restricted to the dialogical dimension. | |
| SceneGraph | Part of a dialogical specification that represents the definition of a hypergraph of scenes. |
| SceneGraph is characterized by one or more scene definitions (referenced by | |
| SceneGraph::sceneDef), and several scene relationships (referenced by SceneGraph::sceneRel). | |
| Among the scenes, there are one initial scene (referenced by SceneGraph::initial) and one | |
| final scene (referenced by SceneGraph:: final). Abstracts the concepts of performance | |
| structure in ISLANDER and interaction structure in OPERA. | |
| SceneDef | Part of a hypergraph of scenes that represents the definition of a scene. Each scene definition |
| is characterized by the declaration of a dialogue script, via reference SceneDef::dialogDef. | |
| Abstracts the concepts of scene definition in ISLANDER and in OPERA. | |
| SceneRel | Part of a hypergraph scene that represents a directed relationship from one or more source |
| scenes (referenced by SceneRel::source), to one or more target scenes (referenced by | |
| SceneRel::target). Abstracts the concepts of scene transitions in OPERA and in ISLANDER. | |
| DialogDef | Part of of a dialogical specification that represents the definition of a dialogue script. Abstracts |
| the concepts of scene protocol in ISLANDER, and interaction pattern in OPERA. |
| Class | Auxiliary Definitions |
|---|---|
| SceneGraph | OCL queries that return immediate predecessors and successors of a scene definition |
| in the context of a hypergraph of scenes. | |
| context
SceneGraph def: getSourceSceneDef(sceneDef : SceneDef): Set(SceneDef) = getSceneRelHavingTarget(sceneDef) -> collect(sr | sr.source); def: getTargetSceneDef(sceneDef : SceneDef): Set(SceneDef) = getSceneRelHavingSource(sceneDef) -> collect(sr | sr.target); def: getSceneRelHavingTarget(sceneDef : SceneDef): Set(SceneRel) = sceneRel) -> select(sr | sr.target -> includes(sceneDef)); def: getSceneRelHavingSource(sceneDef : SceneDef): Set(SceneRel) = sceneRel) -> select(sr | sr.source -> includes(sceneDef)); | |
| Contextual Constraints (1) The initial and final scenes are scenes defined in the context of the same SceneGraph. In OCL: context SceneGraph inv: sceneDef-> includes(initial) and inv: sceneDef-> includes(final) (2) In a SceneGraph, there should be no relationships arriving at the initial scene or departing from the final scene. In OCL: inv: getSceneRelHavingTarget(initial)-> isEmpty() and inv: getSceneRelHavingSource(final)-> isEmpty() (3) In a SceneGraph, all scene definitions must directly or indirectly be reachable from the initial scene as well as lead to the final scene, via the scene relationships. In OCL: context SceneGraph inv: sceneDef-> forAll(sd | getTargetClosure(Set{initial} -> includes(sd) and getSourceClosure(Set{final} -> includes(sd)) def: getTargetClosure(sceneSet : Set(SceneDef)): Set(SceneDef) = let newSceneSet = sceneSet-> collect(scene | getTargetSceneDef(scene) -> including(scene) ) in if sceneSet -> includesAll(newSceneSet) sceneSet else getTargetClosure(newSceneSet) endif; def: getSourceClosure( sceneSet : Set(SceneDef)): Set(SceneDef) = let newSceneSet = sceneSet-> collect(scene | getSourceSceneDef(scene) -> including(scene) ) in if sceneSet -> includesAll(newSceneSet) sceneSet else getSourceClosure(newSceneSet) endif; (4) Every scene relationship must only involve scenes defined within the context of the same SceneGraph. In OCL: context SceneGraph inv: sceneRel-> forAll(sr | sceneDef -> includesAll(sr.source) and sceneDef -> includesAll(sr.target)) |

| Class | Description |
| NSpec | Represents the concept of normative specification, i.e., organizational specifications restricted to the |
| normative dimension. | |
| NormDef | Central part of a normative specification. Represents the definition of a norm. In general, norm |
| definitions are characterized by a normative expression (attribute NormDef::normExp) that refers to | |
| elements found in the structural, functional and dialogical dimensions. The form and meaning of | |
| the normative expression vary considerably in the organizational models analyzed. Abstracts the | |
| concepts of deontic relation found in MOISE +, and the particular concepts of norm found in | |
| ISLANDER and OPERA. |
© 2019 by the authors. Licensee MDPI, Basel, Switzerland. This article is an open access article distributed under the terms and conditions of the Creative Commons Attribution (CC BY) license (http://creativecommons.org/licenses/by/4.0/).
Share and Cite
Coutinho, L.R.; Brandão, A.A.F.; Boissier, O.; Sichman, J.S. Towards Agent Organizations Interoperability: A Model Driven Engineering Approach. Appl. Sci. 2019, 9, 2420. https://doi.org/10.3390/app9122420
Coutinho LR, Brandão AAF, Boissier O, Sichman JS. Towards Agent Organizations Interoperability: A Model Driven Engineering Approach. Applied Sciences. 2019; 9(12):2420. https://doi.org/10.3390/app9122420
Chicago/Turabian StyleCoutinho, Luciano R., Anarosa A. F. Brandão, Olivier Boissier, and Jaime S. Sichman. 2019. "Towards Agent Organizations Interoperability: A Model Driven Engineering Approach" Applied Sciences 9, no. 12: 2420. https://doi.org/10.3390/app9122420
APA StyleCoutinho, L. R., Brandão, A. A. F., Boissier, O., & Sichman, J. S. (2019). Towards Agent Organizations Interoperability: A Model Driven Engineering Approach. Applied Sciences, 9(12), 2420. https://doi.org/10.3390/app9122420
