Lanthanum-Containing Magnesium Alloy with Antitumor Function Based on Increased Reactive Oxygen Species
Abstract
1. Introduction
2. Experimental Methods
2.1. Preparation of ZK60-La Samples
2.2. Microstructure Characterization and Mechanical Properties Tests
2.3. Degradation Properties Assays
2.4. Antitumor Property and Cytocompatibility
2.4.1. Preparation of ZK60-La Extracts
2.4.2. Cell Culture
2.4.3. CCK8 Assay
2.4.4. Live/Dead Cell Staining
2.4.5. Detection of Changes in Mitochondrial Membrane Potential
2.4.6. Measurement of Reactive Oxygen Species
2.5. Statistical Analysis
3. Results and Discussion
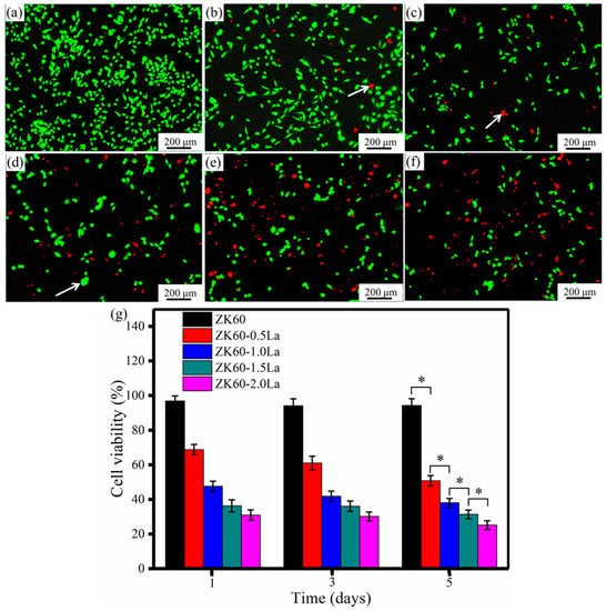
3.1. Antitumor Property
3.2. Degradation Properties
3.3. Microstructure
3.4. Mechanical Properties
4. Conclusions
Author Contributions
Funding
Conflicts of Interest
References
- Dang, W.; Li, T.; Li, B.; Ma, H.; Zhai, D.; Wang, X.; Chang, J.; Xiao, Y.; Wang, J.; Wu, C. A bifunctional scaffold with CuFeSe2 nanocrystals for tumor therapy and bone reconstruction. Biomaterials 2018, 160, 92–106. [Google Scholar] [CrossRef] [PubMed]
- Ma, H.; Jiang, C.; Zhai, D.; Luo, Y.; Chen, Y.; Lv, F.; Yi, Z.; Deng, Y.; Wang, J.; Chang, J. A bifunctional biomaterial with photothermal effect for tumor therapy and bone regeneration. Adv. Funct. Mater. 2016, 26, 1197–1208. [Google Scholar] [CrossRef]
- Zhang, Y.; Zhai, D.; Xu, M.; Yao, Q.; Chang, J.; Wu, C. 3d-printed bioceramic scaffolds with Fe3O4/graphene oxide nanocomposite interface for hyperthermia therapy of bone tumor cells. J. Mater. Chem. B 2016, 4, 2874–2886. [Google Scholar] [CrossRef]
- Ding, D.; Xie, Y.; Li, K.; Huang, L.; Zheng, X. Black plasma-sprayed Ta2O5 coatings with photothermal effect for bone tumor therapy. Ceram. Int. 2018, 44, 12002–12006. [Google Scholar] [CrossRef]
- Lu, Y.; Li, M.; Li, L.; Wei, S.; Hu, X.; Wang, X.; Shan, G.; Zhang, Y.; Xia, H.; Yin, Q. High-activity chitosan/nano hydroxyapatite/zoledronic acid scaffolds for simultaneous tumor inhibition, bone repair and infection eradication. Mater. Sci. Eng. C 2018, 82, 225–233. [Google Scholar] [CrossRef] [PubMed]
- Ma, H.; Li, T.; Huan, Z.; Zhang, M.; Yang, Z.; Wang, J.; Chang, J.; Wu, C. 3D printing of high-strength bioscaffolds for the synergistic treatment of bone cancer. NPG Asia Mater. 2018, 10, 31–44. [Google Scholar] [CrossRef]
- Li, M.; Wang, W.; Zhu, Y.; Lu, Y.; Wan, P.; Yang, K.; Zhang, Y.; Mao, C. Molecular and cellular mechanisms for zoledronic acid-loaded magnesium-strontium alloys to inhibit giant cell tumors of bone. Acta Biomater. 2018, 77, 365–379. [Google Scholar] [CrossRef] [PubMed]
- Kawanishi, S.; Hiraku, Y.; Pinlaor, S.; Ma, N. Oxidative and nitrative DNA damage in animals and patients with inflammatory diseases in relation to inflammation-related carcinogenesis. Biol. Chem. 2006, 387, 365–372. [Google Scholar] [CrossRef] [PubMed]
- Song, J.; Li, J.; Qiao, J.; Jain, S.; Evers, B.M.; Chung, D.H. PKD prevents H2O2-induced apoptosis via NF-κB and p38 MAPK in RIE-1 cells. Biochem. Biophys. Res. Commun. 2009, 378, 610–614. [Google Scholar] [CrossRef] [PubMed]
- Chen, G.; Wang, F.; Trachootham, D.; Huang, P. Preferential killing of cancer cells with mitochondrial dysfunction by natural compounds. Mitochondrion 2010, 10, 614–625. [Google Scholar] [CrossRef] [PubMed]
- Huang, P. ROS stress in cancer cells and therapeutic implications. Drug Resist. Updat. 2004, 7, 97–110. [Google Scholar]
- Li, Z.Y.; Yang, Y.; Ming, M.; Liu, B. Mitochondrial ROS generation for regulation of autophagic pathways in cancer. Biochem. Biophys. Res. Commun. 2011, 414, 5–8. [Google Scholar] [CrossRef] [PubMed]
- Wang, H.; Zhang, Y.; Du, Y. Ovarian and breast cancer spheres are similar in transcriptomic features and sensitive to fenretinide. BioMed Res. Int. 2013, 2013, 510905–510915. [Google Scholar] [CrossRef] [PubMed]
- Shen, L.; Lan, Z.; Sun, X.; Shi, L.; Liu, Q.; Ni, J. Proteomic analysis of lanthanum citrate-induced apoptosis in human cervical carcinoma siha cells. Biometals 2010, 23, 1179–1189. [Google Scholar] [CrossRef] [PubMed]
- Yu, L.; Xiong, J.; Guo, L.; Miao, L.; Liu, S.; Guo, F. The effects of lanthanum chloride on proliferation and apoptosis of cervical cancer cells: Involvement of let-7a and miR-34a microRNAs. Biometals 2015, 28, 879–890. [Google Scholar] [CrossRef] [PubMed]
- Zhang, H.; Wang, C.; Zhu, L.; Liu, X.; Zhang, G.; Yu, W.; Meng, X.; Chow, Y.T. Growth and Characterization of Series Nd:GdxLa1−xVO4 (x = 0.80, 0.60, 0.45) Crystals. J. Mater. Res. 2002, 17, 556–562. [Google Scholar] [CrossRef]
- Sze, A.; Erickson, D.; Ren, L.; Li, D. Zeta-potential measurement using the smoluchowski equation and the slope of the current-time relationship in electroosmotic flow. J. Colloid Interface Sci. 2003, 261, 402–410. [Google Scholar] [CrossRef]
- Wang, L.; Ji, B.; Hu, Y.; Liu, R.; Sun, W. A review on in situ phytoremediation of mine tailings. Chemosphere 2017, 184, 594–600. [Google Scholar] [CrossRef] [PubMed]
- Hu, J.; Jia, X.; Li, Q.; Yang, X.; Wang, K. Binding of La3+ to calmodulin and its effects on the interaction between calmodulin and calmodulin binding peptide, Polistes Mastoparan. Biochemistry 2004, 43, 2688–2698. [Google Scholar] [CrossRef] [PubMed]
- Dong, S.; Zhao, Y.; Liu, H.; Yang, X.; Wang, K. Duality of effect of La3+ on mitochondrial permeability transition pore depending on the concentration. Biometals 2009, 22, 917–926. [Google Scholar] [CrossRef] [PubMed]
- Heffeter, P.; Jakupec, M.A.; Körner, W.; Wild, S.; von Keyserlingk, N.G.; Elbling, L.; Zorbas, H.; Korynevska, A.; Knasmüller, S.; Sutterlüty, H. Anticancer activity of the lanthanum compound [tris (1, 10-phenanthroline) lanthanum (III)] trithiocyanate (KP772; FFC24). Biochem. Pharmacol. 2006, 71, 426–440. [Google Scholar] [CrossRef] [PubMed]
- Chen, H.; Liu, S.; Miao, L.; Yu, L.; Wang, Y.; Guo, F. Inhibitory effect of lanthanum chloride on migration and invasion of cervical cancer cells. J. Rare Earths 2013, 31, 94–100. [Google Scholar] [CrossRef]
- Gao, C.; Peng, S.; Feng, P.; Shuai, C. Bone biomaterials and interactions with stem cells. Bone Res. 2017, 5, 17059–17091. [Google Scholar] [CrossRef] [PubMed]
- Liu, L.; Gebresellasie, K.; Collins, B.; Zhang, H.; Yun, Y. Degradation rates of pure zinc, magnesium, and magnesium alloys measured by volume loss, mass loss, and hydrogen evolution. Appl. Sci. 2018, 8, 1459. [Google Scholar] [CrossRef]
- Parande, G.; Manakari, V.; Gupta, H.; Gupta, M. Magnesium-β-tricalcium phosphate composites as a potential orthopedic implant: A mechanical/damping/immersion perspective. Metals 2018, 8, 343. [Google Scholar] [CrossRef]
- Xiong, H.; Liang, Z.; Wang, Z.; Qin, C.; Zhao, W.; Yu, H. Mechanical properties and degradation behavior of Mg(100-7x)Zn6xYx(x = 0.2, 0.4, 0.6, 0.8) alloys. Metals 2018, 8, 261. [Google Scholar] [CrossRef]
- Yang, Y.; Guo, X.; He, C.; Gao, C.; Shuai, C. Regulating degradation behavior by incorporating mesoporous silica for mg bone implants. ACS Biomater. Sci. Eng. 2018, 4, 1046–1054. [Google Scholar] [CrossRef]
- Cao, N.Q.; Pham, D.N.; Kai, N.; Dinh, H.V.; Hiromoto, S.; Kobayashi, E. In vitro corrosion properties of Mg matrix in situ composites fabricated by spark plasma sintering. Metals 2017, 7, 358. [Google Scholar] [CrossRef]
- Yang, Y.; Wu, P.; Wang, Q.; Wu, H.; Liu, Y.; Deng, Y.; Zhou, Y.; Shuai, C. The enhancement of Mg corrosion resistance by alloying Mn and laser-melting. Materials 2016, 9, 216. [Google Scholar] [CrossRef] [PubMed]
- Sun, W.; Zhang, G.; Tan, L.; Yang, K.; Ai, H. The fluoride coated AZ31B magnesium alloy improves corrosion resistance and stimulates bone formation in rabbit model. Mat. Sci. Eng. C 2016, 63, 506–511. [Google Scholar] [CrossRef] [PubMed]
- Pu, S.; Chen, M.; Chen, Y.; Zhang, W.; Soliman, H.; Qu, A.; Liu, Q.; Tang, X.; Huang, N.; Wan, G. Zirconium ions integrated in 1-hydroxyethylidene-1,1-diphosphonic acid (HEDP) as a metalorganic-like complex coating on biodegradable magnesium for corrosion control. Corros. Sci. 2018, 144, 277–287. [Google Scholar] [CrossRef]
- Weizbauer, A.; Seitz, J.-M.; Werle, P.; Hegermann, J.; Willbold, E.; Eifler, R.; Windhagen, H.; Reifenrath, J.; Waizy, H. Novel magnesium alloy Mg-2La caused no cytotoxic effects on cells in physiological conditions. Mater. Sci. Eng. C 2014, 41, 267–273. [Google Scholar] [CrossRef] [PubMed]
- Myrissa, A.; Agha, N.A.; Lu, Y.; Martinelli, E.; Eichler, J.; Szakacs, G.; Kleinhans, C.; Willumeit-Römer, R.; Schäfer, U.; Weinberg, A.-M. In vitro and in vivo comparison of binary Mg alloys and pure Mg. Mater. Sci. Eng. C 2016, 61, 865–874. [Google Scholar] [CrossRef] [PubMed]
- Zhang, Y.; Li, J.Y.; Liaw, P.K.; Xu, Y.Z.; Lai, H.Y. Effects of heat treatment on the mechanical properties and corrosion behaviour of the Mg-2Zn−0.2Mn−xNd alloys. J. Alloys Compd. 2018, 769, 552–565. [Google Scholar] [CrossRef]
- Zhang, Y.; Li, J.; Lai, H.; Xu, Y. Effect of homogenization on microstructure characteristics, corrosion and biocompatibility of Mg-Zn-Mn-xCa alloys. Materials 2018, 11, 227. [Google Scholar] [CrossRef] [PubMed]
- Yang, Y.; Wu, P.; Lin, X.; Liu, Y.; Bian, H.; Zhou, Y.; Gao, C.; Shuai, C. System development, formability quality and microstructure evolution of selective laser-melted magnesium. Virtual Phys. Prototyp. 2016, 11, 173–181. [Google Scholar] [CrossRef]
- Jiang, B.; Xiang, Q.; Atrens, A.; Song, J.; Pan, F. Influence of crystallographic texture and grain size on the corrosion behaviour of as-extruded mg alloy AZ31 sheets. Corros. Sci. 2017, 126, 374–380. [Google Scholar] [CrossRef]
- Ding, Y.; Lin, J.; Wen, C.; Zhang, D.; Li, Y. Mechanical properties, in vitro corrosion and biocompatibility of newly developed biodegradable Mg-Zr-Sr-Ho alloys for biomedical applications. Sci. Rep. 2016, 6, 31990–31999. [Google Scholar] [CrossRef] [PubMed]
- Biological Evaluation of Medical Devices-Part 5: Tests for In Vitro Cytotoxicity; British Standard BS EN ISO 10993-5. 1999; British Standards Institute: London, UK, 2009.
- Willbold, E.; Gu, X.; Albert, D.; Kalla, K.; Bobe, K.; Brauneis, M.; Janning, C.; Nellesen, J.; Czayka, W.; Tillmann, W. Effect of the addition of low rare earth elements (lanthanum, neodymium, cerium) on the biodegradation and biocompatibility of magnesium. Acta Biomater. 2015, 11, 554–562. [Google Scholar] [CrossRef] [PubMed]
- Fitzpatrick, L.A. Differences in the actions of calcium versus lanthanum to influence parathyroid hormone release. Endocrinology 1990, 127, 711–715. [Google Scholar] [CrossRef] [PubMed]
- Weiss, G.B. Cellular pharmacology of lanthanum. Annu. Rev. Pharmacol. 1974, 14, 343–354. [Google Scholar] [CrossRef]
- Liu, H.; Yuan, L.; Yang, X.; Wang, K. La3+, Gd3+ and Yb3+ induced changes in mitochondrial structure, membrane permeability, cytochrome c release and intracellular ROS level. Chemico-Biol. Interact. 2003, 146, 27–37. [Google Scholar] [CrossRef]
- Orzołek, A.; Wysocki, P.; Strzeżek, J.; Kordan, W. Superoxide dismutase (SOD) in boar spermatozoa: Purification, biochemical properties and changes in activity during semen storage (16 °C) in different extenders. Reprod. Biol. 2013, 13, 34–40. [Google Scholar] [CrossRef] [PubMed]
- Perillo, B.; Di Santi, A.; Cernera, G.; Ombra, M.N.; Castoria, G.; Migliaccio, A. Nuclear receptor-induced transcription is driven by spatially and timely restricted waves of ROS: The role of Akt, IKKα, and DNA damage repair enzymes. Nucleus 2014, 5, 482–491. [Google Scholar] [CrossRef] [PubMed]
- Clement, J.A. Studies of Bioactive Natural Products and Mechanism-Based Bioassays. Ph.D. Thesis, Virginia Tech, Blacksburg, VA, USA, 2005. [Google Scholar]








| Ecorr (V) | Icorr (μA/cm2) | |
|---|---|---|
| ZK60 | −1.61 ± 0.01 | 50.2 ± 7 |
| ZK60-0.5La | −1.51 ± 0.01 | 39.4 ± 5 |
| ZK60-1.0La | −1.41 ± 0.01 | 26.3 ± 3 |
| ZK60-1.5La | −1.45 ± 0.01 | 35.1 ± 5 |
| ZK60-2.0La | −1.48 ± 0.01 | 43.7 ± 5 |
| Point | Mg | Zn | La | C | O | Ca | P |
|---|---|---|---|---|---|---|---|
| at% | at% | at% | at% | at% | at% | at% | |
| 1 | 14.72 | 4.62 | - | 17.90 | 58.37 | 2.51 | 1.88 |
| 2 | 7.15 | 0.89 | 0.30 | 18.72 | 61.34 | 6.61 | 4.99 |
| 3 | 8.07 | 1.12 | 0.45 | 17.32 | 62.69 | 5.79 | 4.56 |
| 4 | 6.50 | 3.79 | 0.21 | 21.42 | 21.42 | 2.90 | 2.25 |
| 5 | 10.05 | 6.25 | 0.84 | 21.49 | 58.20 | 1.61 | 1.56 |
© 2018 by the authors. Licensee MDPI, Basel, Switzerland. This article is an open access article distributed under the terms and conditions of the Creative Commons Attribution (CC BY) license (http://creativecommons.org/licenses/by/4.0/).
Share and Cite
Shuai, C.; Liu, L.; Yang, Y.; Gao, C.; Zhao, M.; Yi, L.; Peng, S. Lanthanum-Containing Magnesium Alloy with Antitumor Function Based on Increased Reactive Oxygen Species. Appl. Sci. 2018, 8, 2109. https://doi.org/10.3390/app8112109
Shuai C, Liu L, Yang Y, Gao C, Zhao M, Yi L, Peng S. Lanthanum-Containing Magnesium Alloy with Antitumor Function Based on Increased Reactive Oxygen Species. Applied Sciences. 2018; 8(11):2109. https://doi.org/10.3390/app8112109
Chicago/Turabian StyleShuai, Cijun, Long Liu, Youwen Yang, Chengde Gao, Mingchun Zhao, Lu Yi, and Shuping Peng. 2018. "Lanthanum-Containing Magnesium Alloy with Antitumor Function Based on Increased Reactive Oxygen Species" Applied Sciences 8, no. 11: 2109. https://doi.org/10.3390/app8112109
APA StyleShuai, C., Liu, L., Yang, Y., Gao, C., Zhao, M., Yi, L., & Peng, S. (2018). Lanthanum-Containing Magnesium Alloy with Antitumor Function Based on Increased Reactive Oxygen Species. Applied Sciences, 8(11), 2109. https://doi.org/10.3390/app8112109
