A Prototype Design and Development of the Smart Photovoltaic System Blind Considering the Photovoltaic Panel, Tracking System, and Monitoring System
Abstract
:1. Introduction
2. A Prototype Design of the Smart Photovoltaic System Blind
2.1. Properties 1: PV Panel
2.1.1. PV Techniques Applicable to the SPSB
- (i)
- Usability issues of the PV panel: The usability issues of the SPSB took into account three factors (i.e., shading effect, efficiency, and certification). First, the efficiency of the PV panel is a factor determined by the photoelectric effect—the conversion of solar radiation into electricity. Additionally, as the photoelectric effect of PV cell is greater, the efficiency of the PV panel increases. As shown in Table 2, the efficiency of the PV panel was determined to be the average efficiency of PV panel in module level (i.e., mono-Si: 14.5%, poly-Si: 14.0%, a-Si: 5.8%, CIGS: 10.5%, and CdTe: 9.9%) [42]. The efficiency of the second-generation PV panel (a-Si: 5.8%, CIGS: 10.5%, and CdTe: 9.9%) was determined to be 1.33–2.50 times inferior to that of the first-generation PV panel (i.e., mono-si: 14.5% and poly-si: 14.0%). However, unlike the first-generation PV panel, the second-generation PV panel exhibits excellent applicability due to the application of the thin film PV technique [35,42]. Second, the shading effect of the PV panel is a factor that has a significant influence on the electricity generation performance of the PV panel, and there is a noticeable difference in the sensitivity depending on the type of PV panel. As shown in Table 2, the second-generation PV panels (a-Si, CIGS, and CdTe: low) are superior to the first-generation PV panels (mono-Si and poly-Si: high) in terms of the shading effect [17,43,44]. Thus, with regard the shading effect of the PV panel, the second-generation PV panels were determined as a PV technique applicable to the SPSB. Third, the possible harmful effects of the PV panel were a factor determined depending on whether or not the toxic material may be used. According to the Enforcement Rule of the ‘Act on the promotion of the development, use and diffusion of new and renewable energy’ in South Korea, CdTd PV panels which are manufactured using toxic materials (i.e., cadmium and tellurium) were excluded from these considerations [45,46].
- (ii)
- Constructability issues of the PV panel: The constructability issues of the SPSB took into account two factors (i.e., size and weight). Towards this end, this study considered the PV technique applicable to the SPSB based on the size and weight of the wood venetian blind as it is superior when compared to other types of blinds in terms of both size and weight [47]. First, in terms of size, the first and second-generation PV panels met the standards (i.e., width: below 63.5 mm, length: below 2438 mm, and thickness: below 3 mm) of the venetian blind. For example, in terms of width, the maximum width at which the wood venetian blind can be manufactured is 63.5 mm, and both the first and second-generation PV techniques (mono-Si, poly-Si, a-Si, and CIGS: customized) satisfy this criteria. Second, in terms of weight, the first-generation PV panel (mono-Si: 11.7 kg/m2 and poly-Si: 11.6 kg/m2) does not meet the standard (i.e., weight: 3 kg/m2) of the venetian blind, whereas the second-generation PV panel (a-Si: 2.5 kg/m2 and CIGS: 2.4 kg/m2) does. Thus, in terms of the constructability issues of the PV panel, the second-generation PV panels were chosen as the PV technique applicable to the SPSB [48].
2.1.2. PV Panel’s Design Variables Applicable to the SPSB
- (i)
- Length of the PV panel: According to previous studies, the length of the PV panel has little effect on the electricity generation per unit area. However, the length of the PV should be considered as a factor affecting the range of tracking [27].
- (ii)
- Width of the PV panel: According to previous studies, the width of the PV panel is a factor that has a great effect on the electricity generation per unit area. This is because as the width of the PV panel increases, the shading effect caused by the upper slat increases. Thus, there is a need to determine the optimal width of the PV panel in order to maximize electricity generation [27].
- (iii)
- Distance between the centerline of the SPSB and the exterior window: According to previous studies, the distance between the centerline of the SPSB and the exterior window is a factor that has an effect on the electricity generation per unit area [47]. This is because a farther distance between the SPSB and exterior window leads to reduced solar radiation, resulting in the reduction of electricity generation [27].
2.2. Properties 2: Tracking System
2.2.1. Tracker Types Applicable to the SPSB
- (i)
- Single-axis tracker type: The single-axis tracker type is a technology that has one axis of rotation and can be divided into four tracker types: (1) the horizontal single-axis tracker (HSAT); the vertical single-axis tracker (VSAT); (2) the tilted single-axis tracker (TSAT); and (3) the polar aligned single-axis tracker (PASAT). The HSAT can track the daily north-south motion of the sun through the axis of rotation horizontal to the ground (refer to tracker type (A) in Figure 2). The VSAT can track the daily east-west motion of the sun through the axis of rotation vertical to the ground (Refer to tracker type (B) in Figure 2). The TSAT sets the axes of rotation between the horizontal and the vertical. Thus, the daily east-west motion of the sun is tracked by setting the axis of rotation to be parallel to the axis of the earth’s rotation (refer to tracker type (C) in Figure 2). The PASAT is aligned to the polar star. Through this, the tilt angle becomes equal to the latitude of installation and allows it to align with the Earth’s axis (refer to tracker type (D) in Figure 2) [23,49,50].
- (ii)
- Dual-axis tracker type: The dual-axis tracker type is a technology that has two axes of rotation and can be divided into two tracker types: (1) the tip-tilt dual-axis tracker (TTDAT); and (2) the azimuth-altitude dual-axis tracker (AADAT). In general, the TTDAT tracks the daily east-west motion of the sun and north-south motion of the sun by rotating the PV panel fixed to the top of the pole (refer to tracker type (E) in Figure 2). The AADAT can track the daily east-west motion of the sun and the daily north-south motion of the sun using a large ring mounted on the ground with a series of rollers (refer to tracker type (F) in Figure 2) [23,49,50].
2.2.2. Tracking Methods Applicable to the SPSB
- (i)
- Direct tracking method: The direct tracking method is a method for controlling the tracking system based on the results of the direct measurement from the PV system, and the measurement data can be divided into two types (i.e., solar radiation and electricity generation). The solar radiation-based direct tracking method determines the tracking direction by using a photo-sensor and evaluating the maximum solar radiation data. The electricity generation-based direct tracking method determines the tracking direction based on the evaluation of the current data produced from the PV system. However, the direct tracking method has a disadvantage in that malfunction in tracking can occur as a result of temporary errors [51,52].
- (ii)
- Indirect tracking method: The indirect tracking method is for controlling the tracking system by calculating the position of the sun according to both the date and time. However, this method has disadvantages in that it is difficult to reflect the difference of the electricity generation depending on the location and direction where the PV system is installed.
2.3. Properties 3: Monitoring System
- (i)
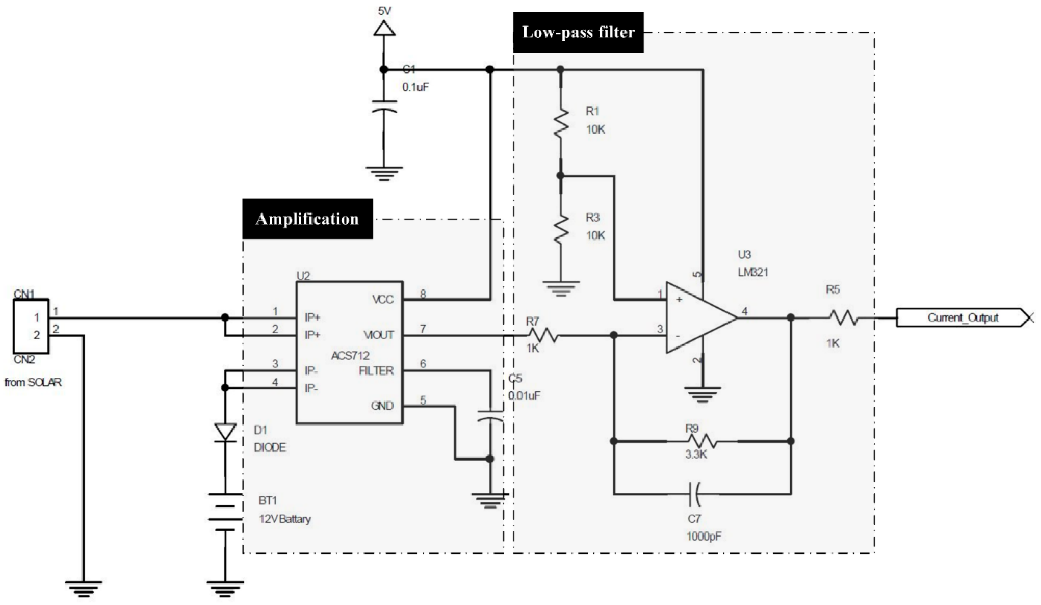
- Electricity generation: In order to evaluate the technical performance of the SPSB, information regarding the amount of electricity generated (i.e., current, voltage, and power) is monitored and established as a database. With the use of this monitoring information, especially on the electricity generation, the electricity generation-based direct tracking method can be applied [27,28,29,30,51,52].
- (ii)
- Environmental conditions: The SPSB is a technology based on a variety of electronic components, and it is affected by various external elements. In particular, the environmental conditions (i.e., temperature, humidity, and solar radiation) are a factor that has a very large influence on the performance of the SPSB. Accordingly, information regarding the environmental conditions (i.e., temperature, humidity, and solar radiation) should be monitored and then established as a database in order to perform effective maintenance management on the SPSB [26,27,28].
3. Development of Prototype Models of the Smart Photovoltaic System Blind
3.1. Properties 1: PV Panel
3.1.1. PV Techniques Installed in Prototype Models of the SPSB
3.1.2. PV Panel’s Design Variables Installed in Prototype Models of the SPSB
3.2. Properties 2: Tracking System
3.2.1. Tracker Types Installed in Prototype Models of the SPSB
3.2.2. Tracking Methods Installed in Prototype Models of the SPSB
3.3. Properties 3 (Monitoring System)
3.4. Discussion
4. Conclusions
Acknowledgments
Author Contributions
Conflicts of Interest
Nomenclature
| AADAT | Azimuth-altitude dual-axis tracker |
| a-Si | Amorphous silicon |
| CdTe | Cadmium tell |
| CIGS | Copper-indium-gallium-selenide |
| C-Si | Crystalline silicon |
| DSSP | Dye-sensitized photovoltaic panel |
| HSAT | Horizontal single-axis tracker |
| Mono-Si | Mono-crystalline silicon |
| OPV | Organic photovoltaic panel |
| PASAT | Polar aligned single-axis tracker |
| Poly-Si | Poly- crystalline silicon |
| PV | Photovoltaic |
| SPSB | Smart photovoltaic system blind |
| TTDAT | Tip-tilt dual-axis tracker |
| TSAT | Tilted single-axis tracker |
| VSAT | Vertical single-axis tracker |
References
- Jeong, K.; Hong, T.; Ban, C.; Koo, C. Life Cycle Economic and Environmental Assessment for Establishing the Optimal Implementation Strategy of Rooftop Photovoltaic System in Military Facility. J. Clean. Prod. 2015, 104, 315–327. [Google Scholar] [CrossRef]
- International Energy Agency (IEA). Urban BIPV in the New Residential Construction Industry; IEA: Ottawa, ON, Canada, 2008. [Google Scholar]
- Joint Research Centre (JRC). PV Status Report 2011; JRC: Ispra, Italy, 2011. [Google Scholar]
- Hong, T.; Koo, C.; Kwak, T. Framework for the implementation of a new renewable energy system in an educational facility. Appl. Energy 2013, 103, 539–551. [Google Scholar] [CrossRef]
- U.S. Energy Information Administration (EIA). Annual Energy Review 2011; EIA: Washington, DC, USA, 2012.
- Koo, C.; Kim, H.; Hong, T. Framework for the analysis of the low-carbon scenario 2020 to achieve the national carbon emissions reduction target: Focused on educational facilities. Energy Policy 2014, 73, 356–367. [Google Scholar] [CrossRef]
- Korea Energy Management Corporation (KEMC). New & Renewable Energy White Paper 2012; KEMC: Gyeonggi-do, Korea, 2012. [Google Scholar]
- Lee, M.; Koo, C.; Hong, T.; Park, H.S. Framework for the mapping of the monthly average daily solar radiation using an advanced case-based reasoning and a geostatistical technique. Environ. Sci. Technol. 2014, 48, 4604–4612. [Google Scholar] [CrossRef] [PubMed]
- Hong, T.; Koo, C.; Kim, H.; Park, H.S. Decision support model for establishing the optimal energy retrofit strategy for existing multi-family housing complexes. Energy Policy 2014, 66, 157–169. [Google Scholar] [CrossRef]
- Koo, C.; Hong, T.; Park, H.S.; Yun, G. Framework for the analysis of the potential of the rooftop photovoltaic system to achieve net-zero energy solar buildings. Prog. Photovolt. Res. Appl. 2014, 22, 462–478. [Google Scholar] [CrossRef]
- Menoufi, K.; Chemisana, D.; Rosell, J.I. Life cycle assessment of a building integrated concentrated photovoltaic scheme. Appl. Energy 2013, 111, 505–514. [Google Scholar] [CrossRef]
- Tak, S.; Woo, S.; Park, J.; Park, S. Effect of the changeable organic semi-transparent solar cell window on building energy efficiency and user comfort. Sustainability 2017, 9, 950. [Google Scholar] [CrossRef]
- Ministry of Land Infrastructure and Transport (MOLIT). Green Building Development Support Act; MOLIT: Sejong, Korea, 2015.
- Koo, C.; Hong, T.; Jeong, K.; Ban, C.; Oh, J. Development of the smart photovoltaic system blind and its impact on the net-zero energy solar buildings using technical-economic-policy analyses. Energy 2017, 124, 382–396. [Google Scholar] [CrossRef]
- Mandalaki, M.; Tsoutsos, T.; Papamanolis, N. Integrated PV in shading systems for Mediterranean countries: Balance between energy production and visual comfort. Energy Build. 2014, 77, 445–456. [Google Scholar] [CrossRef]
- Mandalaki, M.; Zervas, K.; Tsoutsos, T.; Vazakas, A. Assessment of fixed shading devices with integrated PV for efficient energy use. Sol. Energy 2012, 86, 2561–2575. [Google Scholar] [CrossRef]
- Bahr, W. A comprehensive assessment methodology of the building integrated photovoltaic blind system. Energy Build. 2014, 82, 703–708. [Google Scholar] [CrossRef]
- Hwang, T.; Kang, S.; Kim, J.T. Optimization of the building integrated photovoltaic system in office buildings—Focus on the orientation, inclined angle and installed area. Energy Build. 2012, 46, 92–104. [Google Scholar] [CrossRef]
- Lazaroiu, G.C.; Longo, M.; Roscia, M.; Pagano, M. Comparative analysis of fixed and sun tracking low power PV systems considering energy consumption. Energy Convers. Manag. 2015, 92, 143–148. [Google Scholar] [CrossRef]
- Cruz-Peragón, F.; Casanova-Peláez, P.J.; Díaz, F.A.; López-García, R.; Palomar, J.M. An approach to evaluate the energy advantage of two axes solar tracking systems in Spain. Appl. Energy 2011, 88, 5131–5142. [Google Scholar] [CrossRef]
- Virtuani, A.; Fanni, L. Seasonal power fluctuations of amorphous silicon thin-film solar modules: Distinguishing between different contributions. Prog. Photovolt. Res. Appl. 2014, 22, 208–217. [Google Scholar] [CrossRef]
- Heslop, S.; MacGill, I. Comparative analysis of the variability of fixed and tracking photovoltaic systems. Sol. Energy 2014, 107, 351–364. [Google Scholar] [CrossRef]
- Mousazadeh, J.; Keyhani, A.; Javadi, A.; Mobli, H.; Abrinia, K.; Sharifi, A. A review of principle and sun-tracking methods for maximizing solar systems output. Renew. Sustain. Energy Rev. 2009, 13, 1800–1818. [Google Scholar] [CrossRef]
- Dolara, A.; Grimaccia, F.; Leva, S.; Mussetta, M.; Faranda, R.; Gualdoni, M. Performance analysis of a single-axis tracking PV system. IEEE J. Photovolt. 2012, 2, 524–531. [Google Scholar] [CrossRef]
- Abdallah, S.; Nijmeh, S. Two axes sun tracking system with PLC control. Energy Convers. Manag. 2004, 45, 1931–1939. [Google Scholar] [CrossRef]
- Abdallah, S.; Badran, O.O. Sun tracking system for productivity enhancement of solar still. Desalination 2008, 220, 669–676. [Google Scholar] [CrossRef]
- Kang, S.; Hwang, T.; Kim, J.T. Theoretical analysis of the blinds integrated photovoltaic modules. Energy Build. 2012, 46, 86–91. [Google Scholar] [CrossRef]
- Zahran, M.; Atia, Y.; Al-Hussain, A.; El-Sayed, I. LabVIEW Based Monitoring System Applied for PV Power Station. In Proceedings of the 12th WSEAS International Conference on Automatic Control, Modelling & Simulation, Catania, Italy, 29–31 May 2010. [Google Scholar]
- Kim, S.H.; Kim, I.T.; Choi, A.S.; Sung, M.K. Evaluation of optimized PV power generation and electrical lighting energy savings from the PV blind-integrated daylight responsive dimming system using LED lighting. Sol. Energy 2014, 107, 746–757. [Google Scholar] [CrossRef]
- Kim, J.J.; Jung, S.K.; Choi, Y.S.; Kim, J.T. Optimization of photovoltaic integrated shading devices. Indoor Built Environ. 2009, 19, 114–122. [Google Scholar] [CrossRef]
- Park, H.; Koo, C.; Hong, T.; Oh, J.; Jeong, K. A finite element model for estimating the technical-economic performance of the building-integrated photovoltaic blind. Appl. Energy 2016, 179, 211–227. [Google Scholar] [CrossRef]
- Korea Energy Management Corporation (KEMCO). New & Renewable Energy White Paper; Korea Energy Management Corporation (KEMCO): Yongin, Korea, 2014. [Google Scholar]
- Korea Communications Agency (KCA). Trends and Prospects of CIGS Thin-Film Photovoltaic Cell Technology; Korea Communications Agency (KCA): Naju, Korea, 2014. [Google Scholar]
- Korea Institute for Industrial Economics & Trade (KIET). Competition Structure Analysis and Cooperation Plan of Photovoltaic Industry between Korea and China; Korea Institute for Industrial Economics & Trade (KIET): Sejong, Korea, 2013. [Google Scholar]
- Park, C. Market Trend of Thin-Film Photovoltaic Cell by the Technology Type, and Expectation of Commercialization; Market Report; Korea Institute of Science and Technology Information (KISTI): Daejeon, South Korea, 2014; Volume 4, pp. 3–6. [Google Scholar]
- Energy Informative: Solar Panels and Home Energy Efficiency. Available online: http://energyinformative.org (accessed on 27 July 2015).
- Hong, T.; Han, S.; Lee, S. Simulation-based determination of optimal life-cycle cost for FRP bridge deck panels. Autom. Constr. 2007, 16, 140–152. [Google Scholar] [CrossRef]
- Han, S.; Hong, T.; Lee, S. Production prediction of conventional and global positioning system-based earthmoving systems using simulation and multiple regression analysis. Can. J. Civ. Eng. 2008, 35, 574–587. [Google Scholar] [CrossRef]
- Hong, T.; Hastak, M. Simulation study on construction process of FRP bridge deck panels. Autom. Constr. 2007, 16, 620–631. [Google Scholar] [CrossRef]
- Koo, C.W.; Hong, T.H.; Hyun, C.T.; Park, S.H.; Seo, J.O. A study on the development of a cost model based on the owner’s decision making at the early stages of a construction project. Int. J. Strateg. Prop. Manag. 2010, 14, 121–137. [Google Scholar] [CrossRef]
- Hong, T.; Jeong, K.; Koo, C.; Kim, J.; Lee, M. A preliminary study for determining photovoltaic panel for a smart photovoltic blind considering usability and constructability issues. Energy Procedia 2016, 88, 363–367. [Google Scholar] [CrossRef]
- Energy Informative. Available online: http://energyinformative.org/OLD/wp-content/themes/nexus/sort.php?q=&manfilter=all&csifilter=all&cellfilter=Mono&min=&max=&man=1&mod=1&cell=1&eff=1&amountofitems=100 (accessed on 1 May 2015).
- Khaing, H.H.; Liang, Y.J.; Htay, N.N.M.; Fan, J. Characteristics of Different Solar PV Modules under Partial Shading. Int. J. Electr. Comput. Electr. Commun. Eng. 2014, 8, 1328–1332. [Google Scholar]
- Dolara, A.; Lazaroiu, G.C.; Leva, S.; Manzolini, G. Experimental investigation of partial shading scenarios on PV (photovoltaic) modules. Energy 2013, 55, 466–475. [Google Scholar] [CrossRef]
- Ministry of Trade Industry & Energy (MOTIE). Enforcement Rule of Act on the Promotion of the Development, Use and Diffusion of New and Renewable Energy; MOTIE: Sejong, Korea, 2015.
- Korea Energy Management Corporation (KEMCO). Detaild Standard for the Examination of New and Renewable Energy Equipment; KEMCO: Gyeonggi, Korea, 2014. [Google Scholar]
- Levolor Window Fashions (LWF). Wood Blind Specification 2005; LWF: Rockaway, NJ, USA, 2005. [Google Scholar]
- FreeCleanSolar. Available online: http://www.freecleansolar.com/default.asp (accessed on 15 September 2017).
- Agee, J.T.; Obok-Opok, A.; Lazzer, M.D. Solar tracker technologies: Market trends and field applications. Adv. Mater. Res. 2007, 18–19, 339–344. [Google Scholar] [CrossRef]
- Drury, E.; Lopez, A.; Denholm, P.; Margolis, R. Relative performance of tracking versus fixed tilt photovoltaic systems in the USA. Prog. Photovolt. Res. Appl. 2014, 22, 1302–1315. [Google Scholar] [CrossRef]
- Salas, V.; Olías, E.A.; Barrado, A.; Lázaro, A. Review of the maximum power point tracking algorithms for stand-alone photovoltaic systems. Sol. Energy Mater. Sol. Cells 2006, 90, 1555–1578. [Google Scholar] [CrossRef]
- Ma, J.; Man, K.L.; Ting, T.O.; Zhang, N.; Lei, C.U.; Wong, N. A hybrid MPPT method for photovoltaic system via estimation and revision method. In Proceedings of the 2013 IEEE International Symposium on Circuits and Systems, Beijing, China, 19–23 May 2013. [Google Scholar]
- SoloPower Systems (SPS). SP1 Specifications. Available online: http://solopower.com/products/solopower-sp1 (accessed on 5 March 2016).
- Solar Center (SC). a-Si Specifications. Available online: http://www.solarcenter.co.kr/dir/home/2009013085ryeeHVdc/home.php?go=shop_item_list&subj_code=003003000 (accessed on 5 March 2016).
- National Climate Data Service System (NCDSS). Available online: http://sts.kma.go.kr/eng/jsp/home/contents/main/main.do (accessed on 15 September 2017).
- Grimaccia, F.; Leva, S.; Mussetta, M.; Ogliari, E. ANN sizing procedure for the day-ahead output power forecast of a PV plant. Appl. Sci. 2017, 7, 622. [Google Scholar] [CrossRef]
- Chow, S.; Lee, E.; Li, D. Short-term prediction of photovoltaic energy generation by intelligent approach. Energy Build. 2012, 55, 660–667. [Google Scholar] [CrossRef]
- Ogliari, E.; Dolara, A.; Manzolini, G.; Leva, S. Physical and hybrid methods comparison for the day ahead PV output power forecast. Renew. Energy 2017, 113, 11–21. [Google Scholar] [CrossRef]
- Guo, M.; Zang, H.; Gao, S.; Chen, T.; Xiao, J.; Cheng, L.; Wei, Z.; Sun, G. Optimal tilt angle and orientation of photovoltaic modules using HS algorithm in different climates of China. Appl. Sci. 2017, 7, 1028. [Google Scholar] [CrossRef]
- Yousef, H. Design and implementation of a fuzzy logic computer-controlled sun tracking system. In Proceedings of the IEEE International Symposium on Industrial Electronics, Bled, Slovenia, 12–16 July 1999; Volume 3, pp. 1030–1034. [Google Scholar]
- Luque, I.; Gordillo, F.; Rodriguez, F. PI based hybrid sun tracking algorithm for photovoltaic concentration. In Proceedings of the IEEE 19th European Photovoltaic Energy Conversion, Paris, France, 7–14 June 2004; pp. 7–14. [Google Scholar]
- Hong, Y.; Yo, P. Novel genetic algorithm-based energy management in a factory power system considering uncertain photovoltaic energies. Appl. Sci. 2017, 7, 438. [Google Scholar] [CrossRef]







| Authors | Type of Application | Properties of the PV System | Type of Research | Country | ||||||||||
|---|---|---|---|---|---|---|---|---|---|---|---|---|---|---|
| Rooftop (Horizontal) | Façade (Vertical) | PV Panel | Tracking System | Monitoring System | Design | Experiment | ||||||||
| c-Si | a-Si | CIGS | Tracker Type | Tracking Method | Electricity | Environmental Condition | ||||||||
| Temperature | Solar Radiation | Illuminance | ||||||||||||
| Mandalaki et al. [16] | - | ● | ● | - | - | Fixed type | - | ● | - | - | - | ● | - | Greece |
| Koo et al. [10] | ● | - | ● | - | - | Fixed type | - | ● | - | - | - | ● | - | South Korea |
| Mandalaki et al. [15] | - | ● | ● | - | - | Fixed type | - | ● | - | - | - | ● | ● | Greece |
| Bahr [17] | - | ● | ● | ● | - | Fixed type | - | ● | - | - | - | ● | - | UAE |
| Hwang et al. [18] | - | ● | ● | ● | - | Fixed type | - | ● | - | - | - | ● | - | South Korea |
| Lazaroiu et al. [19] | ● | - | - | - | - | Fixed type, Single-axis tracker | - | ● | - | - | - | - | ● | - |
| Cruz-Peragón et al. [20] | ● | - | - | ● | - | Fixed type, Dual-axis tracker | - | ● | - | - | - | ● | - | Spain |
| Virtuani and Fanni [21] | ● | - | ● | ● | - | Fixed type, Dual-axis tracker | - | ● | - | - | - | - | ● | Switzerland |
| Heslop and Macgill [22] | ● | - | ● | ● | - | Fixed, Single-axis tracker, Dual-axis tracker | - | ● | - | - | - | ● | - | Australia |
| Mousazadeh et al. [23] | - | - | - | - | - | Fixed, Single-axis tracker, Dual-axis tracker | Direct tracking method | ● | - | - | - | - | ● | - |
| Dolara et al. [24] | ● | - | ● | - | - | Fixed type, Single-axis tracker | - | ● | - | ● | - | - | ● | Italy |
| Abdallah and Nijmeh [25] | ● | - | - | - | - | Fixed type, Dual-axis tracker | Direct tracking method | ● | - | - | - | - | ● | Jordan |
| Abdallah and Badran [26] | ● | - | - | - | - | Fixed, Single-axis tracker | Indirect tracking method | ● | ● | ● | - | - | ● | Jordan |
| Kang et al. [27] | - | ● | ● | - | - | Single-axis tracker | - | ● | ● | - | - | ● | - | South Korea |
| Zahran et al. [28] | ● | - | - | - | - | - | - | ● | ● | - | - | - | ● | - |
| Kim et al. [29] | - | ● | ● | - | - | Single-axis tracker | - | ● | - | - | ● | - | ● | South Korea |
| Kim et al. [30] | - | ● | ● | - | - | Single-axis tracker | - | ● | - | - | ● | - | ● | South Korea |
| Classification | First-Generation PV Panels | Second-Generation PV Panels | |||||
|---|---|---|---|---|---|---|---|
| Mono-Si | Poly-Si | a-Si | CIGS | CdTe | |||
| Usability issue | Efficiency (module level) | 14.5% | 14.0% | 5.8% | 10.5% | 9.9% | |
| Shading effect | High | High | Low | Low | Low | ||
| Harmful effect | No | No | No | No | Yes | ||
| Constructability issue | Size | Width | Customized | Customized | Customized | Customized | Customized |
| Length | Customized | Customized | Customized | Customized | Customized | ||
| Thickness | 35 mm | 48 mm | 2.6 mm | 2.5 mm | 27.9 mm | ||
| Weight | 11.7 kg/m2 | 11.6 kg/m2 | 2.5 kg/m2 | 2.4 kg/m2 | 16.7 kg/m2 | ||
| Properties | Classification | First Prototype Model | Second Prototype Model | Third Prototype Model | |
|---|---|---|---|---|---|
| PV panel | a-Si | - | ● | ● | |
| CIGS | ● | - | - | ||
| Tracking system | Tracker type | Single | VSAT | HSAT, VSAT | HSAT, VSAT |
| Dual | - | AADAT | AADAT | ||
| Tracking method | Direct | ● | ● | ● | |
| Indirect | - | - | - | ||
| Monitoring system | Electricity generation | Current | ● | ● | ● |
| Voltage | - | ● | ● | ||
| Power | - | ● | ● | ||
| Environmental condition | Temperature | - | - | ● | |
| Humidity | - | - | ● | ||
| Classifications | First Prototype Model | Second Prototype Model | Third Prototype Model |
|---|---|---|---|
| PV panel | SP1-75 | 502500-16V | 502500-16V |
| Manufacturer | Solopower | Solar Center | Solar Center |
| Size of PV panel | 398 mm × 2197 mm × 2 mm | 250 mm × 50 mm × 2 mm | 250 mm × 50 mm × 2 mm |
| Maximum power (Pmax) | 75 W | 1.5 W | 1.5 W |
| Maximum power voltage (Vmp) | 21.8 V | 16 V | 16 V |
| Optimum operating current (Imp) | 3.4 A | 95 mA | 95 mA |
| Short-circuit current (Isc) | 4.3 A | 99 mA | 99 mA |
| Open-circuit voltage (Voc) | 30.6 V | 19.4 V | 19.4 V |
© 2017 by the authors. Licensee MDPI, Basel, Switzerland. This article is an open access article distributed under the terms and conditions of the Creative Commons Attribution (CC BY) license (http://creativecommons.org/licenses/by/4.0/).
Share and Cite
Jeong, K.; Hong, T.; Koo, C.; Oh, J.; Lee, M.; Kim, J. A Prototype Design and Development of the Smart Photovoltaic System Blind Considering the Photovoltaic Panel, Tracking System, and Monitoring System. Appl. Sci. 2017, 7, 1077. https://doi.org/10.3390/app7101077
Jeong K, Hong T, Koo C, Oh J, Lee M, Kim J. A Prototype Design and Development of the Smart Photovoltaic System Blind Considering the Photovoltaic Panel, Tracking System, and Monitoring System. Applied Sciences. 2017; 7(10):1077. https://doi.org/10.3390/app7101077
Chicago/Turabian StyleJeong, Kwangbok, Taehoon Hong, Choongwan Koo, Jeongyoon Oh, Minhyun Lee, and Jimin Kim. 2017. "A Prototype Design and Development of the Smart Photovoltaic System Blind Considering the Photovoltaic Panel, Tracking System, and Monitoring System" Applied Sciences 7, no. 10: 1077. https://doi.org/10.3390/app7101077
APA StyleJeong, K., Hong, T., Koo, C., Oh, J., Lee, M., & Kim, J. (2017). A Prototype Design and Development of the Smart Photovoltaic System Blind Considering the Photovoltaic Panel, Tracking System, and Monitoring System. Applied Sciences, 7(10), 1077. https://doi.org/10.3390/app7101077

