Replacing Meat with Plant-Based Proteins: An Analysis of Nutritional, Sustainability and Acceptability Aspects
Abstract
1. Introduction
2. Methodology
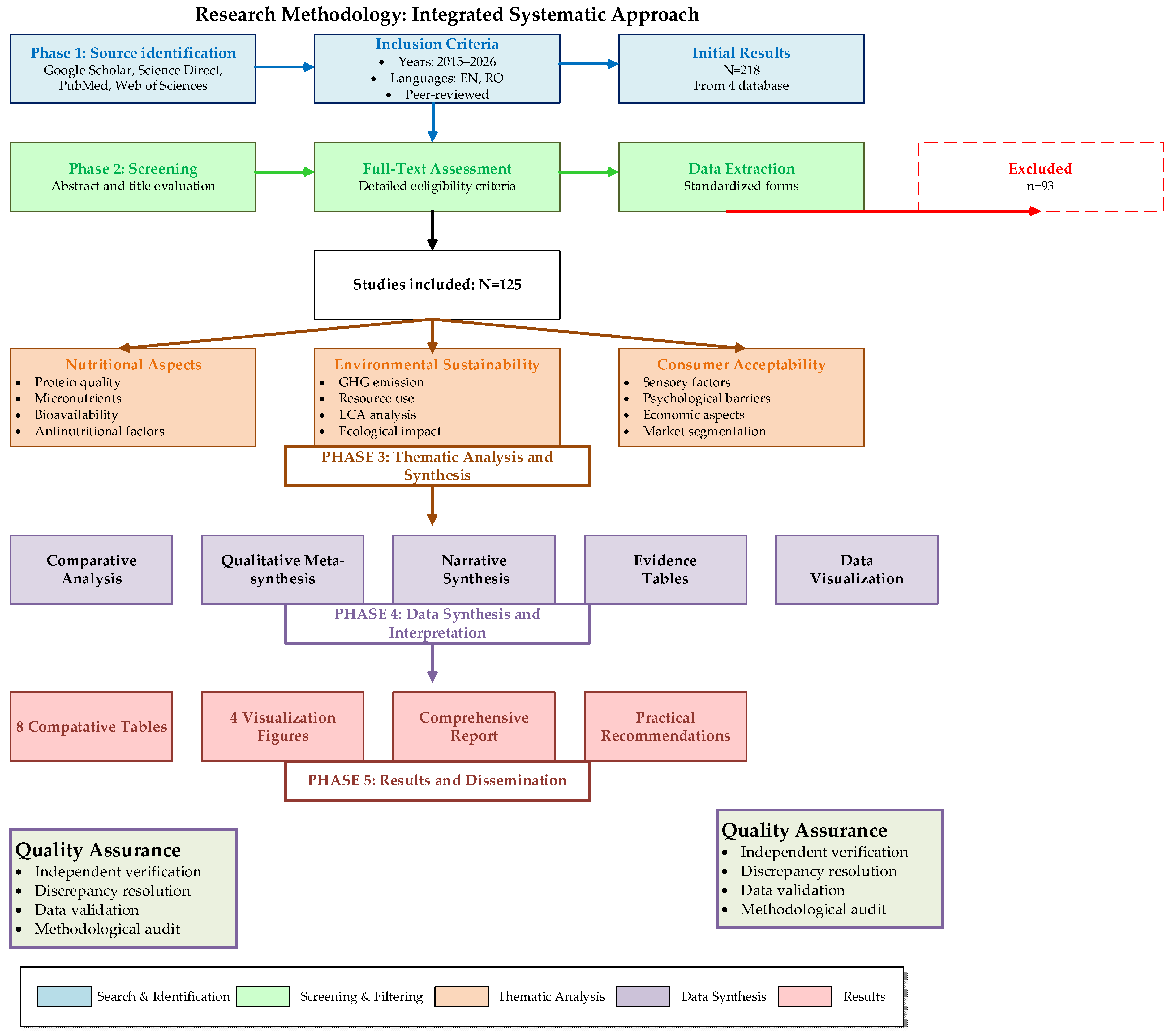
2.1. Study Design
2.2. Strategy for Searching and Identifying Sources
- Google Scholar—academic search engine providing broad coverage of scientific publications.
- Science Direct—publisher platform used to access peer-reviewed journals in food science and related disciplines.
- PubMed/MEDLINE—biomedical database maintained by the U.S. National Library of Medicine.
- Web of Science—multidisciplinary database of peer-reviewed scientific literature.
- -
- Research published from 2015 to 2026 (emphasizing the last five years: 2020–2026).
- -
- Peer-reviewed articles in indexed scientific journals.
- -
- Studies published in English or Romanian.
- -
- Original research, meta-analyses, systematic and narrative reviews.
- -
- Studies examining at least one of the three investigated dimensions.
- -
- Research characterized by explicit methodologies and reproducible results.
- -
- Studies released prior to 2015 (excluding foundational/classical texts).
- -
- Articles that have not been peer-reviewed (like letters to the editor, editorials, and conference abstracts).
- -
- Studies for which full text was not accessible or have missing data.
- -
- Studies that only look at animal proteins and do not compare them to plant-based ones.
- -
- Duplicates and early drafts of the same study.
- -
- Studies with major undeclared conflicts of interest that were not reported.
2.3. Process for Screening and Choosing
- -
- Initial evaluation of relevance based on title and abstract.
- -
- Use of initial inclusion/exclusion criteria to find studies that might be eligible for full-text evaluation.
- -
- Result: Of the 218 studies that were first found, 162 were chosen for full-text evaluation.
- -
- Read all of the chosen studies in full.
- -
- Strict use of eligibility criteria.
- -
- Evaluation of methodological quality.
- -
- Extraction of preliminary data.
- -
- Result: 125 studies fulfilled all criteria and were incorporated into the final synthesis. The primary reasons for excluding the 93 studies after full-text evaluation were: 28 studies had incomplete data or unclear methods; 32 studies only looked at the technical side of processing without any nutritional or acceptability data; 14 studies did not have any relevant comparison groups; 11 studies had duplicates or data that was similar to other publications; and we could not access the full text of 8 studies.
2.4. Data Extraction and Management
2.5. Data Synthesis and Analysis
- As with any literature review, several methodological limitations should be acknowledged. The analysis relied on data reported in previously published studies, which may vary in terms of methodology, geographical context, and analytical approaches. Therefore, the figures and comparative tables included in this review should be interpreted as literature-based syntheses intended to highlight general trends rather than precise quantitative comparisons.
3. Sources of Plant Protein and Nutritional Characteristics
3.1. Legumes
3.2. Cereals and Pseudocereals
3.3. Oilseeds
3.4. Emerging Sources: Microalgae and Mycoprotein
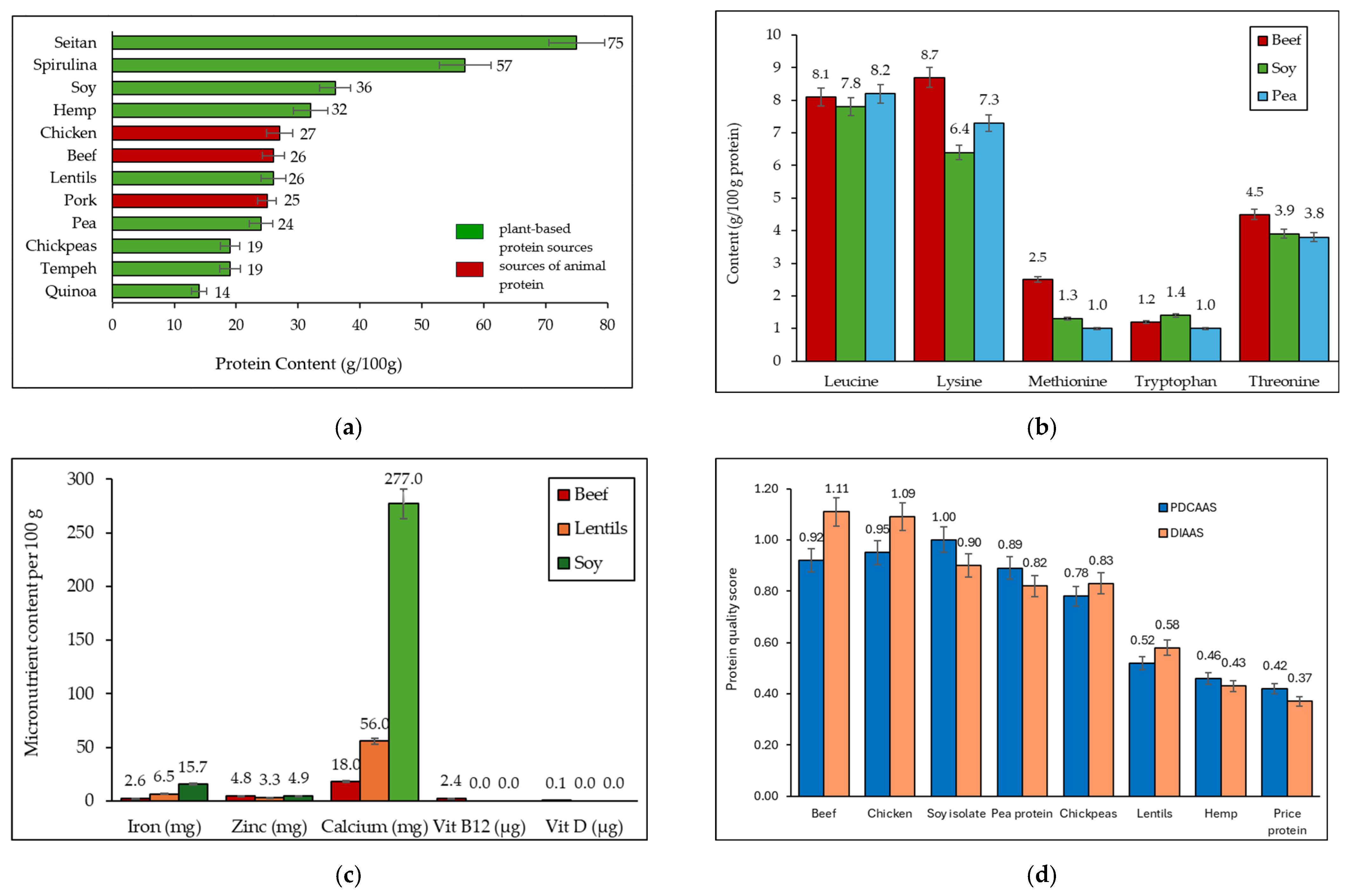
4. Nutritional Aspects: Protein Quality and Micronutrient Bioavailability
4.1. Amino Acid Profile and Protein Quality
4.2. Bioavailability of Micronutrients
4.3. Nutritional Comparisons Between Meat and Plant-Based Alternatives
4.4. Factors That Make Foods Less Nutritious and Ways to Reduce Them
5. Environmental Sustainability: The Ecological Impact of Plant-Based Proteins
5.1. Greenhouse Gas Emissions
5.2. Land and Water Use
5.3. Assessment of the Life Cycle
5.4. Comparative Ecological Benefits
6. Consumer Acceptability: Determinants
6.1. Sensory Aspects: Taste, Texture and Aroma
6.2. Motivations for Environmental and Health
6.3. Psychological and Socio-Cultural Barriers
6.4. Economic Considerations and Price Affordability
7. Product Processing and Quality Improvement Technologies
7.1. High Moisture Extrusion
7.2. Fermentation and Biotechnology
7.3. Technology for Shear Cells
7.4. Emerging Technologies: Three-Dimensional Printing and Cellular Cultivation
8. Conclusions
Supplementary Materials
Author Contributions
Funding
Institutional Review Board Statement
Informed Consent Statement
Data Availability Statement
Conflicts of Interest
Abbreviations
| LCA | Life Cycle Assessment |
| PDCAAS | Protein Digestibility Corrected Amino Acid Score |
| DIAAS | Digestible Indispensable Amino Acid Score |
| HPP | High-Pressure Processing |
| GHGs | Greenhouse Gases |
| HME | High-Moisture Extrusion |
References
- Poore, J.; Nemecek, T. Reducing food’s environmental impacts through producers and consumers. Science 2018, 360, 987–992. [Google Scholar] [CrossRef]
- Willett, W.; Rockström, J.; Loken, B.; Springmann, M.; Lang, T.; Vermeulen, S.; Garnett, T.; Tilman, D.; DeClerck, F.; Wood, A.; et al. Food in the Anthropocene: The EAT–Lancet Commission on healthy diets from sustainable food systems. Lancet 2019, 393, 447–492. [Google Scholar] [CrossRef]
- Springmann, M.; Clark, M.; Mason-D’Croz, D.; Wiebe, K.; Bodirsky, B.L.; Lassaletta, L.; de Vries, W.; Vermeulen, S.J.; Herrero, M.; Carlson, K.M.; et al. Options for keeping the food system within environmental limits. Nature 2018, 562, 519–525. [Google Scholar] [CrossRef]
- Boye, J.; Zare, F.; Pletch, A. Pulse proteins: Processing, characterization, functional properties and applications in food and feed. Food Res. Int. 2010, 43, 414–431. [Google Scholar] [CrossRef]
- Day, L. Proteins from land plants—Potential resources for human nutrition and food security. Trends Food Sci. Technol. 2013, 32, 25–42. [Google Scholar] [CrossRef]
- Messina, M.; Lynch, H.; Dickinson, J.M.; Reed, K.E. No difference between the effects of supplementing with soy protein versus animal protein on gains in muscle mass and strength in response to resistance exercise. Int. J. Sport Nutr. Exerc. Metab. 2018, 28, 674–685. [Google Scholar] [CrossRef]
- Hoek, A.C.; Luning, P.A.; Weijzen, P.; Engels, W.; Kok, F.J.; de Graaf, C. Replacement of meat by meat substitutes. A survey on person- and product-related factors in consumer acceptance. Appetite 2011, 56, 662–673. [Google Scholar] [CrossRef] [PubMed]
- Elzerman, J.E.; Hoek, A.C.; van Boekel, M.A.J.S.; Luning, P.A. Consumer acceptance and appropriateness of meat substitutes in a meal context. Food Qual. Prefer. 2011, 22, 233–240. [Google Scholar] [CrossRef]
- Graça, J.; Oliveira, A.; Calheiros, M.M. Meat, beyond the plate. Data-driven hypotheses for understanding consumer willingness to adopt a more plant-based diet. Appetite 2015, 90, 80–90. [Google Scholar] [CrossRef]
- Apostolidis, C.; McLeay, F. Should we stop meating like this? Reducing meat consumption through substitution. Food Policy 2016, 65, 74–89. [Google Scholar] [CrossRef]
- Dekkers, B.L.; Boom, R.M.; van der Goot, A.J. Structuring processes for meat analogues. Trends Food Sci. Technol. 2018, 81, 25–36. [Google Scholar] [CrossRef]
- Kyriakopoulou, K.; Dekkers, B.; van der Goot, A.J. Plant-based meat analogues. In Sustainable Meat Production and Processing; Galanakis, C.M., Ed.; Academic Press: Cambridge, MA, USA, 2019; pp. 103–126. [Google Scholar]
- Rubio, N.R.; Xiang, N.; Kaplan, D.L. Plant-based and cell-based approaches to meat production. Nat. Commun. 2020, 11, 6276. [Google Scholar] [CrossRef]
- McClements, D.J.; Grossmann, L. The science of plant-based foods: Constructing next-generation meat, fish, milk, and egg analogs. Compr. Rev. Food Sci. Food Saf. 2021, 20, 4049–4100. [Google Scholar] [CrossRef]
- Riaz, M.N. Soy Applications in Food; CRC Press: Boca Raton, FL, USA, 2006. [Google Scholar]
- Young, V.R. Soy protein in relation to human protein and amino acid nutrition. J. Am. Diet. Assoc. 1991, 91, 828–835. [Google Scholar] [CrossRef]
- Messina, M. Soy and health update: Evaluation of the clinical and epidemiologic literature. Nutrients 2016, 8, 754. [Google Scholar] [CrossRef]
- Lam, A.C.Y.; Can Karaca, A.; Tyler, R.T.; Nickerson, M.T. Pea protein isolates: Structure, extraction, and functionality. Food Rev. Int. 2018, 34, 126–147. [Google Scholar]
- Gorissen, S.H.M.; Crombag, J.J.R.; Senden, J.M.G.; Waterval, W.A.H.; Bierau, J.; Verdijk, L.B.; van Loon, L.J.C. Protein content and amino acid composition of commercially available plant-based protein isolates. Amino Acids 2018, 50, 1685–1695. [Google Scholar] [CrossRef]
- Gupta, R.K.; Gangoliya, S.S.; Singh, N.K. Reduction of phytic acid and enhancement of bioavailable micronutrients in food grains. J. Food Sci. Technol. 2015, 52, 676–684. [Google Scholar]
- Shewry, P.R.; Halford, N.G. Cereal seed storage proteins: Structures, properties and role in grain utilization. J. Exp. Bot. 2002, 53, 947–958. [Google Scholar] [CrossRef]
- Day, L.; Augustin, M.A.; Batey, I.L.; Wrigley, C.W. Wheat-gluten uses and industry needs. Trends Food Sci. Technol. 2006, 17, 82–90. [Google Scholar] [CrossRef]
- Rasane, P.; Jha, A.; Sabikhi, L.; Kumar, A.; Unnikrishnan, V.S. Nutritional advantages of oats and opportunities for its processing as value added foods—A review. J. Food Sci. Technol. 2015, 52, 662–675. [Google Scholar] [CrossRef] [PubMed]
- Sánchez-Vioque, R.; Clemente, A.; Vioque, J.; Bautista, J.; Millán, F. Protein isolates from chickpea (Cicer arietinum L.): Chemical composition, functional properties and protein characterization. Food Chem. 1999, 64, 237–243. [Google Scholar] [CrossRef]
- Vega-Gálvez, A.; Miranda, M.; Vergara, J.; Uribe, E.; Puente, L.; Martínez, E.A. Nutrition facts and functional potential of quinoa (Chenopodium quinoa willd.), an ancient Andean grain: A review. J. Sci. Food Agric. 2010, 90, 2541–2547. [Google Scholar] [CrossRef]
- Nowak, V.; Du, J.; Charrondière, U.R. Assessment of the nutritional composition of quinoa (Chenopodium quinoa Willd.). Food Chem. 2016, 193, 47–54. [Google Scholar] [CrossRef]
- House, J.D.; Neufeld, J.; Leson, G. Evaluating the quality of protein from hemp seed (Cannabis sativa L.) products through the use of the protein digestibility-corrected amino acid score method. J. Agric. Food Chem. 2010, 58, 11801–11807. [Google Scholar] [CrossRef]
- Callaway, J.C. Hempseed as a nutritional resource: An overview. Euphytica 2004, 140, 65–72. [Google Scholar] [CrossRef]
- Ullah, R.; Nadeem, M.; Khalique, A.; Imran, M.; Mehmood, S.; Javid, A.; Hussain, J. Nutritional and therapeutic perspectives of Chia (Salvia hispanica L.): A review. J. Food Sci. Technol. 2016, 53, 1750–1758. [Google Scholar] [CrossRef]
- Goyal, A.; Sharma, V.; Upadhyay, N.; Gill, S.; Sihag, M. Flax and flaxseed oil: An ancient medicine & modern functional food. J. Food Sci. Technol. 2014, 51, 1633–1653. [Google Scholar] [CrossRef]
- Wani, A.A.; Sogi, D.S.; Singh, P.; Wani, I.A.; Shivhare, U.S. Characterisation and functional properties of watermelon (Citrullus lanatus) seed proteins. J. Sci. Food Agric. 2011, 91, 113–121. [Google Scholar] [CrossRef]
- Malomo, S.A.; He, R.; Aluko, R.E. Structural and functional properties of hemp seed protein products. J. Food Sci. 2014, 79, C1512–C1521. [Google Scholar] [CrossRef] [PubMed]
- Becker, E.W. Micro-algae as a source of protein. Biotechnol. Adv. 2007, 25, 207–210. [Google Scholar] [CrossRef]
- Wells, M.L.; Potin, P.; Craigie, J.S.; Raven, J.A.; Merchant, S.S.; Helliwell, K.E.; Smith, A.G.; Camire, M.E.; Brawley, S.H. Algae as nutritional and functional food sources: Revisiting our understanding. J. Appl. Phycol. 2017, 29, 949–982. [Google Scholar] [CrossRef]
- Caporgno, M.P.; Mathys, A. Trends in microalgae incorporation into innovative food products with potential health benefits. Front. Nutr. 2018, 5, 58. [Google Scholar] [CrossRef]
- Wiebe, M.G. Myco-protein from Fusarium venenatum: A well-established product for human consumption. Appl. Microbiol. Biotechnol. 2002, 58, 421–427. [Google Scholar] [CrossRef]
- Finnigan, T.J.A.; Wall, B.T.; Wilde, P.J.; Stephens, F.B.; Taylor, S.L.; Freedman, M.R. Mycoprotein: The future of nutritious nonmeat protein, a symposium review. Curr. Dev. Nutr. 2019, 3, nzz021. [Google Scholar] [CrossRef]
- Humpenöder, F.; Bodirsky, B.L.; Weindl, I.; Lotze-Campen, H.; Linder, T.; Popp, A. Projected environmental benefits of replacing beef with microbial protein. Nature 2022, 605, 90–96. [Google Scholar] [CrossRef] [PubMed]
- Specht, L. An Analysis of Culture Medium Costs and Production Volumes for Cultivated Meat; The Good Food Institute: Washington, DC, USA, 2020. [Google Scholar]
- Wu, G. Dietary protein intake and human health. Food Funct. 2016, 7, 1251–1265. [Google Scholar] [CrossRef] [PubMed]
- Mariotti, F.; Gardner, C.D. Dietary protein and amino acids in vegetarian diets—A review. Nutrients 2019, 11, 2661. [Google Scholar] [CrossRef]
- Young, V.R.; Pellett, P.L. Plant proteins in relation to human protein and amino acid nutrition. Am. J. Clin. Nutr. 1994, 59, 1203S–1212S. [Google Scholar] [CrossRef]
- Berrazaga, I.; Micard, V.; Gueugneau, M.; Walrand, S. The role of the anabolic properties of plant-versus animal-based protein sources in supporting muscle mass maintenance: A critical review. Nutrients 2019, 11, 1825. [Google Scholar] [CrossRef]
- Nosworthy, M.G.; Medina, G.; Franczyk, A.J.; Neufeld, J.; Appah, P.; Utioh, A.; Frohlich, P.; House, J.D. Effect of processing on the protein quality of pea protein isolate. Food Sci. Nutr. 2018, 6, 1903–1912. [Google Scholar]
- Schaafsma, G. The protein digestibility–corrected amino acid score. J. Nutr. 2000, 130, 1865S–1867S. [Google Scholar] [CrossRef]
- Rutherfurd, S.M.; Fanning, A.C.; Miller, B.J.; Moughan, P.J. Protein digestibility-corrected amino acid scores and digestible indispensable amino acid scores differentially describe protein quality in growing male rats. J. Nutr. 2015, 1, 372–379. [Google Scholar] [CrossRef] [PubMed]
- Mathai, J.K.; Liu, Y.; Stein, H.H. Values for digestible indispensable amino acid scores (DIAAS) for some dairy and plant proteins may better describe protein quality than values calculated using the concept for protein digestibility-corrected amino acid scores (PDCAAS). Br. J. Nutr. 2017, 117, 490–499. [Google Scholar] [CrossRef] [PubMed]
- Herreman, L.; Nommensen, P.; Pennings, B.; Laus, M.C. Comprehensive overview of the quality of plant- and animal-sourced proteins based on the digestible indispensable amino acid score. Food Sci. Nutr. 2020, 8, 5379–5391. [Google Scholar] [CrossRef]
- Gibson, R.S.; Bailey, K.B.; Gibbs, M.; Ferguson, E.L. A review of phytate, iron, zinc, and calcium concentrations in plant-based complementary foods used in low-income countries and implications for bioavailability. Food Nutr. Bull. 2010, 31, S134–S146. [Google Scholar] [CrossRef]
- Hurrell, R.; Egli, I. Iron bioavailability and dietary reference values. Am. J. Clin. Nutr. 2010, 91, 1461S–1467S. [Google Scholar] [CrossRef]
- Lynch, S.R. Why nutritional iron deficiency persists as a worldwide problem. J. Nutr. 2011, 141, 763S–768S. [Google Scholar] [CrossRef]
- Lönnerdal, B. Dietary factors influencing zinc absorption. J. Nutr. 2000, 130, 1378S–1383S. [Google Scholar] [CrossRef]
- Foster, M.; Chu, A.; Petocz, P.; Samman, S. Effect of vegetarian diets on zinc status: A systematic review and meta-analysis of studies in humans. J. Sci. Food Agric. 2013, 93, 2362–2371. [Google Scholar] [CrossRef]
- Watanabe, F.; Yabuta, Y.; Bito, T.; Teng, F. Vitamin B12-containing plant food sources for vegetarians. Nutrients 2014, 6, 1861–1873. [Google Scholar] [CrossRef]
- Pawlak, R.; Parrott, S.J.; Raj, S.; Cullum-Dugan, D.; Lucus, D. How prevalent is vitamin B12 deficiency among vegetarians? Nutr. Rev. 2013, 71, 110–117. [Google Scholar] [CrossRef] [PubMed]
- Rizzo, G.; Laganà, A.S.; Rapisarda, A.M.C.; La Ferrera, G.M.G.; Buscema, M.; Rossetti, P.; Nigro, A.; Muscia, V.; Valenti, G.; Sapia, F.; et al. Vitamin B12 among vegetarians: Status, assessment and supplementation. Nutrients 2016, 8, 767. [Google Scholar] [CrossRef]
- Weaver, C.M.; Proulx, W.R.; Heaney, R. Choices for achieving adequate dietary calcium with a vegetarian diet. Am. J. Clin. Nutr. 1999, 70, 543S–548S. [Google Scholar] [CrossRef]
- Heaney, R.P.; Weaver, C.M. Calcium absorption from kale. Am. J. Clin. Nutr. 1990, 51, 656–657. [Google Scholar] [CrossRef]
- Slavin, J.L. Dietary fiber and body weight. Nutrition 2005, 21, 411–418. [Google Scholar] [CrossRef]
- Curtain, F.; Grafenauer, S. Plant-based meat substitutes in the flexitarian age: An audit of products on supermarket shelves. Nutrients 2019, 11, 2603. [Google Scholar] [CrossRef] [PubMed]
- Gehring, J.; Touvier, M.; Baudry, J.; Julia, C.; Buscail, C.; Srour, B.; Hercberg, S.; Péneau, S.; Kesse-Guyot, E.; Allès, B. Consumption of ultra-processed foods by pesco-vegetarians, vegetarians, and vegans: Associations with duration and age at diet initiation. J. Nutr. 2021, 151, 120–131. [Google Scholar] [CrossRef]
- Gilani, G.S.; Cockell, K.A.; Sepehr, E. Effects of antinutritional factors on protein digestibility and amino acid availability in foods. J. AOAC Int. 2005, 88, 967–987. [Google Scholar] [CrossRef]
- Petroski, W.; Minich, D.M. Is there such a thing as “anti-nutrients”? A narrative review of perceived problematic plant compounds. Nutrients 2020, 12, 2929. [Google Scholar] [CrossRef]
- Schlemmer, U.; Frølich, W.; Prieto, R.M.; Grases, F. Phytate in foods and significance for humans: Food sources, intake, processing, bioavailability, protective role and analysis. Mol. Nutr. Food Res. 2009, 53, S330–S375. [Google Scholar] [CrossRef]
- Hotz, C.; Gibson, R.S. Traditional food-processing and preparation practices to enhance the bioavailability of micronutrients in plant-based diets. J. Nutr. 2007, 137, 1097–1100. [Google Scholar] [CrossRef]
- Liener, I.E. Implications of antinutritional components in soybean foods. Crit. Rev. Food Sci. Nutr. 1994, 34, 31–67. [Google Scholar] [CrossRef]
- Friedman, M.; Brandon, D.L. Nutritional and health benefits of soy proteins. J. Agric. Food Chem. 2001, 49, 1069–1086. [Google Scholar] [CrossRef]
- Vasconcelos, I.M.; Oliveira, J.T.A. Antinutritional properties of plant lectins. Toxicon 2004, 44, 385–403. [Google Scholar] [CrossRef] [PubMed]
- Pusztai, A.; Grant, G.; Buchan, W.C.; Bardocz, S.; de Carvalho, A.F.F.U.; Ewen, S.W.B. Lipid accumulation in obese Zucker rats is reduced by inclusion of raw kidney bean (Phaseolus vulgaris) in the diet. Br. J. Nutr. 1998, 79, 213–221. [Google Scholar] [CrossRef] [PubMed]
- Liang, J.; Han, B.Z.; Nout, M.J.R.; Hamer, R.J. Effects of soaking, germination and fermentation on phytic acid, total and in vitro soluble zinc in brown rice. Food Chem. 2008, 110, 821–828. [Google Scholar] [CrossRef] [PubMed]
- Alonso, R.; Aguirre, A.; Marzo, F. Effects of extrusion and traditional processing methods on antinutrients and in vitro digestibility of protein and starch in faba and kidney beans. Food Chem. 2000, 68, 159–165. [Google Scholar] [CrossRef]
- Luo, Y.; Xie, W.; Jin, X.; Wang, Q.; He, Y. Effects of germination on iron, zinc, calcium, manganese, and copper availability from cereals and legumes. CyTA-J. Food 2014, 12, 22–26. [Google Scholar] [CrossRef]
- Oey, I.; Lille, M.; Van Loey, A.; Hendrickx, M. Effect of high-pressure processing on colour, texture and flavour of fruit- and vegetable-based food products: A review. Trends Food Sci. Technol. 2008, 19, 320–328. [Google Scholar] [CrossRef]
- Gerber, P.J.; Steinfeld, H.; Henderson, B.; Mottet, A.; Opio, C.; Dijkman, J.; Falcucci, A.; Tempio, G. Tackling Climate Change Through Livestock: A Global Assessment of Emissions and Mitigation Opportunities; Food and Agriculture Organization of the United Nations (FAO): Rome, Italy, 2013. [Google Scholar]
- Clune, S.; Crossin, E.; Verghese, K. Systematic review of greenhouse gas emissions for different fresh food categories. J. Clean. Prod. 2017, 140, 766–783. [Google Scholar] [CrossRef]
- Herridge, D.F.; Peoples, M.B.; Boddey, R.M. Global inputs of biological nitrogen fixation in agricultural systems. Plant Soil 2008, 311, 1–18. [Google Scholar] [CrossRef]
- Jensen, E.S.; Peoples, M.B.; Boddey, R.M.; Gresshoff, P.M.; Hauggaard-Nielsen, H.; Alves, B.J.R.; Morrison, M.J. Legumes for mitigation of climate change and the provision of feedstock for biofuels and biorefineries. A review. Agron. Sustain. Dev. 2012, 32, 329–364. [Google Scholar] [CrossRef]
- Eshel, G.; Shepon, A.; Makov, T.; Milo, R. Land, irrigation water, greenhouse gas, and reactive nitrogen burdens of meat, eggs, and dairy production in the United States. Proc. Natl. Acad. Sci. USA 2014, 111, 11996–12001. [Google Scholar] [CrossRef]
- Mekonnen, M.M.; Hoekstra, A.Y. A global assessment of the water footprint of farm animal products. Ecosystems 2012, 15, 401–415. [Google Scholar] [CrossRef]
- Pimentel, D.; Pimentel, M. Sustainability of meat-based and plant-based diets and the environment. Am. J. Clin. Nutr. 2003, 78, 660S–663S. [Google Scholar] [CrossRef]
- ISO 14040:2006; Environmental Management—Life Cycle Assessment—Principles and Framework. International Organization for Standardization: Geneva, Switzerland, 2006.
- Smetana, S.; Mathys, A.; Knoch, A.; Heinz, V. Meat alternatives: Life cycle assessment of most known meat substitutes. Int. J. Life Cycle Assess. 2015, 20, 1254–1267. [Google Scholar] [CrossRef]
- Heller, M.C.; Keoleian, G.A. Beyond Meat’s Beyond Burger Life Cycle Assessment: A Detailed Comparison Between a Plant-Based and an Animal-Based Protein Source; Report No. CSS18-10; Center for Sustainable Systems, University of Michigan: Ann Arbor, MI, USA, 2018. [Google Scholar]
- de Vries, M.; de Boer, I.J.M. Comparing environmental impacts for livestock products: A review of life cycle assessments. Livest. Sci. 2010, 128, 1–11. [Google Scholar] [CrossRef]
- Peoples, M.B.; Brockwell, J.; Herridge, D.F.; Rochester, I.J.; Alves, B.J.R.; Urquiaga, S.; Boddey, R.M.; Dakora, F.D.; Bhattarai, S.; Maskey, S.L.; et al. The contributions of nitrogen-fixing crop legumes to the productivity of agricultural systems. Symbiosis 2009, 48, 1–17. [Google Scholar] [CrossRef]
- Crews, T.E.; Peoples, M.B. Legume versus fertilizer sources of nitrogen: Ecological tradeoffs and human needs. Agric. Ecosyst. Environ. 2004, 102, 279–297. [Google Scholar] [CrossRef]
- Hayek, M.N.; Harwatt, H.; Ripple, W.J.; Mueller, N.D. The carbon opportunity cost of animal-sourced food production on land. Nat. Sustain. 2021, 4, 21–24. [Google Scholar] [CrossRef]
- Nepstad, D.C.; Stickler, C.M.; Almeida, O.T. Globalization of the Amazon soy and beef industries: Opportunities for conservation. Conserv. Biol. 2006, 20, 1595–1603. [Google Scholar] [CrossRef]
- Machovina, B.; Feeley, K.J.; Ripple, W.J. Biodiversity conservation: The key is reducing meat consumption. Sci. Total Environ. 2015, 536, 419–431. [Google Scholar] [CrossRef]
- Meinlschmidt, P.; Schweiggert-Weisz, U.; Brode, V.; Eisner, P. Enzyme assisted degradation of potential soy protein allergens with special emphasis on the technofunctionality and the avoidance of a bitter taste formation. LWT-Food Sci. Technol. 2016, 68, 707–716. [Google Scholar] [CrossRef]
- Roland, W.S.U.; Pouvreau, L.; Curran, J.; van de Velde, F.; de Kok, P.M.T. Flavor aspects of pulse ingredients. Cereal Chem. 2017, 94, 58–65. [Google Scholar] [CrossRef]
- Schutyser, M.A.I.; van der Goot, A.J. The potential of dry fractionation processes for sustainable plant protein production. Trends Food Sci. Technol. 2011, 22, 154–164. [Google Scholar] [CrossRef]
- Tornberg, E. Effects of heat on meat proteins—Implications on structure and quality of meat products. Meat Sci. 2005, 70, 493–508. [Google Scholar] [CrossRef]
- Satija, A.; Bhupathiraju, S.N.; Spiegelman, D.; Chiuve, S.E.; Manson, J.E.; Willett, W.; Rexrode, K.M.; Rimm, E.B.; Hu, F.B. Healthful and unhealthful plant-based diets and the risk of coronary heart disease in U.S. adults. J. Am. Coll. Cardiol. 2017, 70, 411–422. [Google Scholar] [CrossRef]
- Dinu, M.; Abbate, R.; Gensini, G.F.; Casini, A.; Sofi, F. Vegetarian, vegan diets and multiple health outcomes: A systematic review with meta-analysis of observational studies. Crit. Rev. Food Sci. Nutr. 2017, 57, 3640–3649. [Google Scholar] [CrossRef] [PubMed]
- Hartmann, C.; Siegrist, M. Consumer perception and behaviour regarding sustainable protein consumption: A systematic review. Trends Food Sci. Technol. 2017, 61, 11–25. [Google Scholar] [CrossRef]
- de Boer, J.; Schösler, H.; Aiking, H. “Meatless days” or “less but better”? Exploring strategies to adapt Western meat consumption to health and sustainability challenges. Appetite 2014, 76, 120–128. [Google Scholar] [CrossRef]
- Graça, J.; Calheiros, M.M.; Oliveira, A. Attached to meat? (Un)Willingness and intentions to adopt a more plant-based diet. Appetite 2015, 95, 113–125. [Google Scholar] [CrossRef]
- Pliner, P.; Hobden, K. Development of a scale to measure the trait of food neophobia in humans. Appetite 1992, 19, 105–120. [Google Scholar] [CrossRef]
- Hoek, A.C.; Luning, P.A.; Stafleu, A.; de Graaf, C. Food-related lifestyle and health attitudes of Dutch vegetarians, non-vegetarian consumers of meat substitutes, and meat consumers. Appetite 2004, 42, 265–272. [Google Scholar] [CrossRef]
- Rothgerber, H. Real men don’t eat (vegetable) quiche: Masculinity and the justification of meat consumption. Psychol. Men Masculinity 2013, 14, 363–375. [Google Scholar] [CrossRef]
- Ruby, M.B.; Heine, S.J. Meat, morals, and masculinity. Appetite 2011, 56, 447–450. [Google Scholar] [CrossRef] [PubMed]
- Román, S.; Sánchez-Siles, L.M.; Siegrist, M. The importance of food naturalness for consumers: Results of a systematic review. Trends Food Sci. Technol. 2017, 67, 44–57. [Google Scholar] [CrossRef]
- Siegrist, M.; Hartmann, C. Consumer acceptance of novel food technologies. Nat. Food 2020, 1, 343–350. [Google Scholar] [CrossRef]
- Specht, L.; Swartz, E. State of the Industry Report: Plant-Based Meat, Eggs, and Dairy; The Good Food Institute: Washington, DC, USA, 2021. [Google Scholar]
- Bryant, C.; Barnett, J. Consumer acceptance of cultured meat: An. updated review (2018–2020). Appl. Sci. 2020, 10, 5201. [Google Scholar] [CrossRef]
- Chiang, J.H.; Loveday, S.M.; Hardacre, A.K.; Parker, M.E. Effects of soy protein to wheat gluten ratio on the physicochemical properties of extruded meat analogues. Food Struct. 2019, 19, 100102. [Google Scholar] [CrossRef]
- Osen, R.; Toelstede, S.; Wild, F.; Eisner, P.; Schweiggert-Weisz, U. High moisture extrusion cooking of pea protein isolates: Raw material characteristics, extruder responses, and texture properties. J. Food Eng. 2014, 127, 67–74. [Google Scholar] [CrossRef]
- Samard, S.; Ryu, G.H. Physicochemical and functional characteristics of plant protein-based meat analogs. J. Food Process. Preserv. 2019, 43, e14123. [Google Scholar] [CrossRef]
- Nout, M.J.R.; Kiers, J.L. Tempe fermentation, innovation and functionality: Update into the third millenium. J. Appl. Microbiol. 2005, 98, 789–805. [Google Scholar] [CrossRef]
- Tamang, J.P.; Shin, D.H.; Jung, S.J.; Chae, S.W. Functional properties of microorganisms in fermented foods. Front. Microbiol. 2016, 7, 578. [Google Scholar] [CrossRef]
- Fraser, R.Z.; Shitut, M.; Agrawal, P.; Mendes, O.; Klapholz, S. Safety evaluation of soy leghemoglobin protein preparation derived from Pichia pastoris, intended for use as a flavor catalyst in plant-based meat. Int. J. Toxicol. 2018, 37, 241–262. [Google Scholar] [CrossRef]
- Grabowska, K.J.; Tekidou, S.; Boom, R.M.; van der Goot, A.J. Shear structuring as a new method to make anisotropic structures from soy-gluten blends. Food Res. Int. 2014, 64, 743–751. [Google Scholar] [CrossRef] [PubMed]
- Dekkers, B.L.; Emin, M.A.; Boom, R.M.; van der Goot, A.J. The phase properties of soy protein and wheat gluten in a blend for fibrous structure formation. Food Hydrocoll. 2018, 79, 273–281. [Google Scholar] [CrossRef]
- Liu, Z.; Zhang, M.; Bhandari, B.; Wang, Y. 3D printing: Printing precision and application in food sector. Trends Food Sci. Technol. 2017, 69, 83–94. [Google Scholar] [CrossRef]
- Godoi, F.C.; Prakash, S.; Bhandari, B.R. 3D printing technologies applied for food design: Status and prospects. J. Food Eng. 2016, 179, 44–54. [Google Scholar] [CrossRef]
- Post, M.J. Cultured meat from stem cells: Challenges and prospects. Meat Sci. 2012, 92, 297–301. [Google Scholar] [CrossRef]
- Galili, G.; Amir, R. Fortifying plants with the essential amino acids lysine and methionine to improve nutritional quality. Plant Biotechnol. J. 2013, 11, 211–222. [Google Scholar] [CrossRef]
- He, F.J.; MacGregor, G.A. A comprehensive review on salt and health and current experience of worldwide salt reduction programmes. J. Hum. Hypertens. 2009, 23, 363–384. [Google Scholar] [CrossRef]
- Desmond, E. Reducing salt: A challenge for the meat industry. Meat Sci. 2006, 74, 188–196. [Google Scholar] [CrossRef] [PubMed]
- Kilcast, D.; Angus, F. Reducing Salt in Foods: Practical Strategies; Woodhead Publishing: Cambridge, UK, 2007. [Google Scholar]
- Foyer, C.H.; Lam, H.M.; Nguyen, H.T.; Siddique, K.H.M.; Varshney, R.K.; Colmer, T.D.; Cowling, W.; Bramley, H.; Mori, T.A.; Hodgson, J.M.; et al. Neglecting legumes has compromised human health and sustainable food production. Nat. Plants 2016, 2, 16112. [Google Scholar] [CrossRef]
- Eisen, M.B.; Brown, P.O. Rapid global phaseout of animal agriculture has the potential to stabilize greenhouse gas levels for 30 years and offset 68 percent of CO2 emissions this century. PLoS Clim. 2022, 1, e0000010. [Google Scholar] [CrossRef]
- Lea, E.J.; Crawford, D.; Worsley, A. Consumers’ readiness to eat a plant-based diet. Eur. J. Clin. Nutr. 2006, 60, 342–351. [Google Scholar] [CrossRef] [PubMed]
- Ensaff, H. A nudge in the right direction: The role of food choice architecture in changing populations’ diets. Proc. Nutr. Soc. 2021, 80, 195–206. [Google Scholar] [CrossRef] [PubMed]






| Protein Source | PDCAAS * | DIAAS ** | Amino Acid Limitation | Bioavailability (%) |
|---|---|---|---|---|
| Animal Sources | ||||
| Beef | 0.92 | 1.11 | - | 95–98 |
| Whole egg | 1.00 | 1.13 | - | 97–98 |
| Cow’s milk | 1.00 | 1.14 | - | 95–97 |
| Fish | 1.00 | 1.09 | - | 94–96 |
| Legumes | ||||
| Soy | 0.91 | 0.90 | Methionine | 85–90 |
| Peas | 0.73 | 0.64 | Methionine | 80–85 |
| Lentils | 0.52 | 0.43 | Methionine, Tryptophan | 75–80 |
| Beans | 0.68 | 0.59 | Methionine | 70–75 |
| Chickpeas | 0.78 | 0.71 | Methionine | 75–80 |
| Cereals | ||||
| Rice | 0.42 | 0.37 | Lysine | 65–70 |
| Wheat | 0.42 | 0.40 | Lysine | 70–75 |
| Quinoa | 0.87 | 0.82 | - | 80–85 |
| Oats | 0.57 | 0.52 | Lysine | 75–80 |
| Seeds | ||||
| Hemp seeds | 0.61 | 0.56 | Lysine | 80–85 |
| Chia seeds | 0.58 | 0.53 | Lysine | 75–80 |
| Protein Source | Protein (g) | Lipid (g) | Carbohydrates (g) | Fiber (g) | Energy (kcal) | Iron (mg) | Zinc (mg) | B12 Vit (μg) | Calcium (mg) |
|---|---|---|---|---|---|---|---|---|---|
| Animal Sources | |||||||||
| Beef | 26.0 | 15.4 | 0 | 0 | 250 | 2.6 | 4.8 | 2.4 | 18 |
| Pork | 27.3 | 13.9 | 0 | 0 | 242 | 0.9 | 2.4 | 0.7 | 19 |
| Chicken meat | 31.0 | 3.6 | 0 | 0 | 165 | 0.9 | 1.3 | 0.3 | 15 |
| Legumes | |||||||||
| Soybeans (beans) | 36.5 | 19.9 | 30.2 | 9.3 | 446 | 15.7 | 4.9 | 0 | 277 |
| Tofu | 8.1 | 4.8 | 1.9 | 0.3 | 76 | 5.4 | 0.8 | 0 | 350 |
| Lentil | 25.8 | 1.1 | 60.1 | 10.7 | 352 | 6.5 | 3.3 | 0 | 35 |
| Black beans | 21.6 | 1.4 | 62.4 | 15.5 | 341 | 5.0 | 2.0 | 0 | 123 |
| Chickpeas | 19.3 | 6.0 | 60.7 | 12.5 | 364 | 6.2 | 3.4 | 0 | 105 |
| Peas | 25.0 | 1.2 | 60.0 | 25.0 | 341 | 4.4 | 3.3 | 0 | 55 |
| Cereals and Pseudocereals | |||||||||
| Quinoa | 14.1 | 6.1 | 64.2 | 7.0 | 368 | 4.6 | 3.1 | 0 | 47 |
| Brown rice | 7.9 | 2.9 | 77.2 | 3.5 | 370 | 1.5 | 2.0 | 0 | 23 |
| Wheat (whole grain) | 13.2 | 2.5 | 71.2 | 12.2 | 340 | 3.6 | 2.7 | 0 | 29 |
| Oats | 16.9 | 6.9 | 66.3 | 10.6 | 389 | 4.7 | 4.0 | 0 | 54 |
| Seeds and Nuts | |||||||||
| Chia seeds | 16.5 | 30.7 | 42.1 | 34.4 | 486 | 7.7 | 4.6 | 0 | 631 |
| Hemp seeds | 31.6 | 48.8 | 8.7 | 4.0 | 553 | 7.9 | 10.0 | 0 | 70 |
| Almonds | 21.2 | 49.9 | 21.6 | 12.5 | 579 | 3.7 | 3.1 | 0 | 269 |
| Emerging Sources | |||||||||
| Spirulina | 57.5 | 7.7 | 23.9 | 3.6 | 290 | 28.5 | 2.0 | 0 | 120 |
| Chlorella | 58.4 | 9.3 | 23.2 | 0.2 | 387 | 130.0 | 71.0 | 0 | 221 |
| Product | Protein (g/100 g) | Lipid (g/100 g) | Saturated Fats (g/100 g) | Sodium (mg/100 g) | Fiber (g/100 g) | Iron (mg/100 g) | Calcium (mg/100 g) | Additives |
|---|---|---|---|---|---|---|---|---|
| Burgers | ||||||||
| Beef burger (80% lean) | 26.0 | 15.0 | 6.0 | 75 | 0 | 2.6 | 18 | 0 |
| Beyond Burger | 20.0 | 14.0 | 5.0 | 390 | 2.0 | 4.2 | 10 | 10+ |
| Impossible Burger | 19.0 | 14.0 | 8.0 | 370 | 3.0 | 4.2 | 17 | 12+ |
| Sausage | ||||||||
| Pork sausage | 13.0 | 28.0 | 10.0 | 850 | 0 | 1.2 | 11 | 3–5 |
| Beyond Sausage | 16.0 | 12.0 | 5.0 | 500 | 2.0 | 2.5 | 20 | 8+ |
| Meatballs | ||||||||
| Beef and pork meatballs | 16.0 | 20.0 | 7.5 | 620 | 0.5 | 1.8 | 25 | 2–4 |
| Plant-based meatballs | 14.0 | 8.0 | 1.5 | 480 | 4.0 | 3.2 | 40 | 8+ |
| Nuggets | ||||||||
| Chicken nuggets | 16.0 | 16.0 | 3.0 | 600 | 0.5 | 0.8 | 15 | 5–7 |
| Plant-based nuggets | 13.0 | 10.0 | 1.0 | 520 | 3.0 | 1.8 | 25 | 10+ |
| Antinutritional Factor | Main Sources | Negative Effect | Reduction Through Soaking (%) | Reduction Through Boiling (%) | Reduction Through Fermentation (%) |
|---|---|---|---|---|---|
| Phytic acid | Legumes, grains, seeds | Reduces absorption of Fe, Zn, Ca | 40–60 | 50–70 | 70–90 |
| Trypsin inhibitors | Soy, legumes | Reduces protein digestibility | 10–20 | 80–95 | 70–85 |
| Lectins | Beans, legumes | Interferes with nutrient absorption | 5–10 | 90–99 | 75–85 |
| Tannins | Beans, sorghum, legumes | Reduces protein digestibility | 5–15 | 40–60 | 60–75 |
| Saponins | Quinoa, chickpeas, soybeans | Reduces nutrient absorption | 10–20 | 50–65 | 65–80 |
| Oxalates | Spinach, beets, seeds | Reduces Ca absorption | 30–50 | 30–50 | 20–40 |
| Glucosinolates | Cruciferous vegetables | Interferes with thyroid function | 15–25 | 60–80 | 40–60 |
| Protein Source | GHG Emissions (kg CO2-eq/kg Protein) | Land Use (m2/kg Protein) | Water Use (L/kg Protein) | Eutrophication (g PO4-eq/kg) |
|---|---|---|---|---|
| Animal Sources | ||||
| Beef | 99.5 | 326 | 15,400 | 304 |
| Sheep meat | 72.3 | 185 | 10,400 | 178 |
| Pork meat | 12.3 | 17.4 | 5988 | 43 |
| Chicken | 9.9 | 12.2 | 4325 | 35 |
| Fish (Aquaculture) | 13.6 | 3.7 | 3691 | 52 |
| Eggs | 4.5 | 6.3 | 3265 | 20 |
| Milk | 3.2 | 8.9 | 628 | 10 |
| Legumes | ||||
| Tofu (soybean) | 3.0 | 3.5 | 2516 | 5.4 |
| Lentils | 0.9 | 3.4 | 5053 | 2.5 |
| Peas | 0.4 | 3.8 | 1800 | 1.8 |
| Beans | 1.0 | 4.2 | 4055 | 2.9 |
| Chickpeas | 0.6 | 5.4 | 4177 | 2.1 |
| Cereals | ||||
| Rice | 4.0 | 2.8 | 2497 | 8.7 |
| Wheat | 1.4 | 3.9 | 1827 | 3.4 |
| Oats | 2.5 | 7.6 | 2420 | 4.8 |
| Nuts and Seeds | ||||
| Almonds | 2.3 | 9.2 | 16,095 | 3.8 |
| Nuts | 0.7 | 6.8 | 9280 | 1.9 |
| Categories | Factor | Impact (Scale 1–10) | Prevalence (%) | Affected Demographic Group |
|---|---|---|---|---|
| Sensory barriers | Unexpected taste/off-flavor | 8.5 | 68 | General |
| Inadequate texture | 8.2 | 62 | General | |
| Unpleasant aroma | 7.8 | 54 | General | |
| Persistent aftertaste | 7.2 | 48 | General | |
| Persistent unpleasant aftertaste | 6.5 | 42 | Young consumers | |
| Psychological barriers | Food neophobia | 7.5 | 35 | Seniors (>55 years old) |
| Cultural attachment to meat | 8 | 58 | Men, rural areas | |
| Perception of artificiality | 7.3 | 51 | All groups | |
| Doubts about satiety | 6.8 | 44 | Athletes, physical workers | |
| Economic barriers | Premium price (+20–50%) | 8.8 | 72 | Perceived value for money |
| Limited availability | 6.5 | 38 | Rural area | |
| Perceived price–quality ratio | 7.2 | 55 | All groups | |
| Positive motivational factors | Health benefits | 7.8 | 64 | Women, middle age |
| Environmental concerns | 7.2 | 48 | Young people (18–35 years old), educated | |
| Animal welfare | 6.5 | 42 | Women, urban | |
| Curiosity/novelty | 5.8 | 38 | Young, urban | |
| Medical recommendations | 7.0 | 28 | People with chronic conditions |
| Segment | Characteristics | Market Size (%) | Main Motivations | Main Barriers | Recommended Strategies |
|---|---|---|---|---|---|
| Early adopters |
| 12% |
|
|
|
| Flexitarians |
| 35% |
|
|
|
| Curious but reluctant |
| 28% |
|
|
|
| Conservatives |
| 18% |
|
|
|
| Resistors |
| 7% |
|
|
|
| Technology | Principle | Advantages | Disadvantages | Main Applications |
|---|---|---|---|---|
| High moisture extrusion | Application of heat, pressure, and shearing |
|
| Minced meat analogues, filets |
| Precision fermentation | Microorganisms produce specific proteins |
|
| Proteins identical to animal proteins |
| Cell structuring by shearing | Alignment of proteins by shear forces |
|
| Filets, large pieces of meat |
| 3D food printing | Deposition of successive layers |
|
| Premium, customized products |
| High-pressure processing (HPP) | Pressure 400–600 MPa |
|
| Pasta, ready-to-eat products |
| Electrospinning | Protein fibers through electric field |
|
| Premium, innovative products |
| Cell culture (cultured meat) | In vitro animal cell growth |
|
| “Real” meat without animal origin |
Disclaimer/Publisher’s Note: The statements, opinions and data contained in all publications are solely those of the individual author(s) and contributor(s) and not of MDPI and/or the editor(s). MDPI and/or the editor(s) disclaim responsibility for any injury to people or property resulting from any ideas, methods, instructions or products referred to in the content. |
© 2026 by the authors. Licensee MDPI, Basel, Switzerland. This article is an open access article distributed under the terms and conditions of the Creative Commons Attribution (CC BY) license.
Share and Cite
Cocan, I.; Negrea, M.; Alexa, E.; Jianu, C.; Heghedus-Mindru, G.; Cazacu, M. Replacing Meat with Plant-Based Proteins: An Analysis of Nutritional, Sustainability and Acceptability Aspects. Appl. Sci. 2026, 16, 3356. https://doi.org/10.3390/app16073356
Cocan I, Negrea M, Alexa E, Jianu C, Heghedus-Mindru G, Cazacu M. Replacing Meat with Plant-Based Proteins: An Analysis of Nutritional, Sustainability and Acceptability Aspects. Applied Sciences. 2026; 16(7):3356. https://doi.org/10.3390/app16073356
Chicago/Turabian StyleCocan, Ileana, Monica Negrea, Ersilia Alexa, Calin Jianu, Gabriel Heghedus-Mindru, and Mihaela Cazacu. 2026. "Replacing Meat with Plant-Based Proteins: An Analysis of Nutritional, Sustainability and Acceptability Aspects" Applied Sciences 16, no. 7: 3356. https://doi.org/10.3390/app16073356
APA StyleCocan, I., Negrea, M., Alexa, E., Jianu, C., Heghedus-Mindru, G., & Cazacu, M. (2026). Replacing Meat with Plant-Based Proteins: An Analysis of Nutritional, Sustainability and Acceptability Aspects. Applied Sciences, 16(7), 3356. https://doi.org/10.3390/app16073356

