Magnetorheological Safety Valve and Control Strategies for Hydraulic Supports
Abstract
1. Introduction
2. Magnetorheological Fluid Safety Valve Control System Operating Principle
3. Research on Magnetorheological Fluid Safety Valve Control Strategy
3.1. Fixed Current Control Strategy
3.1.1. Fixed Current Control Operating Principle
3.1.2. Fixed Current Control Strategy Design
3.2. Fuzzy PID Control Strategy Based on Grey Prediction
- (1)
- Input Definition: The inputs to the fuzzy PID controller are identified as the column cylinder pressure deviation, denoted as e(k), and the pressure deviation rate, denoted as ec(k).
- (2)
- Fuzzification Method: A singleton fuzzifier is selected for the fuzzification process.
- (3)
- Determination of Membership Functions: To map the actual error e, error rate ec, and grey action quantity u onto the fuzzy universe of discourse, the quantization factors ke, kec, and ku are defined.
- (4)
- Design of Fuzzy Rules: The fuzzy rules adaptively tune the PID parameters online based on the varying states of error e and rate ec. To improve tracking speed and prevent integral saturation, a larger Kp and a smaller Kd should be selected, while setting ΔKi = 0. The focus is on suppressing overshoot. Kp should be decreased appropriately, while ΔKi and Kd should be increased to ensure a smooth response. To eliminate static error and improve disturbance rejection, Kp and Ki should be increased. The adjustment of Kd depends on ec: if ec is small, increase Kd to enhance the anti-interference capability; if ec is large, decrease Kd to prevent system oscillation.
- (5)
- Fuzzy Inference Mechanism: The control strategy employs the Mamdani fuzzy inference method, which processes inputs through four sequential stages: fuzzification, rule evaluation, aggregation, and defuzzification.
- (6)
- Calculation of PID Controller Parameters (Kp, Ki, Kd): The correction increments for the PID parameters (ΔKp, ΔKi, ΔKd) are obtained by performing defuzzification on the fuzzy inference outputs. Comparative studies indicate that the Weighted Average method (also known as the Centre of Gravity method) outperforms the Median method in terms of control performance. Specifically, in the context of fuzzy PID control, the Weighted Average method demonstrates superior advantages, offering smoother output transitions and higher precision. Consequently, this study adopts the Weighted Average method—recognized for its optimal performance—to handle the defuzzification process.
- (7)
- PID Output and Grey Prediction: The discrete PID control output u(k) is calculated as follows:
4. Co-Simulation Study of an Impact-Resistant Hydraulic Support System with Magnetorheological Fluid Safety Valve
4.1. Mechanism of AMESim–Simulink Co-Simulation Implementation
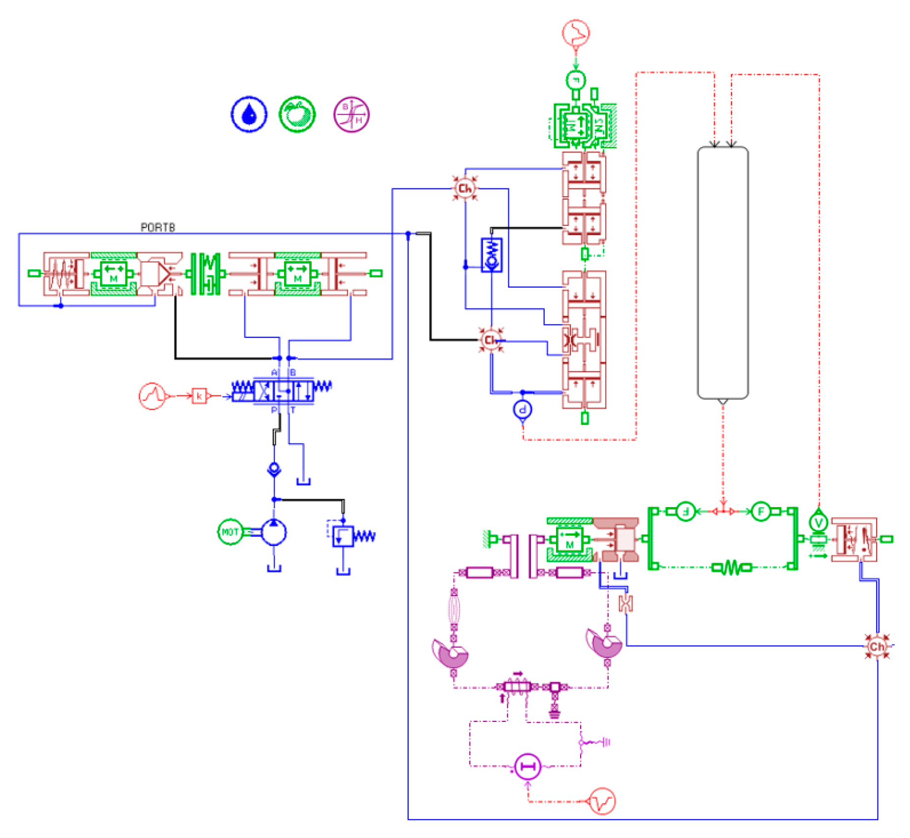
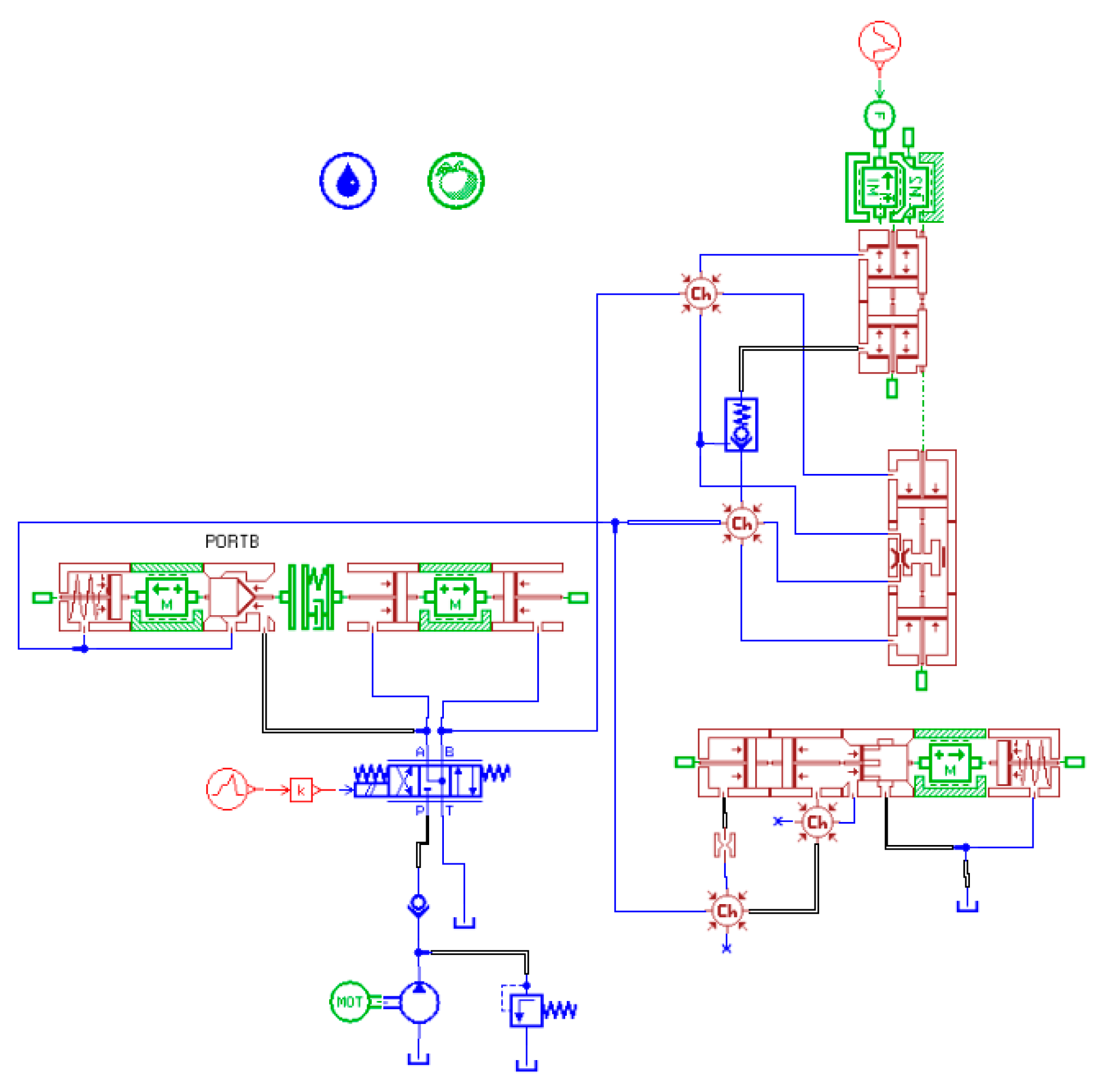
4.2. Physical System Modelling of the Hydraulic Support with MR Fluid Safety Valve
4.3. Modelling of the MR Fluid Safety Valve Control System
4.3.1. Simulink Modelling of the Fixed Current Control System
- (1)
- Interface unit: Modelled in Simulink as shown in Figure 19, using an S-Function block. The inputs are the internal pressure measured by the pressure sensor in the support leg cylinder and the spool’s movement velocity, and the output is the resulting damping force of the MR fluid safety valve.
- (2)
- Control unit: Modelled in Simulink as shown in Figure 20, using If-Else logic blocks to form a selector model. This unit determines which range the pressure signal falls into; accordingly, parameters are set for the two pressure thresholds of the MR fluid safety valve under impact conditions.
- (3)
- Damping unit: The MR fluid safety valve’s damping component is modelled in Simulink as shown in Figure 21, using a Function block. It consists of two parts: one part defines the relationship between the input current I and the MR fluid’s yield limit τ0, and the other part defines the relationship between the MR fluid’s yield limit τ0 and the output damping force F when the safety valve is subjected to impact.
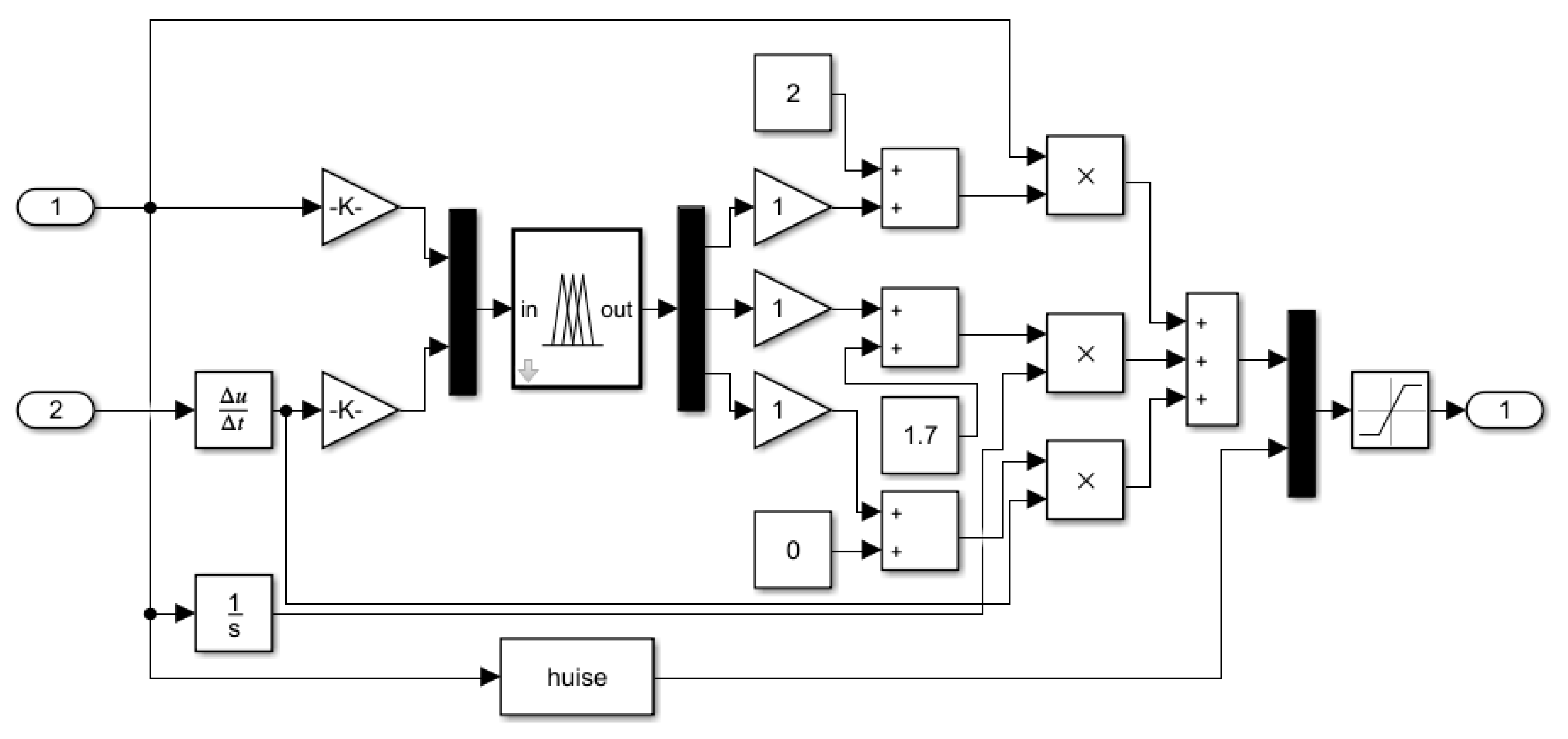
4.3.2. Simulink Modelling of the Fuzzy PID Control System Based on Grey Prediction
- The interface unit part is modelled in Simulink in the same way as in the fixed current control strategy system.
- The control unit part is modelled in Simulink, as shown in Figure 23.
- Design of the grey prediction module is as follows:In programming the GM(1,1) grey prediction module, the S-Function’s initial settings are configured as shown in Table 1, and an S-Function block is developed to implement the grey prediction control function in the Simulink environment. The program design concept is as follows: initialize the module parameters as per Table 1, sample the input data, generate a first-order accumulated sequence using accumulated generation operation, construct the accumulative matrix, solve for the grey model parameters using least squares, compute the predicted accumulated sequence, and finally restore it to obtain the prediction values. In the GM(n,h) grey prediction module, the S-Function initialization is set as shown in Table 2.
4.4. Co-Simulation Analysis of Dynamic Characteristics Using AMESim and Simulink
5. Conclusions
- (1)
- To address the mechanical response lag of traditional valves and the unreliability of external sensors under rock burst conditions, a standalone active control framework was developed. Detailed investigations into the fixed current method, the grey prediction algorithm, and the fuzzy PID controller were conducted; the system can accurately forecast pressure surges using only internal hydraulic data.
- (2)
- Simulation models of hydraulic supports equipped with either a traditional large-flow safety valve or an MR fluid-based safety valve were developed in AMESim. In parallel, a control system model for the MR fluid safety valve was constructed in Simulink. Under simulated impact loading, comparative analyses of discharge flow, valve port pressure, spool velocity, and spool displacement were performed. The results demonstrate that the MR fluid safety valve, under both the fixed current control and the fuzzy PID control strategy with grey prediction, achieves anticipatory response earlier and exhibits superior dynamic characteristics compared to the conventional large-flow safety valve. Furthermore, the fuzzy PID strategy based on grey prediction proves more effective than the fixed current strategy in terms of faster response time and reduced pressure overshoot.
6. Limitations and Future Work
Author Contributions
Funding
Data Availability Statement
Conflicts of Interest
References
- Yadav, D.; Al Nasiri, H.; Awasthi, M.K.; Sharma, P.L.; Al Wahibi, Z.; Al Saadi, M.; Al Riyami, M.; Al Toubi, A.; Al Jabri, B. Investigation of Darcy-Forchheimer Magnetohydrodynamic Casson Fluid Flow over a Nonlinear Permeable Stretching Sheet with Temperature-Reliant Viscosity. J. Comput. Appl. Mech. 2026, 57, 275–295. [Google Scholar] [CrossRef]
- Masa’id, A.; Lenggana, B.W.; Ubaidillah, U.; Susilo, D.D.; Choi, S.-B. A Review on Vibration Control Strategies Using Magnetorheological Materials Actuators: Application Perspective. Actuators 2023, 12, 113. [Google Scholar] [CrossRef]
- Kumar, J.S.; Paul, P.S.; Raghunathan, G.; Alex, D.G. A review of challenges and solutions in the preparation and use of magnetorheological fluids. Int. J. Mech. Mater. Eng. 2019, 14, 13. [Google Scholar] [CrossRef]
- Xu, M.; Huang, T. Performance Evaluation of Remote Monitoring Car-like Mobile Robot System with Grey Prediction Model. Sens. Mater. 2022, 34, 1419–1431. [Google Scholar] [CrossRef]
- Zhang, Y.; Wei, Z.; Lin, Q.; Zhang, L.; Xu, J. MBD of grey prediction fuzzy-PID irrigation control technology. Desalination Water Treat. 2018, 110, 328–336. [Google Scholar] [CrossRef]
- Wenhua, L.; Jinjie, Z.; Chao, Z.; Yao, W.; Xu, S.; Huaibing, H. A novel flow control scheme for reciprocating compressor based on adaptive predictive PID control. High Technol. Lett. 2020, 26, 243–252. [Google Scholar]
- Gao, J.; Hao, B. Prediction of Submarine Pipeline Corrosion Based on the Improved Grey Prediction Model. J. Phys. Conf. Ser. IOP Publ. 2021, 1894, 012106. [Google Scholar] [CrossRef]
- Cai, L.; Liu, W. Monitoring harmful bee colony with deep learning based on improved grey prediction algorithm. In Proceedings of the 2nd International Conference on Artificial Intelligence and Information Systems, Chongqing, China, 28–30 May 2021; pp. 1–6. [Google Scholar]
- Zhou, W.; Jiang, R.; Ding, S.; Cheng, Y.; Li, Y.; Tao, H. A novel grey prediction model for seasonal time series. Knowl. Based Syst. 2021, 229, 107363. [Google Scholar] [CrossRef]
- Kayacan, E.; Kaynak, O. An Adaptive Grey Fuzzy PID Controller with Variable Prediction Horizon. In Proceedings of the SCIS & ISIS 2006, Tokyo, Japan, 20–24 September 2006; pp. 760–765. [Google Scholar]
- Jiang, P.; Xing, Y.; Wang, P. No-load cutting-in control of the doubly fed induction generator based on grey prediction PI control. Energy Rep. 2021, 7, 38–48. [Google Scholar] [CrossRef]
- Song, Z.; Feng, W.; Liu, W. Interval prediction of short-term traffic speed with limited data input: Application of fuzzy-grey combined prediction model. Expert Syst. Appl. 2022, 187, 115878. [Google Scholar] [CrossRef]
- Xie, P.-J.; Zhang, Y.-B.; Wu, W.-X. Variable Universe Fuzzy PID Irrigation Control Based on Improved Discrete Grey Prediction. Water Sav. Irrig. 2022, 7, 36–43. [Google Scholar]
- Liu, H.; Li, S.; Shi, W. Model predictive control of offshore gangway hydraulic system based on extended state observer. Hydraul. Pneum. 2024, 48, 22–29. [Google Scholar]
- Yuan, L.; Jiang, G.; Hao, X.; Liu, S.; Chen, Q.; Xu, W. Neural network predictive control of valve-controlled asymmetric cylinder based on NARMAX model. Hydraul. Pneum. 2023, 47, 86–93. [Google Scholar]
- Liu, Z.; Sun, B.; Wang, Y.; Xu, Y. Application study of improved grey prediction fuzzy PID in pneumatic valve system. Sens. Microsyst. 2020, 39, 40–43+46. [Google Scholar]
- Sun, H.; Tao, J.; Yu, H.; Dai, B.; Liu, C. Model predictive control of valve-controlled asymmetric hydraulic cylinder based on Gaussian process. Hydraul. Pneum. 2021, 45, 26–33. [Google Scholar]
- Liu, J.; Fu, J.; Han, J. Fuzzy controller design for helicopter magneto-rheological seat suspension buffer system. J. Chongqing Univ. 2022, 45, 31–40. [Google Scholar]
- Wang, X.; Jia, S.; Pan, D.; Wan, W. Semi-active fuzzy control of dual-layer vibration isolation system for power units. Mach. Des. Manuf. 2023, 05, 264–270. [Google Scholar]
- Yu, W.; Dong, Q. Application of grey prediction fuzzy PID control in intelligent positioning system of regulating valve. Hydraul. Pneum. 2015, 12, 39–44. [Google Scholar]
- Wu, Z.; Zhang, L.; Zhang, B. PID parameter tuning and optimization. China High-Tech Enterp. 2010, 1, 16–17. [Google Scholar]
- Miao, G. Research on Key Technology of Coal Mine Impact Support Based on Magnetorheological; Shandong University of Science and Technology: Qingdao, China, 2021. [Google Scholar]
- Juan, W.; Ziming, K. The Grey Prediction Fuzzy PID Control in Auto-drainage System of Mine. In Future Communication, Computing, Control and Management; Lecture Notes in Electrical Engineering; Zhang, Y., Ed.; Springer: Berlin/Heidelberg, Germany, 2012; Volume 142. [Google Scholar]
- Bi, P.; Zheng, J. Study on Application of Grey Prediction Fuzzy PID Control in Water and Fertilizer Precision Irrigation. In Proceedings of the 2014 IEEE International Conference on Computer and Information Technology, Xi’an, China, 11–13 September 2014; pp. 789–791. [Google Scholar]
- Van Broekhoven, E.; De Baets, B. A comparison of three methods for computing the center of gravity defuzzification. In Proceedings of the 2004 IEEE International Conference on Fuzzy Systems (IEEE Cat. No.04CH37542), Budapest, Hungary, 25–29 July 2004; IEEE: New York, NY, USA, 2004; Volume 3, pp. 1537–1542. [Google Scholar] [CrossRef]
- Bai, Y.; Wang, D. Fundamentals of Fuzzy Logic Control—Fuzzy Sets, Fuzzy Rules and Defuzzifications. In Advanced Fuzzy Logic Technologies in Industrial Applications; Advances in Industrial Control; Bai, Y., Zhuang, H., Wang, D., Eds.; Springer: London, UK, 2006. [Google Scholar] [CrossRef]
- Xue, D. Scientific Computing Language MATLAB 5.3 Programming and Application; Tsinghua University Press: Beijing, China, 2000. [Google Scholar]




























| Parameter | Value |
|---|---|
| Sizes.NumContstates | 0 |
| Sizes.NumDiscStates | 0 |
| Sizes.NumOutputs | 1 |
| Sizes.Numlnputs | 1 |
| Sizes.DirFeedthrough | 1 |
| Sizes.NumSampleTimes | 1 |
| Parameter | Value |
|---|---|
| Sizes.NumContstates | n |
| Sizes.NumDiscStates | n |
| Sizes.NumOutputs | h |
| Sizes.Numlnputs | h |
| Sizes.DirFeedthrough | h |
| Sizes.NumSampleTimes | h |
Disclaimer/Publisher’s Note: The statements, opinions and data contained in all publications are solely those of the individual author(s) and contributor(s) and not of MDPI and/or the editor(s). MDPI and/or the editor(s) disclaim responsibility for any injury to people or property resulting from any ideas, methods, instructions or products referred to in the content. |
© 2026 by the authors. Licensee MDPI, Basel, Switzerland. This article is an open access article distributed under the terms and conditions of the Creative Commons Attribution (CC BY) license.
Share and Cite
Li, H.; Liu, Q.; Wang, C.; Shi, K.; Bao, X.; Song, X.; Dong, Q. Magnetorheological Safety Valve and Control Strategies for Hydraulic Supports. Appl. Sci. 2026, 16, 1813. https://doi.org/10.3390/app16041813
Li H, Liu Q, Wang C, Shi K, Bao X, Song X, Dong Q. Magnetorheological Safety Valve and Control Strategies for Hydraulic Supports. Applied Sciences. 2026; 16(4):1813. https://doi.org/10.3390/app16041813
Chicago/Turabian StyleLi, Haodang, Qing Liu, Chenglong Wang, Kaifei Shi, Xinping Bao, Xinyu Song, and Qifan Dong. 2026. "Magnetorheological Safety Valve and Control Strategies for Hydraulic Supports" Applied Sciences 16, no. 4: 1813. https://doi.org/10.3390/app16041813
APA StyleLi, H., Liu, Q., Wang, C., Shi, K., Bao, X., Song, X., & Dong, Q. (2026). Magnetorheological Safety Valve and Control Strategies for Hydraulic Supports. Applied Sciences, 16(4), 1813. https://doi.org/10.3390/app16041813
