Uncovering the Security Landscape of Maritime Software-Defined Radios: A Threat Modeling Perspective
Abstract
1. Introduction
2. Background
2.1. Policies and Regulations
2.2. Applicable SDR Frameworks
2.2.1. STRIDE
2.2.2. MITRE ATT&CK
2.2.3. SPARTA
2.2.4. PASTA
3. Methodology
3.1. Research Objectives and Questions
- What types of cyberattacks have been documented against maritime SDR systems, and which ones are most prevalent?
- How can these attacks be systematically categorized using the STRIDE framework?
- What threat modeling methodologies are most applicable to SDR-based maritime systems?
- What maritime systems or protocols are mostly attacked?
- What are some of the research gaps that currently exist in maritime SDR security?
- What are some of the emerging SDR attacks that should be expected?
- How do we safeguard systems from specific SDR exploits?
3.2. Literature Search and Categorization Strategy
3.3. Inclusion and Exclusion Criteria
3.4. Data Extraction and Analysis
3.5. Study Types and Reliability Assessment
3.6. Threat Modeling Framework Evaluation
3.7. Limitations and Scope
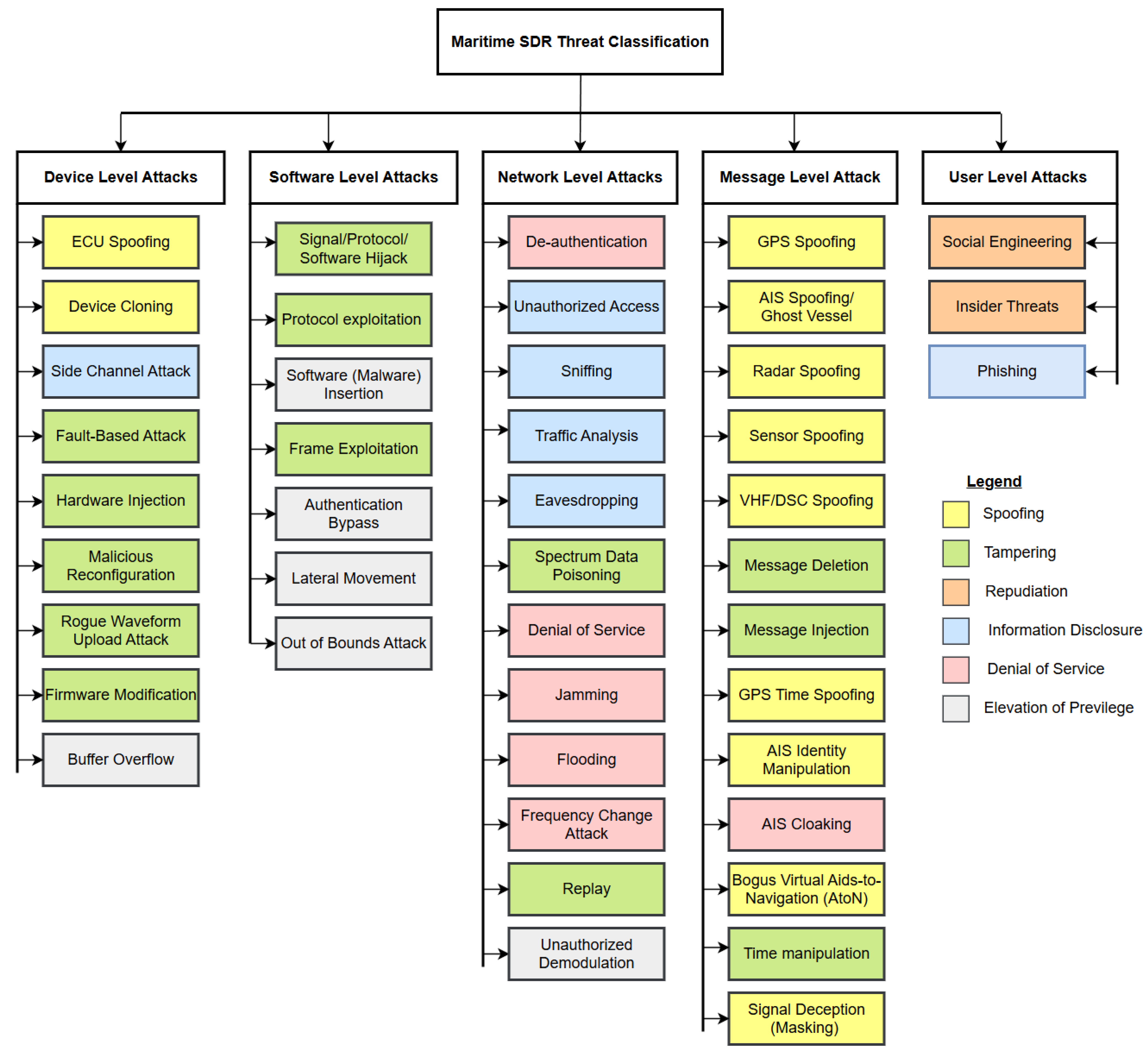
4. STRIDE Analysis of Existing SDR Maritime Attacks
4.1. Spoofing
4.1.1. Description and Attack Methodology
- 1.
- Reconnaissance: Passive monitoring of target spectrum bands and message formats to collect baseline signal characteristics (carrier frequencies, modulation parameters, timing, message structures, and typical signal power levels).
- 2.
- Counterfeit waveform construction: Generation of forged signals that replicate the target protocol’s physical and link layer characteristics so that the spoofed transmissions are protocol-compliant and thus plausible to victim receivers.
- 3.
- Signal Manipulation and Dominance: This is the control of transmission to achieve receiver acquisition of the counterfeit source. This may involve increasing local signal power, manipulating relative time offsets, or exploiting receiver acquisition algorithms so the victim locks to the spoofed signals instead of the legitimate source.
- 4.
- Persistence: Gradual or persistent manipulation of the victim’s state to achieve the adversary’s objective (for example, slow displacement of GNSS position fixes, injection of false AIS tracks, or timed replay to create transient ambiguity while avoiding rapid detection).
4.1.2. Targeted Systems and Protocols
4.1.3. Defensive Measures
4.2. Tampering
4.2.1. Description and Attack Methodology
- 1.
- Signal survey: This involves identifying target frequencies, receiver types, antenna geometry, and local signal characteristics using an SDR in receive mode [36].
- 2.
- 3.
- Waveform generation: This involves crafting protocol-conformant IQ waveforms to tamper with communication flow. GNSS tampering requires synthesizing satellite-like signals with controlled pseudorange and timing, while AIS injection entails constructing bit-framed VHF messages with valid callsigns, Maritime Mobile Service Identity (MMSI), and position fields. Commodity SDRs capable of transmission support these capabilities [39].
- 4.
- Power and timing planning: At this stage, attackers estimate transmission power levels and timing offsets, then select a tampering strategy. Options include high-power takeover or gradual coherent pull-off to shift receiver fixes. Effective planning of this attack can reduce the likelihood of detection [36].
- 5.
- Testing: This step validates the effectiveness of the crafted signals by observing receiver responses such as NMEA position changes or AIS track generation either in a controlled environment or through passive monitoring [23].
- 6.
- Execution: The malicious waveform is transmitted at the designated time and location. For mobile targets, transmission parameters are dynamically adjusted to sustain the illusion of legitimate signaling. Replay attacks may also be employed by injecting previously captured legitimate frames at alternate times or locations [31].
- 7.
- Persistence: This involves sustaining the intended effect through adaptive transmissions that respond to countermeasures or ceasing transmission to avoid detection once operational objectives are achieved [36].
4.2.2. Targeted Systems and Protocols
4.2.3. Defensive Measures
4.3. Repudiation
4.3.1. Description and Attack Methodology
- 1.
- Signal Reconnaissance: Attackers begin by mapping the target environment to identify active maritime protocols such as AIS, VDES, GNSS, and NMEA feeds. During this phase, they record traffic patterns, locate logging and management endpoints, and capture baseline messages for future replay scenarios [53,54].
- 2.
- Gain Foothold and Access: The attacker compromises an SDR device, onboard system, shore-based server, or operator account. Entry points include weak credentials, exposed management interfaces, software logic flaws, or physical access. AIS implementations are especially vulnerable due to poor error handling and logic validation [52].
- 3.
- Repudiation actions: Repudiation is not a direct attack vector but rather denotes a class of threats wherein actors can deny responsibility for actions due to the absence of verifiable evidence. Literature outlines several actions that lead to repudiation, and examples are:
- (i)
- Replaying artifacts: This is when the attacker gets inside a host and then constructs protocol-compliant messages such as AIS or VDES packets or records legitimate transmission actions to obscure or overwrite recorded logs. SDR toolchains allow attackers to replicate these with minimal effort [42,53].
- (ii)
- Forged messages: Forged messages may be injected to simulate ghost vessels, false positions, and misled investigations. Alternatively, attackers may replay previously captured messages at different times or locations. Unsigned command messages may also be accepted by maritime systems to create events that cannot be reliably traced back to a source [52].
- (iii)
- Tamper local records and logs: To erase evidence, attackers overwrite, delete, or alter onboard logs, NMEA traces, and shore-based audit trails. Those with control over the SDR or host operating system can manipulate timestamps and storage contents to frustrate forensic analysis [31].
- (iv)
- (v)
- Jamming: Access control systems may be jammed, and this may prevent log recording, creating gaps in logs and making it harder to attribute actions [55].
4.3.2. Targeted Systems and Protocols
4.3.3. Defensive Measures
4.4. Information Disclosure
4.4.1. Description and Attack Methodology
- (i)
- (ii)
- (iii)
- Side-Channel and Covert Channels: Advanced attacks exploit hardware. For example, RAM-based emissions from isolated systems can reveal secret information even from air-gapped computers, demonstrating that data leakage is not limited to networked channels [62].
- (iv)
- Misconfigurations and Improper Access Control: Inadequate system configurations, weak passwords, or lack of encryption can inadvertently expose data to unauthorized entities enabling easy capture or monitoring of sensitive communications [60].
- (v)
4.4.2. Targeted Systems and Protocols
4.4.3. Defense Measures
4.5. Denial of Service
4.5.1. Description and Attack Methodology
- 1.
- 2.
- 3.
- 4.
- 5.
- 6.
- Persistence and Cleanup: This includes maintaining footholds in compromised devices to enable repeated attacks or removing indicators of compromise to hinder post-incident analysis [52,73]. In maritime denial of services attacks, cleanups are not usually seen, but researchers have spoken about their possibility. Therefore, it is imperative to call for attention and solutions for future use.
4.5.2. Targeted Systems and Protocols
4.5.3. Defense Measures
4.6. Elevation of Privilege
4.6.1. Description and Attack Methodology
- 1.
- Initial access: This involves the use of low-privilege vectors such as exposed management ports, weak credentials, unsecured Wi-Fi, compromised maritime IoT devices, exploited radio modems, topology, and service information to gain access to a naval system, network, application, account, et cetera [69].
- 2.
- Privilege Escalation: Leveraging on gaining access to a naval system, an attacker may exploit application logic or firmware flaws in AIS handlers, gateway translators, NMEA parsers, radars, or SDR firmware to execute code or obtain elevated privileges on the host process [52,75]. The following are examples of privileged escalation actions that are usually performed.
- (i)
- Time replay, jamming, or spoofing attacks might be employed to disable access controls and re-execute time-based access tokens, thereby gaining elevated privileges [60].
- (ii)
- Local privilege escalation may involve abusing misconfigured operating system services or insecure update mechanisms to gain root [69].
- (iii)
- 3.
- Persistence: This includes installing a rootkit or a backdoor in embedded SDR or a critical device, signed or unsigned waveform payloads, malicious firmware, or creating privileged service accounts that survive reboots and updates [52].
- 4.
4.6.2. Targeted Systems and Protocols
4.6.3. Defense Measures
5. Results and Discussion
Overview and Discussion of Identified Threats
6. SDR Research Challenges
7. Research Gaps and Future Directions
7.1. Regulatory and Standardization Challenges
7.2. SDR Governance, Certification and Compliance
7.3. Technical Gaps at Device and Software Layers
7.4. Gaps in Protocol, System and Data Perspectives
7.5. Gaps in Satellite Systems
7.6. Security Gaps with NMEA 2000 Equipment, Network and Software Applications
7.7. Forensic Readiness and Human Organizational Factors
8. Conclusions
Author Contributions
Funding
Institutional Review Board Statement
Informed Consent Statement
Data Availability Statement
Conflicts of Interest
References
- Sims, H. Software Defined Radios—Architectures, Systems and Functions. In Proceedings of the Scientific Ballooning Technologies Workshop 2017, Minneapolis, MN, USA, 16–18 May 2017; Available online: https://ntrs.nasa.gov/api/citations/20170008046/downloads/20170008046.pdf (accessed on 6 April 2024).
- Niknami, N.; Srinivasan, A.; St. Germain, K.; Wu, J. Maritime Communications–Current State and the Future Potential with SDN and SDR. Network 2023, 3, 563–584. Available online: https://www.mdpi.com/2673-8732/3/4/25 (accessed on 8 October 2024). [CrossRef]
- UNCTAD. Review of Maritime Transport 2024 Overview; United Nations Conference on Trade and Development: Geneva, Switzerland, 2024; Available online: https://unctad.org/publication/review-maritime-transport-2024 (accessed on 6 April 2024).
- United Nations Conference on Trade and Development (UNCTAD). Review of Maritime Transport 2024; RMT 2024–Chapter II: World Shipping Fleet and Services. 2024. Available online: https://unctad.org/system/files/official-document/rmt2024ch2_en.pdf (accessed on 6 April 2024).
- United Nations Conference on Trade and Development (UNCTAD). Review of Maritime Transport 2024. RMT 2024–Chapter I: International Maritime Trade. 2024. Available online: https://unctad.org/system/files/official-document/rmt2024ch1_en.pdf (accessed on 6 April 2024).
- Fitton, J.; Haghighat, A. A Review on Essentials and Technical Challenges of Software Defined Radio. In Proceedings of the MILCOM 2002, Anaheim, CA, USA, 7–10 October 2002; IEEE: New York, NY, USA, 2002; Volume 1, pp. 377–382. [Google Scholar] [CrossRef]
- International Maritime Organization (IMO). Resolution MSC.428(98): Maritime Cyber Risk Management in Safety Management Systems (Adopted 16 June 2017); IMO: London, UK, 2017; Available online: https://www.imo.org/en/ourwork/security/pages/cyber-security.aspx (accessed on 6 April 2024).
- International Maritime Organization (IMO). MSC-FAL.1/Circ.3/Rev.3: Guidelines on Maritime Cyber Risk Management (Approved 2025); Referenced in Republic of the Marshall Islands Marine Guideline 2-11-16, August 2025; IMO: London, UK, 2025; Available online: https://www.imo.org/en/OurWork/Security/Pages/Cyber-security.aspx (accessed on 5 October 2024).
- BIMCO; Class NK; Columbia Shipmanagement Cyprus; Chamber of Shipping of America; Cygnus Technologies; Digital Container Shipping Association (DCSA); INTERMANAGER; International Association of Dry Cargo Shipowners (INTERCARGO); International Association of Independent Tanker Owners (INTERTANKO); International Chamber of Shipping (ICS); et al. The Guidelines on Cyber Security Onboard Ships; Version 5; BIMCO/ICS: Copenhagen, Denmark, 2024; Available online: https://www.bimco.org/media/s4ddrsfe/2024-11-14-guidelines_on_cyber_security-v5-final.pdf (accessed on 6 April 2024).
- United States Coast Guard (USCG). Navigation and Vessel Inspection Circular (NVIC) 01-20: Guidelines for Addressing Cyber Risks at MTSA Regulated Facilities (26 February 2020); USCG: Washington, DC, USA, 2020; Available online: https://www.maritimeglobalsecurity.org/media/g3qlxdaw/2024-11-14-guidelines_on_cyber_security-v5-final.pdf (accessed on 6 April 2024).
- United States Maritime Administration (MARAD). MSCI Advisory 2023-013: Various GPS Interference & AIS Spoofing; MARAD: Washington, DC, USA, 2023. Available online: https://www.maritime.dot.gov/msci/2023-013-various-gps-interference-ais-spoofing (accessed on 6 April 2024).
- National Institute of Standards and Technology (NIST). SP 800-82 Rev.3: Guide to Operational Technology (OT) Security; NIST: Gaithersburg, MD, USA, 2023. Available online: https://nvlpubs.nist.gov/nistpubs/SpecialPublications/NIST.SP.800-82r3.pdf (accessed on 6 April 2024).
- ISA/IEC 62443; Security of Industrial Automation and Control Systems—Quick Start Guide. ISA Global Cybersecurity Alliance (ISAGCA): Research Triangle Park, NC, USA, 2023. Available online: https://gca.isa.org/hubfs/ISAGCA%20Quick%20Start%20Guide%20FINAL.pdf (accessed on 6 April 2024).
- Det Norske Veritas (DNV). DNVGL-RP-0496: Cyber Security Resilience Management for Ships and Mobile Offshore Units in Operation; DNV: Oslo, Norway, 2016; Available online: https://www.dnv.com/siteassets/images/pdf-documents/dnv-gl-rp-0496.pdf (accessed on 6 April 2024).
- International Telecommunication Union—Radiocommunication Sector (ITU-R). Recommendation M.1371-5: Technical Characteristics for an AIS Using TDMA in the VHF Maritime Mobile Band; ITU: Geneva, Switzerland, 2014; Available online: https://www.itu.int/dms_pubrec/itu-r/rec/m/R-REC-M.1371-5-201402-I!!PDF-E.pdf (accessed on 6 April 2024).
- International Association of Marine Aids to Navigation and Lighthouse Authorities (IALA). Guideline 1082—An Overview of AIS, Edition 2.0; IALA: Saint-Germain-en-Laye, France, 2016. Available online: https://navcen.uscg.gov/sites/default/files/pdf/IALA_Guideline_1082_An_Overview_of_AIS.pdf (accessed on 6 April 2024).
- Mauri, L.; Damiani, E. Modeling Threats to AI-ML Systems Using STRIDE. Sensors 2022, 22, 6662. Available online: https://www.mdpi.com/1424-8220/22/17/6662 (accessed on 6 April 2024). [CrossRef]
- Amro, A.; Gkioulos, V.; Katsikas, S. Assessing Cyber Risk in Cyber-Physical Systems Using the ATT&CK Framework. ACM Trans. Priv. Secur. 2023, 26, 22. [Google Scholar] [CrossRef]
- Jiang, Y.; Zhang, H.; Li, X.; Chen, Y. MITRE ATT&CK Applications in Cybersecurity and the Way Forward. arXiv 2025, arXiv:2502.10825. Available online: https://arxiv.org/abs/2502.10825 (accessed on 6 April 2024). [CrossRef]
- Ear, E.; Bailey, B. Towards Principled Risk Scores for Space Cyber Risk Management. arXiv 2024, arXiv:2402.02635. Available online: https://arxiv.org/abs/2402.02635 (accessed on 6 April 2024). [CrossRef]
- Bhusal, G.; Shrestha, B. The Role of PASTA in Addressing Future Trends in Regulatory Compliance. Int. J. Innov. Sci. Res. Technol. 2024, 9, 241–248. Available online: https://ijisrt.com/assets/upload/files/IJISRT24AUG241.pdf (accessed on 6 April 2024).
- Page, M.J.; McKenzie, J.E.; Bossuyt, P.M.; Boutron, I.; Hoffmann, T.C.; Mulrow, C.D.; Shamseer, L.; Tetzlaff, J.M.; Akl, E.A.; Brennan, S.E.; et al. The PRISMA 2020 Statement: An Updated Guideline for Reporting Systematic Reviews. BMJ 2021, 372, n71. Available online: https://www.bmj.com/content/372/bmj.n71 (accessed on 6 April 2024). [CrossRef]
- Spravil, J.; Hemminghaus, C.; von Rechenberg, M.; Padilla, E.; Bauer, J. Detecting Maritime GPS Spoofing Attacks Based on NMEA Sentence Integrity Monitoring. J. Mar. Sci. Eng. 2023, 11, 928. [Google Scholar] [CrossRef]
- Balduzzi, M.; Pasta, A.; Wilhoit, K. A Security Evaluation of AIS (Automatic Identification System). In Proceedings of the Annual Computer Security Applications Conference (ACSAC’14), New Orleans, LA, USA, 8–12 December 2014. [Google Scholar] [CrossRef]
- Ramalinda, D.; Raharja, A. Vulnerabilities and Threats to AIS Security Systems. J. Comput. Sci. Adv. 2024, 2, 176–182. Available online: https://pdfs.semanticscholar.org/7892/a2385a4475748d9155069c0447fb18668b57.pdf (accessed on 6 April 2024). [CrossRef]
- Lindback, A.; Javid, Y.; Gurtov, A. Demonstration of Digital Selective Call Spoofing. In Proceedings of the 2024 IEEE International Black Sea Conference on Communications and Networking (BlackSeaCom), Tbilisi, Georgia, 24–27 June 2024; pp. 211–217. Available online: https://ieeexplore.ieee.org/document/10646264 (accessed on 6 July 2024).
- Kessler, G.C. Protected AIS: A Demonstration of Capability Scheme to Provide Authentication and Message Integrity. Transnav Int. J. Mar. Navig. Saf. Sea Transp. 2020, 14, 279–286. Available online: https://www.transnav.eu/Article_Protected_AIS_A_Demonstration_Kessler,56,1016.html (accessed on 6 April 2024). [CrossRef]
- Jetto, J.; Gandhiraj, R.; Sundaram, G.A.S.; Soman, K.P. Software-Defined Radio-Based GPS Spoofing Attack Model on Road Navigation System. In Soft Computing and Signal Processing; Springer: Singapore, 2021; Volume 1340, pp. 339–350. Available online: https://link.springer.com/chapter/10.1007/978-981-16-1249-7_32 (accessed on 6 April 2024).
- Feng, Y.; Huang, W.; Wang, S.; Zhang, Y.; Jiang, S.; Cao, Z. Anti-Clone: A Lightweight Approach for RFID Cloning Attacks Detection. In Collaborative Computing: Networking, Applications and Worksharing (CollaborateCom 2022); Springer: Cham, Switzerland, 2023; Volume 461, pp. 75–90. Available online: https://eudl.eu/doi/10.1007/978-3-031-24386-8_5 (accessed on 6 April 2024).
- Singh, A.; Kumar, A.; Kumar, R. A Novel Framework for Maritime Cybersecurity Using Blockchain and GNSS Spoofing Detection. Mathematics 2022, 10, 4097. [Google Scholar] [CrossRef]
- Androjna, A.; Čuš, M.; Božič, M.; Perkovič, M. AIS Data Vulnerability Indicated by a Spoofing Case Study. Appl. Sci. 2021, 11, 5015. [Google Scholar] [CrossRef]
- Cho, S.; Lee, J.; Kim, H. NAVTEX Message Authentication and Spoofing Detection in Maritime Safety Communications. J. Mar. Sci. Eng. 2025, 13, 1657. Available online: https://www.mdpi.com/2077-1312/13/9/1657 (accessed on 6 July 2024). [CrossRef]
- Gao, Y.; Zhang, Y.; Wang, H.; Li, J. Satellite Communication Security in Maritime Systems: Spoofing and Jamming Threats. IEEE Sens. J. 2020, 20, 13456–13465. Available online: https://ieeexplore.ieee.org/document/9120284 (accessed on 6 July 2024).
- TRITON Project. Maritime Cybersecurity Demonstration: SDR-Based Spoofing of Radar and VHF Systems. In Proceedings of the IEEE Maritime Security Workshop, The Hague, The Netherlands, 24–26 September 2014; IEEE: New York, NY, USA, 2014. Available online: https://ieeexplore.ieee.org/document/6975613 (accessed on 6 July 2024).
- Stewart, A.; Rice, E.; Safonov, P. Digital Authentication Strategies for the Automated Identification System. In Proceedings of the Midwest Instruction and Computing Symposium (MICS), Duluth, MN, USA, 6–7 April 2018; Available online: https://micsymposium.org/mics2018/proceedings/MICS_2018_paper_64.pdf (accessed on 6 July 2024).
- Radoš, K.; Brkić, M.; Begušić, D. Recent Advances on Jamming and Spoofing Detection in GNSS. Sensors 2024, 24, 4210. [Google Scholar] [CrossRef]
- Xiao, S.; Park, J.-M.; Ye, Y. Tamper Resistance for Software Defined Radio Software. In Proceedings of the 33rd Annual IEEE International Computer Software and Applications Conference (COMPSAC), Seattle, WA, USA, 20–24 July 2009. [Google Scholar] [CrossRef]
- SPARTA Aerospace. Compromise Software Defined Radio — Technique IA-0002; SPARTA Cyber Alliance: El Segundo, CA, USA, 2022; Available online: https://sparta.aerospace.org/technique/IA-0002/ (accessed on 24 October 2024).
- Hitefield, S.D. A Defense-In-Depth Security Architecture for Software Defined Radio Systems. Ph.D. Thesis, Virginia Polytechnic Institute and State University, Blacksburg, VA, USA, 2019. Available online: https://vtechworks.lib.vt.edu/handle/10919/93968 (accessed on 1 August 2024).
- Tan, S.H.M.; Yeo, C.K. GPS Location Spoofing and FM Broadcast Intrusion Using Software-Defined Radio. J. Inf. Technol. Res. 2020, 12, 104–117. Available online: https://www.igi-global.com/article/gps-location-spoofing-and-fm-broadcast-intrusion-using-software-defined-radio/265152 (accessed on 1 August 2024). [CrossRef]
- Meng, L. A Survey of GNSS Spoofing and Anti-Spoofing Technology. Remote Sens. 2022, 14, 4826. [Google Scholar] [CrossRef]
- Wimpenny, G.; Šafář, J.; Grant, A.; Bransby, M. Securing the Automatic Identification System (AIS): Using Public Key Cryptography to Prevent Spoofing Whilst Retaining Backwards Compatibility. J. Navig. 2022, 75, 333–345. [Google Scholar] [CrossRef]
- Javid, Y.; Lindbäck, A. Demonstration of Digital Selective Call Spoofing. Bachelor’s Thesis, Linköping University, Linköping, Sweden, 2023. Available online: https://liu.diva-portal.org/smash/get/diva2:1791530/FULLTEXT01.pdf (accessed on 2 July 2024).
- Perkovič, M.; Androjna, A. Impact of Spoofing of Navigation Systems on Maritime Situational Awareness. Trans. Marit. Sci. 2021, 10, 173–181. [Google Scholar] [CrossRef]
- Kauranen, A. Finland Detects Satellite Navigation Jamming and Spoofing in Baltic Sea. Reuters, 31 October 2024. Available online: https://www.reuters.com/world/europe/finland-detects-satellite-navigation-jamming-spoofing-baltic-sea-2024-10-31 (accessed on 2 July 2024).
- Wimpenny, G.; Lázaro, F.; Šafář, J.; Raulefs, R. A Pragmatic Approach to VDES Authentication. J. Inst. Navig. 2025, 72, navi.681. [Google Scholar] [CrossRef]
- Wesson, K.D.; Gross, J.N.; Humphreys, T.E.; Evans, B.L. GNSS Signal Authentication via Power and Distortion Monitoring. Navigation 2017, 64, 51–66. Available online: https://ieeexplore.ieee.org/document/8082785 (accessed on 6 July 2024). [CrossRef]
- Pérez Marcos, M.; Marcos, C.; Díaz, D.; Fietz, K.; Forcada, A.; Ford, A.; García-Charton, J.A.; Goñi, R.; Lenfant, P.; Mallol, S.; et al. Reviewing the Ecosystem Services, Societal Goods, and Benefits of Marine Protected Areas. Front. Mar. Sci. 2021, 8, 613819. [Google Scholar] [CrossRef]
- Akeela, R.; Dezfouli, B. Software-Defined Radios: Architecture, State-of-the-Art, and Challenges. arXiv 2018, arXiv:1804.06564. Available online: https://arxiv.org/abs/1804.06564 (accessed on 6 July 2024). [CrossRef]
- Humphreys, T.E.; Shepard, D.P.; Bhatti, J.A.; Fansler, A.A. Evaluation of Smart Grid and Civilian UAV Vulnerability to GPS Spoofing Attacks. In Proceedings of the 25th International Technical Meeting of the Satellite Division of The Institute of Navigation (ION GNSS 2012), Nashville, TN, USA, 17–21 September 2012; pp. 3591–3605. Available online: https://www.ion.org/publications/abstract.cfm?articleID=10534 (accessed on 6 July 2024).
- Bezerra, G.M.G.; de Oliveira, N.R.; Ferreira, T.N.; Mattos, D.M.F. A Comprehensive Evaluation of Software-Defined Radio Performance in Virtualized Environments for Radio Access Networks. Ann. Telecommun. 2024, 79, 523–535. [Google Scholar] [CrossRef]
- Rahman, M.A.; Islam, M.S.; Hossain, M.A.; Kaiser, M.S. Cybersecurity Attacks on Software Logic and Error Handling Within AIS Implementations: A Systematic Testing of Resilience. IEEE Access 2022, 10, 29493–29505. [Google Scholar] [CrossRef]
- Le Roy, F.; Quiniou, T.; Mansour, A.; Lababidi, R.; Le Jeune, D. RFID Eavesdropping Using SDR Platforms. In Applications in Electronics Pervading Industry, Environment and Society; De Gloria, A., Ed.; Lecture Notes in Electrical Engineering; Springer: Cham, Switzerland, 2017; Volume 429, pp. 208–214. [Google Scholar] [CrossRef]
- Forsberg, J. Cybersecurity of Maritime Communication Systems: Spoofing Attacks Against AIS and DSC. Master’s Thesis, Linköping University, Department of Computer and Information Science, Linköping, Sweden, 2022. Available online: https://liu.diva-portal.org/smash/record.jsf?pid=diva2:1705102 (accessed on 24 October 2025).
- Thomas, A. AIS Manipulation Motivations in the Maritime Domain. Working Paper, California State University Maritime Academy, Department of Global Studies and Maritime Affairs, Vallejo, CA, USA, 2022. Available online: https://www.wpsanet.org/papers/docs/Thomas_Aurora_AIS_spoofing.pdf (accessed on 24 October 2025).
- Wu, Z.; Zhang, Y.; Yang, Y.; Liang, C.; Liu, R. Spoofing and Anti-Spoofing Technologies of Global Navigation Satellite System: A Survey. IEEE Access 2020, 8, 165444–165496. Available online: https://ieeexplore.ieee.org/document/9187240 (accessed on 6 July 2024). [CrossRef]
- Forsberg, K. Cybersecurity Considerations in Autonomous Ships; NATO CCDCOE Publications: Tallinn, Estonia, 2022; Available online: https://ccdcoe.org/uploads/2022/09/Cybersecurity_Considerations_in_Autonomous_Ships.pdf (accessed on 24 October 2025).
- Li, M.; Zhou, J.; Chattopadhyay, S.; Goh, M. Maritime Cybersecurity: A Comprehensive Review. arXiv 2024, arXiv:2409.11417. Available online: https://arxiv.org/abs/2409.11417 (accessed on 6 July 2024).
- Sanchez, I.; Baldini, G.; Shaw, D.; Giuliani, R. Experimental Passive Eavesdropping of DECT Voice Communications through Low-Cost SDRs. Secur. Commun. Netw. 2015, 8, 403–417. [Google Scholar] [CrossRef]
- Mjølsnes, S.F.; Olimid, R.F. Experimental Assessment of Private Information Disclosure in LTE Mobile Networks. In Proceedings of the 14th International Conference on Security and Cryptography (SECRYPT 2017), Madrid, Spain, 24–26 July 2017; pp. 507–512. Available online: https://www.scitepress.org/Papers/2017/64623/index.html (accessed on 24 October 2025).
- Guri, M. RAMBO: Leaking Secrets from Air-Gap Computers by Spelling Covert Radio Signals from Computer RAM. arXiv 2024, arXiv:2409.02292. Available online: https://arxiv.org/abs/2409.02292 (accessed on 6 July 2024). [CrossRef]
- Baron-Hyppolite, A.; Santos, J.F.; DaSilva, L.; Kibilda, J. Eavesdropper Avoidance through Adaptive Beam Management in SDR-Based MmWave Communications. In Proceedings of the 2024 19th International Symposium on Wireless Communication Systems (ISWCS), Rio de Janeiro, Brazil, 14–17 July 2024; pp. 1–6. Available online: https://vtechworks.lib.vt.edu/bitstreams/767d266d-f4c3-49d1-9fca-1e4df1a4db52/download (accessed on 24 October 2025).
- Lázaro, F.; Raulefs, R.; Bartz, H.; Jerkovits, T. VDES R-Mode: Vulnerability Analysis and Mitigation Concepts. Int. J. Satell. Commun. Netw. 2021, 39, 123–135. [Google Scholar] [CrossRef]
- Bernabé, J.; Hernández-Ramos, J.L.; Skarmeta, A.F. Cybersecurity Challenges in the Maritime Sector: A Systematic Review. Sensors 2023, 23, 1234. [Google Scholar] [CrossRef]
- Clavijo Mesa, M.V.; Patino-Rodriguez, C.E.; Guevara Carazas, F.J. Cybersecurity at Sea: A Literature Review of Cyber-Attack Impacts and Defenses in Maritime Supply Chains. Information 2024, 15, 710. [Google Scholar] [CrossRef]
- USCG Navigation Center; RNT Foundation. Maritime GNSS Interference Reports and GPS Trouble Submissions. USCG CGMIX Incident Portal and RNT Foundation GPS Issue Reports. 2024. Available online: https://www.navcen.uscg.gov/guide-tool (accessed on 26 October 2025).
- Rügamer, S.; Kowalewski, D. Jamming and Spoofing of GNSS Signals—An Underestimated Risk?! In Proceedings of the FIG Working Week 2015, Sofia, Bulgaria, 17–21 May 2015; Available online: https://fig.net/resources/proceedings/fig_proceedings/fig2015/papers/ts05g/TS05G_ruegamer_kowalewski_7486.pdf (accessed on 26 October 2025).
- Miljanovic, S.; Ardizzon, F.; Crosara, L.; Laurenti, N.; Canzian, L.; Lovisotto, E.; Montini, N.; Pozzobon, O.; Ioannides, R.T. Experimental Testing and Impact Analysis of Jamming and Spoofing Attacks on Professional GNSS Receivers. In Proceedings of the ICL-GNSS 2022, Tampere, Finland, 7–9 June 2022; CEURWorkshop Proceedings. Volume 3183. Available online: https://ceur-ws.org/Vol-3183/paper9.pdf (accessed on 26 October 2025).
- Rao, R.M.; Ha, S.; Marojevic, V.; Reed, J.H. LTE PHY Layer Vulnerability Analysis and Testing Using Open Source SDR Tools. In Proceedings of the MILCOM 2017—IEEE Military Communications Conference, Baltimore, MD, USA, 23–25 October 2017; pp. 744–749. [Google Scholar] [CrossRef]
- Alaimo, R.; Corallo, R.; Schilleci, S.; Dino, A.; Mangione, S.; Tinnirello, I.; Garlisi, D. Undercover Disruption: Stealth Jamming Attacks on 5G Synchronization Stages. In Proceedings of the CyReS 2024, Joint National Conference on Cybersecurity, Bologna, Italy, 3–8 February 2024; CEUR Workshop Proceedings. Volume 3962, pp. 35–46. Available online: https://ceur-ws.org/Vol-3962/paper5.pdf (accessed on 26 October 2025).
- OTW, M. Network Basics for Hackers: How Networks Work and How They Break; Independently Published: Seattle, WA, USA, 2023; ISBN 9798373290043. [Google Scholar]
- Zidane, Y.; Silva, J.S.; Tavares, G. Jamming and Spoofing Techniques for Drone Neutralization: An Experimental Study. Drones 2024, 8, 743. [Google Scholar] [CrossRef]
- Mihaylova, D. An Overview of Methods of Reducing the Effect of Jamming Attacks at the Physical Layer. In Proceedings of the FABULOUS 2019—Future Access Enablers for Ubiquitous and Intelligent Infrastructures, Sofia, Bulgaria, 28–29 November 2019; Lecture Notes of the Institute for Computer Sciences, Social Informatics and Telecommunications Engineering. Volume 283, pp. 271–284. Available online: https://link.springer.com/chapter/10.1007/978-3-030-23976-3_24 (accessed on 26 October 2025).
- DiRenzo, J.; Goward, D.A.; Roberts, F.S. The Little-known Challenge of Maritime Cyber Security. In Proceedings of the IISA 2015—6th International Conference on Information, Intelligence, Systems and Applications, Corfu, Greece, 6–8 July 2015; Available online: http://archive.dimacs.rutgers.edu/People/Staff/froberts/MaritimeCyberCorfuPaper.final.pdf (accessed on 24 October 2025).
- Jo, Y.; Choi, O.; You, J.; Cha, Y.; Lee, D.H. Cyberattack Models for Ship Equipment Based on the MITRE ATTACK Framework. Sensors 2022, 22, 1860. [Google Scholar] [CrossRef] [PubMed]
- Tuncay, A.; Oğuz, Y.; Kantarci, B. Runtime Attestation and Anomaly Detection for SDR Firmware Integrity. Ad Hoc Netw. 2020, 102, 102116. [Google Scholar] [CrossRef]
- Kavallieratos, G.; Katsikas, S.; Gkioulos, V. Guidelines for Cyber Risk Management in Shipboard Operational Technology Systems. Transnav Int. J. Mar. Navig. Saf. Sea Transp. 2020, 14, 123–130. Available online: https://www.transnav.eu/Article_Guidelines_for_Cyber_Risk_Kavallieratos,54,1007.html (accessed on 24 October 2025).
- Rogers, M.; Weigand, P.; Happa, J.; Rasmussen, K. Detecting CAN Attacks on J1939 and NMEA 2000 Networks. IEEE Trans. Dependable Secur. Comput. 2023, 20, 2406–2420. [Google Scholar] [CrossRef]
- Keskin, O.F.; Lubja, K.; Bahsi, H.; Tatar, U. Systematic Cyber Threat Modeling for Maritime Operations: Attack Trees for Shipboard Systems. J. Mar. Sci. Eng. 2025, 13, 645. [Google Scholar] [CrossRef]
- Quigley, C.; Sumpner, P. Making Marine Applications Based on NMEA 2000 Robust to Cyberattacks. In Proceedings of the CiA CAN Conference, Baden-Baden, Germany, 14–15 May 2024; Available online: https://www.can-cia.org/fileadmin/cia/documents/proceedings/2024_quigley.pdf (accessed on 24 October 2025).
- Rastogi, N.; Hendler, J.; Ghosh, S. Explaining RADAR Features for Detecting Spoofing Attacks in Connected Autonomous Vehicles. arXiv 2022, arXiv:2203.00150. Available online: https://arxiv.org/abs/2203.00150 (accessed on 6 July 2024). [CrossRef]
- Calatrava, H.; Tang, S.; Closas, P. Advances in Anti-Deception Jamming Strategies for Radar Systems: A Survey. arXiv 2025, arXiv:2503.00285. Available online: https://arxiv.org/abs/2503.00285 (accessed on 6 July 2024). [CrossRef]
- Strohmeier, M.; Lenders, V.; Martinovic, I. Security of ADS-B: State of the Art and Beyond. arXiv 2013, arXiv:1307.3664. Available online: https://arxiv.org/abs/1307.3664 (accessed on 6 July 2024).
- Baldini, G.; Sturman, T.; Biswas, A.R.; Leschhorn, R.; Gódor, G.; Street, M. Security Aspects in Software Defined Radio and Cognitive Radio Networks: A Survey and A Way Ahead. IEEE Commun. Surv. Tutor. 2012, 14, 355–379. Available online: https://publications.jrc.ec.europa.eu/repository/handle/JRC59611 (accessed on 11 November 2025). [CrossRef]
- Martinez Bolivar, I.M.; Nouvel, F.; Philippe, T. On the Performance Evaluation of LoRaWAN under Jamming. In Proceedings of the 12th Wireless and Mobile Networking Conference (WMNC), Paris, France, 11–13 September 2019; pp. 1–6. Available online: https://www.researchgate.net/publication/336170683_On_the_performance_evaluation_of_LoRaWAN_under_Jamming (accessed on 11 November 2025).
- Bybyk, R.; Opirskyy, I.; McIntosh, M. SDR Receivers as a New Challenge to Cybersecurity Wireless Technology. In Proceedings of the CPITS-II-2021: Cybersecurity Providing in Information and Telecommunication Systems, Kyiv, Ukraine, 21–22 October 2021; pp. 108–119. Available online: https://ceur-ws.org/Vol-3188/paper11.pdf (accessed on 11 November 2025).
- Demeslay, C.; Gautier, R.; Rostaing, P.; Despina-Stoian, C. A Synchronization Front-End for LoRa Self-Jamming Operation on SDR Platforms. In Proceedings of the 15th International Conference on Communications (COMM), Bucharest, Romania, 3–4 October 2024; pp. 1–9. [Google Scholar]
- Kaidenko, A.; Roskoshnyi, V. Jamming and Spoofing of Global Navigation Satellite Systems (GNSS); INTERTANKO: London, UK, 2019; Available online: https://www.maritimeglobalsecurity.org/media/1043/2019-jamming-spoofing-of-gnss.pdf (accessed on 11 November 2025).
- Dimakopoulou, A.; Rantos, K. Comprehensive Analysis of Maritime Cybersecurity Landscape Based on the NIST CSF v2.0. J. Mar. Sci. Eng. 2024, 12, 919. Available online: https://www.mdpi.com/2077-1312/12/6/919 (accessed on 11 November 2025). [CrossRef]
- Tam, K.; Hopcraft, R.; Moara-Nkwe, K.; Misas, J.P.; Andrews, W.; Harish, A.V.; Giménez, P.; Crichton, T.; Jones, K. Case Study of a Cyber-Physical Attack Affecting Port and Ship Operational Safety. J. Transp. Technol. 2021, 12, 1–27. Available online: https://www.scirp.org/journal/paperinformation.aspx?paperid=113658 (accessed on 11 November 2025). [CrossRef]
- Shi, Y.; Erpek, T.; Sagduyu, Y.E.; Li, J.H. Spectrum Data Poisoning with Adversarial Deep Learning. arXiv 2019, arXiv:1901.09247. Available online: https://arxiv.org/abs/1901.09247 (accessed on 6 July 2024). [CrossRef]
- Dossa, A.; Amhoud, E.M. Impact of Reactive Jamming Attacks on LoRaWAN: A Theoretical and Experimental Study. arXiv 2025, arXiv:2501.18339. Available online: https://arxiv.org/abs/2501.18339 (accessed on 6 July 2024).
- Alves, R.P.; Silva, L.; Costa, M.; Souza, F. Experimental Comparison of 5G SDR Platforms: SrsRAN vs OpenAirInterface. arXiv 2024, arXiv:2406.01485. Available online: https://arxiv.org/abs/2406.01485 (accessed on 6 July 2024).
- Li, K.; Yu, X.; Zhang, H.; Wu, L.; Du, X.; Ratazzi, P.; Guizani, M. Security Mechanisms to Defend Against New Attacks on Software-Defined Radio. In Proceedings of the IEEE International Conference on Communications (ICC), Kansas City, MO, USA, 20–24 May 2018; pp. 1–6. Available online: https://ieeexplore.ieee.org/document/8422782 (accessed on 11 November 2025).
- da Silva, F.A.B.; Moura, D.F.C.; Galdino, J.F. Classes of Attacks for Tactical Software-Defined Radios. Int. J. Embed. Real-Time Commun. Syst. 2012, 3, 57–82. Available online: https://www.igi-global.com/article/classes-attacks-tactical-software-defined/74344 (accessed on 3 July 2025). [CrossRef]
- Bao, T.; Tambe, M.; Wang, C. (Eds.) Cyber Deception: Techniques, Strategies, and Human Aspects; Springer: Cham, Switzerland, 2023; Volume 89, Available online: https://link.springer.com/book/10.1007/978-3-031-16613-6 (accessed on 3 July 2025).
- Ben Farah, M.A.; Ukwandu, E.; Hindy, H.; Brosset, D.; Bures, M.; Andonovic, I.; Bellekens, X. Cyber Security in the Maritime Industry: A Systematic Survey of Recent Advances and Future Trends. Information 2022, 13, 22. [Google Scholar] [CrossRef]
- Senarak, C. Port Cyberattacks from 2011 to 2023: A Literature Review and Discussion of Selected Cases. Marit. Econ. Logist. 2023. Available online: https://link.springer.com/article/10.1057/s41278-023-00276-8 (accessed on 6 July 2024). [CrossRef]
- Vanitha, S.; Selvaa, M. GPS Spoofing Threats to Autonomous Maritime Drones. In Advances in Cybersecurity and Signal Processing; Springer: Cham, Switzerland, 2024; pp. 215–230. [Google Scholar]
- Malatest, B. SDR Gateways for Sensor Avionics Systems. In Aerospace Manufacturing and Design; Per Vices Corporation: Toronto, ON, Canada, 2024; pp. 45–52. Available online: https://www.aerospacemanufacturinganddesign.com/news/sdr-gateways-for-sensor-avionics-systems/ (accessed on 29 October 2025).
- Marriwala, N.; Sahu, O.P.; Khullar, R.; Vohra, A. Software Defined Radio (SDR) 4-bit QAM Modem Using LabVIEW for Gaussian Channel. Wirel. Commun. 2011, 3, 206–212. Available online: https://www.ciitresearch.org/dl/index.php/wc/article/view/WC032011014 (accessed on 29 October 2025).
- Ulversoy, T. Software Defined Radio: Challenges and Opportunities. IEEE Commun. Surv. Tutor. 2010, 12, 531–550. Available online: https://ieeexplore.ieee.org/document/5452208 (accessed on 29 October 2025). [CrossRef]
- Sadiku, M.N.O.; Akujuobi, C.M. Software-Defined Radio: A Brief Overview. IEEE Potentials 2004, 23, 14–15. Available online: https://ieeexplore.ieee.org/document/1352161 (accessed on 29 October 2025). [CrossRef]
- Dillinger, M.; Madani, K.; Alonistioti, N. Software Defined Radio: Architectures, Systems and Functions; John Wiley & Sons: Chichester, UK, 2005. [Google Scholar]
- Tuttlebee, W.H.W. Software Defined Radio: Enabling Technologies; John Wiley & Sons: Chichester, UK, 2002. [Google Scholar]
- Grayver, E. Implementing Software Defined Radio; Springer Science & Business Media: New York, NY, USA, 2012; Available online: https://link.springer.com/book/10.1007/978-1-4614-1400-1 (accessed on 29 October 2025).










| Frameworks | Focus Areas | Strengths for SDRs | Limitations |
|---|---|---|---|
| STRIDE | Threat categorization | Simple, adaptable taxonomy; effective for small, modular SDR systems | Limited behavioral insight; lacks temporal attack context |
| MITRE ATT&CK | Adversary behavior | Real-world TTPs; rich behavioral mapping for SDR-related exploitation | Requires SDR-specific mapping and protocol adaptation |
| SPARTA | Mission-centric RF threats | Deep RF-layer modeling; structured procedural attack phases | Initially designed for space assets; limited direct scalability |
| PASTA | Risk and business alignment | End-to-end simulation linking risk to mission impact | Abstract modeling; needs SDR-specific contextualization |
| Threats | Papers | S | T | R | ID | DoS | EoP |
|---|---|---|---|---|---|---|---|
| GPS Spoofing | [24,25,31,72] | ✓ | ✓ | ✓ | ✓ | ||
| AIS Spoofing (Ghost Vessel) | [24,25,26,27] | ✓ | ✓ | ✓ | ✓ | ||
| VHF/DSC Spoofing | [27,28,35,78,79] | ✓ | ✓ | ✓ | ✓ | ||
| GPS Time Spoofing | [29,33,51] | ✓ | ✓ | ✓ | ✓ | ✓ | |
| ECU Spoofing | [51,59,60] | ✓ | ✓ | ✓ | ✓ | ✓ | |
| Sensor Spoofing | [31,51,60] | ✓ | ✓ | ✓ | ✓ | ✓ | |
| Radar Spoofing | [65,66] | ✓ | ✓ | ✓ | ✓ | ✓ | |
| Device Cloning | [26,27,60] | ✓ | ✓ | ✓ | ✓ | ✓ | ✓ |
| Message Injection | [30,44,45] | ✓ | ✓ | ✓ | ✓ | ✓ | |
| Eavesdropping | [46,47,49,70] | ✓ | ✓ | ✓ | |||
| Traffic Analysis | [30,46,55] | ✓ | ✓ | ✓ | |||
| Sniffing | [47,57,71] | ✓ | ✓ | ✓ | |||
| Unauthorized Demodulation | [47,67] | ✓ | ✓ | ✓ | |||
| Side Channel Attack | [46,48] | ✓ | ✓ | ✓ | ✓ | ||
| Replay Attack | [44,45,55] | ✓ | ✓ | ✓ | ✓ | ||
| Jamming | [51,54,56] | ✓ | ✓ | ||||
| Unauthorized Access | [38,41,43,45] | ✓ | ✓ | ✓ | ✓ | ✓ | |
| Frame Exploitation | [47,55] | ✓ | ✓ | ✓ | ✓ | ✓ | |
| Firmware Modification | [34,44,45] | ✓ | ✓ | ✓ | ✓ | ✓ | |
| AIS Identity Manipulation | [27,30,36] | ✓ | ✓ | ✓ | |||
| Authentication Bypass | [30,36,45,73] | ✓ | ✓ | ✓ | ✓ | ✓ | |
| Lateral Movement | [57,58] | ✓ | ✓ | ✓ | ✓ | ✓ | |
| Insider Threats | [58,61] | ✓ | ✓ | ✓ | ✓ | ✓ | |
| Spectrum Data Poisoning | [54,68,69] | ✓ | ✓ | ✓ | |||
| Frequency Change Attack | [55,71,73] | ✓ | ✓ | ✓ | |||
| De-authentication | [47,53,55,57,74] | ✓ | ✓ | ✓ | |||
| DoS | [52,53] | ✓ | ✓ | ✓ | |||
| Flooding Attack | [30,45,55] | ✓ | ✓ | ||||
| Signal, Protocol and Software Hijacking | [38,53,57,67] | ✓ | ✓ | ✓ | ✓ | ✓ | ✓ |
| Protocol Exploitation | [45,53,54] | ✓ | ✓ | ✓ | ✓ | ✓ | |
| Signal Deception (Masking) | [37,51,52] | ✓ | ✓ | ✓ | |||
| Time Manipulation Attack | [28,29,33] | ✓ | ✓ | ✓ | ✓ | ||
| Buffer Overflow | [38,45,67] | ✓ | ✓ | ✓ | ✓ | ||
| Fault-Based Attack | [45,72] | ✓ | ✓ | ✓ | ✓ | ||
| Hardware Injection | [38,41,46] | ✓ | ✓ | ✓ | |||
| AIS Cloaking | [27,30,45] | ✓ | ✓ | ✓ | |||
| Malicious Reconfiguration | [67,72] | ✓ | ✓ | ✓ | ✓ | ✓ | ✓ |
| Rogue Waveform Upload Attack | [38,41,72] | ✓ | ✓ | ✓ | ✓ | ✓ | |
| Social Engineering | [61,62] | ✓ | ✓ | ✓ | ✓ | ✓ | ✓ |
| Bogus Virtual Aids-to-Navigation (AtoN) | [27,30] | ✓ | ✓ | ✓ | ✓ | ||
| Software (Malware) Insertion | [38,41] | ✓ | ✓ | ✓ | ✓ | ✓ | |
| Phishing | [76,77] | ✓ | |||||
| Message Deletion | [44,45] | ✓ | ✓ | ✓ | |||
| Total (44) | 44 | 23 | 36 | 30 | 24 | 33 | 28 |
| Threats | Frequency | Severity | Operational Impact |
|---|---|---|---|
| GPS Spoofing | 4 | High | Navigation deviation and collision risk |
| AIS Spoofing (Ghost Vessel) | 4 | High | False traffic and route diversion |
| VHF/DSC Spoofing | 4 | Medium | Misleading distress calls and crew confusion |
| GPS Time Spoofing | 5 | High | Safety-critical timing errors |
| ECU Spoofing | 5 | High | Engine/propulsion manipulation |
| Sensor Spoofing | 5 | High | False readings and poor situational awareness |
| Radar Spoofing | 5 | High | Phantom targets and mis-navigation |
| Device Cloning | 6 | High | Identity theft and persistent access |
| Message Injection | 5 | Medium | False commands and system compromise |
| Eavesdropping | 3 | Low | Confidentiality loss and intelligence gathering |
| Traffic Analysis | 3 | Low | Operational pattern exposure |
| Sniffing | 3 | Low | Sensitive data leakage |
| Unauthorized Demodulation | 3 | Low | Signal interception and privacy breach |
| Side Channel Attack | 4 | Medium | Key extraction and system compromise |
| Replay Attack | 4 | Medium | Reuse of valid signals and receiver confusion |
| Jamming | 2 | High | Communication denial and navigation loss |
| Unauthorized Access | 5 | High | System takeover and persistent compromise |
| Frame Exploitation | 5 | Medium | Protocol abuse and data corruption |
| Firmware Modification | 5 | High | Persistent malware and device bricking |
| AIS Identity Manipulation | 3 | High | Vessel misidentification and traffic disruption |
| Authentication Bypass | 5 | High | Unauthorized control and trust breakdown |
| Lateral Movement | 5 | High | Network-wide compromise |
| Insider Threats | 5 | High | Privileged misuse and sabotage |
| Spectrum Data Poisoning | 3 | Medium | ML model corruption and degraded detection |
| Frequency Change Attack | 3 | Medium | Loss of connectivity and service disruption |
| De-authentication | 3 | Medium | Forced disconnects and denial of service |
| DoS | 3 | High | Service outage, operational halt |
| Flooding Attack | 2 | Medium | Resource exhaustion |
| Signal, Protocol and Software Hijacking | 6 | High | Full system compromise |
| Protocol Exploitation | 5 | High | Protocol-level takeover |
| Signal Deception (Masking) | 3 | Medium | Hidden signals and mis-navigation |
| Time Manipulation Attack | 4 | High | System desynchronization |
| Buffer Overflow | 4 | High | Remote code execution |
| Fault-Based Attack | 4 | Medium | Hardware degradation and denial of service |
| Hardware Injection | 3 | High | Malicious hardware takeover |
| AIS Cloaking | 3 | Medium | Vessel invisibility and traffic disruption |
| Malicious Reconfiguration | 6 | Low | Persistent compromise and system instability |
| Rogue Waveform Upload Attack | 5 | High | SDR corruption and denial of service |
| Social Engineering | 6 | High | Crew deception and credential theft |
| Bogus Virtual Aids-to-Navigation (AtoN) | 4 | High | False navigation aids and collision risk |
| Software (Malware) Insertion | 5 | High | Persistent malware and system compromise |
| Phishing | 1 | High | Credential theft |
| Message Deletion | 3 | Medium | Loss of critical communication |
| Specification | RTL-SDR | HackRF One | LimeSDR | BladeRF |
|---|---|---|---|---|
| Freq Range | 22 MHz–2.2 GHz | 1 MHz–6 GHz | 100 kHz–3.8 GHz | 300 MHz–3.8 GHz |
| RF Bandwidth | 3.2 MHz | 20 MHz | 61.44 MHz | 40 MHz |
| Transmitter Channels | 1 | 1 | 2 | 1 |
| Receivers | 1 | 1 | 2 | 1 |
| Duplex | N/A | Half | Full | Full |
| Interface | USB 2.0 | USB 2.0 | USB 3.0 | USB 3.0 |
| Chipset | RTL2832U | MAX5864 | LMS7002M | LMS6002M |
| Open Source | No | Full | Full | Schematic and Firmware |
| Transmit Power | N/A | −10 dBm+ | 0–10 dBm | 6 dBm |
| Price | $30–40 | $320 | $349.95 | $420–1600 |
| Domains | Paper(s) | Key Issue(s) |
|---|---|---|
| Hardware | [1,49,100] | Limited processing power |
| Software and Firmware Security | [39,57,58] | Security weaknesses in software-defined infrastructures |
| RF Front-End Stability | [1,49] | Signal distortion and performance loss |
| Channel and Environment Testing | [2,101,102] | Laboratory tests fail to reflect real-world signal environments |
| Spectrum and Interference Management | [57,102] | Shared spectrum and interference risks |
| Data Governance and Privacy | [39] | Handling sensitive signal data without violating privacy |
| Standardization and Benchmarking | [49] | Lack of evaluation frameworks and benchmarks |
| Regulatory and Ethical Testing Limits | [57,102] | Legal and safety barriers on maritime SDR deployment |
| AI and Machine Learning Integration | [2,49] | Limited data and model reliability |
| Interoperability and Vendor Ecosystem | [1,2,58,103] | Device compatibility and Software update issues |
Disclaimer/Publisher’s Note: The statements, opinions and data contained in all publications are solely those of the individual author(s) and contributor(s) and not of MDPI and/or the editor(s). MDPI and/or the editor(s) disclaim responsibility for any injury to people or property resulting from any ideas, methods, instructions or products referred to in the content. |
© 2026 by the authors. Licensee MDPI, Basel, Switzerland. This article is an open access article distributed under the terms and conditions of the Creative Commons Attribution (CC BY) license.
Share and Cite
Mfodwo, E.; Lanka, P.; Aydogan, A.F.; Varol, C. Uncovering the Security Landscape of Maritime Software-Defined Radios: A Threat Modeling Perspective. Appl. Sci. 2026, 16, 813. https://doi.org/10.3390/app16020813
Mfodwo E, Lanka P, Aydogan AF, Varol C. Uncovering the Security Landscape of Maritime Software-Defined Radios: A Threat Modeling Perspective. Applied Sciences. 2026; 16(2):813. https://doi.org/10.3390/app16020813
Chicago/Turabian StyleMfodwo, Erasmus, Phani Lanka, Ahmet Furkan Aydogan, and Cihan Varol. 2026. "Uncovering the Security Landscape of Maritime Software-Defined Radios: A Threat Modeling Perspective" Applied Sciences 16, no. 2: 813. https://doi.org/10.3390/app16020813
APA StyleMfodwo, E., Lanka, P., Aydogan, A. F., & Varol, C. (2026). Uncovering the Security Landscape of Maritime Software-Defined Radios: A Threat Modeling Perspective. Applied Sciences, 16(2), 813. https://doi.org/10.3390/app16020813

