Blockchain Fragmentation Mechanism for Node Heterogeneity
Abstract
1. Introduction
- Propose a sharding scheme based on node heterogeneity and reward and punishment mechanisms, dynamically allocating shards based on the historical scores of validators, balancing the total scores of each shard to improve attack difficulty and enhance system security.
- Design a new node incentive mechanism for electing administrators within shards, giving new nodes the opportunity to be elected as shard administrators and earn more points, motivating nodes to actively participate in transactions.
- Establish a reward and punishment mechanism that combines differences in computing power, allocates transactions based on node points and differences in computing power, and improves the throughput of sharded systems.
2. Related Work
3. System Model
4. System Design
4.1. Blockchain Fragmentation and Administrator Selection
| Algorithm 1 Algorithm for Blockchain Sharding |
| Input: A random number and the cumulative Scores = {, , …, } over previous w epochs |
| Output: The shards = {, , …, } |
| Initialize = ∅ for each 1 ≤ ≤ |
| for each in sort(Scores) do Find the shard with the smallest cumulative total number of points |
| if multiple shards with the same cumulative points are found then Randomly select one of the shards based on the random number |
| end if |
| Assign validator to , = ∪{} |
| end for |
| Algorithm 2 Algorithm for Intra-Shard Administrator Election |
| Input: A random number and the cumulative Scores = {, , …, } over previous w epochs The shards = {, ,…, } |
| Output: The leaders = {, ,…,} |
| Initialize = ∅ for each 1 ≤ ≤ |
| for each shard ∈ do = median number of the subset of Scores in = average number of the subset of Scores in = ( + ) |
| for each validator ∈ do |
| if ≤ then Generate a random floating-point number 0 ≤ ≤ 1 from the random number = / |
| else if is a new validator and ComputePower() > Percentile(CompDist, 75) and hit probability P then Generate a random floating-point number 0 ≤ ≤ 1 from the random number = |
| else = +∞ |
| end if |
| end for |
| = when = min(, , …, ) |
| end for |
4.2. Consensus Protocol
4.2.1. Intra-Shard Consensus
4.2.2. Inter-Shard Transactions
4.3. Incentive and Penalty Mechanism
4.4. System Analysis
- (1)
- The more transactions processed by the validator in each shard, the greater the corresponding transaction value, and the more bonus points obtained.
- (2)
- Only when each validator reaches a consensus on the transactions they are processing, and other validators, can they receive corresponding point rewards.
- (3)
- The points awarded to administrators in each shard should be higher than those of ordinary validators within that shard.
5. Experimental Analysis
5.1. Safety Analysis and Threat Mitigation
- A.
- Resistance to Shard Takeover Attacks. An adversary aiming to control a specific shard must concentrate a high proportion of its high-score nodes there. Our dynamic sharding algorithm (Algorithm 1) actively balances total scores across shards, making it computationally expensive to target a single shard. The sliding window w further limits the rate at which an adversary can inflate scores, making a takeover require sustained, costly effort.
- B.
- Mitigation of Malicious Administrators. A malicious administrator can propose invalid blocks. Our intra-shard consensus protocol (Section 4.2.1) includes a Warning and rollback mechanism triggered if >50% of validators dispute a block. The malicious administrator’s score is then reset, significantly reducing its chance of re-election in subsequent epochs (Algorithm 2). This defense relies on the honest majority within a shard, which our sharding algorithm is designed to maximize.
- C.
- Sybil Attack Resistance. While an adversary can create many identities, each new identity starts with a score of zero. Gaining score requires processing transactions, which is gated by the current score and capability. This creates a “bootstrapping” barrier. The special pathway for high-power newcomers (with probability P) is guarded by a quantifiable capability threshold, preventing cheap Sybil floods.
- D.
- Adaptive Adversary. An adversary may behave honestly to accumulate a score and then betray. The sliding window w limits the historical value of past good behavior. A single epoch of malicious action (e.g., as an administrator) leads to a score reset, nullifying the long-term investment. The reward–penalty mechanism ensures that the cost of betrayal outweighs the benefits.
- E.
- Cross-Shard Transaction Attacks. We leverage the Atomic protocol with CoSi-signed state blocks. A cross-shard transaction is only finalized if all involved shards produce valid state blocks signed by a majority of their validators. This inherits the security of the intra-shard honest majority.
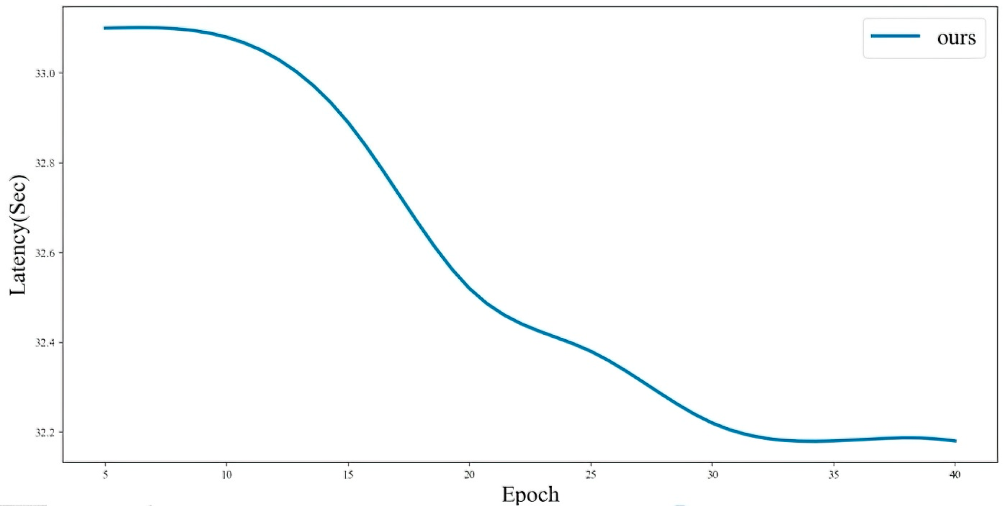
5.2. Performance Analysis
6. Conclusions and Future Work
Author Contributions
Funding
Institutional Review Board Statement
Informed Consent Statement
Data Availability Statement
Acknowledgments
Conflicts of Interest
References
- Kogias, E.K.; Jovanovic, P.; Gasser, L.; Gailly, N.; Syta, E.; Ford, B. Omniledger: A secure scale-out decentralized ledger via sharding. In Proceedings of the 2018 IEEE Symposium on Security and Privacy (SP), San Francisco, CA, USA, 20–24 May 2018; pp. 583–598. [Google Scholar]
- Zamani, M.; Movahedi, M.; Raykova, M. Rapidchain: Scaling blockchain via full sharding. In Proceedings of the 2018 ACM SIGSAC Conference on Computer and Communications Security, Toronto, ON, Canada, 15–19 October 2018; pp. 931–948. [Google Scholar]
- Huang, C.; Wang, Z.; Chen, H.; Hu, Q.; Zhang, Q.; Wang, W.; Guan, X. Repchain: A reputation based secure fast and high incentive blockchain system via sharding. IEEE Internet Things J. 2020, 8, 4291–4304. [Google Scholar] [CrossRef]
- Yu, J.; Kozhaya, D.; Decouchant, J.; Verissimo, P. RepuCoin: Your reputation is your power. IEEE Trans. Comput. 2019, 68, 1225–1237. [Google Scholar] [CrossRef]
- Apoorv, L.; Zhu, J.; You, F. From mining to mitigation: How Bitcoin can support renewable energy development and climate action. ACS Sustain. Chem. 2023, 11, 16330–16340. [Google Scholar]
- Cheng, J.; Tiwari, S.; Khaled, D.; Mahendru, M.; Shahzad, U. Forecasting Bitcoin prices using artificial intelligence: Combination of ML, SARIMA, and Facebook Prophet models. Technol. Forecast. Soc. 2024, 198, 122938. [Google Scholar] [CrossRef]
- Dang, H.; Dinh, T.T.A.; Loghin, D.; Chang, E.-C.; Lin, Q.; Ooi, B.C. Towards scaling blockchain systems via sharding. In Proceedings of the 2019 International Conference on Management of Data, Amsterdam, The Netherlands, 30 June–5 July 2019; pp. 123–140. [Google Scholar]
- Wang, G.; Shi, Z.J.; Nixon, M.; Han, S. Sok: Sharding on blockchain. In Proceedings of the 1st ACM Conference on Advances in Financial Technologies, Zurich, Switzerland, 21–23 October 2019; pp. 41–61. [Google Scholar]
- Yu, B.; Zhao, H.; Zhou, T.; Sheng, N.; Li, X.; Xu, J. OverShard: Scaling blockchain by full sharding with overlapping network and virtual accounts. J. Netw. Comput. Appl. 2023, 220, 103748. [Google Scholar] [CrossRef]
- Faiza, H.; Shuaib, K.; Zaki, N. Sharding for scalable blockchain networks. SN. Comput. Sci. 2022, 4, 2. [Google Scholar]
- Zhen, Z.; Wang, X.; Lin, H.; Garg, S.; Kumar, P.; Hossain, M.S. A dynamic state sharding blockchain architecture for scalable and secure crowdsourcing systems. J. Netw. Comput. Appl. 2024, 222, 103785. [Google Scholar] [CrossRef]
- Huang, H.; Yin, Z.; Chen, Q.; Zheng, J.; Luo, X.; Ye, G.; Peng, X.; Zheng, Z.; Guo, S. BrokerChain: A Blockchain Sharding Protocol by Exploiting Broker Accounts. IEEE Trans. Netw. 2025, 22, 1930–1945. [Google Scholar] [CrossRef]
- Tao, L.; Lu, Y.; Fan, Y.; Shi, L.; Tan, C.W.; Wei, Z. Throughput-Scalable Shard Reorganization Tailored to Node Relations in Sharding Blockchain Networks. IEEE Trans. Comput. Social. Syst. 2024, 11, 7271–7285. [Google Scholar] [CrossRef]
- Wang, J.; Wang, H. Monoxide: Scale out blockchains with synchronous consensus zones. In Proceedings of the 16th USENIX Symposium on Networked Systems Design and Implementation, Boston, MA, USA, 26–28 February 2019; pp. 95–112. [Google Scholar]
- Asheralieva, A.; Niyato, D. Reputation-Based Coalition Formation for Secure Self-Organized and Scalable Sharding in IoT Blockchains With Mobile-Edge Computing. IEEE Internet Things J. 2020, 7, 11830–11850. [Google Scholar] [CrossRef]
- Alka, M.; Dwivedi, R.K. Enhancing Scalability in Sharding Blockchain via Interoperability Protocol. In International Conference on Trends in Computational and Cognitive Engineering; Springer Nature: Singapore, 2022; pp. 345–358. [Google Scholar]
- Xu, G.; Zhou, Z.; Song, X.; Huang, Y. Research on transaction allocation strategy in blockchain state sharding. FCGS 2025, 168, 107756. [Google Scholar] [CrossRef]
- Huang, H.; Peng, X.; Zhan, J.; Zhang, S.; Lin, Y.; Zheng, Z.; Guo, S. Brokerchain: A cross-shard blockchain protocol for account/balance-based state sharding. In Proceedings of the IEEE INFOCOM 2022-IEEE Conference on computer Communications, London, UK, 2–5 May 2022; IEEE: New York, NY, USA, 2022; pp. 1968–1977. [Google Scholar]
- Hesam, H.; Fischer, M. The application of blockchain-based crypto assets for integrating the physical and financial supply chains in the construction & engineering industry. Automat. Constr. 2021, 127, 103711. [Google Scholar]
- Zheng, J.; Huang, H.; Li, C.; Zheng, Z.; Guo, S. Revisiting double spending attacks on the bitcoin blockchain: New findings. In Proceedings of the IEEE/ACM International Symposium on Quality of Service (IWQoS), Tokyo, Japan, 25–28 June 2021; pp. 1–6. [Google Scholar]
- Gueta, G.G.; Abraham, I.; Grossman, S.; Malkhi, D.; Pinkas, B.; Reiter, M.; Seredinschi, D.-A.; Tamir, O.; Tomescu, A. SBFT: A scalable and decentralized frust infrastructure. In Proceedings of the 49th Annual IEEE/IFIP International Conference on Dependable Systems and Networks (DSN), Portland, OR, USA, 24–27 June 2019; pp. 568–580. [Google Scholar]
- Nguyen, C.T.; Hoang, D.T.; Nguyen, D.N.; Xiao, Y.; Niyato, D.; Dutkiewicz, E. MetaShard: A novel sharding blockchain platform for metaverse applications. IEEE Trans. Mob. Comput. 2023, 23, 4348–4361. [Google Scholar] [CrossRef]
- Yin, M.; Malkhi, D.; Reiter, M.K.; Gueta, G.G.; Abraham, I. HotStuff: BFT consensus with linearity and responsiveness. In Proceedings of the ACM Symposium on Principles of Distributed Computing (PODC), Toronto, ON, Canada, 29 July–2 August 2019; pp. 347–356. [Google Scholar]
- Saad, M.; Cook, V.; Nguyen, L.; Thai, M.T.; Mohaisen, A. Partitioning attacks on bitcoin: Colliding space, time, and logic. In Proceedings of the IEEE International Conference on Distributed Computing Systems (ICDCS), Dallas, TX, USA, 7–10 July 2019; pp. 1175–1187. [Google Scholar]
- Belchior, R.; Vasconcelos, A.; Guerreiro, S.; Correia, M. A survey on blockchain interoperability: Past, present, and future trends. ACM Comput. Surv. 2021, 54, 1–41. [Google Scholar] [CrossRef]
- Zheng, P.; Xu, Q.; Zheng, Z.; Zhou, Z.; Yan, Y.; Zhang, H. Meepo: Sharded consortium blockchain. In Proceedings of the IEEE International Conference on Data Engineering (ICDE), Chania, Greece, 19–22 April 2021. [Google Scholar]
- Liu, Y.; Xing, X.; Cheng, H.; Li, D.; Guan, Z.; Liu, J.; Wu, Q. A flexible sharding blockchain protocol based on cross-shard byzantine fault tolerance. IEEE Trans. Inf. Forensic Secur. 2023, 18, 2276–2291. [Google Scholar] [CrossRef]
- Tang, F.; Xu, T.; Peng, J.; Gan, N. TP-PBFT: A scalable PBFT based on threshold proxy signature for IoT-blockchain applications. IEEE Internet Things J. 2023, 11, 15434–15449. [Google Scholar] [CrossRef]
- Jie, X.; Wang, C.; Jia, X. A survey of blockchain consensus protocols. ACM Comput. Surv. 2023, 55, 1–35. [Google Scholar] [CrossRef]
- Sarah, B. A taxonomy of blockchain consensus protocols: A survey and classification framework. Expert Syst. Appl. 2021, 168, 114384. [Google Scholar] [CrossRef]
- Zhang, L.; Xu, H.; Onireti, O.; Imran, M.A.; Cao, B. How much communication resource is needed to run a wireless blockchain network? IEEE Net. 2021, 36, 128–135. [Google Scholar] [CrossRef]
- Liu, X.; Xie, H.; Yan, Z.; Liang, X. A survey on blockchain sharding. ISA Trans. 2023, 141, 30–43. [Google Scholar] [CrossRef]
- Liu, Y.; Liu, J.; Salles, M.A.V.; Zhang, Z.; Li, T.; Hu, B.; Henglein, F.; Lu, R. Building blocks of sharding blockchain systems: Concepts, approaches, and open problems. Comput. Sci. Rev. 2022, 46, 100513. [Google Scholar] [CrossRef]
- Kaung, S.S.; Park, G.S. Service-aware dynamic sharding approach for scalable blockchain. IEEE Trans. Serv. Comput. 2022, 16, 2954–2969. [Google Scholar] [CrossRef]
- Dotan, M.; Pignolet, Y.A.; Schmid, S.; Tochner, S.; Zohar, A. Survey on blockchain networking: Context, state-of-the-art, challenges. ACM Comput. Surv. 2021, 54, 1–34. [Google Scholar] [CrossRef]












| Protocol Properties | Elastico | Omniledger | RapidChain | RepShard | Ours |
|---|---|---|---|---|---|
| Proposed year | 2016 | 2018 | 2018 | 2020 | 2021 |
| Sharding method | Epoch Randomness | Rand Hound | Committee Election | Reputation Points | Node Heterogeneity |
| On chip consensus and agreement | PBFT | Byzcoinx | Synchronous Consensus | PBFT | Raft |
| Cross slice consensus protocol | — | Atomix | Routing | PBFT | State Block Detection |
| advantage | High Safety | Prevent Dos Attacks | High Scalability | Low Cost | High Scalability |
Disclaimer/Publisher’s Note: The statements, opinions and data contained in all publications are solely those of the individual author(s) and contributor(s) and not of MDPI and/or the editor(s). MDPI and/or the editor(s) disclaim responsibility for any injury to people or property resulting from any ideas, methods, instructions or products referred to in the content. |
© 2025 by the authors. Licensee MDPI, Basel, Switzerland. This article is an open access article distributed under the terms and conditions of the Creative Commons Attribution (CC BY) license.
Share and Cite
Xu, G.; Zheng, Y. Blockchain Fragmentation Mechanism for Node Heterogeneity. Appl. Sci. 2026, 16, 254. https://doi.org/10.3390/app16010254
Xu G, Zheng Y. Blockchain Fragmentation Mechanism for Node Heterogeneity. Applied Sciences. 2026; 16(1):254. https://doi.org/10.3390/app16010254
Chicago/Turabian StyleXu, Guangxia, and Yi Zheng. 2026. "Blockchain Fragmentation Mechanism for Node Heterogeneity" Applied Sciences 16, no. 1: 254. https://doi.org/10.3390/app16010254
APA StyleXu, G., & Zheng, Y. (2026). Blockchain Fragmentation Mechanism for Node Heterogeneity. Applied Sciences, 16(1), 254. https://doi.org/10.3390/app16010254

