Prediction of Selenium-Enriched Crop Zones in Xiaoyan Town Using Fuzzy Logic and Machine Learning Approaches
Abstract
1. Introduction
2. Study Area and Data
2.1. Study Area
2.2. Sample Data
2.2.1. Soil Samples
2.2.2. Crop Samples
2.3. Se Soil Content
2.4. Se Crop Content
3. Methods
3.1. Fuzzy Weights-of-Evidence (FWofE)
3.2. Machine Learning (ML)
3.2.1. Backpropagation Neural Network (BP-NN)
3.2.2. Support Vector Regression (SVR)
3.2.3. Evaluation of the Prediction Models
4. Results and Discussion
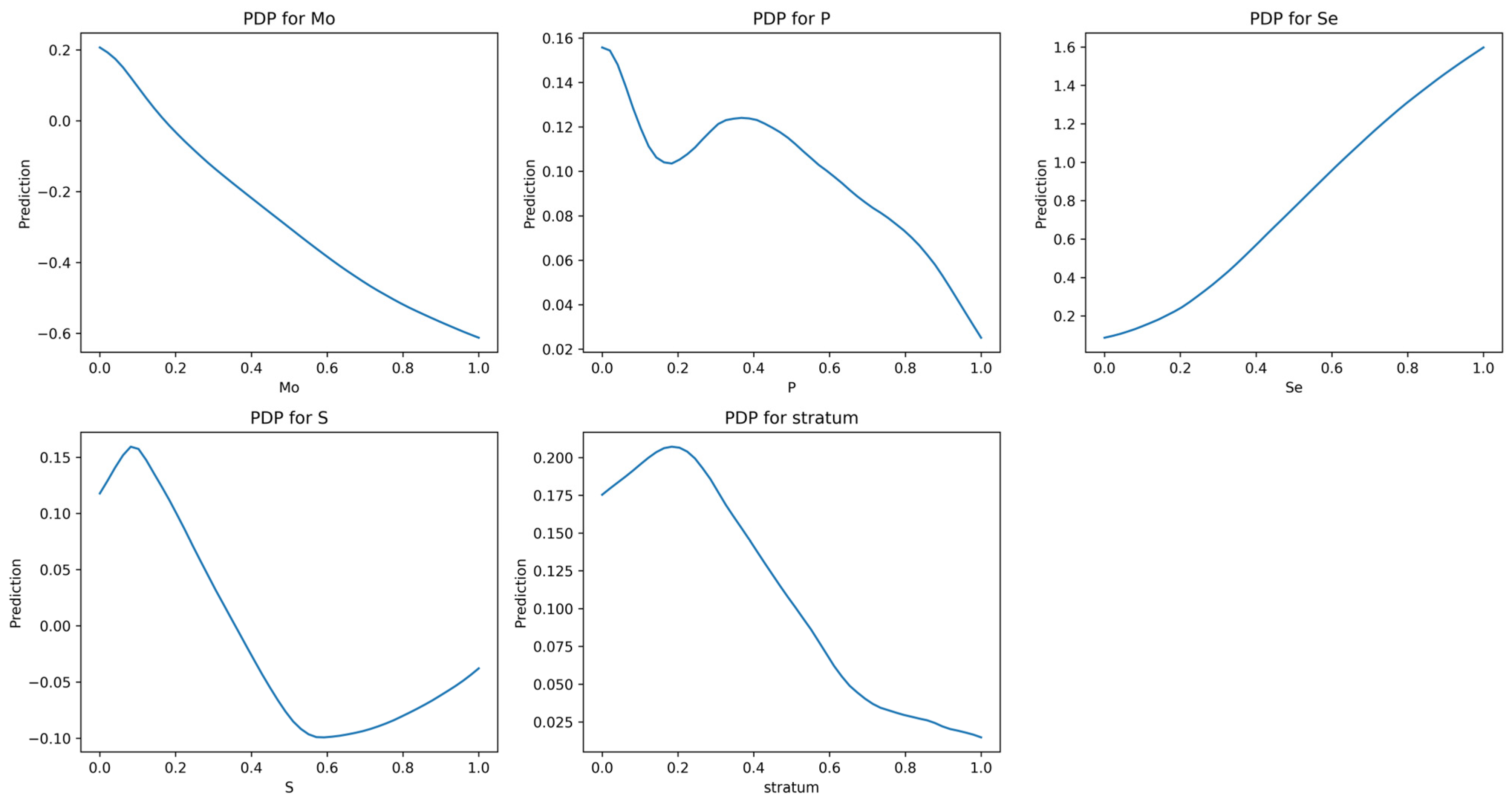
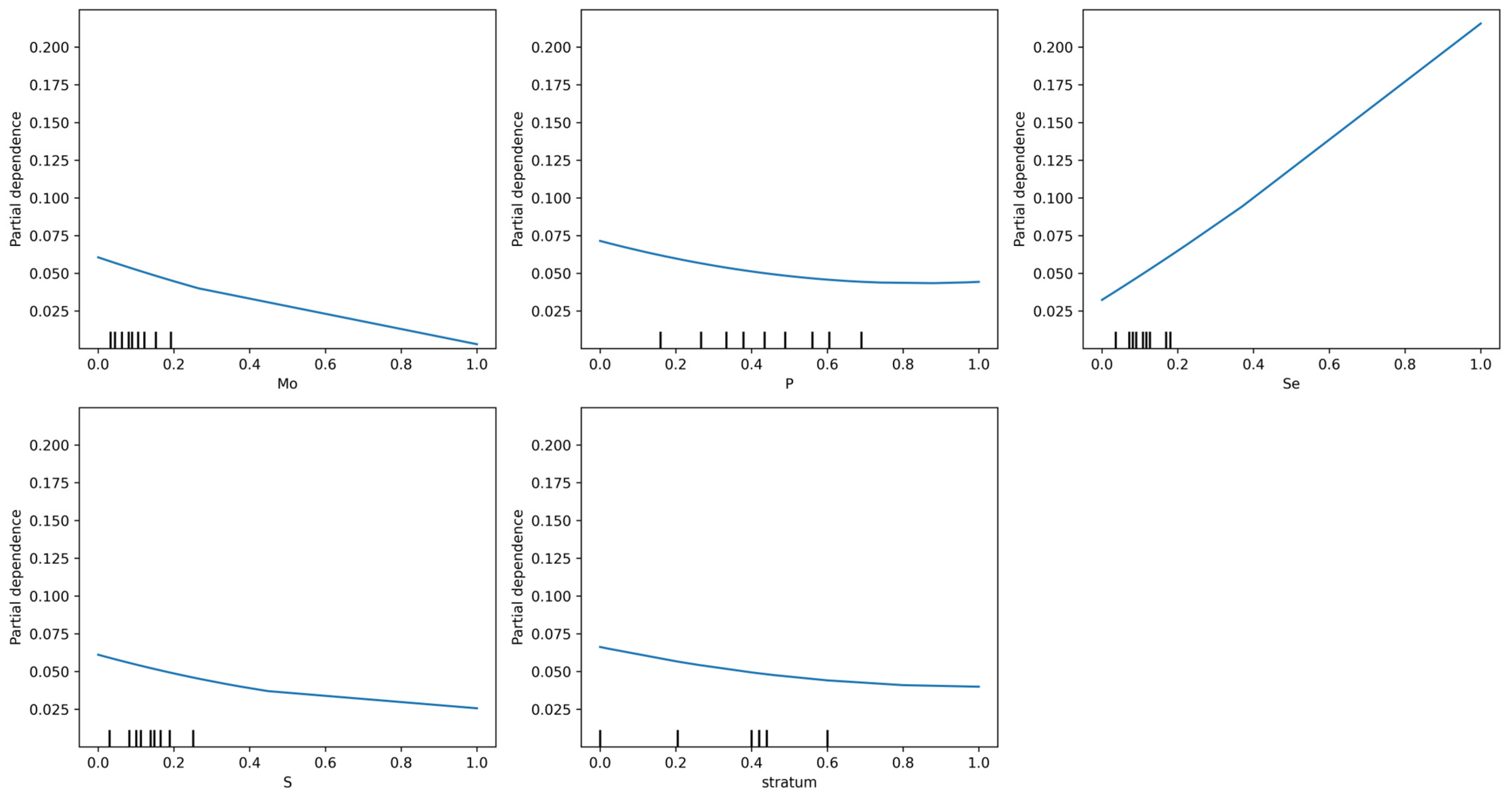
4.1. Factors Affecting Se Crop Content
4.2. Prediction of Optimal Planting Zones for Se-Rich Crops
4.2.1. Fuzzy Weights-of-Evidence
4.2.2. Machine Learning
4.2.3. Model Comparison and Discussion
4.3. Prediction of Optimal Planting Zones for Se-Rich Wheat, Rice, Rapeseed, and Tea
5. Conclusions
Author Contributions
Funding
Institutional Review Board Statement
Informed Consent Statement
Data Availability Statement
Acknowledgments
Conflicts of Interest
Appendix A
| Crop | Wheat | Rice Grain | Rice Root | Rapeseed | Tea Leaf | Tobacco Leaf | Potato | Corn |
|---|---|---|---|---|---|---|---|---|
| Se content (mg/kg) | 0.048 | 0.059 | 9.94 | 0.073 | 0.08 | 0.04 | 0.004 | below detection limit |
| Item | Description |
|---|---|
| KMO value | 0.676 |
| Bartlett’s test | p = 0.000 |
| Factor extraction criterion | Eigenvalues > 1 |
| Rotation method | Varimax |
| Factor3 | class | 2 | 3 | 4 | 5 | 6 | 7 | 8 | 9 | |
| weight | −0.2 | −0.2 | −0.2 | −0.2 | −0.2 | 0.39 | 0.39 | 0.39 | ||
| Factor4 | class | 1 | 2 | 3 | 4 | 5 | 6 | 7 | 8 | 9 |
| weight | −0.11 | −0.11 | −0.11 | −0.11 | 0.18 | 0.18 | 0.18 | 0.18 | 0.18 | |
| Silurian | class | 3 | 4 | 5 | 6 | 7 | 8 | 9 | ||
| weight | −1.21 | −1.21 | −1.21 | 0.79 | 0.86 | 0.86 | 0.86 | |||
| Permian | class | 7 | 8 | 9 | ||||||
| weight | −2.26 | −2.26 | −0.15 | |||||||
| Triassic | class | 1 | 2 | 3 | 4 | 5 | 6 | 7 | 8 | 9 |
| weight | 0.48 | 0.48 | 0.48 | 0.48 | −0.34 | −0.35 | −0.35 | −0.35 | −0.35 | |
| Cretaceous | class | 1 | 2 | 3 | 4 | 5 | 6 | 7 | 9 | |
| weight | 0.54 | 0.54 | 0.54 | 0.54 | 0.34 | 0.34 | 0.34 | 0.34 | ||
| Paleogene | class | 1 | 2 | 3 | 4 | 5 | 6 | 7 | 8 | 9 |
| weight | 0.97 | 0.97 | 0.97 | 0.97 | 0.1 | −0.26 | −0.26 | −0.26 | −0.26 |

| BP-NN | SVR | ||||||
|---|---|---|---|---|---|---|---|
| Hyperparameters | Crops | Wheat | Rice | Rapeseed | Tea | Hyperparameters | Crops |
| epoch | 3637 | 1815 | 1096 | 1115 | 589 | C | 100 |
| learning rate | 0.001 | 0.001 | 0.1 | 0.003 | 0.004 | epsilon | 0.000001 |
| hidden layer size | 12, 6 | gamma | 0.01 | ||||
| activation | ReLU | kernel | rbf | ||||
| loss function | MSELoss | ||||||
References
- Mao, J.; Pop, V.J.; Bath, S.C.; Vader, H.L.; Redman, C.W.; Rayman, M.P. Effect of low-dose selenium on thyroid autoimmunity and thyroid function in UK pregnant women with mild-to-moderate iodine deficiency. Eur. J. Nutr. 2016, 55, 55–61. [Google Scholar] [CrossRef] [PubMed]
- Dinh, Q.T.; Cui, Z.; Huang, J.; Tran, T.A.T.; Wang, D.; Yang, W.; Zhou, F.; Wang, M.; Yu, D.; Liang, D. Selenium distribution in the Chinese environment and its relationship with human health: A review. Environ. Int. 2018, 112, 294–309. [Google Scholar] [CrossRef] [PubMed]
- Pecoraro, B.M.; Leal, D.F.; Frias-De-Diego, A.; Browning, M.; Odle, J.; Crisci, E. The health benefits of selenium in food animals: A review. J. Anim. Sci. Biotechnol. 2022, 13, 58. [Google Scholar] [CrossRef] [PubMed]
- Doaei, S.; Mardi, A.; Zare, M. Role of micronutrients in the modulation of immune system and platelet activating factor in patients with COVID-19; a narrative review. Front. Nutr. 2023, 10, 1207237. [Google Scholar] [CrossRef]
- Wang, K.; Fang, Q.; He, P.; Tu, Y.; Liu, Z.; Li, B. Unveiling the potential of selenium-enriched tea: Compositional profiles, physiological activities, and health benefits. Trends Food Sci. Technol. 2024, 145, 104356. [Google Scholar] [CrossRef]
- Genchi, G.; Lauria, G.; Catalano, A.; Sinicropi, M.S.; Carocci, A. Biological activity of selenium and its impact on human health. Int. J. Mol. Sci. 2023, 24, 2633. [Google Scholar] [CrossRef]
- Werkneh, A.A.; Gebretsadik, G.G.; Gebru, S.B. Review on environmental selenium: Occurrence, public health implications and biological treatment strategies. Environ. Chall. 2023, 11, 100698. [Google Scholar] [CrossRef]
- Natasha; Shahid, M.; Niazi, N.K.; Khalid, S.; Murtaza, B.; Bibi, I.; Rashid, M.I. A critical review of selenium biogeochemical behavior in soil-plant system with an inference to human health. Environ. Pollut. 2018, 234, 915–934. [Google Scholar] [CrossRef]
- Ren, X.; Wang, Y.; Sun, J.; Liang, K.; Zhu, H.; Li, Y.; Gao, J.; Zhang, Y.; Huang, S.; Zhu, D. Legal Standards for Selenium Enriched Foods and Agricultural Products: Domestic and International Perspectives. Nutrients 2024, 16, 3659. [Google Scholar] [CrossRef]
- Navarro-Alarcon, M.; Cabrera-Vique, C. Selenium in food and the human body: A review. Sci. Total Environ. 2008, 400, 115–141. [Google Scholar] [CrossRef]
- Huang, Y.; Wang, Q.; Gao, J.; Lin, Z.; Banuelos, G.S.; Yuan, L.; Yin, X. Daily dietary selenium intake in a high selenium area of Enshi, China. Nutrients 2013, 5, 700–710. [Google Scholar] [CrossRef]
- Zhang, L.; Song, H.; Guo, Y.; Fan, B.; Huang, Y.; Mao, X.; Liang, K.; Hu, Z.; Sun, X.; Fang, Y.; et al. Benefit-risk assessment of dietary selenium and its associated metals intake in China (2017–2019): Is current selenium-rich agro-food safe enough? J. Hazard. Mater. 2020, 398, 123224. [Google Scholar] [CrossRef] [PubMed]
- Xie, S.; Wan, X.; Dong, J.; Wan, N.; Jiang, X.; Carranza, E.J.M.; Wang, X.; Chang, L.; Tian, Y. Quantitative prediction of potential areas likely to yield Se-rich and Cd-low rice using fuzzy weights-of-evidence method. Sci. Total Environ. 2023, 889, 164015. [Google Scholar] [CrossRef] [PubMed]
- Bai, J. Research on Problems and Countermeasures of Organic Agriculture Development in Nanzhang County. Master’s Thesis, Central China Normal University, Wuhan, China, 2020. (In Chinese with English Abstract). [Google Scholar]
- Yan, J.; Tang, J. Study on the development pattern of geologic hazards and influencing factors in Nanzhang County. China Constr. 2023, 8, 118–120. (In Chinese) [Google Scholar]
- Liu, X.; Ma, Q.; Song, Z.; Ye, Z.; Zhai, X.; Zhang, M.; Zhang, L.; Wang, Q. Research on the spatial pattern distribution of soil selenium using machine learning methods integrating geographic proximity in complex terrain. J. Soils Sediments 2024, 24, 2776–2790. [Google Scholar] [CrossRef]
- Zhang, L.; Gao, R.; Zhang, H.; Luo, X.; Song, Z. Study on the Influence of Consumers’ Purchase Intention of Selenium-Rich Agricultural Products. Appl. Sci. 2023, 13, 1859. [Google Scholar] [CrossRef]
- Dinh, Q.T.; Wang, M.; Tran, T.A.T.; Zhou, F.; Wang, D.; Zhai, H.; Peng, Q.; Xue, M.; Du, Z.; Bañuelos, G.S. Bioavailability of selenium in soil-plant system and a regulatory approach. Crit. Rev. Environ. Sci. Technol. 2019, 49, 443–517. [Google Scholar] [CrossRef]
- Mora, M.; Durán, P.; Acuña, J.; Cartes, P.; Demanet, R.; Gianfreda, L. Improving selenium status in plant nutrition and quality. J. Soil Sci. Plant Nutr. 2015, 15, 486–503. [Google Scholar] [CrossRef]
- Ma, X.; Yang, Z.; Yu, T.; Guan, D.X. Probability of cultivating Se-rich maize in Se-poor farmland based on intensive field sampling and artificial neural network modelling. Chemosphere 2022, 309, 136690. [Google Scholar] [CrossRef]
- Zhang, L.; Yu, T.; Zheng, G.; Tang, Q.; Peng, M.; Li, C.; Hou, Q.; Yang, Z. Using machine learning to predict selenium content in crops: Implications for soil health and agricultural land utilization in longevity regions. Sci. Total Environ. 2025, 964, 178520. [Google Scholar] [CrossRef]
- Falegnami, A.; Tomassi, A.; Gunella, C.; Amalfitano, S.; Corbelli, G.; Armonaite, K.; Fornaro, C.; Giorgi, L.; Pollini, A.; Caforio, A.; et al. Defining conceptual artefacts to manage and design simplicities in complex adaptive systems. Heliyon 2024, 10. [Google Scholar] [CrossRef] [PubMed]
- Guo, R.; Ren, R.; Wang, L.; Zhi, Q.; Yu, T.; Hou, Q.; Yang, Z. Using machine learning to predict selenium and cadmium contents in rice grains from black shale-distributed farmland area. Sci. Total Environ. 2024, 912, 168802. [Google Scholar] [CrossRef]
- Hagenauer, J.; Helbich, M. A geographically weighted artificial neural network. Int. J. Geogr. Inf. Sci. 2022, 36, 215–235. [Google Scholar] [CrossRef]
- Huang, B.Y.; Lu, Q.X.; Tang, Z.X.; Tang, Z.; Chen, H.P.; Yang, X.P.; Zhao, F.J.; Wang, P. Machine learning methods to predict cadmium (Cd) concentration in rice grain and support soil management at a regional scale. Fundam. Res. 2024, 4, 1196–1205. [Google Scholar] [CrossRef] [PubMed]
- Zheng, J.; Yang, J.; Liu, X.; Chen, X.; Zhou, W.; Cao, G.; Wang, M. Study on Ecological Restoration Countermeasures for Typical Karst Rocky Desertification Areas in the Middle Reach of Yangtze River—Study on the Development Laws and Influencing Factors of Geological Hazards in Nanzhang County, Xiangyang City, Hubei Province, as an Example. J. Huanggang Norm. Univ. 2021, 41, 27–30. (In Chinese) [Google Scholar]
- DZ/T 0145-2017; Code of Practice for Soil Geochemical Survey. Ministry of Land and Resources of the People’s Republic of China: Beijing, China, 2017; p. 42.
- DZ/T 0295-2016; Specification of Land Quality Geochemical Assessment. Ministry of Land and Resources of the People’s Republic of China: Beijing, China, 2016; p. 57.
- Zhao, W.; Cui, S.; Zou, X.; Tang, C.; Xia, J.; Jin, S. Geochemical characteristics of stream sediments and metallogenic prognosis of Heku area, Hunan Province. Geol. China 2014, 41, 638–647, (In Chinese with English Abstract). [Google Scholar]
- Moharana, P.C.; Jena, R.K.; Kumar, N.; Singh, R.S.; Rao, S.S. Assessment of soil organic and inorganic carbon stock at different soil depths after conversion of desert into arable land in the hot arid regions of India. Carbon Manag. 2021, 12, 153–165. [Google Scholar] [CrossRef]
- Bai, Y.; Chen, K.X.; Chen, C.; Li, F.L.; Zhang, J.C.; Wei, L.X.; Si, K.F.; Zheng, X.W.; Hu, Y.F.; Wu, Y.; et al. Stream sediment geochemistry and prospecting targets in Harper, Liberia. Geophys. Geochem. Explor. 2024, 48, 382–392, (In Chinese with English Abstract). [Google Scholar] [CrossRef]
- Cheng, Q.; Agterberg, F. Fuzzy weights of evidence method and its application in mineral potential mapping. Nat. Resour. Res. 1999, 8, 27–35. [Google Scholar] [CrossRef]
- Deng, J.; Zhan, M.G.; Zhou, W.J.; Wu, S.; Huang, N.; Zhang, R.; Xie, S. Quantitative prediction of mineral resources in typical gold deposits in Guangxi, China using a fuzzy weights of evidence method. J. Geomech. 2021, 27, 374–390, (In Chinese with English Abstract). [Google Scholar] [CrossRef]
- Zhang, Z.; Zuo, R.; Xiong, Y. A comparative study of fuzzy weights of evidence and random forests for mapping mineral prospectivity for skarn-type Fe deposits in the southwestern Fujian metallogenic belt, China. Sci. China Earth Sci. 2016, 59, 556–572. [Google Scholar] [CrossRef]
- Cheng, Q.; Chen, Z.; Ali, K. Application of Fuzzy Weights of Evidence Method in Mineral Resource Assessment for Gold in Zhenyuan District, Yunnan Province, China. Earth Sci.-J. China Univ. Geosci. 2007, 32, 175–184, (In Chinese with English Abstract). [Google Scholar] [CrossRef]
- Xie, S.; Huang, N.; Deng, J.; Wu, S.; Zhan, M.; Carranza, E.J.M.; Zhang, Y.; Meng, F. Quantitative prediction of prospectivity for Pb–Zn deposits in Guangxi (China) by back-propagation neural network and fuzzy weights-of-evidence modelling. Geochem. Explor. Environ. Anal. 2022, 22, geochem2021-085. [Google Scholar] [CrossRef]
- Adeniyi, O.D.; Brenning, A.; Maerker, M. Spatial prediction of soil organic carbon: Combining machine learning with residual kriging in an agricultural lowland area (Lombardy region, Italy). Geoderma 2024, 448, 116953. [Google Scholar] [CrossRef]
- Singha, S.; Pasupuleti, S.; Singha, S.S.; Singh, R.; Kumar, S. Prediction of groundwater quality using efficient machine learning technique. Chemosphere 2021, 276, 130265. [Google Scholar] [CrossRef] [PubMed]
- Shao, W.; Guan, Q.; Tan, Z.; Luo, H.; Li, H.; Sun, Y.; Ma, Y. Application of BP-ANN model in evaluation of soil quality in the arid area, northwest China. Soil Tillage Res. 2021, 208, 104907. [Google Scholar] [CrossRef]
- Wang, Y.; Yang, Z.; Chen, G.; Zhan, L.; Zhang, M.; Zhou, M.; Sheng, W. Influencing factors of selenium transformation in a soil-rice system and prediction of selenium content in rice seeds: A case study in Ninghua County, Fujian Province. Environ. Sci. Pollut. Res. Int. 2024, 31, 995–1006. [Google Scholar] [CrossRef]
- Abdollahpour, S.; Kosari-Moghaddam, A.; Bannayan, M. Prediction of wheat moisture content at harvest time through ANN and SVR modeling techniques. Inf. Process. Agric. 2020, 7, 500–510. [Google Scholar] [CrossRef]
- Paidipati, K.K.; Chesneau, C.; Nayana, B.; Kumar, K.R.; Polisetty, K.; Kurangi, C. Prediction of rice cultivation in India—Support vector regression approach with various kernels for non-linear patterns. Agriengineering 2021, 3, 182–198. [Google Scholar] [CrossRef]
- Wang, Y.; Yu, T.; Yang, Z.; Bo, H.; Lin, Y.; Yang, Q.; Liu, X.; Zhang, Q.; Zhuo, X.; Wu, T. Zinc concentration prediction in rice grain using back-propagation neural network based on soil properties and safe utilization of paddy soil: A large-scale field study in Guangxi, China. Sci. Total Environ. 2021, 798, 149270. [Google Scholar] [CrossRef]
- Yang, H.; Yang, X.; Ning, Z.; Kwon, S.Y.; Li, M.L.; Tack, F.M.G.; Kwon, E.E.; Rinklebe, J.; Yin, R. The beneficial and hazardous effects of selenium on the health of the soil-plant-human system: An overview. J. Hazard. Mater. 2022, 422, 126876. [Google Scholar] [CrossRef] [PubMed]
- Chauhan, R.; Awasthi, S.; Tripathi, P.; Mishra, S.; Dwivedi, S.; Niranjan, A.; Mallick, S.; Tripathi, P.; Pande, V.; Tripathi, R.D. Selenite modulates the level of phenolics and nutrient element to alleviate the toxicity of arsenite in rice (Oryza sativa L.). Ecotoxicol. Environ. Saf. 2017, 138, 47–55. [Google Scholar] [CrossRef]
- Zhou, X.; Yang, J.; Kronzucker, H.J.; Shi, W. Selenium Biofortification and Interaction With Other Elements in Plants: A Review. Front. Plant Sci. 2020, 11, 586421. [Google Scholar] [CrossRef] [PubMed]
- Fordyce, F.M. Selenium deficiency and toxicity in the environment. In Essentials of Medical Geology: Revised Edition; Springer: Berlin/Heidelberg, Germany, 2012; pp. 375–416. [Google Scholar]
- Darabi-Golestan, F.; Hezarkhani, A. Evaluation of elemental mineralization rank using fractal and multivariate techniques and improving the performance by log-ratio transformation. J. Geochem. Explor. 2018, 189, 11–24. [Google Scholar] [CrossRef]
- Mi, T.; Hao, L.; Zhao, X.; Lu, J.; Zhao, Y. The Study of Stream Sediment Geochemical Data Processing by Using k-Means Algorithm and Centered Logratio Transformation—An Example of a District in Hunan, China. Geochem. Int. 2018, 56, 1233–1244. [Google Scholar] [CrossRef]
- DBS42/002-2022; Selenium Content Requirement for Organic Selenium Enriched Foods. Health Commission of Hubei Province: Wuhan, China, 2022.
- GB/T 22499-2008; Rich Selenium Paddy. State General Administration of the People’s Republic of China for Quality Supervision and Inspection and Quarantine, Standardization Administration of the People’s Republic of China: Beijing, China, 2008; p. 8.
- Liu, R.; Zhou, W.; Yu, D.; Shang, G.; Zhou, Y.; Xu, Z.; Tang, D.; Cui, H.; Liao, C. Spatial distribution and enrichment characteristics of selenium in paddy soil and rice around the Dongting Lake. Environ. Pollut. 2024, 359, 124552. [Google Scholar] [CrossRef]
- Lundberg, S.M.; Lee, S.I. A unified approach to interpreting model predictions. Adv. Neural Inf. Process. Syst. 2017, 30. [Google Scholar] [CrossRef]
- Antonini, A.S.; Tanzola, J.; Asiain, L.; Ferracutti, G.R.; Castro, S.M.; Bjerg, E.A.; Ganuza, M.L. Machine Learning model interpretability using SHAP values: Application to Igneous Rock Classification task. Appl. Comput. Geosci. 2024, 23, 100178. [Google Scholar] [CrossRef]
- Kazemi, F.; Asgarkhani, N.; Jankowski, R. Optimization-based stacked machine-learning method for seismic probability and risk assessment of reinforced concrete shear walls. Expert Syst. Appl. 2024, 255, 124897. [Google Scholar] [CrossRef]
- Ros, G.; Van Rotterdam, A.; Bussink, D.; Bindraban, P.S. Selenium fertilization strategies for bio-fortification of food: An agro-ecosystem approach. Plant Soil 2016, 404, 99–112. [Google Scholar] [CrossRef]
- De Feudis, M.; D’Amato, R.; Businelli, D.; Guiducci, M. Fate of selenium in soil: A case study in a maize (Zea mays L.) field under two irrigation regimes and fertilized with sodium selenite. Sci. Total Environ. 2019, 659, 131–139. [Google Scholar] [CrossRef] [PubMed]









| Elements | Factor1 | Factor2 | Factor3 | Factor4 | Factor5 |
|---|---|---|---|---|---|
| As | 0.054 | −0.733 | 0.025 | 0.089 | −0.284 |
| Cd | −0.648 | −0.200 | −0.353 | −0.112 | 0.038 |
| Co | 0.715 | 0.390 | −0.109 | 0.153 | −0.087 |
| Cr | 0.750 | 0.529 | −0.021 | 0.098 | 0.053 |
| Cu | 0.690 | −0.308 | −0.088 | 0.004 | 0.306 |
| F | 0.680 | −0.104 | −0.040 | 0.120 | −0.130 |
| Hg | −0.116 | −0.240 | −0.197 | −0.717 | −0.061 |
| Mn | 0.090 | −0.260 | −0.032 | 0.269 | −0.611 |
| Mo | −0.073 | −0.425 | −0.623 | 0.285 | −0.185 |
| Ni | 0.870 | −0.027 | −0.100 | 0.169 | −0.085 |
| P | −0.281 | −0.161 | 0.320 | −0.739 | −0.042 |
| Pb | −0.225 | −0.025 | −0.056 | 0.164 | 0.816 |
| S | −0.246 | 0.271 | −0.045 | −0.723 | −0.027 |
| Se | −0.377 | 0.284 | −0.736 | 0.197 | 0.054 |
| Zn | 0.250 | 0.131 | 0.021 | 0.207 | 0.840 |
| SiO2 | 0.062 | 0.913 | 0.080 | 0.095 | 0.016 |
| TFe2O3 | 0.851 | 0.259 | 0.153 | 0.219 | 0.046 |
| MgO | 0.082 | 0.254 | 0.588 | 0.459 | 0.224 |
| CaO | −0.402 | −0.449 | 0.707 | −0.046 | −0.084 |
| K2O | 0.367 | 0.739 | 0.118 | 0.217 | 0.055 |
| pH | −0.151 | 0.226 | 0.810 | 0.248 | −0.135 |
| FWofE | BP-NN | SVR | ||
|---|---|---|---|---|
| Se-low crop planting zones | Number of Se-rich crops | 25 | 8 | 20 |
| Proportion of Se-rich crops (%) | 25.25 | 13.33 | 25.32 | |
| Area (km2) | 159.49 | 116.97 | 121.46 | |
| Area Proportion (%) | 42.44 | 31.12 | 32.32 | |
| II Se-rich crop planting zones | Number of Se-rich crops | 50 | 40 | 36 |
| Proportion of Se-rich crops (%) | 50.51 | 66.67 | 45.57 | |
| Area (km2) | 188.37 | 214.18 | 176.80 | |
| Area Proportion (%) | 50.12 | 56.98 | 47.04 | |
| I Se-rich crop planting zones | Number of Se-rich crops | 24 | 12 | 23 |
| Proportion of Se-rich crops (%) | 24.24 | 20.00 | 29.11 | |
| Area (km2) | 27.97 | 44.72 | 77.60 | |
| Area Proportion (%) | 7.44 | 11.90 | 20.65 |
Disclaimer/Publisher’s Note: The statements, opinions and data contained in all publications are solely those of the individual author(s) and contributor(s) and not of MDPI and/or the editor(s). MDPI and/or the editor(s) disclaim responsibility for any injury to people or property resulting from any ideas, methods, instructions or products referred to in the content. |
© 2025 by the authors. Licensee MDPI, Basel, Switzerland. This article is an open access article distributed under the terms and conditions of the Creative Commons Attribution (CC BY) license (https://creativecommons.org/licenses/by/4.0/).
Share and Cite
Li, J.; Xie, S.; Yang, W.; Zhou, W.; Carranza, E.J.M.; Wen, W.; Shi, H. Prediction of Selenium-Enriched Crop Zones in Xiaoyan Town Using Fuzzy Logic and Machine Learning Approaches. Appl. Sci. 2025, 15, 4943. https://doi.org/10.3390/app15094943
Li J, Xie S, Yang W, Zhou W, Carranza EJM, Wen W, Shi H. Prediction of Selenium-Enriched Crop Zones in Xiaoyan Town Using Fuzzy Logic and Machine Learning Approaches. Applied Sciences. 2025; 15(9):4943. https://doi.org/10.3390/app15094943
Chicago/Turabian StyleLi, Jiacheng, Shuyun Xie, Wenbing Yang, Weihang Zhou, Emmanuel John M. Carranza, Weiji Wen, and Hongtao Shi. 2025. "Prediction of Selenium-Enriched Crop Zones in Xiaoyan Town Using Fuzzy Logic and Machine Learning Approaches" Applied Sciences 15, no. 9: 4943. https://doi.org/10.3390/app15094943
APA StyleLi, J., Xie, S., Yang, W., Zhou, W., Carranza, E. J. M., Wen, W., & Shi, H. (2025). Prediction of Selenium-Enriched Crop Zones in Xiaoyan Town Using Fuzzy Logic and Machine Learning Approaches. Applied Sciences, 15(9), 4943. https://doi.org/10.3390/app15094943

