Next Article in Journal
Study on the Long-Term Influence of Proppant Optimization on the Production of Deep Shale Gas Fractured Horizontal Well
Previous Article in Journal
Anti-Adhesion Superhydrophobic High-Frequency Electrotome
 
 
Font Type:
Arial Georgia Verdana
Font Size:
Aa Aa Aa
Line Spacing:
Column Width:
Background:
Article

Statistical Modeling of Wall Roughness and Its Influence on NLOS VLC Channels in Underground Mining

by
Sebastian Cornejo
1,
Pablo Palacios Játiva
1,
Cesar Azurdia Meza
2 and
Iván Sánchez
3,*
1
Escuela de Informática y Telecomunicaciones, Universidad Diego Portales, Santiago 8370190, Chile
2
Department of Electrical Engineering, Universidad de Chile, Santiago 8370451, Chile
3
Faculty of Engineering and Applied Sciences, Networking and Telecommunications Engineering, Universidad de Las Américas (UDLA), Quito 170503, Ecuador
*
Author to whom correspondence should be addressed.
Appl. Sci. 2025, 15(5), 2364; https://doi.org/10.3390/app15052364
Submission received: 24 December 2024 / Revised: 18 February 2025 / Accepted: 19 February 2025 / Published: 22 February 2025
(This article belongs to the Section Electrical, Electronics and Communications Engineering)

Abstract

This study investigates the impact of wall roughness on the performance of the Non-Line-of-Sight (NLOS) component in Visible Light Communication (VLC) systems designed for underground mining environments, adhering to safety and communication standards such as IEC 60079-28(intrinsic safety in explosive atmospheres) and IEEE 802.15.7 (VLC parameters). Using probabilistic models aligned with the ITU-R P.1238 propagation guidelines, the research evaluates how wall materials (e.g., coal, shale, limestone) and their irregular geometries, characterized by surface roughness profiles compliant with ISO 8503-2,influence reflection coefficients (0.05–0.85 range), incidence angles (0°–90°), and irradiance angles (5°–180°), which are critical for signal propagation. Simulation scenarios, parameterized with material reflectivity data from ASTM E423, explore the effects of statistical distributions (uniform, normal with μ = 0.3, σ = 0.2; exponential λ = 2; gamma α = 0.5, β = 0.2) on power distribution, channel impulse response, and reflection coefficients. The results indicate variations in maximum received power: a decrease of 80% for uniform distribution, an increase of 150% for exponential distribution, and a 100% increase for gamma distribution in reflection conditions. Under incidence and irradiance conditions, uniform distribution exhibited a 158.62% increase, whereas exponential distribution and gamma distribution experienced reductions of 72.22% and 7.04%, respectively. These variations align with IEC 62973-1 EMI limits and emphasize the role of roughness (Ra = 0.8–12.5 μm per ASME B46.1).

1. Introduction

Underground mining (UM) plays a crucial role for nations in resource extraction, and there is a constant pursuit of technological advances within mines in terms of communication systems. In this sense, wireless communications have been implemented based on new technologies, which allow us to solve different UM work activities [1]. Among these tasks are monitoring machines, real-time communication between mine workers, and performing measurement tasks that do not allow a direct human approach. Currently, RF bands along with Zigbee systems facilitate these tasks in a sub-optimal way [2].
It is important to note that wireless communication systems based on RF or Zigbee offer a flexible connection in dynamic environments due to their scalability [3]. This means that the devices can communicate redundantly and reliably in the event of failure points. Moreover, they allow for a mobile network without important communication problems. Currently, technological advances have made it possible to mitigate different issues, such as RF interference, and provide improvements in UM [4].
In addition, these upgrades, for example, are made with the Internet of Things, remote telemetry, and autonomous machinery, among others. Moreover, these advances are based on the RF theory [4]. However, these wireless technologies based on RF are not exempt from other issues that directly attack performance. For example, in most UM environments, there exist rough sidewalls that affect signal reflections, representing a factor capable of distorting signal quality. Furthermore, obstructions resulting from machinery, as well as reflections from mine dust, contribute to these challenges [5]. These problems are opportunities for the establishment of emerging technologies such as optical communication, specifically Visible Light Communication (VLC).
In this context, VLC emerges as a significant alternative to RF-based technologies utilized in data transmission in UM environments. In contrast to traditional radio-wave technologies, VLC employs light as a medium for communication [6]. This can be achieved by modulating the light intensity emitted for some optoelectronic source (LED) as a transmitter [7]. In recent years, research on UM-VLC has become more important due to its low cost and easy implementation.
Moreover, a luminous infrastructure can be repurposed for this application and does not generate electromagnetic interference with other systems that utilize this type of signal. On the other hand, the implementation of optical communication systems within the mining industry is a well-established practice, particularly with the employment of fiber optics [8]. Nevertheless, there is a growing interest in the application of light within an unrestricted medium, which, in turn, has increased the prominence of research into VLC in recent years. In this regard, a pertinent challenge arises concerning tunnel sidewalls, which are characterized by their rough and irregular surfaces, resulting in unpredictable and unconventional reflections. However, existing studies on UM-VLC primarily utilize theoretical and analytical models, which show a depth deficiency in terms of the reflection component [9].
In the existing literature, there is a notable absence of studies on VLC systems that statistically and representatively model walls within UM [10]. In addition, no verifications have been performed using appropriate metrics [11]. Based on a comprehensive survey of reflection components, Non-Line-of-Sight (NLOS) conditions arise due to light reflection off irregularly structured sidewalls [12]. In this context, this research offers an analysis of VLC systems by probabilistic modeling of the reflection coefficients about walls in UM scenarios. The objective is to facilitate a discussion on the impact of these parameters on light signals, specifically concerning conventional wireless communication metrics.
It is essential to emphasize that this article is based on the research presented in [5], which introduced a UM-VLC channel model that accounts for the roughness of the wall in the NLOS component. The study recognized the influence of wall roughness; however, it depended on hypothesized values without conducting a comprehensive analysis. It lacked a deterministic probability distribution for wall composition and physical form. Consequently, the study addressed various communication phenomena without an adequate random distribution model for the NLOS component. In addition, this can provide an approach to model NLOS channel gain considering irregular walls.
It is pertinent to note that the consideration of wall reflections has been a subject of analysis since the advent of radiofrequency studies [13]. In this context, surface roughness affects something called the diffuse radiation component. However, because this involves the radio wave spectrum, it does not apply to visible light and the wall distribution is once again assumed.
In fact, some methodologies used in other works are useful for working with VLC. For instance, radio waves can be modeled using the ray-tracing method at low frequencies into a tunnel [14]. However, this technique applies to concurrent technologies, such as VLC.
In the work reported in [15], a dielectric waveguide of a rectangular section is set with specific conditions to model the roughness of the wall. In addition, the research studies how this affects radio-wave signal propagation at ultra-high frequency. For this, a loss factor is added where the standard deviation of an assumed probability distribution is utilized. This approach introduces a probabilistic element to account for the variability in reflections. The results of this work show that roughness causes another loss in the received power. Additionally, this significantly impacts propagation with a greater effect in larger walls and shorter tunnels.
On the other hand, the roughness effect on UM-VLC has not been studied either. Nevertheless, this property is considered to calculate the light reflectance of a tunnel sidewall in [16] using a bidirectional reflection distribution function. For this, the work explains a model of the reflective properties of different side materials and the achievement of prediction increases in illumination with precision. The research describes a five-parameter model and an optimization search algorithm to obtain the best values that describe the optical properties of materials. This work demonstrates that highly diffuse reflective materials are ideal for tunnel sidewalls because of improved energetic efficiency. Nevertheless, this context does not refer to UM-VLC.
The assumption of randomness in reflections and its impact on the NLOS channel component is a crucial insight derived from these earlier works. Although this concept has not been directly applied to VLC in the current body of literature, it serves as a valuable foundational framework for analyzing the behavior of light when it reflects off surfaces. It posits that reflections within VLC systems might also demonstrate random characteristics by potentially influencing signal propagation in complex ways.
The analysis of the VLC system includes a scenario where wall roughness is modeled by a number of statistical distributions representing random reflections and how this has repercussions for VLC system performance. In fact, this can represent an improvement in the NLOS channel gain model by adding the random component and how it affects signal propagation. In addition, this can be approached to show how materials can change signal behavior.
The structure of this article is as follows: Section 2 provides a comprehensive overview of the NLOS system model. Section 3 is devoted to the comparison, evaluation, and numerical analysis of the techniques simulated in the UM-VLC system. Finally, Section 4 presents the study’s conclusions and final remarks.

2. UM-VLC System Model

UMs exhibit tunnel configurations with structural characteristics that significantly impact VLC systems [17]. These encompass restricted dimensions (namely, width, height, and length), which affect the propagation of light in a manner distinct from that observed in open or conventional indoor environments. Furthermore, personnel and machinery movement can intermittently obstruct the light path, and airborne dust particles further degrade the signal by introducing scattering and absorption effects, which are more pronounced than in typical indoor VLC environments [18]. The composition of the tunnel walls is also a key factor, as different materials can absorb or diffusely reflect the transmitted light, altering the effective received power and the coverage area.
While some obstacles and reflective surfaces exist in other VLC environments, the combination of constrained tunnel geometry, frequent obstructions, and particulate interference in UMs introduces a unique propagation environment distinct from conventional indoor scenarios [5].
In addition, the position and orientation of LEDs and PDs, depending on where they are placed, also affect the communication link. For the purposes of this research, a SISO VLC system is assumed, considering an LED pointing down perpendicularly and a PD pointing up in the same way. The focus of the analysis will be on the roughness of the wall and understanding how this affects the NLOS component of the channel in signal reception.
For the UM-VLC system model, three components must be taken into account: light sources (transmitters), an irregular sidewall, and light detectors (receivers). The scenario is composed as follows: LED is attached at a specific point ( X p T , Y p T , Z p T ) [m], but the LOS component is assumed to be blocked by the UM machinery. A PD is placed at ( X l R , Y l R , 0 ) [m]. Then, the last one will receive light from the LED because of reflections that come from the irregular wall represented by the X-Z plane. A grid is placed in X-Z describing the reflection coefficients at ( X q S , 0 , Z q S ) [m]. The important components used in the scenario are represented in Figure 1.
For the purposes of this article, the main interest is in studying the NLOS component generated by reflections against the tunnel walls and reaching the PD. In this scenario, the standard mathematical model employed to characterize this element is the Lambertian reflection. Here, incoming radiation is evenly scattered in all directions across a hemisphere centered on the normal surface. Consequently, the gain of the NLOS channel between the LED and the PD is represented as follows [5]:
H N L O S = A p ( m + 1 ) 2 π q = 1 Q Δ A q ρ q 2 π d w 2 c o s m ( ϕ l q t i l t ) c o s ( θ l q t i l t ) c o s ( ϕ q p t i l t ) c o s ( θ q p t i l t ) g ( θ q p t i l t ) r e c t ( θ q p t i l t Θ ) ,
where A p is the effective area of the PD, Δ A q is the area of the reflective element q, Q is the total number of reflective elements, ρ q is the reflection coefficient of the wall and the element of study used in the theoretical model presented in the following sections, d q is the sum of the Euclidean distance between the LED, the wall, and the PD ( d q = d q p + d l q ), and r e c t ( · ) is known as the rectangular function, representing the signal reception decision function.
Furthermore, ϕ l q t i l t is the angle between the normal of the transmitter (l) and the ray that travels to the wall (q), θ l q t i l t is the angle between the receiver’s normal and the ray transmitted from the wall, ϕ q p t i l t is the angle between the normal of the wall and the ray of the transmitter, θ q p t i l t is the angle between the normal of the wall and the ray to the receiver, which depends on their respective horizontal tilt and random azimuth rotation angles, g ( θ q p t i l t ) is the unit gain of the LED, and m corresponds to the Lambertian order of transmission, which are related by the following form:
g ( θ q p t i l t ) = n 2 sin 2 ( Θ ) , 0 θ q p t i l t Θ 0 , θ q p t i l t > Θ .
In this case, n is the refractive index of the concentrator. Finally, m is defined by the following expression:
m = ln ( 2 ) ln ( cos ( ϕ 1 / 2 ) ) .
On the other hand, the angle of incidence and the irradiance are calculated by a normal distribution to add an irregular geometry and to show how this affects system performance. This distribution gives a specific roughness that will be the default configuration. Then, the same scenarios are repeated to these angles to represent the roughness that affects the reflections in terms of geometry.
Initially, when a light ray strikes a smooth and regular surface, such as a flat wall, specular reflection occurs. However, when roughness is introduced, due to either the material composition or the geometric features of the wall, the reflection becomes diffuse, resulting in random behavior. Consequently, the trajectory of the ray ceases to be deterministic. Angles are deterministic with a normal vector that divides these. In irregular walls, reflections are diffuse, but the angles calculus is kept. However, the angles exhibit random behavior as a specular case in this context. Then, the angles between two vectors can be defined as follows:
The angle of incidence of radiation is represented by [5]:
c o s ( ϕ q p t i l t ) = V q p · n p tilt V q p n p tilt ,
where V q p is the vector transmitter wall and n p is the normal transmitter vector. The incidence angle is given by [5]:
c o s ( θ l q t i l t ) = V l q · n q tilt V l q n q tilt ,
where V l q is the vector wall receiver and n q is the normal receiver vector.
Equation (1) (NLOS typical expression) represents a regular wall with a unique reflection coefficient. For the case of rough walls, the proposed NLOS equation is as follows:
H N L O S = A p ( m + 1 ) 2 π q = 1 Q Δ A q ξ q 2 π d q 2 c o s m ( ϕ l q t i l t ) c o s ( θ l q t i l t ) c o s ( ζ q p t i l t ( y ) ) c o s ( η q p t i l t ) g ( η q p t i l t ) r e c t ( η q p t i l t Θ ) ,
where ξ q corresponds to the component of a randomly calculated coefficients matrix representing a material with specific characteristics. It uses uniform, normal, exponential, and gamma distributions to simulate a varied wall. Therefore, it can apply different configurations that represent the composition of the material in specific situations. The difference from the NLOS equation in the literature is mainly ξ q , ζ q p t i l t , and θ q p t i l t . The association of these three represents a component of the wall matrix with roughness. However, it is crucial to note that the reflection coefficient may not directly reveal details about the material itself, though it can offer an approximation of its nature.
Moreover, ξ q has random values generated in an interval of [0, 1]. It is important to mention that ξ q is a ratio between the light received and the light reflected as a percentage. Other distributions serve as extensions to those utilized or are applied in particular instances that do not align with the context of this analysis. Some continuous distributions are extensions or particular instances of classical distributions, or they include specific cases that might be deemed irrelevant. For example, the chi-squared distribution exemplifies an extension of the gamma distribution.
Furthermore, ζ q p t i l t and η q p t i l t pertain to the incidence and irradiance angles, respectively, additionally generated through random calculations utilizing normal, uniform, exponential, and gamma distributions. This describes the surface irregularity of the wall in different situations related to wall geometry, where each situation presents unique compositional arrangements. Alternative distributions are considered inadequate since they either incorporate or extend the four specified distributions which are applicable only in particular circumstances.
In the given context, the normal distribution (NORM) function is expressed as follows:
y ( x ) = 1 σ 2 π exp ( x μ ) 2 2 σ 2 if 0 x 1 0 otherwise ,
where μ is the average and σ the standard deviation. The uniform distribution (UNID) is depicted as follows:
y ( x ) = 1 b a if a x b 0 otherwise ,
where a and b are the limits of the distribution function. Whereas the gamma distribution (GAMD) is given as follows:
y ( x ) = β α Γ ( α ) x α 1 e β x ,
where α is the form parameter and β is the scale parameter. Finally, the exponential distribution (EXPD) is given by:
y ( x ) = λ e λ x .
Within the specified distributions, the function y ( x ) serves as their representation, with λ acting as the scale parameter.
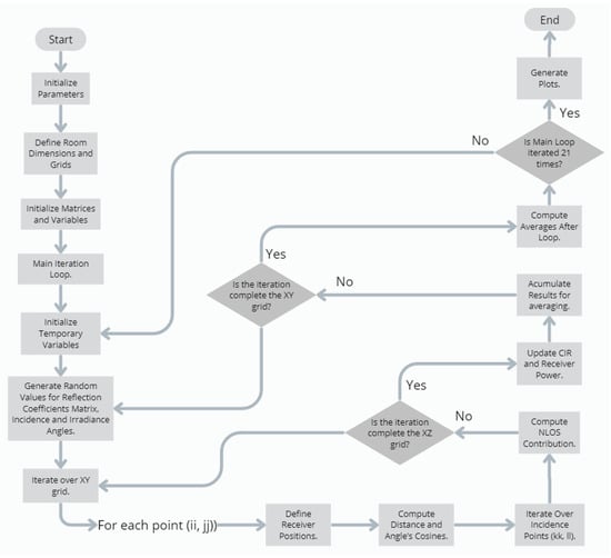
Also, the simulation algorithm can be explained in detail by the following key flow diagram (Figure 2).
The process involves iterating the grid in the XY plane and receiving a ray from the XZ plane grid. Upon completion of the iteration on the initial plane, the XZ plane engages the subsequent grid. This process repeats while calculating the average of the Power Distribution and the CIR. The simulation was conducted 21 times according to the Monte Carlo method [19,20].

3. Simulation Results

This section outlines the VLC system’s performance outcomes in the given conditions. The analysis generates matrix components and calculates the incidence and irradiance angles based on a normal distribution. These results are obtained through a computer simulation that focuses on the average power distribution (POW) and the CIR in two positions.
In the simulation environment, the NLOS components are modeled as reflections from the surrounding surfaces, assuming that there are no significant obstructions on the propagation paths. This assumption simplifies the analysis by focusing on the impact of reflective surfaces on the system’s performance. However, we acknowledge that, in real-world scenarios, objects or obstacles can block NLOS components, leading to signal degradation. This limitation is inherent in our current simulation setup and is considered for future extensions, where dynamic and obstructed environments will be incorporated to provide a more comprehensive evaluation. In addition, the parameters simulate some wall cases to produce reflection coefficients ranging from 0 to 1 in one reflection.
Then, dark or light-colored walls can be simulated by adjusting the values in a random distribution. EXPD and GAMD are appropriate for the first case. NORM shows special cases and concentrations of a specific material. UNID exhibits a richness in wall composition. The results are organized into two positions, each positioning the LED in one of two arbitrarily selected locations. These positions are detailed in Table 1, along with the parameters used in the simulation.
The selected PD and LED parameters are consistent with commercially available components and are used as a reference point for the simulation. The larger PD ensures sufficient signal reception in low-LOS or high-NLOS environments, while the LED semi-angle provides broader beam coverage for improved reach. Furthermore, these values are supported by previous research that has used them as a foundation for simulations [5,8,11].
The selection of distribution parameter values is based on the roughness of the wall, which depends on the composition of the material and the geometry of the surface [21,22,23]. These factors directly influence the reflection coefficients and angles of incidence and irradiation, which are essential for modeling light propagation in VLC systems. The reflection coefficients were adjusted within a range of 0 to 1, corresponding to different material families. A normal distribution was used to represent moderately reflective surfaces (0.3 to 0.7), while a uniform distribution provided a broader variation. The exponential and gamma distributions modeled darker materials, differentiating them based on their scattering characteristics.
The parameters of the probability density function (PDF) are directly related to the roughness of the surface. A higher standard deviation indicates greater texture variability, leading to diffuse reflections, while a lower standard deviation corresponds to smoother surfaces with specular reflections. Although these parameters do not explicitly define material types, they provide realistic approximations of common indoor materials, such as painted walls, glass, and plastic. This modeling approach bridges the gap between theoretical simulations and practical VLC implementations, improving the robustness of system performance predictions in NLOS scenarios.

3.1. First VLC Simulation Position

For better analysis, the article detaches each position in three cases that focus on a specific parameter.
In the first case, the PD is placed at ( X l R , Y l R , 0 ) [m] and then moved to ( X l R , Y l R , 1 ) [m]. In the second case, the reflection coefficients matrix is generated by UNID, EXPD, and GAMD, while the incidence and irradiance angles use a normal one. For the third case, the reflection coefficients matrix is generated by NORM and angles use the three mentioned previously. In both the last cases, the PD is located at ( X l R , Y l R , 0 ) [m].

3.1.1. First Case

When comparing the radiation patterns at both heights, significant differences in the distribution of the received power are observed in Figure 3. For ( X l R , Y l R , 0 ) [m], the maximum power reached is around 7.5 × 10 8 , W / m 2 , with a more dispersed energy distribution throughout the XY plane. This suggests that, at ground level, the PD captures a greater amount of power because of diffuse reflections from multiple directions.
When the PD height leverages to ( X l R , Y l R , 1 ) [m] (Figure 3), the maximum received power increases significantly to approximately 4.0 × 10 7 W / m 2 . In addition, the radiation pattern becomes more concentrated in the area surrounding the source, indicating that as the PD increases, the amount of reflected power it can capture decreases. This may be due to the reduced angle of incidence of the reflected rays. In summary, increasing the height of the PD results in a reduction in the captured NLOS power and a greater concentration of energy in specific areas.
Regarding the channel impulse response (Figure 4), for ( X l R , Y l R , 0 ) [m], a main peak appears around 35 ns with an amplitude of approximately 6 × 10 9 . This peak is followed by several secondary peaks of lower amplitude, indicating a greater dispersion of temporal reflections. The presence of these secondary peaks suggests a higher number of reflected paths reaching the detector at different times because of the lower height. There is a significant increase in the maximum amplitude when the receiver is elevated to ( X l R , Y l R , 1 ) [m]. At ( X l R , Y l R , 0 ) , the peak amplitude is approximately 6 × 10 9 , while at ( X l R , Y l R , 0 ) (Figure 4), it increases to 1.2 × 10 7 , indicating a notable improvement. This increase occurs because the higher receiver position reduces signal attenuation and aligns with more efficient reflection paths. Furthermore, the CIR at ( X l R , Y l R , 1 ) [m] exhibits less temporal dispersion, with a dominant echo that arrives sharply, whereas at ( X l R , Y l R , 0 ) , the echoes are more spread out, reflecting greater variability in the reflection trajectories.
The difference between ( X l R , Y l R , 0 ) and ( X l R , Y l R , 1 ) [m] is much less pronounced. The maximum amplitude remains around 1.2 × 10 8 (Figure 4) in both cases, suggesting that the elevation has a limited effect. Here, the temporal dispersion is similar across heights, with the reflected energy distributed more uniformly over time. This stability indicates that the environment supports consistent multipath propagation, minimizing the impact of receiver height.
The difference in channel gain highlights the role of geometry and propagation paths. In the first position, the higher receiver position improves alignment with high-energy reflections, increasing the gain. In contrast, in the second position, the propagation paths appear less sensitive to height, resulting in similar channel responses. In general, height influences the CIR, depending on the reflective properties of the environment, where it can enhance gain and reduce dispersion or maintain a stable response with little variation.
Increasing the receiver height results in a higher received power due to a greater contribution from NLOS reflections. This behavior is evident in Figure 3, where the received power increases with receiver height. Furthermore, Figure 4 shows that these reflections contribute to the CIR by extending the delay spread and increasing the amplitude of the impulse response. This confirms the strong spatial dependence between the received power and CIR, demonstrating how tunnel geometry and wall reflectivity significantly impact NLOS propagation.

3.1.2. Second Case

When comparing the radiation patterns, we observe that the three distributions show significant differences in the dispersion and amplitude of the received power (NLOS). With UNID (Figure 5), to generate reflection coefficients, the maximum power reaches approximately 1.5 × 10 7 W/m2. The distribution has peaks caused by random values, possibly due to different materials creating this effect in specific areas of the wall.
In EXPD (Figure 5), to generate reflection coefficients, a similar concentration of reflected power is observed, with a slight decrease in dispersion and a lower maximum power, around 1 × 10 7 W/m2. This pattern appears smoother and more regular than other distributions, suggesting a more uniform composition and wall diversity. On the other hand, the GAMD to generate reflection coefficients (Figure 5) has the lowest maximum power among the three, with a value of 3 × 10 8 W/m2. In this case, GAMD produces a more concentrated reflection pattern, with the reflected energy weakening more rapidly.
Although the channel loss is significant, reaching 8.4 × 10 9 , this distribution shows the highest peak gain among the three analyzed. This behavior reflects the interaction between the reflection coefficients and the angular variations. The rough surface of the tunnel plays a key role. Even under substantial loss, certain distributions can effectively concentrate power.
The CIR values for uniform, exponential, and gamma distributions highlight distinct behaviors. UNID (Figure 6a) exhibits the highest amplitude, showing efficient power concentration in specific time intervals. Its peak amplitude is 8.4 × 10 9 . However, it shows significant dispersion, leading to prolonged echoes. These echoes may affect the performance of the system. EXPD (Figure 6b) shows a lower peak amplitude of 3.5 × 10 9 . This reflects a greater attenuation caused by its variable reflection coefficients. The CIR has a broader temporal spread, suggesting weaker but more evenly distributed echoes. These characteristics indicate a lower but more uniform intensity environment. GAMD (Figure 6c) balances the characteristics of the other two. Its peak amplitude is moderate, reaching 1.8 × 10 9 . The CIR combines reasonable power concentration with controlled temporal dispersion. This makes it suitable for scenarios requiring a trade-off between loss and echo propagation.
In the uniform distribution, the strongest echoes are intense and close in time. This results in focused power with fewer dominant echoes, which is beneficial for certain receiver designs. In the exponential distribution, the strongest echoes are weaker and more spread out. This creates a uniform but less intense environment. The gamma distribution offers intermediate behavior, with echoes that are neither as strong as UNID nor as scattered as EXPD. This balance makes GAMD a versatile choice for different scenarios.
It is important to mention that the coefficients follow the designated distribution. In Figure 7, the uniform behavior is not trivial. However, it follows the form of the function and shows a wide variety of materials. An illustrative example includes a mine side wall that exhibits discoloration, with sections composed of minerals such as quartz or copper [21,23]. The aforementioned materials possess values ranging from 0.5 to 0.55 and 0.7 to 0.75, respectively.
In Figure 7, values are concentrated on the low side, confirming that the coefficients are generated with GAMD. This can be seen in walls constructed with coal, obsidian, or similar tonality materials, with a minority proportion of lighter materials [22,23]. The aforementioned materials demonstrate a range of values from 0.004 to 0.4 in the case of coal, and from 0.2 to 0.4 for various forms of obsidian.
Finally, the left side of the graphic denotes the exponential behavior due to the abrupt decrease in that section (Figure 7). Therefore, an example can be similar to the GAMD case but exclusive to darker components.

3.1.3. Third Case

In this case, the POW within the NLOS component varies depending on the distribution used. Consequently, the geometry of the wall is influenced by the selected distribution, which subsequently affects the link performance. Specifically, the wall configuration can result in a greater or lesser loss of signal.
Then, the power received for UNID (Figure 8) has a pattern that shows a more gradual and dispersed behavior. In this case, the irregularity is more diverse and can produce a greater power loss at some points. In EXPD (Figure 8), the radiation appears to be more concentrated, and the power gradient decreases more rapidly. The distribution tends towards low values; then the cosine of angles may approach zero or similar.
Finally, with GAMD (Figure 8), the dispersion is even more focused in a specific region, indicating greater variability in NLOS power as a function of the angles generated by this distribution. In general, GAMD is observed to produce the most focused radiation pattern while showing greater dispersion.
GAMD has similar behavior to EXPD, but the first admits cases with low angle values with low probability. However, compared to Figure 8, the angles generate a higher received power. When the CIR is observed across the three cases, significant differences in the peak amplitude and temporal behavior are evident. In UNID (Figure 9), the CIR is similar to the previous case. Once again, UNID provides the highest channel gain, with relatively weak reflections.
In EXPD (Figure 9), CIR is similar to UNID, but the main peak occurs a few nanoseconds later. In this case, the second peak is less intense. For GAMD (Figure 9), although the position of the main peak is similar, its amplitude is considerably lower. This indicates a reduction in the contribution of diffuse reflections and a greater temporal concentration of the received energy. Although the angles provide more gain to the link, they remain less powerful than the other distributions. Moreover, the geometry displayed with GAMD implies a larger roughness.
The tunnel sidewall can, in some cases, reflect light rays but will not impact PD’S FOV or the angle of the received signal makes a bigger loss in terms of power.

3.2. Second VLC Simulation Position

The methodology utilized for the initial position is also used for this position, but the LED position changes to (0, 0, 2.5). In the first case, the PD is placed at ( X l R , Y l R , 0 ) [m] and ( X l R , Y l R , 1 ) [m]. Then, the reflection coefficients, as well as the incidence and irradiance angles, are generated based on a normal distribution with PD at ( X l R , Y l R , 0 ) [m]. Assume a base scenario with a specific type of wall composition and roughness.

3.2.1. First Case

In this case, the PD plane ( ( X l R , Y l R , 0 ) [m]) is positioned close to the LED in terms of the Euclidean distance, resulting in a more defined POW Figure 10. At both heights, the received power is similar.
The analysis of received power (NLOS component) is shown for two distinct transmitter positions, evaluating heights ( X l R , Y l R , 0 ) [m] and ( X l R , Y l R , 1 ) [m] (Figure 3). For the transmitter located in the first position, the maximum power at ( X l R , Y l R , 0 ) [m] (Figure 10) is approximately 9 × 10 7 W / m 2 , which decreases to 4 × 10 7 W / m 2 at ( X l R , Y l R , 1 ) [m], representing a reduction of 55.6%. This change is due to the increased distance between the transmitter and receiver, combined with additional dispersion and absorption caused by the roughness of the walls, reducing the contribution of the reflected components. On the other hand, for the second position transmitter, the maximum power is 2.5 × 10 7 W / m 2 at ( X l R , Y l R , 0 ) [m] and decreases to 1.5 × 10 7 W / m 2 at ( X l R , Y l R , 1 ) [m] (Figure 10), which corresponds to a reduction of 40%. In this case, the proximity of the transmitter to the receiver plane mitigates the relative power loss with the change in height.
In the figures, the analysis of received power (NLOS component) is shown for two distinct transmitter positions, evaluating heights ( X l R , Y l R , 0 ) [m] and ( X l R , Y l R , 1 ) [m] (Figure 3). For the transmitter located in the first position, the maximum power at ( X l R , Y l R , 0 ) [m] (Figure 10) is approximately 9 × 10 7 W / m 2 , which decreases to 4 × 10 7 W / m 2 at ( X l R , Y l R , 1 ) [m], representing a reduction of 55.6%. This change is due to the increased distance between the transmitter and receiver, combined with additional dispersion and absorption caused by the roughness of the walls, reducing the contribution of the reflected components. On the other hand, for the second position transmitter, the maximum power is 2.5 × 10 7 W / m 2 at ( X l R , Y l R , 0 ) [m] (Figure 10) and decreases to 1.5 × 10 7 W / m 2 at ( X l R , Y l R , 1 ) [m] (Figure 10), which corresponds to a reduction of 40%. In this case, the proximity of the transmitter to the receiver plane mitigates the relative power loss with the change in height.
The general decrease in power with increase in ( X l R , Y l R , 1 ) [m] is explained mainly by the greater direct distance to the transmitter, combined with greater losses in the reflected components due to wall roughness, where the reflection coefficients and the incidence angles are generated with a normal distribution. Additionally, the first position transmitter shows a more uniform vertical propagation reach, resulting in higher initial powers. In contrast, at the second position, the lower position of the transmitter favors a more horizontal distribution of the signal, limiting the overall received power. In conclusion, the power changes between ( X l R , Y l R , 0 ) [m] and ( X l R , Y l R , 1 ) [m] are directly influenced by the transmitter geometry, angular dispersion, and the reflective properties of the environment.
The CIR also shows notable differences. The channel gain is higher due to the shorter distance, as shown in Figure 11, and at ( X l R , Y l R , 1 ) [m], the secondary reflections are strong and concentrated around 20 [ns] (Figure 11). The main difference from the first position is the second CIR, which exhibits a precise and strong impulse. In that position, secondary reflections are lost along the path as the greater traveled distance causes this loss.

3.2.2. Second Case

In UNID, the initial maximum power reaches approximately 1.4 × 10 7 W / m 2 (Figure 5), demonstrating a more homogeneous spatial distribution. However, in the second position, this power drops sharply to 3 × 10 8 W / m 2 (Figure 12), indicating a significant reduction in the reflection intensity due to increased attenuation on rough surfaces. In EXPD, the initial peak power is around 9 × 10 8 W / m 2 (Figure 5), less than UNID, with more concentrated power in specific areas, reflecting the probabilistic nature of the exponential coefficients. This decreases further to 2 × 10 8 W / m 2 (Figure 12) in the second case, showing a rapid decline influenced by the distance and incidence angles. GAMD starts with a maximum power of 2.5 × 10 8 W / m 2 (Figure 5), the lowest among the three, focusing reflections in limited regions, suggesting less uniformity in reflections. This value reduces further to 5 × 10 9 W / m 2 (Figure 12), highlighting weaker reflections influenced by local conditions.
The observed reduction in power in all distributions in the second position is attributed to the increase in propagation distance and the cumulative reflection losses on rough surfaces. The normally distributed angles enhance the angular dispersion, decreasing the concentrated reflected power. The uniform distribution, despite having the highest initial power, experiences a steep decline as a result of the rapid loss of intensity from surface absorption. The exponential distribution shows a less severe drop, consistent with its propensity to concentrate reflections in select areas. In contrast, the gamma distribution exhibits the weakest maximum power in both cases, as its coefficients generate weaker reflections under rough and dispersed angular conditions. The anomalies and reduction in power are driven by angular dispersion from normal distribution angles, surface roughness increasing absorption and scattering, and distance from the transmitter leading to more rapid attenuation in gamma and exponential distributions compared to the uniform distribution. Overall, while the uniform distribution initially exhibits the highest power due to even reflection, the exponential and gamma distributions reflect more dispersed and lower-intensity patterns, influenced by their inherent properties and the environmental conditions of rough surfaces and varied angles.
The CIR for UNID (Figure 13) shows a maximum amplitude of approximately 2 × 10 8 , suggesting moderate temporal dispersion and a balance between coverage and signal quality. On the other hand, the CIR produced by EXPD (Figure 13) has a maximum amplitude of around 1.59 × 10 8 , indicating a more temporally concentrated response with reduced dispersion and a potentially stronger multipath effect. Finally, the CIR deployed by GAMD (Figure 13) exhibits the lowest channel gain, with a maximum amplitude of approximately 3.5 × 10 9 . Overall, UNID’s CIR suggests the best channel conditions, with a balance between coverage and signal quality. EXPD’s CIR indicates a stronger multipath effect, while GAMD’s CIR shows the lowest channel gain.
Once again, distance plays a key role in distinguishing positions. In the first scenario, the POW has lower received power than in the second. In both uniform and exponential distributions, the smooth pattern is maintained, while GAMD shows distinct peaks. In terms of channel performance, if the PD and LED are closer, the first reflection gains more amplitude. This effect is observed in uniform and exponential distributions, though GAMD behaves oppositely. In addition, in the second scenario, the temporal dispersion is more concentrated. However, the smallest reflections are similar across all distributions.
In fact, the reflection coefficients follow the assigned distribution. Figure 14. shows the uniform behavior of that case. In fact, GAMD generation is also correct in Figure 14. with low values and positive asymmetry. In Figure 14, the coefficients converge in an exponential behavior. Then, the reflection coefficients as the second case of the first scenario can describe the composition of the wall. Again, UNID details mineral richness or the presence of different types of material, from lighter to darker. GAMD and EXPD can be used to model the wall compounds of dark materials, such as obsidian, coal, or onyx. However, GAMD is appropriate for a specific composition. EXPD has a wide variety but can admit lighter ones, but in the minority.

3.2.3. Third Case

In this analysis, the uniform, exponential, and gamma distributions are used to generate the angles of incidence and irradiance, while the reflection coefficients follow a normal distribution. The results show distinct behaviors in the power received for each distribution. In UNID, the initial maximum power is 1.6 × 10 7 W / m 2 (Figure 8), with a relatively homogeneous spatial distribution. Surprisingly, the power increases to 4 × 10 7 W / m 2 (Figure 15) in the second position, likely due to uniformly distributed angles creating more effective reflection contributions. EXPD starts with a maximum power of 1 × 10 7 W / m 2 (Figure 8), showing a concentrated pattern due to the probabilistic nature of exponential angles. This power rises to 2.5 × 10 7 W / m 2 (Figure 15, indicating that the normal reflection coefficients amplify specific regions. For GAMD, the initial maximum power is 1 × 10 7 W / m 2 (Figure 8), the lowest among the three, with reflections concentrated in smaller areas. In the second position, the power increases to 2.6 × 10 7 W / m 2 (Figure 15), reflecting the controlled dispersion and focused reflections characteristic of gamma angles.
Interestingly, all distributions show an increase in maximum power in the second position, contrary to previous analyses. This can be attributed to the normal distribution of the reflection coefficients, which reduces extreme variability and focuses energy in specific regions. The uniform distribution exhibits the largest absolute increase, driven by regular reflection patterns aligning effectively with the receiver. The exponential angles generate a similar 150 % increase, as their probabilistic nature concentrates reflections in advantageous directions. The gamma angles show the highest relative increase ( 160 % ), balancing dispersion and concentration to amplify specific areas. These variations highlight the interaction between angular distributions and reflection coefficients, where normal coefficients reduce dispersion and enhance efficient reflections. The anomalies and increments observed are a direct result of this interaction, with uniform angles producing the most regular distribution and gamma angles offering the highest amplification in specific regions. This behavior underscores the importance of considering both the angular and the reflection distributions when analyzing the propagation of NLOS power.
In the first position, the maximum amplitude varies significantly between distributions, with UNID (Figure 9) reaching 9 × 10 9 , EXPD (Figure 9) achieving 8 × 10 9 , and (Figure 9) showing a lower peak of approximately 4.5 × 10 9 . In the second position, the maximum amplitude shifts, with UNID (Figure 16) increasing to 2.5 × 10 8 , EXPD (Figure 16) reaching 1.5 × 10 8 , and GAMD (Figure 16) dropping to 1.5 × 10 9 . These variations occur due to how each angle distribution affects the concentration of the reflected power. The UNID distribution generates more homogeneous angles, leading to higher reflection efficiency and greater channel gain. EXPD, with a higher probability of lower angles, reduces channel gain while maintaining a structured echo response. GAMD, which favors greater angular variability, disperses energy more, reducing the reflected power and the CIR amplitude.
The delay of the first significant echo also varies between distributions. In UNID, primary peaks appear around 30–35 ns in the first set of images but shift earlier to 20–25 ns in the second, indicating changes in the dominant reflection paths. In EXPD, the arrival times remain relatively consistent, producing a more stable echo structure. In GAMD, the echoes arrive less uniformly, displaying greater dispersion. Regarding temporal spread, UNID and EXPD show multiple reflected paths distributing energy in a more controlled manner, while GAMD presents a broader dispersion with fewer dense echoes, confirming that the gamma angles result in a more diffuse propagation pattern compared to the other distributions.
The choice of angular distribution significantly affects the behavior of CIR. The uniform distribution provides the highest channel gain and a well-defined echo structure, while the exponential distribution maintains a controlled spread but at a lower amplitude. The gamma distribution results in weaker reflected energy and greater temporal dispersion. These differences highlight that selecting an appropriate angular distribution is essential for accurately modeling NLOS propagation in underground environments, as it directly influences both signal intensity and echo structure.
To summarize all our important findings and comparisons, we can look at Table 2, Table 3, Table 4, Table 5, Table 6 and Table 7.
Position 1 experiences greater channel losses compared to Position 2, suggesting that the surrounding geometry and the reflection distribution significantly affect signal propagation. In Position 1, the maximum received power at ( X l R , Y l R , 0 ) [m] is 7.50 × 10 8 W / m 2 , while at ( X l R , Y l R , 1 ) [m], it decreases to 4.00 × 10 7 W / m 2 , indicating a substantial reduction. This change is also reflected in the CIR peak, which increases with receiver height from 6.00 × 10 9 W / m 2 to 1.20 × 10 7 W / m 2 , suggesting that higher receiver placement enhances stronger reflected paths. In contrast, in Position 2, the maximum received power at ( X l R , Y l R , 0 ) [m] is 2.40 × 10 7 W / m 2 and increases slightly to 2.45 × 10 7 W / m 2 at ( X l R , Y l R , 1 ) [m], meaning that height has a much smaller impact on channel loss in this case. The CIR peak follows a different trend, fluctuating between 1.18 × 10 8 W / m 2 and 1.00 × 10 7 W / m 2 , indicating that the height variation affects the channel response less severely in this position.
The use of different random distributions also introduces significant changes in the results. UNID consistently produces the highest received power and CIR peaks, meaning that it enables stronger reflected signal propagation and lower energy dispersion. In contrast, the EXPD and GAMD distributions yield lower power and CIR values, indicating that they result in greater signal attenuation and dispersion. In particular, the GAMD exhibits the lowest power values in several cases, reinforcing its tendency to scatter energy more diffusely compared to the other models.
The choice of a suitable random distribution to model the roughness of the wall depends primarily on the environmental geometry and the composition of the material. Highly rough or variable surfaces require models with EXPD or GAMD distributions, which more accurately depict increased reflection dispersion. In contrast, smoother surfaces with more uniform reflection properties are better represented by uniform distributions, as they produce more consistent reflection patterns.
In general, Position 1 exhibits higher channel losses due to the surrounding geometry and reflection scattering, while Position 2 maintains a more stable power level regardless of height. The reflection coefficient and angular distributions also impact propagation, with uniform distributions favoring higher received power and CIR peaks, while exponential and gamma distributions introduce greater dispersion effects. The correct selection of a roughness model is essential to accurately simulate the signal behavior in underground environments, as it directly influences the energy distribution, channel gain, and CIR characteristics.

4. Conclusions

In this work, we have investigated the impact of the roughness of the wall on NLOS in the VLC channels within underground mining environments (UM-VLC). Through statistical modeling and Monte Carlo-based simulations, we analyzed how different wall compositions and surface irregularities influence the received power, CIR, and reflection coefficients. The study considered multiple probabilistic distributions (uniform, normal, exponential, and gamma) to model the wall roughness and its effects on the performance of the VLC system. In fact, two positions are analyzed in two different positions of the LED transmitter. For each position, three cases are investigated that change the height of the PD, the distributions to generate reflection coefficients, and the incidence and irradiance angles.
The choice of each distribution depends on the tone of color of the wall material and the rough geometry. GAMD and EXPD satisfy a tendency to low values on reflection coefficients and higher values on angles. For UNID, the interval determined can define the variation in these parameters. NORM allows a greater tendency to higher values but without exempting the minority (lower or higher). The results indicate that wall roughness significantly affects light propagation, with different statistical distributions leading to varying levels of signal dispersion, power loss, and multipath effects. In particular, highly diffuse reflective surfaces, modeled using uniform and normal distributions, tend to enhance multipath contributions, increasing CIR delay spread but also improving power distribution uniformity. In contrast, walls with lower reflectivity and greater roughness, modeled by gamma and exponential distributions, result in greater signal attenuation, leading to greater losses in received power and reduced channel gain.
Our findings highlight the need for statistically driven channel models that account for random variations in surface geometry and material composition. These insights can aid in the design and optimization of VLC systems for underground environments, where reflections play a crucial role in system reliability.
Although the results presented in this study are based on rigorous Monte Carlo simulations and well-established probabilistic modeling techniques, future work should focus on experimental validation to further confirm the precision and applicability of the proposed approach. A controlled laboratory setup will be developed to replicate key environmental factors affecting VLC in underground mining, including surface roughness, material reflectivity, and multipath propagation effects. This will involve using adjustable LED sources, high-precision photodetectors, and tunable reflective surfaces to measure the real-world impact of light scattering and diffusion. In addition, field measurements in underground mining environments will be considered to analyze the influence of dynamic conditions, such as dust, humidity, and human or machinery obstructions. These experiments will allow for more precise calibration of the proposed statistical models and contribute to refining the design of the VLC system for real-world applications in harsh industrial settings.

Author Contributions

Conceptualization, S.C. and P.P.J.; methodology, S.C.; software, S.C.; validation, P.P.J., C.A.M. and I.S.; formal analysis, S.C.; investigation, S.C.; resources, P.P.J., C.A.M. and I.S.; data curation, S.C.; writing—original draft preparation, S.C.; writing—review and editing, P.P.J., C.A.M. and I.S.; supervision, P.P.J., C.A.M. and I.S.; project administration, P.P.J., C.A.M. and I.S.; funding acquisition, P.P.J., C.A.M. and I.S. All authors have read and agreed to the published version of the manuscript.

Funding

This research was funded by ANID/FONDECYT Iniciación No. 11240799, ANID FONDECYT Regular 1211132, ANID/FONDECYT Iniciación No. 11230129, SENESCYT “Convocatoria abierta 2014-primera fase, Acta CIBAE-023-2014” and Faculty of Engineering and Applied Sciences, Networking and Telecommunications Engineering, UDLA.

Institutional Review Board Statement

Not applicable.

Informed Consent Statement

Not applicable.

Data Availability Statement

Dataset available on request from the authors.

Conflicts of Interest

The authors declare no conflicts of interest.

References

  1. Stern, D.I. The contribution of the mining sector to sustainability in developing countries. Ecol. Econ. 1995, 13, 53–63. [Google Scholar] [CrossRef]
  2. Patri, A. Wireless Communication Systems For Underground Mines—A Critical Appraisal. Int. J. Eng. Trends Technol. 2013, 4, 3149–3153. [Google Scholar]
  3. Swain, A.; Bepari, M.; Patnaik, N.; Sahu, H.B. Zigbee Based Wireless Data Acquisition System for Underground Mines—A Feasibility Study. In Proceedings of the 2018 IEEE 21st International Symposium on Real-Time Distributed Computing (ISORC), Singapore, 29–31 May 2018; pp. 152–155. [Google Scholar] [CrossRef]
  4. Radley, H. Underground Mining Wireless Communications Modern Day Solutions. Titan ICT. 2024. Available online: https://titanict.com.au/blog/wireless-and-radio-systems/underground-mine-wireless-communications-modern-day-solutions/ (accessed on 26 January 2025).
  5. Játiva, P.P.; Azurdia-Meza, C.A.; Sánchez, I.; Seguel, F.; Zabala-Blanco, D.; Firoozabadi, A.D.; Gutiérrez, C.A.; Soto, I. A VLC channel model for underground mining environments with scattering and shadowing. IEEE Access 2020, 8, 185445–185464. [Google Scholar] [CrossRef]
  6. He, S.; Ren, Y.; Liu, H.; Liang, B.; Du, G. A novel tunnel lighting method aided by highly diffuse reflective materials on the sidewall: Theory and practice. Tunn. Undergr. Space Technol. 2022, 122, 104336. [Google Scholar] [CrossRef]
  7. Obeed, M.; Salhab, A.M.; Alouini, M.S.; Zummo, S.A. On Optimizing VLC Networks for Downlink Multi-User Transmission: A Survey. IEEE Commun. Surv. Tutor. 2019, 21, 2947–2976. [Google Scholar] [CrossRef]
  8. Palacios Játiva, P.; Azurdia-Meza, C.A.; Román Cañizares, M.; Zabala-Blanco, D.; Saavedra, C. Propagation Features of Visible Light Communication in Underground Mining Environments. In Applied Technologies. ICAT 2019. Communications in Computer and Information Science; Springer: Cham, Switzerland, 2020; pp. 82–93. [Google Scholar] [CrossRef]
  9. Tang, P.; Yin, Y.; Tong, Y.; Liu, S.; Li, L.; Jiang, T.; Wang, Q.; Chen, M. Channel Characterization and Modeling for VLC-IoE Applications in 6G: A Survey. IEEE Internet Things J. 2024, 11, 34872–34895. [Google Scholar] [CrossRef]
  10. Játiva, P.P.; Azurdia-Meza, C.A.; Cañizares, M.R.; Sánchez, I.; Seguel, F.; Zabala-Blanco, D.; Carrera, D.F. Performance analysis of IEEE 802.15. 7-based visible light communication systems in underground mine environments. Photonic Netw. Commun. 2022, 43, 23–33. [Google Scholar] [CrossRef]
  11. Palacios Játiva, P.; Román Canizares, M.; Azurdia-Meza, C.A.; Zabala-Blanco, D.; Dehghan Firoozabadi, A.; Seguel, F.; Montejo-Sánchez, S.; Soto, I. Interference mitigation for visible light communications in underground mines using angle diversity receivers. Sensors 2020, 20, 367. [Google Scholar] [CrossRef]
  12. Stoicuta, O.; Riurean, S.; Burian, S.; Leba, M.; Ionica, A. Application of optical communication for an enhanced health and safety system in underground mine. Sensors 2023, 23, 692. [Google Scholar] [CrossRef] [PubMed]
  13. Einicke, G. Optically Powered Underground Coal Mine Communications. In Proceedings of the 11th Underground Coal Operators’ Conference, Wollongong, Australia, 10–11 February 2011. [Google Scholar]
  14. Emslie, A.; Lagace, R.; Strong, P. Theory of the propagation of UHF radio waves in coal mine tunnels. IEEE Trans. Antennas Propag. 1975, 23, 192–205. [Google Scholar] [CrossRef]
  15. Novak, R. Inconsistent Rays in Propagation Prediction by Ray Launching in Rectangular Tunnels. IEEE Access 2022, 10, 122548–122559. [Google Scholar] [CrossRef]
  16. Zhou, C.; Waynert, J. Modeling the influence of wall roughness on tunnel propagation. In Proceedings of the 2014 IEEE Radio and Wireless Symposium (RWS), Newport Beach, CA, USA, 19–23 January 2014; pp. 109–111. [Google Scholar] [CrossRef]
  17. Wang, J.; Al-Kinani, A.; Zhang, W.; Wang, C.X. A new VLC channel model for underground mining environments. In Proceedings of the 2017 13th International Wireless Communications and Mobile Computing Conference (IWCMC), Valencia, Spain, 26–30 June 2017; pp. 2134–2139. [Google Scholar] [CrossRef]
  18. Wang, J.; Al-Kinani, A.; Zhang, W.; Wang, C.X.; Zhou, L. A general channel model for visible light communications in underground mines. China Commun. 2018, 15, 95–105. [Google Scholar] [CrossRef]
  19. Fishman, G. Monte Carlo: Concepts, Algorithms, and Applications; Springer Science & Business Media: Berlin/Heidelberg, Germany, 2013. [Google Scholar]
  20. Rubinstein, R.Y.; Kroese, D.P. Simulation and the Monte Carlo Method; John Wiley & Sons: Hoboken, NJ, USA, 2016. [Google Scholar]
  21. Wells, M.; Cullinane, T. Spectral discrimination of dolerite in crushed rock road aggregate, Perth, Western Australia. Int. J. Remote Sens. 2007, 28, 5299–5314. [Google Scholar] [CrossRef]
  22. Ma, C.; Gresh, J.; Rossman, G.; Ulmer, G.; Vicenzi, E. Micro-analytical study of the optical properties of rainbow and sheen obsidians. Can. Mineral. 2001, 39, 57–71. [Google Scholar] [CrossRef]
  23. Materials—Light Reflecting Factors—Engineeringtoolbox.com. Available online: https://www.engineeringtoolbox.com/light-material-reflecting-factor-d_1842.html (accessed on 26 January 2025).
Figure 1. Representative UM-VLC system diagram and components.
Figure 1. Representative UM-VLC system diagram and components.
Applsci 15 02364 g001
Figure 2. Representative simulation flow diagram.
Figure 2. Representative simulation flow diagram.
Applsci 15 02364 g002
Figure 3. Received power distributions for different heights of PD. (a) POW at Z = 0 m; (b) POW at Z = 1 m.
Figure 3. Received power distributions for different heights of PD. (a) POW at Z = 0 m; (b) POW at Z = 1 m.
Applsci 15 02364 g003
Figure 4. Channel impulse responses for different heights of PD. (a) CIR at Z = 0 m; (b) CIR at Z = 1 m.
Figure 4. Channel impulse responses for different heights of PD. (a) CIR at Z = 0 m; (b) CIR at Z = 1 m.
Applsci 15 02364 g004
Figure 5. Received power distributions for different reflection coefficients statistical distributions. (a) POW using UNID; (b) POW using EXPD; (c) POW using GAMD.
Figure 5. Received power distributions for different reflection coefficients statistical distributions. (a) POW using UNID; (b) POW using EXPD; (c) POW using GAMD.
Applsci 15 02364 g005
Figure 6. Channel impulse responses for different reflection coefficients statistical distributions. (a) CIR using UNID; (b) CIR using EXPD; (c) CIR using GAMD.
Figure 6. Channel impulse responses for different reflection coefficients statistical distributions. (a) CIR using UNID; (b) CIR using EXPD; (c) CIR using GAMD.
Applsci 15 02364 g006
Figure 7. Probability density functions for different reflection coefficients. (a) PDF using UNID. (b) PDF using GAMD. (c) PDF using EXPD.
Figure 7. Probability density functions for different reflection coefficients. (a) PDF using UNID. (b) PDF using GAMD. (c) PDF using EXPD.
Applsci 15 02364 g007
Figure 8. Received power distribution for different irradiance and incidence angle distributions. (a) POW using UNID; (b) POW using EXPD; (c) POW using GAMD.
Figure 8. Received power distribution for different irradiance and incidence angle distributions. (a) POW using UNID; (b) POW using EXPD; (c) POW using GAMD.
Applsci 15 02364 g008
Figure 9. Channel impulse response for different irradiance and incidence angle distributions. (a) CIR using UNID; (b) CIR using EXPD; (c) CIR using GAMD.
Figure 9. Channel impulse response for different irradiance and incidence angle distributions. (a) CIR using UNID; (b) CIR using EXPD; (c) CIR using GAMD.
Applsci 15 02364 g009
Figure 10. Received power distributions for different heights of PD. (a) POW at Z = 0 m; (b) POW at Z = 1 m.
Figure 10. Received power distributions for different heights of PD. (a) POW at Z = 0 m; (b) POW at Z = 1 m.
Applsci 15 02364 g010
Figure 11. Channel impulse responses for different heights of PD. (a) CIR at Z = 0 m; (b) CIR at Z = 1 m.
Figure 11. Channel impulse responses for different heights of PD. (a) CIR at Z = 0 m; (b) CIR at Z = 1 m.
Applsci 15 02364 g011
Figure 12. Received power distributions for different reflection coefficients statistical distributions. (a) POW using UNID; (b) POW using EXPD; (c) POW using GAMD.
Figure 12. Received power distributions for different reflection coefficients statistical distributions. (a) POW using UNID; (b) POW using EXPD; (c) POW using GAMD.
Applsci 15 02364 g012
Figure 13. Channel impulse responses for different reflection coefficients statistical distributions. (a) CIR using UNID; (b) CIR using EXPD; (c) CIR using GAMD.
Figure 13. Channel impulse responses for different reflection coefficients statistical distributions. (a) CIR using UNID; (b) CIR using EXPD; (c) CIR using GAMD.
Applsci 15 02364 g013
Figure 14. Probability density functions for different reflection coefficients. (a) PDF using UNID. (b) PDF using GAMD. (c) PDF using EXPD.
Figure 14. Probability density functions for different reflection coefficients. (a) PDF using UNID. (b) PDF using GAMD. (c) PDF using EXPD.
Applsci 15 02364 g014
Figure 15. Received power distribution for different irradiance and incidence angle distributions. (a) POW using UNID; (b) POW using EXPD; (c) POW using GAMD.
Figure 15. Received power distribution for different irradiance and incidence angle distributions. (a) POW using UNID; (b) POW using EXPD; (c) POW using GAMD.
Applsci 15 02364 g015
Figure 16. Channel impulse response for different irradiance and incidence angle distributions. (a) CIR using UNID; (b) CIR using EXPD; (c) CIR using GAMD.
Figure 16. Channel impulse response for different irradiance and incidence angle distributions. (a) CIR using UNID; (b) CIR using EXPD; (c) CIR using GAMD.
Applsci 15 02364 g016
Table 1. UM-VLC system simulation parameters.
Table 1. UM-VLC system simulation parameters.
System Model ParametersValues
Position parameters
Tunnel dimensions ( w × l × h ) ( 5 × 5 × 5 ) m
First coordinate of the LED ( x , y , z ) ( 2.5 × 2.5 × 5 ) m
Second coordinate of the LED ( x , y , z ) ( 0 × 0 × 2.5 ) m
VLC transceiver parameters
Average output optical power1 W
FoV of the PD60°
LED semi-angle at half power60°
Optical filter gainUnity gain
PD physical area1 cm2
Refractive index1.5
Reflective surfaces15
μ 0.3
σ 0.2
α 0.5
β 0.2
λ 2
Table 2. Max power and CIR peak in position 1 results changing the height.
Table 2. Max power and CIR peak in position 1 results changing the height.
Height [m]Max Received Power (W/m2)Max CIR Peak
0 7.50 × 10 8 6.00 × 10 9
1 4.00 × 10 7 1.20 × 10 7
Table 3. Max power and CIR peak in position 1 results (random reflection coefficient).
Table 3. Max power and CIR peak in position 1 results (random reflection coefficient).
Random DistributionMax Received Power (W/m2)Max CIR Peak
UNID 1.5 × 10 8 8.9 × 10 9
EXPD 1.0 × 10 9 4.0 × 10 9
GAMD 3.0 × 10 9 1.79 × 10 9
Table 4. Max power and CIR peak in position 1 results (random incidence and irradiance angles).
Table 4. Max power and CIR peak in position 1 results (random incidence and irradiance angles).
Random DistributionMax Received Power (W/m2)Max CIR Peak
UNID 1.45 × 10 8 8.2 × 10 9
EXPD 9.0 × 10 9 4.0 × 10 9
GAMD 2.7 × 10 9 1.71 × 10 9
Table 5. Max power and CIR peak in position 2 results changing the height.
Table 5. Max power and CIR peak in position 2 results changing the height.
Height [m]Max Received Power (W/m2)Max CIR Peak
0 2.40 × 10 7 1.18 × 10 8
1 2.45 × 10 7 1.00 × 10 7
Table 6. Max power and CIR peak in position 2 results (random reflection coefficient).
Table 6. Max power and CIR peak in position 2 results (random reflection coefficient).
Random DistributionMax Received Power (W/m2)Max CIR Peak
UNID 3.0 × 10 9 2.00 × 10 8
EXPD 2.5 × 10 9 1.59 × 10 8
GAMD 6.0 × 10 9 3.50 × 10 9
Table 7. Max power and CIR peak in position 2 results (random incidence and irradiance angles).
Table 7. Max power and CIR peak in position 2 results (random incidence and irradiance angles).
Random DistributionMax Received Power (W/m2)Max CIR Peak
UNID 3.75 × 10 8 2.10 × 10 8
EXPD 2.50 × 10 9 1.49 × 10 8
GAMD 2.51 × 10 9 1.49 × 10 8
Disclaimer/Publisher’s Note: The statements, opinions and data contained in all publications are solely those of the individual author(s) and contributor(s) and not of MDPI and/or the editor(s). MDPI and/or the editor(s) disclaim responsibility for any injury to people or property resulting from any ideas, methods, instructions or products referred to in the content.

Share and Cite

MDPI and ACS Style

Cornejo, S.; Palacios Játiva, P.; Azurdia Meza, C.; Sánchez, I. Statistical Modeling of Wall Roughness and Its Influence on NLOS VLC Channels in Underground Mining. Appl. Sci. 2025, 15, 2364. https://doi.org/10.3390/app15052364

AMA Style

Cornejo S, Palacios Játiva P, Azurdia Meza C, Sánchez I. Statistical Modeling of Wall Roughness and Its Influence on NLOS VLC Channels in Underground Mining. Applied Sciences. 2025; 15(5):2364. https://doi.org/10.3390/app15052364

Chicago/Turabian Style

Cornejo, Sebastian, Pablo Palacios Játiva, Cesar Azurdia Meza, and Iván Sánchez. 2025. "Statistical Modeling of Wall Roughness and Its Influence on NLOS VLC Channels in Underground Mining" Applied Sciences 15, no. 5: 2364. https://doi.org/10.3390/app15052364

APA Style

Cornejo, S., Palacios Játiva, P., Azurdia Meza, C., & Sánchez, I. (2025). Statistical Modeling of Wall Roughness and Its Influence on NLOS VLC Channels in Underground Mining. Applied Sciences, 15(5), 2364. https://doi.org/10.3390/app15052364

Note that from the first issue of 2016, this journal uses article numbers instead of page numbers. See further details here.

Article Metrics

Back to TopTop