Next Article in Journal
Research on Seismic Signal Denoising Model Based on DnCNN Network
Previous Article in Journal
Topology Optimization and Testing of Connecting Rod Based on Static and Dynamic Analyses
 
 
Font Type:
Arial Georgia Verdana
Font Size:
Aa Aa Aa
Line Spacing:
Column Width:
Background:
Article

Network Security Situational Awareness Based on Improved Particle Swarm Algorithm and Bidirectional Long Short-Term Memory Modeling

School of Information and Communication, National University of Defense Technology, Wuhan 430014, China
*
Author to whom correspondence should be addressed.
Appl. Sci. 2025, 15(4), 2082; https://doi.org/10.3390/app15042082
Submission received: 31 December 2024 / Revised: 4 February 2025 / Accepted: 5 February 2025 / Published: 17 February 2025

Abstract

With the continuous development of information technology, network security risks are also rising, and the ability to quickly perceive network threats has become an important prerequisite and an important means to cope with network risks. Currently, there are various types of network attacks and complex attacking techniques, and the large differences between them have led to the difficulty of collecting and recognizing the common characteristics of network attacks. Considering the regular temporal fluctuations in network attacks, a method for network security situational awareness, based on an enhanced Particle Swarm Optimization Bidirectional Long Short-Term Memory (BiLSTM) network model, is proposed. By gathering and organizing critical information within the network, an encapsulated Wrapper feature selection algorithm is utilized for the extraction of element features. The refined Particle Swarm Optimization algorithm is applied to optimize the parameters of the BiLSTM network, enabling a rapid convergence and enhancing the training efficiency, thus effectively identifying the categories of network attacks. The experimental results show that the MAPE for the proposed model has been diminished to 0.36%, while the sMAPE is 2.654%. Additionally, the fitting coefficient attains a value of 0.92. This indicates a high level of recognition and precision exhibited by the proposed model in detecting network security risk behaviors. Furthermore, in contrast to the traditional CNN neural network, the proposed model is more compact, which significantly reduces the computational overhead and allows for efficient network security situational awareness.

1. Introduction

Today, the internet has been deeply integrated into every facet of society, ranging from daily social entertainment to critical infrastructure operation, from commercial activities to government administration. With the extensive application of emerging technologies such as the Internet of Things, cloud computing, and big data, the network scale continues to expand, and the network architecture is becoming increasingly complex. A large number of intelligent devices has access to the network, which led to an explosive growth in the number of network nodes and a sharp increase in data traffic. Network boundaries have become increasingly blurred, and the traditional network security protection models face significant challenges. As a proactive defense measure, the importance of network security situational awareness has become increasingly prominent.
Ivanti VPN Attack ①: A threat intelligence firm Volexity has discovered that more than 1700 ICS VPN devices have been compromised by the GIFTEDVISITOR webshell, with victims ranging from government and military departments worldwide, national telecommunications companies, defense contractors, technology firms, banks, financial and accounting institutions, global consulting firms, and aerospace, aviation and engineering companies. Microsoft Executive Account Compromise ①: Microsoft has stated that the Midnight Blizzard group initially gained access to its systems in late November through a ’password spraying’ attack, which was not initially detected until late January, when the hackers gained access to the email addresses in question for a period of up to two months. SOHO Router Attack: The Volt Typhoon group hijacked ’hundreds’ of small office/home office (SOHO) routers located in the U.S. and formed them into a botnet to launch an attack on critical infrastructure in the U.S. Change Healthcare Ransomware Attack: Blackcat (also known as Alphv), a Russian-speaking cybercriminal organization, claimed responsibility for the ransomware attack, which resulted in a $22 million ransom payment by UnitedHealth and the theft of data from potentially one-third of the US population, impacting the personal information of approximately 100 million people, with the total cost associated with the attack estimated to be in excess of $2.45 billion. Cyberattack leads to chaos at Seattle Airport ①: The attack, which affected several critical systems, including the passenger displays, Wi-Fi connectivity, self-check-in, ticketing, and baggage-handling systems, caused chaos among the travelers over the busy Labor Day weekend. The ransomware group, Rhysida, demanded $6 million in Bitcoin payments.
Network security situational awareness (NSA), initially proposed by Bass [1], refers to the application of a situational awareness technology to extract and compile information about network system elements, within a specified time and spatial scope, in complex and rapidly changing environments. It aims to comprehensively present the network characteristics within the target range, providing the decision-makers with a basis for support. Liu Chunsheng [2] conducted research on battlefield wireless network situational awareness, threats node location, network traffic characteristics, and network topology as core elements, and investigated the data collection methods and situational construction models for these elements to elucidate key technologies in wireless network situational awareness. Li Gui et al. [3] explored the technology for generating sea battlefield posture by integrating multi-platform intelligence information with the battlefield environment. Li Duo et al. [4] employed an improved Bayesian network to realize the situational awareness of communication network information security, perceiving the current network by extracting the perception elements. And the future network security development trend has been predicted. The study generates the situational awareness output by synthesizing the threat-unit attribute set in a specific sensing interval, and generates the situational awareness elements by multiplying the threat-unit attributes by the situational awareness matrix, in a bottom-up order. However, the method uses per-count statistics in terms of cybersecurity situational awareness results, which has certain shortcomings in terms of identification accuracy and efficiency. Jia, H [5] proposed a network security policy consistency detection method based on the knowledge graph, which brings new ideas to the research in this field, but there are still some limitations. The construction of the ontology model relies on the experts’ long-term accumulated industry experience and their deep understanding of the internal network structure, security monitoring projects, etc., and in the short term, it can only rely on manual preparation by experts and practitioners. This approach is not only inefficient and costly, but also susceptible to subjective factors, that may lead to deviations in the accuracy and completeness of the ontology model. If the experts do not have a sufficient understanding of certain domains, the model may not accurately reflect the actual situation, affecting the reliability of the subsequent recognition and analysis.
Wang, Y [6] mentioned the performance advantages of the architecture, but large data processing and complex model training still consume a lot of computational resources. For example, LSTM network training requires a large amount of high-quality data and time, and with the increase in data size and network complexity, the demand for storage and computational resources continues to increase. In addition, the architecture proposed in this paper aims to improve the real-time processing capability, but delays may still occur when processing large datasets. When faced with high-rate and large-scale network traffic data, data collection, storage, analysis, and alerting may not be able to meet strict real-time requirements. For example, in a DDoS attack scenario, it may not be possible to respond and defend in time due to processing delays.
Considering the variety and volume of data in the process of network security situational awareness, this paper proposes a network situational awareness method that combines an improved Particle Swarm Optimization algorithm with Long Short-Term Memory (BiLSTM) neural networks [5] to enhance the efficiency and accuracy of network security situational recognition.

2. Materials and Methods

2.1. Network Security Threat Analysis

Currently, a notable issue in the field of network security posture are the constant innovations in network attack methods, showing a trend of diversification, complexity, and intelligence. Variants of malware emerge in an endless stream, and advanced persistent threat [6] (APT) attacks have become increasingly covert and prolonged. Attackers tend to gradually infiltrate the target system through multiple phases, making them difficult to be detected by the traditional security equipment in a timely manner. DDoS [7] attacks continue to increase, not only severely impacting individual targets, but also potentially leading to the paralysis of the entire network. Social engineering attacks (SEG) take advantage of human weaknesses and induce users to disclose sensitive information through phishing emails and misinformation, opening the door for the attackers to invade. These new attack methods significantly increase the difficulty of detection and defense of network security threats, posing higher demands on the technology for network security situational awareness technology.

2.2. Network Security Posture Element Collection

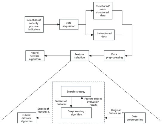
The collection of network security posture elements is the foundation for sensing and mastering the security posture [8]. Only by collecting representative and targeted data can an accurate, reliable, and scientific network security situation be constructed and generated. Considering the complex sources, numerous objects, and diverse levels of network security posture data, this paper incorporates a feature selection algorithm into element extraction, to enhance the accuracy and reliability of element collection. The element extraction method mainly includes the steps of security posture indicator selection, data acquisition, distinguishing structured/semi-structured/unstructured data, data preprocessing, feature selection, and element presentation.
In the feature extraction module, a comparison is made among the current main feature selection algorithms. The Filter time method [9] has a lower complexity, and the feature subset selection relies on detailed metrics. The Wrapper method performs better in terms of feature subset quality, but is highly dependent on the algorithm, which can easily lead to “overfitting”. An embedded [9] algorithm is more efficient and has good feature subset performance, but also relies on the learning algorithm and suffers from “overfitting” issues. The ensemble method can avoid the problems of the above three algorithms, but the time complexity is higher. In summary, this paper adopts the encapsulated Wrapper feature acquisition algorithm to realize the element feature acquisition. The overall acquisition method is shown in Figure 1:

2.3. BiLSTM Network

In traditional neural networks, the model does not preserve the information from the processing of the previous moment, resulting in a certain degree of disconnection between the consecutive time steps. This prevents the already processed information from being utilized in the subsequent classification tasks. To address this issue, researchers have proposed Recurrent Neural Networks (RNNs) [10]. The innovation of RNNs, compared to ordinary neural networks, lies in the incorporation of recurrent logic, which allows the current moment’s processing information to be saved and carried over to be used in the next moment. However, during the backpropagation, RNNs have a high probability of experiencing the gradient disappearance or gradient explosion problem. The gradient gradually decreases over time, or its value surges, resulting in the weight changes either stopping or being too drastic, making the neural network unable to learn. Moreover, when dealing with a long input sequence, the effective updating of parameters becomes more difficult to realize. RNNs also have a limited capacity for the maintenance of long-term dependencies, which can lead to a decline in performance using long sequence data. Additionally, RNNs compute sequentially over time, and cannot be calculated in parallel [10], resulting in suboptimal training performance on large-scale data.
To address the issues of vanishing and explosion gradients in RNNs, enabling the network to learn long-term dependencies, Long Short-Term Memory (LSTM) [11] introduces a gating mechanism to solve these problems. It primarily incorporates three gates for control: the forget gate, the input gate, and the output gate.
Bidirectional long short-term memory network (BiLSTM) combines forward and reverse BiLSTM networks [12], allowing the model to use both past and future information for prediction or analysis. When sensing network threat behaviors, it is able to find the discrepancy data by comparing the characteristic parameters of the current state and the future state of the network to more accurately and purposefully sense and identify whether there are network threat behaviors in the current state. The specific calculation process mainly includes a forward LSTM calculation, a reverse LSTM calculation, BiLSTM hidden state merging, and an output layer calculation [13,14,15,16].
Among them, the steps of forward BiLSTM computation mainly involve the forgetting gate, the input gate, a cell state update and the output gate [17], and the specific formulas are described below.
For the forget gate:
f t f = σ w x f f · x t + w h f f · h t 1 f + w c f f · c t 1 f + b f f
where σ is the sigmoid activation function, c t 1 f is used to control the forgetting degree of the information in the cell state in the previous moment [17], w x f f w h f f and w c f f are the weight matrices between the input x t , the previous moment forward hidden state h t 1 f , the previous moment forward cell state c t 1 f , and the forgetting gate, respectively, and b f f is the forward bias term of the forgetting gate [13].
For the input gate:
i t f = σ ( w x i f · x t + w h i f · h t 1 f + w c i f · c t 1 f + b i f )
where σ is the sigmoid activation function, x t determines which parts of the input information will be updated to the cell state at the current moment, and w x i f w h i f ,   w c i f , and b i f are the corresponding forward weight matrix and bias terms, respectively [14].
For the cell state update:
c t f = f t f c t 1 f + i t f tanh w x c f · x t + w h c f · h t 1 f + b c f
according to the output of the forgetting gate f t f , the forgetting operation is performed on the cell state c t 1 f of the previous moment, and then the output of the input gate i t f is weighted and summed with the current input information, processed by the t a n h activation function to obtain the new positive cell state c t f . The function maps the data between (−1,1) and is used to perform a nonlinear transformation of the input information, w x c f . The function maps the data between (−1,1) and (−1,1) for the nonlinear transformation of the input information. w h c f is the forward weight matrix between the input x t , the positive hidden state h t 1 f , and the updated part of the cell state at the previous moment, and b c f is the forward bias term.
For the output gate:
o t f = σ w x o f · x t + w h o f · h t 1 f + w c o f · c t f + b o f
the sigmoid activation function is used to determine which parts of the forward cell state   c t f will be output to the forward hidden state h t f at the current moment, w x o f . The sigmoid activation functions w h o f ,   w c o f , and   b o f are the corresponding forward weight matrices and bias terms, respectively.
And for the positive hidden status update:
h t f = o t f tanh c t f
the output of the output gate o t f is multiplied by the forward cell state c t f after processing by the activation function to get the forward hidden state h t f at the current moment.
The computation of the reverse hidden state is similar to that of the forward direction, except that the computation order is reversed from the end of the sequence, and that after obtaining the direction hidden state h t b , it is spliced with the output of the forward hidden state in the feature dimension, to obtain the final hidden state of the BiLSTM at each time step h t f = [ h t f , h t b ] , which is used in the subsequent computation of the output layer [12,17]. The running schematic is shown in Figure 2:

2.4. Network Security Situational Awareness Method Based on Improved Particle Swarm Optimization-BiLSTM Networks

Utilizing the feature collection method described in Section 2.2, the data is split into training and testing sets at a ratio of 8:2. The model is then trained and refined to develop another model, with clear learning outcomes, which is subsequently evaluated using the testing set.

2.4.1. Improved Particle Swarm Optimization Algorithm

The traditional PSO algorithm tends to fall into the local optimal solution and cannot converge to the global optimal solution every time, despite a global search being performed [18,19,20,21]. Therefore, in this paper, an Improved Particle Swarm Algorithm (IPSO) is employed. Compared to the traditional particle swarm optimization algorithm, the λ P x term is added to the velocity update formula, where λ is the force parameter, which is more particle nature-dependent.
λ = 1   good   particle 1   bad   particle  
P ( x ) is the interparticle force function defined as:
P x = g b e s t x m i n x m a x x m i n
where x m i n and x m a x denote the minimum and maximum values of the particle positions, respectively. Through this function, the magnitude of inter-particle forces is related to the relative relationship between the particle positions and the global optimal position. Good particles (fitness value greater than the average fitness) are attractive to other particles, and bad particles (fitness value less than the average fitness) are repulsive to other particles, so that the particle swarm can better explore the solution space and avoid falling into the local optimal solution during the search process. The improved particle velocity update function v i k + 1 is as follows:
v i F k + 1 = v i k + 1 + λ P x
The algorithm of IPSO is as follows:
Step 1: Initialize the particle swarm, randomly generate a group of particles, including position and velocity. And calculate the current individual optimal solution, p b e s t , and global optimal solution, gbest.
Step 2: Calculate the per-particle fitness, which is used as a measure of how well the particle represents the solution.
Step 3: Compare the fitness of the current particle with the average fitness (higher than the average is a good particle and the opposite is a bad particle) and determine the particle’s λ .
Step 4: Update the velocity and position of the particles.
Step 5: Update p b e s t and g b e s t if there is a better individual or global optimal solution than the current one.
Step 6 If the number of iterations is reached or if the value of the objective fitness function is satisfied, the algorithm is stopped and the optimal solution is output. Otherwise, go to Step 2.

2.4.2. BiLSTM Hyperparameter Optimization Process

The coefficient of the fitness of this model to the experimental data ( R 2 ) was used as the objective function, and R 2 was calculated as:
R 2 = 1 i = 1 n   ( y i y i ^ ) 2 i = 1 n   ( y i y ¯ ) 2
The number of neurons per layer (node) and the time step (look_back) of the BiLSTM model are optimized by improving the particle swarm algorithm, so that it can make the model fit the current data more closely, and achieve good fitting results. Firstly, the IPSO parameters are set, including the particle swarm size (i.e., the number of hyper-parameter combinations), each particle is randomly set as the initial value and speed of each set of hyper-parameters, within the allowed range, and the maximum number of iterations and prediction errors are also set, and the R 2 is used as the fitness function, through which the evolution direction of the particle swarm is controlled. After setting the basic parameters, the hyperparameters of BiLSTM are trained and learned through steps 1 to 6 in 2.4, and finally the hyperparameter combination of the BiLSTM model, adapted to the current data, is obtained.
Compared with the method of setting BiLSTM parameters based on experience, the R 2 of BiLSTM parameters set by IPSO improves by 16.4%, which indicates that the IPSO algorithm can reduce the prediction error, and improve the prediction performance of the model. When predicting the network security data, different parameter combinations of BiLSTM models predict different results, and adding hidden layers and changing the time step have a greater impact on the fitting effect of BiLSTM, while the optimized parameter combinations of IPSO can make the model achieve better results in network security prediction.
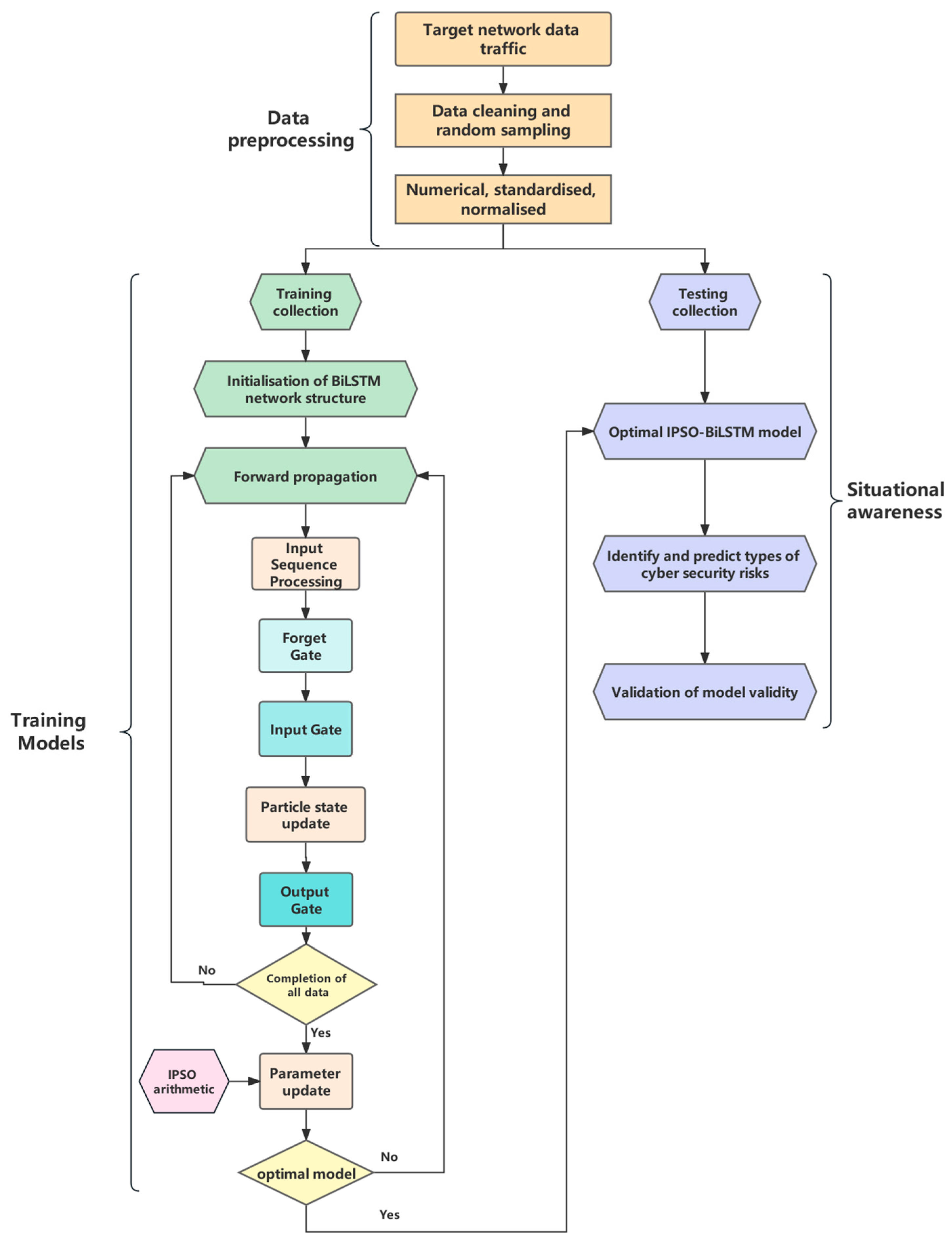
In order to better sense the security posture of the target network, this paper proposes a network security situational awareness method based on IPSO-BiLSTM, as can be seen from the Figure 3, this model consists of three parts: data preprocessing, model training and situational awareness.
Data preprocessing: the collected traffic data related to the secure operation of the target network, after data cleaning and random sampling as well as numerical standardisation and normalisation, is divided into a training set and a test set in the ratio of 8:2.
Model training: the preprocessed data is input into the IPSO-BiLSTM model for the training, and the IPSO algorithm is used to improve the weights in the BiLSTM neural network, which makes the model perceptual accuracy increase.
Situational awareness: using the already trained IPSO-BiLSTM model to recognize the data in the test set, and judging the model’s learning results and the degree of adaptability, based on the recognition results, to verify the effectiveness of the model. In order to make the model more accurate and efficient for network posture recognition, this paper sets the optimal solution of IPSO as the number of model neurons and time steps, sets these two variables as two-dimensional vectors (the positions of individual particles in the particle swarm algorithm), and sets the fitting coefficients in the BiLSTM neural network as the value of the fitness function in the particle swarm optimization algorithm. The number of neurons and the learning rate are calculated by IPSO as the initial setting of the BiLSTM neural network, before proceeding to the next step of the network situational awareness.

3. Experiment and Result

3.1. Experimental Environment

To ensure that the experimental control variables are the same, the experimental software and hardware configurations in this paper are shown in Table 1. All comparison models are run on the same platform.

3.2. Data Pre-Processing

The current experiment utilizes the UNSW-NB15 dataset [22], which was compiled by the Australian Centre for network Security. The raw network packets for the dataset were generated by the Australian Cyber Security Centr’s Cyber Scope Lab and were designed to produce a mixture of modern normal activity and synthetic contemporary attack behaviour. 100 GB of raw traffic, such as PCAP files, were captured using relevant tools. The UNSW-NB15 dataset comprises a total of 49 features, which are categorized into five distinct classes: 5 flow features (e.g., source IP address), 13 basic features (e.g., source-to-destination byte count), 8 content features, 16 temporal features, and 7 additional generated features. The nine attack types involved in this dataset are detailed in Table 2 and will not be reiterated here. The dataset is clearly labeled for each attack type, which is highly conducive to the learning and perception of the network security posture by the IPSO-LSTM model proposed in this study. The UNSW-NB15 dataset is extensively employed in the industry for network security research. The data processing algorithm is shown in Algorithms 1.
Algorithm 1. UNSW-NB15 data processing algorithms.
UNSW-NB15 Data Processing Algorithms
Input: original data
Output: standardised data
1data retrieval
2   df_train = pd.read
3   df_test = pd.read
4pretreatment
5   attack_cat_train.save
6   attack_cat_test.save
7   label.drop
8   id.drop
9def coding function toLabel
10     list_train = df_train.fit()
11     list_test = df_test.fit()
12     attack_cat_train.fit()
13     attack_cat_test.fit()
14Data splicing
15   Splicing encoding results other than attack type
16   Label encoding for label_train and label_test
17Feature linking and normalisation
18   Connecting numerical and categorical features
19     data_train.save
20     data_test.save
21   normalisation
22     double_sided_log(sigmoid(data_train))
23     double_sided_log(sigmoid(data_test))
24Preservation of processed data
25   np.savez(data_train)
26   np.savez(data_test)

3.3. Analysis of Experimental Results

After the preprocessing in Section 3.2, the data were subjected to cleaning, null filling, normalization, encoding, and feature extraction. Since this paper relies on pytorch to build the BiLSTM neural network model, after reading the data, the npz array needs to be converted to a float type torch tensor before inputting it into the model for calculation.
In order to facilitate the model’s ability to learn and comprehend network security postures more effectively, this paper encodes the nine types of network security threat behaviors, along with normal traffic, for a total of ten categories as the subjects of the experiment. The data encoding is performed in the order of their appearance in the database, and the corresponding relationship is as shown in Table 2.
Considering the UNSW-NB15 dataset used in the paper, which contains 49 features, an attempt at adjusting the number of neurons in the range of 36 to 650 can be made during the optimization to balance the model performance and computational efficiency. The time step, in the experiments specifically, can be adjusted in the range of around 10 ms–100 ms, in order for the model to better utilize the information from the before and after moments to identify network attacks.
We present the following detailed training information about this model: the number of iterations refers to the number of rounds after which the model is fully trained on the entire training dataset; the IPSO-BiLSTM model in this paper has a rapid decrease in sMAPE value after about 12 iterations, and stays at a low level afterwards; it is recommended to set a large range of the number of iterations, such as 50–100, during the initial training, and then determine the optimal number of iterations by observing the model’s performance (e.g., metrics such as loss values, accuracy, etc.) on the validation set. Larger batch sizes can make the gradient update more stable and reduce the stochasticity of the training, but they will take up more memory, and the computational efficiency may be reduced, while smaller batch sizes will increase the stochasticity of training and help to jump out of the local optimal solution, but they may lead to the instability of the gradient update. For the UNSW-NB15 dataset used in this paper, considering its data size and model complexity, it is recommended that the batch size during the initial attempt is 16, 32, 64, and other common values. The learning rate determines the step size of the parameter update during the training process of the model. If the learning rate is too large, the model may skip the optimal solution during the training process, leading to non-convergence or even divergence; however, if the learning rate is too small, the training speed of the model will be very slow, requiring more training time and iterations. In the paper, the IPSO algorithm is used to optimize the parameters of the BiLSTM model, which helps find a suitable learning rate. In practice, a learning rate decay strategy can be used, i.e., initially setting a large learning rate (e.g., 0.001), and then gradually reduce it with an increase in the number of iterations (e.g., halving the learning rate every 10 iterations) during the training process. This can accelerate the convergence speed of the model at the beginning of training, avoid skipping the optimal solution when close to it, and improve the training effects of the model. In the IPSO algorithm, the size of the particle swarm (i.e., the number of hyperparameter combinations) affects the coverage of the search space. A larger particle swarm can search the hyperparameter space more comprehensively, but the computational cost will increase. It is recommended to set the particle swarm size according to the complexity of the problem and the computational resources, generally at between 20–100 attempts.
The model demonstrates a high degree of accuracy in identifying the cybersecurity threat behaviors of Generic, Exploits, and Fuzzers, with recognition rates of 95.32%, 94.96%, and 93.86%, respectively. This may be attributed to the commonality of these threat behaviors and their distinctive features, which facilitate learning and recognition. Additionally, the dataset contains a rich and detailed representation of these three threat behaviors, providing more accurate reference samples for the model to learn and understand the threat behaviors. It is evident that data is the foundation of all things, and a comprehensive and detailed dataset is essential for the model to master and perceive network security postures. The recognition accuracy for Backdoor, Analysis, and Worms is lower, at only 81.23%, 80.4%, and 75.32%, respectively. The analysis suggests that Backdoor, which is a covert entry left in the target system after a successful intrusion for subsequent operations, may not exhibit pronounced anomalies in network traffic, making it similar to normal network traffic data. Consequently, the model may be prone to classifying it as Normal. An analysis, as a category of cybersecurity threat behaviors, primarily involves analyzing the acquired data and target system states to assess the attack efficacy, seek additional exploitable information, or cover attack traces, and may also modify logs. This could lead to its activities being obscured within a large volume of normal network traffic data, making detection difficult. Worms, as a direct network attack, transmit abnormal data and propagate it automatically across the network, making them relatively easy to detect in traffic data. However, due to the limited number of samples, the model’s recognition effectiveness is compromised. Nevertheless, given the severe impact Worms attacks have caused in the past, the toolkit for countering Worms attacks is comprehensive, including antiviral software, vulnerability monitoring, and Intrusion Detection Systems (IDS) from major vendors, all of which have conducted targeted research. Consequently, the cybersecurity risk threat level of Worms has relatively decreased. Due to insufficient sample data, the lower recognition accuracy of the model is, therefore, within an acceptable range. In summary, the recognition accuracy for the nine network security threat behaviors and normal traffic is shown in Figure 4.
Generic and Exploits attacks have certain commonalities and distinctive features. Generic attacks refer to common general attacks, which appear frequently in the network environment, with relatively fixed attack patterns and regular behavioral characteristics. The dataset is rich in detailed samples of such attacks, which provide a large number of typical samples for the model to learn, making it easy for it to identify their characteristic patterns. Exploits attacks are attacks that take advantage of system vulnerabilities, and the attacks generate unique traces on network traffic and system state, such as specific port accesses, data transmission patterns, etc. These distinctive features are easily captured and learnt by the model. The IPSO-BiLSTM model combines both forward and inverse LSTM networks, and is able to make use of both the past and the future information to perform predictive analyses. When identifying these two types of attacks, the current and future state feature parameters of the network can be compared to find out the difference in the data and accurately identify the attack behavior. Its internal gating mechanisms, such as oblivion gates, input gates, and output gates, can efficiently process and deliver information at each time step. In the face of network attack data, the oblivion gate discards outdated or irrelevant information, the input gate filters and adds current important information, and the output gate outputs information that is useful for the identification of the attacks based on the internal state, thus effectively capturing the characteristics of the attack behavior and accurately identifying attacks.

4. Comparison of Network Security Posture Assessment Methods

Compared to the traditional network security situational awareness methods, the model proposed in this paper has a better advantage in weight updating; under the synergy of the IPSO optimization algorithm, the BiLSTM can quickly find the optimal number of neurons and the value of the learning rate, and also is faster than the traditional gradient descent in the descent process of the mean square error. The above three nodes work efficiently, so that the model convergence is more efficient. It reduces the time complexity of the model, and has better adaptability and relevance for time-sensitive task scenarios, like network security. In this paper, CNN neural network [23] and Random Forest algorithm [24] (Random Forest) are selected as the comparison models. And in order to deeply understand and reveal the unique role of IFSO optimization algorithm and BiLSTM neural network to this model and its contribution in situational awareness, this paper also takes the BiLSTM model as the baseline, together with the experimental comparison model. The experimental dataset for training is described as follows:
The dataset parameters are compiled by the Australian Cyber Security Centre, containing data on normal activity and a wide range of attack behaviors. There are 49 features in five categories, covering nine types of attacks and normal traffic, and the data are clearly labelled.
During the training process, the data is divided into the training set and the test set according to 8:2, and is pre-processed by cleaning, standardization, normalization, and coding. The IPSO-BiLSTM model is used to select the features with the encapsulated Wrapper algorithm: IPSO optimizes the BiLSTM parameters (e.g., number of neurons, time step), and the fitting coefficient is used as the objective function to train the model.
During the demonstration process (model evaluation) the SMAPE, MAPE, and fitting coefficient are selected to evaluate the model. The IPSO-BiLSTM is compared with CNN, Random Forest, and ordinary BiLSTM, and then ran in the same environment. The results show that the model performs well in most of the metrics and converges quickly.
For the methodological comparison, the following three indicators were chosen for this paper.
SMAPE, Symmetric Mean Absolute Percentage Error, is an error metric commonly used to assess the accuracy of predictive models. SMAPE has some unique characteristics compared to other error metrics. It is relatively balanced in its treatment of positive and negative errors, and does not produce large deviations, because the predicted value is larger or smaller than the actual value. This makes it a fairer assessment of model performance in some cases.
SMAPE is mainly used to compare the degree of the difference between the predicted value and the actual value, which is calculated by the formula:
S M A P E = 100 % n i = 1 n   y i y ^ i y i + y ^ i 2
Mean Absolute Percentage Error (MAPE) is a metric used to assess the error between the predicted value and the true value. Expressing the error as a percentage provides a more intuitive reflection of the degree of deviation of the predicted value relative to the true value. The error is normalized for each sample, making data from different magnitudes comparable. It is commonly used to assess the accuracy of predictive models in a variety of domains. The formula is as follows:
M A P E = 100 % n i = 1 n   y i y ^ i y i
The Fit Coefficient (R-squared Score, R 2 ) is used to assess how well the regression model fits the observed data. R 2 = 1 It indicates, that the regression model fits the data perfectly and the predicted values are in perfect agreement with the observed values. The closer to 1, the better the model fits.
R 2 = 0 indicates, that the predictive effect of the regression model is the same as using the mean as the predictive value, i.e., the model does not have any fitting ability. The formula is as follows:
R 2 = 1 i = 1 n   ( y i y i ^ ) 2 i = 1 n   ( y i y ¯ ) 2
Finally, we choose the number of the training times as an indicator of the speed of model convergence, and under the same number of training times, the model that finishes convergence faster has better reliability and adaptability, as well as a more appropriate model network architecture.
The results of the model test are shown in Figure 5.
The four algorithms were trained on the basis of Section 3.2 data processing, and the preset number of training iterations were all able to make the model completely reach the final convergence state, based on which the MAPE, sMAPE, and fitting coefficients of the four models were measured, to obtain the data presented in Figure 5, which is a comparative result of the upper limit of the model performance.
Figure 5 illustrates that the proposed model outperforms the other three models on most metrics, except for a slight underperformance when compared to the CNN network. The primary reason for this is the greater number of hidden layers in the CNN neural network, which allows for more flexibility and a better adjustment of layers during the data fitting process. In contrast, the proposed model is relatively lightweight, resulting in slightly lower fitting coefficients. Furthermore, a comparison with the LSTM model reveals, that the optimized IPSO-LSTM model significantly outperforms the traditional LSTM model, with improvements observed across all metrics. The main reason for this enhancement is the optimization of the weight distribution within the LSTM through IPSO, which allows the model to better conform to the data, thereby leading to superior performance.
Figure 6 reveals that the CNN neural network is the closest competitor to the proposed model, achieving the global minimum SMAPE value at 24 iterations, followed by a period of fluctuation. This fluctuation suggests that with a larger number of hidden layers, the model’s optimization direction may become less precise, leading to oscillations in performance. The traditional LSTM neural network requires approximately 36 iterations to find the optimal model parameters and weights before it can maintain a lower SMAPE value, and it also experiences fluctuations after. The random forest model performs relatively poorly, with the SMAPE value remaining high and decreasing slowly. This may be due to the large number of decision trees in the random forest, which can result in a slower optimization process during the updates. In contrast, the proposed model converges more rapidly, with the SMAPE value decreasing quickly after around 12 iterations, and remaining at a low level after. This swift convergence is attributed to the use of the IPSO optimization algorithm, which aids the model in quickly identifying the optimal learning rate and number of neurons, allowing it to converge rapidly.
In terms of the computational complexity of the IPSO-BiLSTM methods, the IPSO algorithm optimization increases the amount of computation, but avoids falling into the local optimal solution, and the BiLSTM model’s own gating mechanism also has a computational cost, but the overall range is acceptable. The computational demand is relatively moderate, and the general configuration of the computer can be met by the IPSO algorithm to accelerate the convergence of the model, reducing the overall training time.
CNN neural networks have a high computational complexity, because they have many hidden layers, and the convolution and pooling operations involve a large number of parameters and data point operations. In terms of computational requirements, it relies heavily on the GPU, takes up a lot of memory during training, and has difficulty meeting the requirements of ordinary computers when dealing with large data sets.
The Random Forest algorithm has a high computational complexity, but a large number of decision trees have to deal with a large amount of data during the training and prediction, so the optimization process is slow. The computational requirements are also high, and processing large datasets takes a long time and requires a lot of memory and CPU power.
Traditional BiLSTM models have high computational complexity, rely on traditional methods to find the optimal parameters due to the lack of optimization, and have complex computations of the BiLSTM gating mechanism. Higher computational demands require large amounts of high-quality data and longer training time, and delays can easily occur due to insufficient computational resources when dealing with high traffic network data.
Finally, a summary overview of the model can be presented. The model is better at handling time dependency, as the traditional neural networks such as RNNs suffer from the problem of vanishing or exploding gradients when dealing with time-series data, making it difficult to maintain long-term dependencies. BiLSTM solves this problem by combining both forward and inverse LSTM networks, which are able to use both past and future information for prediction or analysis. When sensing cyber threat behaviors, discrepant data can be found by comparing the characteristic parameters of the current and future states of the network, thus identifying cyber threats more accurately. Its internal gating mechanisms (e.g., forget gate, input gate, output gate) efficiently process and deliver information at each time step, ensuring a good handling of time dependencies and overcoming the shortcomings of traditional neural networks in processing time-series data.
The model also has an improved computational cost efficiency. The IPSO-BiLSTM model is relatively more compact than some traditional models (e.g., CNN neural network), and although the CNN neural network has certain advantages in fitting data, due to more hidden layers, it also leads to its complex structure and a higher computational cost. The IPSO-BiLSTM method, however, through the optimised parameter settings and efficient model structure, effectively reduces the computational cost and improves the computational efficiency, while guaranteeing a high recognition rate and accuracy, which gives it an advantage in cybersecurity situational awareness tasks and solves the problem of excessive consumption of computational resources, that may exist in the traditional methods.

5. Conclusions

The IPSO-BiLSTM model constructed in this study has achieved significant results in the field of network security situational awareness. The optimization of BiLSTM parameters by IPSO, combined with the encapsulated Wrapper feature selection algorithm, effectively improves the recognition rate and accuracy of the model The recognition rate of some attack types in the experiment was quite high. At the same time, the model structure is compact and reduces the computational cost, which has obvious advantages in tasks with high real-time requirements.
Future research can be carried out in various aspects: first, expanding the application scenarios, testing and optimizing the model in different data sets and industry networks to enhance the model’s versatility and adaptability; second, exploring better feature selection and extraction techniques, improving optimization algorithms, and improving the model’s performance; and third, strengthening the model’s interpretability research, and analyzing the model’s decision-making mechanism with the help of visualization and other means, so as to provide intuition for the protection of cybersecurity and promote the development of cybersecurity technology.

Author Contributions

Conceptualization, P.Z.; Software, P.Z.; Validation, P.Z., S.L. and S.W.; Formal analysis, Y.C.; Resources, W.Z.; Data curation, P.Z.; Writing—original draft, P.Z.; Writing—review & editing, P.Z., Y.C., S.L., S.W. and J.B.; Visualization, B.L. and S.L.; Supervision, Y.C. and W.Z.; Project administration, W.Z. and B.L.; Funding acquisition, W.Z. All authors have read and agreed to the published version of the manuscript.

Funding

This research received no external funding.

Institutional Review Board Statement

Not applicable.

Informed Consent Statement

Not applicable.

Data Availability Statement

Publicly available datasets were analyzed in this study. This data can be found here: [UNSW-NB15 dataset—OneDrive].

Conflicts of Interest

The authors declare no conflict of interest.

References

  1. Bass, T. Intrusion Detection Systems and Multisensor Data Fusion. Commun. Assoc. Comput. Mach. 2000, 43, 99. [Google Scholar] [CrossRef]
  2. Liu, C. Research on Key Technologies of Battlefield Wireless Network Situational Awareness. Ph.D. Thesis, National University of Defense Technology, Changsha, China, 2020. [Google Scholar]
  3. Li, G.; Wu, G.; Xue, H.; Guo, J.; Zeng, L. A Review of The Development of Naval Battlefield Situation Generation Technology. Telecommun. Technol. 2022, 62, 678–685. [Google Scholar]
  4. Li, D.; Wang, M. An Information Security Situational Awareness Method for Communication Network Based on Improved Bayesian Network. Yangtze River Inf. Commun. 2023, 36, 173–175. [Google Scholar]
  5. Jia, H. A Ship Trajectory Prediction Model Based on Attention-BILSTM Optimized by the Whale Optimization Algorithm. Appl. Sci. 2023, 13, 4907. [Google Scholar] [CrossRef]
  6. Wang, Y. Combating Advanced Persistent Threats: Challenges and Solutions. IEEE Netw. 2024, 38, 324–333. [Google Scholar] [CrossRef]
  7. Falowo, O.I.; Ozer, M.; Li, C.; Abdo, J.B. Evolving Malware and DDoS Attacks: Decadal Longitudinal Study. IEEE Access 2024, 12, 39221–39237. [Google Scholar] [CrossRef]
  8. Guo, L. Research on Network Security Association Assessment and Vulnerability Database Design Based on CVSS. Master’s Thesis, Beijing University of Posts and Telecommunications, Beijing, China, 2016. [Google Scholar]
  9. Li, Z.; Du, J.; Nie, B.; Xiong, W.; Huang, C.; Li, H. A Review of Feature Selection Methods. Comput. Eng. Appl. 2019, 55, 10–19. [Google Scholar]
  10. Ma, Z.; Zhang, H.; Liu, J. DB-RNN: An RNN for Precipitation Nowcasting Deblurring. IEEE J. Sel. Top. Appl. Earth Obs. Remote Sens. 2024, 17, 5026–5041. [Google Scholar] [CrossRef]
  11. Jin, Y.; Lee, S.M. Sampled-Data State Estimation for LSTM. IEEE Trans. Neural Netw. Learn. Syst. 2024, 1–14. [Google Scholar] [CrossRef] [PubMed]
  12. Li, J. Research on Remaining Useful Life Prediction of Bearings Based on MBCNN-BiLSTM. Appl. Sci. 2023, 13, 7706. [Google Scholar] [CrossRef]
  13. Jainish, G.R.; Alwin Infant, P. Attention Layer Integrated BiLSTM for Financial Fraud Prediction. Multimed. Tools Appl. 2024, 83, 80613–80629. [Google Scholar]
  14. Zhao, Y.; Wang, X.; Huang, Z. BiLSTM-Filt: Neural Network for Radar Word Segmentation. Neural Netw. 2024, 181, 106815. [Google Scholar] [CrossRef] [PubMed]
  15. Yang, L.; Lei, J.; Cheng, M.; Ding, Z.; Li, S.; Zeng, Z. Memristor-Based Circuit Design of BiLSTM Network. Neural Netw. Off. J. Int. Neural Netw. Soc. 2024, 181, 106780. [Google Scholar] [CrossRef]
  16. Hou, S.; Geng, Q.; Huang, Y.; Bian, Z. Rainfall Prediction Model Based on CEEMDAN-VMD-BiLSTM Network. Water Air Soil Pollut. 2024, 235, 482. [Google Scholar] [CrossRef]
  17. Wang, C. Construction Project Cost Prediction Method Based on Improved BiLSTM. Appl. Sci. 2024, 14, 978. [Google Scholar] [CrossRef]
  18. Chen, F.; Ding, Q.; Wu, L.; Liu, A.; Chen, X.; Zhang, Y. Hybrid-driven Particle Swarm Algorithm. Comput. Eng. Appl. 2024, 60, 78–89. [Google Scholar]
  19. Zhou, Y.; Gross, L.; Codd, A. Inversion of 2D Magnetotelluric (MT) Data with Axial Anisotropy Using Adaptive Particle Swarm Optimization (PSO). J. Appl. Geophys. 2024, 226, 105401. [Google Scholar] [CrossRef]
  20. Norouzi, H.; Bazargan, J. Investigation of River Water Pollution Using Muskingum Method and Particle Swarm Optimization (PSO) Algorithm. Appl. Water Sci. 2024, 14, 68. [Google Scholar] [CrossRef]
  21. Shahbazi, M.; Heidari, M.; Ahmadzadeh, M. Optimization of Dynamic Parameter Design of Stewart Platform with Particle Swarm Optimization (PSO) Algorithm. Adv. Mech. Eng. 2024, 16, 16878132241263940. [Google Scholar] [CrossRef]
  22. Zeeshan, M.; Riaz, Q.; Bilal, M.A.; Shahzad, M.K.; Jabeen, H.; Haider, S.A.; Rahim, A. Protocol-Based Deep Intrusion Detection for DoS and DDoS Attacks Using UNSW-NB15 and Bot-IoT Data-Sets. IEEE Access 2022, 10, 2269–2283. [Google Scholar] [CrossRef]
  23. El Sakka, M.; Mothe, J.; Ivanovici, M. Images and CNN Applications in Smart Agriculture. Eur. J. Remote Sens. 2024, 57, 2352386. [Google Scholar] [CrossRef]
  24. Hu, X.; Wan, R. An Industrial Internet Security Situation Assessment Method Based on Improved Iandom Forest. Acta Electron. Sin. 2024, 52, 783–791. [Google Scholar]
Figure 1. Network characteristics data collection process.
Figure 1. Network characteristics data collection process.
Applsci 15 02082 g001
Figure 2. Schematic diagram of BiLSTM neural network operation. Cyan circles indicate the original input data, grey circles indicate the data after model calculation.
Figure 2. Schematic diagram of BiLSTM neural network operation. Cyan circles indicate the original input data, grey circles indicate the data after model calculation.
Applsci 15 02082 g002
Figure 3. Improved particle swarm optimization and BiLSTM neural network implementation flowchart.
Figure 3. Improved particle swarm optimization and BiLSTM neural network implementation flowchart.
Applsci 15 02082 g003
Figure 4. Comparison of the recognition rate of network security threat categories by this model.
Figure 4. Comparison of the recognition rate of network security threat categories by this model.
Applsci 15 02082 g004
Figure 5. Comparison of the experimental results of the four models. Visual comparison of the performance differences of the models in question by protesting the results of the four models run on a common dataset. (a) Detailed schematic of MAPE values for each model; (b) Detailed schematic of sMAPE values for each model.
Figure 5. Comparison of the experimental results of the four models. Visual comparison of the performance differences of the models in question by protesting the results of the four models run on a common dataset. (a) Detailed schematic of MAPE values for each model; (b) Detailed schematic of sMAPE values for each model.
Applsci 15 02082 g005
Figure 6. Variation of the accuracy performance of each model with the number of iterations. The horizontal coordinate is the number of iterations, and the vertical coordinate is the sMAPE value (×100) for each model.
Figure 6. Variation of the accuracy performance of each model with the number of iterations. The horizontal coordinate is the number of iterations, and the vertical coordinate is the sMAPE value (×100) for each model.
Applsci 15 02082 g006
Table 1. Experimental environment configuration table.
Table 1. Experimental environment configuration table.
Configuration ItemDescriptive
CPU13th Gen Intel(R) Core(TM) i7-13650HX made in USA
MemoryDDR4 16 GB made in USA
GPUsNVIDIA GeForce RTX 4060 Laptop GPUs made in USA
PycharmPytorch 2.1.1python3.6 CUDA12.1 The version of pycharm is
Table 2. Network Security Threat Behavior Code Correspondence Table.
Table 2. Network Security Threat Behavior Code Correspondence Table.
Network Security ThreatEncodingsNetwork Security ThreatEncodings
Analysis0Generic5
Backdoor1Normal6
DoS2Reconnaissance7
Exploits3Shellcode8
Fuzzers4Worms9
Disclaimer/Publisher’s Note: The statements, opinions and data contained in all publications are solely those of the individual author(s) and contributor(s) and not of MDPI and/or the editor(s). MDPI and/or the editor(s) disclaim responsibility for any injury to people or property resulting from any ideas, methods, instructions or products referred to in the content.

Share and Cite

MDPI and ACS Style

Zheng, P.; Cheng, Y.; Zhu, W.; Liu, B.; Liu, S.; Wang, S.; Bai, J. Network Security Situational Awareness Based on Improved Particle Swarm Algorithm and Bidirectional Long Short-Term Memory Modeling. Appl. Sci. 2025, 15, 2082. https://doi.org/10.3390/app15042082

AMA Style

Zheng P, Cheng Y, Zhu W, Liu B, Liu S, Wang S, Bai J. Network Security Situational Awareness Based on Improved Particle Swarm Algorithm and Bidirectional Long Short-Term Memory Modeling. Applied Sciences. 2025; 15(4):2082. https://doi.org/10.3390/app15042082

Chicago/Turabian Style

Zheng, Peng, Yun Cheng, Wei Zhu, Bo Liu, Shuhong Liu, Shijie Wang, and Jinyin Bai. 2025. "Network Security Situational Awareness Based on Improved Particle Swarm Algorithm and Bidirectional Long Short-Term Memory Modeling" Applied Sciences 15, no. 4: 2082. https://doi.org/10.3390/app15042082

APA Style

Zheng, P., Cheng, Y., Zhu, W., Liu, B., Liu, S., Wang, S., & Bai, J. (2025). Network Security Situational Awareness Based on Improved Particle Swarm Algorithm and Bidirectional Long Short-Term Memory Modeling. Applied Sciences, 15(4), 2082. https://doi.org/10.3390/app15042082

Note that from the first issue of 2016, this journal uses article numbers instead of page numbers. See further details here.

Article Metrics

Back to TopTop