Large Language Models in Computer Science Classrooms: Ethical Challenges and Strategic Solutions
Abstract
1. Introduction
- It explores the potential of LLMs to enhance computer science education and foster the development of students’ skills and competencies.
- It develops ethical and practical frameworks designed to encourage a culture of originality and independent effort among students.
- It outlines actionable strategies for educators to encourage responsible AI usage while maintaining academic integrity and aligning with educational goals.
- It evaluates the application of plagiarism detection methods, including both automated tools and manual techniques, to maintain academic standards.
- It advocates for collaboration between LLM developers and educational institutions to embed watermarks in AI-generated code, ensuring easy identification and source traceability.
- It assesses the effectiveness of various steganography methods for the insertion of watermarks to signify AI-generated code.
2. Systematic Review Methodology
- Initial Search: We conducted separate searches on Google Scholar using keyword combinations derived from the logical expression: (LLM OR ChatGPT) AND (Education OR Plagiarism OR Ethical Guidelines) AND Computer Science. These searches included specific keyword phrases, such as:
- "LLM computer science education";
- "ChatGPT plagiarism";
- "LLM ethical guidelines computer science";
- "ChatGPT education computer science".
This iterative approach ensured that we captured articles relevant to the intersection of LLMs, education, ethics, and their applications within the context of computer science. - Relevance Filtering: From the results of these searches, we selected articles that most aligned with our research focus; namely, the implications of LLM tools in computer science education within academia. Additionally, we prioritized key articles that:
- Were cited by at least dozens of other publications, indicating their influence.
- Addressed broader issues related to LLM usage in academia while offering insights applicable to computer science education.
- Snowballing Process: To further ensure comprehensive coverage, we employed both backward and forward snowballing.
- Backward snowballing: We reviewed the references cited by our initially selected articles to identify additional relevant studies.
- Forward snowballing: We examined articles that cited the selected studies to uncover new and relevant contributions.
- Text Steganography Studies: For articles related to text steganography, we applied additional selection criteria, focusing on studies published in Q1 journals and cited by dozens of publications. This ensured the inclusion of well-recognized and high-quality research.
- Ethical Guidelines: For ethical guidelines, we referred to the comprehensive list of resources provided by [6]. Additionally, we used tools such as Perplexity to search for specific ethical guidelines tailored to computer science. However, as detailed in Section 4, we found limited explicit references to ethical guidelines for computer science in the official resources.
3. LLMs for Computer Science Studies: Advantages and Challenges
3.1. Exploring the Role of LLMs in Enhancing Learning and Skill Development for Computer Science Students
LLMs Acting as Personalized Teachers
3.2. Opportunities for Computer Science Teachers
3.2.1. Leveraging LLMs to Enhance Teaching Quality and Educator Support
3.2.2. Adapting Assignments to the Era of LLMs
3.3. Ethical Challenges in Using LLMs in Computer Science Studies
3.3.1. Accuracy and Reliability
3.3.2. Honesty and Fairness
3.3.3. Equity
3.3.4. Privacy and Copyrights
4. Suggested Guidelines for Ensuring the Ethical Use of LLMs in Academia
4.1. Guidance for Avoidance of Plagiarism
4.2. Guidance for Efficient Use of LLMs by Teachers and Students
4.3. Encouraged, Allowed, and Forbidden: Colored Use of LLMs
4.4. Institutional Frameworks for AI Tool Integration: A Cross-University Study
4.5. Proper Guidelines for Computer Science Education
5. Tools and Strategies for Ensuring Academic Integrity
5.1. Encouraging Academic Integrity
5.2. Practical Methods to Encourage Original Work
- Describe the flow of execution or control flow within the code;
- Identify any potential errors or bugs in the code and propose solutions;
- Explain the algorithm or logic behind a particular section of the code;
- Discuss the efficiency or complexity of the code and suggest possible optimizations;
- Provide conclusions based on the programming code;
- Describe any challenges encountered during the coding process, specifically highlighting functions or concepts that posed difficulties, and explain the reasons behind those challenges;
- Modify or extend the code to achieve a specific outcome and explain the changes made;
- Compare the given code with alternative approaches and explain the advantages or disadvantages.
- Ask the students to program using a dedicated tracing and monitoring editor, ensuring an independent work process;
- Ask the students to highlight any errors encountered, subsequent modifications made to rectify them, the initial algorithm, the initial code functions written, and more;
- Request a video clip in which the students articulate and describe their work process [62];
- Ask for screenshots that capture the entire programming process, accompanied by written explanations and descriptions.
5.3. Plagiarism Detection Methods
5.3.1. Manual Detection of AI-Generated Code
- Identifier naming conventions: Short and lowercase function, variable, module, and package names, underscores used for clarity; CapWords convention for classes; uppercase with underscores for constants.
- Indentation: Four spaces per indentation level; when continuing a line, an extra level of indentation is used to distinguish the continued line from the next code block.
- Specific spaces format: One space before and one space after arithmetic, assignment, and comparison operators; one space after commas; no spaces immediately inside parentheses, brackets, or braces; and no space before a comma, semicolon, or colon.
- Blank lines: Two blank lines to separate top-level functions and classes, one blank line to separate methods within a class; one blank line in functions to indicate logical sections.
- Specific type of comments: block comments, inline comments, and docstrings with predefined guidelines for writing and formatting, as well as recommendations on which type to use for different situations.
5.3.2. Automated Detection Software
“I can certainly examine any code snippet you provide and discuss potential indicators of AI generation. However, I must clarify that any ‘percent chance’ I might offer is just a rough estimate or heuristic. In essence:
It will not be definitive: There is no guaranteed algorithm or industry-standard metric for detecting AI-generated code with high confidence. It will not be scientifically rigorous: At best, it is an impression based on typical AI code generation patterns, common code style “fingerprints,” or known patterns frequently seen in AI outputs.
If you wish, I can provide such an approximation. Please share a code snippet—ideally the exact snippet or a representative excerpt—along with any context (e.g., how it was obtained, its length, style, etc.). I can guide you through the reasoning and highlight any patterns that might suggest AI involvement. Please remember:
Highly edited or brief code can resemble human-written code. Some AI-generated code may be nearly indistinguishable from that produced by skilled developers. Any ‘percent’ figure I provide is not based on a standardized or validated detector—it’s primarily an educational exercise in code style analysis.”
5.4. Unseen Watermark Signatures Software to Identify AI-Generated Code
6. Conclusions and Future Directions
Author Contributions
Funding
Data Availability Statement
Acknowledgments
Conflicts of Interest
Abbreviations
| ACM | Association for Computing Machinery |
| AIGC | AI-Generated Content |
| AI | Artificial Intelligence |
| AIIA | AI-Enabled Virtual Teaching Assistant |
| APIs | Application Programming Interfaces |
| CAI | Center for Academic Integrity |
| CMU | Carnegie Mellon University |
| DEI | Diversity, Equity, and Inclusion |
| ES | Experienced Students |
| Ext-LLMs | External Large Language Models |
| GDPR | General Data Protection Regulation |
| GenAI | Generative AI |
| ICT | Information and Communication Technologies |
| ISS | Intro-Sequence Students |
| LMS | Learning Management System |
| LLaMA | Large Language Model Architecture |
| LLM | Large Language Model |
| SE | Software Engineering |
| SLR | Systematic Literature Review |
| TA | Teaching Assistant |
| TPB | Theory of Planned Behavior |
| UBC | The University of British Columbia |
| UML | Unified Modeling Language |
| VTAs | Virtual Teaching Assistants |
References
- OpenAI. ChatGPT Conversation. 2023. Available online: https://chat.openai.com/ (accessed on 17 July 2023).
- Azaria, A.; Azoulay, R.; Reches, S. ChatGPT is a remarkable tool—For experts. Data Intell. 2024, 6, 240–296. [Google Scholar] [CrossRef]
- Denny, P.; Prather, J.; Becker, B.A.; Finnie-Ansley, J.; Hellas, A.; Leinonen, J.; Luxton-Reilly, A.; Reeves, B.N.; Santos, E.A.; Sarsa, S. Computing education in the era of generative AI. Commun. ACM 2024, 67, 56–67. [Google Scholar] [CrossRef]
- Sison, A.J.G.; Daza, M.T.; Gozalo-Brizuela, R.; Garrido-Merchán, E.C. ChatGPT: More than a “weapon of mass deception” ethical challenges and responses from the human-centered artificial intelligence (HCAI) perspective. Int. J. Hum.–Comput. Interact. 2024, 40, 4853–4872. [Google Scholar] [CrossRef]
- Lo, C.K. What Is the Impact of ChatGPT on Education? A Rapid Review of the Literature. Educ. Sci. 2023, 13, 410. [Google Scholar] [CrossRef]
- Jiao, J.; Afroogh, S.; Chen, K.; Atkinson, D.; Dhurandhar, A. The global landscape of academic guidelines for generative AI and Large Language Models. arXiv 2024, arXiv:2406.18842. [Google Scholar]
- Anders, B.A. Is using ChatGPT cheating, plagiarism, both, neither, or forward thinking? Patterns 2023, 4, 100694. [Google Scholar] [CrossRef] [PubMed]
- Ahtiainen, A.; Surakka, S.; Rahikainen, M. Plaggie: GNU-licensed source code plagiarism detection engine for Java exercises. In Proceedings of the 6th Baltic Sea Conference on Computing Education Research: Koli Calling 2006, Uppsala, Sweden, 1 February 2006; pp. 141–142. [Google Scholar]
- Ajzen, I. The theory of planned behavior. Organ. Behav. Hum. Decis. Process. 1991, 50, 179–211. [Google Scholar] [CrossRef]
- Al-kfairy, M.; Mustafa, D.; Kshetri, N.; Insiew, M.; Alfandi, O. Ethical challenges and solutions of generative AI: An interdisciplinary perspective. Informatics 2024, 11, 58. [Google Scholar] [CrossRef]
- Azoulay, R.; Hirst, T.; Reches, S. Let’s Do It Ourselves: Ensuring Academic Integrity in the Age of ChatGPT and Beyond. TechRxiv 2023. [Google Scholar] [CrossRef]
- Azoulay, R.; Hirst, T.; Reches, S. Academia and Industry Synergy: Addressing Integrity Challenge in Programming Education. In Proceedings of the International Conference on Machine Learning. ICAART, Rome, Italy, 24–26 February 2024; Volume 3, pp. 1135–1143. [Google Scholar]
- Azoulay, R.; Hirst, T.; Reches, S. Integrity in the AI Era: Collaborative Solutions for Programming Education. Lect. Notes Artif. Intell. 2025. To appear. [Google Scholar]
- Bernabei, M.; Colabianchi, S.; Falegnami, A.; Costantino, F. Students’ use of large language models in engineering education: A case study on technology acceptance, perceptions, efficacy, and detection chances. Comput. Educ. Artif. Intell. 2023, 5, 100172. [Google Scholar] [CrossRef]
- Budhiraja, R.; Joshi, I.; Challa, J.S.; Akolekar, H.D.; Kumar, D. “It’s not like Jarvis, but it’s pretty close!”-Examining ChatGPT’s Usage among Undergraduate Students in Computer Science. In Proceedings of the 26th Australasian Computing Education Conference, Sydney, NSW, Australia, 29 January–2 February 2024; pp. 124–133. [Google Scholar]
- Carter, H.; Hussey, J.; Forehand, J.W. Plagiarism in nursing education and the ethical implications in practice. Heliyon 2019, 5, e01350. [Google Scholar] [CrossRef]
- Choi, J.; Hickman, K.; Monahan, B.; Schwarcz, D. ChatGPT goes to law school. Legal Educ. 2022, 71, 387. [Google Scholar]
- Cotton, D.R.; Cotton, P.A.; Shipway, J.R. Chatting and cheating: Ensuring academic integrity in the era of ChatGPT. Innov. Educ. Teach. Int. 2024, 61, 228–239. [Google Scholar] [CrossRef]
- Center for Teaching Innovation. Ethical AI for Teaching and Learning. Available online: https://teaching.cornell.edu/generative-artificial-intelligence/ethical-ai-teaching-and-learning (accessed on 2 February 2025).
- Dathathri, S.; See, A.; Ghaisas, S.; Huang, P.S.; McAdam, R.; Welbl, J.; Bachani, V.; Kaskasoli, A.; Stanforth, R.; Matejovicova, T.; et al. Scalable watermarking for identifying large language model outputs. Nature 2024, 634, 818–823. [Google Scholar] [CrossRef] [PubMed]
- Davies, L.J.P.; Howard, R.M. Plagiarism and the internet: Fears, facts, and pedagogie. In Handbook of Academic Integrity; Springer: Singapore, 2016; pp. 591–606. [Google Scholar]
- Denny, P.; Kumar, V.; Giacaman, N. Conversing with copilot: Exploring prompt engineering for solving cs1 problems using natural language. In Proceedings of the 54th ACM Technical Symposium on Computer Science Education V. 1, Toronto, ON, Canada, 15–18 March 2023; pp. 1136–1142. [Google Scholar]
- Elshafei, H.A.; Jahangir, T.M. Factors affecting plagiarism among students at Jazan University. Bull. Natl. Res. Cent. 2020, 44, 1–5. [Google Scholar] [CrossRef]
- Frye, B.L. Should using an AI text generator to produce academic writing be plagiarism? Fordham Intellect. Prop. Media Entertain. Law J. 2022. forthcoming. [Google Scholar]
- Garcia Ramos, J.; Wilson-Kennedy, Z. Promoting equity and addressing concerns in teaching and learning with artificial intelligence. In Proceedings of the Frontiers in Education; Frontiers Media SA: Washington, DC, USA, 2024; Volume 9, p. 1487882. [Google Scholar]
- Geerling, W.; Mateer, G.; Wooten, J.; Damodaran, N. Is ChatGPT Smarter than a Student in Principles of Economics? SSRN Electron. J. 2023, 68. [Google Scholar]
- Guo, B.; Zhang, X.; Wang, Z.; Jiang, M.; Nie, J.; Ding, Y.; Yue, J.; Wu, Y. How close is chatgpt to human experts? comparison corpus, evaluation, and detection. arXiv 2023, arXiv:2301.07597. [Google Scholar]
- Gupta, M.; Akiri, C.; Aryal, K.; Parker, E.; Praharaj, L. From chatgpt to threatgpt: Impact of generative ai in cybersecurity and privacy. IEEE Access 2023, 11, 80218–80245. [Google Scholar] [CrossRef]
- Halaweh, M. ChatGPT in education: Strategies for responsible implementation. Contemp. Educ. Technol. 2023, 15, ep421. [Google Scholar] [CrossRef]
- Hargreaves, S. ‘Words Are Flowing Out Like Endless Rain Into a Paper Cup’: ChatGPT & Law School Assessments. Leg. Educ. Rev. 2023, 33, 69. [Google Scholar]
- Jošt, G.; Taneski, V.; Karakatič, S. The Impact of Large Language Models on Programming Education and Student Learning Outcomes. Appl. Sci. 2024, 14, 4115. [Google Scholar] [CrossRef]
- Kazemitabaar, M.; Ye, R.; Wang, X.; Henley, A.Z.; Denny, P.; Craig, M.; Grossman, T. Codeaid: Evaluating a classroom deployment of an llm-based programming assistant that balances student and educator needs. In Proceedings of the CHI Conference on Human Factors in Computing Systems, Honolulu, HI, USA, 11–16 May 2024; pp. 1–20. [Google Scholar]
- Kasneci, E.; Seßler, K.; Küchemann, S.; Bannert, M.; Dementieva, D.; Fischer, F.; Gasser, U.; Groh, G.; Günnemann, S.; Hüllermeier, E.; et al. ChatGPT for good? On opportunities and challenges of large language models for education. Learn. Individ. Differ. 2023, 103, 102274. [Google Scholar] [CrossRef]
- Mohammad, K.; Erkan, E. Will ChatGPT get You Caught? Rethinking of Plagiarism Detection. Int. Conf. Hum.-Comput. Interact. 2023, 475–487. [Google Scholar]
- Kosar, T.; Ostojić, D.; Liu, Y.D.; Mernik, M. Computer Science Education in ChatGPT Era: Experiences from an Experiment in a Programming Course for Novice Programmers. Mathematics 2024, 12, 629. [Google Scholar] [CrossRef]
- Krishnan, R.B.; Thandra, P.K.; Baba, M.S. An overview of text steganography. In Proceedings of the 2017 Fourth International Conference on Signal Processing, Communication and Networking (ICSCN), Chennai, India, 16–18 March 2017; pp. 1–6. [Google Scholar]
- Krüger, T.; Gref, M. Performance of Large Language Models in a Computer Science Degree Program. In Proceedings of the European Conference on Artificial Intelligence, Kraków, Poland, 30 September–4 October 2023; pp. 409–424. [Google Scholar]
- Kumar, H.; Musabirov, I.; Reza, M.; Shi, J.; Wang, X.; Williams, J.J.; Kuzminykh, A.; Liut, M. Impact of Guidance and Interaction Strategies for LLM Use on Learner Performance and Perception. arXiv 2024, arXiv:2310.13712. [Google Scholar]
- Kumar, R.; Mindzak, M.; Eaton, S.E.; Morrison, R. AI and AI: Exploring the contemporary intersections of artificial intelligence and academic integrity. In Proceedings of the Canadian Society for the Study of Higher Education (CSSHE), Online, 15–17 May 2022. [Google Scholar]
- Luo, J. A critical review of GenAI policies in higher education assessment: A call to reconsider the “originality” of students’ work. Assess. Eval. High. Educ. 2024, 49, 651–664. [Google Scholar]
- Lyu, W.; Wang, Y.; Chung, T.; Sun, Y.; Zhang, Y. Evaluating the effectiveness of llms in introductory computer science education: A semester-long field study. In Proceedings of the Eleventh ACM Conference on Learning@ Scale, Atlanta, GA, USA, 18–20 July 2024; pp. 63–74. [Google Scholar]
- Malik, M.A.; Mahroof, A.; Ashraf, M.A. Online University Students’ perceptions on the awareness of, reasons for, and solutions to Plagiarism in Higher Education: The development of the AS&P model to Combat Plagiarism. Appl. Sci. 2021, 11, 12055. [Google Scholar] [CrossRef]
- Marusenko, R. New Challenges in Assessing Students’ Knowledge: Chatbot ChatGPT and Real-Time Deepfakes. Available online: https://www.researchgate.net/profile/Roman-Marusenko/publication/368450665_New_challenges_in_assessing_students’_knowledge_chatbot_ChatGPT_and_real-time_deepfakes/links/63e815e8e2e1515b6b8bad02/New-challenges-in-assessing-students-knowledge-chatbot-ChatGPT-and-real-time-deepfakes.pdf (accessed on 1 March 2023).
- McDonald, N.; Johri, A.; Ali, A.; Collier, A.H. Generative artificial intelligence in higher education: Evidence from an analysis of institutional policies and guidelines. Comput. Hum. Behav. Artif. Hum. 2025, 3, 100121. [Google Scholar] [CrossRef]
- Mehta, A.; Gupta, N.; Balachandran, A.; Kumar, D.; Jalote, P. Can chatgpt play the role of a teaching assistant in an introductory programming course? arXiv 2023, arXiv:2312.07343. [Google Scholar]
- Megahed, F.M.; Chen, Y.J.; Ferris, J.A.; Knoth, S.; Jones-Farmer, L.A. How generative AI models such as ChatGPT can be (mis) used in SPC practice, education, and research? An exploratory study. Qual. Eng. 2024, 36, 287–315. [Google Scholar] [CrossRef]
- Newton, P.M.; Xiromeriti, M. ChatGPT performance on MCQ exams in higher education. A pragmatic scoping review. Assess. Eval. High. Educ. 2024, 49, 781–798. [Google Scholar]
- Neumann, M.; Rauschenberger, M.; Schön, E.M. “We Need To Talk About ChatGPT”: The Future of AI and Higher Education. In Proceedings of the 2023 IEEE/ACM 5th International Workshop on Software Engineering Education for the Next Generation (SEENG), Melbourne, Australia, 16 May 2023; pp. 29–32. [Google Scholar] [CrossRef]
- Paiva, J.C.; Leal, J.P.; Figueira, Á. Automated assessment in computer science education: A state-of-the-art review. ACM Trans. Comput. Educ. (TOCE) 2022, 22, 1–40. [Google Scholar] [CrossRef]
- Pan, W.H.; Chok, M.J.; Wong, J.L.S.; Shin, Y.X.; Poon, Y.S.; Yang, Z.; Chong, C.Y.; Lo, D.; Lim, M.K. Assessing AI Detectors in Identifying AI-Generated Code: Implications for Education. In Proceedings of the 46th International Conference on Software Engineering: Software Engineering Education and Training, Lisbon, Portugal, 14–20 April 2024; pp. 1–11. [Google Scholar]
- Park, C. In other (people’s) words: Plagiarism by university students–literature and lessons. Assess. Eval. High. Educ. 2003, 28, 471–488. [Google Scholar] [CrossRef]
- Perkins, M.; Gezgin, U.B.; Roe, J. Reducing plagiarism through academic misconduct education. Int. J. Educ. Integr. 2020, 16, 1–15. [Google Scholar] [CrossRef]
- Pirzado, F.; Ahmed, A.; Mendoza-Urdiales, R.A.; Terashima-Marín, H. Navigating the Pitfalls: Analyzing the Behavior of LLMs as a Coding Assistant for Computer Science Students—A Systematic Review of the Literature. IEEE Access 2024, 12, 112605–112625. [Google Scholar] [CrossRef]
- Prather, J.; Denny, P.; Leinonen, J.; Becker, B.A.; Albluwi, I.; Craig, M.; Keuning, H.; Kiesler, N.; Kohn, T.; Luxton-Reilly, A.; et al. The robots are here: Navigating the generative ai revolution in computing education. In Proceedings of the 2023 Working Group Reports on Innovation and Technology in Computer Science Education, Turku, Finland, 7–12 July 2023; pp. 108–159. [Google Scholar]
- Prechelt, L.; Malpohl, G.; Philippsen, M. JPlag: Finding Plagiarisms Among a Set of Programs; für Interner Bericht. Fakultät für Informatik, Universität Karlsruhe: Karlsruhe, Germany, 2000. [Google Scholar]
- Qureshi, B. Exploring the use of chatgpt as a tool for learning and assessment in undergraduate computer science curriculum: Opportunities and challenges. arXiv 2023, arXiv:2304.11214. [Google Scholar]
- Raihan, N.; Siddiq, M.L.; Santos, J.C.S.; Zampieri, M. Large Language Models in Computer Science Education: A Systematic Literature Review. arXiv 2024, arXiv:2410.16349. [Google Scholar]
- Rudolph, J.; Tan, S.; Tan, S. ChatGPT: Bullshit spewer or the end of traditional assessments in higher education? J. Appl. Learn. Teach. 2023, 6, 342–363. [Google Scholar]
- Sajja, R.; Sermet, Y.; Cikmaz, M.; Cwiertny, D.; Demir, I. Artificial intelligence-enabled intelligent assistant for personalized and adaptive learning in higher education. Information 2024, 15, 596. [Google Scholar] [CrossRef]
- ChatGPT Detector—11 Tools and How to Get Around Detection. 2023. Available online: https://seo.ai/blog/chatgpt-detector-tools (accessed on 29 December 2024).
- Singh, H.; Singh, P.K.; Saroha, K. A survey on text based steganography. In Proceedings of the 3rd National Conference, Bharati Vidyapeeth’s Institute of Computer Applications and Management, New Delhi, India, 26–27 February 2009; pp. 332–335. [Google Scholar]
- Stutz, P.; Elixhauser, M.; Grubinger-Preiner, J.; Linner, V.; Reibersdorfer-Adelsberger, E.; Traun, C.; Wallentin, G.; Wöhs, K.; Zuberbühler, T. Ch(e)atGPT? An Anecdotal Approach Addressing the Impact of ChatGPT on Teaching and Learning GIScience. GI Forum 2023, 11, 140–147. [Google Scholar] [CrossRef]
- Strickland, E. Google Is Now Watermarking Its AI-Generated Text But the DeepMind Technology Isn’t Yet a Practical Solution for Everyone. IEEE Spectr. 2024. Available online: https://spectrum.ieee.org/watermark (accessed on 21 November 2024).
- Sullivan, M.; Kelly, A.; McLaughlan, P. ChatGPT in higher education: Considerations for academic integrity and student learning. J. Appl. Learn. Teach. 2023, 6, 1–10. [Google Scholar]
- Susnjak, T.; McIntosh, T.R. ChatGPT: The end of online exam integrity? Educ. Sci. 2024, 14, 656. [Google Scholar] [CrossRef]
- Tan, K.; Pang, T.; Fan, C. Towards Applying Powerful Large AI Models in Classroom Teaching: Opportunities, Challenges and Prospects. arXiv 2023, arXiv:2305.03433. [Google Scholar] [CrossRef]
- Tu, X.; Zou, J.; Su, W.; Zhang, L. What Should Data Science Education Do with Large Language Models? Harv. Data Sci. Rev. 2024, 6. Available online: https://hdsr.mitpress.mit.edu/pub/pqiufdew (accessed on 7 February 2024). [CrossRef]
- University of California, Berkeley Academic Senate. Initial Thoughts and Suggestions Regarding Implications of Large Language Models (LLMs) (e.g., ChatGPT) for Fall Final Assessments. 2023. Available online: https://academic-senate.berkeley.edu/implications-of-llms-chatgpt-for-final-assessments (accessed on 2 February 2025).
- University of Leeds. Categories of Assessments. 2024. Available online: https://generative-ai.leeds.ac.uk/ai-and-assessments/categories-of-assessments/ (accessed on 25 December 2024).
- University of Pretoria. Leveraging Generative Artificial Intelligence for Teaching and Learning Enhancement at UP. 2024. Available online: https://www.up.ac.za/media/shared/391/pdfs/Policies/lecturer-guide_-leveraging-generative-artificial-intelligence-for-teaching-and-learning-enhancement-at-up.zp254440.pdf (accessed on 24 December 2024).
- Utrecht University. Generative AI for Computing Education. 2024. Available online: https://www.uu.nl/en/research/generative-ai-for-computing-education (accessed on 21 December 2024).
- Uzun, A.M.; Kilis, S. Investigating antecedents of plagiarism using extended theory of planned behavior. Comput. Educ. 2020, 144, 103700. [Google Scholar]
- van Rossum, G.; Warsaw, B.; Coghlan, N. PEP 8—Style Guide for Python Code. 2001. Available online: https://peps.python.org/pep-0008/ (accessed on 13 August 2023).
- Vierhauser, M.; Groher, I.; Antensteiner, T.; Sauerwein, C. Towards Integrating Emerging AI Applications in SE Education. In Proceedings of the 2024 36th International Conference on Software Engineering Education and Training (CSEE&T), Würzburg, Germany, 29 July–1 August 2024. [Google Scholar]
- Weber, J.L.; Neda, B.M.; Juarez, K.C.; Wong–Ma, J.; Gago–Masague, S.; Ziv, H. Beyond the Hype: Perceptions and Realities of Using Large Language Models in Computer Science Education at an R1 University. In Proceedings of the 2024 IEEE Global Engineering Education Conference (EDUCON), Kos Island, Greece, 8–11 May 2024; pp. 01–08. [Google Scholar] [CrossRef]
- Xiang, L.; Yang, S.; Liu, Y.; Li, Q.; Zhu, C. Novel linguistic steganography based on character-level text generation. Mathematics 2020, 8, 1558. [Google Scholar] [CrossRef]
- Yilmaz, R.; Yilmaz, F.G.K. Augmented intelligence in programming learning: Examining student views on the use of ChatGPT for programming learning. Comput. Hum. Behav. Artif. Hum. 2023, 1, 100005. [Google Scholar] [CrossRef]
- Zhai, X. ChatGPT User Experience: Implications for Education. SSRN Electron. J. 2022. [Google Scholar] [CrossRef]
- Zhou, K.Z.; Kilhoffer, Z.; Sanfilippo, M.R.; Underwood, T.; Gumusel, E.; Wei, M.; Choudhry, A.; Xiong, J. “The teachers are confused as well”: A Multiple-Stakeholder Ethics Discussion on Large Language Models in Computing Education. arXiv 2024, arXiv:2401.12453. [Google Scholar]















| Author | Title | Source | Year | Research Type |
|---|---|---|---|---|
| Anders, B.A. [7] | Is using ChatGPT cheating, plagiarism, both, neither, or forward thinking? | Patterns | 2023 | Opinion |
| Ahtiainen, A.; et al. [8] | Plaggie: GNU-licensed plagiarism detection engine | Proc. 6th Baltic Sea Conf. Comput. Educ. Res. | 2006 | Applied Research |
| Ajzen, I. [9] | The theory of planned behavior | Organ. Behav. Hum. Decis. Process. | 1991 | Conceptual Research |
| Al-kfairy, M.; et al. [10] | Ethical challenges and solutions of generative AI: An interdisciplinary perspective | Informatics | 2024 | Review Article |
| Azaria, A.; Azoulay, R.; Reches, S. [2] | ChatGPT is a remarkable tool—for experts | Data Intelligence | 2024 | Review Article |
| Azoulay, R.; Hirst, T.; Reches, S. [11] | Let’s Do It Ourselves: Ensuring Academic Integrity in the Age of ChatGPT and Beyond | TechRXiv | 2023 | Applied Research |
| Azoulay, R.; Hirst, T.; Reches, S. [12] | Academia and Industry Synergy: Addressing Integrity Challenge in Programming Education | ICAART | 2024 | Applied Research |
| Azoulay, R.; Hirst, T.; Reches, S. [13] | Integrity in the AI Era: Collaborative Solutions for Education | LNAI | 2025 | Applied Research |
| Bernabei, M.; et al. [14] | Students’ use of large language models in engineering education: A case study on technology acceptance, perceptions, efficacy, and detection chances | Comp. Ed.: AI | 2023 | Case Study |
| Budhiraja, R.; et al. [15] | “It’s not like Jarvis, but it’s pretty close!”-Examining ChatGPT’s Usage among Undergraduate Students in Computer Science | 26th Aus. Comp. Ed. Conf. | 2024 | Applied Research |
| Carter, H.; Hussey, J.; Forehand, J.W. [16] | Plagiarism in nursing education and the ethical implications in practice | Heliyon | 2019 | Review Article |
| Choi, J.H.; et al. [17] | ChatGPT goes to law school | J. Legal Educ. | 2022 | Empirical Study |
| Cotton, D.R.; Cotton, P.A.; Shipway, J.R. [18] | Chatting and cheating: Ensuring academic integrity in the era of ChatGPT | Innov. Educ. Teach. Int. | 2023 | Review Article |
| C.U.C. for Teaching Innovation [19] | Ethical AI for Teaching and Learning | Online Resource | 2024 | Policy Guide |
| Dathathri, S.; See, A.; Ghaisas, S.; et al. [20] | Scalable watermarking for identifying large language model outputs | Nature | 2024 | Applied Research |
| Davies, L.J.P.; Howard, R.M. [21] | Plagiarism and the internet: Fears, facts, and pedagogy | Handbook Acad. Integrity | 2016 | Review Article |
| Denny, P.; Kumar, V.; Giacaman, N. [22] | Conversing with copilot: Exploring prompt engineering for solving cs1 problems using natural language | 54th ACM CS Ed. Symp. | 2023 | Empirical Research |
| Denny, P.; Prather, J.; Becker, B.A.; et al. [3] | Computing education in the era of generative AI | Comm. ACM | 2024 | Review Article |
| Elshafei, H.A.; Jahangir, T.M. [23] | Factors affecting plagiarism among students at Jazan University | Bull. Natl. Res. Cent. | 2020 | Case Study |
| Frye, B.L. [24] | Should using an AI text generator to produce academic writing be plagiarism? | Fordham IPMELJ | 2022 | Discussion Paper |
| G. Ramos, J.; Wilson-Kennedy, Z. [25] | Promoting equity and addressing concerns in teaching and learning with artificial intelligence | Frontiers in Educ. | 2024 | Perspective Article |
| Geerling, W.; Mateer, G.; Wooten, J.; et al. [26] | Is ChatGPT Smarter than a Student in Principles of Economics? | SSRN Elec. J. | 2023 | Empirical Study |
| Guo, Biyang et al. [27] | How close is chatgpt to human experts? comparison corpus, evaluation, and detection | arXiv preprint | 2023 | Empirical Study |
| Gupta, M.; Akiri, C.; Aryal, K.; et al. [28] | From chatgpt to threatgpt: Impact of generative ai in cybersecurity and privacy | IEEE Access | 2023 | Review Article |
| Halaweh, M. [29] | ChatGPT in education: Strategies for responsible implementation | Contemp. Educ. Tech. | 2023 | Applied Research |
| Hargreaves, S. [30] | ‘Words Are Flowing Out Like Endless Rain Into a Paper Cup’: ChatGPT & Law School Assessments | Legal Educ. Rev. | 2023 | Review Article |
| Jiao, J.; et al. [6] | The global landscape of academic guidelines for generative AI and Large Language Models | arXiv | 2024 | Comparative Study |
| Jošt, G.; Taneski, V.; Karakatič, S. [31] | The Impact of Large Language Models on Programming Education and Student Learning Outcomes | Applied Sci. | 2024 | Empirical Study |
| Kazemitabaar, M.; et al. [32] | Codeaid: Evaluating a classroom deployment of an llm-based programming assistant that balances student and educator needs | CHI Conf. | 2024 | Case Study |
| Kasneci, E.; et al. [33] | ChatGPT for good? On opportunities and challenges of large language models for education | Learn. Indiv. Diff. | 2023 | Review Article |
| Khalil, M.; Er, E. [34] | Will ChatGPT get you caught? Rethinking of plagiarism detection | Conf. Human–Computer Interaction | 2023 | Empirical Study |
| Kosar, T.; et al. [35] | Computer Science Education in ChatGPT Era: Experiences from an Experiment in a Programming Course for Novice Programmers | Mathematics | 2024 | Case Study |
| Krishnan, R.B.; Thandra, P.K.; Baba, M.S. [36] | Overview of text steganography | ICSCN | 2017 | Review Article |
| Krüger, T.; Gref, M. [37] | Performance of Large Language Models in a Computer Science Degree Program | Eur. Conf. AI | 2023 | Empirical Study |
| Kumar, H.; et al. [38] | Impact of Guidance and Interaction Strategies for LLM Use on Learner Performance and Perception | Proc. ACM Hum.-Comput. Interact | 2024 | Empirical Study |
| Kumar, R.; et al. [39] | AI and AI: Exploring the contemporary intersections of artificial intelligence and academic integrity | CSSHE | 2022 | Conceptual Research |
| Lo, C.K. [5] | What Is the Impact of ChatGPT on Education? A Rapid Review of the Literature | Educ. Sci. | 2023 | Review Article |
| Luo, J. [40] | A critical review of GenAI policies in higher education assessment: A call to reconsider the “originality” of students’ work | Assess. Eval. Higher Educ. | 2024 | Review Article |
| Lyu, W.; et al. [41] | Evaluating the effectiveness of llms in introductory computer science education: A semester-long field study | 11th ACM Learning@Scale | 2024 | Case Study |
| Malik, M.A.; Mahroof, A.; Ashraf, M.A. [42] | Online University Students’ perceptions on the awareness of, reasons for, and solutions to Plagiarism in Higher Education: the development of the AS&P model to Combat Plagiarism | Applied Sci. | 2021 | Empirical Study |
| Marusenko, R. [43] | New Challenges in Assessing Students’ Knowledge: Chatbot ChatGPT and Real-Time Deepfakes | Online Resource | 2023 | Discussion Paper |
| McDonald, N.; et al. [44] | Generative artificial intelligence in higher education: Evidence from an analysis of institutional policies and guidelines | Comput. Hum. Behav.: Artif. Humans | 2025 | Empirical Study |
| Mehta, A.; et al. [45] | Can chatgpt play the role of a teaching assistant in an introductory programming course? | arXiv | 2023 | Empirical Study |
| Megahed, F.M.; et al. [46] | How Generative AI models such as ChatGPT can be (Mis)Used in SPC Practice, Education, and Research? An Exploratory Study | Qual. Eng. | 2024 | Empirical Study |
| Newton, P.M.; Xiromeriti, M. [47] | ChatGPT performance on MCQ exams in higher education. A pragmatic scoping review | Assess. Eval. High. Educ | 2024 | Scoping Review |
| Neumann, M.; Rauschenberger, M.; Schön, E.M. [48] | “We Need To Talk About ChatGPT”: The Future of AI and Higher Education | SEENG | 2023 | Position Paper |
| OpenAI [1] | ChatGPT conversation | Online Resource | 2023 | |
| Paiva, J.C.; Leal, J.P.; Figueira, Á. [49] | Automated assessment in computer science education: A state-of-the-art review | ACM TOCE | 2022 | Review Article |
| Pan, W. H. et al. [50] | Assessing AI Detectors in Identifying AI-Generated Code: Implications for Education | Proc. 46th Int. Conf. Software Eng.: SEET | 2024 | Empirical Study |
| Park, C. [51] | In other (people’s) words: plagiarism by university students—literature and lessons | Assess. Eval. Higher Educ. | 2003 | Review Article |
| Perkins, M.; Gezgin, U.B.; Roe, J. [52] | Reducing plagiarism through academic misconduct education | Int. J. Educ. Integrity | 2020 | Case Study |
| Pirzado, F.; et al. [53] | Navigating the Pitfalls: Analyzing the Behavior of LLMs as a Coding Assistant for Computer Science Students—A Systematic Review of the Literature | IEEE Access | 2024 | Review Article |
| Prather, J.; Denny, P.; Leinonen, J.; et al. [54] | The robots are here: Navigating the generative AI revolution | Innov. Tech. CS Ed. WG | 2023 | Exploratory Research |
| Prechelt, L.; Malpohl, G.; Philippsen, M. [55] | JPlag: Finding Plagiarisms Among a Set of Programs | Technical Report | 2000 | Empirical Study |
| Qureshi, B. [56] | Exploring the Use of ChatGPT as a Tool for Learning and Assessment in Undergraduate Computer Science Curriculum: Opportunities and Challenges | arXiv | 2023 | Empirical Study |
| Raihan, N.; Siddiq, M.L.; Santos, J.C.S.; Zampieri, M. [57] | Large Language Models in Computer Science Education: A Systematic Literature Review | SIGCSE | 2025 | Review Article |
| Rudolph, J.; Tan, S.; Tan, S. [58] | ChatGPT: Bullshit spewer or the end of traditional assessments in higher education? | J. Appl. Learn. Teach. | 2023 | Discussion Paper |
| Sajja, R.; et al. [59] | Artificial intelligence-enabled intelligent assistant for personalized and adaptive learning in higher education | Information | 2024 | Applied Research |
| Seo (2023) [60] | ChatGPT Detector—11 Tools and How to Get Around Detection | Online Resource | 2024 | Informative Article |
| Singh, H.; Singh, P.K.; Saroha, K. [61] | A survey on text based steganography | Proc. 3rd Natl. Conf., BVICAM, India. | 2009 | Review Article |
| Sison, A.J.G.; et al. [4] | ChatGPT: More than a “weapon of mass deception” ethical challenges and responses from the human-centered artificial intelligence (HCAI) perspective | Int. J. Hum.-Comp. Interact. | 2023 | Conceptual Research |
| Stutz, P.; et al. [62] | Ch(e)atGPT? Anecdotal Impacts on Teaching and Learning Giscience | GI Forum | 2023 | Case Study |
| Strickland, E. [63] | Google Is Now Watermarking Its AI-Generated Text | IEEE Spectrum | 2024 | Informative Article |
| Sullivan, M.; Kelly, A.; McLaughlan, P. [64] | ChatGPT in higher education: Considerations for academic integrity and student learning | J. Appl. Learn. Teach. | 2023 | Discussion Paper |
| Susnjak, T. [65] | ChatGPT: The end of online exam integrity? | Ed. Sci. | 2022 | Discussion Paper |
| Tan, K.; Pang, T.; Fan, C. [66] | Towards Applying Powerful Large AI Models in Classroom Teaching: Opportunities, Challenges and Prospects | arXiv | 2023 | Perspective Paper |
| Tu, X.; Zou, J.; Su, W.; Zhang, L. [67] | What Should Data Science Education Do with Large Language Models? | Harv. Data Sci. Rev. | 2024 | Perspective Paper |
| Univ. of California, Berkeley Academic Senate [68] | Categories of assessments | Online Resource | 2024 | Policy Guide |
| Univ. of Leeds [69] | Initial Thoughts and Suggestions Regarding Implications of Large Language Models (LLMs) (e.g., ChatGPT) for Fall Final Assessments. | Online Resource | 2023 | Policy Guide |
| Univ. of Pretoria [70] | Leveraging Generative AI for Teaching and Learning Enhancement | Online Resource | 2024 | Policy Guide |
| Utrecht Univ. [71] | Generative AI for Computing Education | Online Resource | 2024 | Policy Guide |
| Uzun, A.M.; Kilis, S. [72] | Investigating antecedents of plagiarism using extended theory of planned behavior. | Comput. & Educ. | 2020 | Empirical Study |
| van Rossum, G.; Warsaw, B.; Coghlan, N. [73] | PEP 8—Style Guide for Python Code | Online Resource | 2001 | Style Guide |
| Vierhauser, M.; et al. [74] | Towards Integrating Emerging AI Applications in SE Education | CSEE&T | 2024 | Position Paper |
| Weber, J.L.; et al. [75] | Beyond the Hype: Perceptions of Large Language Models in Education | IEEE EDUCON | 2024 | Empirical Study |
| Xiang, L.; et al. [76] | Novel linguistic steganography using text generation | Mathematics | 2020 | Applied Science |
| Yilmaz, R.; Yilmaz, F.G.K. [77] | Augmented intelligence in programming learning | Comp. Hum. Behav.: AH | 2023 | Empirical Study |
| Zhai, X. [78] | ChatGPT User Experience: Implications for Education | SSRN 4312418. | 2022 | Discussion paper |
| Zhou, K.Z.; et al. [79] | “The teachers are confused as well”: A Stakeholder Discussion on LLMs | arXiv | 2024 | Case Study |
| Tool | Features | Usage | Student Experience | Teacher Experience |
|---|---|---|---|---|
| ChatGPT [5,45] | Virtual tutor providing answers, summaries, and collaborative facilitation. | Used for question-answering, drafting, exam preparation, and group collaboration. | Enhanced group problem-solving dynamics, iterative learning refinement, and structured support. Concerns about over-reliance and reduced critical thinking. | Useful supplementary tool; emphasizes the need for complementary—not replacement—approaches to teaching. |
| AIIA [59] | Personalized support, quizzes, flashcards, automated assessment tools. | Adapts to individual learning needs; integrates with LMS for real-time feedback. | Provides context-aware responses across text, code, and multi-media formats. Effective for diverse learning preferences, though challenges include handling large datasets and LMS integration. | Time-saving automation of assessment tasks; allows educators to focus on impactful tasks such as personalized guidance. Challenges include refining APIs and content partitioning. |
| CodeTutor [41] | LLM assistant for programming concepts and TA support. | Supplementary tool alongside traditional resources in programming courses. | Improved final scores, especially for students new to LLM tools. Concerns about fostering critical thinking, as some students increasingly preferred human TAs over time. | Recognized for improving accessibility but raised concerns about dependency and maintaining students’ cognitive engagement. |
| CodeHelp [59] | Debugging, implementation support, query guardrails to prevent over-reliance. | Real-time programming assistant; focuses on debugging and implementation queries. | Students appreciated its availability and task-specific assistance. Issues with query sophistication and lack of details in input. Frequent users showed improved course performance. | Effective for mitigating risks of over-reliance. Guardrails appreciated, but required improved interaction design for broader conceptual engagement. |
| CodeAid [32] | Debugging, conceptual queries, code explanation; pseudo-code generation. | Iterative design with guardrails; deployed for conceptual understanding and coding. | High accessibility and usefulness in debugging and conceptual clarity. Achieved 79% correctness. Noted challenges with handling complex queries and some inconsistencies in response quality. | Praised for fostering critical thinking without revealing solutions. Suggestions for enhancing customization and response control for instructors. |
| Skill Developed by Students | Educational Strategies for Building This Skill | Impact of LLM Use on Developing This Skill | Source of Findings | Impact Indicator |
|---|---|---|---|---|
| Problem-solving | Through practical assignments and independent debugging tasks. | Heavy reliance on LLMs for critical tasks such as code generation and debugging can hinder independent problem-solving development. | [31] | ⇓ |
| Thoughtful integration of LLMs with educational interventions ensures no adverse impact on problem-solving skills. | [35] | ⇑ | ||
| Critical thinking | Engaging students in tasks requiring evaluation of code quality and AI outputs. | LLMs can serve as teaching aids to help students critically evaluate AI-generated outputs, fostering critical thinking. | [3] | ⇑ |
| Excessive dependence on LLMs without proper interventions may undermine critical thinking development. | [31] | ⇓ | ||
| Technical proficiency | Through hands-on coding assignments, projects, and exposure to real-world programming scenarios. | LLMs such as ChatGPT can enhance technical proficiency when used as supplementary tools in a well-structured curriculum. | [35,57] | ⇑ |
| Over-reliance on LLMs may reduce the need for hands-on coding, negatively impacting technical proficiency. | [67] | ⇓ | ||
| Independent learning | Encouraging self-directed research, debugging, and code experimentation. | LLMs may inhibit independent learning by providing direct solutions, rather than encouraging exploration. | [31] | ⇓ |
| LLMs, when integrated responsibly, can support independent learning by offering explanations and clarifications. | [35] | ⇑ | ||
| Creativity | Through open-ended assignments and tasks requiring innovative solutions. | LLMs can inspire creativity by exposing students to diverse coding styles and approaches. | [67] | ⇑ |
| Ethical awareness | Incorporating discussions on the societal impacts of AI, including legal and ethical considerations. | LLMs can facilitate awareness of ethical issues in AI, but need to be integrated thoughtfully to avoid promoting over-reliance. | [3,67] | ⇑ |
| Collaboration and communication | Engaging students in group projects and activities such as writing conferences. | LLMs may enhance collaboration through providing support for brainstorming and coding tasks, but their impact on direct communication skills is unclear. | [39] | ⇑ |
| Research skills | Fostering curiosity and encouraging deep exploration of topics through independent projects and literature reviews. | Over-reliance on LLMs may reduce the effort that students put into in-depth research. | [39] | ⇓ |
| LLMs can aid in research by offering quick access to information and clarifications, provided their outputs are critically evaluated by students. | [39] | ⇑ |
| University | Summary of Guidelines |
|---|---|
| Boise State University (https://www.boisestate.edu/policy/generative-artificial-intelligence-ai-use-and-policies accessed on 29 December 2024) | Generative AI usage policy focusing on ethics and fair use, with restrictions and examples of prohibited usage. |
| University of British Columbia (https://genai.ubc.ca/guidance/ accessed on 29 December 2024) | Generative AI in education focusing on the impact on learning outcomes, with examples of prompts and process guidelines. |
| Cairo University (https://fcai.cu.edu.eg/PG/wp-content/uploads/2023/09/FCAI-GAI-Use-Guidelines-v1.1-fnl.pdf accessed on 29 December 2024) | FCAI guidelines emphasizing ethical use and operational risks, providing examples of prohibited and allowed usage. |
| Cambridge International (https://www.cambridgeinternational.org/support-and-training-for-schools/artificial-intelligence/ accessed on 29 December 2024) | Support for AI in education, focusing on ethical use and academic honesty, with comprehensive guidance. |
| University of Cape Town (https://cilt.uct.ac.za/teaching-resources/artificial-intelligence-teaching-learning accessed on 29 December 2024) | AI in teaching and learning focusing on the impact on teaching quality, with examples of process and usage. |
| Carnegie Mellon University (https://www.cmu.edu/computing/services/ai/index.html accessed on 29 December 2024) | Campus-wide use guidelines addressing data security and misuse, with restrictions and process guidelines. |
| University of Chicago (https://genai.uchicago.edu/about/generative-ai-guidance accessed on 29 December 2024) | Generative AI guidance emphasizing academic integrity and responsible use, with examples of allowed usage. |
| Columbia University (https://provost.columbia.edu/content/office-senior-vice-provost/ai-policy accessed on 29 December 2024) | AI policy in academics focusing on academic integrity and fair use, with comprehensive guidance. |
| Cornell University (https://it.cornell.edu/ai/ai-guidelines accessed on 29 December 2024) | AI usage guidelines addressing plagiarism and misuse, providing examples of allowed and prohibited usage. |
| Duke University (https://oit.duke.edu/services-tools/guidelines-using-ai-assistants accessed on 29 December 2024) | Guidelines for AI tools emphasizing plagiarism and ethical concerns, with examples of prohibited usage. |
| Harvard University (https://www.harvard.edu/ai/teaching-resources/ accessed on 29 December 2024) | ChatGPT and generative AI guidelines focusing on ethical considerations and originality, with comprehensive guidance. |
| University of Johannesburg (https://www.uj.ac.za/wp-content/uploads/2023/08/uj-ai-practice-guide-2023.pdf accessed on 29 December 2024) | AI practice guide addressing operational risks and ethical considerations, with restrictions and process examples. |
| University of Leeds (https://generative-ai.leeds.ac.uk accessed on 29 December 2024) | AI in academia focusing on academic integrity and fair use, with comprehensive guidance. |
| MIT (https://mitsloanedtech.mit.edu/ai/teach/getting-started/ accessed on 29 December 2024) | AI teaching guidelines highlighting best practices and ethical teaching, with process examples and prompts. |
| Montreal University (https://montrealdeclaration-responsibleai.com/about/ accessed on 29 December 2024) | Ethical use of AI, with a comprehensive ethical framework addressing social responsibility. |
| University of Oxford (https://www.ox.ac.uk/students/academic/guidance/skills/ai-study accessed on 29 December 2024) | AI tools for learning focusing on plagiarism and skill development, with examples of prompts and comprehensive guidance. |
| University of Pennsylvania (https://www.isc.upenn.edu/security/AI-guidance accessed on 29 December 2024) | AI security and usage focusing on security risks and policy clarity, with restrictions and process examples. |
| University of Pretoria (https://www.up.ac.za/media/shared/391/pdfs/up-student-guide_-leveraging-generative-artificial-intelligence-for-learning.zp242396.pdf accessed on 29 December 2024) | Student guide on generative AI, focusing on academic integrity and fair use with comprehensive guidance. |
| University of Technology Sydney (https://www.uts.edu.au/about/uts-governance/policies/uts-policy/artificial-intelligence-operations-policy accessed on 29 December 2024) | AI operations policy addressing operational risks and ethical concerns, with comprehensive operational guidelines. |
| University of Utah (https://brand.utah.edu/digital/ai-guidelines accessed on 29 December 2024) | AI guidelines for branding and digital communication focusing on potential misuse and transparency, with examples of allowed and prohibited usage. |
| Utrecht University (https://www.uu.nl/en/research/generative-ai-for-computing-education/policies accessed on 29 December 2024) | Guidance for education in computing focusing on ethical considerations and academic honesty, with comprehensive guidelines. |
| University of Waterloo (https://uwaterloo.ca/academic-integrity/artificial-intelligence-and-chatgpt accessed on 29 December 2024) | Academic integrity guidelines focusing on cheating and originality, with examples of allowed and prohibited usage. |
| University | Acknowledgment | Review Obligation | Privacy Enforcement | Copyright Issues | Bias and Fairness Issues | Programming Instructions |
|---|---|---|---|---|---|---|
| Boise State University | Yes | No | Yes | Yes | Yes | No |
| University of British Columbia | Yes | Yes | Yes | No | Yes | No |
| Cairo University | Yes | Yes | Yes | Yes | Yes | No |
| Cambridge International | Yes | Yes | No | No | No | No |
| Carnegie Mellon University | Yes | Yes | Yes | Yes | Yes | No |
| University of Chicago | Yes 1 | Yes | Yes | Yes | Yes | No |
| Columbia University | Yes | Yes | Yes | No | No | No |
| Cornell University | Yes 2 | Yes | Yes | Yes | No | No |
| Duke University | No | Yes | Yes | No | No | No |
| Harvard University | Yes | Yes | Yes | Yes | Yes | No |
| University of Johannesburg | Yes | Yes | Yes | Yes | No | No |
| University of Leeds | Yes | Yes | Yes | Yes | No | Yes |
| MIT | Yes | Yes | Yes | No | Yes | Yes |
| Montreal University | No | No | Yes | Yes | No | No |
| University of Oxford | Yes | Yes | Yes | No 3 | No | Yes |
| University of Pennsylvania | Yes | Yes | Yes | Yes | No | No |
| University of Pretoria | Yes | Yes | Yes | Yes 4 | Yes | Yes |
| University of Technology Sydney | No | Yes | Yes | No | Yes | No |
| University of Utah | Yes | Yes | Yes | Yes | No | No |
| University of Waterloo | Yes | Yes | Yes | Yes | No | No |
| Utrecht University | Yes | Yes | Yes | Yes | Yes | Yes |
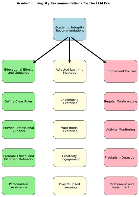
| Recommendation Category | Specific Recommendation | Detailed Explanation | Source |
|---|---|---|---|
| Educational efforts | Defining clear rules | Establish guidelines for ethical use of ChatGPT in educational settings. | [10,54,64] |
| Explanatory effort | Motivate students to practice programming independently to enhance their understanding. | [56] | |
| Provide recommended use | Provide training programs to encourage the appropriate use of LLMs and prevent misuse in educational settings. Emphasize developing knowledge and skills for using AI technologies ethically and effectively. | [10,54,64] | |
| Ethical motivation | Stress the detrimental impacts of plagiarism on learning outcomes. | Teachers | |
| Personalized assistance | Implement personalized reflective tasks tailored to the subject content. | [64] | |
| Adjusted learning methods | Challenging exercises | Design exercises that test the understanding and application of programming concepts. | Mixed sources |
| Multi-modal exercises | Describe exercises using various modalities, such as UML diagrams. | [35] | |
| Creativity engagement | Encourage students to develop their own ideas and solutions through creative projects. | [33] | |
| Alternative educational frameworks | Utilize flexible educational methods such as flipped classrooms to reduce opportunities for cheating. | [39] | |
| Project-based learning | Foster engagement and synthesis of AI-generated outputs through modular projects. | [77] | |
| Enforcement policies | Student conferencing | Ensure student investment through regular conferencing throughout the semester. | [39] |
| Activity monitoring | Monitor students’ problem-solving processes using online platforms that offer code tracing. | Teachers | |
| Monitoring LLM use | Evaluate the effective and appropriate use of LLMs in the classroom, if their use is allowed or recommended. | [33] | |
| Utilizing plagiarism detection tools | Use specialized tools to detect potential plagiarism, noting the questionable effectiveness of these tools. | [10,56] | |
| Automated AI fingerprints | Mandate AI tools to embed fingerprints in the code they generate, facilitating their traceability. | [4,12,48] |
| Purpose | Code Lines | Origin |
|---|---|---|
| Merge three dictionaries into one by combining values into tuples if keys overlap. | 15 | ChatGPT |
| 22 | Human | |
| Determine the middle two numbers from four numeric inputs. | 17 | ChatGPT |
| 33 | Human | |
| Count different data types in a list, prompted by user input. | 16 | ChatGPT |
| 31 | Human | |
| Calculate and display Penta numbers within a given range. | 24 | ChatGPT |
| 15 | Human | |
| Functionally manipulate and transform lists of lists based on user selection. | 27 | ChatGPT |
| 44 | Human | |
| Generate a random poem with a specified number of lines, using a modified tuple structure. | 18 | ChatGPT |
| 31 | Human | |
| Perform left and right bitwise shifts on binary numbers, including circular shifts. | 16 | ChatGPT |
| 20 | Human | |
| Classify data using the K-nearest neighbors algorithm with Euclidean distance. | 84 | ChatGPT |
| 87 | Human | |
| Evaluate a Connect-4 board position with a heuristic function to assess the board state. | 100 | ChatGPT |
| 141 | Human | |
| Perform k-means clustering on building data to analyze neighborhood statistics. | 53 | ChatGPT |
| 78 | Human |
| Tool Name | True AI | True Human | Error | Accuracy |
|---|---|---|---|---|
| SEO.ai (https://seo.ai/detector accessed on 29 December 2024) | 2/10 | 9/10 | - | 55% |
| Copyleaks (https://copyleaks.com/features/ai-content-detector accessed on 29 December 2024) | 10/10 | 5/10 | - | 75% |
| GPTZero (https://gptzero.me/ accessed on 29 December 2024) | 6/10 | 4/10 | - | 50% |
| GPT-2 Output Detector (https://openai-openai-detector.hf.space accessed on 29 December 2024) | 5/10 | 2/10 | - | 35% |
| Corrector (https://corrector.app/ai-content-detector/ accessed on 29 December 2024) | 1/10 | 9/10 | 6/20 | 50% |
| Content at Scale (https://contentatscale.ai/ai-content-detector/ accessed on 29 December 2024) | 0/10 | 10/10 | - | 50% |
| Roberta OpenAI Detector—Huggingface (https://huggingface.co/openai-community/roberta-base-openai-detector accessed on 29 December 2024) | 2/10 | 3/10 | 9/20 | 25% |
| ChatGPT Detector—Huggingface (https://huggingface.co/spaces/Hello-SimpleAI/chatgpt-detector-single accessed on 29 December 2024) | 0/10 | 6/10 | 6/20 | 30% |
| Writer (https://writer.com/ai-content-detector/ accessed on 29 December 2024) | 0/10 | 9/10 | - | 45% |
| ChatGPT-o1 (https://chatgpt.com/ accessed on 29 December 2024) | 2/10 | 9/10 | - | 55% |
| Method Name | Short Description | Primary Element | Ease of Creation | Ease of Detection |
|---|---|---|---|---|
| White spaces encoding | Add a whitespace (spaces and tabs) to the end of each line | Whitespace | Easy | Difficult |
| Command letters encoding | Modify comments (‘#’ or ‘"""’) based on binary input | Comment symbols | Moderate | Moderate |
| Changing small–capital | Modify function names by switching case based on binary input | Function names | Moderate | Moderate |
| Comment modification | Add characters to existing comments | Comment text | Moderate | Easy |
| Visible comment | Insert a visible comment randomly into the file | Visible comments | Easy | Easy |
| Visible comment | Add visible comment at a calculated indentation level | Visible comments | Moderate | Easy |
| Grok | Deepseek | Gemini | Claude | Chatgpt o1 | Chatgpt 4o | |
|---|---|---|---|---|---|---|
| Whitespaces | V | V | V | V | V | V |
| Comments types | X | X | X | V | X | V |
| Capital & small letters | V | V | V | V | X | V |
| Additional letter | V | V | V | V | V | V |
| Visible comment | V | V | V | V | V | V |
Disclaimer/Publisher’s Note: The statements, opinions and data contained in all publications are solely those of the individual author(s) and contributor(s) and not of MDPI and/or the editor(s). MDPI and/or the editor(s) disclaim responsibility for any injury to people or property resulting from any ideas, methods, instructions or products referred to in the content. |
© 2025 by the authors. Licensee MDPI, Basel, Switzerland. This article is an open access article distributed under the terms and conditions of the Creative Commons Attribution (CC BY) license (https://creativecommons.org/licenses/by/4.0/).
Share and Cite
Azoulay, R.; Hirst, T.; Reches, S. Large Language Models in Computer Science Classrooms: Ethical Challenges and Strategic Solutions. Appl. Sci. 2025, 15, 1793. https://doi.org/10.3390/app15041793
Azoulay R, Hirst T, Reches S. Large Language Models in Computer Science Classrooms: Ethical Challenges and Strategic Solutions. Applied Sciences. 2025; 15(4):1793. https://doi.org/10.3390/app15041793
Chicago/Turabian StyleAzoulay, Rina, Tirza Hirst, and Shulamit Reches. 2025. "Large Language Models in Computer Science Classrooms: Ethical Challenges and Strategic Solutions" Applied Sciences 15, no. 4: 1793. https://doi.org/10.3390/app15041793
APA StyleAzoulay, R., Hirst, T., & Reches, S. (2025). Large Language Models in Computer Science Classrooms: Ethical Challenges and Strategic Solutions. Applied Sciences, 15(4), 1793. https://doi.org/10.3390/app15041793

