Next Article in Journal
Fractality and Percolation Sensitivity in Software Vulnerability Networks: A Study of CWE–CVE–CPE Relations
Next Article in Special Issue
Machine Learning, Physiological Signals, and Emotional Stress/Anxiety: Pitfalls and Challenges
Previous Article in Journal
Adaptive MEC–RBF Neural Network-Based Deflection Prediction for Prestressed Concrete Continuous Rigid Frame Bridges During Construction
Previous Article in Special Issue
A Survey of Machine Learning Methods for Time Series Prediction
 
 
Font Type:
Arial Georgia Verdana
Font Size:
Aa Aa Aa
Line Spacing:
Column Width:
Background:
Article

Understanding the Impact of User Engagement Metrics on the Dissemination of Traditional Culture: A Structural Equation Modeling Analysis of Cantonese Opera Videos on Bilibili

1
School of Fine Arts, South China Normal University, Guangzhou 510631, China
2
School of Games & Creative Technology, University for the Creative Arts, Farnham GU9 7DS, UK
*
Authors to whom correspondence should be addressed.
These authors contributed equally to this work.
Appl. Sci. 2025, 15(21), 11335; https://doi.org/10.3390/app152111335
Submission received: 8 September 2025 / Revised: 20 October 2025 / Accepted: 21 October 2025 / Published: 22 October 2025
(This article belongs to the Special Issue Advances and Applications of Complex Data Analysis and Computing)

Abstract

This study explores the dissemination of Cantonese Opera on Bilibili, a social media platform popular among younger audiences in China, as traditional cultural forms struggle to captivate younger generations. Platforms like Bilibili present opportunities for revitalizing interest in intangible heritage. This research aims to uncover how user engagement metrics influence the visibility and spread of Cantonese Opera content, providing insights for enhancing heritage promotion. Data were collected from 1916 Cantonese Opera videos using Python-based web scraping, focusing on eight user engagement metrics: Likes, Shares, Coins, Comments, Bullet Comments, Fans, Collects, and Plays. In addition to descriptive statistics, exploratory data analyses—including distributional assessment, correlation analysis, and K-means clustering—were conducted to examine engagement heterogeneity and interaction patterns across videos. The structural equation modeling (SEM) was employed to analyze the relationships among these metrics and their impact on content dissemination. Results show that Coins and Likes significantly predict Comments and Shares, indicating the importance of both monetary and non-monetary support in fostering interaction. The clustering results revealed three distinct video groups—high, moderate, and low engagement—demonstrating a long-tail pattern typical of social media visibility. Collects and Shares notably increase Plays counts, underscoring the role of curation and social diffusion. However, the negative impact of Coins on Plays reveals complex user motivations. These multi-level analyses provide a comprehensive understanding of engagement mechanisms and heterogeneity. They contribute to understanding the promotion of traditional cultural content through youth-oriented social media and offer practical implications for content creators and cultural institutions leveraging digital media for cultural preservation.

1. Introduction

Cantonese Opera is a vital element of Lingnan culture, deeply significant to Guangdong Province and the global Chinese diaspora [1]. Recognized by the United Nations Educational, Scientific, and Cultural Organization (UNESCO) in 2009 as part of the Intangible Cultural Heritage of Humanity, it reflects a rich cultural legacy shared by communities in Guangdong, Guangxi, and among overseas Chinese [2]. However, like many traditional Chinese cultural forms, Cantonese Opera struggles to attract younger audiences in a digital age dominated by modern entertainment [1].
The preservation of intangible cultural heritage (ICH) faces challenges due to globalization and digital transformation [3]. Cultural practices that rely on generational transmission, like Cantonese Opera, are at risk as fewer young people engage with these traditions [4]. This has led to a shrinking audience and an increased risk of extinction, as younger generations often view such art forms as outdated. The aging performer base and limited economic viability of traditional performances exacerbate this decline [1].
Digital platforms, particularly social media, offer new ways to engage younger audiences and revitalize interest in ICH [5]. Platforms like Bilibili, with its predominantly young user base [6], present opportunities for reshaping Cantonese Opera from a static art form into an interactive cultural experience. This approach can make the art form more relatable to modern audiences.
This study aims to investigate how different user engagement metrics on Bilibili influence the dissemination of Cantonese Opera content. By analyzing these interactions, the study contributes to understanding how digital transformation can support cultural preservation in a rapidly modernizing world. Social media’s interactive features can facilitate active engagement and make traditional arts more accessible [7]. Platforms like Bilibili and Douyin enable cultural exchange and consumption, bridging the gap between traditional art forms and younger audiences.
Social media’s potential for cultural preservation lies in fostering community-based interactions. Digital platforms play a key role in sustaining cultural heritage by enabling users to share personal and communal experiences [8]. Bilibili, with its youth-centric audience, provides an ideal environment for reaching new viewers and increasing engagement with Cantonese Opera [9]. Features like liking, sharing, commenting, and more complex participatory activities promote deeper connections with cultural content [10].
Interactive tools on social media can transform the dissemination of traditional arts into a participatory experience, crucial for overcoming declining interest among youth [11]. These tools make cultural heritage more dynamic and relatable, fostering cultural identity and revitalizing interest. However, despite the recognized role of social media in cultural preservation, research often lacks a specific analysis of niche cultural forms, such as Cantonese Opera [12]. Most studies focus on broader ICH practices, overlooking youth-oriented platforms and specific mechanisms that promote engagement with traditional content [13].
This gap suggests a need for research on how user engagement metrics on platforms like Bilibili enhance cultural visibility and appreciation [14]. However, despite increasing attention to the digital promotion of cultural heritage, few studies have systematically examined how different forms of user engagement interact to shape the dissemination of niche traditional art forms such as Cantonese Opera. Existing research often treats engagement as a uniform construct, overlooking the distinct roles of financial, emotional, and interactive behaviors in driving content visibility. Moreover, prior studies rarely focus on youth-oriented platforms like Bilibili, where engagement dynamics differ significantly from mainstream social media. These gaps limit our understanding of how online interaction mechanisms can effectively contribute to the sustainable transmission of intangible cultural heritage.
Addressing these gaps is essential for developing evidence-based strategies that can make traditional cultural content appealing to younger audiences. By analyzing how different engagement metrics function as drivers of visibility, this study aims to bridge theoretical understanding with practical application in the digital preservation of intangible heritage. The objective of this study is to examine how user engagement metrics on Bilibili contribute to the dissemination of Cantonese Opera content. These metrics include Likes, Shares, Coins, Comments, Bullet Comments, Fans, Collects, and Plays. This research applies theories such as the Uses and Gratifications and information cascade diffusion to explain user motivations and interactions with cultural content [15,16]. Empirically, it identifies which metrics most effectively promote content visibility, aiding content creators and cultural institutions in optimizing digital preservation efforts.
Beyond addressing these gaps, this study contributes to the literature in two key ways. Theoretically, it extends social media engagement research by developing an integrated framework that differentiates between financial, emotional, and interactive forms of engagement in the context of cultural heritage dissemination. Empirically, it provides one of the first data-driven analyses of Cantonese Opera on Bilibili, offering evidence on how youth-oriented platforms can support the digital sustainability of intangible cultural heritage.
Based on the above discussion, this study is guided by the following research questions (RQs):
  • RQ1: How do different user engagement metrics influence the dissemination of Cantonese Opera content on Bilibili?
  • RQ2: What types of engagement behaviors most effectively promote visibility and sustained audience interaction?
  • RQ3: How can these patterns inform strategies for promoting intangible cultural heritage among younger digital audiences?
The paper is structured as follows: the Introduction outlines the background and relevance of Cantonese Opera and the role of digital media in its preservation. The Literature Review covers prior research on cultural preservation, social media engagement, and relevant theories. The Method details data collection, including Python-based web scraping, and analytical methods like exploratory data analysis and Structural Equation Modeling (SEM). The Results present the most influential metrics, followed by a Discussion linking findings to existing theories. Finally, the Conclusion summarizes key contributions, practical implications, and future research directions.

2. Literature Review

2.1. Digital Media and Cultural Heritage Preservation

Digital media has emerged as a powerful tool for preserving cultural heritage, providing unprecedented opportunities to connect younger audiences with traditional cultural forms. Platforms like YouTube, TikTok, and Bilibili facilitate interactive and participatory engagement, bridging the gap between modern digital practices and historical traditions [17]. The interactive features of these platforms, such as real-time comments and community engagement, have enabled traditional cultural forms like Cantonese Opera to be reintroduced to younger audiences, fostering a new appreciation for these traditions. These increased accesses and interactions have not only elevated the visibility of traditional arts but also created new channels for community participation in cultural preservation [18].
Despite these positive trends, most studies on digital media’s role in cultural preservation have tended to focus on broad cultural practices or generalized engagement trends. These studies often overlook specific, localized cultural forms that may require more nuanced promotional strategies. For instance, while there is substantial literature discussing the broader impacts of digital media in promoting cultural heritage, few studies delve into how specific user engagement metrics influence the dissemination of cultural content, such as Cantonese Opera, on youth-oriented platforms like Bilibili [19]. Existing research also indicates that the commercial aspects of cultural content dissemination may sometimes conflict with preservation goals, as seen in the tension between heritagization and commercialization in food-related intangible cultural heritage [18].
Furthermore, the digital transformation of cultural heritage management often involves new approaches that differ significantly from traditional methods. Research shows that utilizing cross-media interactions can help foster the social production of heritage, as these methods offer a novel infrastructure for heritage appreciation and community engagement [20]. However, when it comes to intangible cultural heritage, such as Cantonese Opera, the shift to digital media remains challenging due to barriers related to language, niche audience appeal, and the performative nature of cultural content that may not easily translate to a digital format.

2.2. User Engagement and Social Media Participation

The need for a more inclusive and participatory framework for heritage preservation is increasingly being recognized. Platforms like PLUGGY, a pluggable social platform for cultural heritage, demonstrate the power of social technologies to bring heritage into everyday life, making it a part of collective identity and experience rather than relegating it to a historical artifact [21]. Such frameworks not only enable users to share their experiences but also play a crucial role in making cultural heritage accessible, participatory, and relevant.
Despite the growing application of digital media in promoting cultural heritage, there remains a critical gap in understanding how specific cultural practices can be effectively preserved and disseminated through these platforms. This study aims to address this gap by examining how different user engagement metrics—such as Likes, Shares, Coins, and Comments—affect the spread and visibility of Cantonese Opera content on Bilibili. This conduct provides insights into the strategic use of social media for preserving specific cultural practices, helping cultural institutions, policymakers, and content creators design effective engagement strategies to reach younger audiences.
These discussions highlight the importance of understanding user engagement as a multidimensional construct encompassing emotional, interactive, and financial dimensions. Such an understanding requires a strong theoretical foundation that explains how these different behaviors collectively influence content dissemination.

2.3. Theoretical Framework and Hypotheses Development

To capture the complexity of user engagement on Bilibili, this study integrates multiple theories from communication, social interaction, and cultural dissemination research. Rather than relying on a single explanatory lens, we adopt a multi-layered framework that links individual motivations, interactive processes, fan-based dynamics, and diffusion outcomes, while also acknowledging possible negative mechanisms. This integrative approach ensures that each hypothesized path in the structural equation model (SEM) is conceptually grounded.

2.3.1. Financial and Emotional Engagement Motivations

Drawing on the User Engagement Incentive Theory and Economic Exchange and Emotional Expression Theory, financial support (“Coins”) is conceptualized as both a material and emotional endorsement of content quality [22,23,24]. Users who contribute Coins express not only satisfaction with the performance but also social recognition and emotional reciprocity toward the creator. These motivations are likely to strengthen subsequent interactive behaviors, as users who provide financial support are more inclined to further engage through commenting, sharing, and liking. Therefore, we hypothesize that:
H1. 
Coins positively influence the number of comments on Cantonese Opera videos.
H2. 
Coins positively influence the number of shares of Cantonese Opera videos.
H3. 
Coins positively influence the number of likes of Cantonese Opera videos.

2.3.2. Interactive Engagement and Social Participation

The Social Interaction Theory and User Interaction Enhancement Theory emphasize that online communication fosters collective experiences and social connections [25,26]. Real-time “bullet comments” (danmu) enable viewers to express emotions and coordinate reactions while watching, forming a participatory viewing community. Such interactions stimulate further commenting and sharing behaviors, while active discussions strengthen positive evaluations (likes). Moreover, according to the Social Augmentation Theory, highly interactive content motivates users to preserve valued videos for future reference [27]. Together, these mechanisms illustrate how social interactivity can amplify user engagement and contribute to content diffusion on participatory media platforms. Therefore, we hypothesize the following:
H4. 
Bullet comments positively influence the number of comments.
H5. 
Bullet comments positively influence the number of shares.
H6. 
Comments positively influence the number of likes.
H7. 
Bullet comments positively influence the number of collects.

2.3.3. Fan Communities and Loyalty Behaviors

The Fan Effect Theory explains how loyal audience groups sustain engagement through repeated interactions and emotional attachment [28,29]. Dedicated fans are more likely to comment, like, share, and collect the creator’s content to maintain community belonging and strengthen visibility. These loyalty-driven behaviors play a critical role in promoting long-term dissemination of niche cultural content. Therefore, we hypothesize that:
H8. 
Fans positively influence the number of comments.
H9. 
Fans positively influence the number of likes.
H10. 
Fans positively influence the number of shares.
H11. 
Fans positively influence the number of collects.

2.3.4. Content Value and Diffusion Mechanisms

The broader dissemination of content can be explained by theories of Content Sharing Motivation, Content Value Evaluation, Content Attraction, and the Social Diffusion Effect [30,31,32]. User reactions such as likes, shares, and collects serve as social signals indicating perceived content quality. These value cues encourage others to watch and rewatch the content, thereby increasing total play counts. Thus, higher engagement behaviors are expected to lead to greater reach and visibility. Therefore, we hypothesize that:
H12. 
Likes positively influence the number of plays.
H13. 
Shares positively influence the number of plays.
H14. 
Collects positively influence the number of plays.
H15. 
Likes positively influence the number of shares.
H16. 
Likes positively influence the number of collects.
H17. 
Shares positively influence the number of collects.

2.3.5. Negative Engagement Effects

While engagement generally enhances content dissemination, excessive interaction can also have adverse outcomes. The Interaction Fatigue Effect Theory suggests that overly dense bullet comments and comments can distract viewers and reduce viewing satisfaction [33]. Likewise, previous studies have found that financial contributions can act as a substitute rather than a complement to repeated viewing, as users who have tipped creators may feel less incentive to rewatch the same video [34]. Therefore, we hypothesize that:
H18. 
Comments negatively influence the number of Collects.
H19. 
Bullet comments negatively influence the number of plays.
H20. 
Coins negatively influence the number of plays.

2.3.6. Summary and Variable Covariation

The above hypotheses collectively represent an integrated model of engagement behaviors and content diffusion. By combining these perspectives, the study provides a holistic framework for understanding user engagement behaviors. In addition, this study acknowledges that the three exogenous variables (Coins, Bullet Comments, and Fans) may share underlying associations. While each reflects a different facet of engagement (financial support, real-time interaction, and loyal followership, respectively), empirical studies in live streaming contexts suggest these behaviors are often correlated. Prior research has found that digital patronage behaviors are closely tied to interactive and emotional support mechanisms on Twitch [35]. Similarly, studies have shown that active chat participation is positively associated with financial commitment in livestreaming environments [36]. In the Chinese context, social interaction motives have also been found to be significantly linked to tipping behaviors [37]. Therefore, in our SEM model, these exogenous variables were allowed to covary—not implying causation, but to account for shared variance and improve model fit.
In sum, this layered theoretical framework connects individual motivations, interactive processes, fan dynamics, and diffusion outcomes, while also considering negative engagement effects. This integrative design ensures that the SEM analysis is conceptually robust and reflective of the multifaceted nature of social media engagement.

3. Method

3.1. Data Collection

This study focused on videos about Cantonese Opera content on the Bilibili platform. To achieve our research objective, we employed Python (Version 3.9) crawler technology to collect Cantonese Opera-related videos. Data were collected on 6 August 2023 using the search keywords “粤剧” (“Cantonese Opera”) and “广东大戏” (“Guangdong Opera”) on Bilibili. The initial search returned 4860 videos, which served as the raw dataset for further screening and analysis. Due to the diffuse nature of the platform’s search system, the results often included irrelevant content. To ensure data validity and thematic relevance, we applied a set of inclusion and exclusion criteria. Videos were included if they featured authentic Cantonese Opera performances, educational content, reviews, or cultural promotion materials directly related to the art form. Videos were excluded if they were unrelated entertainment content, fan remixes without cultural context, or clips only referencing Cantonese Opera in passing.
Three trained coders independently reviewed and filtered videos according to these criteria. Discrepancies were resolved through discussion and consensus. To ensure the consistency of the data screening process, three research assistants independently reviewed the initially collected 4860 videos to determine their relevance to Cantonese Opera. A random subset of 10% (n = 486) was double-coded by all coders to assess the reliability of inclusion judgments. Krippendorff’s alpha was calculated based on nominal data (relevant/not relevant), yielding a mean α = 0.82, indicating substantial agreement. After this rigorous screening process, a total of 1916 valid videos were retained for analysis, forming the final dataset.
For each of the 1916 videos, we extracted eight quantitative variables that reflect user engagement metrics. These variables included the number of Likes, Coins, Collects, Shares, Bullet Comments, Comments, Plays, and the number of the author’s Fans. These metrics were selected to comprehensively capture the interaction between users and Cantonese Opera content on the platform, providing insight into how various forms of engagement contribute to the dissemination and popularity of the videos. Detailed descriptions of these variables can be found in Table 1.

3.2. Data Analysis

To analyze the relationships between user engagement metrics and the dissemination of Cantonese Opera content on the Bilibili platform, this study employed Structural Equation Modeling (SEM) using AMOS 24. SEM was chosen for its ability to simultaneously examine complex relationships among multiple variables, making it ideal for capturing the dynamics of user engagement on social media.
Before conducting the analysis, the data underwent preprocessing steps to address missing values, detect and handle outliers, and ensure data normality. Skewness and kurtosis values were assessed, and all variables fell within acceptable ranges, confirming that the normality assumption for SEM was met.
In addition to SEM, a series of exploratory analyses was performed before model estimation to better understand the underlying characteristics of the dataset. These included descriptive statistics, distributional assessments, and correlation analysis among the eight engagement metrics (Likes, Shares, Coins, Comments, Bullet Comments, Plays, Collects, and Fans). Both the raw and log-transformed variables were examined to correct for skewness and kurtosis, and visualizations such as histograms and scatterplot matrices were generated to assess data distribution and the linearity of inter-variable relationships.
Furthermore, a K-means clustering analysis was conducted to identify potential user engagement patterns and to validate the presence of heterogeneous behavioral groups within the dataset. This unsupervised learning approach allowed for the categorization of videos based on their engagement profiles, providing additional empirical insight into audience segmentation and the multidimensional nature of online cultural participation.
The structural model was evaluated to test the hypothesized relationships among user engagement metrics, such as Likes, Shares, Coins, Comments, Bullet Comments, Plays, Collects, and Fans. Model fit was assessed using several fit indices, including CMIN/DF (with values below 3 indicating good fit), Root Mean Square Error of Approximation (RMSEA) (with values below 0.08 considered acceptable), Goodness of Fit Index (GFI) (values above 0.90 indicate a good fit), and Adjusted Goodness of Fit Index (AGFI) (with values above 0.90 indicating acceptable fit). Path coefficients were then examined to determine the strength and significance of the relationships between variables, with a significance level set at 0.05.
All data analyses were conducted using AMOS 24 for SEM modeling and IBM SPSS 26 for preliminary data processing and descriptive statistics. Exploratory and clustering analyses were also performed in SPSS to provide complementary evidence for the SEM results and to visualize the structural patterns in user engagement. SEM allowed for a detailed examination of the interplay among key user engagement metrics, providing a comprehensive understanding of how various forms of user interactions contribute to the dissemination and visibility of Cantonese Opera content on Bilibili. This method provided both theoretical insights and practical implications for promoting traditional cultural content through social media.

4. Results

4.1. Exploratory Data Analysis

4.1.1. Descriptive Statistics and Data Distribution

Before conducting the structural equation modeling (SEM), descriptive and distributional analyses were performed to examine the overall characteristics of the engagement variables and to assess whether they met the normality assumptions required for multivariate modeling. Table 2 presents the descriptive statistics for the eight original engagement metrics (Likes, Shares, Coins, Comments, Bullet Comments, Plays, Collects, and Fans), while Figure 1 visualizes their frequency distributions before and after logarithmic transformation.
As shown in Table 2, all original variables exhibited extremely high skewness and kurtosis values (e.g., Likes: skewness = 30.79, kurtosis = 1125.38; Coins: skewness = 41.36, kurtosis = 1768.63). These statistics far exceed Kline’s [38] recommended thresholds for acceptable univariate normality (|skewness| < 3, |kurtosis| < 10) for structural equation modeling, indicating that the raw data were heavily right-skewed. This pattern is typical in social-media engagement datasets, where a majority of videos receive minimal interaction while only a few achieve viral popularity, resulting in extremely long-tail distributions. The histograms in the upper panel (A) of Figure 1 confirm this pattern, showing that most observations are concentrated near zero across all variables.
To address these violations of normality, a logarithmic transformation was applied to all variables. The results in Table 3 demonstrate substantial improvements in distributional properties. After transformation, skewness values were markedly reduced—for example, Plays (from 24.94 to −0.26), Collects (from 35.06 to 0.90), and Likes (from 30.79 to 1.47). Likewise, kurtosis values dropped dramatically (e.g., Likes: from 1125.38 to 2.43; Collects: from 1389.44 to 0.84), falling well within Kline’s criteria for approximate normality for structural equation modeling. These improvements suggest that the log transformation successfully stabilized variance and mitigated the influence of extreme outliers.
The histograms in the lower panel (B) of Figure 1 visually confirm these statistical results. After log transformation, several variables—such as Plays, Collects, and Likes—display nearly symmetric, bell-shaped distributions, consistent with approximate normality. Others, including Coins and Bullet Comments, remain slightly right-skewed due to a large number of videos with near-zero engagement in these deeper interaction forms. Nonetheless, the reduced skewness and kurtosis coefficients indicate that these deviations are minor and acceptable for SEM analyses, which are generally robust to moderate non-normality when large sample sizes are used (n = 1916).
Overall, the descriptive and visual analyses reveal that while engagement behaviors on Bilibili are inherently uneven—reflecting the platform’s viral dynamics—the log-transformed data achieve acceptable levels of normality. These results provide a sound empirical basis for subsequent correlation, clustering, and structural modeling analyses.

4.1.2. Correlation Analysis

To further examine the interrelationships among user engagement metrics, a Pearson correlation analysis was conducted using the log-transformed variables. The results are presented in Table 4. Overall, all correlations are positive and statistically significant at the 0.01 level (two-tailed), indicating that the eight engagement metrics on Bilibili tend to co-occur and reinforce one another rather than operate in isolation.
To complement the numerical results, Figure 2 presents a pairwise scatterplot matrix of the log-transformed variables, providing a visual inspection of the linear associations among engagement metrics. The data points reveal clear upward-sloping patterns across most variable pairs, confirming approximately linear relationships and the absence of substantial outliers. This visual evidence supports the use of Pearson correlations and the subsequent Structural Equation Modeling (SEM) analysis, as it demonstrates that engagement variables behave consistently with the assumptions of linear interdependence.
Among these relationships, Likes, Shares, and Collects show particularly strong associations, with the correlation between Likes and Shares (r = 0.85, p < 0.01) and between Shares and Collects (r = 0.92, p < 0.01) being the highest in the dataset. These findings suggest that evaluative and participatory behaviors often cluster together: when users like a video, they are also highly likely to share or collect it, reflecting a consistent pattern of deeper engagement.
Similarly, Coins (representing financial support) exhibit strong correlations with both Likes (r = 0.94, p < 0.01) and Comments (r = 0.91, p < 0.01), suggesting that users who make monetary contributions also tend to actively express appreciation and interact with the content. This aligns with the User Engagement Incentive Theory, which posits that emotional and financial engagement often reinforce one another in digital environments.
The relationship between Plays and Collects (r = 0.90, p < 0.01) further supports the idea that collecting a video corresponds to stronger viewing intentions and repeated consumption, a key indicator of sustained cultural interest. Bullet Comments (BC) are also positively related to other interaction metrics—most notably with Coins (r = 0.87, p < 0.01) and Likes (r = 0.85, p < 0.01)—underscoring their role in facilitating real-time social interaction and participatory viewing.
In contrast, correlations involving Fans are relatively moderate (r = 0.39–0.52, p < 0.01). This indicates that the number of followers, while relevant, does not dominate immediate engagement behaviors such as liking, commenting, or sharing. Instead, fan relationships appear to function as a stable background factor that complements, rather than drives, short-term interactive engagement.
Taken together, these correlations confirm that user engagement metrics are mutually reinforcing and interdependent. The strong positive associations among evaluative (Likes), participatory (Shares, Collects, Comments), and financial (Coins) behaviors provide empirical support for the proposed theoretical model, laying the foundation for the subsequent path analysis using Structural Equation Modeling (SEM).

4.1.3. Cluster Analysis

To further explore heterogeneity among the Cantonese Opera videos, a K-means cluster analysis was conducted using the log-transformed engagement variables (Likes_ln, Shares_ln, Coins_ln, Comments_ln, BC_ln, Collects_ln, Plays_ln, and Fans_ln). The log-transformed data were used to mitigate skewness and reduce the influence of extreme outliers, thereby ensuring more stable cluster estimation.
Based on the elbow method and interpretability of the results, a three-cluster solution was selected as optimal. Table 5 presents the final cluster centers and the number of cases in each cluster.
Cluster 1 represents a group of high-engagement videos, characterized by extremely high levels of plays, likes, coins, and bullet comments. These videos are likely viral or highly popular Cantonese Opera performances that successfully attract both active interaction and loyal fans.
Cluster 2 corresponds to low-engagement content, with minimal interaction across all metrics. These videos likely consist of less-promoted or lower-quality performances that fail to gain visibility or audience interaction.
Cluster 3 reflects moderate-engagement videos, showing intermediate levels across all metrics. This cluster may represent the “typical” Cantonese Opera content that maintains a stable but not explosive level of audience participation.
Overall, the clustering results highlight the heterogeneous nature of digital engagement patterns on Bilibili. A small number of high-performing videos (13.8%, 265) account for the majority of total interaction volume, reflecting a long-tail distribution typical of user-generated content platforms. This classification provides useful insights into engagement segmentation, complementing the structural relationships later examined through SEM.

4.2. Structural Equation Model (SEM) Results

4.2.1. Model Fit

To evaluate the suitability of the structural model for analyzing the relationships among user engagement metrics, several model fit indices were calculated. The model’s fit was assessed using multiple criteria to ensure it met established thresholds for adequacy. Table 6 below presents selected model fit indices, including CMIN/DF, RMR, GFI, AGFI, and RMSEA. These indices collectively offer insight into how well the model aligns with the observed data.
The CMIN/DF (chi-square divided by degrees of freedom) value for this model is 2.630, which is well within the generally accepted threshold of less than 3, indicating an excellent model fit. This suggests that the model is appropriately balanced between fit and complexity.
The Root Mean Square Residual (RMR) value for the default model is 0.016, which is close to zero, further indicating a good fit. A low RMR implies that the discrepancies between observed and predicted correlations are minimal, thereby supporting the validity of the model.
The Goodness of Fit Index (GFI) and Adjusted Goodness of Fit Index (AGFI) values are 0.998 and 0.988, respectively, both of which exceed the threshold of 0.90, demonstrating that the model has an excellent fit with the observed data. These indices indicate how well the model’s estimated values reproduce the covariance structure of the dataset.
The Root Mean Square Error of Approximation (RMSEA) for the default model is 0.029, suggesting that the model’s deviation from a perfect fit is minimal. A value below 0.08 is indicative of a good fit, while a value below 0.05 is considered excellent. This low RMSEA value indicates that the model is well-specified, with minimal error in approximation.
In summary, the model fit indices presented demonstrate that the structural model has an excellent overall fit, with values consistently meeting or exceeding the accepted thresholds. These results indicate that the model effectively represents the relationships among the user engagement metrics, providing a strong foundation for further hypothesis testing and analysis.

4.2.2. Path Analysis

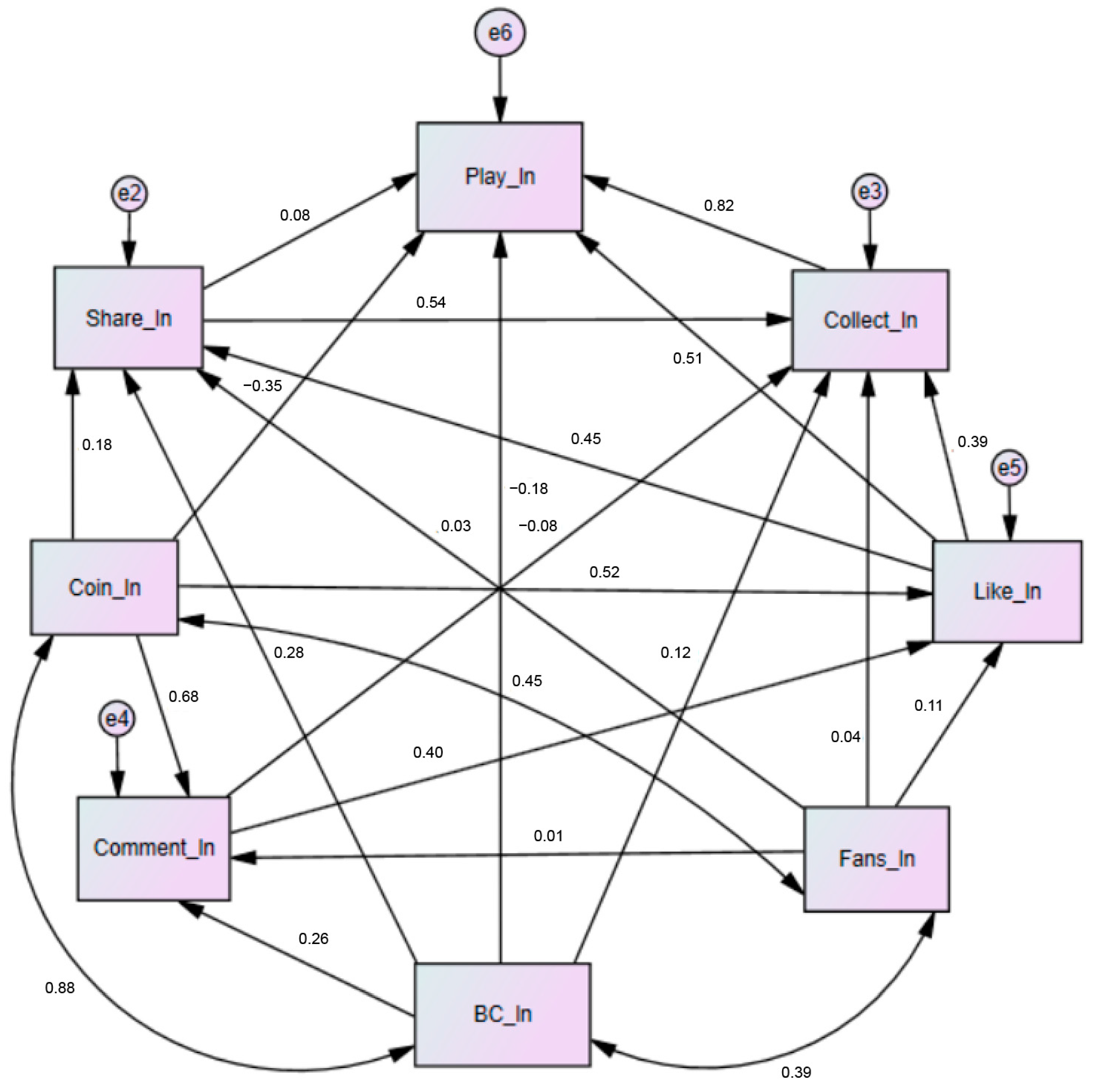
This section presents the results of the structural path analysis based on the structural equation model (SEM). The model evaluates the hypothesized causal relationships among the eight user engagement metrics on Bilibili, as outlined in the theoretical framework. The SEM diagram is shown in Figure 3, and the detailed results, including standardized coefficients, standard errors, critical ratios, and significance levels, are provided in Table 7. Overall, most hypothesized relationships were statistically significant and consistent with theoretical expectations, indicating that the model effectively captures the multidimensional nature of user engagement behaviors on Bilibili.
Financial engagement, represented by the number of coins, showed strong and positive effects on other participatory behaviors, including comments (H1: β = 0.683, p < 0.001), shares (H2: β = 0.177, p < 0.001), and likes (H3: β = 0.522, p < 0.001). These results confirm that monetary contribution acts as both an evaluative and expressive form of engagement that stimulates interactive participation. Likewise, bullet comments (danmu) exerted significant positive influences on comments (H4: β = 0.259, p < 0.001), shares (H5: β = 0.256, p < 0.001), and collects (H7: β = 0.124, p < 0.001), supporting the notion that real-time co-viewing and social interaction encourage participatory involvement. Comments also positively affected likes (H6: β = 0.401, p < 0.001), highlighting the mutual reinforcement between expressive and evaluative engagement.
Fan-based engagement presented a more nuanced effect pattern. Fans positively influenced likes (H9: β = 0.111, p < 0.001), shares (H10: β = 0.035, p = 0.010), and collects (H11: β = 0.037, p < 0.001), although their effect on comments was not significant (H8: β = 0.014, p = 0.148). This finding suggests that while fan loyalty contributes to visibility and dissemination, it does not necessarily translate into conversational participation. These results align with the fan economy theory, which posits that fan-based support reinforces peripheral engagement behaviors but not necessarily dialogic interaction.
Regarding the dissemination mechanisms, likes, shares, and collects were all significant predictors of plays. Specifically, likes (H12: β = 0.511, p < 0.001), shares (H13: β = 0.077, p = 0.001), and collects (H14: β = 0.820, p < 0.001) contributed to the amplification of video visibility and rewatch potential. Additionally, likes had positive effects on both shares (H15: β = 0.451, p < 0.001) and collects (H16: β = 0.387, p < 0.001), while shares further promoted collects (H17: β = 0.542, p < 0.001). These interdependencies reflect a cumulative “engagement escalation process,” in which evaluative actions such as liking evolve into participatory and enduring behaviors, thereby strengthening overall content reach.
Interestingly, several negative and substitution effects were also observed. Comments exhibited a negative effect on collects (H18: β = −0.080, p < 0.001), suggesting that excessive commenting activity may distract from deeper engagement behaviors such as saving or archiving content. Similarly, bullet comments had a negative impact on plays (H19: β = −0.177, p < 0.001), implying that overly dense on-screen commentary could interfere with sustained viewing. Moreover, coins negatively affected plays (H20: β = −0.346, p < 0.001), indicating a substitution effect where financial endorsement may replace repeated viewing. These patterns collectively illustrate the complexity of engagement dynamics on digital platforms, where both reinforcement and saturation mechanisms coexist.
Taken together, the path analysis results validate the proposed model’s explanatory strength and reveal the interdependent nature of financial, interactive, and fan-based engagement dimensions. While most relationships were consistent with the theoretical framework, the observed negative pathways emphasize the need to consider potential trade-offs between expressive enthusiasm and sustained consumption behaviors.

4.2.3. Robustness Check

To further assess the robustness and reliability of the SEM estimates, a non-parametric bootstrap analysis with 2000 resamples and bias-corrected 95% confidence intervals was conducted using AMOS 24. This procedure provides distribution-free estimates of standard errors and confidence intervals, thereby minimizing the potential effects of non-normality and sampling variability on the model’s parameter estimates. The bootstrap results, including unstandardized and standardized path coefficients, standard errors, bias, and bias-corrected confidence intervals, are presented in Table 8.
The bootstrap results, summarized in Table 8, demonstrate that the estimated parameters are highly stable and robust. Most key path coefficients retained their direction, magnitude, and significance compared to the original maximum likelihood estimates. For instance, the standardized coefficients for the relationships between Coins and Comments (β = 0.683, 95% CI [0.639, 0.727]) and between Coins and Likes (β = 0.522, 95% CI [0.485, 0.562]) remained large and positive, indicating a stable reinforcing effect of financial engagement on participatory behaviors. Similarly, Likes exhibited a strong and consistent positive effect on Plays (β = 0.511, 95% CI [0.459, 0.567]), while Collects showed the strongest association with Plays (β = 0.820, 95% CI [0.767, 0.870]). These robust relationships highlight the essential role of evaluative and participatory engagement in driving video visibility and sustained content consumption.
The bootstrap estimates for the negative associations were also stable, with Bullet Comments and Coins continuing to exhibit negative effects on Plays (β = −0.177 and β = −0.346, respectively), confirming the persistence of substitution and fatigue effects across samples. As expected, the path from Fans to Comments is not significant, and its BC 95% confidence interval includes zero (unstandardized BC 95% CI [−0.003, 0.022]; standardized BC 95% CI [−0.005, 0.033]). This confirms that the lack of significance in the main estimation is not an artifact of sampling variation. Moreover, the small bias values (|bias| < 0.002) indicate minimal sampling distortion, further supporting the consistency of the estimates.
Overall, the bootstrap analysis confirms that the estimated structural paths are not sample-dependent and remain statistically reliable across multiple resamples. The close correspondence between the original and resampled coefficients provides strong evidence for the robustness and generalizability of the proposed engagement model.

5. Discussion

5.1. Summary of Key Findings

This study analyzes how user engagement metrics on Bilibili impact the dissemination of Cantonese Opera content. Using Structural Equation Modeling (SEM), we examine user actions and their effects on promoting or inhibiting engagement with this traditional art form.
Coins, representing financial contributions, significantly enhance comments and shares, supporting the User Engagement Incentive Theory. This suggests that users who contribute financially are motivated to engage further, mirroring traditional patronage that aids cultural survival. However, coins have a stronger effect on comments than on shares, indicating that while users appreciate Cantonese Opera enough to comment, sharing requires deeper personal connections, especially among younger audiences.
Bullet comments (danmu) positively influence comments and shares, highlighting the Social Interaction Theory. Real-time viewer interactions create a collective experience, making Cantonese Opera more accessible and appealing to younger audiences. This interactive layer helps bridge the cultural gap, making the content more relatable and fostering further engagement.
Fans impact likes, shares, and collects, reflecting the Fan Effect Theory. Dedicated followers support Cantonese Opera content, crucial for its survival amid modern digital competition. However, the relatively weak influence on sharing and collecting suggests a gap in proactive advocacy, underscoring the need for deeper cultural initiatives to strengthen fan involvement.
The positive correlation between comments and likes aligns with the User Interaction Enhancement Theory. Active discussions can amplify video visibility, counteracting the perception of Cantonese Opera as outdated. Encouraging comments could make the content more vibrant and appealing to broader audiences.
Likes positively affect shares and collects, supporting the Content Sharing Motivation and Content Value Evaluation Theories. Likes signal content value, prompting further actions such as sharing or collecting. This engagement is promising for traditional arts, showing that younger audiences value Cantonese Opera enough to share or save it for future viewing.
The negative effect of comments on collects suggests that high comment volumes may reduce the need for users to collect content, as they perceive it as having sufficient engagement. Content creators must balance fostering discussions without discouraging other forms of engagement.
Surprisingly, coins and bullet comments negatively impacted plays. According to previous studies, financial supporters may feel their contributions suffice, reducing repeated views. Additionally, the Interaction Fatigue Effect Theory explains that an abundance of bullet comments creates visual clutter, deterring replays. This can be particularly challenging for Cantonese Opera, which requires focused viewing to appreciate its intricate narrative and performance.
Shares, collects, and likes all positively influence play counts, emphasizing the Social Diffusion Effect. Engaging with content by liking, sharing, or collecting indicates value, encouraging revisits and recommendations. The strong impact from collects to plays signifies deep viewer interest, crucial for sustaining the art form. Collecting content can lead to deeper, repeated engagement, maintaining Cantonese Opera’s visibility in a competitive digital environment.
This analysis underscores the importance of balancing user engagement strategies for effective promotion and preservation of traditional cultural content like Cantonese Opera. Although the majority of hypothesized relationships demonstrated moderate to strong effects, a subset—particularly H10, H11, H13, and H18—exhibited small standardized coefficients (β < 0.10) despite statistical significance. These results are consistent with the large sample (n = 1916), which yields high statistical power and allows weak associations to reach significance. By contrast, H8 (Fans to comments) was not statistically significant. From a practical standpoint, those small or null effects indicate limited incremental value for short-term dissemination relative to the primary drivers identified here, such as likes and collects. They should therefore be interpreted as auxiliary rather than core levers for visibility. Nevertheless, these weak effects still align with theoretical expectations and indicate that subtle engagement activities contribute incrementally to the broader diffusion of Cantonese Opera content, complementing the stronger primary engagement drivers identified in this study.
In addition to the SEM findings, the exploratory K-means clustering analysis provided further insight into the heterogeneity of engagement patterns across Cantonese Opera videos. Three distinct clusters were identified—high-, moderate-, and low-engagement groups—corresponding respectively to viral performances, typical content with stable participation, and underexposed videos with minimal interaction. This segmentation confirms that digital engagement with traditional culture follows a long-tail distribution, where a small number of highly interactive videos account for the majority of visibility and dissemination. These exploratory results complement the structural model by illustrating that while certain engagement behaviors drive overall diffusion, engagement intensity is unevenly distributed across content categories.

5.2. Theoretical Contributions

This study extends several theoretical perspectives in the context of Cantonese Opera and its promotion through digital platforms. By applying established theories such as the User Engagement Incentive Theory, Social Interaction Theory, and Fan Effect Theory to a specific form of traditional cultural heritage, the research highlights the applicability of these theories in promoting niche cultural forms in a modern digital environment. This approach contrasts with much of the existing literature, which often applies these theories broadly without the context of specific cultural traditions [21].
Beyond these theoretical applications, this study provides a more specific contribution by uncovering the dual and asymmetric mechanisms of online engagement. Unlike prior research that assumes engagement uniformly increases visibility, our results show that certain engagement types, such as Coins and Bullet Comments, can simultaneously enhance and hinder content dissemination. Specifically, the dual role of financial support (Coins)—which both fosters interaction (comments and shares) and reduces repeated plays—and the negative effects of over-interaction (excessive bullet comments) challenge the traditional linear assumption of engagement benefit. This demonstrates that online engagement in cultural contexts operates through trade-offs rather than simple amplification, a conceptual nuance largely overlooked in existing engagement theories. These findings extend existing frameworks by revealing the potential downsides of user engagement behaviors, thereby enriching the literature with new conceptual perspectives. This nuance suggests that while financial endorsements encourage public appreciation, they can also replace more sustained engagement behaviors, such as rewatching, which has implications for content creators who focus on sustained visibility rather than one-off financial support [18].
Moreover, the results regarding interaction fatigue provide an important extension to the Social Interaction Theory. While interaction is generally beneficial, the finding that bullet comments can reduce replays highlights the potential downsides of over-engagement, particularly in a performative art like Cantonese Opera, which requires a more immersive experience. This contributes to theory by identifying a threshold effect of interaction intensity—beyond which engagement may diminish rather than strengthen audience immersion [20].
Lastly, the study’s use of a youth-oriented platform like Bilibili adds to the literature on cultural heritage management by showing how digital technologies can adapt to younger audiences while maintaining the integrity of traditional content. Unlike existing frameworks that view cultural heritage as static or primarily suitable for older generations, this study demonstrates that social media can make heritage content dynamic and appealing to a younger demographic, which is essential for the sustainability of intangible cultural heritage [17]. This conduct bridges digital communication research and heritage studies, offering a new theoretical model for understanding how engagement logics function in the preservation of niche cultural forms.

5.3. Practical Implications

The findings of this research hold practical value for cultural institutions, content creators, and policymakers aiming to promote traditional cultural heritage like Cantonese Opera on social media platforms. First, the strong positive effect of likes and comments on shares and play counts suggests that cultural content can benefit significantly from interactive user features. Encouraging more user likes and comments through interactive campaigns could therefore be a practical strategy for enhancing the visibility and reach of Cantonese Opera videos. This could be achieved by initiating discussions around cultural themes or incentivizing comments through audience engagement challenges.
Secondly, the importance of fan loyalty in driving engagement highlights the value of cultivating dedicated supporter groups for Cantonese Opera. Initiatives such as exclusive fan content, behind-the-scenes videos, and interactive Questions and Answers sessions with performers could deepen fan loyalty and, by extension, improve engagement metrics like shares and collects. Platforms like TikTok have shown that niche content can thrive through consistent interaction with a dedicated audience base, something that Cantonese Opera can capitalize on through targeted fan engagement initiatives [8].
The negative effect of bullet comments on plays points to an important practical consideration: while interaction is valuable, it should be moderated to avoid overwhelming viewers. Cultural institutions could develop a balanced approach by using tools like moderated comment sections or time-limited bullet comment features, which would maintain the interactive nature of the content without causing viewer fatigue. This is particularly relevant for a culturally rich and intricate performance art like Cantonese Opera, where the quality of viewing is paramount to appreciate the nuances of performance [10].
Furthermore, the negative effect of Coins on replays suggests that financial contributions may act as a replacement rather than a supplement to repeated viewing. Policymakers and content creators should focus on creating value that encourages viewers to both contribute financially and engage with the content repeatedly. This could include special features for supporters that enrich the viewing experience, such as additional educational content about Cantonese Opera’s history or interactive experiences related to the performance. These strategies could provide both immediate financial benefits and long-term engagement, ensuring the sustainability of Cantonese Opera in the digital age [9].
More broadly, these findings offer concrete guidance for digital heritage communication strategies. Rather than pursuing maximal engagement, content managers should adopt a selective engagement optimization approach—encouraging actions (likes, shares, collects) that enhance visibility while regulating those (excessive comments, bullet interactions) that risk cognitive overload. This evidence-based balance between participation and focus constitutes the paper’s main practical contribution to heritage communication in the platform economy.

5.4. Integration with Existing Literature

The integration of social media into cultural heritage management has been widely discussed in the literature, primarily focusing on the advantages of increased accessibility and engagement [20]. This study builds upon these foundational works by applying theories of user engagement specifically to Cantonese Opera. It addresses a research gap identified in previous reviews of cultural heritage promotion through social media, which often lacked specificity regarding particular cultural forms [19].
The study’s findings align with recent works on social media engagement, such as those that examined the role of Likes, Shares, and Comments in increasing content visibility [39]. However, the unique context of Cantonese Opera adds depth to this discussion by highlighting the cultural challenges associated with promoting niche heritage content. Unlike more general content, traditional cultural performances have an added layer of complexity due to language barriers, historical context, and specialized interest, which require tailored engagement strategies.
This study also adds nuance to the understanding of fan engagement in cultural heritage contexts. Unlike previous research that predominantly views fan engagement in terms of its positive impact on visibility [21], the relatively minor impact of fans on actions such as sharing and collecting suggests that even dedicated followers may need additional incentives to actively promote niche cultural content like Cantonese Opera. This insight can help refine fan engagement strategies in cultural promotion efforts, moving beyond simplistic assumptions of fan loyalty to more complex understandings of fan behavior.
Furthermore, the negative relationship between Bullet Comments and Play Counts diverges from the findings of a previous study [40], which argued that real-time interactions are generally beneficial for increasing engagement across all types of content [40]. In the case of Cantonese Opera, however, the intricacies of the performance may require a less cluttered viewing experience, pointing to the importance of context when implementing interaction features. This divergence adds to the literature by emphasizing that what works for popular content may not always apply to traditional cultural forms, which require more focused engagement.
Lastly, the dual role of Coins as both an engagement booster (in terms of comments and shares) and a limiter (in terms of repeated plays) offers new insights into the role of monetary contributions in cultural content dissemination. Prior studies have generally viewed financial contributions as uniformly positive indicators of support [8]. However, this study suggests that the motivations behind financial contributions may be more complex, sometimes leading to reduced direct engagement with the content itself. This complexity underscores the need for future studies to consider how different types of engagement—financial versus non-financial—may interact in the context of cultural heritage preservation.

5.5. Limitations and Future Research

Despite the valuable insights provided by this study, several limitations warrant discussion. First, the study is restricted to the Bilibili platform and Cantonese Opera content, which limits the generalizability of the findings. Future research could expand this scope to include other forms of traditional culture and additional social media platforms to assess whether the observed relationships hold across different contexts.
Second, while the SEM approach allowed for an understanding of complex relationships, it did not account for temporal effects. Future studies could adopt a longitudinal approach to examine how these relationships evolve over time, particularly in response to changes in platform algorithms or user behaviors.
Lastly, the focus on quantitative metrics limits the understanding of why users engage with content in particular ways. Incorporating qualitative methods, such as interviews or surveys, could provide deeper insights into user motivations behind behaviors like collecting or avoiding repeated plays. Additionally, future research could explore whether different cultural forms elicit different types of engagement patterns, further enriching the understanding of cultural preservation in the digital age.

6. Conclusions

This study examined the impact of user engagement metrics on the dissemination of Cantonese Opera content on Bilibili, bridging traditional cultural preservation and modern digital platforms. Using Structural Equation Modeling (SEM) based on log-transformed data and supported by exploratory and robustness analyses, eight key metrics—Likes, Shares, Coins, Comments, Bullet Comments, Fans, Collects, and Plays—were analyzed to understand their influence on promoting this traditional art form among younger audiences.
The findings reaffirm the central role of evaluative and participatory engagement behaviors—particularly Likes, Shares, and Collects—in driving visibility and sustained viewership. Likes and Shares encourage further actions such as collecting and replaying, demonstrating the cumulative nature of engagement. Collecting behavior emerged as the strongest predictor of replays, confirming its importance as a long-term engagement indicator.
Coins exhibited a dual influence: while they significantly boosted comments and shares, they simultaneously reduced replay frequency, suggesting that financial contributions may act as a substitute for sustained interaction. This trade-off highlights the complex interplay between monetary and behavioral engagement. Similarly, Bullet Comments enhanced interactive participation but negatively affected replays. This outcome is attributed to interaction fatigue caused by visual overload, which disrupts the immersive experience essential for appreciating Cantonese Opera.
Fan loyalty positively affected overall engagement, though its modest effect sizes indicate that fan communities require stronger activation strategies to transition from passive appreciation to active dissemination. Together, these findings provide empirical support for a multidimensional model of user engagement in cultural dissemination, showing that not all engagement behaviors yield uniformly positive outcomes.
Cluster analysis further revealed three distinct categories of Cantonese Opera videos—high-, moderate-, and low-engagement clusters—based on user interaction intensity. The high-engagement group, characterized by exceptionally high levels of likes, coins, and bullet comments, represents viral or widely appealing performances. In contrast, low-engagement videos exhibit minimal visibility and interaction, while moderate-engagement videos form the core of typical audience participation. This segmentation confirms that the dissemination of traditional cultural content on social platforms follows a long-tail pattern, where a small number of highly engaging videos account for most of the attention and interaction volume.
Practical implications include strategies for cultural institutions and content creators to leverage social platforms like Bilibili by encouraging likes, comments, and fan loyalty, while carefully moderating highly interactive features to prevent user fatigue. The results suggest that engagement optimization—rather than maximization—should guide digital heritage communication strategies. Balancing visibility-driven actions (likes, shares, collects) with controlled interaction intensity (bullet comments, donations) can enhance both engagement quality and viewer retention.
Limitations include the study’s focus on Cantonese Opera content on Bilibili, which may constrain generalizability. Future research should examine other cultural platforms, incorporate qualitative insights into audience motivation, and conduct longitudinal studies to capture engagement evolution over time. Methodologically, future work could also expand the present framework by integrating regression-based predictive models or multi-group SEM to compare engagement behaviors across cultural genres or demographic segments.
In summary, this research underscores that digital platforms can play a pivotal role in cultural preservation when engagement dynamics are properly understood. By revealing both the reinforcing and inhibiting pathways of engagement, the study provides a more balanced understanding of how traditional arts can thrive in the algorithmic attention economy. While the present focus was on Cantonese Opera, the theoretical and methodological framework can be extended to other forms of intangible cultural heritage—such as Kunqu Opera, Peking Opera, or folk traditions—providing transferable insights into how digital engagement can sustain cultural vitality in the modern era.

Author Contributions

Conceptualization, C.C., J.H., T.J. and G.L.; methodology, C.C. and J.H.; software, Z.Z. and H.P.; validation, C.C., J.H. and Z.Z.; formal analysis, C.C.; investigation, J.H.; resources, T.J. and G.L.; data curation, Z.Z. and H.P.; writing—original draft preparation, C.C. and J.H.; writing—review and editing, T.J. and G.L.; visualization, Z.Z.; supervision, T.J. and G.L.; project administration, T.J. and G.L.; funding acquisition, G.L. All authors have read and agreed to the published version of the manuscript.

Funding

This research was funded by the National Social Science Fund of China (Art Studies Project), grant number 23BH161, “Digital Regeneration Museum—Research on the Revitalization and Dissemination of Chinese Classical Calligraphy and Painting Cultural Relics”.

Data Availability Statement

All data and materials supporting the findings of this study will be made openly available on Figshare (accessed on 5 September 2025) under a Creative Commons license (DOI: https://doi.org/10.6084/m9.figshare.30059041).

Conflicts of Interest

The authors declare no conflicts of interest.

Abbreviations

The following abbreviations are used in this manuscript:
SEMStructural Equation Modeling
UNESCOUnited Nations Educational, Scientific, and Cultural Organization
ICHIntangible Cultural Heritage
GFIGoodness of Fit Index
AGFIAdjusted Goodness of Fit Index
RMSEARoot Mean Square Error of Approximation
RMRRoot Mean Square Residual
CMIN/DFChi-square divided by Degrees of Freedom

References

  1. Guo, Q.; Li, X. Integrated Conservation of the Cantonese Opera Art Museum and Intangible Cultural Heritage. Int. Arch. Photogramm. Remote Sens. Spat. Inf. Sci. 2015, XL-5/W7, 187–193. [Google Scholar] [CrossRef][Green Version]
  2. Inscribed in 2009 on the Representative List of the Intangible Cultural Heritage of Humanity. Available online: https://ich.unesco.org/en/RL/yueju-opera-00203 (accessed on 2 July 2024).
  3. Pietrobruno, S. Cultural research and intangible heritage. Cult. Unbound 2009, 1, 227–247. [Google Scholar] [CrossRef]
  4. Song, X.; Yang, Y.; Yang, R.; Shafi, M. Keeping watch on intangible cultural heritage: Live transmission and sustainable development of Chinese lacquer art. Sustainability 2019, 11, 3868. [Google Scholar] [CrossRef]
  5. Yan, W.J.; Li, K.-R. Sustainable Cultural Innovation Practice: Heritage Education in Universities and Creative Inheritance of Intangible Cultural Heritage Craft. Sustainability 2023, 15, 1194. [Google Scholar] [CrossRef]
  6. 2022 Bilibili Research Report: Bilibili Community Ecology and Commercialization Analysis. Available online: https://www.vzkoo.com/read/20221031ccec0fc83e0e25a0ad9a0697.html (accessed on 2 July 2024).
  7. Liang, X.; Lu, Y.; Martin, J. A Review of the Role of Social Media for the Cultural Heritage Sustainability. Sustainability 2021, 13, 1055. [Google Scholar] [CrossRef]
  8. Lai, C.; Gu, M.; Gao, F.; Yung, J.W.S. Motivational mechanisms of ethnic minorities’ social media engagement with mainstream culture. J. Multiling. Multicult. Dev. 2022, 43, 387–403. [Google Scholar] [CrossRef]
  9. He, T.; Huang, C.; Li, M.; Zhou, Y.; Li, S. Social participation of the elderly in China: The roles of conventional media, digital access and social media engagement. Telemat. Inform. 2020, 48, 101347. [Google Scholar] [CrossRef]
  10. Yujie, Z.; Al Imran Yasin, M.; Alsagoff, S.A.B.S.; Hoon, A.L. The mediating role of new media engagement in this digital age. Front. Public Health 2022, 10, 879530. [Google Scholar] [CrossRef]
  11. Wen, J. Research on Short Video Communication Strategy of Local Culture Based on Rural Revitalization Strategy—Taking shadow play culture in Huanxian County of Gansu Province as an example. IOP Conf. Ser. Earth Environ. Sci. 2021, 692, 042079. [Google Scholar] [CrossRef]
  12. Agustus Botangen, K.; Vodanovich, S.; Yu, J. Preservation of indigenous culture among indigenous migrants through social media: The igorot peoples. arXiv 2018, arXiv:1802.09685. [Google Scholar] [CrossRef]
  13. Panchal, P.; Mago, B. Social Media as a Tool for Cultural Preservation among Diaspora Communities. Int. J. Glob. Acad. Sci. Res. 2024, 3, 14–20. [Google Scholar] [CrossRef]
  14. Lyu, S. Research On the Dissemination and Preservation of Traditional Culture in The Era of New Media. J. Educ. Humanit. Soc. Sci. 2024, 36, 140–145. [Google Scholar] [CrossRef]
  15. Dong, J.; He, Y.; Song, J.; Ding, H.; Kong, Y. Universal scaling behavior and Hawkes process of videos’ views on Bilibili. com. Front. Phys. 2022, 10, 1018704. [Google Scholar] [CrossRef]
  16. Cheng, Z.; Li, Y. Like, comment, and share on TikTok: Exploring the effect of sentiment and second-person view on the user engagement with TikTok news videos. Soc. Sci. Comput. Rev. 2024, 42, 201–223. [Google Scholar] [CrossRef]
  17. Liang, X.; Hua, N.; Martin, J.; Dellapiana, E.; Coscia, C.; Zhang, Y. Social Media as a Medium to Promote Local Perception Expression in China’s World Heritage Sites. Land 2022, 11, 841. [Google Scholar] [CrossRef]
  18. Zheng, S. Safeguarding food heritage through social media? Between heritagization and commercialization. Int. J. Gastron. Food Sci. 2023, 31, 100678. [Google Scholar] [CrossRef]
  19. Xue, K.; Li, Y.; Meng, X. An evaluation model to assess the communication effects of intangible cultural heritage. J. Cult. Herit. 2019, 40, 124–132. [Google Scholar] [CrossRef]
  20. Giaccardi, E.; Palen, L. The social production of heritage through cross-media interaction: Making place for place-making. Int. J. Herit. Stud. 2008, 14, 281–297. [Google Scholar] [CrossRef]
  21. Lim, V.; Frangakis, N.; Tanco, L.M.; Picinali, L. PLUGGY: A pluggable social platform for cultural heritage awareness and participation. In Advances in Digital Cultural Heritage; International Workshop: Funchal, Portugal, 2017. [Google Scholar]
  22. Steinert, S.; Dennis, M.J. Emotions and digital well-being: On social media’s emotional affordances. Philos. Technol. 2022, 35, 36. [Google Scholar] [CrossRef]
  23. Huang, L.C. The Effect of Incentives on Facilitating User Engagement with Succulent Retailers’ Social Media Pages. Horticulturae 2023, 9, 849. [Google Scholar] [CrossRef]
  24. Lawler, E.J. An affect theory of social exchange. Am. J. Sociol. 2001, 107, 321–352. [Google Scholar] [CrossRef]
  25. Hall, J.A. When is social media use social interaction? Defining mediated social interaction. New Media Soc. 2018, 20, 162–179. [Google Scholar] [CrossRef]
  26. Zywica, J.; Danowski, J. The faces of Facebookers: Investigating social enhancement and social compensation hypotheses; predicting Facebook™ and offline popularity from sociability and self-esteem, and mapping the meanings of popularity with semantic networks. J. Comput. Mediat. Commun. 2008, 14, 1–34. [Google Scholar] [CrossRef]
  27. Ammari, A.; Dimitrova, V.; Despotakis, D. Identifying relevant YouTube comments to derive socially augmented user models: A semantically enriched machine learning approach. In Advances in User Modelling; UMAP 2011 Workshops: Girona, Spain, 2011. [Google Scholar]
  28. Stavros, C.; Meng, M.D.; Westberg, K.; Farrelly, F. Understanding fan motivation for interacting on social media. Sport Manag. Rev. 2014, 17, 455–469. [Google Scholar] [CrossRef]
  29. Harwood, J. Social identity theory. In Understanding Peace and Conflict Through Social Identity Theory; Shelley, M., Reeshma, H., Neil, F., Eds.; Springer: Cham, Switzerland, 2016; pp. 3–17. [Google Scholar]
  30. Ojala, J.; Fedosov, A.; Olsson, T.; Väänänen, K.; Langheinrich, M. “Shared Online, Made People Envious, Felt Good”: Motivations to Share Non-Media Types of Content Online. Int. J. Soc. Media Online Communities 2024, 16, 1–19. [Google Scholar] [CrossRef]
  31. Zhang, Y.; Goh, K.H. Attracting versus sustaining attention in the information economy. In Digital Transformation: Challenges and Opportunities, Proceedings of the 16th Workshop on e-Business, WeB 2017, Seoul, Republic of Korea, 10 December 2017; Springer: Cham, Switzerland, 2017. [Google Scholar]
  32. Ye, M.; Zino, L.; Mlakar, Ž.; Bolderdijk, J.W.; Risselada, H.; Fennis, B.M.; Cao, M. Collective patterns of social diffusion are shaped by individual inertia and trend-seeking. Nat. Commun. 2021, 12, 5698. [Google Scholar] [CrossRef]
  33. Zhang, S.; Zhao, L.; Lu, Y.; Yang, J. Do you get tired of socializing? An empirical explanation of discontinuous usage behaviour in social network services. Inf. Manag. 2016, 53, 904–914. [Google Scholar] [CrossRef]
  34. Church, E.M. The one to watch: Heuristic Determinants of Viewership among Influential Twitch Streamers. Electron. Commer. Res. 2024, 24, 1795–1820. [Google Scholar] [CrossRef]
  35. Donghee, Y.W.; Peter, J.; Peter, E.; John, S.S.; Masaho, S.; Pradnya, D. Understanding Digital Patronage: Why Do People Subscribe to Streamers on Twitch? In Proceedings of the Annual Symposium on Computer-Human Interaction in Play (CHI PLAY ′19), Barcelona, Spain, 22–25 October 2019. [Google Scholar]
  36. Grace, H.W.; Cuihua, S. Social Live-Streaming Use and Well-Being: Examining Participation, Financial Commitment, Social Capital, and Psychological Well-Being on Twitch.tv. Soc. Sci. Comput. Rev. 2024, 42, 1338–1358. [Google Scholar] [CrossRef]
  37. Xu, Y.; Ye, Y. Who Watches Live Streaming in China? Examining Viewers’ Behaviors, Personality Traits, and Motivations. Front. Psychol. 2020, 11, 1607. [Google Scholar] [CrossRef]
  38. Kline, R.B. Principles and Practice of Structural Equation Modeling; Guilford Publications: New York, NY, USA, 2023. [Google Scholar]
  39. Tafesse, W. YouTube marketing: How marketers’ video optimization practices influence video views. Internet Res. 2020, 30, 1689–1707. [Google Scholar] [CrossRef]
  40. Wu, Q.; Sang, Y.; Zhang, S.; Huang, Y. Danmaku vs. forum comments: Understanding user participation and knowledge sharing in online videos. In Proceedings of the 2018 ACM International Conference on Supporting Group Work, Sanibel Island, FL, USA, 7–10 January 2018. [Google Scholar]
Figure 1. Histograms of original (A) and log-transformed (B) engagement variables.
Figure 1. Histograms of original (A) and log-transformed (B) engagement variables.
Applsci 15 11335 g001
Figure 2. Pairwise scatterplot matrix.
Figure 2. Pairwise scatterplot matrix.
Applsci 15 11335 g002
Figure 3. The SEM model diagram.
Figure 3. The SEM model diagram.
Applsci 15 11335 g003
Table 1. The description of each variable.
Table 1. The description of each variable.
VariableAbbreviationDescription
The number of video playsPlaysPlays are an important measure of how widely a video is spreading, indicating how many people clicked and watched the video.
The number of video sharesSharesShares indicate how many people shared the video for others to watch. A higher Share means that the video is transmitted more widely.
The number of video likesLikesLikes indicate how much viewers like the video. A high number of likes indicates that the video is recognized and liked by the audience.
The number of video coinsCoinsCoins are a characteristic evaluation index of Bilibili, which can indicate the audience’s support for the video, and at the same time, are linked to the economic benefits of the video blogger to a certain extent. On Bilibili, viewers can support their favorite video creators by dropping coins.
The number of video collectionsCollectsCollects indicate how much viewers love a video and their long-term interest in its content. A high collection number means that the depth of the video is more influential.
The number of video bullet commentsBullet_Comments
(danmu)
Bullet_Comments indicate how well viewers interact with the specific content of the video in real time. A higher number of barrages means that viewers are more likely to discuss and engage with specific content in the video.
The number of video commentsCommentsComments indicate how engaged and interested viewers are in the entire video. A higher number of comments means more discussion and feedback on the content of the video.
The number of fans of video authorsFansFans indicate how many people have subscribed to the video publisher’s channel, demonstrating the author’s influence.
Table 2. Descriptive Statistics for Original Variables.
Table 2. Descriptive Statistics for Original Variables.
VariablesnMeanSDSkewnessKurtosis
Plays191616,150.56126,486.5724.94800.02
Bullet_Comments191664.57485.820.65536.43
Likes19161056.2912,322.4330.791125.38
Coins1916418.2610,013.0841.361768.63
Collects1916341.994096.0635.061389.44
Shares1916153.331908.1529.831015.01
Comments191653.07506.2331.481173.07
Fans191630,695.99484,642.5124.46639.81
Table 3. Descriptive Statistics for Log-Transformed Variables.
Table 3. Descriptive Statistics for Log-Transformed Variables.
VariablesnMeanSDSkewnessKurtosis
Play_ln19166.88442.3864−0.2630.561
BC_ln19161.69761.610561.8172.71
Like_ln19163.28451.961621.4732.431
Coin_ln19161.981.724421.9664.336
Collect_ln19163.04721.867470.9020.836
Share_ln19162.47941.557871.3342.542
Comment_ln19161.92631.474671.5122.224
Fans_ln19166.92952.16025−0.291.418
Table 4. Pearson correlation analysis.
Table 4. Pearson correlation analysis.
Play_lnBC_lnLike_lnCoin_lnCollect_lnShare_lnComment_lnFans_ln
Play_ln1
BC_ln0.699 **1
Like_ln0.839 **0.845 **1
Coin_ln0.756 **0.865 **0.937 **1
Collect_ln0.903 **0.831 **0.896 **0.867 **1
Share_ln0.836 **0.803 **0.850 **0.836 **0.921 **1
Comment_ln0.760 **0.855 **0.924 **0.913 **0.838 **0.813 **1
Fans_ln0.490 **0.390 **0.512 **0.447 **0.490 **0.444 **0.420 **1
** Correlation is significant at the 0.01 level (two-tailed).
Table 5. Final Cluster Centers and Cluster Sizes.
Table 5. Final Cluster Centers and Cluster Sizes.
VariableCluster 1 CenterCluster 2 CenterCluster 3 Center
Play_ln10.424.797.75
BC_ln4.930.791.54
Like_ln7.101.843.45
Coin_ln5.480.891.91
Collect_ln6.341.443.54
Share_ln5.221.272.76
Comment_ln4.800.951.95
Fans_ln8.795.627.58
Number of Cases265800851
Total1916
Table 6. Model Fit Indices.
Table 6. Model Fit Indices.
Model Fit IndexModel ValueAcceptable Threshold
CMIN/DF2.630<3.0 (Good Fit)
RMR0.016Close to 0 (Good Fit)
GFI0.998>0.90 (Good Fit)
AGFI0.988>0.90 (Acceptable Fit)
RMSEA0.029<0.08 (Good Fit)
Table 7. Standardized Path Coefficients.
Table 7. Standardized Path Coefficients.
HypothesisPathStandardized EstimateS.E.C.R.p
H1Comment_ln <--- Coin_ln0.6830.01537.768<0.001
H2Share_ln <--- Coin_ln0.1770.0334.914<0.001
H3Like_ln <--- Coin_ln0.5220.01931.558<0.001
H4Comment_ln <--- BC_ln0.2590.01614.773<0.001
H5Share_ln <--- BC_ln0.2560.02211.147<0.001
H6Like_ln <--- Comment_ln0.4010.02224.57<0.001
H7Collect_ln <--- BC_ln0.1240.0178.195<0.001
H8Comment_ln <--- Fans_ln0.0140.0071.4480.148
H9Like_ln <--- Fans_ln0.1110.00714.948<0.001
H10Share_ln <--- Fans_ln0.0350.012.5880.01
H11Collect_ln <--- Fans_ln0.0370.0074.28<0.001
H12Play_ln <--- Like_ln0.5110.03517.592<0.001
H13Play_ln <--- Share_ln0.0770.0363.290.001
H14Play_ln <--- Collect_ln0.8200.03529.69<0.001
H15Share_ln <--- Like_ln0.4510.02713.026<0.001
H16Collect_ln <--- Like_ln0.3870.02117.252<0.001
H17Collect_ln <--- Share_ln0.5420.01737.247<0.001
H18Collect_ln <--- Comment_ln−0.0800.026−3.819<0.001
H19Play_ln <--- BC_ln−0.1770.028−9.468<0.001
H20Play_ln <--- Coin_ln−0.3460.039−12.227<0.001
Table 8. Bootstrap robustness results for all structural paths (2000 resamples, bias-corrected 95% CI).
Table 8. Bootstrap robustness results for all structural paths (2000 resamples, bias-corrected 95% CI).
PathUnstd EstimateBootstrap SEBias95% BC CI (Unstd)Std β95% BC CI (Std)p (BC)
Comment_ln ← Fans_ln0.010.0060.000[−0.003, 0.022]0.014[−0.005, 0.033]0.135
Comment_ln ← Coin_ln0.5840.0190.000[0.547, 0.619]0.683[0.639, 0.727]0.001
Comment_ln ← BC_ln0.2380.0210.000[0.198, 0.282]0.259[0.216, 0.302]0.001
Like_ln ← Fans_ln0.1010.0070.000[0.087, 0.116]0.111[0.095, 0.128]0.001
Like_ln ← Coin_ln0.5940.0230.001[0.549, 0.641]0.522[0.485, 0.562]0.001
Like_ln ← Comment_ln0.5330.026−0.001[0.481, 0.581]0.401[0.360, 0.438]0.001
Share_ln ← Coin_ln0.1600.0370.000[0.090, 0.233]0.177[0.100, 0.257]0.001
Share_ln ← Fans_ln0.0250.0110.000[0.004, 0.045]0.035[0.005, 0.063]0.029
Share_ln ← Like_ln0.3580.0320.000[0.296, 0.420]0.451[0.374, 0.529]0.001
Share_ln ← BC_ln0.2470.0250.000[0.199, 0.299]0.256[0.206, 0.308]0.001
Collect_ln ← Fans_ln0.0320.0070.000[0.017, 0.046]0.037[0.021, 0.054]0.001
Collect_ln ← BC_ln0.1430.0190.000[0.102, 0.180]0.124[0.087, 0.156]0.001
Collect_ln ← Like_ln0.3680.0230.000[0.325, 0.411]0.387[0.340, 0.432]0.001
Collect_ln ← Share_ln0.6490.0190.000[0.612, 0.685]0.542[0.514, 0.568]0.001
Collect_ln ← Comment_ln−0.1010.0280.001[−0.155, −0.045]−0.080[−0.123, −0.036]0.001
Play_ln ← Share_ln0.1180.0330.000[0.053, 0.182]0.077[0.034, 0.120]0.001
Play_ln ← Coin_ln−0.4780.0330.000[−0.542, −0.413]−0.346[−0.391, −0.300]0.001
Play_ln ← Collect_ln1.0490.040.002[0.969, 1.128]0.820[0.767, 0.870]0.001
Play_ln ← BC_ln−0.2620.022−0.001[−0.304, −0.219]−0.177[−0.204, −0.147]0.002
Play_ln ← Like_ln0.6210.0350.000[0.555, 0.688]0.511[0.459, 0.567]0.001
Note. All bootstrap results are based on 2000 bias-corrected resamples in AMOS 24. Unstd Estimate = unstandardized coefficient from maximum likelihood estimation; Std β = standardized coefficient; BC CI = bias-corrected confidence interval; p (BC) = two-tailed significance based on bootstrap estimates. Paths whose BC CI do not include zero are considered robust.
Disclaimer/Publisher’s Note: The statements, opinions and data contained in all publications are solely those of the individual author(s) and contributor(s) and not of MDPI and/or the editor(s). MDPI and/or the editor(s) disclaim responsibility for any injury to people or property resulting from any ideas, methods, instructions or products referred to in the content.

Share and Cite

MDPI and ACS Style

Cen, C.; Hu, J.; Zhang, Z.; Peng, H.; Jiang, T.; Luo, G. Understanding the Impact of User Engagement Metrics on the Dissemination of Traditional Culture: A Structural Equation Modeling Analysis of Cantonese Opera Videos on Bilibili. Appl. Sci. 2025, 15, 11335. https://doi.org/10.3390/app152111335

AMA Style

Cen C, Hu J, Zhang Z, Peng H, Jiang T, Luo G. Understanding the Impact of User Engagement Metrics on the Dissemination of Traditional Culture: A Structural Equation Modeling Analysis of Cantonese Opera Videos on Bilibili. Applied Sciences. 2025; 15(21):11335. https://doi.org/10.3390/app152111335

Chicago/Turabian Style

Cen, Chenghong, Jiaqi Hu, Zhuoxian Zhang, Hairong Peng, Tan Jiang, and Guang Luo. 2025. "Understanding the Impact of User Engagement Metrics on the Dissemination of Traditional Culture: A Structural Equation Modeling Analysis of Cantonese Opera Videos on Bilibili" Applied Sciences 15, no. 21: 11335. https://doi.org/10.3390/app152111335

APA Style

Cen, C., Hu, J., Zhang, Z., Peng, H., Jiang, T., & Luo, G. (2025). Understanding the Impact of User Engagement Metrics on the Dissemination of Traditional Culture: A Structural Equation Modeling Analysis of Cantonese Opera Videos on Bilibili. Applied Sciences, 15(21), 11335. https://doi.org/10.3390/app152111335

Note that from the first issue of 2016, this journal uses article numbers instead of page numbers. See further details here.

Article Metrics

Back to TopTop