Next Article in Journal
Self-Calibration Method for the Four Buckets Phase Demodulation Algorithm in Triangular Wave Hybrid Modulation
Next Article in Special Issue
Chemical and Bio-Based Coagulation Coupled with Adsorption: Advancing Leachate Treatment Chemistry
Previous Article in Journal
Surface Engineering of Enamel with Sodium Hypochlorite: Effects on Bond Strength and Etching Microstructure in Adhesive Applications
Previous Article in Special Issue
Oxyanion Recovery from Wastewater with Special Reference to Selenium Uptake by Marine Macroalgae
 
 
Font Type:
Arial Georgia Verdana
Font Size:
Aa Aa Aa
Line Spacing:
Column Width:
Background:
Article

Integrating Pumped Hydro Storage into Zero Discharge Strategy for Wastewater: The Alicante Case Study

by
Miguel Ángel Bofill
1,
Francisco-Javier Sánchez-Romero
2,
Francisco Zapata-Raboso
3,
Helena M. Ramos
4,* and
Modesto Pérez-Sánchez
1,*
1
Hydraulic Engineering and Enviromental Department, Universitat Politècnica de València, Camino Vera s/n, 46022 Valencia, Spain
2
Rural and Agrifood Engineering Department, Universitat Politècnica de València, 46022 Valencia, Spain
3
Generalitat Valenci, 46018 València, Spain
4
Civil Engineering Research and Innovation for Sustainability (CERIS), Instituto Superior Técnico, Department of Civil Engineering, Architecture and Environment, University of Lisbon, 1049-001 Lisbon, Portugal
*
Authors to whom correspondence should be addressed.
Appl. Sci. 2025, 15(20), 10953; https://doi.org/10.3390/app152010953
Submission received: 17 September 2025 / Revised: 9 October 2025 / Accepted: 10 October 2025 / Published: 12 October 2025
(This article belongs to the Special Issue Water Pollution and Wastewater Treatment Chemistry)

Abstract

The use of reclaimed water is crucial to prevent pollution from wastewater discharges and mitigate the water deficit faced by irrigation districts or other non-potable water users. Therefore, the zero-discharge strategy represents a significant challenge for coastal cities affected by marine pollution from effluents. In regions such as the Mediterranean arc, agricultural areas located near these cities are increasingly exposed to reduced water allocations or rising irrigation demands due to the impacts of climate change. To address this dual challenge, a circular system is proposed through the implementation of hybrid treatment technologies that enable zero wastewater discharge into the sea. This approach would contribute up to 30 hm3 of reclaimed water annually for irrigation, covering approximately 27,000 hectares of cropland in the province of Alicante. The proposed system integrates advanced techniques, such as reverse osmosis, to ensure irrigation water quality, while also considering partial blending strategies to optimize resource use. Additionally, constructed wetlands are incorporated to regulate and treat the reject streams produced by these processes, minimizing their environmental impact. This combined strategy enhances water reuse efficiency, strengthens agricultural resilience, and provides a sustainable model for managing water resources in coastal Mediterranean regions.

1. Introduction

Water scarcity and environmental degradation are among the most pressing global challenges of the 21st century, with Mediterranean agriculture being a clear example [1]. Climate change and the increase in water demand due to population growth have shown a deficit of this resource in both arid and semi-arid regions, such as the Mediterranean Basin [2]. The scarcity of this resource in agriculture, combined with the improvement in water circularity, highlights the need to maximize the reuse of wastewater [3]. Particularly in cities that produce large volumes, which, if not used, compromise the sustainability of the environments where they are discharged [4].
Wastewater reuse has emerged as a cornerstone of circular water management strategies worldwide, transforming effluents from waste products into valuable resources. Water reuse contributes to multiple Sustainable Development Goals (SDGs), including clean water and sanitation (SDG 6), sustainable cities and communities (SDG 11), and climate action (SDG 13) [5]. These actions enable the improvement of the achievement of the different goals linked to each of the SDGs using indicators.
The European Union also emphasizes the role of water reuse in its Water Framework Directive, which sets minimum requirements for water reuse in agricultural irrigation [6]. Mediterranean countries, such as Spain [7], Italy [8], and Israel [9], which have reached 90% water reuse, have become reference cases in this field, demonstrating both the opportunities and challenges of scaling up reclaimed water use in agriculture, industry, and environmental restoration [10].
Rural communities and townships can pose contamination risks, even though they discharge lower volumes of wastewater [11]. Therefore, finding solutions for water reuse is essential. This represents a challenge, as resources in these areas are limited, making low-cost natural options such as wetlands [12], lagoons [13], and sand filters particularly suitable [14]. Compact technologies like biodigesters, UASB reactors, and modular plants provide higher efficiency but require greater resources and maintenance. In contrast, industrialized areas, large cities, and tourist regions often face more significant impacts and reduced efficiency in water and energy use.
The zero-discharge strategy applied to wastewater treatment plants (WWTPs) is a real challenge for the province of Alicante, Spain. This strategy arises from the need to simultaneously address two interrelated challenges: the environmental impacts of treated wastewater discharged into the bay of Alicante and the persistent structural water deficit affecting nearby agricultural lands [15]. Addressing both issues through a single integrated approach exemplifies the broader paradigm shift toward circularity in water management [16].
The first challenge relates to the ecological deterioration of the Alicante coastal bay, where continuous monitoring has revealed a decline in water quality [17]. This decline is primarily attributed to the cumulative discharge of nutrients, particularly nitrogen (N) and phosphorus (P) from treated effluents. Such nutrient enrichment accelerates eutrophication processes, alters marine ecosystems, threatens biodiversity, and reduces the ecological services provided by coastal habitats. Beyond ecological risks, these changes have significant socioeconomic implications [18]. The coastal environment, especially the quality of its beaches, represents a critical asset for the region’s tourism sector, which is a major contributor to Alicante’s economy. Thus, deterioration of water quality jeopardizes not only environmental sustainability but also the economic and social well-being of the region [19].
The second challenge is the structural water deficit in the irrigated agricultural areas surrounding the bay [20]. Agriculture in southeastern Spain is highly vulnerable to fluctuations in water availability, and reductions in conventional sources, such as groundwater and inter-basin transfers, have intensified this scarcity [21]. Water shortages diminish agricultural productivity, threaten rural livelihoods, and exacerbate land abandonment, which in turn accelerates desertification processes in territories already highly exposed to climate risks. If used effectively, reclaimed water can serve as a reliable complementary source, helping to stabilize agricultural production and mitigate both economic and environmental vulnerabilities [22].
These challenges are intrinsically linked. Expanding the reuse of treated wastewater alleviates water scarcity for agriculture and reduces discharges into the sea, thereby mitigating nutrient pollution. From this dual perspective, the ideal outcome would be the complete reuse of all treated effluents, eliminating marine discharges. This reasoning forms the conceptual foundation of the zero-discharge strategy developed for the L’Alacantí region [23].
However, the implementation of such a strategy requires careful consideration of key factors. First, sufficient potential demand must exist to absorb the total volume of reclaimed water. In Mediterranean contexts, agricultural irrigation typically represents the primary and most consistent consumer, necessitating careful mapping and prioritization of irrigation districts in proximity to WWTPs [24]. Second, consumption guarantees must be established. Farmers will only use reclaimed water if it meets critical conditions related to quality, cost, and reliable availability across the irrigation network [25]. Third, infrastructure must be properly designed and dimensioned to convey, store, and distribute the full annual volume of reclaimed water, incorporating energy-efficient systems, such as photovoltaic pumping stations. Without addressing these three pillars—demand, guarantees, and infrastructure—the goal of zero discharge remains unachievable.
The use of reclaimed water must guarantee minimum quality parameters in terms of salinity, nitrates, and phosphates, allowing it to be used for agricultural irrigation. This implies that a pre-treatment procedure is required to guarantee the acceptable quality level of the water used by farmers. By situating the case study in Alicante within the broader global and Mediterranean challenges, this study contributes to understanding how local strategies can advance circular water management and support regional sustainability. The zero-discharge strategy not only addresses pressing environmental and hydrological concerns in Alicante but also serves as a replicable model for other regions facing similar water scarcity and coastal ecosystem pressure. The model proposed a global strategy and an optimization procedure to guarantee the reuse of water.
This research integrates a zero-discharge strategy for coastal Mediterranean regions by integrating reverse osmosis with constructed wetlands for brine management, an aspect seldom explored in comparable studies. Beyond conventional approaches centered only on water reuse or desalination, this study advances an innovative hybrid system that incorporates reject streams into a circular framework. The case study of Alicante provides a distinctive example of practical applications in a highly vulnerable area. Overall, the proposed strategy not only enhances water reuse efficiency but also contributes decisively to the reduction of marine pollution from wastewater discharge.

2. Materials and Methods

2.1. Methodology

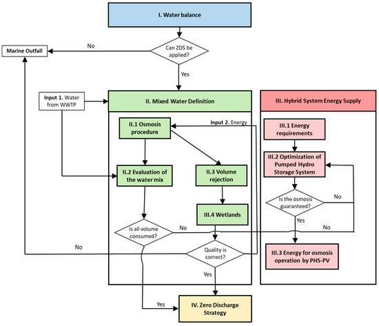
Figure 1 shows the four different blocks that define the zero-discharge strategy (ZDS): (I) water balance, (II) Mixed Water definition, (III) hybrid system energy supply, and (IV) zero-discharge strategy.
I.
Water balance
The first step involved performing a comprehensive water balance to quantify the availability of water resources. This balance identifies inflows, consumption, and potential surpluses, providing a baseline for the subsequent definition of mixed water streams. A balance is established for all existing sources, including surface resources, groundwater, and other sources, as well as transfers between basins and other existing treatment plants. This volume must meet the demands and volumes established in the basin plans defined by the government [26].
V I R = i = 1 n V i
where V I R is the irrigation volume defined in the basin plans in hm3 and V i corresponds with the different resources, which can be of different sources.
The wastewater volume should guarantee its internal mass balance, which is defined by the following expression:
V W W T P = V O P + V W O P + V R F + V R O P
where V W W T P is the annual wastewater treatment plant volume (m3); V O P is the annual volume treated by the osmosis process (m3); V W O P is the annual volume directly used from WWTP effluent without osmosis (m3); V R F is the annual volume rejected by filtration and recirculated within the system (m3); and V R O P is the annual osmosis reject volume directed to artificial wetlands for biological treatment and safe environmental discharge (m3) [27]. Equations (1) and (2) correspond to the mass balance based on the available volumes (surface water, wastewater treatment plant water, irrigation water, or other resources or usess of wetlands). Equation (3) corresponds to a mixture of solutes in solutions, as stated by [28]. This balance is considered hourly by the proposed methodology to adapt it to the energy requirements.
II.
Mixed water definition
Based on the initial balance, a mixing procedure was developed to integrate different water streams. This phase includes four different sub-stages, as shown in Figure 1. Stage II.1: Anosmosis procedure is applied to specific fractions of the flow for advanced treatment. The high salinity of the wastewater implies the need to develop an osmosis procedure. The operation of the system requires the osmosis system to be continuously active to minimize the osmosis facilities and ensure the continuity of the system to guarantee the correct operation of the membranes [29].
The mixing of saline water with fresh water was expressed through the mass balance of dissolved salts. Considering the conservation of solute mass, the final concentration of the mixture ( C m i x ) defined in this model according to [28], it is established as follows:
C m i x = V W O P C W O P + V O P C O P V W O P + V O P
where: C W O P is the salinity of wastewater in mg/L; C O P is the output of the osmosis procedure, considered equal to zero; C m i x is the salinity of the mix in mg/L.
The previous expression allows water managers to assess quality compatibility and suitability for intended uses (Stage II.2 Evaluation of the water mix). Stage II.3 evaluated the volume rejection and focused on characterizing the generated brine streams. The osmosis system is connected to the WWTP to return reject flows from pre-filtration to the plant’s decanter (Figure 2).
It also conveys effluents from the wetland to the outfall when discharge-quality issues arise. Two regulation tanks (DP031 and DP032) store the rejected and non-compliant flows for controlled release. The system is divided into two subsystems: from the tanks to the break chamber (AR) and from the AR to the final delivery points. Flow regulation is achieved using float valves to prevent overflow at AR. Effluents from EB05 are routed to the WWTP decanter, while PS flows are directed to the outfall, with operational rules for safe transitions between both systems. The osmotized water (DP02) and wastewater (DP01) are mixed in DP05 according to Equation (3), which is pumped to different regulation reservoirs that distribute pumped or gravity water to the different irrigation reservoirs of the different users. The strategy comprises different sub-phases aimed at identifying feasible solutions that ensure zero discharge, which constitutes the primary optimization objective. While maintaining this goal, the methodology further optimizes the pumping systems based on the hourly power generated by photovoltaic systems, prioritizing operations according to reservoir level constraints. The approach also considers the availability of hydraulic machinery (pumps and/or turbines) and evaluates photovoltaic generation to guarantee zero energy consumption from the grid. Indirectly, this optimization reduces the carbon footprint and emissions by avoiding grid energy use while assessing the cost–benefit ratio of the implemented solutions, all within the framework of optimizing the defined variables in accordance with operational rules.
II.4 Wetlands, implemented as natural complementary treatment units, to enhance purification and reuse. Water with high nitrate content was abstracted and conveyed to denitrification ponds, where it was retained for the required hydraulic residence time to achieve nitrate reduction before being discharged a few meters downstream of the intake point. The denitrification ponds operated in parallel, with each pond functioning independently. Inflow was distributed among the reactors through dedicated pipelines, while outflows were collected in a common manifold to homogenize the treated stream. Gates were installed at both the inlet and outlet of each bioreactor, allowing operational flexibility under variable flow conditions and enabling maintenance without interrupting the overall treatment process.
Two types of constructed wetlands were integrated into this system. In surface-flow constructed wetlands (HFS), water flows above the substrate, interacting with the stems and leaves of emergent vegetation while remaining exposed to the atmosphere. These wetlands consist of shallow basins planted with emergent macrophytes [30]. In contrast, horizontal subsurface flow constructed wetlands (HFSS) comprise gravel-filled channels planted with aquatic vegetation. Water moved horizontally through the porous medium, typically maintained at 5 cm below the substrate surface, preventing exposure of the water column. Influent entered from the upper part of the system, while the effluent was collected at the bottom of the wetland [31].
III.
Hybrid system supplies energy
In parallel with water management, a hybrid energy supply strategy was designed to satisfy the operational requirements. Energy supply is established using photovoltaic systems. The design of the solar fields was based on the assumption that all water produced by WWTP would be pumped exclusively using photovoltaic energy, without grid consumption. From this premise, the required photovoltaic generator capacity and pumping power were determined, including regulation strategies based on established priorities and available power. Photovoltaic modules were installed on floating structures with a 5° tilt, utilizing the available pond surfaces. The main generator (PVG) supplies energy to the pumping stations PS and reject pumping units. In addition, excess energy is used by the pump to DP04, using pumped hydro storage (PHS) to guarantee the continuity of the osmosis procedure when there is no radiation or at night. First, the definition of energy requirements (Step III.1) is developed. It establishes the demand associated with treatment and operation according to pipe size, pipe type/construction material, and volume. This implies the development of an energy balance, considering photovoltaic production as well as energy demand. The methodology is based on providing the necessary hydraulic machines, including pumps and turbines. It also involves analyzing photovoltaic generation. The aim is to assess its capacity to meet energy demand. The goal is to ensure zero energy consumption from the grid. This method accounts for different variables within the constraints of the hydraulic model. The system considers three main variables: pumped flow, reservoir volume, and photovoltaic power to be installed. Solutions are generated within the specified ranges, with infeasible options discarded. Pumping stations are then designed based on solutions that minimize energy consumption.
Step III.2 (Figure 1) is based on the optimization of the pumping station and Pumped Hydro Storage (PHS) system, analyzing its interaction with renewable sources for improved efficiency. The optimization method was designed using a genetic algorithm framework to define the key parameters for simulation and decision-making. Each configuration, representing a possible system setup, was encoded using real coding techniques that offer higher precision and faster computation than binary approaches. The system variables considered were the pumped flow, reservoir volumes, and photovoltaic power to be installed, each restricted to a predefined range of values. To ensure only feasible solutions, the constraints were progressively tightened across generations, and feasibility was evaluated using operational indices related to volume, demand, and capacity balances. The strategy applied was defined in another study [23].
The algorithm simulated the hourly operation of pumping systems, reservoir levels, and water flows over an annual cycle, iteratively adjusting until stabilization was achieved while maintaining mass and energy balance. Configurations that met the feasibility criteria were stored and ranked according to the selected objective function, while those that failed to comply were discarded.
This optimization considers the analysis of photovoltaic systems, aiming to maximize solar energy capture per square meter through solar irradiation. The method follows the approach defined by Mercedes Garcia et al. [32], who divided the study area into four distinct sub-blocks. The first sub-block calculates the hourly irradiance throughout the year, improving the analytical model proposed by Picazo et al. [33]. Irradiation is estimated for a given plane when the solar parameters are known (i.e., day, latitude, declination angle, and sunset time). This methodology incorporates diffuse, direct, and global irradiance estimates for floating photovoltaic panels, which offer advantages such as reducing water reservoir evaporation, enhancing efficiency compared to ground-mounted photovoltaic systems [34], and minimizing the required infrastructure area.
After estimating the photovoltaic system performance and considering regulatory analysis, the optimization procedure is applied to select the most suitable pump for defining the different pump stations. This balance enables the evaluation of various energy indicators within the system, as well as the assessment of the feasibility of installing micro hydropower systems. Finally, different equations are summarized in Table 1 to provide a specific framework for analyzing each line or consumption point.
The evolutionary process combined selection, crossover, and mutation operators to generate new configurations from the most promising configurations while introducing randomness to maintain diversity and explore a wider solution space. Crossover recombined variables from the parent configurations, whereas mutation randomly altered certain variables according to a defined probability. This process was repeated across successive generations until the maximum number of iterations was reached, yielding the most optimal configurations in terms of performance and operational feasibility. It enables the integration between PHS and PV generation (Step III.3), assessing the synergy between pumped hydro storage and photovoltaic generation to meet desalination needs.
IV.
Zero discharge strategy
Finally, the outputs of the previous phases were integrated into a zero-discharge strategy aimed at minimizing liquid discharges and promoting the valorization of concentrated streams. This stage served as a framework for evaluating the overall sustainability and efficiency of the proposed system.

2.2. Case Study

The case study applied corresponds to a real-world case study. It is located in Alicante (Spain) (Figure 3). A total annual volume of around 30 hm3 should be used to improve the availability of water resources around 32,000 ha. Agricultural demand is primarily focused on the cultivation of vegetables and table grapes.
Table 2 summarizes the annual availability, reuse, and discharge of treated wastewater from the Rincón de León and Monte Orgegia WWTPs between 2017 and 2021. Over these five years, 144.68 hm3 of wastewater was regenerated, of which 47.68 hm3 was reused, corresponding to an average reuse rate of 33%. The remaining 96.98 hm3 was discharged into the sea, representing a significant proportion of the available resources.
Yearly trends show slight variations in both regeneration and reuse rates. The highest volume of regenerated wastewater was recorded in 2020 (30.05 hm3), although only 28% was reused, indicating limited improvement in water valorization despite increased availability of regenerated wastewater. Conversely, 2018 had the highest reuse efficiency, with 43% of reused water (11.91 hm3). In contrast, 2019 and 2020 had the lowest reuse percentages (28%), highlighting operational and demand-side constraints. Overall, while regenerated volumes remain relatively stable, the consistently modest reuse percentage underscores the need for strategies to enhance reclaimed water utilization and reduce reliance on marine discharge. The fact that only 30% of this volume was used is due to the lack of infrastructure to enable transport and, above all, the lack of facilities to improve water quality due to its high salinity.

3. Results and Discussions

Figure 4 shows the analysis of the current situation, which shows that the maximum hypothetical volume of water resources that could be mobilized for the irrigated area under study would reach 93.4 hm3 per year, provided that all possible contributions were effectively available. This figure is slightly higher than the net annual demand of 86.62 hm3, which corresponds to the full cultivation of the 14,282 ha of maximum net irrigable land. Compared to the present condition, with only 7752 ha in production, there remains a margin of expansion equivalent to 94.6% of the potential surface, which underscores both the opportunities for agricultural intensification and the challenges of securing water resources to meet this potential.
The current configuration of water supply (Scenario A) illustrates the diverse portfolio of sources that sustain the system. These include 12.55 hm3 from the Tajo–Segura transfer, 11.51 hm3 from surface waters, 5.92 hm3 from groundwater, 11.14 hm3 from the Elche WWTP, and 7.09 hm3 from the Rincón de León and Monte Orgegia WWTPs. However, it is relevant to note that this last contribution represents only 29% of the total effluent generated, leaving 71% of the effluent unused. Altogether, these volumes supply 48.21 hm3 annually, which is sufficient to irrigate the 7752 ha currently under cultivation. This scenario, taken as the baseline, highlights the dual dependence of the system: on the one hand, on external transfers, and on the other, on the incomplete exploitation of reclaimed wastewater.
When the hypothesis of eliminating the Tajo–Segura contribution was considered (Scenario B), system vulnerability became evident. The reduction in the Tajo−Segura transfer is considered a consequence of legislative changes in line with the reduction in transfers. The total available resources fell by 26%, causing a reduction in irrigated land of 24.1%, equivalent to a loss of 1871 ha. This reduction illustrates the strong dependence of irrigated areas on inter-basin transfers and the ease with which agricultural production can be compromised by hydrological scarcity or political restrictions. It also emphasizes the importance of mobilizing the large volumes of wastewater currently discharged without being reused.
The incorporation of a zero-discharge strategy (Scenario D instead of Scenario C) provides a clear alternative for overcoming this vulnerability. The full use of reclaimed wastewater from the L’Alacantí WWTP, after subtracting volumes already committed to Monforte del Cid and Agost, would contribute an additional 25.72 hm3 per year. Combined with the resources from the Elche WWTP and surface waters, this supply is sufficient to cover the demand of the current 7752 ha without resorting to groundwater or external water transfers. This scenario demonstrates the potential of reclaimed water not only to stabilize current production but also to transform the system into a more autonomous and resilient model, less exposed to inter-basin conflicts and resource variability.
From a research perspective, these results provide empirical evidence of the decisive role that wastewater reuse can play in the sustainability of irrigated agriculture in semi-arid regions. The mass balance across the scenarios reveals that, while theoretical resources are sufficient to meet the maximum demand, the system is structurally fragile when dependent on transfers and groundwater. In contrast, the full integration of reclaimed flows through the zero-discharge strategy offers a pathway to reduce environmental pressures, ensure long-term viability, and align with the principles of the circular economy. The impact of this transition is not only quantitative, in terms of balancing supply and demand, but also strategic, by redefining the governance of water resources toward greater self-sufficiency and resilience in the face of climate change.
The available volume of water for reuse was obtained by calculating the difference between the volume of treated wastewater produced and the reject streams generated during the reverse osmosis process, which was designed to achieve the required irrigation water quality of 1500 µS/cm. Based on the electrical conductivity values of the influent and treated water, the target quality was achieved using a mixing ratio of 44.4% conventionally treated effluent and 55.6% desalinated water. The conductivity of the treated effluent from the Rincón de León WWTP was 3000 µS/cm, while the desalinated water produced in the project facility had a conductivity of 300 µS/cm, making it possible to obtain the desired irrigation water quality of 1500 µS/cm after blending.
The estimated rejection rates in the treatment line were 5% for filtration, 4% for ultrafiltration, and 25% for reverse osmosis, considering the proposed facilities. As a result, 35.3% of the influent flow was directed to the blending tank, while 64.7% was treated by reverse osmosis. Under these operating conditions, the overall recovery rate of water suitable for reuse was 79.55%, with 20.45% of the flow being rejected and requiring further treatment prior to final discharge using the bioreactor and wetlands, showing the example of Monte Orgegia in Figure 5. When considering the recirculation of the reject streams from the filtration and ultrafiltration stages, the overall efficiency of the process improved notably. In this case, the additional recirculated flow represented 6.04% of the total, increasing the recovery of reusable water to 84.36% and reducing the global rejection to 15.64%.
Differences in rejection values between the two wastewater treatment plants were attributed to variations in the conductivity of the treated effluents. While the Rincón de León WWTP presented an average conductivity of 3000 µS/cm, the Monte Orgegia WWTP registered lower values of around 2500 µS/cm. Consequently, the blending proportions with desalinated water at 300 µS/cm differed slightly between the facilities in order to meet the target irrigation water conductivity of 1500 µS/cm. These results confirm that the feasibility and efficiency of reuse proposals based on reverse osmosis are strongly influenced by the initial water quality characteristics of the source effluents, which determine the reject volumes and overall system recovery. Regarding wetlands, it is important to clarify that the proposed wetlands are fully sealed with an impermeable geomembrane, which prevents any infiltration or impact on surrounding soils. Therefore, no salt accumulation is expected on the land. In addition, as shown in Figure 2, when effluent quality parameters do not meet the established standards, pumping systems are activated to redirect the flow back to the wastewater treatment plant, where it is discharged through the marine outfall. This operational safeguard ensures that the management of brine does not compromise either soil quality or the long-term sustainability of the system.
Pumping systems, along with the associated measurement and remote-control equipment, require a reliable energy supply to ensure proper operation. The energy demand was designed to be fully covered by renewable sources, with photovoltaic generation capacity determining the hourly operation of the system. Therefore, the design and sizing process ensured that the functionality was always regulated by the instantaneous availability of solar power.
The results show that photovoltaic integration was optimized under sustainability criteria, avoiding the use of agricultural or forested land. Instead, solar panels were installed on the surface of the reservoirs, eliminating the need for land occupation and providing additional benefits, such as reduced evaporation losses and improved photovoltaic efficiency due to lower panel temperatures. The system was designed to operate independently of the electrical grid, which required a generator capable of securing the energy demand of the main pumping units. For the unit responsible for conveying volumes from the wastewater treatment plant to the first reservoir, grid energy was used but compensated with surplus photovoltaic generation.
The continuous operation of the reverse osmosis process is a key design requirement, as this process demands a stable energy supply to guarantee efficiency and minimize the overall plant size. To achieve this, hydraulic energy storage was implemented in an elevated reservoir, allowing water to be stored at a sufficient height and subsequently released to ensure the continuous operation of the desalination plant. This storage system not only secures the energy needed for treatment but also enables micro hydropower generation. By operating with PHS, stored volumes of electricity are produced to supply pumping systems during periods without solar radiation, thereby enhancing system resilience and reducing dependence on external sources.
The adopted photovoltaic solution was based on two independent generators operating in self-consumption mode without grid injection. The combination of floating solar generation with pumped hydro storage was proven to be effective in ensuring a fully renewable energy supply to the pumping and desalination systems while simultaneously improving resource efficiency and operational security. These results highlight the potential of hybrid photovoltaic–hydraulic storage systems as scalable strategies for reinforcing the sustainability of water–energy solutions in the zero-discharge strategy. The chosen power is shown in Table 3, along with the pumped and recovered systems in Table 4. This work focuses on achieving zero discharge to the sea with the support of constructed wetlands, rather than optimizing solar pumping. The relevant control algorithms are described in [23].
Table 5 shows the operational scenarios of the Pumped Hydropower Storage (PHS) system, including the processed volumes, pumped volumes, and annual recovered energy. The six-month scenario (S001) achieved the highest output, with 1.21 hm3 processed and 0.46 GWh recovered, followed by the five-month case (S018) with 0.91 hm3 and 0.35 GWh. The three-month scenarios exhibited lower total volumes and energy recovery, although S066 (Aug–Oct) and S099 (Jul–Sep) performed better than S033 (Jun–Aug). When normalized, the specific recovered energy per unit of pumped volume ranged narrowly between 0.41 and 0.43 GWh/hm3, indicating a relatively stable efficiency across all operation periods. The table is an example that considers all scenarios throughout the year, considering different months.
These results are consistent with the values reported for commercial PHS plants, where round-trip efficiencies typically fall in the range of 70–85% [35,36]. The slightly higher specific energy recovery observed in S018, S066, and S099 suggests that shorter, seasonally optimized operations may achieve marginally better efficiency than extended operation periods. Overall, the system demonstrates robust and flexible performance, with recovered energy values aligned with benchmarks in the literature, confirming its technical viability under different seasonal scenarios, considering that the main aim of the system is not energy generation. The scenarios are defined based on an annual water balance, integrating hourly demand patterns related to irrigation and other resources while considering both inflows and outflows. Reservoir levels and available pumping power are explicitly addressed, along with the potential transfer of volumes between communities under varying demand conditions. Scenario generation is guided by user demand and consumption patterns, and the optimization procedure introduces two indicators: the demand index and demand transfer index. The demand index measures how demand is distributed according to predefined hypotheses, from uniform annual averages to concentrated monthly values. The demand transferred index quantifies the redistribution of volumes through pumping from downstream reservoirs, reflecting the transfer required to satisfy upstream demand. The energy use is aligned with the self-consumption of the system in osmosis and PS02.
The cost−benefit ratio of the strategy is greater than eight when environmental and social benefits, the incorporation of water resources, and the reduction in energy use from the grid are taken into account [22]. Considering the operation of the system, the annual maintenance cost ranges between €0.18–0.20/m3, with an investment of around €0.30/m3. However, the economic ratio is in line with existing prices in the affected irrigation areas, and the most important factor is the lack of water resources. Therefore, the reduction in discharges into the sea and the incorporation of resources cause the cost−benefit ratio to be extremely high.

4. Conclusions

In this study, an integrated analysis was carried out of the irrigable surface, its gross demand, and the annual net demand based on the existing river basin management plans. Building on this assessment, the annual volumes allocated to the entities affected by the Zero Discharge projects of the Rincón de León and Monte Orgegia WWTPs were determined. The results show that, beyond the intrinsic challenges of agriculture, the current supply deficit and lack of reliability constrain irrigation entities to cover only 7752 ha, corresponding to the currently irrigated surface, out of a potential 14,282 ha of net irrigable land. This imbalance highlights the urgent need to optimize the use of reclaimed water through alternative management strategies that can provide both resource security and environmental protection.
The analysis of different scenarios, including infrastructures already executed by the regional government (Generaltita Valenciana), those still under design, and potential additional contributions linked to the global Zero Discharge Strategy for the coastal districts, reveals that failing to implement the Rincón de León and Monte Orgegia WWTP projects would not only intensify the degradation of the coastal marine environment but would also severely compromise agricultural viability in the event of reductions in Tajo−Segura transfers, reducing the irrigated area by more than a quarter compared to the current situation. Conversely, their incorporation would provide an annual supply of 25.72 hm3, in contrast to the 7.09 hm3 currently consumed, thereby reducing the risk of supply shortage and ensuring greater security for crop planning and diversification. The possibility of integrating additional allocations from the terminal branches of the ‘Postrasvae Júcar-Vinalopó’ emerges as another promising strategy, with the potential to increase available resources by more than a quarter and expand the irrigated surface to almost 10,000 ha. Furthermore, extrapolating the Zero Discharge approach to the coastal district of Marina Baja under a global basin-scale project would recover at least 10 hm3 annually, currently lost to the sea, and supported by the infrastructure associated with Monte Orgegia, would secure more than 70 hm3 of resources per year, mostly from reclaimed water. This would allow irrigation of over 11,600 ha and potentially more than 12,400 ha if complemented with surface water from Marina Alta.
The novelty of this work lies in showing that reclaimed water, when integrated within a coordinated Zero Discharge framework, can evolve from being a supplementary source into a structural solution that ensures irrigation security in water-scarce Mediterranean regions. This perspective shifts the paradigm from isolated reuse projects to basin-scale strategies that link wastewater management, agricultural sustainability, and coastal protection. Future research should therefore focus on developing dynamic models to evaluate the resilience of irrigation systems under climate change and water transfer uncertainties, analyzing the agronomic and economic feasibility of reclaimed water for different crop types, exploring the integration of renewable energy with reclaimed water distribution and storage systems, and expanding the application of the Zero Discharge concept to other Mediterranean coastal basins, enabling comparative assessments of environmental and agricultural benefits at a regional scale.

Author Contributions

Conceptualization, M.P.-S., F.Z.-R. and F.-J.S.-R.; methodology, M.Á.B. and F.-J.S.-R.; validation, M.Á.B. and M.P.-S.; formal analysis, H.M.R. and F.-J.S.-R.; investigation, M.Á.B.; data curation, H.M.R. and F.Z.-R.; writing—original draft preparation, M.Á.B., M.P.-S. and F.-J.S.-R.; writing—review and editing, H.M.R.; supervision, M.P.-S. and H.M.R. All authors have read and agreed to the published version of the manuscript.

Funding

This research was supported by the project DAFNE—Optimization to Promote, Improve, and Increase the Efficiency of Water Resource Management for Integration into Irrigation Systems (AEST/2023/82), funded by the Conselleria d’Educació, Investigació, Cultura i Esport de la Generalitat Valenciana.

Data Availability Statement

Data will be available on request from the authors.

Acknowledgments

The authors are grateful for the project HY4RES (Hybrid Solutions for Renewable Energy 962 Systems) EAPA_0001/2022 from INTERREG ATLANTIC AREA PROGRAMME.

Conflicts of Interest

The authors declare no conflicts of interest.

Abbreviations

The following abbreviations are used in this manuscript:
γ specific weight of the fluid in kN/m3
E t total energy supplied in kWh
E F R j l friction energy, which is lost in the water system in kWh
E T N j l minimum energy required to ensure the minimum pressure of irrigation in the more unfavorable consumption point in kWh
ETAjlthe available energy for recovery in a tap or line in kWh
E R S j l minimum energy required in a point to ensure the quality of the service in kWh
ETRjlmaximum theoretical recoverable energy in an irrigation point, hydrant or line of the network in kWh
ETRmjlthe recovered energy by a recovery system considering the efficiency of the pump working as turbines (PATs) systems
Q i l circulating flow in an element (i.e., line or consumption point) over time in m3/s
z o head level of the reservoir in m
z j l geometry level in m
P j l pressure in the element jl (line or node)
P m i n j l minimum pressure in the element to guarantee the pressure in the more unfavorable point in m w.c.
P m i n S j l minimum service pressure in any consumption point in m w.c.
H i l recovered head by the recovery system (il) in m w.c.
η i l efficiency of the recovery system for this flow Qjl
Δ t considered interval time in s.

References

  1. Biswas, A.; Sarkar, S.; Das, S.; Dutta, S.; Roy Choudhury, M.; Giri, A.; Bera, B.; Bag, K.; Mukherjee, B.; Banerjee, K.; et al. Water scarcity: A global hindrance to sustainable development and agricultural production—A critical review of the impacts and adaptation strategies. Camb. Prism. Water 2025, 3, e4. [Google Scholar] [CrossRef]
  2. Correia, F.N. Water resources in the mediterranean region. Water Int. 1999, 24, 22–30. [Google Scholar] [CrossRef]
  3. Lema, M.W. Wastewater crisis in East African cities: Challenges and emerging opportunities. Discov. Environ. 2025, 3, 1–19. [Google Scholar] [CrossRef]
  4. Ojadi, J.; Odionu, C. AI-Driven Optimization of Water Usage and Waste Management in Smart Cities for Environmental Sustainability. Eng. Technol. J. 2025, 10, 4284–4306. [Google Scholar] [CrossRef]
  5. Mannina, G.; Gulhan, H.; Ni, B.J. Water reuse from wastewater treatment: The transition towards circular economy in the water sector. Bioresour. Technol. 2022, 363, 127951. [Google Scholar] [CrossRef]
  6. Procházková, M.; Touš, M.; Horňák, D.; Miklas, V.; Vondra, M.; Máša, V. Industrial wastewater in the context of European Union water reuse legislation and goals. J. Clean. Prod. 2023, 426, 139037. [Google Scholar] [CrossRef]
  7. Ballesteros-Olza, M.; Blanco-Gutiérrez, I.; Esteve, P.; Gómez-Ramos, A.; Bolinches, A. Using reclaimed water to cope with water scarcity: An alternative for agricultural irrigation in Spain. Environ. Res. Lett. 2022, 17, 125002. [Google Scholar] [CrossRef]
  8. Di Marcantonio, C.; Mangiagli, F.; Boni, M.R.; Bartolucci, J.; Bongirolami, S.; Romano, R.; Martelli, A.; Rapinesi, D.; Altobelli, F.; Chiavola, A. Are we ready for the application of the EU Regulation on wastewater reuse in agriculture? A techno-economic preliminary evaluation based on a case-study. J. Environ. Manag. 2025, 373, 123973. [Google Scholar] [CrossRef]
  9. Rivoira, L.; Bruzzoniti, M.C. Treated Wastewater for Reuse in Irrigation Practices in Agriculture. In Water Reuse and Unconventional Water Resources: A Multidisciplinary Perspective; Springer: Cham, Switzerland, 2024; Volume 113, pp. 511–534. [Google Scholar] [CrossRef]
  10. Christou, A.; Beretsou, V.G.; Iakovides, I.C.; Karaolia, P.; Michael, C.; Benmarhnia, T.; Chefetz, B.; Donner, E.; Gawlik, B.M.; Lee, Y.; et al. Sustainable wastewater reuse for agriculture. Nat. Rev. Earth Environ. 2024, 5, 504–521. [Google Scholar] [CrossRef]
  11. Delpla, I.; Benmarhnia, T.; Lebel, A.; Levallois, P.; Rodriguez, M.J. Investigating social inequalities in exposure to drinking water contaminants in rural areas. Environ. Pollut. 2015, 207, 88–96. [Google Scholar] [CrossRef]
  12. Pandey, D.; Singh, S.V.; Savio, N.; Bhutto, J.K.; Srivastava, R.K.; Yadav, K.K.; Sharma, R.; Nandipamu, T.M.K.; Sarkar, B. Biochar application in constructed wetlands for wastewater treatment: A critical review. J. Water Process Eng. 2025, 69, 106713. [Google Scholar] [CrossRef]
  13. Calabrò, P.S.; Pangallo, D.; Zema, D.A. Wastewater treatment in lagoons: A systematic review and a meta-analysis. J. Environ. Manag. 2024, 359, 120974. [Google Scholar] [CrossRef] [PubMed]
  14. Alnahhal, S.Y.; Elfari, A.A.; Afifi, S.A.; Aljubb, A.E.R. Using slow sand filter for organic matter and suspended solids removal as post-treatment unit for wastewater effluent. Environ. Sci. Water Res. Technol. 2024, 10, 490–497. [Google Scholar] [CrossRef]
  15. Rosen, M.A.; Kanakoudis, V.; Sánchez-Pérez, C.; López-Ortiz, M.-I. Integrated Management, Circular Economy and Reclaimed Water: Keys to Restoring the Long-Term Water Balance in La Marina Alta (Alicante, Spain). Sustainability 2025, 17, 5512. [Google Scholar] [CrossRef]
  16. Rodríguez-Villanueva, P.; Sauri, D. Wastewater Treatment Plants in Mediterranean Spain: An Exploration of Relations between Water Treatments, Water Reuse, and Governance. Water 2021, 13, 1710. [Google Scholar] [CrossRef]
  17. García Salines, L. Comparación de Cambios en la Estructura de Poblamientos de Peces Entre Hábitats Naturales y Artificiales en el Entorno costero del Cabo de la Huerta (Alicante, España). 2023. Available online: http://hdl.handle.net/10045/136757 (accessed on 3 October 2025).
  18. Álvarez-Rogel, J.; Jiménez-Cárceles, F.J.; Nicolás, C.E. Phosphorus and nitrogen content in the water of a coastal wetland in the Mar Menor lagoon (Se Spain): Relationships with effluents from urban and agricultural areas. Water Air Soil Pollut. 2006, 173, 21–38. [Google Scholar] [CrossRef]
  19. Morote, Á.F.; Olcina, J.; Rico, A.M.; Hernández, M. Water Management in Urban Sprawl Typologies in the City of Alicante (Southern Spain): New Trends and Perception after the Economic Crisis? Urban Sci. 2019, 3, 7. [Google Scholar] [CrossRef]
  20. Sánchez-Rubio, C.J. Sustainable Irrigation In Areas With An Arid AndSemi-arid Climate In The Province Of Alicante. WIT Trans. Ecol. Environ. 2008, 112, 223–231. [Google Scholar] [CrossRef]
  21. Gómez-Ramos, A.; Blanco-Gutiérrez, I.; Ballesteros-Olza, M.; Esteve, P. Are Non-Conventional Water Resources the Solution for the Structural Water Deficit in Mediterranean Agriculture? The Case of the Segura River Basin in Spain. Water 2024, 16, 929. [Google Scholar] [CrossRef]
  22. Pérez-Sánchez, M.; Sánchez-Romero, F.J.; Zapata, F.A.; Ramos, H.M. A new optimized procedure for circular WasteWater sustainability: Coastal cities supporting agricultural rural communities. J. Water Process Eng. 2024, 68, 106351. [Google Scholar] [CrossRef]
  23. Bofill, M.Á.; Sánchez-Romero, F.J.; Zapata, F.A.; Ramos, H.M.; Pérez-Sánchez, M. Hybrid regulation of non-conventional water sources powered by renewable energy: Advancing circular water management for coastal cities resilience. Water Res. 2025, 287, 124477. [Google Scholar] [CrossRef]
  24. Zucaro, R.; Baralla, S.; Arzeni, A.; Bodini, A.; Ciaravino, R.; Salato, N.; Chinnici, P.; Fasolino, N.G.; Pellegrini, E.; Sarzotti, E.; et al. Integrating Irrigation Decision Support Systems for Efficient Water Use: A Case Study on Mediterranean Agriculture. Land 2024, 14, 5. [Google Scholar] [CrossRef]
  25. Jjemba, P.; Johnson, W.; Bukhari, Z.; LeChevallier, M. Review of the leading challenges in maintaining reclaimed water quality during storage and distribution. J. Water Reuse Desalin. 2014, 4, 209–237. [Google Scholar] [CrossRef]
  26. Bourguignon, N.; Villamayor-Tomás, S.; Boelens, R. Fabricating Irrigators: Contested Hydrosocial Territories and Subject-Making in Spain’s Tagus–Segura Interbasin Transfer Arena. Water 2024, 16, 192. [Google Scholar] [CrossRef]
  27. Ross, T.A.; Zhang, J.; Wille, M.; Ciesielski, T.M.; Asimakopoulos, A.G.; Lemesle, P.; Skaalvik, T.G.; Atkinson, R.; Jessop, R.; Jaspers, V.L.B.; et al. Assessment of contaminants, health and survival of migratory shorebirds in natural versus artificial wetlands—The potential of wastewater treatment plants as alternative habitats. Sci. Total Environ. 2023, 904, 166309. [Google Scholar] [CrossRef]
  28. Metcalf, W.; Eddy, C. Wastewater Engineering Treatment and Resource Recovery, 5th ed.; McGraw-Hill Education: New York, NY, USA, 2014; pp. 1–2018. [Google Scholar]
  29. Castro, K.; Abejón, R. Removal of Heavy Metals from Wastewaters and Other Aqueous Streams by Pressure-Driven Membrane Technologies: An Outlook on Reverse Osmosis, Nanofiltration, Ultrafiltration and Microfiltration Potential from a Bibliometric Analysis. Membranes 2024, 14, 180. [Google Scholar] [CrossRef] [PubMed]
  30. van Driel, P.W.; Robertson, W.D.; Merkley, L.C. Upflow Reactors for Riparian Zone Denitrification. J. Environ. Qual. 2006, 35, 412–420. [Google Scholar] [CrossRef]
  31. Zhao, W.; Wang, Y.; Liu, S.; Pan, M.; Yang, J.; Chen, S. Denitrification activities and N2O production under salt stress with varying COD/N ratios and terminal electron acceptors. Chem. Eng. J. 2013, 215–216, 252–260. [Google Scholar] [CrossRef]
  32. Mercedes Garcia, A.V.; Sánchez-Romero, F.J.; López-Jiménez, P.A.; Pérez-Sánchez, M. A new optimization approach for the use of hybrid renewable systems in the search of the zero net energy consumption in water irrigation systems. Renew. Energy 2022, 195, 853–871. [Google Scholar] [CrossRef]
  33. Picazo, M.Á.P.; Juárez, J.M.; García-Márquez, D. Energy consumption optimization in irrigation networks supplied by a standalone direct pumping photovoltaic system. Sustainability 2018, 10, 4203. [Google Scholar] [CrossRef]
  34. Vidović, V.; Krajačić, G.; Matak, N.; Stunjek, G.; Mimica, M. Review of the potentials for implementation of floating solar panels on lakes and water reservoirs. Renew. Sustain. Energy Rev. 2023, 178, 113237. [Google Scholar] [CrossRef]
  35. Pérez-Sánchez, M.; Sánchez-Romero, F.; Ramos, H.; López-Jiménez, P.A. Optimization Strategy for Improving the Energy Efficiency of Irrigation Systems by Micro Hydropower: Practical Application. Water 2017, 9, 799. [Google Scholar] [CrossRef]
  36. Nikolaos, P.C.; Marios, F.; Dimitris, K. A Review of Pumped Hydro Storage Systems. Energies 2023, 16, 4516. [Google Scholar] [CrossRef]
Figure 1. Proposal of methodology to implement the ZDS strategy.
Figure 1. Proposal of methodology to implement the ZDS strategy.
Applsci 15 10953 g001
Figure 2. General flow of zero-discharge strategy.
Figure 2. General flow of zero-discharge strategy.
Applsci 15 10953 g002
Figure 3. Case study applied to zero discharge strategy in Alicante (Spain).
Figure 3. Case study applied to zero discharge strategy in Alicante (Spain).
Applsci 15 10953 g003
Figure 4. Water balance volume using the main WWTPs in the Alicante province.
Figure 4. Water balance volume using the main WWTPs in the Alicante province.
Applsci 15 10953 g004
Figure 5. (a) Scheme of HFS and HFSS wetlands; (b) detailed description of HFS wetlands; (c) render of wetlands for natural regeneration; (d) general scheme of zero discharge strategy from WWTP to wetland.
Figure 5. (a) Scheme of HFS and HFSS wetlands; (b) detailed description of HFS wetlands; (c) render of wetlands for natural regeneration; (d) general scheme of zero discharge strategy from WWTP to wetland.
Applsci 15 10953 g005
Table 1. Evaluation of the energy system.
Table 1. Evaluation of the energy system.
VariableExpression[ID]
Total Energy ( E t ) γ Q j l z o z j l Δ t / 3600 (22)
Friction Energy ( E F R j l ) γ Q j l z o z j l + P j l Δ t / 3600 (23)
Theoretical Energy Necessary ( E T N j l ) γ Q j l P m i n j l Δ t / 3600 (24)
Required Energy ( E R S j l ) γ Q j l P m i n S j l Δ t / 3600 (25)
Theoretical Available Energy ( E T A j l ) γ Q i P j l P m i n j l Δ t / 3600 (26)
Theoretical Recoverable Energy ( E T R j l ) γ Q i P j l m a x P m i n j l ; P m i n S j l Δ t / 3600 (27)
Theoretical Recovered Energy (ETRmjl) γ Q i l H i l η i l Δ t / 3600 (28)
Variables are defined in the list of abbreviations at the end of the manuscript.
Table 2. Available water from Rincón de León and Monte Orgegia WWTPs.
Table 2. Available water from Rincón de León and Monte Orgegia WWTPs.
Rincón León and Monte Oregegia WWTPsRegenerated Wastewater (hm3)Reused Wastewater (hm3)% ReusedWastewater to Sea (hm3)
201727.959.4334%18.52
201827.9411.9143%16.02
201929.818.3628%21.45
202030.058.4628%21.58
202128.939.5233%19.41
Total144.6847.6833%96.98
Table 3. Optimized PV system. Example of FPV01 in the Rincón León system.
Table 3. Optimized PV system. Example of FPV01 in the Rincón León system.
DescriptivePhotovoltaic Generator
Peak Power (kWp)12,692
Nominal Power (kW)12,030
ReservoirDP0lDP0lDP02DP06DP06
Number of Autotransformers 111
Primary Voltage of Autotransformer 600600600
Output Voltage of Autotransformer 400400400
Transformer Power (kVA) 2.0002.0002.000
Connection Voltage (kV)2202200.40.40.4
Pumping StationPS0lPS02PS02PS03PS03
Nominal Power (kW)800500500500500
Number of Pumps44433
Total Power (MW)3.2221.51.5
DP01, DP02, and DP06 are the reservoirs, as shown in Figure 2.
Table 4. Examples of pumped systems and PHS for the Rincón León system.
Table 4. Examples of pumped systems and PHS for the Rincón León system.
SystemNbQ (m3/s)H
(mwc)
Pabs (kW)Qmin (m3/s)Hmin (mwc)Qmax (m3/s)Hmax (mwc)
PS003 + 10.81543.61474.920.22626.740.81543.61
PS017 + 11.89169.13998.080.163142.511.89169.1
PS027 + 13.1181.142960.180.16364.023.1181.14
PS035 + 11.73111.042322.110.2108.361.73111.04
PS042 + 10.738.2356.540.226.850.738.2
PS051 + 10.132044.8885.820.074735.290.148842.87
PS061 + 10.139853.71106.140.075842.710.155451.81
PAT0110.38135354.38
Nb number of pumps; Q is the nominal pumped flow; H is the nominal manometric head of the pump in meters of water column (mwc); Pabs is the absorbed power of the pumped systems; Qmin is the minimum pumped flow; Hmin is the minimum manometric head; Qmax is the maximum pumped flow; Hmax is the maximum manometric head.
Table 5. Scenarios for different uses of PHS.
Table 5. Scenarios for different uses of PHS.
ScenariOperation MonthsVolume Through PHS (hm3)Pumped Volume Using the PHS System (hm3)Annual Recovered Energy PHS System
GWh
S0016 (Mar, Apr, May, Jun, Jul, and Aug)1.211.090.46
S0185 (Apr, May, Jun, Jul, and Aug)0.910.820.35
S0333 (Jun, Jul, and Aug)0.390.360.15
S0663 (Aug, Sept y Oct)0.840.750.32
S0993 (Jul, Aug y Sept)0.810.720.31
Disclaimer/Publisher’s Note: The statements, opinions and data contained in all publications are solely those of the individual author(s) and contributor(s) and not of MDPI and/or the editor(s). MDPI and/or the editor(s) disclaim responsibility for any injury to people or property resulting from any ideas, methods, instructions or products referred to in the content.

Share and Cite

MDPI and ACS Style

Bofill, M.Á.; Sánchez-Romero, F.-J.; Zapata-Raboso, F.; Ramos, H.M.; Pérez-Sánchez, M. Integrating Pumped Hydro Storage into Zero Discharge Strategy for Wastewater: The Alicante Case Study. Appl. Sci. 2025, 15, 10953. https://doi.org/10.3390/app152010953

AMA Style

Bofill MÁ, Sánchez-Romero F-J, Zapata-Raboso F, Ramos HM, Pérez-Sánchez M. Integrating Pumped Hydro Storage into Zero Discharge Strategy for Wastewater: The Alicante Case Study. Applied Sciences. 2025; 15(20):10953. https://doi.org/10.3390/app152010953

Chicago/Turabian Style

Bofill, Miguel Ángel, Francisco-Javier Sánchez-Romero, Francisco Zapata-Raboso, Helena M. Ramos, and Modesto Pérez-Sánchez. 2025. "Integrating Pumped Hydro Storage into Zero Discharge Strategy for Wastewater: The Alicante Case Study" Applied Sciences 15, no. 20: 10953. https://doi.org/10.3390/app152010953

APA Style

Bofill, M. Á., Sánchez-Romero, F.-J., Zapata-Raboso, F., Ramos, H. M., & Pérez-Sánchez, M. (2025). Integrating Pumped Hydro Storage into Zero Discharge Strategy for Wastewater: The Alicante Case Study. Applied Sciences, 15(20), 10953. https://doi.org/10.3390/app152010953

Note that from the first issue of 2016, this journal uses article numbers instead of page numbers. See further details here.

Article Metrics

Back to TopTop